Next Article in Journal
Geochemical and Thermodynamic Study of Formation Water for Reservoir Management in Bibi Hakimeh Oil and Gas Field, Iran
Previous Article in Journal
Numerical and Experimental Investigation on Combustion Characteristics and Pollutant Emissions of Pulverized Coal and Biomass Co-Firing in a 500 kW Burner
 
 
Font Type:
Arial Georgia Verdana
Font Size:
Aa Aa Aa
Line Spacing:
Column Width:
Background:
Article

Integrating Renewable Fuels and Sustainable Practices in Equestrian Centers: A Model for Carbon Footprint Reduction and Environmental Impact Mitigation

by
Matías Fernández-Cortés
1,
Marta Revuelta-Aramburu
1,2,* and
Carlos Morales-Polo
1,2
1
ICAI School of Engineering, Comillas Pontifical University, 28015 Madrid, Spain
2
Rafael Mariño Chair for New Energy Technologies, Department of Mechanical Engineering Comillas Pontifical University, 28015 Madrid, Spain
*
Author to whom correspondence should be addressed.
Fuels 2025, 6(1), 10; https://doi.org/10.3390/fuels6010010
Submission received: 30 October 2024 / Revised: 18 December 2024 / Accepted: 29 January 2025 / Published: 4 February 2025

Abstract

This research investigates the feasibility of utilizing anaerobic digestion to produce biogas from organic waste generated at an equestrian center, emphasizing energy savings and environmental sustainability. The biogas system produces an estimated 85,495 kWh annually, surpassing the center’s electricity consumption of 18,644 kWh. This reduces greenhouse gas emissions by 2753 kg of CO2. Photovoltaic systems, which meet 70.77% of the energy demand, further contribute to a reduction of 1178 kg of CO2. Substituting fossil fuels with biofuels and planting 1700 trees achieved reductions of 26,263 kg of CO2 and 51,033 kg of CO2, respectively, resulting in a 49% overall carbon footprint reduction. This study evaluates the economic viability of biogas systems in the equestrian sector and optimal feedstock characteristics for efficient production. Additionally, complementary strategies, including photovoltaic solar panels and water management systems, are analyzed for their roles in promoting sustainable resource management. These integrated solutions support a transition to a circular economy while reducing environmental impacts and fostering energy independence in the equestrian industry.

1. Introduction

Despite its significant economic contributions, the equestrian sector has slowly adopted sustainability practices, particularly in energy management and environmental impact reduction. In many facilities, organic waste from horse manure, bedding, and other organic materials is often discarded or underutilized, representing a missed opportunity for energy recovery and resource efficiency [1]. Integrating renewable energy technologies, such as anaerobic digestion for biogas production, offers a promising pathway to reduce greenhouse gas emissions while generating renewable energy. This aligns with global efforts to reduce dependence on fossil fuels and transition towards a circular economy [2].
Research has shown that anaerobic digestion is an effective method for converting organic waste, such as horse manure, into biogas, a renewable energy source. This process offers dual benefits: reducing methane emissions by capturing and utilizing it as energy and managing organic waste sustainably. Factors such as feedstock characteristics, process optimization, and system scalability are critical to maximizing biogas yield and ensuring economic viability. In the context of equestrian centers, where large volumes of organic waste are generated, anaerobic digestion provides a promising solution for both energy production and waste management, aligning with global sustainability efforts. This study builds on these insights to explore the feasibility of implementing such technologies in the equestrian sector. Using biogas derived from organic waste through anaerobic digestion presents an innovative solution for equestrian centers, particularly given the large quantities of manure produced by horses. Biogas can be utilized as a renewable energy source to meet the energy needs of such facilities, reducing reliance on fossil fuels [3]. Moreover, anaerobic digestion provides dual benefits: energy production and managing organic waste, both critical issues in the equestrian sector [4]. Studies have shown that biogas systems can significantly lower carbon emissions and offer a cost-effective energy solution for industries that produce large amounts of organic waste [5]. This study focuses on the equestrian sector and explores the feasibility of implementing anaerobic digestion to convert organic waste into biogas. This research aims to highlight how this technology can provide energy savings and reduce greenhouse gas emissions. In addition, complementary strategies such as integrating photovoltaic solar panels and efficient water management systems are examined for their contribution to reducing the overall carbon footprint of equestrian facilities. The potential for biogas to serve as a reliable renewable energy source in this industry has not been widely studied, making this research both timely and impactful [6].

Current State of Research

Renewable energy production from organic waste is well documented in agricultural sectors, but its application within the equestrian industry remains limited. Existing studies in related fields have demonstrated that the anaerobic digestion of organic waste reduces methane emissions and provides a clean energy source that can be used to power facility operations [7]. The optimal conditions for biogas production, including feedstock characteristics and temperature management, are critical for maximizing energy output [8]. Integrating photovoltaic solar panels can also complement biogas production by reducing energy costs and enhancing sustainability efforts.
Furthermore, combining anaerobic digestion with efficient water management systems—such as reusing greywater for irrigation—can substantially reduce resource consumption. These combined strategies align with global sustainability goals and support the transition to a circular economy [9]. The equestrian industry, traditionally reliant on conventional energy sources and high resource consumption, can benefit greatly from adopting such integrated sustainability solutions.

2. Materials and Methods

The development of the Future Horses equestrian center is based on an integral sustainability strategy aimed at reducing its carbon footprint and optimizing the use of resources such as water and energy [9]. This approach aligns with global sustainability goals [10]. The methodological approach combines qualitative analysis to understand the functioning of the equestrian sector with quantitative techniques to maximize efficiency in implemented solutions [11].

2.1. Design and Sustainable Construction Phase

The center, designed on a 5-hectare plot, dedicates 2 hectares to buildings, tracks, and paddocks. The architectural design prioritized sustainable materials, particularly chestnut wood, which was chosen over bricks due to its lower environmental impact and carbon sequestration during its lifecycle [6,12].

2.2. Renewable Energy Integration

2.2.1. Biogas Production

Biogas production through the anaerobic digestion of horse manure and straw is a key element in the center’s energy system [13]. Each horse produces approximately 10 tons of manure annually, with a methanogenic potential of 245 L of CH4 per kilogram of volatile solids (L CH4/kg VS) [14]. Annual biogas production was estimated at 22,375.92 m3, equivalent to 85,495 kWh of electricity [13]. Excess energy can be fed into the grid under self-consumption laws, while the digestate is used as fertilizer [15].
The calculation of biogas production was based on the methanogenic potential of volatile solids (VSs) derived from horse manure and straw. Each horse generates approximately 10 tons of manure annually, with an estimated volatile solids content of 25%. The biogas yield was calculated using the following equation:
Qbiogas = M × VS × YCH4
For energy conversion, the total biogas production was multiplied by the energy content of methane, assuming 1 m3 of biogas contains approximately 6 kWh of energy. Parameters for mass measurements were based on average manure production per horse, while the volatile solids content was derived from empirical data in the literature. These calculations provided an estimated annual biogas production of 85,495 m3, equivalent to 85,495 kWh of energy.

2.2.2. Photovoltaic Installation

Complementing biogas, 70.77% of electricity is sourced from a 10 kW photovoltaic installation, supporting essential operations and reducing reliance on conventional energy sources [16].

2.3. Water Reuse System

A rainwater harvesting system and greywater reuse reduce water demand by 51.3%, primarily for irrigation. Collected rainwater minimizes dependency on public supplies, lowering costs and environmental impact [17].

2.4. Waste Management and Composting

Horse manure is managed through composting and biogas production. Stored in piles and turned regularly, the manure decomposes over 4–6 months. Compost is used in crops or sold and covers control moisture and emissions during rainy seasons [18].

2.5. Construction Materials and Tree Planting

Sustainably sourced chestnut wood was used, achieving a 305% reduction in embodied carbon compared to conventional brick [19]. Additionally, 1700 trees (Populus nigra, Salix spp., Ceratonia siliqua) were planted to absorb 1530.98 kg of CO2 annually [20,21].

2.6. Assessment of the Center’s Carbon Footprint

The carbon footprint assessment for the equestrian center was conducted following the GHG Protocol guidelines, which provide a comprehensive framework for measuring greenhouse gas emissions across different scopes, considering both direct and indirect emissions, focusing on energy consumption, waste management, and transport-related activities. Following the GHG Protocol guidelines [20]:
Scope 1: Direct emissions from fossil fuel combustion and manure.
Scope 2: Indirect emissions from electricity.
Scope 3: Indirect emissions related to transport.

2.6.1. Baseline Scenario

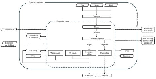
Before the implementation of the solutions, a baseline scenario was calculated in which the site relied on electricity from the grid and fossil fuels, generating a total of 66,639 kg of CO2 per year. Emissions from diesel use, untreated manure management, and main water consumption were included as can be seen in Figure 1 in which the scope of the study is specified.
Baseline emissions reached 66,639 kg of CO2 annually, considering diesel use and untreated manure [11].

2.6.2. Alternative Scenario with Mitigation Measures

In the alternative scenario, illustrated in Figure 2, which delineates the scope of the study, the implementation of anaerobic digestion for biogas production, photovoltaic systems, and substituting fossil fuels with biofuels were included to assess their impact on emissions reduction. Additionally, a tree plantation initiative was introduced to offset emissions. After the implementation of the solutions, a significant reduction in emissions was estimated: a reduction of 26,263 kg of CO2 due to the use of biofuels instead of diesel; anaerobic digestion eliminated 2753 kg of CO2 by harnessing manure to generate biogas; and the offsetting of 51,033 kg of CO2 was measured through tree planting, transforming the project into a net carbon sink. This alternative scenario resulted in an overall reduction of 49% in total emissions, achieving a final carbon footprint of 33,952 kg of CO2-eq per year. A significant contributor to this reduction is the role of the 1700 trees planted within the center, which act as effective carbon sinks. These trees, including species such as Populus nigra, Salix spp., and Ceratonia siliqua, were calculated to absorb approximately 51,033 kg of CO2 annually, representing 77% of the total emissions offset in the alternative scenario. This measure highlights the critical importance of integrating afforestation efforts within carbon mitigation strategies. The selected species were chosen for their high sequestration potential and suitability to local climate and soil conditions, ensuring their effectiveness in long-term carbon absorption. When combined with renewable energy systems and the transition to biofuels, these natural solutions enhance the overall sustainability and resilience of the equestrian center’s operations. The project reduced direct emissions and positioned the center as a carbon sink due to the additional carbon sequestration from the tree plantation.

3. Results

3.1. Comparison of Biogas and Photovoltaic Energy

This study evaluated the energy generation in the equestrian center through two systems: biogas production from equine manure and electricity generation through photovoltaic panels. Both systems have benefits in terms of sustainability, but their characteristics, yields, and costs differ significantly, which poses an ideal scenario for comparative analysis. The production of electricity from biogas is particularly relevant for equestrian centers, as it makes it possible to harness a constant source of waste—horse manure—and convert it into useful energy, thus transforming a potential pollutant into a valuable resource.
The biogas system stands out for its ability to significantly reduce greenhouse gas emissions and its effectiveness in handling manure waste, a challenge for equestrian centers operating on a large scale. In this context, manure, waste with a high organic load and methane release potential, can be processed through anaerobic digestion to produce biogas. This process involves decomposing organic matter under controlled conditions, mainly generating methane (CH4) and carbon dioxide (CO2). This biogas can be used as fuel in boilers or microturbines for electricity and heat production, reducing carbon emissions compared to fossil fuels and minimizing the environmental impacts of manure disposal. To account for potential fluctuations in feedstock quality, such as seasonal variations in manure composition, this study estimates average biogas production values based on empirical data. The biogas generation capacity, calculated to significantly exceed the center’s electricity consumption throughout the year, ensures a consistent energy supply even during periods of reduced feedstock quality. This surplus highlights the system’s robustness and minimizes the operational impact of variability in feedstock characteristics, reducing the necessity for detailed seasonal analysis.
The economic evaluation of electricity production using biogas at this equestrian center indicates an approximate cost of EUR 1.47 per kWh generated, compared to the photovoltaic system, whose cost is EUR 0.10 per kWh. A detailed breakdown of the biogas system’s costs highlights the factors contributing to its higher energy cost. The biogas system requires an initial investment of approximately EUR 200,000, with a projected lifespan of 20 years, leading to an annual depreciation of EUR 10,000. Operational expenses are estimated at EUR 22,000 per year, encompassing maintenance services (EUR 12,000), replacement parts (EUR 2500), consumables (EUR 2500), insurance (EUR 3000), and contingencies (EUR 2000). This brings the total annual cost to approximately EUR 32,000. With an annual energy consumption of 18,644 kWh and biogas production of 85,495 kWh, the cost per kWh consumed directly by the center is approximately EUR 1.465. In contrast, the photovoltaic system has an initial installation cost of EUR 8807.44, providing 70.77% of the center’s energy demand (13,194.75 kWh annually) at an average cost of EUR 0.10/kWh. This calculation assumes 50% self-consumption and surplus energy compensation under the current legal framework in Spain. The economic advantage of photovoltaic systems, particularly for small- and medium-scale applications, is evident when comparing costs. The cost difference is largely due to the technical and maintenance requirements of the biogas system, which involves monitoring anaerobic conditions and handling the digestate, a residual by-product of the process. However, despite these initial costs, biogas presents a significant advantage for the site’s sustainability, as it reduces the amount of manure that must be transported or managed by conventional means, thus reducing both waste management costs and the emissions associated with its transport and disposal.
In addition to energy and environmental benefits, biogas generates digestate, a by-product that can be composted and used as a biofertilizer. This digestate preserves valuable nutrients from manure, such as nitrogen, phosphorus, and potassium, which can restore fertility to the soil of crops and green areas, thus promoting efficient nutrient cycling and reducing the need for synthetic fertilizers. Digestate can also be used in the equestrian center itself or sold to nearby agricultural producers, diversifying the center’s sources of income and contributing to the region’s circular economy. A direct composting system of manure could be implemented as an alternative or complement to biogas production. This would reduce the costs associated with anaerobic digestion and produce a high-quality fertilizer with fertilizing properties, which could replace or complement the use of biogas in the center’s sustainability strategy.
The photovoltaic system stands out for its simplicity of installation and lower maintenance cost compared to the biogas plant. Solar panels have an initial installation cost and a long lifespan but do not require by-product handling. Solar panels cost approximately EUR 0.10 per kWh generated and offer a cost-effective and efficient solution for electricity generation at the site. In addition, the electricity generated by this system can be used during the hours of solar irradiation. Any surplus can be fed into the electricity grid, generating additional income or compensation for consumption as allowed by the regulations in Spain. In terms of sustainability, the installation of solar panels reduces the equestrian center’s dependence on conventional energy sources, thus decreasing the center’s overall carbon footprint.
Given the results obtained in Table 1, both biogas and photovoltaics have advantages in the context of an equestrian center. Biogas production enables a holistic approach by transforming waste into energy and fertilizer, supporting sustainable manure management, and improving the operation’s sustainability. On the other hand, solar energy is presented as an economical and low-maintenance solution that optimizes the energy performance of the center. Combining both systems is ideal for achieving energy self-sufficiency and minimizing dependence on external energy sources, strengthening the center’s economic and ecological sustainability.

3.2. Carbon Emissions and Energy Use

The analysis of the carbon footprint at the equestrian center reveals that electricity consumption from the conventional grid represents only 2% of the center’s total emissions. Most of the emissions are associated with the transport of horse feed and the logistics of equestrian competitions and horse marketing. These activities generate considerable emissions due to using fossil fuels in transport vehicles and the frequency of journeys. However, adopting renewable energy and sustainable practices at the equestrian center has significantly reduced these emissions.
The transition to renewable energy sources, through the biogas and photovoltaic systems, contributes to an annual reduction of 1178 kg of CO2 equivalent. The emissions reduction of 1178 kg of CO2 is calculated based on the replacement of grid-supplied electricity with renewable energy sources, reflecting the carbon intensity of Spain’s current electricity mix. This calculation is derived from the center’s estimated annual electricity demand and focuses solely on the displacement of grid electricity. It does not account for additional emission reductions achieved through the adoption of biogas or photovoltaic systems beyond grid substitution, which are addressed separately in this study. Implementing water capture and reuse systems reduces 246 kg of CO2 equivalent. Using sustainable building materials, which include low-impact alternatives such as wood and other recyclable materials, decreases emissions by 2753 kg of CO2 equivalent, minimizing environmental impacts from the center’s construction phase. In addition, the switch to biofuels for transport and the reduction in air travel in equestrian competitions, one of the activities with the greatest impact on transport, allow a significant reduction of 26,263 kg of CO2 equivalent. This change has been especially effective, given that most travel to international competitions by plane has been replaced by ground transportation, which has a significantly lower carbon impact.
The measure with the greatest impact on carbon reduction was planting trees in a three-hectare area of the equestrian center, specifically intended for carbon sequestration. This plantation has absorbed approximately 51,033 kg of CO2 equivalent, representing this study’s most effective compensation measure. This strategy contributes to carbon reduction, brings biodiversity to the environment, and improves air quality, providing a healthier environment for the horses and the center’s staff.
Together, all these measures make up an integrated carbon mitigation strategy that has reduced the center’s carbon footprint by 49% compared to traditional methods. Projections from this study suggest that, with proper management, the center could become carbon-neutral in the coming years. The carbon reductions achieved to date, of approximately 17,081 kg of CO2 equivalent, represent a significant step towards carbon neutrality and serve as a model for other equestrian centers wishing to adopt sustainable and renewable practices. These values can be read in Table 2 below.

3.3. Analysis of Energy Production and Consumption

A detailed analysis of the center’s electricity consumption reveals a daily usage of 51.08 kWh, up to 18.644 kWh annually. Biogas and photovoltaic systems, designed to meet this consumption, have different characteristics in terms of production and stability. In the case of biogas, generation reaches 85,495 kWh, almost five times the consumption of the center, which opens up two options: reduce the incorporation of manure in biogas production, allocate the rest to composting, or dump the surplus into the grid according to RD 244/2019, with compensation for electricity consumption, although without direct benefit in income.
The produced digestate, a by-product of anaerobic digestion, is used as compostable fertilizer. This adds value to the center’s waste cycle and contributes to the center’s circular approach to sustainability. As for photovoltaics, installing 10 kW panels on an area of 46.2 m2 makes it possible to cover 70.77% of the center’s annual consumption. This system is compatible with the sale of surpluses to the grid, which optimizes the cost of electricity in the medium term, increasing energy independence.

3.4. Water Capture and Reuse

Installing a rainwater capture and shower water reuse system reduces water consumption by 51%. The irrigation of the training track (1625 m2), which requires 4 L per m2 per day, depends partially on local rainfall in Malaga. An additional requirement of 2841 L is estimated to maintain optimal conditions. This system has resulted in an annual water saving of 1126.55 m3.

3.5. Emissions Comparison: Base Scenario and Sustainable Scenario

Using the classification of the GHG Protocol, notable differences are observed in the scopes and categories of emissions between both scenarios as can be seen in Table 3. Within Scope 1, emissions from the use of fossil fuels are eliminated by switching to electric vehicles. Within Scope 2, adopting renewable energies makes it possible to eliminate the emissions associated with the electricity consumption of the grid. In Scope 3, which accounts for more than 97% of emissions, 37% derives from the consumption of horse feed and 24% from the logistics of selling horses (including air and land transport). The switch to biofuels and the elimination of air transport have enabled a 93% reduction in transport emissions.
The 93% reduction in transport-related emissions within Scope 3 was calculated based on a shift from fossil fuels to 100% biofuel for transport activities. Transport emissions were estimated at 4042 km annually, primarily for competitions and horse sales. Using IPCC standards for emissions factors, fossil fuel transport generates approximately 2.52 kgCO2eq/km, while biofuel reduces this figure to 0.176 kgCO2eq/km. This transition significantly reduces the carbon impact of logistics. Additionally, the center has optimized travel routes and logistics schedules to further minimize unnecessary transport and maximize efficiency, contributing to the overall reduction.

3.6. Overall Results and Plantation Profits for Compensation

The use of three hectares of the center to plant native trees (poplar, willow, carob) has been key to the sustainability strategy. This plantation can absorb 77% of the center’s annual emissions, completing a net reduction of 17,081 kg of CO2eq while transforming the center into a carbon sink. The following Table 4 summarize the obtained data.
Combining renewable energies, efficient water and waste management, biofuels, and reduced air transport has resulted in an ecologically innovative model for equestrian centers. This approach reduces the direct carbon footprint and generates long-term economic savings, promoting a model of energy self-management and sustainability in the sector.
While this study evaluates the carbon footprint and resource efficiency of the implemented renewable energy and water systems, it does not include a full lifecycle assessment (LCA) of these technologies. A comprehensive LCA would provide a deeper understanding of upstream and downstream impacts, including the production, transportation, and end-of-life stages of materials and systems. Such an analysis would complement the findings of this study by offering a broader view of environmental impacts beyond operational emissions. We recommend conducting an LCA as a valuable next step to further explore the sustainability implications of the interventions presented here.

4. Discussion

The comparative evaluation between the energy produced by biogas and photovoltaic systems in the context of an equestrian center has revealed both the advantages and the specific challenges of each system in economic and environmental terms. However, the results of this study highlight that the biogas system offers unique benefits in energy sustainability, contributions to the circular economy, and reductions in the carbon footprint, which ultimately position it as an optimal solution in environments where organic waste is regularly generated, such as equestrian centers.
Although the photovoltaic system stands out for its initial economic viability, biogas has strategic advantages when analyzing energy and environmental aspects in depth. Biogas, unlike solar energy, allows a continuous and predictable generation of energy, independent of the variability in solar radiation and climatic conditions. This self-generation capacity becomes a significant advantage, especially in facilities where a constant energy supply is required throughout the year, as with equestrian centers [22]. Biogas systems can offer a stable and reliable solution to meet the demand for thermal and electrical energy, adapting to the specific needs of these facilities that, on many occasions, need energy for care, lighting, and waste processing operations when sunlight is unavailable.
In terms of efficiency in reducing emissions, the biogas system has clear advantages by using methane, a powerful greenhouse gas generated by the decomposition of organic waste, as an energy source. This approach not only prevents the emission of methane into the atmosphere but also turns this gas into a usable resource, thus helping to reduce the equestrian center’s overall carbon footprint. Recent studies have shown that biogas can reduce greenhouse gas emissions by 50% compared to traditional methods of organic waste disposal, making it an environmentally responsible and high-impact option [23]. In the context of this study, the biogas system proved to be more effective in mitigating emissions, as it transforms waste that would otherwise decompose naturally and release harmful gases.
In addition, biogas production includes the generation of digestate as a by-product, a nutrient-rich material that can be used as a biofertilizer. This digestate production capacity contributes significantly to closing the nutrient cycle and promoting a circular economy within the equestrian center. Using digestate, equestrian centers can decrease their dependence on synthetic fertilizers, thus reducing their environmental impact. Digestate helps recycle nutrients locally, maximizing the use of organic resources generated within the facility [24]. The scientific literature highlights this advantage by stressing that biogas systems are especially effective in facilities with constant waste streams, such as equestrian centers, where manure and other waste can be converted into useful and valuable resources [25].
Although the cost of energy generated by biogas can be relatively high compared to PV (EUR 1.47/kWh in biogas vs. EUR 0.10/kWh in PV), the self-management of waste and biofertilizer generation provides indirect economic benefits that should be taken into account when assessing long-term profitability. The cost of operating the biogas system covers energy production. It offers an efficient waste management system, which can reduce waste disposal expenses and commercial fertilizer costs, generating significant savings over time [26]. These additional economic benefits represent a key advantage that positions biogas as an attractive and sustainable alternative for equestrian centers, contributing to their energy self-sufficiency and reducing operating costs in global terms.
On an environmental level, the impact of biogas in reducing the carbon footprint and contributing to the circular economy is reflected not only in methane capture but also in its ability to reduce the volume of organic waste that would otherwise pose a pollution risk. Through anaerobic digestion, biogas converts organic matter into energy, preventing large volumes of waste from being released into the environment or discharged incorrectly. This process also reduces the risk of water and soil contamination due to leachate generated by the natural decomposition of waste, thus contributing to preserving the natural environment surrounding equestrian centers [26]. Reducing pollutants that can leach into water resources further underlines the importance of biogas systems as an effective tool for environmental sustainability.
From a regulatory perspective, equestrian centers in Spain could benefit from the legal framework that allows the sale of surplus photovoltaic energy to the grid, incentivizing its implementation. However, biogas is presented as an option that goes beyond mere energy generation, offering a self-sufficient model that is less dependent on external incentives. In this sense, biogas systems allow equestrian centers to achieve greater energy autonomy and waste management. At the same time, photovoltaics, although economically more accessible in the short term, are highly dependent on external factors such as grid infrastructure and solar energy incentive policies [27].
The biogas system also stands out for its ability to adapt and generate constant energy, unlike the photovoltaic system, which is subject to seasonal and inter-day variations. In sunny climates, such as Spain, photovoltaics have a seasonal advantage in terms of efficiency. However, in the case of extreme weather events, such as prolonged heat waves, PV production may experience a reduction due to overheating of the panels, which does not affect biogas, which is independent of these external conditions. In addition, biogas allows equestrian centers energy independence that maximizes the efficiency of internally generated resources, avoiding dependence on external resources that can fluctuate in availability and price [25].
Finally, although photovoltaics is an efficient option in terms of maintenance and low initial operating costs, biogas’s flexibility and environmental benefits make it a more robust and comprehensive alternative. By harnessing organic waste not only to meet energy needs but also to generate useful by-products, biogas systems favor energy autonomy and promote a circular economy model. In short, in a context such as that of equestrian centers, biogas provides a sustainable and efficient solution suitable for those looking to maximize their sustainability and maximize the resources available within the facility. By transforming organic waste into energy and biofertilizers, the biogas system offers a comprehensive solution that goes beyond the simple generation of electricity, standing out as an option that contributes both to the savings of operating costs and the reduction in the environmental footprint.

Limitations and Future Research Directions

While this study highlights the potential of anaerobic digestion, photovoltaic systems, and afforestation for carbon footprint reduction in equestrian centers, several limitations must be acknowledged. First, the economic feasibility of implementing these technologies may be challenging for small- or medium-sized equestrian centers due to high initial investment costs, particularly for biogas systems. Operational and maintenance demands may also require technical expertise not readily available in smaller facilities, posing additional barriers to widespread adoption. Second, this study primarily focuses on a specific equestrian center, limiting the generalizability of the findings to other contexts with different resource availabilities, geographic conditions, or regulatory environments. Third, the analysis does not include a full lifecycle assessment (LCA) of the implemented systems, which would provide a more comprehensive understanding of their environmental impacts.
Future research should address these limitations by exploring scalable, cost-effective solutions tailored for smaller equestrian centers. Developing modular biogas systems, evaluating alternative feedstocks, and optimizing photovoltaic configurations for lower energy demands are potential areas of focus. Additionally, conducting LCAs for renewable energy and water systems would provide valuable insights into their upstream and downstream impacts. Comparative studies across diverse equestrian facilities could also help refine the applicability of these sustainability strategies.

5. Conclusions

This study demonstrates that equestrian centers can make significant strides toward environmental sustainability by combining renewable energy systems and emissions-reducing practices. While biogas production offers substantial benefits—waste reduction and renewable energy—it remains economically challenging for small- to medium-sized equestrian facilities, primarily due to high initial and maintenance costs. In contrast, photovoltaic systems have emerged as a more feasible, scalable, and cost-effective solution with a shorter payback period and the capacity to cover up to 70.77% of the center’s electricity needs.
Regarding carbon footprint reduction, efforts focused on addressing feed sourcing and transportation emissions can offer impactful improvements, as these represent a larger proportion of total emissions than electricity use. By sourcing feed and fodder locally, centers can reduce emissions by an estimated 246 kg of CO2eq annually, while substituting diesel for biofuels in transport can save up to 26,263 kg of CO2eq. Additionally, strategically planting high-absorption trees—specifically 800 poplars, 800 willows, and 100 carob trees—can potentially offset 51,033 kg of CO2eq annually.
Adopting photovoltaic systems, local feed sourcing, biofuel-based transportation, and targeted carbon offsetting through tree planting enables equestrian centers to achieve up to a 49% reduction in total emissions, aligning with circular economy principles. These measures promote sustainability and prove economically viable, supporting profitability through reduced operational costs. Thus, the equestrian sector holds substantial potential to contribute meaningfully to global climate goals, leveraging sustainable practices to enhance both environmental and operational performance.

Author Contributions

M.F.-C.: Conceptualization, Methodology, Investigation, Writing—Original Draft Preparation, Formal Analysis; M.R.-A.: Conceptualization, Investigation, Writing—Original Draft Preparation, Writing—Review and Editing, Formal Analysis, Supervision, Validation; C.M.-P.: Conceptualization, Investigation, Writing—Original Draft Preparation, Writing—Review and Editing, Formal Analysis, Supervision, Validation. All authors have read and agreed to the published version of the manuscript.

Funding

This research received no external funding.

Data Availability Statement

The original contributions presented in this study are included in the article. Further inquiries can be directed to the corresponding author.

Conflicts of Interest

The authors declare no conflicts of interest.

References

  1. Schwarz, M.; Bonhotal, J. Carbon Footprint of a University Compost Facility: Case Study of Cornell Farm Services. Compost Sci. Util. 2018, 26, 128–143. [Google Scholar] [CrossRef]
  2. Fetting, C. The European Green Deal; ESDN Report; ESDN Office: Vienna, Austria, 2020; Volume 2. [Google Scholar]
  3. Morales-Polo, C.; del Mar Cledera-Castro, M.; Revuelta-Aramburu, M.; Hueso-Kortekaas, K. Anaerobic Digestion of Organic Fraction Combinations from Food Waste, for an Optimal Dynamic Release of Biogas, Using H2 as an Indicator. Sci. Total Environ. 2023, 857, 159727. [Google Scholar] [CrossRef] [PubMed]
  4. Morales-Polo, C.; Cledera-Castro, M.d.M. An Optimized Water Reuse and Waste Valorization Method for a Sustainable Development of Poultry Slaughtering Plants. Desalin. Water Treat. 2016, 57, 2702–2711. [Google Scholar] [CrossRef]
  5. Fuss, S.; Canadell, J.G.; Ciais, P.; Jackson, R.B.; Jones, C.D.; Lyngfelt, A.; Peters, G.P.; Vuuren, D.P.V. Moving toward Net-Zero Emissions Requires New Alliances for Carbon Dioxide Removal. One Earth 2020, 3, 145–149. [Google Scholar] [CrossRef]
  6. Muñoz Herráez, D. Estudio de Impacto Ambiental Para La Construcción de Cuadras e Instalaciones Para Cría de Caballos En El Paraje “Las Dehesillas” En Almorox (Toledo). Master’s Thesis, Universidad Politécnica de Madrid, Madrid, Spain, June 2020. [Google Scholar]
  7. Lorenz, K.; Lal, R. Carbon Sequestration in Agricultural Ecosystems; Springer: Cham, Switzerland, 2018. [Google Scholar]
  8. Brémond, U.; Bertrandias, A.; Steyer, J.-P.; Bernet, N.; Carrere, H. A Vision of European Biogas Sector Development Towards 2030: Trends and Challenges. J. Clean. Prod. 2021, 287, 125065. [Google Scholar] [CrossRef]
  9. Fernández Cortés, M. Galopando Hacia La Sostenibilidad: Modelo de Negocio de Un Centro Hípico. Master’s Thesis, Universidad Pontificia Comillas, Madrid, Spain, 2024. Available online: https://repositorio.comillas.edu/xmlui/handle/11531/78475 (accessed on 30 October 2024).
  10. Du, M.; Peng, C.; Wang, X.; Chen, H.; Wang, M.; Zhu, Q. Quantification of Methane Emissions from Municipal Solid Waste Landfills in China During the Past Decade. Renew. Sustain. Energy Rev. 2017, 78, 272–279. [Google Scholar] [CrossRef]
  11. Lochner, H.L.; Jaqueth, A.L.; Staniar, W.B.; Martinson, K.L. Employment in the Equine Industry in 2022: Insights into Career Types, Salaries, and Benefits. J. Equine Vet. Sci. 2024, 140, 105142. [Google Scholar] [CrossRef] [PubMed]
  12. United Nations Environment Programme. Global Status Report for Buildings and Construction: Beyond Foundations: Mainstreaming Sustainable Solutions to Cut Emissions from the Buildings Sector; United Nations Environment Programme: Nairobi, Kenya, 2024. [Google Scholar]
  13. Weiland, K.; Alge, K.; Mautner, A.; Bauer, A.; Bismarck, A. Horse Manure as Resource for Biogas and Nanolignocellulosic Fibres. Bioresour. Technol. 2023, 372, 128688. [Google Scholar] [CrossRef] [PubMed]
  14. MITECO. Informe de Inventario Nacional de Gases de Efecto Invernadero; MITECO: Madrid, Spain, 2024.
  15. Parsons, A.E. Sustainable Equine Waste Management Practices in the Ile-de-France Region; The American University of Paris: Paris, France, 2021; ISBN 9798496552066. [Google Scholar]
  16. Clima Pilar: Temperatura, Climograma y Tabla Climática Para Pilar. Available online: https://es.climate-data.org/america-del-sur/paraguay/neembucu/pilar-3863/ (accessed on 30 October 2024).
  17. Figueroa-Navarro, C.M.; Ángeles-Pérez, G.; Velázquez-Martínez, A.; de los Santos-Posadas, H.M. Estimación de La Biomasa En Un Bosque Bajo Manejo de Pinus Patula Schltdl. et Cham. En Zacualtipán, Hidalgo. Rev. Mex. Cienc. For. 2010, 1, 105–112. [Google Scholar]
  18. Tous, J. Cultivo de Algarrobo (en Línea); Hojas Divulgadoras No. 10/84. ES; Ministerio de Agricultura, Pesca y Alimentación: Madrid, Spain, 1984.
  19. MITECO. Características Del Material Forestal de Reproducción—Populus nigra; MITECO: Madrid, Spain, 2024.
  20. Homepage|GHG Protocol. Available online: https://ghgprotocol.org/ (accessed on 30 October 2024).
  21. MITECO. ANEXO 7. FACTORES DE EMISIÓN DE CO2 Y PCI DE LOS COMBUSTIBLES; MITECO: Madrid, Spain, 2024.
  22. International Renewable Energy Agency IRENA. Renewable Power Generation Costs in 2022; eBook Partnership; International Renewable Energy Agency: Abu Dhabi, United Arab Emirates, 2024; ISBN 92-9260-379-5. [Google Scholar]
  23. National Renewable Energy Laboratory. Life Cycle Greenhouse Gas Emissions from Solar Photovoltaics; National Renewable Energy Laboratory: Golden, CO, USA, 2012. [Google Scholar]
  24. International Renewable Energy Agency IRENA. Global Energy Transformation: A Roadmap to 2050; eBook Partnership; International Renewable Energy Agency: Abu Dhabi, United Arab Emirates, 2019; ISBN 978-92-9260-121-8. [Google Scholar]
  25. Osman, A.I.; Chen, L.; Yang, M.; Msigwa, G.; Farghali, M.; Fawzy, S.; Rooney, D.W.; Yap, P.-S. Cost, Environmental Impact, and Resilience of Renewable Energy Under a Changing Climate: A Review. Environ. Chem. Lett. 2023, 21, 741–764. [Google Scholar] [CrossRef]
  26. Obaideen, K.; Abdelkareem, M.A.; Wilberforce, T.; Elsaid, K.; Sayed, E.T.; Maghrabie, H.M.; Olabi, A.G. Biogas Role in Achievement of the Sustainable Development Goals: Evaluation, Challenges, and Guidelines. J. Taiwan Inst. Chem. Eng. 2022, 131, 104207. [Google Scholar] [CrossRef]
  27. Bathaei, A.; Štreimikienė, D. Renewable Energy and Sustainable Agriculture: Review of Indicators. Sustainability 2023, 15, 14307. [Google Scholar] [CrossRef]
Figure 1. Description of the base scenario system for calculating the carbon footprint.
Figure 1. Description of the base scenario system for calculating the carbon footprint.
Fuels 06 00010 g001
Figure 2. Description of the alternative scenario system for calculating the carbon footprint.
Figure 2. Description of the alternative scenario system for calculating the carbon footprint.
Fuels 06 00010 g002
Table 1. Price comparison with different energy consumption alternatives.
Table 1. Price comparison with different energy consumption alternatives.
AlternativePrice [EUR/kWh]
Electricity production from biogas1.47
Electricity production with photovoltaic panels for
self-consumption and disposal of surpluses
0.10
Consumption of electricity from the grid with guaranteed origin0.13
Table 2. Summary of scenarios and economic evaluation of applied practices.
Table 2. Summary of scenarios and economic evaluation of applied practices.
Emissions
[kg CO2eq]
Annual Costs
[EUR]
Saving Costs
[EUR/x]
Baseline scenario66,639
Sustainable practicesRenewable energy
consumption
−1178−186.44−0.069 EUR/kgCO2eq
Water capture and storage−246214.130.002 EUR/L
Use of sustainable
construction materials
−2753--
Tree planting for carbon
offset
−51,033197.330.003 EUR/kgCO2eq
Use of biofuels and
reduction in air travel
−26,263--
Other−2493--
Alternative scenario−17,081
Table 3. CO2 emissions according to GHG Scope in baseline and sustainable scenario.
Table 3. CO2 emissions according to GHG Scope in baseline and sustainable scenario.
GHG ProtocolBaseline Scenario (kg CO2eq)Alternative Scenario (kg CO2eq)Variation (%)
Scope 11450−100%
Scope 21.1780−100%
Scope 365.31633.952−48%
Total66.63933.952−49%
Table 4. Offset emissions and percentage savings per sustainable solution.
Table 4. Offset emissions and percentage savings per sustainable solution.
SolutionEmissions Saved (kg CO2eq)Percentage
Energy from renewable sources26994%
Water Harvesting and Reuse2460%
Sustainable Building Materials27534%
Tree Planting51,03377%
Total56,73185%
Disclaimer/Publisher’s Note: The statements, opinions and data contained in all publications are solely those of the individual author(s) and contributor(s) and not of MDPI and/or the editor(s). MDPI and/or the editor(s) disclaim responsibility for any injury to people or property resulting from any ideas, methods, instructions or products referred to in the content.

Share and Cite

MDPI and ACS Style

Fernández-Cortés, M.; Revuelta-Aramburu, M.; Morales-Polo, C. Integrating Renewable Fuels and Sustainable Practices in Equestrian Centers: A Model for Carbon Footprint Reduction and Environmental Impact Mitigation. Fuels 2025, 6, 10. https://doi.org/10.3390/fuels6010010

AMA Style

Fernández-Cortés M, Revuelta-Aramburu M, Morales-Polo C. Integrating Renewable Fuels and Sustainable Practices in Equestrian Centers: A Model for Carbon Footprint Reduction and Environmental Impact Mitigation. Fuels. 2025; 6(1):10. https://doi.org/10.3390/fuels6010010

Chicago/Turabian Style

Fernández-Cortés, Matías, Marta Revuelta-Aramburu, and Carlos Morales-Polo. 2025. "Integrating Renewable Fuels and Sustainable Practices in Equestrian Centers: A Model for Carbon Footprint Reduction and Environmental Impact Mitigation" Fuels 6, no. 1: 10. https://doi.org/10.3390/fuels6010010

APA Style

Fernández-Cortés, M., Revuelta-Aramburu, M., & Morales-Polo, C. (2025). Integrating Renewable Fuels and Sustainable Practices in Equestrian Centers: A Model for Carbon Footprint Reduction and Environmental Impact Mitigation. Fuels, 6(1), 10. https://doi.org/10.3390/fuels6010010

Article Metrics

Back to TopTop