Next Article in Journal
Exercise as a Therapeutic Intervention in Gestational Diabetes Mellitus
Next Article in Special Issue
ERβ in Triple-Negative Breast Cancer: Emerging Concepts and Therapeutic Possibilities
Previous Article in Journal
The Effect of High-Intensity Exercise on Changes in Salivary and Serum Cortisol Proportion Dynamics
Previous Article in Special Issue
Pathological Maintenance and Evolution of Breast Cancer: The Convergence of Irreversible Biological Actions of ER Alpha
 
 
Font Type:
Arial Georgia Verdana
Font Size:
Aa Aa Aa
Line Spacing:
Column Width:
Background:
Brief Report

Real-Time Challenging of ERα Y537S Mutant Transcriptional Activity in Living Cells

Department of Sciences, University Roma Tre, Viale Guglielmo Marconi, 446, I-00146 Rome, Italy
*
Author to whom correspondence should be addressed.
Endocrines 2021, 2(1), 54-64; https://doi.org/10.3390/endocrines2010006
Submission received: 25 January 2021 / Revised: 22 February 2021 / Accepted: 9 March 2021 / Published: 10 March 2021
(This article belongs to the Special Issue Molecular Mechanisms of Estrogen Signaling Pathways)

Abstract

Metastatic estrogen receptor α (ERα)-expressing breast cancer (BC) occurs after prolonged patient treatment with endocrine therapy (ET) (e.g., aromatase inhibitors—AI; 4OH-tamoxifen—4OH-Tam). Often these metastatic BCs express a mutated ERα variant (e.g., Y537S), which is transcriptionally hyperactive, sustains uncontrolled proliferation, and renders tumor cells insensitive to ET drugs. Therefore, new molecules blocking hyperactive Y537S ERα mutation transcriptional activity are requested. Here we generated an MCF-7 cell line expressing the Y537S ERα mutation stably expressing an estrogen-responsive element (ERE) promoter, which activity can be monitored in living cells. Characterization of this cell line shows both hyperactive basal transcriptional activity with respect to normal MCF-7 cells, which stably express the same ERE-based promoter and a decreased effect of selective ER downregulators (SERDs) in reducing Y537S ERα mutant transcriptional activity with respect to wild type ERα transcriptional activity. Kinetic profiles of Y537S ERα mutant-based transcription produced by both drugs inducing receptor degradation and siRNA-mediated depletion of specific proteins (e.g., FOXA1 and caveolin1) reveals biphasic dynamics of the inhibition of the receptor-regulated transcriptional effects. Overall, we report a new model where to study the behavior of the Y537S ERα mutant that can be used for the identification of new targets and pathways regulating the Y537S ERα transcriptional activity.

1. Introduction

Seventy percent of all diagnosed breast cancers (BC) are estrogen receptor α-positive (ERα+). The ERα+ BCs have a more favorable prognosis with respect to the ERα- tumors and the ERα presence drives the BC pharmacological treatment [1]. Indeed, ERα+ BC drugs target either the ERα or the 17β-estradiol (E2) signaling. This endocrine therapy (ET) aims to inhibit proliferative E2:ERα signaling by reducing the E2 availability through the use of aromatase inhibitors (AIs) or to prevent ERα signaling using specific receptor ligands that either inactivate ERα transcriptional activity (i.e., 4OH-tamoxifen-4OH-Tam), or that induce receptor degradation and prevent receptor transcriptional functions (i.e., fulvestrant, also known as ICI182,780-ICI) [1].
However, despite the proven efficacy of the ET, a considerable number of women treated for a prolonged period of time with AI and/or 4OH-Tam develop a relapsing disease, which results in a tumor recurrence [1]. Diverse molecular mechanisms underlying ET resistance exist (for a review please see [2]) including the selection of specific ERα point mutations. Among them, the most frequent ERα variant found in metastatic BC is the substitution of the amino acid Y537 within the receptor ligand-binding domain to S. This mutation stabilizes ERα agonist conformation determining a constitutively active ERα with an enhanced transcriptional activity, which sustains uncontrolled cell proliferation [3,4]. The Y537S ERα variant is insensitive both to 4OH-Tam and AIs and, moreover, it is resistant to ICI-induced degradation and thus ICI loses its effectiveness in preventing transcriptional activity and metastatic BC cell proliferation [2,5].
Thus, the development of a phenotype resistant to ET drugs and the higher concentration of ICI required to achieve an anti-proliferative effect in metastatic BC expressing the Y537S ERα variant [2] forces the search for novel drugs. In this respect, novel selective ER downregulators (SERDs) (e.g., AZD9496 and GDC-0810) with improved efficacy and bioavailability than ICI towards the Y537S mutated ERα are under investigation [2,6,7]. In addition, we have recently identified Food and Drug Administration (FDA)-approved drugs used for diverse diseases as potential "anti-estrogens" inducing wild type (wt) and Y537S mutated ERα degradation and preventing cell proliferation [8,9,10].
Many kinetic analyses have been performed in living cells to monitor real-time cellular responses allowing the discovery of novel mechanisms of action for compound-modulating cellular processes [11,12]. Recently, we generated a stable ductal carcinoma MCF-7 cells stably expressing a modified luciferase (nanoluciferase-PEST-NLuc) (i.e., MCF-7-NLuc cells) under the control of an estrogen-responsive element (ERE)-containing promoter. In this cell line, we continuously monitored ERα transcriptional activity and defined unexpected temporal dynamics of E2:ERα transcriptional signaling induced by receptor agonists and antagonists or by inhibitors of specific ERα-related pathways [13].
Here, we generated and characterized a novel cellular model system where to study the kinetic of the Y537S ERα transcriptional activity in living cells (i.e., Y537S-NLuc). To provide a tool to discover novel target compounds or pathways directly affecting the transcriptional functions of the Y537S ERα variant, we challenged Y537S-NLuc with either classic and novels SERDs, FDA-approved drugs, or siRNA-mediated depletion of proteins potentially involved in receptor transcriptional activity.
Overall, our results indicate that the produced Y537S-NLuc cells are sensitive stable cell lines where to study the kinetic of the Y537S ERα mutant transcriptional signaling and suggest this cellular model can be used to identify new potential “anti-estrogen” compounds specifically for metastatic BC expressing the Y537S ERα mutation.

2. Materials and Methods

2.1. Cell Culture and Reagents

DMEM (with and without phenol red), fetal calf serum, charcoal-stripped fetal calf serum (DCC) ouabain, and digoxin were purchased from Sigma-Aldrich (St. Louis, MO, USA). Telaprevir was purchased by Selleck Chemicals. Bradford protein assay kit, as well as anti-mouse and anti-rabbit secondary antibodies, were obtained from Bio-Rad (Hercules, CA, USA). Antibodies against ERα (F-10 mouse—for WB), pS2 (FL-84 rabbit), and cathepsin D (H75 rabbit) were obtained from Santa Cruz Biotechnology (Santa Cruz, CA, USA); anti-vinculin antibody was from Sigma-Aldrich (St. Louis, MO, USA). Faslodex (i.e., fulvestrant or ICI182,780), AZD9496, GDC-0810, and Carfilzomib were purchased from Tocris (USA). All other antibodies were purchased by Cell Signaling Technology Inc. (Beverly, MA, USA). Chemiluminescence reagent for Western blotting was obtained from BioRad Laboratories (Hercules, CA, USA). Nano-Glo® EndurazineTM was purchased from Promega (Promega, Madison, MA, USA). All the other products were from Sigma-Aldrich. Analytical- or reagent-grade products were used without further purification. The identities of all the used cell lines (i.e., MCF-7 and Y537S cells) were verified by STR analysis (BMR Genomics, Italy).

2.2. Generation of Stable Y537S ERα MCF-7 ERE-NLuc Cell Lines and Real-Time Measurement of NanoLucPest Expression

Y537S ERα MCF-7 ERE-NLuc cells were generated as previously reported [13] by using G418 (2.0 µg/mL). Y537S ERE-NLuc cells were seeded in 96 well plates (5000 cells/well). Twenty-four hours after plating cells were stimulated with the indicated compounds. Each experimental condition was plated in triplicate and 3 wells were always treated with fulvestrant (ICI182,240) (Sigma Aldrich) to measure the basal ERα transcriptional activity. This procedure was not applied when cells were treated with SERDs. Nano-Glo® EndurazineTM was added according to the manufacturer’s instruction in 50 µL as the final experimental volume together with compound administration. Plates were then transferred into a Tecan Spark microplate reader (Switzerland) set to 37 °C and 5% CO2. Light emission (released light units-RLU) was measured for 24 h every other 5 min. For calculations, each data point was subtracted from the RLU mean value of the 3 fulvestrant treated samples at each time point but for the treatment with the SERDs. The effect of the treatment was calculated for each hour by considering the mean values and the relative standard deviation of each 5-min measurement (i.e., 12 measures per hour). Subsequent numerical analyses have been performed as previously reported [13]. Each experiment was done twice in duplicate.

2.3. Western Blotting Assays and RNA Interference Experiments

Biochemical assays required for Western blotting analyses and silencing of caveolin-1 and FOXA1 by transient transfection of siRNA oligos (Dharmacon) were performed as previously reported [14].

2.4. Statistical Analysis

Statistical analysis was performed using the InStat version 8 software system (GraphPad Software Inc., San Diego, CA, USA). Densitometric analyses were performed using the freeware software Image J, by quantifying the band intensity of the protein of interest with respect to the relative loading control band (i.e., vinculin) intensity.

3. Results

3.1. Characterization of Y537S-NLuc Cells

Characterization of the generated Y537S ERE-NLuc cells was performed by evaluating the expression levels of pS2/TFF (pS2) and cathepsin D (CatD), two proteins which gene contain the ERE sequence in their promoters [15] both in non-transfected MCF-7 and Y537S cells and in MCF-7-NLuc [13] and Y537S-NLuc cells. As shown in Figure 1A,B, both Y537S cells and Y537S-NLuc cells express increased amounts of both pS2 and CatD with respect to MCF-7 and MCF-7-NLuc cells. Next, we measured the basal ERE-NLuc promoter activity in both MCF-7-NLuc and Y537S-NLuc cells loaded with the live-cell non-toxic substrate Nano-Glo® EndurazineTM [16]. Figure 1C shows that Y537S-NLuc cells display an increased basal ERE-NLuc promoter activity with respect to MCF-7-NLuc cells.
These data indicate that the stable introduction of the ERE-NLuc promoter does not change the ability of the Y537S ERα mutant to hyperactivate ERE-based gene transcription and further suggest that these cells can be used to test the effect of specific extracellular challenges on the Y537S ERα variant transcriptional activity.

3.2. The Real-Time Measurement of ERα Transcriptional Activity in Living Cells Treated with Different SERDs

To measure the Y537S ERα transcriptional activity in real-time and in living cells, MCF-7-NLuc and Y537S-NLuc cells were loaded with the live-cell substrate Nano-Glo® EndurazineTM [16] in the presence or in the absence of different doses (data not shown) of ICI, AZD9496 (AZD) and GDC-0810 (GDC) (from 10−11 to 10−5 M) and ERE-NLuc-dependent activity (i.e., released light units-RLU) was measured.
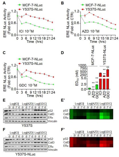
As shown in Figure 2, both ICI, AZD, and GDC induced a time-dependent reduction in ERE-NLuc activity in both MCF-7-NLuc and Y537S-NLuc cells. Furthermore, the efficacy of all three SERDs to reduce receptor transcriptional activity was impaired in Y537S ERα expressing cells with respect to MCF-7-NLuc cells expressing the wt receptor (Figure 2A–C). Notably, to directly compare the efficacy of the tested molecules in the two different stable cell lines, we calculated the effective dose 50 (ED50) for each SERD at 24 h. As shown in Figure 2D, the ED50 of ICI, AZD, and GDC was higher in Y537S-NLuc cells than in MCF-7-NLuc cells while ICI and AZD were more effective in reducing ERE-NLuc promoter activity than GDC in either cell lines. These data confirm the notion that the Y537S mutation renders the ERα less sensitive to SERDs-induced reduction in transcriptional activity [3,4,17,18,19] and additionally indicate a differential sensitivity of Y537S ERα mutant expressing cells to both ICI, AZD, and GDC.
To directly evaluate this observation, we treated both normal Y537S and Y537S-NLuc cells with different doses of both ICI, AZD, and GDC for 24 h and evaluated pS2, CatD, and ERα expression levels. As shown in Figure 2E,F and Figure 2E′,F′, SERDs equally reduce pS2 and CatD and induce receptor degradation in either cell line. However, while a similar dose-dependent effect was observed for ICI and AZD, GDC was less effective than ICI and AZD to reduce pS2 and CatD expression and to induce Y537S ERα mutated receptor degradation.
These data demonstrate that the effects observed with the Y537S-NLuc cells in real-time experiments are also observed by directly evaluating the expression of two genes containing the ERE sequence in their promoters. Moreover, present results suggest that the novel SERDs AZD and GDC have different abilities to prevent ERE-based transcriptional activity and to induce the Y537S ERα variant degradation. Overall, these results indicate that Y537S-NLuc can be used for the identification of novel ERα ligands influencing the Y537S ERα transcriptional functions.

3.3. The Real-Time Measurement of ERα Transcriptional Activity in Living Cells Treated with Different FDA-Approved Drugs

We have previously reported that carfilzomib, telaprevir, and the cardiac glycosides ouabain and digoxin were able to induce ERα degradation, to block E2:ERα-dependent transcriptional signaling, and to prevent BC cell proliferation [8,9,10]. Therefore, to evaluate if they could also affect the transcriptional activity of the Y537S ERα variant, we measured it in Y537S-NLuc cells.
Figure 3A shows that all the tested compounds reduced ERE-NLuc-dependent activity although with different kinetic profiles. Notably, while both ouabain, digoxin, and telaprevir rapidly reduced Y537S ERα mutant transcriptional activity, carfilzomib showed a biphasic response with an initial phase slightly increasing it and a later phase reducing it (Figure 3A). Next, we evaluated in both normal Y537S and Y537S-NLuc cells the effect of all the tested molecules on the expression levels of ERα, pS2, and CatD. Either ouabain, digoxin, and carfilzomib induced receptor degradation and the reduction in pS2 and CatD in either cell lines (Figure 3B–D). However, as previously reported [8], telaprevir was not able to change the CatD levels (Figure 3D) but reduced both ERα and pS2 intracellular content in both cell lines (Figure 3A,B).
These data demonstrate that the FDA-approved drugs carfilzomib, ouabain, digoxin, and telaprevir reduce the Y537S ERα mutant transcriptional activity with different kinetic profiles in living cells and further suggest that the Y537S-NLuc can be used for the identification of compounds influencing the Y537S ERα transcriptional functions.

3.4. The Impact of FOXA1 and Caveolin-1 Depletion on the Real-Time Measurement of ERα Transcriptional Activity in Living Cells

Next, we decided to measure Y537S ERα mutant transcriptional activity under the condition of siRNA-mediated depletion of either FOXA1 or caveolin-1. FOXA1 was chosen because it is a pioneering factor controlling the access of the ERα to active chromatin sites [20]. Caveolin-1 was selected because we previously reported that its siRNA-mediated depletion reduces ERα levels [14,21] and because it is overexpressed in Y537S cells with respect to MCF-7 cells in 3 different transcriptomic analysis datasets [22] (Figure 4A,B). As shown in Figure 4C,C′,C″, depletion of FOXA1 induced a time-dependent decrease in both wt ERα (i.e., MCF-7-NLuc cells) and Y537S ERα mutant transcriptional activity (i.e., Y537S-NLuc cells). Notably, we observed a greater effect of FOXA1 depletion in MCF-7-NLuc cells than in Y537S-NLuc cells possibly because FOXA1 reduction also determines a different reduction in receptor levels (Figure 4C′,C″,E) or because FOXA1 has been shown to be less essential for mutant-specific ERα DNA binding [3]. On the contrary, caveolin-1 depletion slightly reduced ERE-NLuc promoter activity both in MCF-7-NLuc and Y537S-NLuc cells (Figure 4D). Accordingly, reduction in caveolin-1 expression reduced at the same manner the receptor intracellular levels in both cell lines (Figure 4D′,D″,E)
These data indicate that depletion of FOXA-1 and caveolin-1 reduces wt and Y537S ERα mutant transcriptional activity and further suggests that the Y537S-NLuc can be challenged with siRNA against specific proteins for the identification of the involvement of pathways influencing the Y537S ERα transcriptional functions.

4. Discussion

The expression of the Y537S ERα mutant confers to BC cells E2-independent growth because the mutated receptor arises under the continuous challenge of BC cells with both AIs and 4OH-Tam. In turn, this receptor variant, which is the most frequent mutation found in metastatic BC specimen, assumes an apo conformation that is identical to that of the E2-bound wt ERα and is constitutively active [2]. Because of such hyperactivity, patients expressing this variant develop a tumor with limited to null pharmacological treatment options. Indeed, the fact that the Y537S ERα mutant blocks the conformation in the agonist position impedes the ET drugs to properly work [2]. Besides the novel SERDs AZD and GDC that are being introduced in the clinical trials [6,7], our group has also provided evidence that FDA-approved drugs, which do not bind the ERα can prevent BC cell proliferation by impacting on cellular pathways influencing ERα levels [8,9,10].
The main aim of the present work was to generate a model system where to test the impact of specific molecules or pathways on the Y537S ERα mutant-mediated hyperactivation of the receptor-dependent transcriptional activity. Here, we report the characterization of a cell line expressing the Y537S ERα mutant stably transfected with an ERE-NLuc promoter. To our knowledge, this is the first cellular model system that allows the evaluation of a hyperactive ERα mutant (i.e., Y537S) transcriptional activity in real-time and in living cells.
The Y537S-NLuc cells maintain the characteristics of the parental Y537S cells. Indeed, both cell lines respond in the same manner to ICI-, AZD- and GDC-induced receptor degradation and reduction in pS2 and CatD expression levels. Accordingly, the same results have been obtained when both cell lines have been challenged with FDA-approved drugs. More importantly, the Y537S-NLuc cells also display an increased ERE-based activity than the MCF-7-NLuc counterparts, which express the wt ERα.
We have further studied the effect of drugs previously found to block E2:ERα signaling on cell proliferation in the Y537S-NLuc cells. Results demonstrated that ouabain, digoxin, carfilzomib, and telaprevir reduces ERE NLuc activity with a different kinetic profile. In particular, carfilzomib induces a biphasic response while the other drugs trigger a rapid time-dependent reduction in Y537S ERα transcriptional activity. Although we did not investigate the mechanism underlying this different behavior, it is tempting to speculate that the specific kinetic profile observed could be ascribed to the compound-specific affected pathway. Carfilzomib is a well-known proteasome inhibitor [23] and our recent analysis revealed that ouabain and digoxin are small molecule activators of the proteasome [10]. Therefore, the present differences in the kinetic profiles observed for ouabain, digoxin, and carfilzomib could be ascribed to their ability to differentially affect the activity of the cellular proteasome. Regarding telaprevir, at the present the cellular target for this anti-viral is not known, thus the linear reduction in the time-dependent profile of the ERE NLuc activity could be due to its ability to reduce ERα intracellular levels.
It has to be noted here that telaprevir strongly reduces ERE NLuc activity, but it barely affects pS2 expression levels and does not change CatD intracellular content. These data confirm the observation we previously reported in [8] where we demonstrated that telaprevir administration in Y537S cells downregulated 91% of the genes modulated by telaprevir in an array of ~100 ERα target genes. Therefore, not only this apparent contradiction refers to a differential ability of telaprevir to modulate in a different manner diverse ERα target genes but also indicates that our Y537S NLuc cell line is very sensitive to the effects of those drugs that change receptor transcriptional activity.
In addition, the depletion of FOXA1 and caveolin-1 differentially affects ERα transcriptional activity. Indeed, while FOXA1 depletion reduces it more in MCF-7-NLuc than in Y537S-NLuc cells possibly because FOXA1 has been shown to be less essential for mutant-specific ERα DNA binding [3], caveolin-1 depletion equally reduces ERα transcriptional activity in either cell lines. In turn, FOXA1 can be considered an appealing target for the treatment of the cells expressing the Y537S ERα variant.
Finally, the treatment of Y537S-NLuc cells with both FDA-approved drugs as well as FOXA1 and caveolin-1 siRNA reveals this model system can be used to identify drugs or pathways that specifically reduce the Y537S ERα transcriptional activity. In this respect, our work has provided the possibility to perform rapid high-throughput screens for ERα levels, cell proliferation, and transcriptional activity ([13,24] and present results). The present cellular model implements the repertoire of these tools by establishing a cell line to study Y537S ERα transcriptional activity. It is suggestive that the contemporary use of such models and methods would represent a novel platform to screen compound and siRNA libraries to directly identify novel potential “anti-estrogen” drugs.

5. Conclusions

In conclusion, we introduce a new model system where to study in real-time and living cells the transcriptional activity of an ERα point mutant expressed in metastatic BC that can be further exploited for screening purposes.

Author Contributions

Conceptualization, F.A.; methodology, M.C. and S.P.; formal analysis, F.A. and M.C.; investigation, M.C. and S.P. writing—review and editing, F.A.; funding acquisition, F.A. All authors have read and agreed to the published version of the manuscript.

Funding

P the research leading to these results has received funding from AIRC under IG 2018—ID. 21325 project—P.I. Acconcia Filippo. This study was also supported by grants from Ateneo Roma Tre to FA. The Grant of Excellence Departments, MIUR (ARTICOLO 1, COMMI 314—337 LEGGE 232/2016) to Department of Science, University Roma TRE is also gratefully acknowledged. The authors declare no conflict of interest.

Data Availability Statement

The data presented in this study are available on request from the corresponding author.

Acknowledgments

The authors thank Simak Ali, University of London Imperial College, England for the gift of the Y537S MCF-7 cells.

Conflicts of Interest

The authors declare no conflict of interest.

References

  1. Lumachi, F.; Luisetto, G.; Basso, S.M.; Basso, U.; Brunello, A.; Camozzi, V. Endocrine therapy of breast cancer. Curr. Med. Chem. 2011, 18, 513–522. [Google Scholar] [CrossRef] [PubMed]
  2. Busonero, C.; Leone, S.; Bartoloni, S.; Acconcia, F. Strategies to degrade estrogen receptor alpha in primary and ESR1 mutant-expressing metastatic breast cancer. Mol. Cell Endocrinol. 2019, 480, 107–121. [Google Scholar] [CrossRef] [PubMed]
  3. Jeselsohn, R.; Bergholz, J.S.; Pun, M.; Cornwell, M.; Liu, W.; Nardone, A.; Xiao, T.; Li, W.; Qiu, X.; Buchwalter, G.; et al. Allele-Specific Chromatin Recruitment and Therapeutic Vulnerabilities of ESR1 Activating Mutations. Cancer Cell 2018, 33, 173–186. [Google Scholar] [CrossRef] [PubMed]
  4. Fanning, S.W.; Mayne, C.G.; Dharmarajan, V.; Carlson, K.E.; Martin, T.A.; Novick, S.J.; Toy, W.; Green, B.; Panchamukhi, S.; Katzenellenbogen, B.S.; et al. Estrogen receptor alpha somatic mutations Y537S and D538G confer breast cancer endocrine resistance by stabilizing the activating function-2 binding conformation. eLife 2016, 5. [Google Scholar] [CrossRef]
  5. Harrod, A.; Fulton, J.; Nguyen, V.T.M.; Periyasamy, M.; Ramos-Garcia, L.; Lai, C.F.; Metodieva, G.; de Giorgio, A.; Williams, R.L.; Santos, D.B.; et al. Genomic modelling of the ESR1 Y537S mutation for evaluating function and new therapeutic approaches for metastatic breast cancer. Oncogene 2017, 36, 2286–2296. [Google Scholar] [CrossRef]
  6. Weir, H.M.; Bradbury, R.H.; Lawson, M.; Rabow, A.A.; Buttar, D.; Callis, R.J.; Curwen, J.O.; de Almeida, C.; Ballard, P.; Hulse, M.; et al. AZD9496: An Oral Estrogen Receptor Inhibitor That Blocks the Growth of ER-Positive and ESR1-Mutant Breast Tumors in Preclinical Models. Cancer Res. 2016, 76, 3307–3318. [Google Scholar] [CrossRef] [PubMed]
  7. Joseph, J.D.; Darimont, B.; Zhou, W.; Arrazate, A.; Young, A.; Ingalla, E.; Walter, K.; Blake, R.A.; Nonomiya, J.; Guan, Z.; et al. The selective estrogen receptor downregulator GDC-0810 is efficacious in diverse models of ER+ breast cancer. eLife 2016, 5. [Google Scholar] [CrossRef] [PubMed]
  8. Bartoloni, S.; Leone, S.; Acconcia, F. Unexpected Impact of a Hepatitis C Virus Inhibitor on 17beta-Estradiol Signaling in Breast Cancer. Int. J. Mol. Sci. 2020, 21, 3418. [Google Scholar] [CrossRef] [PubMed]
  9. Busonero, C.; Leone, S.; Klemm, C.; Acconcia, F. A functional drug re-purposing screening identifies carfilzomib as a drug preventing 17beta-estradiol: ERalpha signaling and cell proliferation in breast cancer cells. Mol. Cell. Endocrinol. 2018, 460, 229–237. [Google Scholar] [CrossRef]
  10. Busonero, C.L.S.; Bianchi, F.; Maspero, E.; Fiocchetti, M.; Palumbo, O.; Cipolletti, M.; Bartoloni, S.; Acconcia, F. Ouabain and Digoxin Activate the Proteasome and the Degradation of the ERα in Cells Modeling Primary and Metastatic Breast Cancer. Cancers 2020, 12, 3840. [Google Scholar] [CrossRef]
  11. Rotroff, D.M.; Dix, D.J.; Houck, K.A.; Kavlock, R.J.; Knudsen, T.B.; Martin, M.T.; Reif, D.M.; Richard, A.M.; Sipes, N.S.; Abassi, Y.A.; et al. Real-time growth kinetics measuring hormone mimicry for ToxCast chemicals in T-47D human ductal carcinoma cells. Chem. Res. Toxicol. 2013, 26, 1097–1107. [Google Scholar] [CrossRef]
  12. Riching, K.M.; Mahan, S.; Corona, C.R.; McDougall, M.; Vasta, J.D.; Robers, M.B.; Urh, M.; Daniels, D.L. Quantitative Live-Cell Kinetic Degradation and Mechanistic Profiling of PROTAC Mode of Action. ACS Chem. Biol. 2018, 13, 2758–2770. [Google Scholar] [CrossRef]
  13. Cipolletti, M.; Leone, S.; Bartoloni, S.; Busonero, C.; Acconcia, F. Real-time measurement of E2: ERalpha transcriptional activity in living cells. J. Cell Physiol. 2020. [Google Scholar] [CrossRef]
  14. Totta, P.; Pesiri, V.; Enari, M.; Marino, M.; Acconcia, F. Clathrin Heavy Chain Interacts With Estrogen Receptor alpha and Modulates 17beta-Estradiol Signaling. Mol. Endocrinol. 2015, 29, 739–755. [Google Scholar] [CrossRef] [PubMed]
  15. Sun, J.M.; Spencer, V.A.; Li, L.; Yu Chen, H.; Yu, J.; Davie, J.R. Estrogen regulation of trefoil factor 1 expression by estrogen receptor alpha and Sp proteins. Exp. Cell Res. 2005, 302, 96–107. [Google Scholar] [CrossRef]
  16. Hall, M.P.; Unch, J.; Binkowski, B.F.; Valley, M.P.; Butler, B.L.; Wood, M.G.; Otto, P.; Zimmerman, K.; Vidugiris, G.; Machleidt, T.; et al. Engineered luciferase reporter from a deep sea shrimp utilizing a novel imidazopyrazinone substrate. ACS Chem. Biol. 2012, 7, 1848–1857. [Google Scholar] [CrossRef] [PubMed]
  17. Katzenellenbogen, J.A.; Mayne, C.G.; Katzenellenbogen, B.S.; Greene, G.L.; Chandarlapaty, S. Structural underpinnings of oestrogen receptor mutations in endocrine therapy resistance. Nat. Rev. Cancer 2018, 18, 377–388. [Google Scholar] [CrossRef] [PubMed]
  18. Zhao, Y.; Laws, M.J.; Guillen, V.S.; Ziegler, Y.; Min, J.; Sharma, A.; Kim, S.H.; Chu, D.; Park, B.H.; Oesterreich, S.; et al. Structurally Novel Antiestrogens Elicit Differential Responses from Constitutively Active Mutant Estrogen Receptors in Breast Cancer Cells and Tumors. Cancer Res. 2017, 77, 5602–5613. [Google Scholar] [CrossRef] [PubMed]
  19. Toy, W.; Weir, H.; Razavi, P.; Lawson, M.; Goeppert, A.U.; Mazzola, A.M.; Smith, A.; Wilson, J.; Morrow, C.; Wong, W.L.; et al. Activating ESR1 Mutations Differentially Affect the Efficacy of ER Antagonists. Cancer Discov. 2017, 7, 277–287. [Google Scholar] [CrossRef] [PubMed]
  20. Augello, M.A.; Hickey, T.E.; Knudsen, K.E. FOXA1: Master of steroid receptor function in cancer. EMBO J. 2011, 30, 3885–3894. [Google Scholar] [CrossRef]
  21. Totta, P.; Busonero, C.; Leone, S.; Marino, M.; Acconcia, F. Dynamin II is required for 17beta-estradiol signaling and autophagy-based ERalpha degradation. Sci. Rep. 2016, 6, 23727. [Google Scholar] [CrossRef] [PubMed]
  22. Busonero, C.L.S.; Bianchi, F.; Acconcia, F. In silico screening for ERα downmodulators identifies thioridazine as an anti-proliferative agent in primary, 4OH-tamoxifen-resistant and Y537S ERα-expressing breast cancer cells. Cell. Oncol. 2018. [Google Scholar] [CrossRef] [PubMed]
  23. Zang, Y.; Thomas, S.M.; Chan, E.T.; Kirk, C.J.; Freilino, M.L.; DeLancey, H.M.; Grandis, J.R.; Li, C.; Johnson, D.E. The next generation proteasome inhibitors carfilzomib and oprozomib activate prosurvival autophagy via induction of the unfolded protein response and ATF4. Autophagy 2012, 8, 1873–1874. [Google Scholar] [CrossRef] [PubMed]
  24. Leone, S.; Busonero, C.; Acconcia, F. A high throughput method to study the physiology of E2:ERalpha signaling in breast cancer cells. J. Cell. Physiol. 2018, 233, 3713–3722. [Google Scholar] [CrossRef] [PubMed]
Figure 1. Characterization of Y537S NLuc cells. Western blotting of presenilin-2 (pS2) and cathepsin D (Cat D) expression in MCF-7 and Y537S cells (A) and MCF-7-NLuc and Y537S-NLuc cells (B). (C) Basal ERE-NLuc activity was measured at 24 h in MCF-7-NLuc and Y537S-NLuc cells. Significant differences with respect to the MCF-7-NLuc sample were determined by unpaired two-tailed Student’s t-test: **** p < 0.0001.
Figure 1. Characterization of Y537S NLuc cells. Western blotting of presenilin-2 (pS2) and cathepsin D (Cat D) expression in MCF-7 and Y537S cells (A) and MCF-7-NLuc and Y537S-NLuc cells (B). (C) Basal ERE-NLuc activity was measured at 24 h in MCF-7-NLuc and Y537S-NLuc cells. Significant differences with respect to the MCF-7-NLuc sample were determined by unpaired two-tailed Student’s t-test: **** p < 0.0001.
Endocrines 02 00006 g001
Figure 2. Sensitivity of Y537S NLuc cells to classic and novel SERDs. Profile of ERE-NLuc activity detected in MCF-7-NLuc and Y537S-NLuc cells treated with the indicated doses of ICI182,780 (ICI) (A), AZD9496 (AZD) (B), and GDC-0810 (GCD) (C) in the presence of the live-cell substrate Nano-Glo® EndurazineTM. Released light units (RLU) were measured for 24 h every other 5 min in a 37 °C and 5% CO2-controlled atmosphere. Graphs show the compound effect calculated every other 3 h with respect to its relative control sample. The data are the means of two different experiments in which each sample was measured in triplicate (for details please see the material and method section). (D) Effective dose 50 (ED50) for each compound calculated at 24 h after treatment. Significant differences with respect to the ICI sample were determined by unpaired two-tailed Student’s t-test: ** p < 0.01; **** p < 0.0001. Western blotting and relative densitometric analyses of ERα, presenilin-2 (pS2) and cathepsin D (Cat D) expression in Y537S cells (E,E′) and in Y537S-NLuc cells (F,F′) treated with the indicated doses of ICI182,780 (ICI), AZD9496 (AZD) and GDC-0810 (GCD). Experiments were performed in triplicate.
Figure 2. Sensitivity of Y537S NLuc cells to classic and novel SERDs. Profile of ERE-NLuc activity detected in MCF-7-NLuc and Y537S-NLuc cells treated with the indicated doses of ICI182,780 (ICI) (A), AZD9496 (AZD) (B), and GDC-0810 (GCD) (C) in the presence of the live-cell substrate Nano-Glo® EndurazineTM. Released light units (RLU) were measured for 24 h every other 5 min in a 37 °C and 5% CO2-controlled atmosphere. Graphs show the compound effect calculated every other 3 h with respect to its relative control sample. The data are the means of two different experiments in which each sample was measured in triplicate (for details please see the material and method section). (D) Effective dose 50 (ED50) for each compound calculated at 24 h after treatment. Significant differences with respect to the ICI sample were determined by unpaired two-tailed Student’s t-test: ** p < 0.01; **** p < 0.0001. Western blotting and relative densitometric analyses of ERα, presenilin-2 (pS2) and cathepsin D (Cat D) expression in Y537S cells (E,E′) and in Y537S-NLuc cells (F,F′) treated with the indicated doses of ICI182,780 (ICI), AZD9496 (AZD) and GDC-0810 (GCD). Experiments were performed in triplicate.
Endocrines 02 00006 g002
Figure 3. Sensitivity of Y537S NLuc cells to some FDA-approved drugs. (A) Profile of ERE-NLuc activity detected in Y537S-NLuc cells treated with ouabain (OU—10−7 M), digoxin (Digo—10−6 M), carfilxomib (Carf—10−6 M), and telaprevir (Tel—20 µM) in the presence of the live-cell substrate Nano-Glo® EndurazineTM. Released light units (RLU) were measured for 24 h every other 5 min in a 37 °C and 5% CO2-controlled atmosphere. The graph shows the compound effect calculated every other 3 h with respect to its relative control sample. The data are the means of two different experiments in which each sample was measured in triplicate (for details please see the material and method section). Western blotting and relative densitometric analyses of ERα (B), presenilin-2 (pS2) (C), and cathepsin D (Cat D) (D) expression in Y537S cells Y537S-NLuc cells treated for 24 h with ouabain (OU—10−7 M), digoxin (Digo—10−6 M), carfilzomib (Carf—10−6 M) and telaprevir (Tel—20 µM). Significant differences with respect to the CTR sample were determined by unpaired two-tailed Student’s t-test: **** p < 0.0001; ** p < 0.01.
Figure 3. Sensitivity of Y537S NLuc cells to some FDA-approved drugs. (A) Profile of ERE-NLuc activity detected in Y537S-NLuc cells treated with ouabain (OU—10−7 M), digoxin (Digo—10−6 M), carfilxomib (Carf—10−6 M), and telaprevir (Tel—20 µM) in the presence of the live-cell substrate Nano-Glo® EndurazineTM. Released light units (RLU) were measured for 24 h every other 5 min in a 37 °C and 5% CO2-controlled atmosphere. The graph shows the compound effect calculated every other 3 h with respect to its relative control sample. The data are the means of two different experiments in which each sample was measured in triplicate (for details please see the material and method section). Western blotting and relative densitometric analyses of ERα (B), presenilin-2 (pS2) (C), and cathepsin D (Cat D) (D) expression in Y537S cells Y537S-NLuc cells treated for 24 h with ouabain (OU—10−7 M), digoxin (Digo—10−6 M), carfilzomib (Carf—10−6 M) and telaprevir (Tel—20 µM). Significant differences with respect to the CTR sample were determined by unpaired two-tailed Student’s t-test: **** p < 0.0001; ** p < 0.01.
Endocrines 02 00006 g003
Figure 4. Sensitivity of Y537S NLuc cells to FOXA1 and caveolin-1 depletion. (A) Venn diagram indicating the dataset used to select caveolin-1 for further analysis. (B) Western blotting analyses of FOXA and caveolin-1 (Cav-1) expression in MCF-7-NLuc and Y537S-NLuc cells. Profile of ERE-NLuc activity detected in MCF-NLuc and Y537S-NLuc cells treated with siRNA oligonucleotides against FOXA1 (C) and caveolin-1 (D) in the presence of the live-cell substrate Nano-Glo® EndurazineTM. Released light units (RLU) were measured for 24 h every other 5 min in a 37 °C and 5% CO2-controlled atmosphere. Graphs show the compound effect calculated every other 3 h with respect to its relative control sample. The data are the means of two different experiments in which each sample was measured in triplicate (for details please see the material and method section). Western blotting analyses of ERα and FOXA1 expression in MCF-7-NLuc (C′) and Y537S-NLuc cells (C″). Western blotting analyses of ERα and caveolin-1 (Cav-1) expression in MCF-7-NLuc (D′) and Y537S-NLuc (D″) cells. (E) ERα densitometric analyses of the blots depicted in (C′D″). Significant differences with respect to the CTR sample were determined by unpaired two-tailed Student’s t-test: **** p < 0.0001. Significant differences with respect to the siFOXA1 sample were determined by unpaired two-tailed Student’s t-test: °° p < 0.01.
Figure 4. Sensitivity of Y537S NLuc cells to FOXA1 and caveolin-1 depletion. (A) Venn diagram indicating the dataset used to select caveolin-1 for further analysis. (B) Western blotting analyses of FOXA and caveolin-1 (Cav-1) expression in MCF-7-NLuc and Y537S-NLuc cells. Profile of ERE-NLuc activity detected in MCF-NLuc and Y537S-NLuc cells treated with siRNA oligonucleotides against FOXA1 (C) and caveolin-1 (D) in the presence of the live-cell substrate Nano-Glo® EndurazineTM. Released light units (RLU) were measured for 24 h every other 5 min in a 37 °C and 5% CO2-controlled atmosphere. Graphs show the compound effect calculated every other 3 h with respect to its relative control sample. The data are the means of two different experiments in which each sample was measured in triplicate (for details please see the material and method section). Western blotting analyses of ERα and FOXA1 expression in MCF-7-NLuc (C′) and Y537S-NLuc cells (C″). Western blotting analyses of ERα and caveolin-1 (Cav-1) expression in MCF-7-NLuc (D′) and Y537S-NLuc (D″) cells. (E) ERα densitometric analyses of the blots depicted in (C′D″). Significant differences with respect to the CTR sample were determined by unpaired two-tailed Student’s t-test: **** p < 0.0001. Significant differences with respect to the siFOXA1 sample were determined by unpaired two-tailed Student’s t-test: °° p < 0.01.
Endocrines 02 00006 g004
Publisher’s Note: MDPI stays neutral with regard to jurisdictional claims in published maps and institutional affiliations.

Share and Cite

MDPI and ACS Style

Cipolletti, M.; Pescatori, S.; Acconcia, F. Real-Time Challenging of ERα Y537S Mutant Transcriptional Activity in Living Cells. Endocrines 2021, 2, 54-64. https://doi.org/10.3390/endocrines2010006

AMA Style

Cipolletti M, Pescatori S, Acconcia F. Real-Time Challenging of ERα Y537S Mutant Transcriptional Activity in Living Cells. Endocrines. 2021; 2(1):54-64. https://doi.org/10.3390/endocrines2010006

Chicago/Turabian Style

Cipolletti, Manuela, Sara Pescatori, and Filippo Acconcia. 2021. "Real-Time Challenging of ERα Y537S Mutant Transcriptional Activity in Living Cells" Endocrines 2, no. 1: 54-64. https://doi.org/10.3390/endocrines2010006

APA Style

Cipolletti, M., Pescatori, S., & Acconcia, F. (2021). Real-Time Challenging of ERα Y537S Mutant Transcriptional Activity in Living Cells. Endocrines, 2(1), 54-64. https://doi.org/10.3390/endocrines2010006

Article Metrics

Back to TopTop