Next Article in Journal
Numerical Investigation of the Combined Effect of Terrain Slope and Wind Velocity on Fire Spread Rate in Natural Pastures
Previous Article in Journal
Bayesian and Non-Bayesian Parameter Estimation for the Bivariate Odd Lindley Half-Logistic Distribution Using Progressive Type-II Censoring with Applications in Sports Data
 
 
Font Type:
Arial Georgia Verdana
Font Size:
Aa Aa Aa
Line Spacing:
Column Width:
Background:
Article

Seismic Response of Elevated Steel Water Tanks Equipped with a Novel Steel Curved Damper

by
Panagiota Katsimpini
Structural Technology and Applied Mechanics Laboratory, Hellenic Open University, GR26335 Patras, Greece
Modelling 2025, 6(1), 14; https://doi.org/10.3390/modelling6010014
Submission received: 12 January 2025 / Revised: 2 February 2025 / Accepted: 4 February 2025 / Published: 6 February 2025

Abstract

This study explores the performance of a novel curved steel damper system in lessening the seismic response of elevated steel tanks. It specifically examines two types of tanks, broad and tall, by analyzing their behavior during past earthquakes. Non-linear time history analyses were executed using various ground motion records to evaluate the dynamic characteristics and structural responses of the tank systems. The application of the curved steel damper, placed between the tank container and its supporting structure, resulted in a significant reduction in base shear forces and deformations of the tank walls when compared to traditional designs. The findings highlight the effectiveness of the damping system, showing that the curved damper leads to decreased maximum displacement and base shear forces during seismic activities. This research contributes essential knowledge for the seismic design of elevated steel tanks and proposes an innovative, cost-efficient strategy for enhancing their earthquake resilience.

1. Introduction

Tanks and fluid-holding structures are extensively utilized in a range of engineering fields, including liquid storage tanks, water reservoirs, fossil fuel boilers, and reactor vessels, along with spent fuel pools in nuclear power plants. Recent codes have focused on the seismic design of tanks, including AWWA 2005 [1], API 650 [2], Eurocode 8 [3], and FEMA-750 guidelines [4]. The application of analytical solutions for seismic fluid–structure interaction (FSI) is vital for engineers and analysts in multiple contexts. These contexts include initial sizing during the early design stages and preliminary analysis or risk assessment when the dimensions and boundary conditions of a tank or vessel are not yet established [5]. The study by Drosos et al. [6] presents an effective formulation using the finite element method (FEM) for the accurate calculation of eigenmode frequencies, the division of total liquid mass into impulsive and convective parts, and the evaluation of wall pressure distributions due to sloshing in liquid storage tanks of various shapes and fill levels.
A variety of studies have quantitatively assessed the seismic behavior of tanks. Among these, the pioneering research by Veletsos [7,8,9,10,11,12,13] and Haroun and Housner [14,15,16] stands out for proposing reliable and effective analysis and design methodologies. Moreover, Minoglou et al. [17] focused on the optimal design of cylindrical thin-walled steel tanks in the context of seismic loading. Finally, the investigations conducted by Kim and Lee [18] and Malhotra [19,20,21] examined the seismic performance of tanks utilizing different energy dissipation and isolation mechanisms.
At present, the obstacles in regulating the seismic response of tanks are predominantly tied to the integration of flow-dampening devices and seismic protection systems, which aim to deliver satisfactory performance in light of expected seismic events. The research cited as [22] delves into the implementation of seismic isolation strategies, including lead–rubber and elastomeric bearings, for conical elevated tanks filled with liquid. While seismic isolators are chiefly acknowledged for their ability to create a physical barrier between structural components, they also perform a variety of vital functions that go beyond simple structural decoupling. A well-constructed isolation system not only diminishes the transfer of seismic forces but also enables energy dissipation through hysteretic behavior. Furthermore, it assists in extending the natural period of the structure to avert resonance with the primary frequencies of earthquakes and can be precisely calibrated to optimize the dynamic response characteristics of the entire tank system, particularly in addressing the fluid–structure interaction effects that are characteristic of elevated water tanks. Moreover, the work of Drosos et al. [23] details numerical studies on the seismic response of a conventional spherical liquid storage tank, which may be fitted with standard braces or enhanced through passive energy dissipation devices. The investigation explores three types of energy dissipation systems, all employing diagonal braces: non-linear viscous dampers, buckling-restrained struts, and friction struts.
The oil industry has encountered considerable seismic damage to its steel tanks resulting from high-magnitude earthquakes, which distinctly illustrates various cases of structural failure. The study by Katsimpini et al. [24] evaluated how effectively the seesaw system can diminish the seismic response of elevated steel tanks meant for water storage. Researchers also investigated the system’s performance concerning elevated reinforced concrete tanks, aiming to alleviate their seismic response to severe seismic forces [25,26,27]. An assessment was conducted by [26] on two existing reinforced concrete elevated tanks, with capacities of 30 m3 and 130 m3, which are representative of typical designs at the national level. This evaluation was performed in relation to seismic actions, employing a range of analytical methods, both linear and non-linear, in compliance with the latest national regulatory standards.
Al-Sadoon et al. [28] undertook a study to validate the efficacy of a newly developed energy dissipation device (EDD) intended for application in moment-resisting steel frame structures. This device, which consists of a curved steel plate (Figure 1) along with stiffeners and flanges at both ends, underwent testing in a laboratory setting using a displacement control quasi-static loading protocol. The research conducted by Hsu and Halim [29] supports the use of steel curved dampers to enhance the structural integrity of the system. These dampers were fabricated by laser cutting steel plates into specific shapes and were strategically placed at the connections between beams and columns. The findings revealed that the performance of the dampers was significantly influenced by variables such as their length, the angle at their ends, and the type of connection to the steel frames. Notably, the introduction of curved steel dampers led to improvements in strength, stiffness, and energy dissipation of the frame during both tension and compression. Ghabussi et al. [30] focused on the application of steel curved damper (SCD) systems to investigate the structural behavior of steel portal frames. The study incorporated five dampers that were uniform in length and thickness but differed in angles and eccentricities, applied to both pitched roof symmetric and mono-pitch portal frames. Additionally, another research effort [31] examined various damper types commonly utilized in steel structures, including steel plate, pipe, curved, and slit dampers. It was concluded that curved steel dampers with a 60° angle provided the greatest energy dissipation and structural robustness.
This research investigates the effectiveness of a curved steel damper system in mitigating the seismic response of elevated steel tanks. The analysis concentrates on two distinct tank configurations—broad and tall—evaluating their performance during historical seismic events. Non-linear time history analyses were performed using a variety of ground motion records to examine the dynamic behavior and structural response of the tank systems. The introduction of the curved steel damper, situated between the tank container and its supporting framework, led to a significant reduction in base shear forces and tank wall deformations compared to conventional designs. The results indicate the efficacy of the damping system, demonstrating that the curved damper achieves reductions in both maximum displacement and base shear forces during seismic occurrences. This study provides valuable insights for the seismic design of elevated steel tanks and introduces an innovative, cost-effective method for enhancing their resilience to earthquakes. The novelty of the article is that for the first time the steel curved damper is applied to elevated tanks for their seismic upgrading.

2. Description of the Elevated Water Tanks

Figure 2 and Figure 3 illustrate the elevated tanks equipped with a curved frame damper. Two distinct types of tanks are analyzed: a ’tall’ tank characterized by a height-to-radius ratio (H/R) greater than 1, and a ’broad’ tank with an H/R ratio of 1 or less [32]. The height of the broad tank is 2.5 m and the radius is 2.65 m, while the height and the radius of the tall tank is 4 m and 2.65 m, respectively. The columns supporting the tanks reach a height of 6 m and feature Circular Concrete-Filled Steel Tubes (CFST) with a diameter of 0.406 m and a wall thickness of 0.0063 m. The tank shell has a thickness of 15 mm and is constructed from S275 steel. The concrete used in the CFST cross-section is classified as C25/30, and the steel utilized is S275.
The design comprises two primary elements: a steel frame and a tank. The steel frame is constructed with a moment-resistant design in accordance with Eurocode 8 standards [3], featuring a behavior factor of 2.0. The tank, which is also designed per Eurocode 8 [3], is intended to exhibit purely elastic behavior, accomplished through a behavior factor of 1.0. For the seismic design calculations, a design spectrum is established based on three critical parameters: (i) a peak ground acceleration of 0.16 g, (ii) soil type B, and (iii) an importance factor of 1.2. The elevated steel tanks are considered to be fixed.
The finite element modeling technique employed thin shell elements to represent the tank container, while frame elements were used for the columns. Pinned connections were established between the columns and the tank. Additionally, the curved steel damper was modeled as a truss element, which was incorporated into the node of the finite element discretization, situated between the tank container and the supporting structure to evaluate seismic performance.
The finite element model of the tank is constructed using S4R shell elements, which are four-node elements featuring reduced integration, specifically selected for the tank structure analysis. This element formulation is particularly suitable for thin-walled structures, as it adeptly captures both membrane and bending deformations while optimizing computational efficiency. The mesh design employs a variable density strategy, with element sizes specifically tailored to different structural regions: 200 mm elements for the general tank wall, refined to 150 mm at the base and top regions, and further refined to 100 mm in critical connection areas where stress concentrations are likely. This graduated refinement approach is supported by well-designed transition zones that ensure smooth transitions between varying mesh densities, while maintaining element quality through a strict aspect ratio limit of 1:3.

3. Modeling Assumptions

The process of modeling water in the tank is based on the simplified guidelines established in EC8 [3], as originally suggested by Malhotra [20]. This method involves partitioning the water mass into two distinct parts: the impulsive mass and the convective mass, which exert their effects at specific elevations referred to as the impulsive height and the convective height. These masses are evenly distributed along the tank’s perimeter and are allocated to the nodes of the shell elements that are situated closely or exactly at these defined heights; they are presented in Table 1. The tank’s structure is depicted through thin shell elements, each with a thickness of 15 mm. It is also assumed that the tank is firmly secured to the steel frame, establishing a rigid connection among the components.
The inelastic behavior of composite sections is described according to Katsimpini [31]. A finite element-based numerical model has been created and validated against previously established experimental data. Leveraging a substantial database derived from finite element analysis, this study proposes analytical empirical relationships for determining the bearing capacity of circular composite columns. These relationships provide a direct, succinct, and efficient means of calculating the ultimate strength of CFT members, which is beneficial for engineering design applications. Figure 4 presents an interaction axial force bending moment curve derived from the proposed equations of [33].
The inelastic properties of the steel curved damper highlight its role as an innovative seismic energy dissipation device, exhibiting stable non-linear hysteretic behavior. This characteristic demonstrates the damper’s capacity to dissipate large quantities of input energy across various intensity levels. The Bouc–Wen–Baber–Noori (BWBN) hysteresis model serves as the mathematical basis for this analysis, accurately representing the damper’s performance [34]. Moreover, a non-linear finite element buckling analysis was undertaken to assess the damper’s response under multiple loading conditions, providing significant insights into its failure mechanisms [35].
The force that restores equilibrium in hysteresis phenomena is
F = αkx + (1 − α) xyz
The variable k represents the elastic stiffness prior to yielding, while α denotes the ratio of pre-yield to post-yield stiffness. The term x indicates the displacement, xy refers to the yield displacement, and z is a dimensionless hysteretic parameter that governs the non-linear characteristics of the system.
z ˙ =   ( A x ˙ [ β | x ˙ | z | z | n 1 + γ x ˙ z n ] ν ) / η
where β, γ, and n are the parameters controlling the shape of the hysteresis and the transition from the elastic to the inelastic region of the hysteresis loop.
A = A0δAe
ν = 1 + δνe
η = 1 + δηe
A, ν, and η serve as the parameters that influence the material’s deterioration and the reduction in stiffness.
The analysis of the elevated steel water tank using non-linear dynamics employs a thorough numerical methodology that incorporates both geometric and material non-linearities. The solution process is based on the Newmark-beta integration scheme, utilizing parameters β = 0.25 and γ = 0.5, which guarantees unconditional stability while achieving second-order accuracy in time. For spatial discretization, S4R shell elements are utilized, featuring five integration points through the thickness to accurately capture the non-linear stress distribution across the shell structure. At each time step, the Newton–Raphson iteration method is applied to solve the non-linear equilibrium equations, with the tangent stiffness matrix being updated in every iteration to reflect both material and geometric non-linearities.
The material non-linearity is addressed through an elastic–plastic constitutive model that adheres to the von Mises yield criterion with isotropic hardening, while geometric non-linearity is managed using the updated Lagrangian formulation. To enhance solution accuracy and stability, an adaptive time-stepping algorithm is employed, which automatically adjusts the time step size based on convergence behavior and error estimates. The convergence of the solution is monitored through various criteria, including force residuals (with a tolerance of 10−4), displacement increments (with a tolerance of 10−6), and energy balance, thereby ensuring the reliability of the numerical outcomes.

4. Seismic Motions

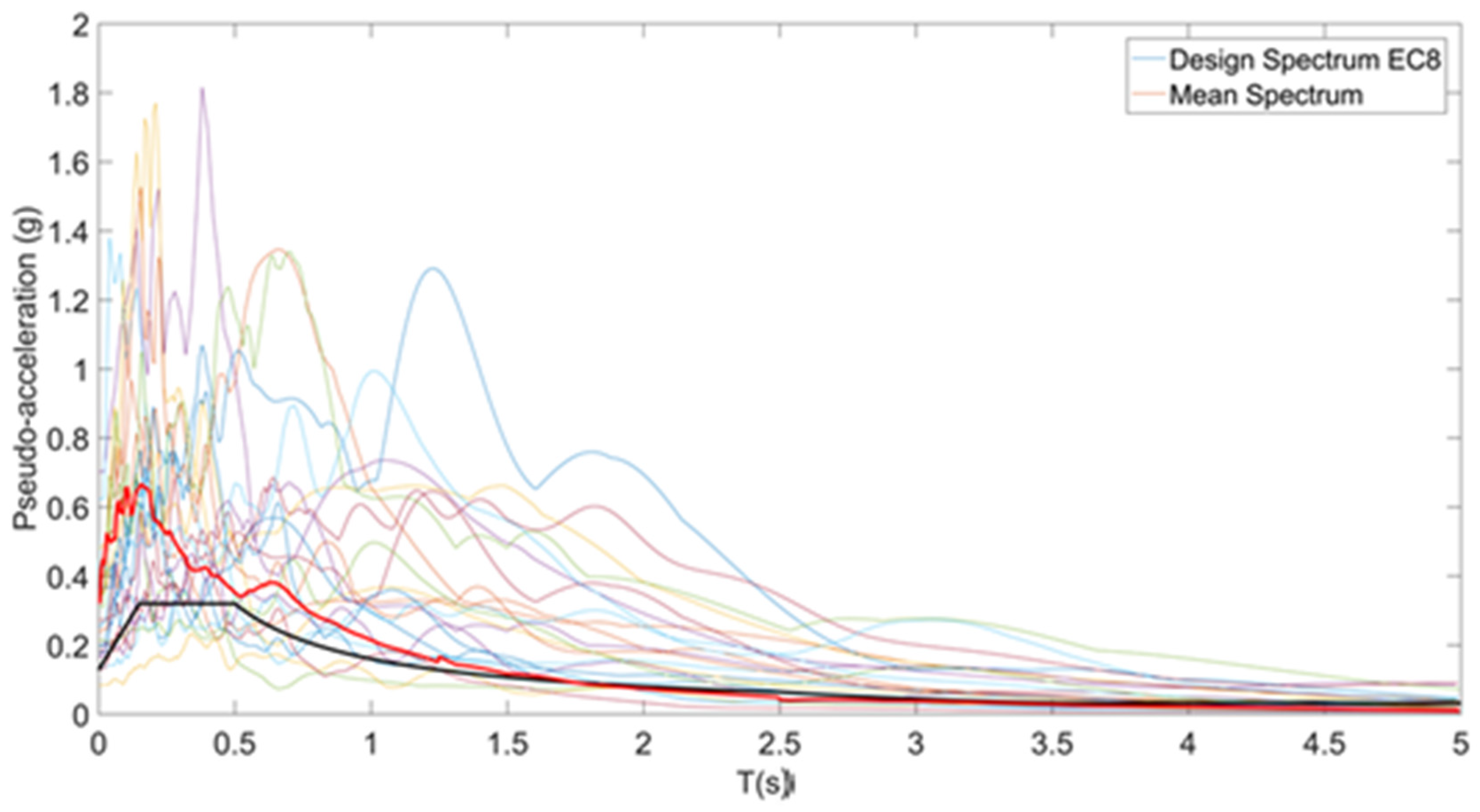
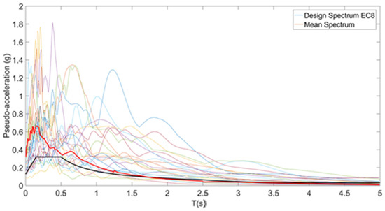
In this study, 11 unique earthquake recordings (accelerograms) were employed to carry out non-linear time history (NLTH) analyses on the elevated reinforced concrete tank. These recordings were selected based on their adherence to the Eurocode 8 [3] criteria for utilizing real earthquake records in NLTH analyses. The analysis takes into account all three directional components of each earthquake recording, which include two horizontal components and one vertical component. Table 2 documents the name of each earthquake, the date of occurrence, the location of the recording station, its moment magnitude (Mw), and the ground conditions at the recording site. The ground conditions are classified as HR for hard rock, SR for sedimentary and conglomerate rock, and SL for soil/alluvium. Additionally, Figure 5 illustrates the spectrum of seismic motions in conjunction with the design spectrum of EC8 and their mean spectrum.

5. Results

5.1. Broad Elevated Tank

An analysis of the least favorable scenarios for broad elevated tanks (Figure 6), one incorporating a steel curved damper and the other a conventional elevated tank, highlights notable differences in their seismic performance, particularly in the formation of plastic hinges. The structure with the steel curved damper (Figure 7) shows the emergence of plastic hinges in composite columns located beneath the Immediate Occupancy (IO) level, suggesting an ability for controlled deformation and energy dissipation. Conversely, the unprotected tank (Figure 6) exhibits a more pronounced response, with composite columns reaching the Collapse Prevention (CP) level, indicating a heightened risk of failure during seismic events.
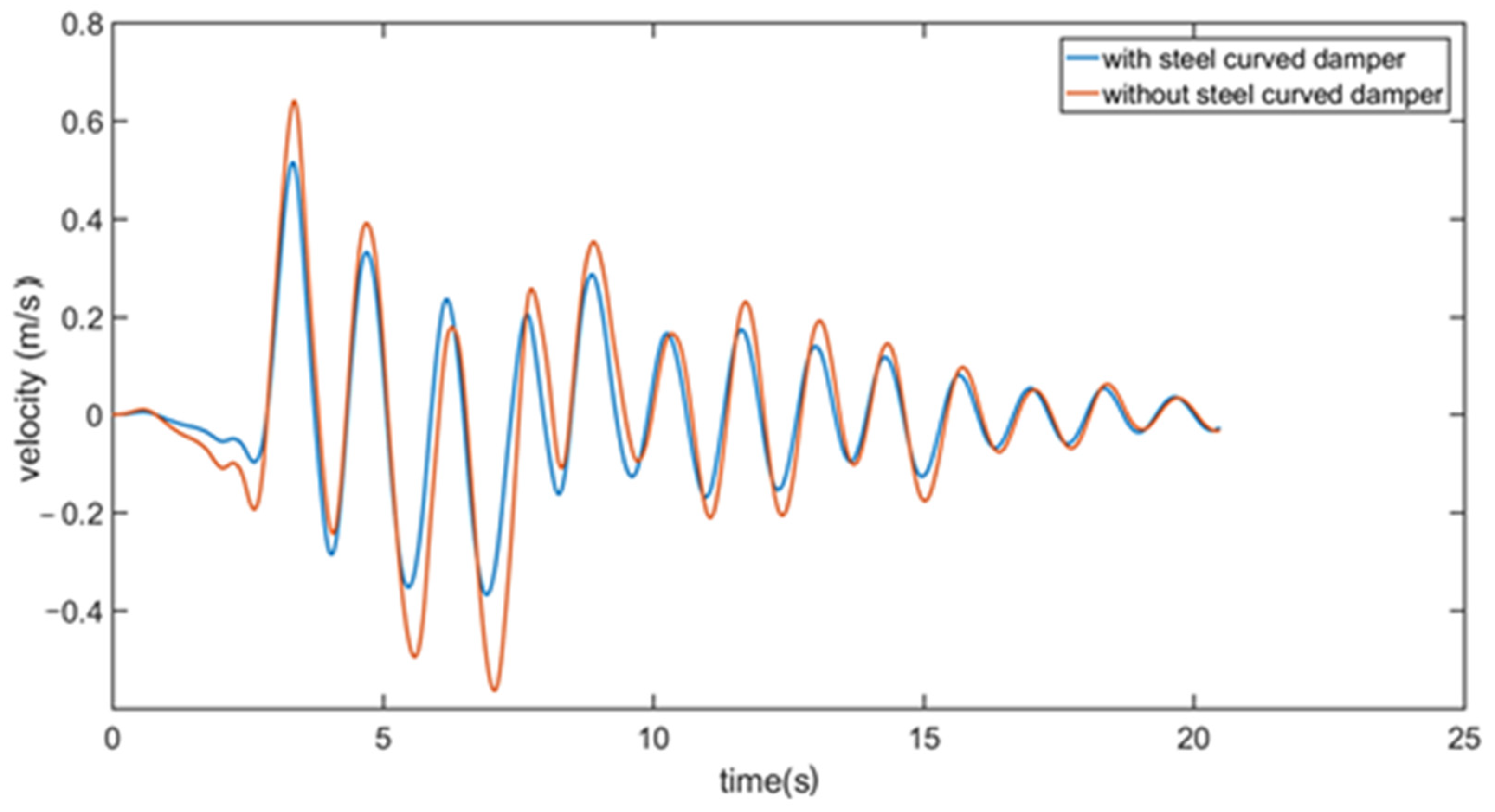
Figure 8 presents a comparison of the velocity time history for the tall elevated tank, illustrating the significant role of the steel curved damper in reducing peak velocities. Without the damper, the structure experiences peak velocities nearing 0.65 m/s, whereas the integration of the steel curved damper lowers these peaks to approximately 0.50 m/s. The damped system demonstrates more stable velocity oscillations during the seismic event, featuring smoother transitions between peaks and diminished residual velocities. This reflects a greater capacity for energy dissipation and superior control of the structure’s dynamic behavior in response to earthquake forces.
The examination of the acceleration time history for the broad tank reveals a significant reduction in peak accelerations when employing the steel curved damper (Figure 9). Without this damper, the maximum acceleration reaches approximately 2 m/s2, while the integration of the system results in a peak of around 1.8 m/s2, signifying a decrease. Additionally, the steel curved damper appears to improve the damping properties of the acceleration response after peak occurrences. Throughout the recorded time history, the acceleration values linked to the system consistently remain lower than those recorded in its absence, demonstrating a more effective management of dynamic forces.
The analysis of hysteresis loops for the broad tank reveals that the incorporation of the steel curved damper significantly enhances energy dissipation (Figure 10). Without this system, the peak base shear reaches approximately 280 kN, with displacements ranging from −180 mm to 90 mm. In contrast, the implementation of the steel curved damper results in a reduction in the maximum base shear to around 210 kN, while the displacement is limited to approximately −40 mm to 120 mm. The hysteresis loops generated with the steel curved damper exhibit greater clarity and stability, indicating improved energy absorption capabilities. Additionally, the area enclosed by these loops is larger, signifying a more efficient dissipation of seismic energy.
The analysis of maximum displacement indicates notable disparities between broad tanks that are protected and those that are unprotected when evaluated against different earthquake records (Figure 11). The implementation of the steel curved damper consistently mitigates the maximum displacements observed at the top of the elevated tank. The most significant reductions are noted in records 1 and 8, where the damper achieves a decrease in peak displacements by roughly 25–35%. The accompanying graph illustrates that the damping system is especially proficient in curtailing lateral movements during severe seismic occurrences, thereby ensuring more stable structural performance and improved safety margins.
Figure 12 presents a comparison of maximum moments in the X direction along the tank wall, highlighting the effect of the damping system on force distribution. The implementation of the steel curved damper leads to a notable decrease in the maximum moments experienced by the tank structure, with reductions ranging from 20% to 40% across different seismic events. The most substantial reductions are recorded in events 3, 4, and 8, indicating the damper’s effectiveness during severe ground motions. This reduction in moments plays a crucial role in improving structural integrity and lowering the risk of damage to the tank walls.
Analyzing the maximum moments in the Y direction, as depicted in Figure 13, highlights the positive effects of the steel curved damper. The results consistently show a reduction in moment magnitudes across all seismic records, with the most notable improvements occurring in records 2, 4, and 7. The damped system reveals maximum moments that are approximately 25–35% lower than those of the unprotected tank. This reduction in Y direction moments reflects a more even distribution of forces and an enhanced seismic performance, especially in regulating the bi-directional response of the tank structure during earthquakes.

5.2. Tall Elevated Tank

The investigation into the most extreme scenarios for the tall elevated tank (Figure 14), which features a steel curved damper (Figure 15) alongside a conventional tank, constructed on rigid soil, reveals a sophisticated seismic response pattern. Plastic hinges are identified in the composite columns of structures with steel curved dampers between the Immediate Occupancy (IO) and Life Safety (LS) levels, indicating a managed seismic response. In both instances, the composite columns show hinge formation below the IO level, reflecting limited damage. The primary difference is observed in the hinge development between the Life Safety (LS) and Collapse Prevention (CP) levels in the composite columns of the bare tanks (Figure 14).
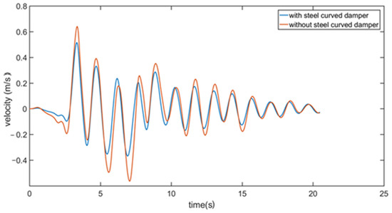
The velocity time history comparison for the tall elevated tank, shown in Figure 16, reveals the substantial impact of the steel curved damper in decreasing peak velocities. In the absence of the damper, the structure registers maximum velocities of approximately 0.57 m/s, while the use of the steel curved damper lowers these peaks to around 0.42 m/s. The damped system shows greater consistency in velocity oscillations during the seismic event, marked by more gradual peak transitions and a reduction in residual velocities.
Analysis of the acceleration time history for the broad tank demonstrates a considerable decline in peak accelerations when the steel curved damper is utilized (Figure 17). In the absence of this damper, the maximum acceleration reaches about 1.5 m/s2, whereas the implementation of the system results in a peak of approximately 1.4 m/s2, indicating a reduction. Moreover, the steel curved damper seems to enhance the damping characteristics of the acceleration response following peak events.
The study of hysteresis loops for the tall tank demonstrates that the inclusion of the steel curved damper significantly enhances energy dissipation (illustrated in Figure 18). In the absence of this system, the peak base shear reaches close to 220 kN, with displacements ranging from −170 mm to 70 mm. In contrast, the application of the steel curved damper results in a reduction in the maximum base shear to approximately 200 kN, while displacements are limited to around −50 mm to 120 mm. The hysteresis loops generated with the steel curved damper exhibit improved clarity and stability, indicating better energy absorption capabilities. Moreover, the area enclosed by these loops is larger, signifying a more effective dissipation of seismic energy.
An analysis of maximum displacement shows considerable variations between tall tanks that are safeguarded and those that lack protection when compared to different earthquake records (Figure 19). The application of the steel curved damper consistently lessens the maximum displacements noted at the top of the elevated tank. The most substantial reductions are found in records 1 and 9, where the damper achieves a reduction in peak displacements of around 25–35%. The related graph indicates that the damping system is notably adept at reducing lateral movements during severe seismic activities, thereby promoting greater structural stability and safety.
In Figure 20, a comparison of maximum moments in the X direction along the tall tank wall is presented, showcasing the impact of the damping system on force distribution. The use of the steel curved damper leads to a significant reduction in the maximum moments experienced by the tank structure, with reductions of between 20% and 40% across different seismic events. The most considerable reductions are noted in events 4, 6, and 9, highlighting the damper’s effectiveness during severe ground motions. This reduction in moments is essential for bolstering structural integrity and reducing the likelihood of damage to the tank walls.
An assessment of the maximum moments in the Y direction related to the tall tank wall, as shown in Figure 21, reveals the advantageous effects of the steel curved damper. The results consistently indicate a reduction in moment magnitudes across all seismic records, with the most pronounced improvements noted in records 4, 6, and 10. The damped system exhibits maximum moments that are roughly 30–35% lower than those of the unprotected tank. This decrease in Y direction moments reflects a more balanced distribution of forces and an enhanced seismic performance, particularly in controlling the bi-directional response of the tank structure during earthquakes.

6. Conclusions

The use of steel curved dampers in elevated steel tanks has proven to be highly effective in enhancing seismic performance and structural durability. Comprehensive analyses of both wide and tall tank designs reveal consistent reductions of 20–40% in key response metrics, such as base shear forces, lateral displacements, and wall moments. This damping system is especially beneficial during severe seismic occurrences, resulting in maximum displacement reductions of up to 35% and a decrease in peak accelerations of around 20%.
The patterns of plastic hinge formation indicate significant distinctions between protected and unprotected tanks. Structures that incorporate steel curved dampers display controlled deformation predominantly beneath the Immediate Occupancy (IO) threshold, whereas unprotected tanks often experience more intense responses, occasionally reaching the Collapse Prevention (CP) level. The hysteresis loops illustrate a greater capacity for energy dissipation in tanks equipped with dampers, characterized by more stable and pronounced loops that signify enhanced absorption and distribution of seismic energy throughout the structure.
The evaluation of tank geometries alongside seismic records indicates that the steel curved damper is an effective and practical solution for the seismic protection of elevated storage tanks. Its proficiency in mitigating both global and local response parameters, combined with ease of implementation, renders it a feasible choice for new construction and retrofitting efforts alike. These findings make a noteworthy contribution to the seismic design of liquid storage infrastructure, offering a cost-efficient approach to enhance earthquake resilience while maintaining the functionality of the structure.

7. Discussion

The geometric dimensions of the curved steel damper are essential in reducing seismic structural responses. The size of the damper has a direct impact on its ability to dissipate seismic energy effectively. Changes in the length, width, and curvature radius of the damper significantly influence the mitigation of base shear forces and wall deformations. It is evident that:
  • Larger cross-sectional areas of dampers generally enhance energy absorption capabilities.
  • The radius of curvature plays a crucial role in determining the stiffness and deformation properties of the damper.
  • Optimal geometric configurations can lead to a reduction in maximum displacement by as much as 30–40%.
Future investigations should focus on the potential benefits of hydraulic piston dampers, which present various advantages for the seismic design of elevated steel tanks:
  • Improved controllability of damping characteristics.
  • The possibility of adaptive responses to varying seismic intensities.
  • The capacity to incorporate active and semi-active damping mechanisms.
Exploring hydraulic piston dampers may yield more advanced seismic mitigation strategies, thereby enhancing the effectiveness of the curved steel damper approach outlined in this study.

Funding

This research received no external funding.

Data Availability Statement

Data will be available on request.

Conflicts of Interest

The author declares no conflicts of interest.

References

  1. AWWA. Welded Steel Tanks for Water Storage; American Water Works Association: Denver, CO, USA, 2005. [Google Scholar]
  2. API. Welded Storage Tanks for Oil Storage; American Petroleum Institute Standard: Washington, DC, USA, 2005. [Google Scholar]
  3. European Committee for Standardization. Eurocode 8: Design Provisions for Earthquake Resistance of Structures, Part 1—General Rules and Part 4—Silos, Tanks and Pipelines; European Committee for Standardization: Brussels, Belgium, 2005. [Google Scholar]
  4. FEMA 750. NEHRP Recommended Provisions for Seismic Regulations for New Buildings and Other Structures; Building Seismic Safety Council, National Institute of Building Sciences: Washington, DC, USA, 2009.
  5. Yu, C.C.; Whittaker, A.S. Review of analytical studies on seismic fluid-structure interaction of base supported cylindrical tanks. Eng. Struct. 2021, 233, 111589. [Google Scholar] [CrossRef]
  6. Drosos, G.C.; Dimas, A.A.; Karabalis, D.L. Discrete models for seismic analysis of liquid storage tanks of arbitrary shape and fill height. J. Press. Vessel. Technol. ASME 2008, 130, 041801. [Google Scholar] [CrossRef]
  7. Graham, E.W.; Rodriquez, A.M. The characteristics of fuel motion which affect airplane dynamics. J. Appl. Mech. 1952, 19, 381–388. [Google Scholar] [CrossRef]
  8. Housner, G.W. Dynamic pressures on accelerated fluid containers. Bull. Seismol. Soc. Am. 1957, 47, 15–35. [Google Scholar] [CrossRef]
  9. Housner, G.W. The dynamic behavior of water tanks. Bull. Seismol. Soc. Am. 1963, 53, 381–387. [Google Scholar] [CrossRef]
  10. Edwards, N. A Procedure for the Dynamic Analysis of Thin Walled Cylindrical Liquid Storage Tanks. Ph.D. Thesis, University of Michigan, Ann Arbor, MI, USA, 1969. [Google Scholar]
  11. Veletsos, A.S. Seismic effects in flexible liquid storage tanks. In Proceedings of the 5th World Conference on Earthquake Engineering, Rome, Italy, 25 June 1974; pp. 630–639. [Google Scholar]
  12. Veletsos, A.S.; Tang, Y. Rocking response of liquid storage tanks. J. Eng. Mech. 1987, 113, 1774–1792. [Google Scholar] [CrossRef]
  13. Veletsos, A.S.; Tang, Y. Soil-structure interaction effects for laterally excited liquid storage tanks. Earthq. Eng. Struct. Dyn. 1990, 19, 473–496. [Google Scholar] [CrossRef]
  14. Housner, G.W.; Haroun, M.A. Vibration tests of full-scale liquid storage tanks. In Proceedings of the 2nd U.S. International Conference on Earthquake Engineering, Stanford, CA, USA, 22–24 August 1979. [Google Scholar]
  15. Haroun, M.A.; Housner, G.W. Seismic design of liquid storage tanks. J. Tech. Counc. ASCE 1981, 107, 191–207. [Google Scholar] [CrossRef]
  16. Haroun, M.A.; Housner, G.W. Dynamic characteristics of liquid storage tanks. J. Eng. Mech. Div. 1982, 108, 783–800. [Google Scholar] [CrossRef]
  17. Minoglou, M.K.; Hatzigeorgiou, G.D.; Papagiannopoulos, G.A. Heuristic optimization of cylindrical thin-walled steel tanks under seismic loads. Thin-Walled Struct. 2013, 64, 50–59. [Google Scholar] [CrossRef]
  18. Kim, N.S.; Lee, D.G. Pseudo-dynamic test for evaluation of seismic performance of base-isolated liquid storage tanks. Eng. Struct. 1995, 17, 198–208. [Google Scholar] [CrossRef]
  19. Malhotra, P.K. Method for seismic base isolation of liquid storage tanks. J. Struct. Eng. ASCE 1997, 123, 113–116. [Google Scholar] [CrossRef]
  20. Malhotra, P.K. New method for seismic isolation of liquid storage tanks. J. Earthq. Eng. Struct. Dyn. 1997, 26, 839–847. [Google Scholar] [CrossRef]
  21. Malhotra, P.K. Seismic strengthening of liquid storage tanks with energy-dissipating anchors. J. Struct. Eng. ASCE 1998, 124, 405–414. [Google Scholar] [CrossRef]
  22. Moslemi, M.; Kianoush, M.R. Application of seismic isolation technique to partially filled conical elevated tanks. Eng. Struct. 2016, 127, 663–675. [Google Scholar] [CrossRef]
  23. Drosos, J.C.; Tsinopoulos, S.V.; Karabalis, D.L. Seismic retrofit of spherical liquid storage tanks with energy dissipative devices. Soil Dyn. Earthq. Eng. 2019, 119, 158–169. [Google Scholar] [CrossRef]
  24. Katsimpini, P.; Papagiannopoulos, G.; Hatzigeorgiou, G. Seismic response of elevated steel tanks equipped with the seesaw system. Bull. Earthq. Eng. 2024, 22, 1253–1274. [Google Scholar] [CrossRef]
  25. Katsimpini, P.; Papagiannopoulos, G.; Hatzigeorgiou, G. Seismic response of elevated, RC tanks equipped with the seesaw system. Soil Dyn. Earthq. Eng. 2023, 173, 108114. [Google Scholar] [CrossRef]
  26. Nascimbene, R.; Fagà, E.; Moratti, M. Seismic Strengthening of Elevated Reinforced Concrete Tanks: Analytical Framework and Validation Techniques. Buildings 2024, 14, 2254. [Google Scholar] [CrossRef]
  27. Calvi, G.M.; Nascimbene, R. Seismic Design and Analysis of Tanks; John Wiley & Sons: Hoboken, NJ, USA, 2023. [Google Scholar]
  28. Al-Sadoon, Z.A.; Leblouba, M.; Fageeri, A. Experimental validation of a novel curved steel damper for steel frames with flexible beam-column joints. Structures 2023, 56, 105010. [Google Scholar] [CrossRef]
  29. Hsu, H.-L.; Halim, H. Improving seismic performance of framed structures with steel curved dampers. Eng. Struct. 2017, 130, 99–111. [Google Scholar] [CrossRef]
  30. Ghabussi, A.; Marnani, J.A.; Rohanimanesh, M.S. Improving seismic performance of portal frame structures with steel curved dampers. Structures 2020, 24, 27–40. [Google Scholar] [CrossRef]
  31. Behnamfar, F.; Almohammad-albakkar, M. Development of steel yielding seismic dampers used to improve seismic performance of structures: A comprehensive review. Int. J. Eng. 2023, 36, 746–775. [Google Scholar] [CrossRef]
  32. Malhotra, P.K.; Wenk, T.; Wieland, M. Simple procedure for seismic analysis of liquidstorage tanks. Struct. Eng. Int. 2000, 10, 197–201. [Google Scholar] [CrossRef]
  33. Katsimpini, P.; Papagiannopoulos, G.; Hatzigeorgiou, G. A Simple Method to Evaluate the Bearing Capacity of Concrete-Filled Steel Tubes with Rectangular and Circular Sections: Beams, Columns, and Beam–Columns. Appl. Sci. 2024, 14, 8995. [Google Scholar] [CrossRef]
  34. Fageeri, A.; Leblouba, M.; Al-Sa’doon, Z.; Barakat, S. Evaluation of the energy dissipation capacity of a steel damper. E3S Web Conf. 2022, 347, 03011. [Google Scholar] [CrossRef]
  35. Leblouba, M.; Fageeri, A.; Al-Sadoon, Z.A. A novel seismic energy dissipation device: Laboratory tests, mathematical modeling, and numerical analysis. Soil Dyn. Earthq. Eng. 2022, 162, 107493. [Google Scholar] [CrossRef]
Figure 1. Detail of steel curved damper.
Figure 1. Detail of steel curved damper.
Modelling 06 00014 g001
Figure 2. Broad elevated steel tank with steel curved damper.
Figure 2. Broad elevated steel tank with steel curved damper.
Modelling 06 00014 g002
Figure 3. Tall elevated steel tank with steel curved damper.
Figure 3. Tall elevated steel tank with steel curved damper.
Modelling 06 00014 g003
Figure 4. Interaction axial force bending moment curve of circular composite column.
Figure 4. Interaction axial force bending moment curve of circular composite column.
Modelling 06 00014 g004
Figure 5. Mean spectrum, design spectrum, and seismic motions.
Figure 5. Mean spectrum, design spectrum, and seismic motions.
Modelling 06 00014 g005
Figure 6. Formation of plastic hinges in a broad elevated steel tank without a steel curved damper.
Figure 6. Formation of plastic hinges in a broad elevated steel tank without a steel curved damper.
Modelling 06 00014 g006
Figure 7. Formation of plastic hinges in a broad elevated steel tank with a steel curved damper.
Figure 7. Formation of plastic hinges in a broad elevated steel tank with a steel curved damper.
Modelling 06 00014 g007
Figure 8. Time history of velocity of a joint at the top of the tank.
Figure 8. Time history of velocity of a joint at the top of the tank.
Modelling 06 00014 g008
Figure 9. Time history of acceleration of a joint at the top of the tank.
Figure 9. Time history of acceleration of a joint at the top of the tank.
Modelling 06 00014 g009
Figure 10. Displacement of a joint at the top of the elevated tank vs. base shear for cases with and without a steel curved damper.
Figure 10. Displacement of a joint at the top of the elevated tank vs. base shear for cases with and without a steel curved damper.
Modelling 06 00014 g010
Figure 11. Maximum displacement of a joint at the top of the elevated tank.
Figure 11. Maximum displacement of a joint at the top of the elevated tank.
Modelling 06 00014 g011
Figure 12. Maximum moments in the X direction along the tank wall.
Figure 12. Maximum moments in the X direction along the tank wall.
Modelling 06 00014 g012
Figure 13. Maximum moments in the Y direction along the tank wall.
Figure 13. Maximum moments in the Y direction along the tank wall.
Modelling 06 00014 g013
Figure 14. Formation of plastic hinges in a broad elevated steel tank without a steel curved damper.
Figure 14. Formation of plastic hinges in a broad elevated steel tank without a steel curved damper.
Modelling 06 00014 g014
Figure 15. Formation of plastic hinges in a broad elevated steel tank without a steel curved damper.
Figure 15. Formation of plastic hinges in a broad elevated steel tank without a steel curved damper.
Modelling 06 00014 g015
Figure 16. Time history of velocity of a joint at the top of the tank.
Figure 16. Time history of velocity of a joint at the top of the tank.
Modelling 06 00014 g016
Figure 17. Time history of acceleration of a joint at the top of the tank.
Figure 17. Time history of acceleration of a joint at the top of the tank.
Modelling 06 00014 g017
Figure 18. Displacement of a joint at the top of the elevated tank vs. base shear for cases with and without a steel curved damper.
Figure 18. Displacement of a joint at the top of the elevated tank vs. base shear for cases with and without a steel curved damper.
Modelling 06 00014 g018
Figure 19. Maximum displacement of a joint at the top of the elevated tank.
Figure 19. Maximum displacement of a joint at the top of the elevated tank.
Modelling 06 00014 g019
Figure 20. Maximum moments in the X direction along the tank wall.
Figure 20. Maximum moments in the X direction along the tank wall.
Modelling 06 00014 g020
Figure 21. Maximum moments in the Y direction along the tank wall.
Figure 21. Maximum moments in the Y direction along the tank wall.
Modelling 06 00014 g021
Table 1. Parameters of modeling water.
Table 1. Parameters of modeling water.
TankR (m)H (m)hi/Hhc/Hmi/mmc/m
Tall2.6540.4390.690.6860.314
Broad2.652.50.3940.5790.5150.424
where mc is the convective mass, mi is the impulsive mass, hi the height which corresponds to impulsive mass, and hc the height which corresponds to convective mass.
Table 2. Seismic motions.
Table 2. Seismic motions.
No.EarthquakeDateStationMwSoil
1Bam, Iran26 December 2003Bam6.5SL
2Cape Mendocino, CA, USA25 April 1992Cape Mendocino6.9SR
3Darfield, New Zealand3 September 2010Greendale7.0SL
4Superstition Hills, CA, USA24 November 1987Parachute Test Site6.5SL
5Kobe, Japan17 January 1995Takatori6.9SL
6Loma Prieta, CA, USA17 October 1989Los Gatos7.0HR
7San Fernando, CA, USA9 February 1971Pacoima Dam6.6HR
8Cape Mendocino, CA, USA25 April 1992Petrolia6.9SR
9Vrancea, Romania30 August 1986INCERC7.3SL
10El Salvador, El Salvador13 January 2001Observatorio7.6SR
11El Salvador, El Salvador13 January 2001Observatorio7.6SR
Disclaimer/Publisher’s Note: The statements, opinions and data contained in all publications are solely those of the individual author(s) and contributor(s) and not of MDPI and/or the editor(s). MDPI and/or the editor(s) disclaim responsibility for any injury to people or property resulting from any ideas, methods, instructions or products referred to in the content.

Share and Cite

MDPI and ACS Style

Katsimpini, P. Seismic Response of Elevated Steel Water Tanks Equipped with a Novel Steel Curved Damper. Modelling 2025, 6, 14. https://doi.org/10.3390/modelling6010014

AMA Style

Katsimpini P. Seismic Response of Elevated Steel Water Tanks Equipped with a Novel Steel Curved Damper. Modelling. 2025; 6(1):14. https://doi.org/10.3390/modelling6010014

Chicago/Turabian Style

Katsimpini, Panagiota. 2025. "Seismic Response of Elevated Steel Water Tanks Equipped with a Novel Steel Curved Damper" Modelling 6, no. 1: 14. https://doi.org/10.3390/modelling6010014

APA Style

Katsimpini, P. (2025). Seismic Response of Elevated Steel Water Tanks Equipped with a Novel Steel Curved Damper. Modelling, 6(1), 14. https://doi.org/10.3390/modelling6010014

Article Metrics

Back to TopTop