Aerodynamic Shape Optimization of an Aircraft Propulsor Air Intake with Boundary Layer Ingestion
Abstract
:1. Introduction
2. Methodology
2.1. Geometry Parameterization
2.2. Geometry Deformation
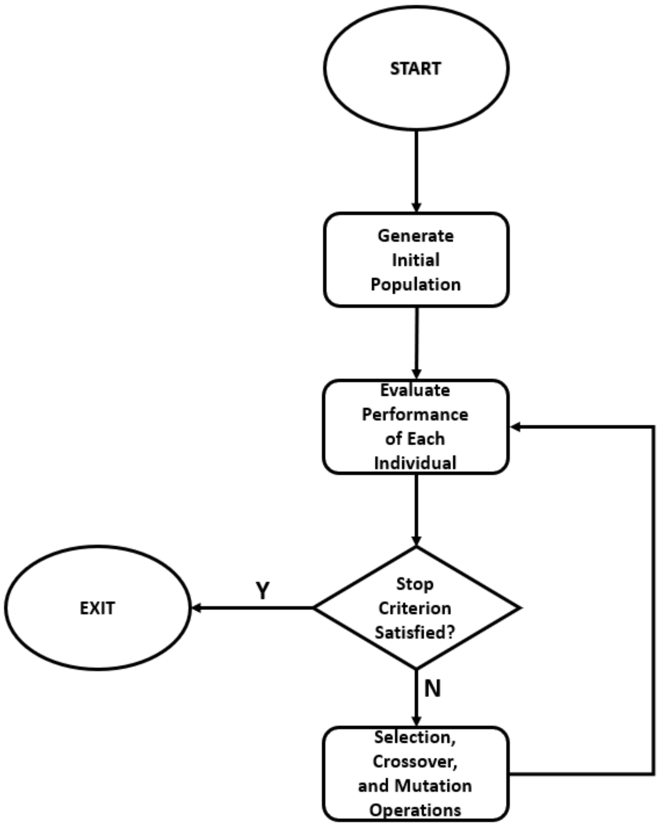
2.3. Optimization Algorithm
2.4. Computational Methods
| Boundary | Boundary Condition | Description |
|---|---|---|
| Inlet (Pre-domain) | Total Pressure Profile (See Figure 12) | Total pressure profile with a boundary layer thickness of 0.3 m and a free stream Mach number of 0.7 . Velocity is dependent on outlet static pressure and Inlet areas |
| Wall (Upstream, Downstream, and Duct) | No-slip | Smooth wall with viscous dissipation |
| Outlet | Static Pressure | Outlet static pressure varies with changing inlet area to maintain free stream Mach number |
| Symmetry | Symmetry | The flow field is symmetrical about the Z–Y plane |
2.5. Objective Functions
3. Results and Discussion
3.1. S-Duct Optimization
3.2. Effects of the Centerline Curvature
4. Conclusions
Author Contributions
Funding
Institutional Review Board Statement
Informed Consent Statement
Data Availability Statement
Conflicts of Interest
References
- Drela, M. Power Balance in Aerodynamic Flows. AIAA J. 2009, 47, 1761–1771. [Google Scholar] [CrossRef]
- Uranga, A.; Drela, M.; Greitzer, E.M.; Titchener, N.A.; Lieu, M.K.; Siu, N.M.; Huang, A.C.; Gatlin, G.M.; Hannon, J. Preliminary experimental assessment of the boundary layer ingestion benefit for the D8 aircraft. In Proceedings of the 52nd Aerospace Sciences Meeting, National Harbor, MD, USA, 13–17 January 2014. [Google Scholar] [CrossRef]
- Hall, D.K. Analysis of Civil Aircraft Propulsors with Boundary Layer Ingestion. Ph.D. Thesis, Massachusetts Institute of Technology, Cambridge, MA, USA, 2015. [Google Scholar]
- Smith, L.H. Wake ingestion propulsion benefit. J. Propuls. Power 1993, 9, 74–82. [Google Scholar] [CrossRef]
- Sato, S. The Power Balance Method for Aerodynamic Performance Assessment. Ph.D. Thesis, Massachusetts Institute of Technology, Cambridge, MA, USA, 2012. [Google Scholar]
- Gladin, J.; Sands, J.; Kestner, B.; Mavris, D. Effects of boundary layer ingesting (BLI) propulsion systems on engine cycle selection and HWB vehicle sizing. In Proceedings of the 50th AIAA Aerospace Sciences Meeting including the New Horizons Forum and Aerospace Exposition, Nashville, TN, USA, 9–12 January 2012. [Google Scholar] [CrossRef]
- Uranga, A.; Drela, M.; Greitzer, E.M.; Hall, D.K.; Titchener, N.A.; Lieu, M.K.; Siu, N.M.; Casses, C.; Huang, A.C.; Gatlin, G.M.; et al. Boundary Layer Ingestion Benefit of the D8 Transport Aircraft. AIAA J. 2017, 55, 3693–3708. [Google Scholar] [CrossRef]
- Angelique, P.; Crichton, D.; Sargeant, M.; Hynes, T.; Greitzer, E.; Hall, C.; Madani, V. Performance of a boundary layer ingesting propulsion system. In Proceedings of the 45th AIAA Aerospace Sciences Meeting and Exhibit, Reno, NV, USA, 8–11 January 2007. [Google Scholar]
- Pandya, S.A.; Uranga, A.; Espitia, A.; Huang, A. Computational assessment of the boundary layer ingesting nacelle design of the D8 aircraft. In Proceedings of the 52nd Aerospace Sciences Meeting, National Harbor, MD, USA, 13–17 January 2014. [Google Scholar] [CrossRef]
- Uranga, A.; Drela, M.; Hall, D.K.; Greitzer, E.M. Analysis of the Aerodynamic Benefit from Boundary Layer Ingestion for Transport Aircraft. AIAA J. 2018, 56, 4271–4281. [Google Scholar] [CrossRef]
- Blumenthal, B.T.; ElMiligui, A.A.; Geiselhart, K.A.; Campbell, R.L.; Maughmer, M.D.; Schmitz, S. Computational Investigation of a Boundary-Layer-Ingestion Propulsion System. J. Aircr. 2018, 55, 1141–1153. [Google Scholar] [CrossRef] [PubMed]
- Lucas, J.R.; O’Brien, W.F.; Ferrar, A.M. Effect of BLI-Type Inlet Distortion on Turbofan Engine Performance. Ph.D. Thesis, Virginia Polytechnic Institute, Blacksburg, VA, USA, 2014. [Google Scholar]
- Hardin, L.; Tillman, G.; Sharma, O.; Berton, J.; Arend, D. Aircraft system study of boundary layer ingesting propulsion. In Proceedings of the 48th AIAA/ASME/SAE/ASEE Joint Propulsion Conference & Exhibit, Atlanta, GA, USA, 30 July–1 August 2012. [Google Scholar] [CrossRef]
- Gunn, E.J.; Hall, C.A. Aerodynamics of boundary layer ingesting fans. In Turbo Expo: Power for Land, Sea, and Air; American Society of Mechanical Engineers: New York, NY, USA, 2014. [Google Scholar] [CrossRef]
- Wellborn, S.; Reichert, B.; Okiishi, T. An experimental investigation of the flow in a diffusing S-duct. In Proceedings of the 28th Joint Propulsion Conference and Exhibit, Nashville, TN, USA, 6–8 July 1992. [Google Scholar] [CrossRef]
- Ting, C.; Kaldschmidt, G.; Syltebo, B. Design and testing of new center inlet and S-duct for B-727 airplane with refanned JT8D engines. In Proceedings of the 13th Aerospace Sciences Meeting, Pasadena, CA, USA, 20–22 January 1975; American Institute of Aeronautics and Astronautics: Reston, VA, USA, 1975. [Google Scholar] [CrossRef]
- Sederberg, T.W.; Parry, S.R. Free-form deformation of solid geometric models. In Proceedings of the 13th Annual Conference on Computer Graphics and Interactive Techniques, Dallas, TX, USA, 18–22 1986; Volume 20, pp. 151–160. [Google Scholar] [CrossRef]
- Global Optimization Toolbox Documentation. Available online: https://www.mathworks.com/help/gads (accessed on 3 July 2022).
- D’Ambros, A.; Kipouros, T.; Zachos, P.; Savill, M.; Benini, E. Computational Design Optimization for S-Ducts. Designs 2018, 2, 36. [Google Scholar] [CrossRef]
- Haines, A.B. Intake Aerodynamics: An account of the mechanics of flow in and around the air intakes of turbine-engined and ramjet aircraft and missiles. Aeronaut. J. 1986, 90, 73. [Google Scholar] [CrossRef]
- Asghar, A.; Stowe, R.A.; Allan, W.D.E.; Alexander, D. Entrance Aspect Ratio Effect on S-Duct Inlet Performance at High-Subsonic Flow. J. Eng. Gas Turbines Power 2017, 139, 052602. [Google Scholar] [CrossRef]
- Gan, W.; Zhang, X. Design optimization of a three-dimensional diffusing S-duct using a modified SST turbulent model. Aerosp. Sci. Technol. 2017, 63, 63–72. [Google Scholar] [CrossRef]



















| Variable | Range |
|---|---|
| Centerline Curvature | Fixed |
| Fixed | |
| Offset | Fixed |
| Control Points | Variable (±20% from original location) |
| Length | Variable (8 m ≤ L ≤ 12 m; integer values only) |
| Number of Elements (Millions) | PR | DC(60) |
|---|---|---|
| 0.37 | 0.982 | 0.076 |
| 0.64 | 0.981 | 0.076 |
| 0.96 | 0.981 | 0.077 |
| Optimized Geometry | PR | % Change | DC(60) | % Change |
|---|---|---|---|---|
| Design I: Reference (L = 8 m) | 0.9824 | - | 0.0759 | - |
| Design II (L = 12 m) | 0.9856 | +0.32 | 0.0493 | +35.0 |
| Design III: Optimal Distortion (L = 12 m) | 0.9858 | +0.35 | 0.0483 | +36.4 |
| Design IV (L = 11 m) | 0.9871 | +0.48 | 0.0493 | +35.0 |
| Design V (L = 10 m) | 0.9877 | +0.54 | 0.0511 | +32.7 |
| Design VI: Optimal PR (L = 9 m) | 0.9884 | +0.61 | 0.0577 | +24.0 |
| Optimized Geometry | PR | % Change | DC(60) | % Change |
|---|---|---|---|---|
| Design I: Reference | 0.9858 | - | 0.0483 | - |
| Pareto Front 1 | ||||
| Design II: Optimal PR | 0.9916 | +0.59 | 0.0624 | −29.2 |
| Design III | 0.9888 | +0.30 | 0.0463 | +4.1 |
| Design IV | 0.9870 | +0.12 | 0.0398 | +17.6 |
| Design V | 0.9854 | −0.04 | 0.0371 | +23.2 |
| Pareto Front 2 | ||||
| Design VI | 0.9735 | −1.25 | 0.0359 | +25.7 |
| Design VII | 0.9709 | −1.51 | 0.0264 | +45.3 |
| Design VIII: Optimal Distortion | 0.9643 | −2.18 | 0.0108 | +77.6 |
Publisher’s Note: MDPI stays neutral with regard to jurisdictional claims in published maps and institutional affiliations. |
© 2022 by the authors. Licensee MDPI, Basel, Switzerland. This article is an open access article distributed under the terms and conditions of the Creative Commons Attribution (CC BY) license (https://creativecommons.org/licenses/by/4.0/).
Share and Cite
Sudasinghe, A.; Rajakareyar, P.; Matida, E.; Abo El Ella, H.; ElSayed, M.S.A. Aerodynamic Shape Optimization of an Aircraft Propulsor Air Intake with Boundary Layer Ingestion. Appl. Mech. 2022, 3, 1123-1144. https://doi.org/10.3390/applmech3030064
Sudasinghe A, Rajakareyar P, Matida E, Abo El Ella H, ElSayed MSA. Aerodynamic Shape Optimization of an Aircraft Propulsor Air Intake with Boundary Layer Ingestion. Applied Mechanics. 2022; 3(3):1123-1144. https://doi.org/10.3390/applmech3030064
Chicago/Turabian StyleSudasinghe, Ayesh, Padmassun Rajakareyar, Edgar Matida, Hamza Abo El Ella, and Mostafa S. A. ElSayed. 2022. "Aerodynamic Shape Optimization of an Aircraft Propulsor Air Intake with Boundary Layer Ingestion" Applied Mechanics 3, no. 3: 1123-1144. https://doi.org/10.3390/applmech3030064
APA StyleSudasinghe, A., Rajakareyar, P., Matida, E., Abo El Ella, H., & ElSayed, M. S. A. (2022). Aerodynamic Shape Optimization of an Aircraft Propulsor Air Intake with Boundary Layer Ingestion. Applied Mechanics, 3(3), 1123-1144. https://doi.org/10.3390/applmech3030064

