Ischemic Stroke Lesion Segmentation on Multiparametric CT Perfusion Maps Using Deep Neural Network
Abstract
1. Introduction
2. Materials and Methods
2.1. Dataset
2.2. Preprocessing
2.3. Data Augmentation
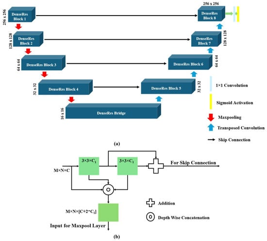
2.4. Network Architecture
2.5. Loss Function
2.6. Experiment Design
3. Results
4. Discussion
5. Conclusions
Author Contributions
Funding
Institutional Review Board Statement
Informed Consent Statement
Data Availability Statement
Conflicts of Interest
References
- Zerna, C.; Thomalla, G.; Campbell, B.C.V.; Rha, J.H.; Hill, M.D. Current practice and future directions in the diagnosis and acute treatment of ischaemic stroke. Lancet 2018, 392, 1247–1256. [Google Scholar] [CrossRef]
- Vymazal, J.; Rulseh, A.M.; Keller, J.; Janouskova, L. Comparison of CT and MR imaging in ischemic stroke. Insights Imaging 2012, 3, 619–627. [Google Scholar] [CrossRef]
- Maier, O.; Menze, B.H.; von der Gablentz, J.; Hani, L.; Heinrich, M.P.; Liebrand, M.; Winzeck, S.; Basit, A.; Bentley, P.; Chen, L.; et al. ISLES 2015—A public evaluation benchmark for ischemic stroke lesion segmentation from multispectral MRI. Med. Image Anal. 2017, 35, 250–269. [Google Scholar] [CrossRef]
- Cereda, C.W.; Christensen, S.; Campbell, B.C.V.; Mishra, N.K.; Mlynash, M.; Levi, C.; Straka, M.; Wintermark, M.; Bammer, R.; Albers, G.W.; et al. A benchmarking tool to evaluate computer tomography perfusion infarct core predictions against a DWI standard. J. Cereb. Blood Flow Metab. 2016, 36, 1780–1789. [Google Scholar] [CrossRef]
- Kistler, M.; Bonaretti, S.; Pfahrer, M.; Niklaus, R.; Büchler, P. The virtual skeleton database: An open access repository for biomedical research and collaboration. J. Med. Internet Res. 2013, 15, e245. [Google Scholar] [CrossRef] [PubMed]
- Liu, L.; Yang, S.; Meng, L.; Li, M.; Wang, J. Multi-scale deep convolutional neural network for stroke lesions segmentation on CT images. In Brainlesion: Glioma, Multiple Sclerosis, Stroke and Traumatic Brain Injuries: Proceedings of the 4th International Workshop, BrainLes 2018, Held in Conjunction with MICCAI 2018, Granada, Spain, 16 September 2018; Lecture Notes in Computer Science (including subseries Lecture Notes in Artificial Intelligence and Lecture Notes in Bioinformatics); Springer: Cham, Switzerland, 2019; Volume 11383, pp. 283–291. [Google Scholar]
- Tureckova, A.; Rodriguez-Sanchez, A.J. ISLES challenge: U-shaped convolution neural network with dilated convolution for 3D stroke lesion segmentation. In Brainlesion: Glioma, Multiple Sclerosis, Stroke and Traumatic Brain Injuries: Proceedings of the 4th International Workshop, BrainLes 2018, Held in Conjunction with MICCAI 2018, Granada, Spain, 16 September 2018; Lecture Notes in Computer Science (including subseries Lecture Notes in Artificial Intelligence and Lecture Notes in Bioinformatics); Springer: Cham, Switzerland, 2019; Volume 11383, pp. 319–327. [Google Scholar]
- Omarov, B.; Tursynova, A.; Postolache, O.; Gamry, K.; Batyrbekov, A.; Aldeshov, S.; Azhibekova, Z.; Nurtas, M.; Aliyeva, A.; Shiyapov, K. Modified UNet Model for Brain Stroke Lesion Segmentation on Computed Tomography Images. Comput. Mater. Contin. 2022, 71, 4701–4717. [Google Scholar] [CrossRef]
- Ahmad, P.; Jin, H.; Alroobaea, R.; Qamar, S.; Zheng, R.; Alnajjar, F. MH UNet: A multi-scale hierarchical based architecture for medical image segmentation. IEEE Access 2021, 9, 148384–148408. [Google Scholar] [CrossRef]
- Soltanpour, M.; Greiner, R.; Boulanger, P.; Buck, B. Improvement of automatic ischemic stroke lesion segmentation in CT perfusion maps using a learned deep neural network. Comput. Biol. Med. 2021, 137, 104849. [Google Scholar] [CrossRef]
- Dolz, J.; Ben Ayed, I.; Desrosiers, C. Dense multi-path u-net for ischemic stroke lesion segmentation in multiple image modalities. In Brainlesion: Glioma, Multiple Sclerosis, Stroke and Traumatic Brain Injuries: Proceedings of the 4th International Workshop, BrainLes 2018, Held in Conjunction with MICCAI 2018, Granada, Spain, 16 September 2018; Lecture Notes in Computer Science (including subseries Lecture Notes in Artificial Intelligence and Lecture Notes in Bioinformatics); Springer: Cham, Switzerland, 2019; Volume 11383, pp. 271–282. [Google Scholar]
- Jiang, Z.; Chang, Q. USSL Net: Focusing on Structural Similarity with Light U-Structure for Stroke Lesion Segmentation. J. Shanghai Jiaotong Univ. Sci. 2022, 27, 485–497. [Google Scholar] [CrossRef]
- Kumar, A.; Ghosal, P.; Kundu, S.S.; Mukherjee, A.; Nandi, D. A lightweight asymmetric U-Net framework for acute ischemic stroke lesion segmentation in CT and CTP images. Comput. Methods Programs Biomed. 2022, 226, 107157. [Google Scholar] [CrossRef] [PubMed]
- Islam, M.; Vaidyanathan, N.R.; Jose, V.J.M.; Ren, H. Ischemic Stroke Lesion Segmentation Using Adversarial Learning, in Brainlesion: Glioma, Multiple Sclerosis, Stroke and Traumatic Brain Injuries. In Brainlesion: Glioma, Multiple Sclerosis, Stroke and Traumatic Brain Injuries: Proceedings of the 4th International Workshop, BrainLes 2018, Held in Conjunction with MICCAI 2018, Granada, Spain, 16 September 2018; Lecture Notes in Computer Science; Springer: Cham, Switzerland, 2019; Volume 11383, pp. 292–300. [Google Scholar]
- Zhang, J.; Shi, F.; Chen, L.; Xue, Z.; Zhang, L.; Qian, D. Ischemic Stroke Segmentation from CT Perfusion Scans Using Cluster-Representation Learning in Machine Learning in Clinical Neuroimaging and Radiogenomics in Neuro-oncology. In Machine Learning in Clinical Neuroimaging and Radiogenomics in Neuro-Oncology: Third International Workshop, MLCN 2020, and Second International Workshop, RNO-AI 2020, Held in Conjunction with MICCAI 2020, Lima, Peru, 4–8 October 2020; Lecture Notes in Computer Science; Springer: Cham, Switzerland, 2020; Volume 12449, pp. 67–76. [Google Scholar]
- Anand, V.K.; Khened, M.; Alex, V.; Krishnamurthi, G. Fully Automatic Segmentation for Ischemic Stroke Using CT Perfusion Maps, in Brainlesion: Glioma, Multiple Sclerosis, Stroke and Traumatic Brain Injuries. In Brainlesion: Glioma, Multiple Sclerosis, Stroke and Traumatic Brain Injuries: Proceedings of the 4th International Workshop, BrainLes 2018, Held in Conjunction with MICCAI 2018, Granada, Spain, 16 September 2018; Lecture Notes in Computer Science; Springer: Cham, Switzerland, 2019; Volume 11383, pp. 328–334. [Google Scholar]
- Ghnemat, R.; Khalol, A.; Al-Haija, Q.A. Ischemic Stroke Lesion Segmentation Using Mutation Model and Generative Adversarial Network. Electronics 2023, 12, 590. [Google Scholar] [CrossRef]
- Tursynova, A.; Omarov, B. 3D U-Net for brain stroke lesion segmentation on ISLES 2018 dataset. In Proceedings of the 2021 16th International Conference on Electronics Computer and Computation (ICECCO), Kaskelen, Kazakhstan, 25–26 November 2021; IEEE: Piscataway, NJ, USA, 2021; pp. 1–4. [Google Scholar]
- Ronneberger, O.; Fischer, P.; Brox, T. U-net: Convolutional networks for biomedical image segmentation. In Medical Image Computing and Computer-Assisted Intervention—MICCAI 2015: 18th International Conference, Munich, Germany, 5–9 October 2015; Lecture Notes in Computer Science (including subseries Lecture Notes in Artificial Intelligence and Lecture Notes in Bioinformatics); Springer: Cham, Switzerland, 2015; Volume 9351, pp. 234–241. [Google Scholar]
- Sudre, C.H.; Li, W.; Vercauteren, T.; Ourselin, S.; Cardoso, M.J. Generalised Dice overlap as a deep learning loss function for highly unbalanced segmentations. In Deep Learning in Medical Image Analysis and Multimodal Learning for Clinical Decision Support: Third International Workshop, DLMIA 2017, and 7th International Workshop, ML-CDS 2017, Held in Conjunction with MICCAI 2017, Québec City, QC, Canada, 14 September 2017; Lecture Notes in Computer Science; Springer: Cham, Switzerland, 2017; Volume 10553, pp. 240–248. [Google Scholar]
- Ibtehaz, N.; Rahman, M.S. MultiResUNet: Rethinking the U-Net architecture for multimodal biomedical image segmentation. Neural Netw. 2020, 121, 74–87. [Google Scholar] [CrossRef] [PubMed]
- Kandpal, A.; Gupta, R.K.; Singh, A. Automated Brain Extraction in Multi-Sequence MR Images Across Multiple Centres and Pathologies. In Proceedings of the 2024 IEEE International Conference on Electronics, Computing and Communication Technologies (CONECCT), Bangalore, India, 12–14 July 2024; IEEE: Piscataway, NJ, USA, 2024; pp. 1–6. [Google Scholar]
- Kingma, D.P.; Ba, J. Adam: A Method for Stochastic Optimization. arXiv 2014, arXiv:1412.6980. [Google Scholar] [CrossRef]
- Soumare, H.; Benkahla, A.; Gmati, N. Deep learning regularization techniques to genomics data. Array 2021, 11, 100068. [Google Scholar] [CrossRef]
- Kiran, I.; Raza, B.; Ijajz, A.; Khan, M.A. DenseRes-Unet: Segmentation of overlapped/clustered nuclei from multi organ histopathology images. Comput. Biol. Med. 2022, 143, 105267. [Google Scholar] [CrossRef] [PubMed]
- Wang, G.; Song, T.; Dong, Q.; Cui, M.; Huang, N.; Zhang, S. Automatic ischemic stroke lesion segmentation from computed tomography perfusion images by image synthesis and attention-based deep neural networks. Med. Image Anal. 2020, 65, 101787. [Google Scholar] [CrossRef]
- Alom, M.Z.; Yakopcic, C.; Hasan, M.; Taha, T.M.; Asari, V.K. Recurrent residual U-Net for medical image segmentation. J. Med. Imaging 2019, 6, 014006. [Google Scholar] [CrossRef]
- Zeng, Z.; Xie, W.; Zhang, Y.; Lu, Y. RIC-Unet: An Improved Neural Network Based on Unet for Nuclei Segmentation in Histology Images. IEEE Access 2019, 7, 21420–21428. [Google Scholar] [CrossRef]
- Chen, C.; Xing, Y.; Gao, H.; Zhang, L.; Chen, Z. Sam’s Net: A Self-Augmented Multistage Deep-Learning Network for End-to-End Reconstruction of Limited Angle CT. IEEE Trans. Med. Imaging 2022, 41, 2912–2924. [Google Scholar] [CrossRef]





| Encoder Blocks | Filter Size (#Filters, Stride) | Decoder Blocks | Filter Size (#Filters, Stride) |
|---|---|---|---|
| DenseRes Block 1 Conv_1 Conv_2 | 3 × 3 (16, 1) 3 × 3 (16, 1) | DenseRes Block 5 Tr_Conv_1 Conv_11 Conv_12 | 2 × 2 (288, 2) 3 × 3 (288, 1) 3 × 3 (288, 1) |
| DenseRes Block 2 Conv_3 Conv_4 | 3 × 3 (32, 1) 3 × 3 (32, 1) | DenseRes Block 6 Tr_Conv_2 Conv_13 Conv_14 | 2 × 2 (96, 2) 3 × 3 (96, 1) 3 × 3 (96, 1) |
| DenseRes Block 3 Conv_5 Conv_6 | 3 × 3 (96, 1) 3 × 3 (96, 1) | DenseRes Block 7 Tr_Conv_3 Conv_15 Conv_16 | 2 × 2 (32, 2) 3 × 3 (32, 1) 3 × 3 (32, 1) |
| DenseRes Block 4 Conv_7 Conv_8 | 3 × 3 (288, 1) 3 × 3 (288, 1) | DenseRes Block 8 Tr_Conv_4 Conv_17 Conv_18 | 2 × 2 (16, 2) 3 × 3 (16, 1) 3 × 3 (16, 1) |
| DenseRes Bridge Conv_9 Conv_10 | 3 × 3 (864, 1) 3 × 3 (864, 1) | Output Conv_19 Sigmoid | 1 × 1 (2, 1) |
| Image Sequences | UNet | MultiResU-Net | mU-Net | DenseU-Net | Proposed DenseResU-NetCTPSS |
|---|---|---|---|---|---|
| CT | 0.20 ± 0.16 | 0.14 ± 0.18 | 0.22 ± 0.20 | 0.22 ± 0.18 | 0.21 ± 0.17 |
| 0.622 | 0.003 | 0.754 | 0.315 | - | |
| CBV | 0.22 ± 0.27 | 0.26 ± 0.26 | 0.28 ± 0.26 | 0.32 ± 0.25 | 0.33 ± 0.24 |
| 7 × 10−4 | 0.058 | 0.131 | 0.754 | - | |
| CBF | 0.34 ± 0.28 | 0.36 ± 0.28 | 0.38 ± 0.23 | 0.40 ± 0.20 | 0.41 ± 0.19 |
| 0.179 | 0.377 | 0.501 | 0.111 | - | |
| MTT | 0.35 ± 0.24 | 0.32 ± 0.28 | 0.38 ± 0.20 | 0.36 ± 0.22 | 0.38 ± 0.22 |
| 0.988 | 0.200 | 0.964 | 0.008 | - | |
| Tmax | 0.38 ± 0.28 | 0.40 ± 0.25 | 0.41 ± 0.20 | 0.45 ± 0.20 | 0.46 ± 0.20 |
| 0.111 | 0.045 | 0.086 | 0.410 | - |
| Image Sequences | Without Data Augmentation | Affine Data Augmentation |
|---|---|---|
| MTT, Tmax | 0.45 ± 0.22 | 0.46 ± 0.22 |
| CT, Tmax | 0.48 ± 0.22 | 0.52 ± 0.23 |
| CT, MTT | 0.40 ± 0.22 | 0.48 ± 0.22 |
| CT, CBV | 0.41 ± 0.25 | 0.42 ± 0.27 |
| CT, CBF | 0.51 ± 0.20 | 0.60 ± 0.16 |
| CBV, Tmax | 0.51 ± 0.18 | 0.52 ± 0.23 |
| CBV, MTT | 0.41 ± 0.22 | 0.49 ± 0.22 |
| CBV, CBF | 0.40 ± 0.21 | 0.48 ± 0.21 |
| CBF, Tmax | 0.50 ± 0.19 | 0.54 ± 0.21 |
| CBF, MTT | 0.40 ± 0.20 | 0.49 ± 0.25 |
| CBV, CBF, MTT | 0.42 ± 0.21 | 0.53 ± 0.22 |
| CBV, CBF, Tmax | 0.47 ± 0.19 | 0.51 ± 0.22 |
| CBF, MTT, Tmax | 0.51 ± 0.18 | 0.48 ± 0.22 |
| CBV, MTT, Tmax | 0.52 ± 0.19 | 0.54 ± 0.21 |
| CT, CBF, Tmax | 0.52 ± 0.22 | 0.55 ± 0.18 |
| CT, CBV, Tmax | 0.53 ± 0.22 | 0.56 ± 0.19 |
| CT, MTT, Tmax | 0.46 ± 0.22 | 0.56 ± 0.22 |
| Image Sequences | Training Dataset | Testing Dataset |
|---|---|---|
| CT, CBF | 0.67 ± 0.18 | 0.43 ± 0.32 |
| CT, CBF, Tmax | 0.71 ± 0.17 | 0.44 ± 0.31 |
| CT, CBV, Tmax | 0.71 ± 0.17 | 0.45 ± 0.32 |
| CT, MTT, Tmax | 0.69 ± 0.19 | 0.42 ± 0.32 |
| Architecture | Training Dataset | Testing Dataset |
|---|---|---|
| Liu et al. (2019) [6] | - | 0.44 ± 0.30 |
| Tureckova et al. (2019) [7] | - | 0.37 |
| Omarov et al. (2022) [8] | 0.58 | - |
| Ahmed et al. (2021) [9] | 0.74 ± 0.20 | 0.39 ± 0.29 |
| Soltanpour et al. (2021) [10] | 0.68 ± 0.26 | |
| Dolz et al. (2019) [11] | 0.64 ± 0.06 | |
| Zhiguo et al. (2022) [12] | 0.63 ± 0.06 | |
| Proposed Architecture (10% Dropout) | 0.71 ± 0.17 | 0.45 ± 0.32 |
| Proposed Architecture (25% Dropout) | 0.71 ± 0.17 | 0.44 ± 0.31 |
| Proposed Architecture (50% Dropout) | 0.65 ± 0.19 | 0.45 ± 0.32 |
Disclaimer/Publisher’s Note: The statements, opinions and data contained in all publications are solely those of the individual author(s) and contributor(s) and not of MDPI and/or the editor(s). MDPI and/or the editor(s) disclaim responsibility for any injury to people or property resulting from any ideas, methods, instructions or products referred to in the content. |
© 2025 by the authors. Licensee MDPI, Basel, Switzerland. This article is an open access article distributed under the terms and conditions of the Creative Commons Attribution (CC BY) license (https://creativecommons.org/licenses/by/4.0/).
Share and Cite
Kandpal, A.; Gupta, R.K.; Singh, A. Ischemic Stroke Lesion Segmentation on Multiparametric CT Perfusion Maps Using Deep Neural Network. AI 2025, 6, 15. https://doi.org/10.3390/ai6010015
Kandpal A, Gupta RK, Singh A. Ischemic Stroke Lesion Segmentation on Multiparametric CT Perfusion Maps Using Deep Neural Network. AI. 2025; 6(1):15. https://doi.org/10.3390/ai6010015
Chicago/Turabian StyleKandpal, Ankit, Rakesh Kumar Gupta, and Anup Singh. 2025. "Ischemic Stroke Lesion Segmentation on Multiparametric CT Perfusion Maps Using Deep Neural Network" AI 6, no. 1: 15. https://doi.org/10.3390/ai6010015
APA StyleKandpal, A., Gupta, R. K., & Singh, A. (2025). Ischemic Stroke Lesion Segmentation on Multiparametric CT Perfusion Maps Using Deep Neural Network. AI, 6(1), 15. https://doi.org/10.3390/ai6010015

