Association Between Rehabilitation Frequency and Functional Outcomes After Burn Injury: A Single-Center Retrospective Analysis of Confounding by Indication
Abstract
1. Introduction
2. Methods
2.1. Study Design and Reporting
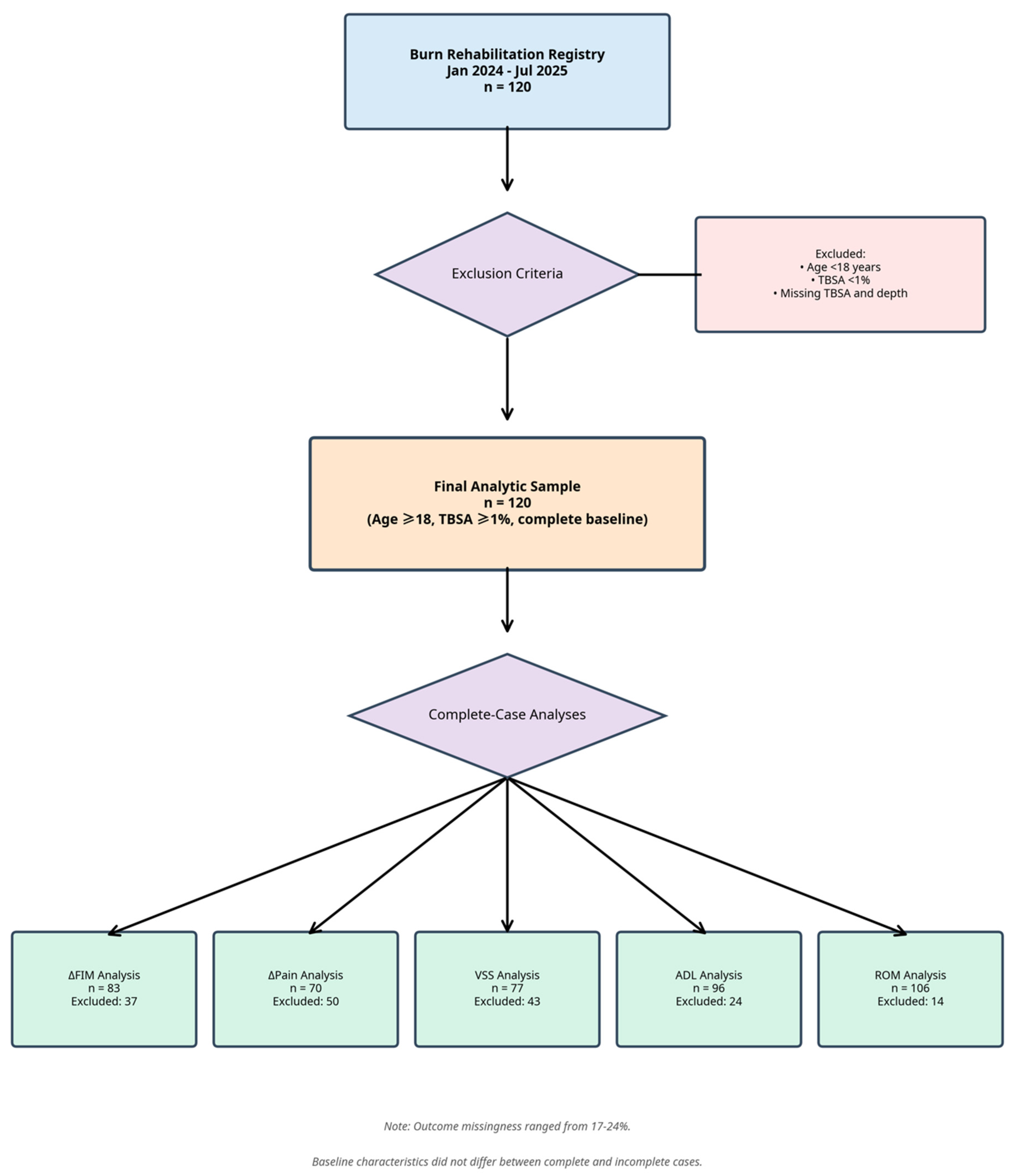
2.2. Participants
2.3. Data Source and Variables
2.4. Predictor Variables
- Patient and Injury Characteristics: Age, gender, ≥1 comorbidity, burn anatomical region, and care setting at initial assessment (Burn ICU/Unit, inpatient ward, outpatient). TBSA was analyzed continuously in regressions and categorized (<10%, 10–19%, 20–39%, ≥40%) for description. Burn depth was classified as superficial, superficial partial thickness, deep partial thickness, full thickness, or mixed.
- Rehabilitation Variables: Therapy duration (days), PT and OT frequency (sessions/week), and provision of scar management, pressure garments, manual therapy, and splinting (each recorded as yes/no). PT sessions/week reflects the frequency of completed PT sessions recorded in the registry, regardless of the specific interventions delivered in each session. In contrast, PT ROM exercises is a separate binary treatment-content indicator capturing whether a structured range-of-motion exercise program was delivered as part of the patient’s PT care (yes/no), independent of the number of PT sessions.
- Care setting: The location of the patient at the time of the initial rehabilitation assessment recorded in the registry (Burn ICU/Unit, inpatient ward, or outpatient). Patients could subsequently transition across settings during their recovery; therefore, the outpatient group may include individuals who previously received inpatient care. Our analyses treat care setting as an index-of-entry setting to reflect initial rehabilitation context rather than the full longitudinal care pathway.
2.5. Outcome Measures
- Primary Outcomes: Functional improvement (ΔFIM: admission to discharge change in FIM).
- Secondary Outcomes: Pain reduction (ΔPain: admission to discharge change in Visual Analog Scale (VAS)), scar outcome at follow-up using Vancouver Scar Scale (VSS), full ROM recovery, and achievement of Activity of Daily Living (ADL) improvement goals.
- FIM scores were documented by trained clinical staff at admission and discharge. ADL improvement goals were set by the primary therapist at the start of the rehabilitation episode, and goal attainment was documented at discharge.
- Vancouver Scar Scale (VSS) scores were recorded at follow-up as part of routine registry documentation (i.e., at the end of the rehabilitation episode), rather than immediately at hospital discharge. Because scar maturation evolves over months and is influenced by operative management and time to wound healing, VSS findings should be interpreted in the context of variable follow-up timing across care settings.
2.6. Missing Data
2.7. Statistical Analysis
- (A)
- Descriptive Epidemiology: Continuous variables were summarized as mean ± SD or median [IQR]; categorical variables as n (%).
- (B)
- Rehabilitation Frequency Patterns: PT/OT frequency was compared across TBSA, burn depth, and care setting using Mann–Whitney U or Kruskal–Wallis tests.
- (C)
- Association Between Therapy Frequency and Outcomes: One primary multivariable model was fitted for ΔFIM. Four additional models for secondary outcomes (ΔPain, VSS, ROM, and ADL) were conducted as exploratory secondary analyses. Models adjusted for TBSA, burn depth, age, gender, comorbidities, care setting, and baseline scores where relevant. HC3 robust standard errors were used. Collinearity was checked with VIF (problematic if >5); all VIFs were <5 (Table S4).
- (D)
- Association Between Scar Interventions and Scar Outcome: An additional adjusted linear regression examined specific scar interventions vs. VSS.
- (E)
- Service Evaluation: Inpatient vs. outpatient therapy frequency and duration were compared using Mann–Whitney U tests.
2.8. Ethical Considerations
3. Results
3.1. Cohort Characteristics and Rehabilitation Received
3.2. Predictors of Clinical Outcomes
3.2.1. Primary Outcome: Functional Improvement (ΔFIM)
3.2.2. Secondary Outcomes
4. Discussion
4.1. The Dominance of Injury Severity
4.2. The Nuanced Role of Rehabilitation
4.3. Confounding by Indication: The “Inpatient Advantage” Paradox
4.4. Strengths and Limitations
4.5. Clinical Implications and Future Directions
5. Conclusions
Supplementary Materials
Author Contributions
Funding
Institutional Review Board Statement
Informed Consent Statement
Data Availability Statement
Acknowledgments
Conflicts of Interest
Abbreviations
| TBSA | Total Body Surface Area |
| FIM | Functional Independence Measure |
| VSS | Vancouver Scar Scale |
| VAS | Visual Analog Scale |
| ADL | Activities of Daily Living |
| ROM | Range of Motion |
| PT | Physical Therapy |
| OT | Occupational Therapy |
| ICU | Intensive Care Unit |
References
- Jeschke, M.G.; van Baar, M.E.; Choudhry, M.A.; Chung, K.K.; Gibran, N.S.; Logsetty, S. Burn injury. Nat. Rev. Dis. Primers 2020, 6, 11. [Google Scholar] [CrossRef] [PubMed]
- Deng, H.; Genovese, T.J.; Schneider, J.C. A narrative review of outcomes in burn rehabilitation based on the International Classification of Functioning, Disability, and Health. Phys. Med. Rehabil. Clin. 2023, 34, 867–881. [Google Scholar] [CrossRef] [PubMed]
- Ullrich, P.M.; Askay, S.W.; Patterson, D.R. Pain, depression, and physical functioning following burn injury. Rehabil. Psychol. 2009, 54, 211. [Google Scholar] [CrossRef] [PubMed]
- Procter, F. Rehabilitation of the burn patient. Indian J. Plast. Surg. Off. Publ. Assoc. Plast. Surg. India 2010, 43, S101. [Google Scholar] [CrossRef] [PubMed]
- Subcommittee, S.; Subcommittee, A.; ISBI Practice Guidelines Committee. ISBI practice guidelines for burn care. Burn. J. Int. Soc. Burn Inj. 2016, 42, 953–1021. [Google Scholar]
- Gerber, L.H.; Bush, H.; Holavanahalli, R.; Esselman, P.; Schneider, J.; Heinemann, A.; Garfinkel, S.; Cai, C. A scoping review of burn rehabilitation publications incorporating functional outcomes. Burns 2019, 45, 1005–1013. [Google Scholar] [CrossRef] [PubMed]
- Benavides, L.; Shie, V.; Yee, B.; Yelvington, M.; Simko, L.C.; Wolfe, A.E.; McMullen, K.; Epp, J.; Parry, I.; Shon, R.; et al. An examination of follow-up services received by vulnerable burn populations: A burn model system national database study. J. Burn Care Res. 2020, 41, 377–383. [Google Scholar] [CrossRef] [PubMed]
- Goverman, J.; Mathews, K.; Goldstein, R.; Holavanahalli, R.; Kowalske, K.; Esselman, P.; Gibran, N.; Suman, O.; Herndon, D.; Ryan, C.M.; et al. Adult contractures in burn injury: A burn model system national database study. J. Burn Care Res. 2017, 38, e328–e336. [Google Scholar] [CrossRef] [PubMed]
- Schouten, H.J.; Nieuwenhuis, M.K.; van Baar, M.E.; van der Schans, C.P.; Niemeijer, A.S.; van Zuijlen, P.P. The prevalence and development of burn scar contractures: A prospective multicenter cohort study. Burns 2019, 45, 783–790. [Google Scholar] [CrossRef] [PubMed]
- Fanstone, R.; Price, P. Global perspectives on risk factors for major joint burn contractures: A literature review. Burns 2024, 50, 537–549. [Google Scholar] [CrossRef] [PubMed]
- Monstrey, S.; Middelkoop, E.; Vranckx, J.J.; Bassetto, F.; Ziegler, U.E.; Meaume, S.; Téot, L. Updated scar management practical guidelines: Non-invasive and invasive measures. J. Plast. Reconstr. Aesthetic Surg. 2014, 67, 1017–1025. [Google Scholar] [CrossRef] [PubMed]
- Hundeshagen, G.; Suman, O.E.; Branski, L.K. Rehabilitation in the Acute vs Outpatient Setting. Clin. Plast. Surg. 2017, 44, 729. [Google Scholar] [CrossRef] [PubMed]
- Abonie, U.S.; Ackah, M.; Mudawarima, T.; Rockson, A. Effectiveness of physiotherapist-led exercise interventions for burn rehabilitation: A systematic review and meta-analysis. PLoS ONE 2024, 19, e0316658. [Google Scholar] [CrossRef] [PubMed]
- Al Hanna, R.; Cofré Lizama, L.E.; Amatya, B.; Galea, M.P.; Khan, F. Rehabilitation in adults with burn injury: An overview of systematic reviews. Disabil. Rehabil. 2024, 46, 6266–6287. [Google Scholar] [CrossRef] [PubMed]
- Miri, S.; Rashtiani, S.; Zabihi, M.R.; Akhoondian, M.; Farzan, R. Role of exercise in nursing care for burn wound patients: A narrative review from a nursing perspective. J. Nurs. Rep. Clin. Pract. 2024, 2, 101–109. [Google Scholar] [CrossRef]
- Leblebici, B.; Adam, M.; Bağiş, S.; Tarim, A.M.; Noyan, T.; Akman, M.N.; Haberal, M.A. Quality of life after burn injury: The impact of joint contracture. J. Burn Care Res. 2006, 27, 864–868. [Google Scholar] [CrossRef] [PubMed]
- Poetschke, J.; Gauglitz, G.G. Treatment of immature scars: Evidence-based techniques and treatments. In Textbook on Scar Management: State of the Art Management and Emerging Technologies; Springer: Cham, Switzerland, 2020; pp. 193–201. [Google Scholar]
- Gatchel, R.J.; Peng, Y.B.; Peters, M.L.; Fuchs, P.N.; Turk, D.C. The biopsychosocial approach to chronic pain: Scientific advances and future directions. Psychol. Bull. 2007, 133, 581–624. [Google Scholar] [CrossRef] [PubMed]
- Van Loey, N.E.E.; de Jong, A.E.E.; Hofland, H.W.C.; van Laarhoven, A.I.M. Role of burn severity and posttraumatic stress symptoms in the co-occurrence of itch and neuropathic pain after burns: A longitudinal study. Front. Med. 2022, 9, 997183. [Google Scholar] [CrossRef] [PubMed] [PubMed Central]
- Gerrard, P.; Goldstein, R.; DiVita, M.A.; Ryan, C.M.; Mix, J.; Niewczyk, P.; Kazis, L.; Kowalske, K.; Zafonte, R.; Schneider, J.C. Validity and reliability of the FIM instrument in the inpatient burn rehabilitation population. Arch. Phys. Med. Rehabil. 2013, 94, 1521–1526. [Google Scholar] [CrossRef] [PubMed]
- Tyack, Z.; Simons, M.; Spinks, A.; Wasiak, J. A systematic review of the quality of burn scar rating scales for clinical and research use. Burns 2012, 38, 6–18. [Google Scholar] [CrossRef] [PubMed]

| Characteristic | Value |
|---|---|
| Age (years), mean ± SD | 48.2 ± 17.6 |
| Sex, n (%) | |
| Male | 69 (57.5) |
| Female | 51 (42.5) |
| Has comorbidity, n (%) | 71 (59.2) |
| TBSA (%), median [IQR] | 18.3 [10.6–25.6] |
| TBSA severity group, n (%) | |
| <10% | 27 (22.5) |
| 10–19% | 40 (33.3) |
| 20–39% | 33 (27.5) |
| ≥40% | 20 (16.7) |
| Burn depth, n (%) | |
| Superficial | 11 (9.2) |
| Superficial partial thickness | 43 (35.8) |
| Deep partial thickness | 32 (26.7) |
| Full thickness | 26 (21.7) |
| Mixed-depth | 8 (6.7) |
| Care setting, n (%) | |
| Burn ICU/Unit | 14 (11.7) |
| Inpatient ward | 67 (55.8) |
| Outpatient | 39 (32.5) |
| PT ROM exercises, n (%) | 84 (70.0) |
| Scar management, n (%) | 56 (46.7) |
| Pressure garments, n (%) | 40 (33.3) |
| Manual therapy, n (%) | 47 (39.2) |
| Splinting, n (%) | 34 (28.3) |
Disclaimer/Publisher’s Note: The statements, opinions and data contained in all publications are solely those of the individual author(s) and contributor(s) and not of MDPI and/or the editor(s). MDPI and/or the editor(s) disclaim responsibility for any injury to people or property resulting from any ideas, methods, instructions or products referred to in the content. |
© 2026 by the authors. Published by MDPI on behalf of the European Burns Association. Licensee MDPI, Basel, Switzerland. This article is an open access article distributed under the terms and conditions of the Creative Commons Attribution (CC BY) license.
Share and Cite
Temraz, Y.; Al Salem, T.; Khan, S.; Alshehri, R.; Alosaimi, L.; Hantoul, M.; Alrajhi, R.; Alabdali, R.; Bahumayim, A.; Al Jafin, I.; et al. Association Between Rehabilitation Frequency and Functional Outcomes After Burn Injury: A Single-Center Retrospective Analysis of Confounding by Indication. Eur. Burn J. 2026, 7, 6. https://doi.org/10.3390/ebj7010006
Temraz Y, Al Salem T, Khan S, Alshehri R, Alosaimi L, Hantoul M, Alrajhi R, Alabdali R, Bahumayim A, Al Jafin I, et al. Association Between Rehabilitation Frequency and Functional Outcomes After Burn Injury: A Single-Center Retrospective Analysis of Confounding by Indication. European Burn Journal. 2026; 7(1):6. https://doi.org/10.3390/ebj7010006
Chicago/Turabian StyleTemraz, Yazeed, Theeb Al Salem, Shaimaa Khan, Raghad Alshehri, Lina Alosaimi, Mariam Hantoul, Rahaf Alrajhi, Rayya Alabdali, Amal Bahumayim, Ibtihal Al Jafin, and et al. 2026. "Association Between Rehabilitation Frequency and Functional Outcomes After Burn Injury: A Single-Center Retrospective Analysis of Confounding by Indication" European Burn Journal 7, no. 1: 6. https://doi.org/10.3390/ebj7010006
APA StyleTemraz, Y., Al Salem, T., Khan, S., Alshehri, R., Alosaimi, L., Hantoul, M., Alrajhi, R., Alabdali, R., Bahumayim, A., Al Jafin, I., Al Qazlan, F., & Al Ehaideb, A. (2026). Association Between Rehabilitation Frequency and Functional Outcomes After Burn Injury: A Single-Center Retrospective Analysis of Confounding by Indication. European Burn Journal, 7(1), 6. https://doi.org/10.3390/ebj7010006

