Adaptive Myoelectric Hand Prosthesis Using sEMG—SVM Classification
Abstract
1. Introduction
2. Materials and Methods
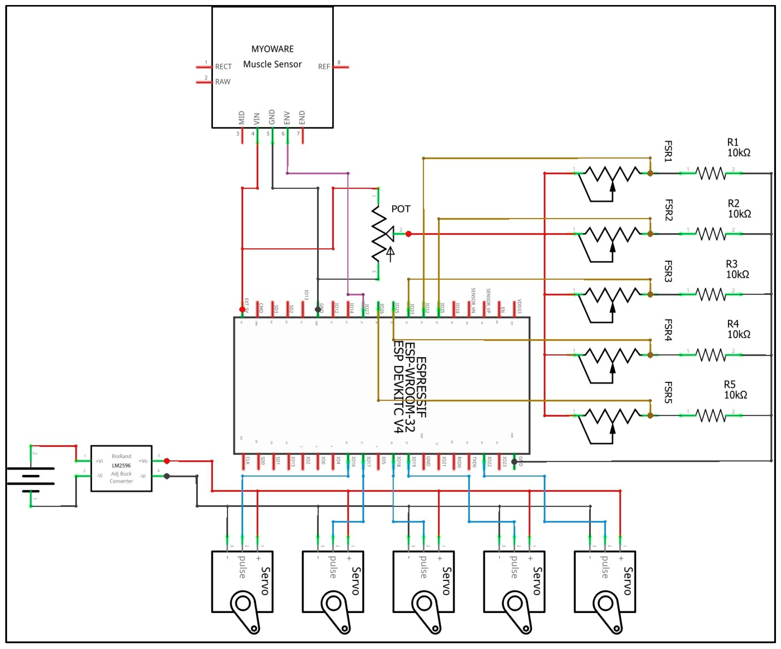
2.1. Components Integration
2.2. Machine Learning Pipeline
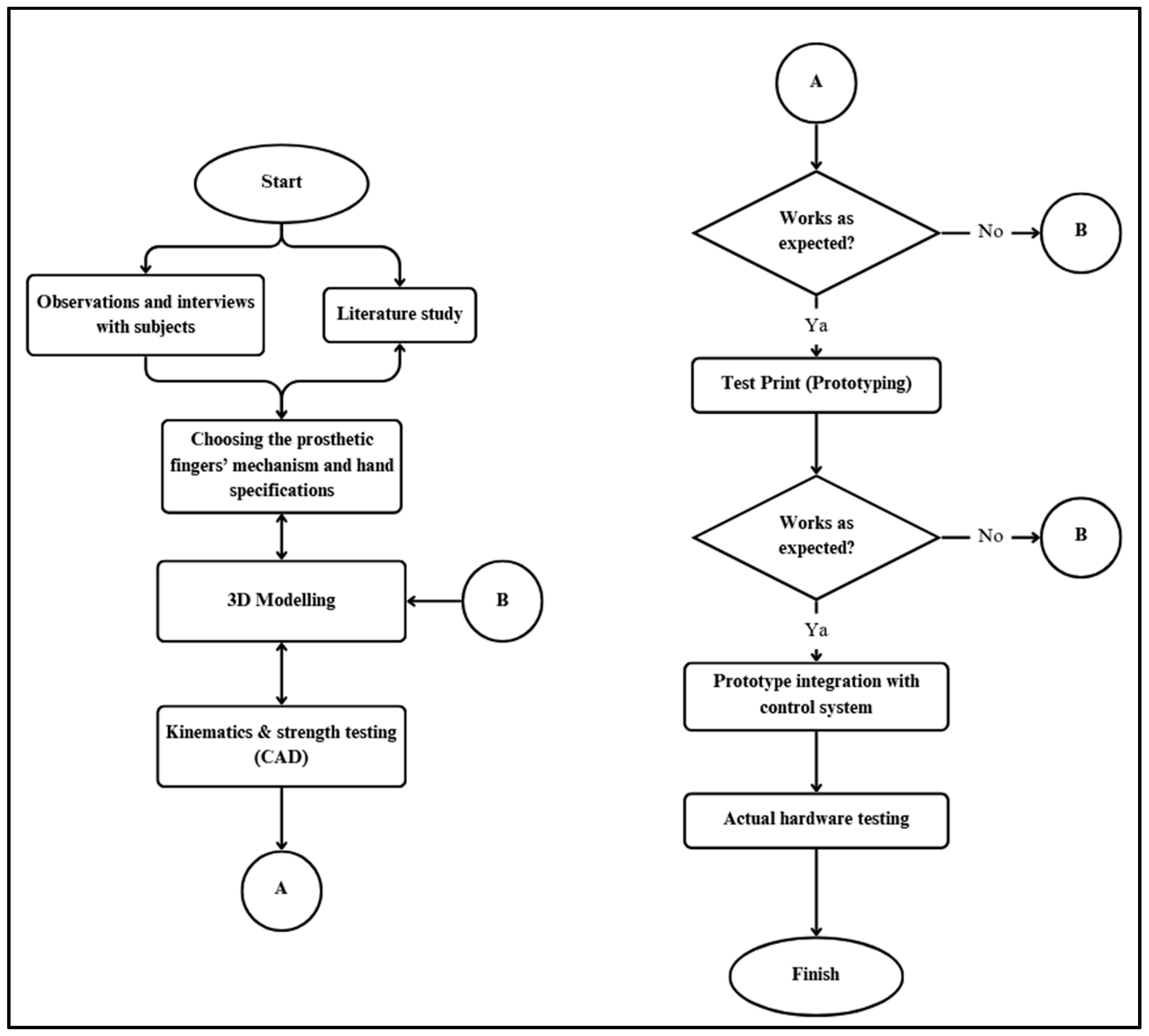
2.3. Hardware Design Process
2.4. Mechanism Study





- ComplexityComplexity refers to the number of components in the mechanism. The amount of components can affect the amount of points of failure and cost: 1 indicates a very low part count, and 5 indicates a very high part count.
- 2.
- System SizeSystem size refers to the width of the overall mechanism. Size can affect difficulty of implementation on smaller hand sizes: 1 indicates a very narrow size, and 5 indicates a vast size.
- 3.
- Ease of AssemblyEase of assembly refers to the difficulty of assembly and disassembly. Ease of assembly affects the required dexterity to assemble the hand: 1 indicates the mechanism is very hard to assemble, and 5 indicates the mechanism is very easy to assemble.
- 4.
- Component ReliabilityComponent reliability refers to how long the components keep their intended function. Component reliability can be affected by the load experienced by the parts and materials used for the parts. Components that require elasticity could lose elasticity over time, and components which require higher strength than its material has would need to be replaced more often: 1 indicates very low component reliability, and 5 indicates very high component reliability. Table 3 presents the benchmarking results of the finger mechanism.
2.5. Determining Specifications
3. Analysis
3.1. Three-Dimensional Modelling and CAD Testing
3.2. Signal Processing & Machine Learning Implementation
3.2.1. Signal Processing
- = total number of samples in windows;
- = value of -ith sample in windows;
- = the absolute value of the sample.
- = total number of samples in windows;
- = value of -ith sample in windows;
- = square value of the sample.
3.2.2. Machine Learning
4. Results
4.1. Prototyping
4.2. Classification Result
5. Conclusions
Author Contributions
Funding
Institutional Review Board Statement
Informed Consent Statement
Data Availability Statement
Acknowledgments
Conflicts of Interest
References
- Graham, E.M.; Kota, A.; Intintoli, M.K.; Fried, A.; Shah, A.; Mendenhall, S.D. From iron hooks to moving hands: The evolution of partial hand prostheses—A surgical perspective. Orthoplast. Surg. 2023, 12, 29–43. [Google Scholar] [CrossRef]
- Demirdel, S.; Ülger, Ö. Body image disturbance, psychosocial adjustment and quality of life in adolescents with amputation. Disabil. Health J. 2021, 14, 101068. [Google Scholar] [PubMed]
- Jaarsma, E.A.; Dijkstra, P.U.; Geertzen, J.H.B.; Dekker, R. Barriers to and facilitators of sports participation for people with physical disabilities: A systematic review. Scand. J. Med. Sci. Sports 2014, 24, 871–881. [Google Scholar] [CrossRef] [PubMed]
- Morwane, R.E.; Dada, S.; Bornman, J. Barriers to and facilitators of employment of persons with disabilities in low- and middle-income countries: A scoping review. Afr. J. Disabil. 2021, 10, 833. [Google Scholar] [CrossRef] [PubMed]
- Salminger, S.; Stino, H.; Pichler, L.H.; Gstoettner, C.; Sturma, A.; Mayer, J.A.; Szivak, M.; Aszmann, O.C. Current rates of prosthetic usage in upper-limb amputees—Have innovations had an impact on device acceptance? Disabil. Rehabilit. 2020, 44, 3708–3713. [Google Scholar] [CrossRef] [PubMed]
- Frey, S.; Motawar, B.; Buchanan, K.; Kaufman, C.; Stevens, P.; Cirstea, C.; Morrow, S. Greater and more natural use of the upper limbs during everyday life by former amputees versus prosthesis users. Neurorehabilit. Neural Repair 2022, 36, 227–238. [Google Scholar] [CrossRef] [PubMed]
- Yuan, B.; Hu, D.; Gu, S.; Xiao, S.; Song, F. The global burden of traumatic amputation in 204 countries and territories. Front. Public Health 2023, 11, 1258853. [Google Scholar] [CrossRef] [PubMed]
- McDonald, C.L.; Westcott-McCoy, S.; Weaver, M.R.; Haagsma, J.; Kartin, D. Global prevalence of traumatic non-fatal limb amputation. Prosthet. Orthot. Int. 2020, 45, 105–114. [Google Scholar] [CrossRef] [PubMed]
- Badan Pusat Statistik. Jumlah Penduduk Berumur 5 Tahun ke Atas menurut Kelompok Umur, Daerah Perkotaan/Perdesaan, Jenis Kelamin, dan Tingkat Kesulitan Menggunakan Jari dan Tangan, di INDONESIA—Dataset—Long Form Sensus Penduduk 2020—Badan Pusat Statistik. 3 March 2025. Available online: https://sensus.bps.go.id/topik/tabular/sp2022/148/1/0 (accessed on 3 January 2025).
- Arm Dynamics. Prosthetic Options. Available online: https://www.armdynamics.com/our-care/prosthetic-options (accessed on 8 October 2024).
- Dechev, N.; Cleghorn, W.; Naumann, S. Multiple finger, passive adaptive grasp prosthetic hand. Mech. Mach. Theory 2001, 36, 1157–1173. [Google Scholar] [CrossRef]
- Kok, C.L.; Ho, C.K.; Tan, F.K.; Koh, Y.Y. Machine Learning-Based Feature Extraction and Classification of EMG Signals for Intuitive Prosthetic Control. Appl. Sci. 2024, 14, 5784. [Google Scholar] [CrossRef]
- Brack, R.; Amalu, E.H. A review of technology, materials and R&D challenges of upper limb prosthesis for improved user suitability. J. Orthop. 2021, 23, 88–96. [Google Scholar] [CrossRef] [PubMed]
- Englehart, K.; Hudgins, B.; Parker, P.; Stevenson, M. Classification of the myoelectric signal using time-frequency based representations. Med. Eng. Phys. 1999, 21, 431–438. [Google Scholar] [CrossRef] [PubMed]
- Oskoei, M.A.; Hu, H. Support Vector Machine-Based Classification Scheme for Myoelectric Control Applied to Upper Limb. IEEE Trans. Biomed. Eng. 2008, 55, 1956–1965. [Google Scholar] [CrossRef] [PubMed]
- Langevin, G. InMoov NEW HAND—2020. 3 April 2025. Available online: https://inmoov.fr/inmoov-hand/ (accessed on 3 June 2025).
- Wahit, M.A.A.; Ahmad, S.A.; Marhaban, M.H.; Wada, C.; Izhar, L.I. 3D printed robot hand structure using Four-Bar linkage mechanism for prosthetic application. Sensors 2020, 20, 4174. [Google Scholar] [CrossRef] [PubMed]
- United Nations Department of Economic and Social Affairs, Sustainable Development. The 17 Goals. Available online: https://sdgs.un.org/goals (accessed on 30 October 2024).
- Phinyomark, A.; Thongpanja, S.; Quaine, F.; Laurillau, Y.; Limsakul, C.; Phukpattaranont, P. Optimal EMG amplitude detectors for muscle-computer interface. In Proceedings of the 2013 10th International Conference on Electrical Engineering/Electronics, Computer, Telecommunications and Information Technology, Krabi, Thailand, 15–17 May 2013; pp. 1–6. [Google Scholar]














| Refs. No. | Technique/Mechanism | Relative Merits | Limitations/Delimitations |
|---|---|---|---|
| [11] | Passive Adaptive Grasp (Dechev et al.) | Incorporates adaptive grasp mechanisms to improve object handling and shape conformity. | Mechanism opening/closing speeds are relatively slow; the specific design was sized for children rather than adults. |
| [14,15] | SVM for sEMG Classification (Englehart et al.; Oskoei & Hu) | Handles non-linear signal distributions effectively; performs well with low-dimensional feature sets. | Typically, it relies on external computers for classification, increasing cost and power consumption; not optimized for standalone microcontrollers. |
| [16] | Tendon-Driven/String Actuated (Langevin/InMoov) | Lightweight construction; provides passive adaptability to object shapes. | Requires frequent maintenance and tension calibration; lacks structural reliability under repeated loading compared to rigid linkages. |
| [17] | Rigid 4-Bar Linkage (Wahit et al.) | Provides consistent joint coordination and stable adaptive grasping; higher structural stability than tendon systems. | Can be complex to assemble if not optimized; previous iterations may not focus on low-cost FDM manufacturability. |
| Proposed | Embedded SVM-sEMG in a Coupled 4-Bar Linkage | Fully integrated on ESP32 (no external PC); High structural factor of safety (PLA+); Low-cost and repairable. | Currently limited to binary classification (Flexion/Extension); single-channel sensor limits finger independence. |
| Parameters | Design 1 | Design 2 | Design 3 | Design 4 |
|---|---|---|---|---|
| Complexity | 2 | 3 | 1 | 1 |
| System size | 3 | 3 | 2 | 2 |
| Ease of assembly | 2 | 1 | 3 | 2 |
| Component reliability | 2 | 1 | 3 | 2 |
| Total | 9 | 8 | 9 | 7 |
| Design Criteria | Target Specifications |
|---|---|
| Prosthetic Hand Type | Myoelectric Prosthetic Hand |
| Finger mechanism | Linkage-based couple 4 bar linkage |
| Finger degree of freedom | 1 |
| Targeted safe load | 300 g |
| Targeted hand size | 250 mm × 150 mm × 150 mm |
| Targeted hand mass | 500 g |
| Targeted movements | Large diameter grasp, medium diameter grasp, tripod pinch |
| Initial Position Force | Final Position Force | Actual Force | |
|---|---|---|---|
| Single finger | 0.15 N | 0.9 N | 0.75 N |
| 4 fingers | 1.5 N | 2.3 N | 0.8 N |
Disclaimer/Publisher’s Note: The statements, opinions and data contained in all publications are solely those of the individual author(s) and contributor(s) and not of MDPI and/or the editor(s). MDPI and/or the editor(s) disclaim responsibility for any injury to people or property resulting from any ideas, methods, instructions or products referred to in the content. |
© 2026 by the authors. Licensee MDPI, Basel, Switzerland. This article is an open access article distributed under the terms and conditions of the Creative Commons Attribution (CC BY) license.
Share and Cite
Kent, F.; Putri, A.; Mariana, Y.; Mahardika, I.; Harito, C.; Andhini, G.K.; Tobing, C.C.L. Adaptive Myoelectric Hand Prosthesis Using sEMG—SVM Classification. Prosthesis 2026, 8, 9. https://doi.org/10.3390/prosthesis8010009
Kent F, Putri A, Mariana Y, Mahardika I, Harito C, Andhini GK, Tobing CCL. Adaptive Myoelectric Hand Prosthesis Using sEMG—SVM Classification. Prosthesis. 2026; 8(1):9. https://doi.org/10.3390/prosthesis8010009
Chicago/Turabian StyleKent, Forbes, Amelinda Putri, Yosica Mariana, Intan Mahardika, Christian Harito, Grasheli Kusuma Andhini, and Cokisela Christian Lumban Tobing. 2026. "Adaptive Myoelectric Hand Prosthesis Using sEMG—SVM Classification" Prosthesis 8, no. 1: 9. https://doi.org/10.3390/prosthesis8010009
APA StyleKent, F., Putri, A., Mariana, Y., Mahardika, I., Harito, C., Andhini, G. K., & Tobing, C. C. L. (2026). Adaptive Myoelectric Hand Prosthesis Using sEMG—SVM Classification. Prosthesis, 8(1), 9. https://doi.org/10.3390/prosthesis8010009

