Interacting Ricci-Type Holographic Dark Energy and Dark Sector Couplings
Abstract
1. Introduction
2. Scenarios with Holography
2.1. Holographic Dark Energy and a Single Fluid
Holographic Dark Energy with Variable
2.1.1. Interaction Proportional to
2.1.2. Interaction Proportional to
2.2. Holographic Dark Energy and Two Ideal Fluids
2.2.1. Constant Holographic Equation of State
2.2.2. Interaction in the Dark Sector
3. Current Scenario with Holographic Dark Energy
- For ,
- For ,
- For ,
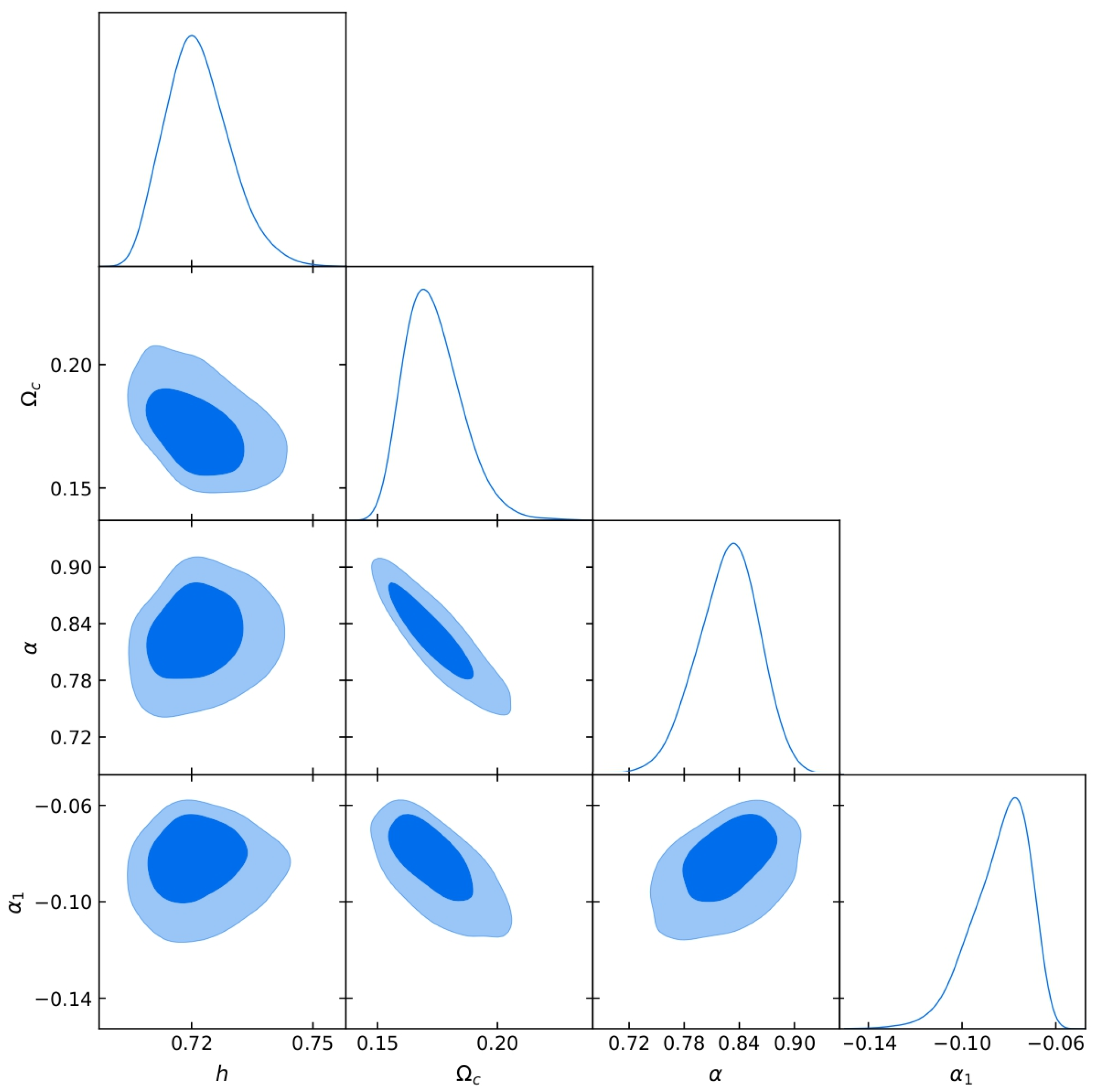
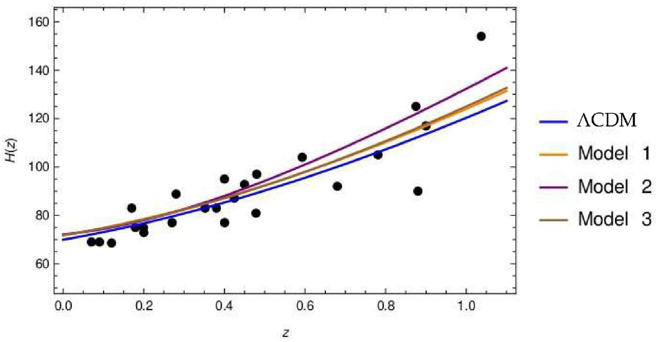
4. Observational Analysis and Results
4.1. Cosmic Chronometers
4.2. Type Ia Supernovae
5. Conclusions
Author Contributions
Funding
Data Availability Statement
Acknowledgments
Conflicts of Interest
References
- Riess, A.G.; Filippenko, A.V.; Challis, P.; Clocchiatti, A.; Diercks, A.; Garnavich, P.M.; Gilliland, R.L.; Hogan, C.J.; Jha, S.; Kirshner, R.P.; et al. Observational evidence from supernovae for an accelerating universe and a cosmological constant. Astron. J. 1998, 116, 1009. [Google Scholar] [CrossRef]
- Perlmutter, S.; Aldering, G.; Goldhaber, G.; Knop, R.A.; Nugent, P.; Castro, P.G.; Deustua, S.; Fabbro, S.; Goobar, A.; Groom, D.E.; et al. [The Supernova Cosmology Project] Measurements of Ω and Λ from 42 high-redshift supernovae. Astrophys. J. 1999, 517, 565–686. [Google Scholar] [CrossRef]
- Spergel, D.N.; Bean, R.; Doré, O.; Nolta, M.R.; Bennett, C.L.; Dunkley, J.; Hinshaw, G.; Jarosik, N.; Komatsu, E.; Page, L.; et al. Three-year Wilkinson Microwave Anisotropy Probe (WMAP) observations: Implications for cosmology. Astrophys. J. Suppl. Ser. 2007, 170, 377–408. [Google Scholar] [CrossRef]
- Ade, P.A.R.; Aghanim, N.; Arnaud, M.; Ashdown, M.; Aumont, J.; Baccigalupi, C.; Banday, A.J.; Barreiro, R.B.; Bartlett, J.G.; Bartolo, N.; et al. [Planck Collaboration] Planck 2015 results. XIII. Cosmological parameters. Astron. Astrophys. 2016, 594, A13. [Google Scholar] [CrossRef]
- Weller, J.; Lewis, A.M. Large-scale cosmic microwave background anisotropies and dark energy. Mon. Not. R. Astron. Soc. 2003, 346, 987–993. [Google Scholar] [CrossRef]
- Copeland, E.J.; Sami, M.; Tsujikawa, S. Dynamics of dark energy. Int. J. Mod. Phys. D 2006, 15, 1753–1935. [Google Scholar] [CrossRef]
- Riess, A.G.; Macri, L.M.; Hoffmann, S.L.; Scolnic, D.; Casertano, S.; Filippenko, A.V.; Tucker, B.E.; Reid, M.J.; Jones, D.O.; Silverman, J.M.; et al. A 2.4% determination of the local value of the Hubble constant. Astrophys. J. 2016, 826, 56. [Google Scholar] [CrossRef]
- Riess, A.G.; Macri, L.; Casertano, S.; Lampeitl, H.; Ferguson, H.C.; Filippenko, A.V.; Jha, S.W.; Li, W.; Chornock, R. A 3% solution: Determination of the Hubble constant with the Hubble Space Telescope and Wide Field Camera 3. Astrophys. J. 2011, 730, 119. [Google Scholar] [CrossRef]
- Granda, L.N.; Oliveros, A. Infrared cut-off proposal for the holographic density. Phys. Lett. B 2008, 669, 275–277. [Google Scholar] [CrossRef]
- Gao, C.; Wu, F.; Chen, X.; Shen, Y.-G. Holographic dark energy model from Ricci scalar curvature. Phys. Rev. D 2009, 79, 043511. [Google Scholar] [CrossRef]
- Zhang, X. Holographic Ricci dark energy: Current observational constraints, quintom feature, and the reconstruction of scalar-field dark energy. Phys. Rev. D 2009, 79, 103509. [Google Scholar] [CrossRef]
- Del Campo, S.; Fabris, J.C.; Herrera, R.; Zimdahl, W. Holographic dark-energy models. Phys. Rev. D 2011, 83, 123006. [Google Scholar] [CrossRef]
- Lepe, S.; Peña, F. Crossing the phantom divide with Ricci-like holographic dark energy. Eur. Phys. J. C 2010, 69, 575–579. [Google Scholar] [CrossRef]
- Arévalo, F.; Cifuentes, P.; Lepe, S.; Peña, F. Interacting Ricci-like holographic dark energy. Astrophys. Space Sci. 2014, 352, 899–907. [Google Scholar] [CrossRef]
- Li, E.-K.; Zhang, Y.; Geng, J.-L.; Duan, P.-F. A bound system in the expanding universe with modified holographic Ricci dark energy and dark matter. Astrophys. Space Sci. 2015, 355, 187–193. [Google Scholar] [CrossRef][Green Version]
- Fu, T.-F.; Zhang, J.-F.; Chen, J.-Q.; Zhang, X. Holographic Ricci dark energy: Interacting model and cosmological constraints. Eur. Phys. J. C 2012, 72, 1932. [Google Scholar] [CrossRef]
- Chimento, L.P.; Forte, M.I.; Richarte, M.G. Holographic dark energy linearly interacting with dark matter. AIP Conf. Proc. 2012, 1471, 39–44. [Google Scholar] [CrossRef]
- Oliveros, A. Evolución cosmológica de un modelo de energía oscura con interacción no lineal. Cienc. Desarro. 2016, 7, 63–69. [Google Scholar] [CrossRef]
- Oliveros, A.; Acero, M.A. New holographic dark energy model with non-linear interaction. Astrophys. Space Sci. 2015, 357, 12. [Google Scholar] [CrossRef]
- Maldacena, J. The large-N limit of superconformal field theories and supergravity. Int. J. Theor. Phys. 1999, 38, 1113–1133. [Google Scholar] [CrossRef]
- Fischler, W.; Susskind, L. Holography and cosmology. arXiv 1998, arXiv:hep-th/9806039. [Google Scholar] [CrossRef]
- Bousso, R. The holographic principle. Rev. Mod. Phys. 2002, 74, 825–874. [Google Scholar] [CrossRef]
- ’t Hooft, G. Dimensional reduction in quantum gravity. arXiv 1993, arXiv:gr-qc/9310026. [Google Scholar] [CrossRef]
- Susskind, L. The world as a hologram. J. Math. Phys. 1995, 36, 6377–6396. [Google Scholar] [CrossRef]
- Bekenstein, J.D. Entropy bounds and black hole remnants. Phys. Rev. D 1994, 49, 1912–1921. [Google Scholar] [CrossRef]
- Mathew, T.K.; Suresh, J.; Divakaran, D. Modified holographic Ricci dark energy model and statefinder diagnosis in flat universe. Int. J. Mod. Phys. D 2013, 22, 1350056. [Google Scholar] [CrossRef]
- Pankunni, P.; Mathew, T.K. Interacting modified holographic Ricci dark energy model and statefinder diagnosis in flat universe. Int. J. Mod. Phys. D 2014, 23, 1450024. [Google Scholar] [CrossRef]
- Rodríguez Benites, C.E. Cosmologías con Expansión Acelerada; Universidad del Bió Bió: Concepción, Chile, 2019; Available online: https://repositorio.concytec.gob.pe/handle/20.500.12390/2226 (accessed on 3 February 2026).
- Rodriguez-Benites, C.; Cataldo, M.; Vásquez-Arteaga, M. Universe with holographic dark energy/Universo con energía oscura holográfica. Rev. Fís. Momento 2020, 61, 1–10. [Google Scholar] [CrossRef]
- Cid, A.; Rodriguez-Benites, C.; Cataldo, M.; Casanova, G. Bayesian comparison of interacting modified holographic Ricci dark energy scenarios. Eur. Phys. J. C 2021, 81, 31. [Google Scholar] [CrossRef]
- Cataldo, M.; Arevalo, F.; Minning, P. On a class of scaling FRW cosmological models. J. Cosmol. Astropart. Phys. 2010, 2, 24. [Google Scholar] [CrossRef]
- Chattopadhyay, S.; Pasqua, A. Various aspects of interacting modified holographic Ricci dark energy. Indian J. Phys. 2013, 87, 1053–1057. [Google Scholar] [CrossRef]
- Mahata, N.; Chakraborty, S. A dynamical system analysis of holographic dark energy models with different IR cutoff. Mod. Phys. Lett. A 2015, 30, 1550134. [Google Scholar] [CrossRef]
- Arévalo, F.; Cid, A.; Moya, J. AIC and BIC for cosmological interacting scenarios. Eur. Phys. J. C 2017, 77, 565. [Google Scholar] [CrossRef]
- Cid, A.; Santos, B.; Pigozzo, C.; Ferreira, T.; Alcaniz, J. Bayesian comparison of interacting scenarios. J. Cosmol. Astropart. Phys. 2019, 3, 30. [Google Scholar] [CrossRef]
- Rodriguez-Benites, C.; Gonzalez-Espinoza, M.; Otalora, G.; Alva-Morales, M. Revisiting the dynamics of interacting vector-like dark energy. Eur. Phys. J. C 2024, 84, 276. [Google Scholar] [CrossRef]
- Rodriguez-Benites, C.; Gonzalez-Espinoza, M.; Otalora, G.; Alva-Morales, M. Cosmological dynamics in interacting scalar-torsion f(T,ϕ) gravity: Investigating energy and momentum couplings. Phys. Rev. D 2025, 111, 043506. [Google Scholar] [CrossRef]
- Moresco, M.; Pozzetti, L.; Cimatti, A.; Jimenez, R.; Maraston, C.; Verde, L.; Thomas, D.; Citro, A.; Tojeiro, R.; Wilkinson, D. A 6% measurement of the Hubble parameter at z∼0.45: Direct evidence of the epoch of cosmic re-acceleration. J. Cosmol. Astropart. Phys. 2016, 5, 14. [Google Scholar] [CrossRef]
- Jimenez, R.; Loeb, A. Constraining cosmological parameters based on relative galaxy ages. Astrophys. J. 2002, 573, 37–42. [Google Scholar] [CrossRef]
- Bruzual, G.; Charlot, S. Stellar population synthesis at the resolution of 2003. Mon. Not. R. Astron. Soc. 2003, 344, 1000–1028. [Google Scholar] [CrossRef]
- Verde, L.; Protopapas, P.; Jimenez, R. The expansion rate of the intermediate universe in light of Planck. Phys. Dark Universe 2014, 5, 307–314. [Google Scholar] [CrossRef]
- Scolnic, D.M.; Jones, D.O.; Rest, A.; Pan, Y.-C.; Chornock, R.; Foley, R.J.; Huber, M.E.; Kessler, R.; Narayan, G.; Riess, A.G.; et al. The complete light-curve sample of spectroscopically confirmed SNe Ia from Pan-STARRS1 and cosmological constraints from the combined Pantheon sample. Astrophys. J. 2018, 859, 101. [Google Scholar] [CrossRef]
- Li, M.; Li, X.-D.; Wang, S.; Zhang, X. Holographic dark energy models: A comparison from the latest observational data. JJ. Cosmol. Astropart. Phys. 2009, 6, 36. [Google Scholar] [CrossRef]
- Wang, Y.; Xu, L. Current observational constraints to the holographic dark energy model with a new infrared cutoff via the Markov chain Monte Carlo method. Phys. Rev. D 2010, 81, 083523. [Google Scholar] [CrossRef]
- Feng, L.; Zhang, X. Revisit of the interacting holographic dark energy model after Planck 2015. J. Cosmol. Astropart. Phys. 2016, 8, 72. [Google Scholar] [CrossRef]
- Akhlaghi, I.A.; Malekjani, M.; Basilakos, S.; Haghi, H. Model selection and constraints from holographic dark energy scenarios. Mon. Not. R. Astron. Soc. 2018, 477, 3659–3671. [Google Scholar] [CrossRef]




Disclaimer/Publisher’s Note: The statements, opinions and data contained in all publications are solely those of the individual author(s) and contributor(s) and not of MDPI and/or the editor(s). MDPI and/or the editor(s) disclaim responsibility for any injury to people or property resulting from any ideas, methods, instructions or products referred to in the content. |
© 2026 by the authors. Licensee MDPI, Basel, Switzerland. This article is an open access article distributed under the terms and conditions of the Creative Commons Attribution (CC BY) license.
Share and Cite
Rodriguez-Benites, C.; Santa-María, S.; Mechán-Zurita, N.; Llauce-Baldera, K.; Campos-Bocanegra, A.; Nunura-Cotrina, C.; Gonzales-Hernandez, M.; Viloria-León, V.; Barrios-Cespedes, M.; Medina-Gamboa, F.; et al. Interacting Ricci-Type Holographic Dark Energy and Dark Sector Couplings. Physics 2026, 8, 24. https://doi.org/10.3390/physics8010024
Rodriguez-Benites C, Santa-María S, Mechán-Zurita N, Llauce-Baldera K, Campos-Bocanegra A, Nunura-Cotrina C, Gonzales-Hernandez M, Viloria-León V, Barrios-Cespedes M, Medina-Gamboa F, et al. Interacting Ricci-Type Holographic Dark Energy and Dark Sector Couplings. Physics. 2026; 8(1):24. https://doi.org/10.3390/physics8010024
Chicago/Turabian StyleRodriguez-Benites, Carlos, Sergio Santa-María, Nelson Mechán-Zurita, Kenyi Llauce-Baldera, Arnhol Campos-Bocanegra, Cristhian Nunura-Cotrina, Manuel Gonzales-Hernandez, Vaukelyn Viloria-León, Moises Barrios-Cespedes, Fredy Medina-Gamboa, and et al. 2026. "Interacting Ricci-Type Holographic Dark Energy and Dark Sector Couplings" Physics 8, no. 1: 24. https://doi.org/10.3390/physics8010024
APA StyleRodriguez-Benites, C., Santa-María, S., Mechán-Zurita, N., Llauce-Baldera, K., Campos-Bocanegra, A., Nunura-Cotrina, C., Gonzales-Hernandez, M., Viloria-León, V., Barrios-Cespedes, M., Medina-Gamboa, F., & Rivasplata-Mendoza, A. (2026). Interacting Ricci-Type Holographic Dark Energy and Dark Sector Couplings. Physics, 8(1), 24. https://doi.org/10.3390/physics8010024

