Exact Solutions, Critical Parameters and Accidental Degeneracy for the Hydrogen Atom in a Spherical Box
Abstract
1. Introduction
2. Model
3. Exact Polynomial Solutions
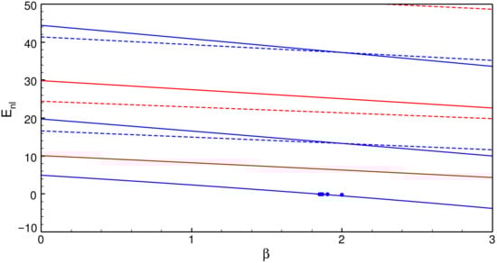
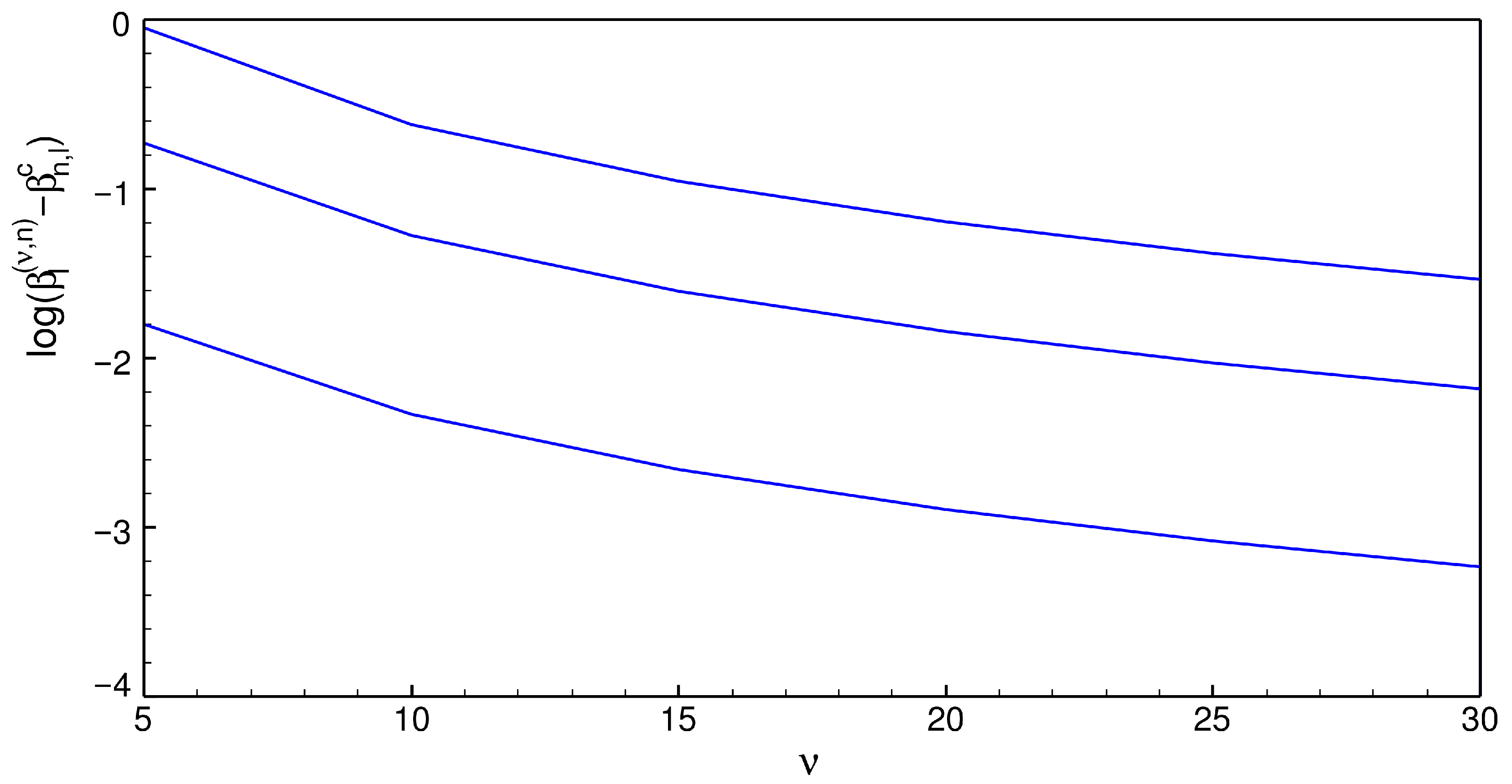
4. Accurate Numerical Results
5. Conclusions
Funding
Data Availability Statement
Conflicts of Interest
References
- Sabin, J.R.; Brändas, E. (Eds.) Advances in Quantum Chemistry. Volume 57: Theory of Confined Quantum Systems—Part One; Academic Press Inc./Elsevier: San Diego, CA, USA, 2009; Available online: https://www.sciencedirect.com/bookseries/advances-in-quantum-chemistry/vol/57/suppl/C (accessed on 29 August 2025).
- Sabin, J.R.; Brändas, E. (Eds.) Advances in Quantum Chemistry. Volume 58: Theory of Confined Quantum Systems—Part Two; Academic Press Inc./Elsevier: San Diego, CA, USA, 2009; Available online: https://www.sciencedirect.com/bookseries/advances-in-quantum-chemistry/vol/58/suppl/C (accessed on 29 August 2025).
- Sen, K.D. (Ed.) Electronic Structures of Quantum Confined Atoms and Molecules; Springer International Publishing Switzerland: Cham, Switzerland, 2014. [Google Scholar] [CrossRef]
- Ferreyra, J.M.; Proetto, C.M. Exact solution of the compressed hydrogen atom. Am. J. Phys. 2013, 81, 860–865. [Google Scholar] [CrossRef]
- Reyes-García, R.; Cruz, S.A.; Cabrera-Trujillo, R. Heisenberg’s uncertainty relations for a hydrogen atom confined by an impenetrable spherical cavity. Phys. Rev. A 2024, 110, 022814. [Google Scholar] [CrossRef]
- Amore, P.; Fernández, F.M. On the two-dimensional hydrogen atom in a circular box in the presence of an electric field. J. Math. Chem. 2025; in print. [Google Scholar] [CrossRef]
- Pilar, F.L. Elementary Quantum Chemistry; McGraw-Hill, Inc.: New York, NY, USA, 1968; Available online: https://archive.org/details/elementaryquantu00pila/ (accessed on 29 August 2025).
- Szabo, A.; Ostlund, N.S. Modern Quantum Chemistry. Introduction to Advanced Electronic Structure Theory; Dover Publications, Inc.: Mineola, NY, USA, 1996; Available online: https://chemistlibrary.wordpress.com/wp-content/uploads/2015/02/modern-quantum-chemistry.pdf (accessed on 29 August 2025).
- Fernández, F.M. Dimensionless equations in non-relativistic quantum mechanics. arXiv 2020, arXiv:2005.05377. [Google Scholar] [CrossRef]
- Child, M.S.; Dong, S.-H.; Wang, X.-G. Quantum states of a sextic potential: Hidden symmetryand quantum monodromy. J. Phys. A Math. Gen. 2000, 33, 5653–5661. [Google Scholar] [CrossRef]
- Turbiner, A.V. One-dimensional quasi-exactly solvable Schrödinger equations. Phys. Rep. 2016, 642, 1–71. [Google Scholar] [CrossRef]
- MacDonald, J.K.L. Successive approximations by the Rayleigh–Ritz variation method. Phys Rev. 1933, 43, 830–833. [Google Scholar] [CrossRef]
- Killingbeck, J. Power series methods for eigenvalue calculation. Phys. Lett. A 1981, 84, 95–97. [Google Scholar] [CrossRef]


| 0 | (0,0) | 4.934802200 |
| 1 | (0,1) | 10.09536427 |
| (1,0) | 19.73920880 | |
| 2 | (0,2) | 16.60873095 |
| (1,1) | 29.83975797 | |
| (2,0) | 44.41321980 | |
| 3 | (0,3) | 24.41559682 |
| (1,2) | 41.35961555 | |
| (2,1) | 59.44993458 | |
| (3,0) | 78.95683520 | |
| 4 | (0,4) | 33.47715596 |
| (1,3) | 54.25817941 | |
| (2,2) | 75.92743708 | |
| (3,1) | 98.92890559 | |
| (4,0) | 123.3700550 | |
| 5 | (0,5) | 43.76561012 |
| (1,4) | 68.50242574 | |
| (2,3) | 93.81791915 | |
| (3,2) | 120.3514532 | |
| (4,1) | 148.2772060 | |
| (5,0) | 177.6528792 | |
| 6 | (0,6) | 55.25985415 |
| (1,5) | 84.06545236 | |
| (2,4) | 113.0957572 | |
| (3,3) | 143.2044787 | |
| (4,2) | 174.6400399 | |
| (5,1) | 207.4949921 |
| l | ||||
|---|---|---|---|---|
| 0 | −0.5 | 13.31003662 | 37.25660174 | 71.26437398 |
| 2 | 13.31003662 | 37.25660174 | 71.26437398 | 115.2540228 |
| 1 | −2 | 15.17434035 | 42.95936431 | 81.04494034 |
| 3 | 15.17434035 | 42.95936431 | 81.04494034 | 129.2643219 |
| 2 | −4.5 | 15.84159512 | 47.2388141 | 89.18513747 |
| 4 | 15.84159512 | 47.2388141 | 89.18513747 | 141.4317571 |
| l | ||||
|---|---|---|---|---|
| 0 | 1.835246330 | 6.152307040 | 12.93743173 | 22.19009585 |
| 1 | 5.088308227 | 11.90969656 | 21.17443122 | 32.90010678 |
| 2 | 9.617366041 | 19.03014419 | 30.81193326 | 45.03068523 |
| 3 | 15.36345002 | 27.45875083 | 41.80446073 | 58.54453721 |
Disclaimer/Publisher’s Note: The statements, opinions and data contained in all publications are solely those of the individual author(s) and contributor(s) and not of MDPI and/or the editor(s). MDPI and/or the editor(s) disclaim responsibility for any injury to people or property resulting from any ideas, methods, instructions or products referred to in the content. |
© 2025 by the author. Licensee MDPI, Basel, Switzerland. This article is an open access article distributed under the terms and conditions of the Creative Commons Attribution (CC BY) license (https://creativecommons.org/licenses/by/4.0/).
Share and Cite
Fernández, F.M. Exact Solutions, Critical Parameters and Accidental Degeneracy for the Hydrogen Atom in a Spherical Box. Physics 2025, 7, 48. https://doi.org/10.3390/physics7040048
Fernández FM. Exact Solutions, Critical Parameters and Accidental Degeneracy for the Hydrogen Atom in a Spherical Box. Physics. 2025; 7(4):48. https://doi.org/10.3390/physics7040048
Chicago/Turabian StyleFernández, Francisco M. 2025. "Exact Solutions, Critical Parameters and Accidental Degeneracy for the Hydrogen Atom in a Spherical Box" Physics 7, no. 4: 48. https://doi.org/10.3390/physics7040048
APA StyleFernández, F. M. (2025). Exact Solutions, Critical Parameters and Accidental Degeneracy for the Hydrogen Atom in a Spherical Box. Physics, 7(4), 48. https://doi.org/10.3390/physics7040048

