Uncertainty-Aware Deep Learning for Sugarcane Leaf Disease Detection Using Monte Carlo Dropout and MobileNetV3
Abstract
1. Introduction
2. Materials and Methods
2.1. Data Description
2.2. Data Preprocessing and Augmentations
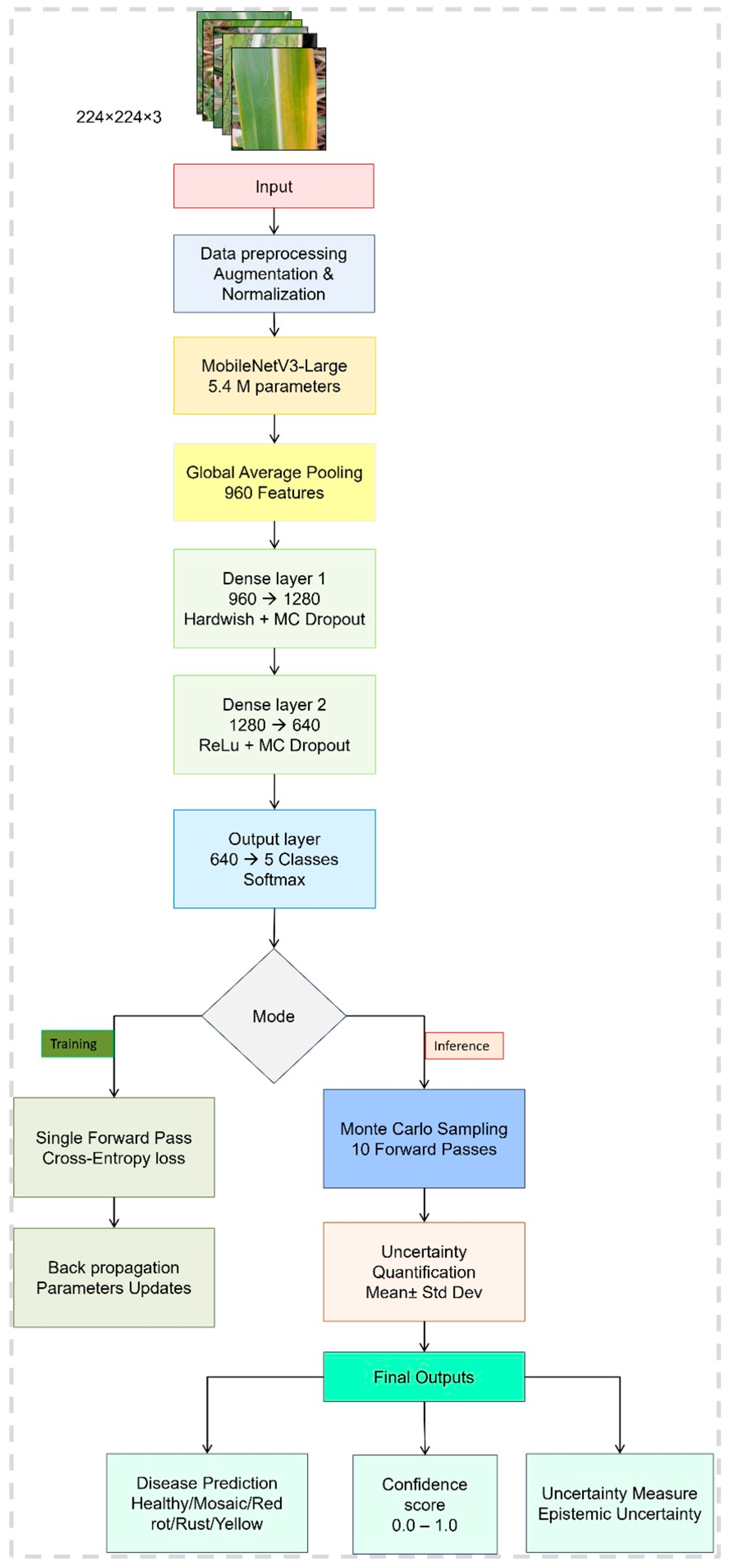
2.3. Model Architecture Development
2.4. Model Training Strategy
2.5. Uncertainty Quantification Framework
2.6. Grad-CAM Interpretability
2.7. Validation Framework
2.8. Performance Analysis
2.9. Implementation Details
3. Results
3.1. Training Dynamics and Model Convergence
3.2. Overall Classification Performance
3.3. Disease-Specific Performance Analysis
3.4. Uncertainty Analysis
3.5. Statistical Validation and Significance Testing
3.6. Model Comparisons and Ablation Study
3.7. Model Interpretability
3.8. Web Platform Deployment
4. Discussion
4.1. Performance Analysis and Benchmarking
4.2. Uncertainty Quantification Insights
4.3. Architectural Considerations
4.4. Interpretability Analysis
4.5. Study Limitations
4.6. Future Directions
5. Conclusions
Author Contributions
Funding
Institutional Review Board Statement
Informed Consent Statement
Data Availability Statement
Conflicts of Interest
References
- Budeguer, F.; Enrique, R.; Perera, M.F.; Racedo, J.; Castagnaro, A.P.; Noguera, A.S.; Welin, B. Genetic Transformation of Sugarcane, Current Status and Future Prospects. Front. Plant Sci. 2021, 12, 768609. [Google Scholar] [CrossRef] [PubMed]
- Dukhnytskyi, B. World Agricultural Production. Ekon. APK. 2024, 26, 59–65. [Google Scholar] [CrossRef]
- Akansha Arora. Top-10 Sugarcane Producing Countries in the World 2024. Available online: https://currentaffairs.adda247.com/top-10-sugarcane-producing-countries-in-the-world/ (accessed on 17 October 2025).
- Lu, G.; Wang, Z.; Xu, F.; Pan, Y.-B.; Grisham, M.P.; Xu, L. Sugarcane Mosaic Disease: Characteristics, Identification and Control. Microorganisms 2021, 9, 1984. [Google Scholar] [CrossRef]
- Huang, W.; Wang, S.; Ge, C.; Wei, L.; Du, D.; Niu, Z.; Li, M.; Zheng, Z. Structural Optimization and Performance Evaluation of a Sugarcane Leaf Mulching Machine. Smart Agric. Technol. 2025, 12, 101116. [Google Scholar] [CrossRef]
- Bhuiyan, S.A.; Sherring, K.; Eglinton, J. Parasitic Nematodes of Sugarcane: A Major Productivity Impediment and Grand Challenges in Management. Plant Dis. 2024, 108, 2945–2957. [Google Scholar] [CrossRef]
- Viswanathan, R. Impact of Yellow Leaf Disease in Sugarcane and Its Successful Disease Management to Sustain Crop Production. Indian Phytopathol. 2021, 74, 573–586. [Google Scholar] [CrossRef]
- Sharma, R.; Rallapalli, S.; Magner, J. Optimizing Water-Efficient Agriculture: Evaluating the Sustainability of Soil Management and Irrigation Synergies Using Fuzzy Extent Analysis. Sci. Rep. 2025, 15, 29382. [Google Scholar] [CrossRef]
- Sharma, P.; Sharma, A. A Novel Plant Disease Diagnosis Framework by Integrating Semi-Supervised and Ensemble Learning. J. Plant Dis. Prot. 2024, 131, 177–198. [Google Scholar] [CrossRef]
- Pradhan, P.; Kumar, B.; Mohan, S. Comparison of Various Deep Convolutional Neural Network Models to Discriminate Apple Leaf Diseases Using Transfer Learning. J. Plant Dis. Prot. 2022, 129, 1461–1473. [Google Scholar] [CrossRef]
- Kunduracioglu, I.; Pacal, I. Advancements in Deep Learning for Accurate Classification of Grape Leaves and Diagnosis of Grape Diseases. J. Plant Dis. Prot. 2024, 131, 1061–1080. [Google Scholar] [CrossRef]
- Mohanty, S.P.; Hughes, D.P.; Salathé, M. Using Deep Learning for Image-Based Plant Disease Detection. Front. Plant Sci. 2016, 7, 215232. [Google Scholar] [CrossRef]
- Shoaib, M.; Shah, B.; EI-Sappagh, S.; Ali, A.; Ullah, A.; Alenezi, F.; Gechev, T.; Hussain, T.; Ali, F. An Advanced Deep Learning Models-Based Plant Disease Detection: A Review of Recent Research. Front. Plant Sci. 2023, 14, 1158933. [Google Scholar] [CrossRef]
- Abdullahi, H.S. Fast and Accurate Image Feature Detection for On-the-Go Field Monitoring Through Precision Agriculture: Computer Predictive Modelling for Farm Image Detection and Classification with Convolution Neural Network (CNN). Ph.D. Thesis, University of Bradford, Bradford, UK, 2020. [Google Scholar]
- Kaushik, I.; Prakash, N.; Jain, A. Plant Disease Detection Using a Depth-Wise Separable-Based Adaptive Deep Neural Network. Multimed. Tools Appl. 2025, 84, 887–915. [Google Scholar] [CrossRef]
- Liu, J.; Wang, X. A Multimodal Framework for Pepper Diseases and Pests Detection. Sci. Rep. 2024, 14, 28973. [Google Scholar] [CrossRef]
- Ayyad, S.M.; Sallam, N.M.; Gamel, S.A.; Ali, Z.H. Particle Swarm Optimization with YOLOv8 for Improved Detection Performance of Tomato Plants. J. Big Data. 2025, 12, 152. [Google Scholar] [CrossRef]
- Hernández, S.; López, J.L. Uncertainty Quantification for Plant Disease Detection Using Bayesian Deep Learning. Appl. Soft Comput. 2020, 96, 106597. [Google Scholar] [CrossRef]
- Li, W.Z.; Ma, S.C.; Wang, G.Y.; Huo, P.; Zhou, B.C.; Ma, J.Z.; Xie, Y.S.; Guo, C.; Wang, E.Z.; Yang, S. Detection of Sugarcane Stalk Node Based on Improved YOLOv8 and Its Deployment on Edge Device. Smart Agric. Technol. 2025, 12, 101385. [Google Scholar] [CrossRef]
- Khan, A.T.; Jensen, S.M.; Khan, A.R.; Li, S. Plant Disease Detection Model for Edge Computing Devices. Front. Plant Sci. 2023, 14, 1308528. [Google Scholar] [CrossRef] [PubMed]
- Alemán-Montes, B.; Serra, P.; Zabala, A.; Masó, J.; Pons, X. A near Real-Time Spatial Decision Support System for Improving Sugarcane Monitoring through a Satellite Mapping Web Browser. Smart Agric. Technol. 2025, 12, 101084. [Google Scholar] [CrossRef]
- Xu, Y.; Khan, T.M.; Song, Y.; Meijering, E. Edge Deep Learning in Computer Vision and Medical Diagnostics: A Comprehensive Survey. Artif. Intell. Rev. 2025, 58, 93. [Google Scholar] [CrossRef]
- Limpamont, A.; Kittipanya-ngam, P.; Chindasombatcharoen, N.; Cavite, H.J.M. Towards Agri-food Industry Sustainability: Addressing Agricultural Technology Adoption Challenges through Innovation. Bus. Strategy Environ. 2024, 33, 7352–7367. [Google Scholar] [CrossRef]
- Sánchez, E.; Calderón, R.; Herrera, F. Artificial Intelligence Adoption in SMEs: Survey Based on TOE–DOI Framework, Primary Methodology and Challenges. Appl. Sci. 2025, 15, 6465. [Google Scholar] [CrossRef]
- Chahbouni, A.; El Manaa, K.; Abouch, Y.; El Manaa, I.; Bossoufi, B.; El Ghzaoui, M.; El Alami, R. Attention-Guided Differentiable Channel Pruning for Efficient Deep Networks. Mach. Learn. Knowl. Extr. 2025, 7, 110. [Google Scholar] [CrossRef]
- Daphal, S.D.; Koli, S.M. Enhanced Deep Learning Technique for Sugarcane Leaf Disease Classification and Mobile Application Integration. Heliyon 2024, 10, e29438. [Google Scholar] [CrossRef] [PubMed]
- Devi, B.S.; Chatrapati, K.S.; Sandhya, N. Enhanced Sugarcane Disease Detection Using DenseNet201 and DenseNet264 with Transfer Learning and Fine-Tuning. Front. Health Inform. 2024, 13, 687–713. [Google Scholar]
- Nitin; Gupta, S.B.; Yadav, R.; Bovand, F.; Tyagi, P.K. Developing Precision Agriculture Using Data Augmentation Framework for Automatic Identification of Castor Insect Pests. Front. Plant Sci. 2023, 14, 1101943. [Google Scholar] [CrossRef] [PubMed]
- Whata, A.; Dibeco, K.; Madzima, K.; Obagbuwa, I. Uncertainty Quantification in Multi-Class Image Classification Using Chest X-Ray Images of COVID-19 and Pneumonia. Front. Artif. Intell. 2024, 7, 1410841. [Google Scholar] [CrossRef]
- Howard, A.; Sandler, M.; Chen, B.; Wang, W.J.; Chen, L.-C.; Tan, M.X.; Chu, G.; Vasudevan, V.; Zhu, Y.K.; Pang, R.M.; et al. Searching for MobileNetV3. In Proceedings of the 2019 IEEE/CVF International Conference on Computer Vision (ICCV), Seoul, Republic of Korea, 27 October–2 November 2019; pp. 1314–1324. [Google Scholar]
- Hussain, A.; Barua, B.; Osman, A.; Abozariba, R.; Asyhari, A.T. Performance of MobileNetV3 Transfer Learning on Handheld Device-Based Real-Time Tree Species Identification. In Proceedings of the 26th International Conference on Automation and Computing (ICAC 2021), Portsmouth, UK, 15 November 2021; pp. 1–6. [Google Scholar]
- Lakshminarayanan, B.; Pritzel, A.; Blundell, C. Simple and Scalable Predictive Uncertainty Estimation Using Deep Ensembles. In Proceedings of the 31st Conference on Neural Information Processing Systems (NIPS 2017), Long Beach, CA, USA, 4–9 December 2017; Curran Associates Inc.: Red Hook, NY, USA, 2017; pp. 6405–6416. [Google Scholar]
- Blundell, C.; Cornebise, J.; Kavukcuoglu, K.; Wierstra, D. Weight Uncertainty in Neural Network. In Proceedings of the 32nd International Conference on Machine Learning (ICML 2015), Lille, France, 6–11 July 2015; pp. 1613–1622. [Google Scholar]
- Sensoy, M.; Kaplan, L.; Kandemir, M. Evidential Deep Learning to Quantify Classification Uncertainty. In Proceedings of the 32nd International Conference on Neural Information Processing Systems (NeurIPS 2018), Montréal, QC, Canada, 2–8 December 2018; Curran Associates Inc.: Red Hook, NY, USA, 2018; pp. 3183–3193. [Google Scholar]
- Gal, Y.; Ghahramani, Z. Dropout as a Bayesian Approximation: Representing Model Uncertainty in Deep Learning. In Proceedings of the 33rd International Conference on Machine Learning (ICML 2016), New York, NY, USA, 20–22 June 2016; Balcan, M.F., Weinberger, K.Q., Eds.; PMLR: New York, NY, USA, 2016; Volume 48, pp. 1050–1059. [Google Scholar]












| Study | Crop/Dataset | Method | Accuracy | Strengths | Limitations |
|---|---|---|---|---|---|
| Mohanty et al. [12] | plant Village (54,306 images, 38 classes) | CNN (AlexNet, GoogLeNet) | 99.35% | Large-scale validation; multiple crop species | No uncertainty quantification; lab-controlled images only; high computational cost |
| Shoaib et al. [13] | Multiple crops (Review) | Various CNN architectures | Variable | Comprehensive survey of deep learning methods | Identifies lack of interpretability and confidence measures as key gaps |
| Kaushik et al. [15] | Potato | Depth-wise separable adaptive DNN | 97.8% | Lightweight architecture; adaptive learning | Single crop focus; no confidence calibration; limited interpretability |
| Liu & Wang [16] | Pepper | Multimodal framework | 94.2% | Combines visual and contextual features | Complex multi-input pipeline; no uncertainty estimation; resource demanding |
| Ayyad et al. [17] | Tomato | PSO + YOLOv8 | 96.8% | Optimized detection; real-time capability | Detection (not classification) focus; no uncertainty quantification; requires GPU |
| Hernández & López [18] | Plant Village | Bayesian Deep Learning | 96.5% | Uncertainty quantification capability | Computationally expensive; complex implementation; not optimized for mobile deployment |
| Daphal & Koli [26] | Sugarcane (Maharashtra) | DenseNet | 86.53% | Sugarcane-specific; mobile app integration | Lower accuracy; no uncertainty estimates; heavy architecture |
| Devi et al. [27] | Sugarcane | DenseNet201/264 with transfer learning | 98.45% | High accuracy; fine-tuning approach | No uncertainty quantification; computationally intensive; black-box predictions |
| Proposed Method | Sugarcane (5 classes) | MC-Dropout-MobileNetV3 | 97.23% | Uncertainty quantification; lightweight (5.4 M params); interpretable (Grad-CAM); web-deployable; 2.3 s inference | Single-region dataset; no field validation yet |
| Disease Class | Trainset | Validation Set | Test Set | Total Images | Class Distribution (%) | Image Quality |
|---|---|---|---|---|---|---|
| Healthy | 339 | 78 | 89 | 506 | 17.6 | High |
| Mosaic | 301 | 69 | 87 | 457 | 17.2 | Variable |
| Red Rot | 336 | 78 | 116 | 530 | 23.0 | High |
| Rust | 334 | 77 | 103 | 514 | 20.4 | High |
| Yellow | 328 | 76 | 110 | 514 | 21.8 | Variable |
| Total | 1638 | 378 | 505 | 2521 | 100 | Mixed |
| Component | Parameter | Value | Justification |
|---|---|---|---|
| Architecture | Base Model | MobileNetV3-Large | Lightweight (5.4 M params) for mobile deployment |
| Classifier Dimensions | 960→1280→640→5 | Progressive dimensionality reduction | |
| MC Dropout Rates | 0.2, 0.3 | Balanced uncertainty-accuracy trade-off | |
| Data Split | Training/Validation | 80%/20% | Standard split for model evaluation |
| Batch Size | 32 (×2 accumulation) | Memory-efficient with effective size of 64 | |
| Optimization | Optimizer | AdamW | Superior weight decay regularization |
| Initial Learning Rate | 1 × 10−3 | Standard for transfer learning | |
| Weight Decay | 1 × 10−4 | L2 regularization to prevent overfitting | |
| Label Smoothing | 0.1 | Improved generalization | |
| Scheduling | LR Scheduler | Cosine Annealing LR | Smooth convergence |
| T_max | 100 epochs | Full cosine cycle | |
| Early Stopping | 15 epochs | Prevent overfitting | |
| Augmentation | Random Crop Scale | 0.8–1.0 | Preserve disease features |
| Rotation Range | ±30° | Natural variation | |
| Color Jitter | 0.3 (B,C,S), 0.1 (H) | Lighting invariance | |
| Uncertainty | MC Samples | 10 | Balance speed-reliability |
| Confidence Thresholds | <0.4, 0.4–0.7, >0.7 | Low/Medium/High uncertainty bins | |
| Training | Max Epochs | 100 | Sufficient for convergence |
| Gradient Clipping | 1.0 | Stability during training | |
| Workers | 2 | Optimal for Colab environment |
| Metric | Initial (Epoch 1) | Peak Value | Final (Epoch 25) | Best Model |
|---|---|---|---|---|
| Training Accuracy | 71.53% | 99.11% (Epoch 23) | 98.76% | - |
| Validation Standard Acc | 85.35% | 95.45% (Epoch 21, 24) | 95.45% | Epoch 21 |
| Validation MC Accuracy | 86.53% | 95.45% (Epoch 21) | 95.25% | Epoch 21 |
| Training Loss | 0.9438 | 0.4159 (Epoch 23) | 0.4173 | - |
| Validation Loss | 0.7680 | 0.4870 (Epoch 25) | 0.4870 | 0.4910 (Epoch 21) |
| Learning Rate | 1.000 × 10−3 | 1.000 × 10−3 (Epoch 1) | 4.000 × 10−6 | 9.500 × 10−5 (Epoch 21) |
| Overfitting Gap | 13.82% | 3.66% (Epoch 23) | 3.51% | 3.00% (Epoch 21) |
| Validation Method | Metric | Value | 95% CI | SE | Status |
|---|---|---|---|---|---|
| Cross-Validation (5-fold) | Mean Accuracy | 99.13% | [98.80%, 99.45%] | 0.12% | Excellent |
| Standard Deviation | 0.26% | - | - | Very Stable | |
| Coefficient of Variation | 0.002 | - | - | Minimal Variance | |
| Split Robustness (5 seeds) | Mean Accuracy | 99.25% | [98.84%, 99.65%] | 0.15% | Highly Robust |
| Standard Deviation | 0.33% | - | - | Consistent | |
| Bootstrap Validation | Cross-Validation (n = 1000) | 99.13% | [98.93%, 99.32%] | 0.10% | Validated |
| Split Robustness (n = 1000) | 99.25% | [98.97%, 99.49%] | 0.13% | Confirmed | |
| Final Test Performance | MC Accuracy | 97.23% | - | - | High Performance |
| Standard Accuracy | 96.83% | - | - | Strong Baseline |
| Disease Class | Precision | Recall | F1-Score | Support |
|---|---|---|---|---|
| Healthy | 0.98 | 1.00 | 0.99 | 103 |
| Mosaic | 0.98 | 0.95 | 0.97 | 105 |
| Red Rot | 0.98 | 1.00 | 0.99 | 100 |
| Rust | 0.98 | 0.95 | 0.97 | 105 |
| Yellow | 0.94 | 0.96 | 0.95 | 92 |
| Overall | 0.97 | 0.97 | 0.97 | 505 |
| Uncertainty Metric | Value | 95% CI | Statistical Test | p-Value | Interpretation |
|---|---|---|---|---|---|
| Prediction Uncertainty | |||||
| Mean (Correct Predictions) | 0.0008 | - | - | - | Very Low Uncertainty |
| Mean (Incorrect Predictions) | 0.0043 | - | - | - | Higher Uncertainty |
| Uncertainty Separation | 5.38 × higher | - | - | - | Good Discrimination |
| Confidence Analysis | |||||
| Mean Confidence (Correct) | 0.8199 | - | - | - | High Confidence |
| Mean Confidence (Incorrect) | 0.4879 | - | - | - | Lower Confidence |
| Confidence Gap | 0.332 | - | - | - | Clear Separation |
| Correlation Testing | |||||
| Uncertainty-Error Correlation | r = 0.365 | [0.287, 0.439] | t = 8.801 (df = 503) | <0.001 *** | Medium Effect Size |
| Sample Size | n = 505 | - | - | - | Adequate Power |
| Confidence Level | Probability Threshold | Recommended User Action | Observed Accuracy (%) |
|---|---|---|---|
| High | >70% | Proceed with the recommended treatment | 98.2 |
| Medium | 40–70% | Exercise caution; expert consultation advised | 94.1 |
| Low | <40% | Do not act without verification; seek expert assessment | 76.5 |
| Comparison Test | Test Statistic | p-Value | Effect Size | 95% CI | Interpretation |
|---|---|---|---|---|---|
| One-Sample t-Tests | |||||
| Model vs. Random Baseline | t = 672.4 (df = 4) | <0.001 *** | Cohen’s d = 300.7 | - | Extremely Large Effect |
| Model vs. Majority Class | t = 648.9 (df = 4) | <0.001 *** | Cohen’s d = 290.2 | - | Extremely Large Effect |
| Paired Comparison | |||||
| MC vs. Standard | W = 0.0 | 0.062 | Δ = 0.39% | - | Marginal Improvement |
| McNemar’s Tests | |||||
| Model vs. Random | χ2 = 388.0 (df = 1) | <0.001 *** | - | - | Statistically Significant (p < 0.001) |
| Model vs. Majority Class | χ2 = 375.0 (df = 1) | <0.001 *** | - | - | Statistically Significant (p < 0.001) |
| Model Configuration | Accuracy (%) | Improvement over Random (%) | Improvement over Majority (%) | Key Features |
|---|---|---|---|---|
| Full Model (Ours) | 97.23 | +77.23 | +74.46 | MC dropout + Uncertainty |
| Without MC Sampling | 96.83 | +76.83 | +74.06 | Standard Inference |
| Random Baseline | 20.00 | - | −2.77 | Theoretical Lower Bound |
| Majority Class | 22.77 | +2.77 | - | Always Predict “Healthy” |
| Final Test Performance | 97.23 | +77.23 | +74.46 | Real-world Validation |
Disclaimer/Publisher’s Note: The statements, opinions and data contained in all publications are solely those of the individual author(s) and contributor(s) and not of MDPI and/or the editor(s). MDPI and/or the editor(s) disclaim responsibility for any injury to people or property resulting from any ideas, methods, instructions or products referred to in the content. |
© 2026 by the authors. Licensee MDPI, Basel, Switzerland. This article is an open access article distributed under the terms and conditions of the Creative Commons Attribution (CC BY) license.
Share and Cite
Pugazhendi, P.; Badgujar, C.M.; Ganapathy, M.R.; Arumugam, M. Uncertainty-Aware Deep Learning for Sugarcane Leaf Disease Detection Using Monte Carlo Dropout and MobileNetV3. AgriEngineering 2026, 8, 31. https://doi.org/10.3390/agriengineering8010031
Pugazhendi P, Badgujar CM, Ganapathy MR, Arumugam M. Uncertainty-Aware Deep Learning for Sugarcane Leaf Disease Detection Using Monte Carlo Dropout and MobileNetV3. AgriEngineering. 2026; 8(1):31. https://doi.org/10.3390/agriengineering8010031
Chicago/Turabian StylePugazhendi, Pathmanaban, Chetan M. Badgujar, Madasamy Raja Ganapathy, and Manikandan Arumugam. 2026. "Uncertainty-Aware Deep Learning for Sugarcane Leaf Disease Detection Using Monte Carlo Dropout and MobileNetV3" AgriEngineering 8, no. 1: 31. https://doi.org/10.3390/agriengineering8010031
APA StylePugazhendi, P., Badgujar, C. M., Ganapathy, M. R., & Arumugam, M. (2026). Uncertainty-Aware Deep Learning for Sugarcane Leaf Disease Detection Using Monte Carlo Dropout and MobileNetV3. AgriEngineering, 8(1), 31. https://doi.org/10.3390/agriengineering8010031

