Design and Experimental Testing of a Self-Propelled Overhead Rail Air-Assisted Sprayer for Greenhouse
Abstract
1. Introduction
2. Materials and Methods
2.1. Design Objectives and Principles
- (1)
- Low ground occupation rate:
- (2)
- Multi-dimensional adjustment:
- (3)
- Unmanned operation:
2.2. Overall Structure
2.3. Control System
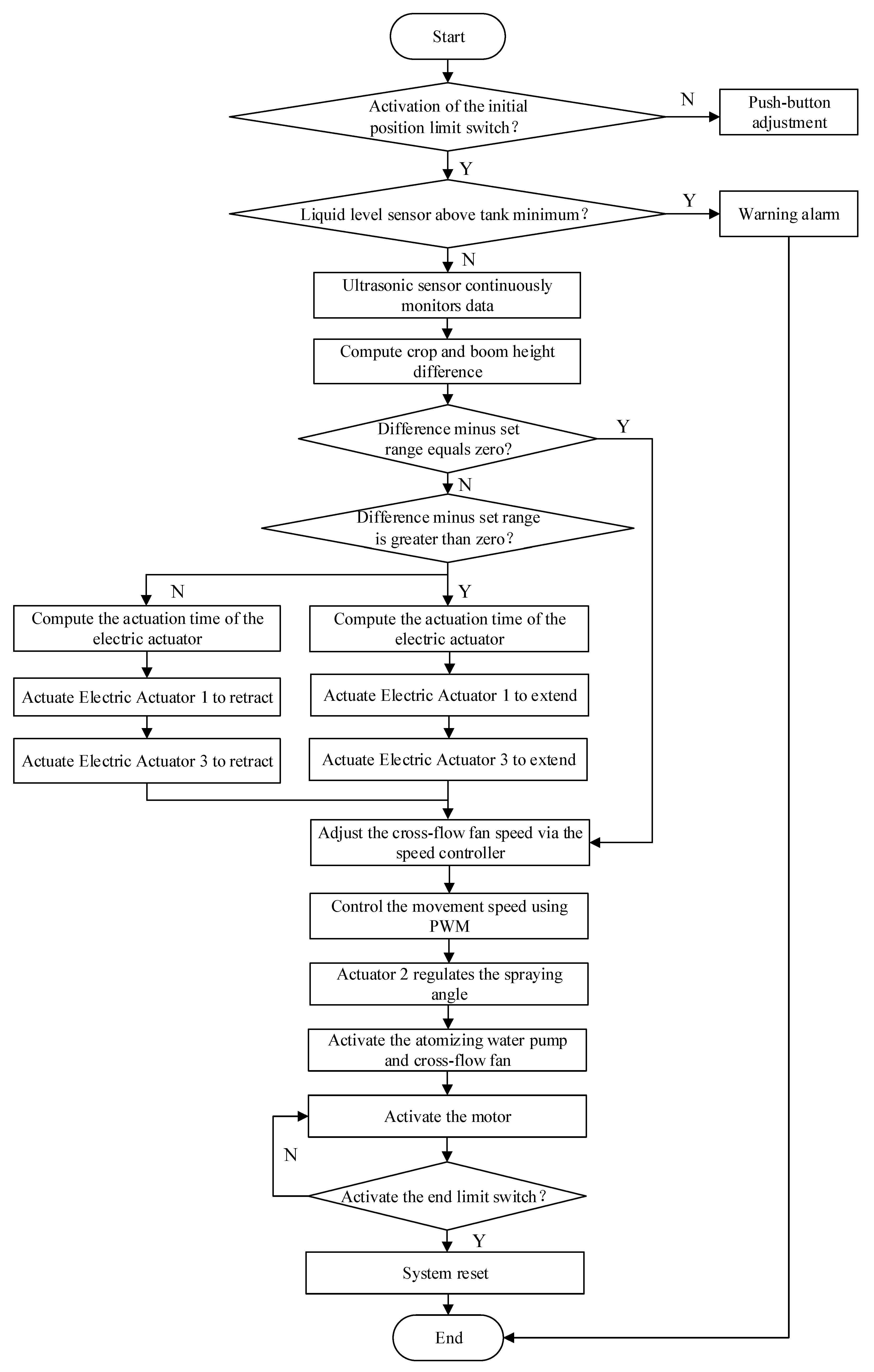
2.4. Working Principle
2.5. Simulation and Verification
CFD Flow Field Modeling and Simulation
2.6. Field Performance Test
2.7. Methodology for Assessing the Uniformity of Fog Droplet Deposition
3. Test Results and Analysis
3.1. Simulation Results and Analysis
3.1.1. Effect of Device Travel Speed on Droplet Deposition in the Canopy
3.1.2. Effect of External Wind Speed on Droplet Deposition in the Canopy
3.1.3. Effect of Spraying Angle on Droplet Deposition in the Canopy
3.2. Spraying Test Results and Analysis
3.3. Applicability and Feasibility Analysis of Orbital Wind-Spraying Atomization Device
4. Discussion
5. Conclusions
Author Contributions
Funding
Institutional Review Board Statement
Informed Consent Statement
Data Availability Statement
Conflicts of Interest
References
- Sun, Y.; Yuan, Y.; Ge, H.; Jiang, F.; Zhou, M.; Chen, F. The spatial pattern and change trend of agricultural greenhouse facilities in China from 2010 to 2022. Trans. Chin. Soc. Agric. Eng. 2025, 41, 291–299. [Google Scholar] [CrossRef]
- Dai, S.Q.; Ou, M.X.; Du, W.T.; Yang, X.J.; Dong, X.; Jiang, L.; Zhang, T.; Ding, S.M.; Jia, W.D. Effects of sprayer speed, spray distance, and nozzle arrangement angle on low-flow air-assisted spray deposition. Front. Plant Sci. 2023, 14, 1184244. [Google Scholar] [CrossRef]
- Feng, F.; Dou, H.J.; Zhai, C.Y.; Zhang, Y.L.; Zou, W.; Hao, J.J. Design and Experiment of Orchard Air-Assisted Sprayer with Airflow Graded Control. Agronomy 2025, 15, 95. [Google Scholar] [CrossRef]
- Lin, J.L.; Ma, J.; Liu, K.; Huang, X.; Xiao, L.P.; Ahmed, S.; Dong, X.Y.; Qiu, B.J. Development and test of an autonomous air-assisted sprayer based on single hanging track for solar greenhouse. Crop Protection. 2021, 142, 105502. [Google Scholar] [CrossRef]
- Qiu, W.; Guo, H.B.; Cao, Y.B.; Li, X.L.; Wu, J.H.; Chen, Y.F.; Yu, H.F.; Zhang, Z.W. An electrical vortex air-assisted spraying system for improving droplet deposition on rice. Pest Manag. Sci. 2022, 78, 4037–4047. [Google Scholar] [CrossRef]
- Li, T.; Qi, P.; Wang, Z.C.; Xu, S.Q.; Huang, Z.; Han, L.; He, X.K. Evaluation of the Effects of Airflow Distribution Patterns on Deposit Coverage and Spray Penetration in Multi-Unit Air-Assisted Sprayer. Agronomy 2022, 12, 944. [Google Scholar] [CrossRef]
- Song, J.; Wang, Z.C.; Zhai, C.Y.; Gu, C.C.; Zheng, K.; Li, X.C.; Jiang, R.H.; Xiao, K. Modeling of Droplet Deposition in Air-Assisted Spraying. Agronomy 2025, 15, 1580. [Google Scholar] [CrossRef]
- Godoy-Nieto, A.; Miranda-Fuentes, A.; Grella, M.; Blanco-Roldán, G.L.; Rodríguez-Lizana, A.; Gil-Ribes, J.A. Assessment of Spray Deposit and Loss in Traditional and Intensive Olive Orchards with Conventional and Crop-Adapted Sprayers. Agronomy 2022, 12, 1764. [Google Scholar] [CrossRef]
- Jiang, S.J.; Yang, S.H.; Xu, J.W.; Li, W.W.; Zheng, Y.J.; Liu, X.X.; Tan, Y. Wind field and droplet coverage characteristics of air-assisted sprayer in mango-tree canopies. Pest Manag. Sci 2022, 78, 4892–4904. [Google Scholar] [CrossRef]
- Lin, J.L.; Cai, J.P.; Xiao, L.P.; Liu, K.; Chen, J.; Ma, J.; Qiu, B.J. An angle correction method based on the influence of angle and travel speed on deposition in the air-assisted spray. Crop Protection. 2024, 175, 106444. [Google Scholar] [CrossRef]
- Miao, Y.Y.; Chen, X.; Gong, Y.; Liu, D.J.; Chen, J.; Wang, G.; Zhang, X. Design and test of powerful air-assisted sprayer for high stalk crops. Front. Plant Sci. 2023, 14, 1266791. [Google Scholar] [CrossRef] [PubMed]
- Gu, C.C.; Liu, Z.J.; Pan, G.T.; Pu, Y.J.; Yang, F.Z. Optimization of working parameters for 3MGY-200 axial air-assisted sprayer in kiwifruit orchards. Int. J. Agric. Biol. Eng. 2020, 13, 81–91. [Google Scholar] [CrossRef]
- Dou, H.J.; Li, Q.; Zhai, C.Y.; Yang, S.; Zhao, C.J.; Gao, Y.Y.; He, Y.K. Computational model of pesticide deposition distribution on canopies for air-assisted spraying. Front Plant Sci. 2023, 14, 1153904. [Google Scholar] [CrossRef] [PubMed]
- An, Q.S.; Li, D.; Wu, Y.L.; Pan, C.P. Deposition and distribution of myclobutanil and tebuconazole in a semidwarf apple orchard by hand-held gun and air-assisted sprayer application. Pest Manag. Sci. 2020, 76, 4123–4130. [Google Scholar] [CrossRef]
- Li, Y.J.; Li, Y.F.; Pan, X.; Li, Q.X.; Chen, R.H.; Li, X.S.; Pan, C.P.; Song, J.L. Comparison of a new air-assisted sprayer and two conventional sprayers in terms of deposition, loss to the soil and residue of azoxystrobin and tebuconazole applied to sunlit greenhouse tomato and field cucumber. Pest Manag. Sci. 2018, 74, 448–455. [Google Scholar] [CrossRef]
- Zhang, J.; Chen, Q.; Zhou, H.P.; Zhang, C.; Jiang, X.S.; Lv, X.L. CFD analysis and RSM-based design optimization of axial air-assisted sprayer deflectors for orchards. Crop Protection 2024, 184, 106794. [Google Scholar] [CrossRef]
- Lu, X.Y.; Gong, Y.; Liu, D.J.; Wang, G.; Chen, X.; Zhang, X.; Liang, Q.H. CFD simulation and experiment on the flow field of air-assisted ultra-low-volume sprayers in facilities. Int. J. Agric. Biol. Eng. 2021, 14, 26–34. [Google Scholar] [CrossRef]
- Duga, A.T.; Delele, M.A.; Ruysen, K.; Dekeyser, D.; Nuyttens, D.; Bylemans, D.; Nicolai, B.M.; Verboven, P. Development and validation of a 3D CFD model of drift and its application to air-assisted orchard sprayers. Biosyst. Eng. 2017, 154, 62–75. [Google Scholar] [CrossRef]
- Wu, Z.D.; Liu, C.M.; Li, C.; Song, W.S.; Zhang, S.Q. Establishment of fog droplet distribution model and study on canopy deposition uniformity. Phys. Fluids. 2024, 36, 077113. [Google Scholar] [CrossRef]
- Ambaw, A.; Dekeyser, D.; Vanwalleghem, T.; Van Hemelrijck, W.; Nuyttens, D.; Delele, M.A.; Ramon, H.; Nicolai, B.; Bylemans, D.; Opara, U.L.; et al. Experimental and numerical analysis of the spray application on apple fruit in a bin for postharvest treatments. J. Food Eng. 2017, 202, 34–45. [Google Scholar] [CrossRef]
- Ou, M.X.; Zhang, Y.; Wu, M.M.; Wang, C.Y.; Dai, S.Q.; Wang, M.; Dong, X.; Jiang, L. Development and Experiment of an Air-Assisted Sprayer for Vineyard Pesticide Application. Agriculture 2024, 14, 2279. [Google Scholar] [CrossRef]
- Guo, Z.H.; Zhang, J.J.; Chen, L.N.; Wang, Z.Y.; Wang, H.B.; Wang, X.F. Study on Deposition Characteristics of the Electrostatic Sprayer for Pesticide Application in Greenhouse Tomato Crops. Agriculture 2024, 14, 1981. [Google Scholar] [CrossRef]
- Wawrzosek, J.; Parafiniuk, S. Optimization of the Opening Shape in Slot Spray Nozzles in a Field Boom Sprayer. Sustainability 2021, 13, 3291. [Google Scholar] [CrossRef]
- Buosi, G.G.P.; Neto, A.D.R.; Lopes, P.R.M.; Ferrari, S.; Guerreiro, J.C.; Filho, P.J.F.; Lima, R.C.; Nascimento, V.; Funichello, M.; Raetano, C.G.; et al. Droplet size and hydraulic spray nozzles in peanut plant spray deposition. J. Plant Dis. Protection. 2024, 131, 27–33. [Google Scholar] [CrossRef]
- Cui, H.Y.; Wang, C.D.; Yu, S.H.; Xin, Z.B.; Liu, X.M.; Yuan, J. Two-stage CFD simulation of droplet deposition on deformed leaves of cotton canopy in air-assisted spraying. Comput. Electron. Agric. 2024, 224, 109228. [Google Scholar] [CrossRef]
- Zhou, H.T.; Ou, M.X.; Dong, X.; Zhou, W.; Dai, S.Q.; Jia, W.D. Spraying performance and deposition characteristics of an improved air-assisted nozzle with induction charging. Front. Plant Sci. 2024, 15, 1309088. [Google Scholar] [CrossRef]
- Li, Y.; Yuan, J.; Liu, X.H.; Niu, Z.R.; Chen, B.L.; Liu, X.M. Spraying strategy optimization with genetic algorithm for autonomous air-assisted sprayer in Chinese heliogreenhouses. Comput. Electron. Agric. 2019, 156, 84–95. [Google Scholar] [CrossRef]




















| Parameters | Value/Model | Place of Origin/Country |
|---|---|---|
| Dimensions of the spraying system (length × width × height)/m | 0.4 × 0.5 × 0.8 | |
| Fan type | JG301300 | Zhejiang Province, China |
| Maximum Flow Rate/(L/min) | 5.5 | Shanghai, China |
| Tank Solution Volume/L | 30 | Zhejiang Province, China |
| Nozzle | NH3010-S | Shandong Province, China |
| Spray angle/degrees | 60 | |
| Electric Actuator 1 | PFDE12V-500-20 | Zhejiang Province, China |
| Electric Actuator 2 | PFDE12V-400-20 | Zhejiang Province, China |
| Electric Actuator 3 | PFDE12V-150-20 | Zhejiang Province, China |
| Drive motor | 60GB-775 | Zhejiang Province, China |
| Parameter | Value | Parameter | Value |
|---|---|---|---|
| Injection-source diameter(mm) | 0.3 | Atmospheric pressure (kPa) | 101.325 |
| Injection-source height from the ground(cm) | 110 | Average molecular weight of mixed air (mol L−1) | 29 |
| Air temperature (°C) | 40 | Relative humidity (%) | 60 |
| Experimental Group | Droplet Deposition Per Unit Area at Different Heights | Deposition Coefficient of Variation | |||
|---|---|---|---|---|---|
| 40 cm | 50 cm | 60 cm | 70 cm | ||
| 1 | 647 | 545 | 679 | 930 | 23.35% |
| 2 | 630 | 530 | 690 | 881 | 21.64% |
| 3 | 610 | 519 | 694 | 951 | 26.81% |
| Average | 629.0 | 531.3 | 687.6 | 920.6 | 23.93% |
Disclaimer/Publisher’s Note: The statements, opinions and data contained in all publications are solely those of the individual author(s) and contributor(s) and not of MDPI and/or the editor(s). MDPI and/or the editor(s) disclaim responsibility for any injury to people or property resulting from any ideas, methods, instructions or products referred to in the content. |
© 2026 by the authors. Licensee MDPI, Basel, Switzerland. This article is an open access article distributed under the terms and conditions of the Creative Commons Attribution (CC BY) license.
Share and Cite
Wu, Z.; Li, C.; Zhang, W.; Song, W.; Feng, Y.; Li, X.; Fu, M.; Li, Y. Design and Experimental Testing of a Self-Propelled Overhead Rail Air-Assisted Sprayer for Greenhouse. AgriEngineering 2026, 8, 32. https://doi.org/10.3390/agriengineering8010032
Wu Z, Li C, Zhang W, Song W, Feng Y, Li X, Fu M, Li Y. Design and Experimental Testing of a Self-Propelled Overhead Rail Air-Assisted Sprayer for Greenhouse. AgriEngineering. 2026; 8(1):32. https://doi.org/10.3390/agriengineering8010032
Chicago/Turabian StyleWu, Zhidong, Chuang Li, Wenxuan Zhang, Wusheng Song, Yubo Feng, Xinyu Li, Mingzhu Fu, and Yuxiang Li. 2026. "Design and Experimental Testing of a Self-Propelled Overhead Rail Air-Assisted Sprayer for Greenhouse" AgriEngineering 8, no. 1: 32. https://doi.org/10.3390/agriengineering8010032
APA StyleWu, Z., Li, C., Zhang, W., Song, W., Feng, Y., Li, X., Fu, M., & Li, Y. (2026). Design and Experimental Testing of a Self-Propelled Overhead Rail Air-Assisted Sprayer for Greenhouse. AgriEngineering, 8(1), 32. https://doi.org/10.3390/agriengineering8010032
