Operating Point Control System in Single-Phase Motor Pump Sets Used in Irrigation Systems: Development and Evaluation
Abstract
1. Introduction
2. Materials and Methods
2.1. Review of Control System Energy
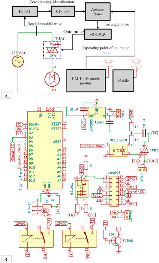
2.2. Architecture of System
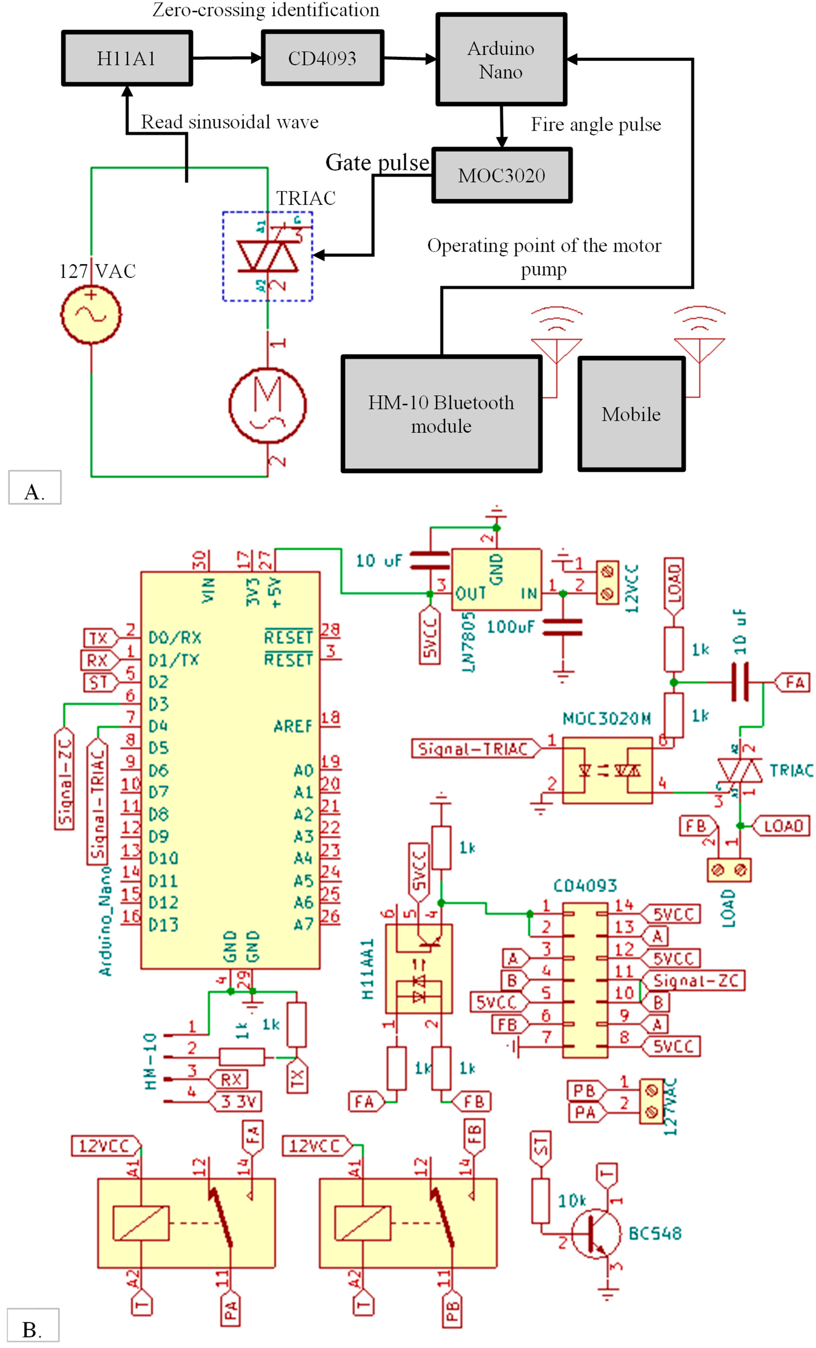
2.3. Development of the Controller
2.4. Communication Interface
2.5. Experimental Tests: Electrical and Hydraulics Performance of Motor Pumps Under Firing Angle Control
3. Results
3.1. Electrical Performance of Motors Under Firing Angle Control
3.2. Characteristic Curves of Pumps and Range of Operations
3.3. Response Surface Methodology (RSM)


4. Discussion
4.1. Performance of Electric Motors Under Firing Angle Control
4.2. Characteristic Curves of Pumps and Range of Operations
4.3. Response Surface Methodology
5. Conclusions
Author Contributions
Funding
Data Availability Statement
Acknowledgments
Conflicts of Interest
References
- Brar, D.; Kranz, W.L.; Lo, T.; Irmak, S.; Martin, D.L. Energy Conservation Using Variable-Frequency Drives for Center-Pivot Irrigation: Standard Systems. Trans. ASABE 2017, 60, 95–106. [Google Scholar]
- Khadra, R.; Moreno, M.A.; Awada, H.; Lamaddalena, N. Energy and Hydraulic Performance-Based Management of Large-Scale Pressurized Irrigation Systems. Water Resour. Manag. 2016, 30, 3493–3506. [Google Scholar] [CrossRef]
- Lamaddalena, N.; Khila, S. Energy saving with variable speed pumps in on-demand irrigation systems. Irrig. Sci. 2012, 30, 157–166. [Google Scholar] [CrossRef]
- de Araújo, J.A.B.; Seraphim, O.J.; Siqueira, J.A.C.; Presenço, F.; Caneppele, F.D.L. Avaliação de um sistema irrigação por aspersão com aplicação do inversor de freqüência no conjunto motobomba. Irriga 2006, 11, 319–327. [Google Scholar] [CrossRef]
- Carvalho, J.d.A.; Mello, C.d.; Braga Júnior, R.A.; Reinato, C.H.; de Santana, M.J. Utilização do inversos de freqüência em sistemas de irrigação para controle de vazão. Rev. Bras. De Eng. Agrícola E Ambient. 2000, 4, 51–56. [Google Scholar] [CrossRef][Green Version]
- Pinto, M.F.; Pereira, D.J.d.S.; Carvalho, D.F.d.; Alves, D.G.; Salvador, C.A. Technical and economic feasibility of using a variable-frequency drive in micro-irrigation systems. Eng. Agrícola 2021, 41, 112–118. [Google Scholar] [CrossRef]
- Collins, E.R. Torque and slip behavior of single-phase induction motors driven from variable frequency supplies. In Proceedings of the Conference Record of the 1990 IEEE Industry Applications Society Annual Meeting, Seattle, WA, USA, 7–12 October 1990; IEEE: New York, NY, USA, 1992; pp. 61–66. [Google Scholar]
- Jannati, M.; Anbaran, S.A.; Asgari, S.H.; Goh, W.Y.; Monadi, A.; Aziz, M.J.A.; Idris, N.R.N. A review on Variable Speed Control techniques for efficient control of Single-Phase Induction Motors: Evolution, classification, comparison. Renew. Sustain. Energy Rev. 2017, 75, 1306–1319. [Google Scholar] [CrossRef]
- Oliveira Filho, D.; Ferenc, C.H.R.; Teixeira, C.A.; Dias, G.P.; Milagres, R.C.; Pontes, C.R. Uso de motores monofásicos acoplados mecanicamente em série, em irrigação por pivô central. Rev. Bras. De Eng. Agrícola E Ambient. 2005, 9, 139–144. [Google Scholar] [CrossRef]
- Mademlis, C.; Kioskeridis, I.; Theodoulidis, T. Optimization of Single-Phase Induction Motors—Part I: Maximum Energy Efficiency Control. IEEE Trans. Energy Convers. 2005, 20, 187–195. [Google Scholar] [CrossRef]
- Williamson, S. Reduction of the Voltage and Current Harmonics Introduced by a Single-Phase Triac AC Controller, by Means of Shunt Resistance. IEEE Trans. Ind. Electron. Control Instrum. 1981, IECI-28, 266–272. [Google Scholar] [CrossRef]
- Valer, L.R.; Melendez, T.A.; Fedrizzi, M.C.; Zilles, R.; de Moraes, A.M. Variable-speed drives in photovoltaic pumping systems for irrigation in Brazil. Sustain. Energy Technol. Assess. 2016, 15, 20–26. [Google Scholar] [CrossRef]
- Cunha, K.C.B.d.; Rocha, R.V.d. Automation in the irrigation process in family farming with Arduino 397 platform. Rev. Eletrônica Competências Digit. Para. Agric. Fam. 2016, 1, 62–74. [Google Scholar]
- Alvarenga, A.C.; Ferreira, V.H.; Fortes, M.Z. Photovoltaic solar energy: An application in family 399 farming irrigation. Sinergia 2014, 15, 311–318. [Google Scholar]
- Arif, Y.C.; Rakhmawati, R.; Saksana, A. Suhariningsih Implementation of AC-AC Voltage Controller for Reduce Transient Current at Three Phase Induction Motor. In Proceedings of the 2019 International Seminar on Application for Technology of Information and Communication (iSemantic), Semarang, Indonesia, 21–22 September 2019; IEEE: New York, NY, USA, 2019; pp. 465–470. [Google Scholar]
- Lamaddalena, N.; Khila, S. Efficiency-driven pumping station regulation in on-demand irrigation systems. Irrig. Sci. 2013, 31, 395–410. [Google Scholar] [CrossRef]
- Banik, A.; Umesh, J.; Bhadade, G.; Gaikwad, A. Speed Control of Single Phase Induction Motor using TRIAC and Bluetooth Device. In Proceedings of the 2023 IEEE 2nd International Conference on Industrial Electronics: Developments & Applications (ICIDeA), Imphal, India, 29–30 September 2023; IEEE: New York, NY, USA, 2023; pp. 516–521. [Google Scholar]
- Kenly, W.L.; Bose, B.K. Triac Speed Control of Three-Phase Induction Motor with Phase-Locked Loop Regulation. IEEE Trans. Ind. Appl. 1976, IA-12, 492–498. [Google Scholar] [CrossRef]
- Sharma, U.; Singh, B. Investigations on TRIAC Based Speed Controller for a Single-Phase Induction Motor Ceiling Fans. In Proceedings of the 2021 International Conference on Sustainable Energy and Future Electric Transportation (SEFET), Hyderabad, India, 21–23 January 2021; IEEE: New York, NY, USA, 2021; pp. 1–6. [Google Scholar]
- Di Gerlando, A.; Perini, R. Modelling and test validation of high speed universal motors fed via a triac. In Proceedings of the IEEE International Conference on Electric Machines and Drives, San Antonio, TX, USA, 15 May 2005; IEEE: New York, NY, USA, 2005; pp. 6–1178. [Google Scholar]
- Islam, T.; Fayek, H.H.; Rusu, E.; Rahman, F. Triac Based Novel Single Phase Step-Down Cycloconverter with Reduced THDs for Variable Speed Applications. Appl. Sci. 2021, 11, 8688. [Google Scholar] [CrossRef]
- Mathias, L.C.; Castanha, L.M.G.; de Oliveira, A.V.; Kuhn, E.V. Assessment of Phase Control and Time-Proportional Control Schemes for TRIAC Applications. J. Control Autom. Electr. Syst. 2023, 34, 1272–1283. [Google Scholar] [CrossRef]
- KiCad Development Team. Available online: https://www.kicad.org/download/ (accessed on 10 September 2025).
- ATMEL. Datasheet: ATmega48P/88P/168P/328P. Available online: https://www.alldatasheet.com/datasheet-pdf/pdf/194805/ATMEL/ATMEGA48P.html (accessed on 10 September 2025).
- Texas Instruments. Datasheet: CC2541—2.4 GHz Bluetooth. 27–32. Available online: https://www.alldatasheet.com/datasheet-pdf/view/454131/TI/CC2541.html (accessed on 10 September 2025).
- Palpankar, M.P.M. Induction Motor Speed Control by varying duty cycle of TRIAC. J. Adv. Electr. Devices 2018, 3, 23–28. [Google Scholar] [CrossRef]
- Sungur, C.; Çalişir, S.; Kaya, E. Developing an Automation System for Improving the Energy Efficiency of Constant Pressure Irrigation Pumps. J. Irrig. Drain. Eng. 2016, 142, 04016052. [Google Scholar] [CrossRef]
- Dean, A.; Voss, D.; Draguljić, D. Response Surface Methodology. In Design and Analysis of Experiments; Springer: New York, NY, USA, 2017; pp. 565–614. [Google Scholar]
- R Core Team. R: A Language and Environment for Statistical Computing; R Foundation for Statistical Computing: Vienna, Austria, 2025. [Google Scholar]
- Mohan, N. Improvement in Energy Efficiency of Induction Motors by Means of Voltage Control. IEEE Trans. Power Appar. Syst. 1980, PAS-99, 1466–1471. [Google Scholar] [CrossRef]
- Mademlis, C.; Theodoulidis, T.; Kioskeridis, I. Optimization of single-phase induction motors—Part II: Magnetic and torque performance under optimal control. IEEE Trans. Energy Convers. 2005, 20, 196–203. [Google Scholar] [CrossRef]
- Moraes, M.J.; Oliveira Filho, D.; Mantovani, E.C.; Monteiro, P.M.B.; Mendes, A.L.C.; Damião, J.H.A.C. Automação em sistema de irrigação tipo pivô central para economia de energia elétrica. Eng. Agrícola 2014, 34, 1075–1088. [Google Scholar] [CrossRef][Green Version]
- Córcoles, J.I.; Gonzalez Perea, R.; Izquiel, A.; Moreno, M.Á. Decision Support System Tool to Reduce the Energy Consumption of Water Abstraction from Aquifers for Irrigation. Water 2019, 11, 323. [Google Scholar] [CrossRef]
















| Experiment Title | Number of Phases | Maximum Power (W) | Author |
|---|---|---|---|
| Implementation of AC-AC Volage Controller for Reduce Transient Current at Three Phase Induction Motor | 3 | 2200 | [14] |
| Speed Control of Single Phase Induction Motor using TRIAC and Bluetooth Device | 1 | 500 | [17] |
| Triac Speed Control of Three-Phase Induction Motor with Phase-Locked Loop Regulation | 3 | 2200 | [18] |
| Investigations on TRIAC Based Speed Controller for a Single-Phase Induction Motor Ceiling Fans | 1 | 50 | [19] |
| Modelling and test validation of high speed universal motors fed via a Triac | 1 | 1250 | [20] |
| Triac Based Novel Single Phase Step-Down Cycloconverter with Reduced THDs for Variable Speed Applications | 1 | 1200 | [21] |
| Assessment of Phase Control and Time-Proportional Control Schemes for TRIAC Applications | 1 | 200 | [22] |
| Model | Diameter | Rotation | IP | Voltage | Current | Efficiency | Qmax | Pmax |
|---|---|---|---|---|---|---|---|---|
| Inch | RPM | - | V | A | % | m3 h−1 | mwc | |
| A | 1 | 3500 | 21 | 127 | 5 | 31 | 7 | 26 |
| B | 1 | 3500 | 21 | 127 | 5.2 | 69 | 11.6 | 29 |
Disclaimer/Publisher’s Note: The statements, opinions and data contained in all publications are solely those of the individual author(s) and contributor(s) and not of MDPI and/or the editor(s). MDPI and/or the editor(s) disclaim responsibility for any injury to people or property resulting from any ideas, methods, instructions or products referred to in the content. |
© 2025 by the authors. Licensee MDPI, Basel, Switzerland. This article is an open access article distributed under the terms and conditions of the Creative Commons Attribution (CC BY) license (https://creativecommons.org/licenses/by/4.0/).
Share and Cite
Azevedo, A.T.; Pinto, M.F.; Oliveira, M.V.M.; Pereira, A.d.M.; Carvalho, D.F.d. Operating Point Control System in Single-Phase Motor Pump Sets Used in Irrigation Systems: Development and Evaluation. AgriEngineering 2025, 7, 298. https://doi.org/10.3390/agriengineering7090298
Azevedo AT, Pinto MF, Oliveira MVM, Pereira AdM, Carvalho DFd. Operating Point Control System in Single-Phase Motor Pump Sets Used in Irrigation Systems: Development and Evaluation. AgriEngineering. 2025; 7(9):298. https://doi.org/10.3390/agriengineering7090298
Chicago/Turabian StyleAzevedo, Angelo Tiago, Marinaldo Ferreira Pinto, Marcus Vinicius Morais Oliveira, Alexandre de Melo Pereira, and Daniel Fonseca de Carvalho. 2025. "Operating Point Control System in Single-Phase Motor Pump Sets Used in Irrigation Systems: Development and Evaluation" AgriEngineering 7, no. 9: 298. https://doi.org/10.3390/agriengineering7090298
APA StyleAzevedo, A. T., Pinto, M. F., Oliveira, M. V. M., Pereira, A. d. M., & Carvalho, D. F. d. (2025). Operating Point Control System in Single-Phase Motor Pump Sets Used in Irrigation Systems: Development and Evaluation. AgriEngineering, 7(9), 298. https://doi.org/10.3390/agriengineering7090298

