Simulation of an Indoor Visible Light Communication System Using Optisystem
Abstract
1. Introduction
- We simulated a VLC system using the Optisystem simulation tool. The simulation considers LOS and NLOS propagation models with single and dual LEDs. Our simulation implements a direct path with a single LED as the LOS propagation model’s transmitter. The effect of the incident and irradiance angles in LOS propagation is considered for further analysis. In the NLOS propagation model, simulation considers two cases: a single LED as transmitter and dual LEDs as transmitters. We tested our simulations by evaluating the signal shape on the transmitter and receiver sides using single and double LEDs in the NLOS propagation models. The impact of the incident and irradiance angles in the LOS propagation model and eye diagrams of LOS/NLOS models are evaluated for signal distortion analysis.
- We estimated a bitrate value based on the theoretical analysis. We implemented a VLC system model with principles and mathematical formulations. We analyzed the impact of FOV on bitrate estimation from our NLOS single LED as a transmitter-based Optisystem simulation.
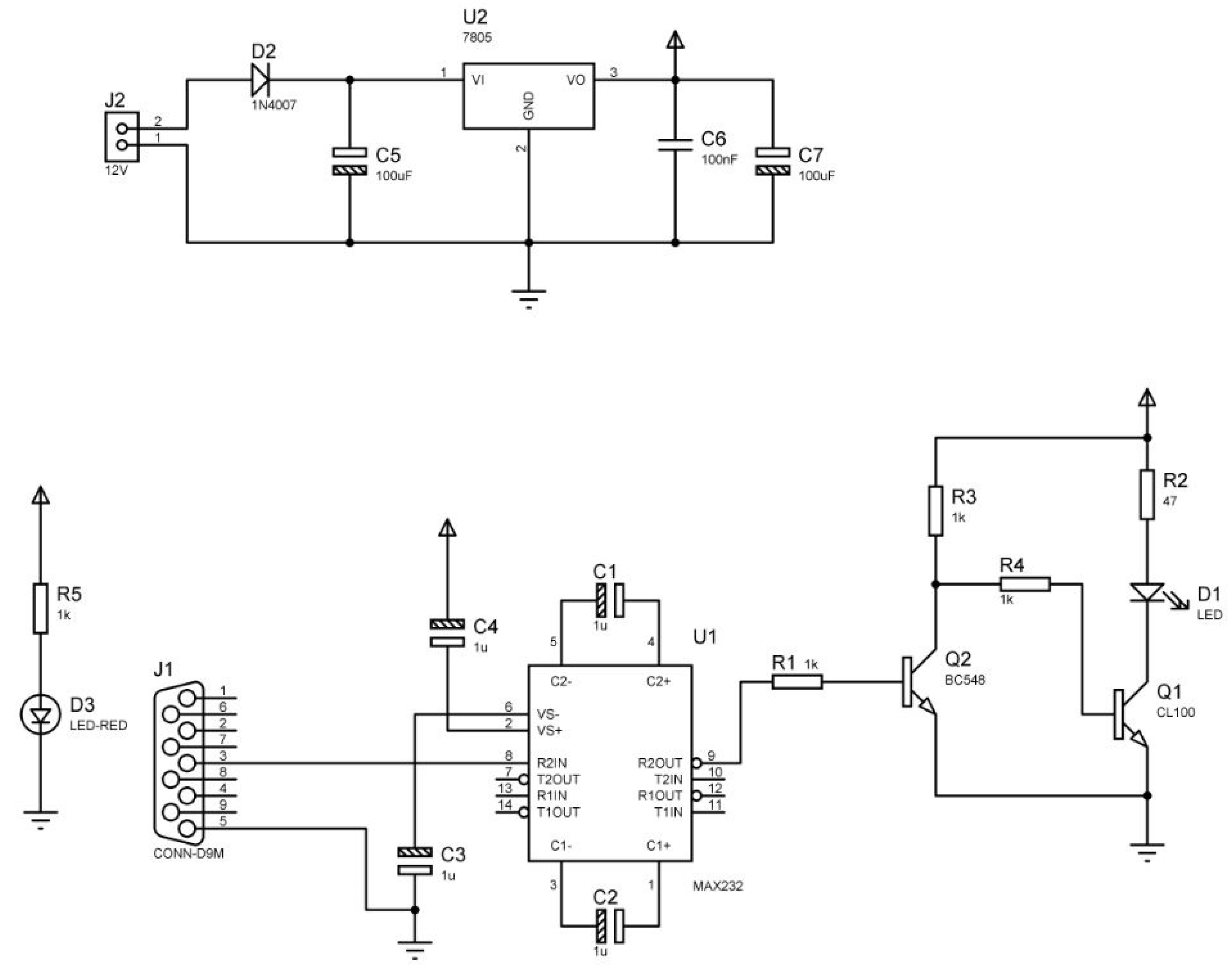
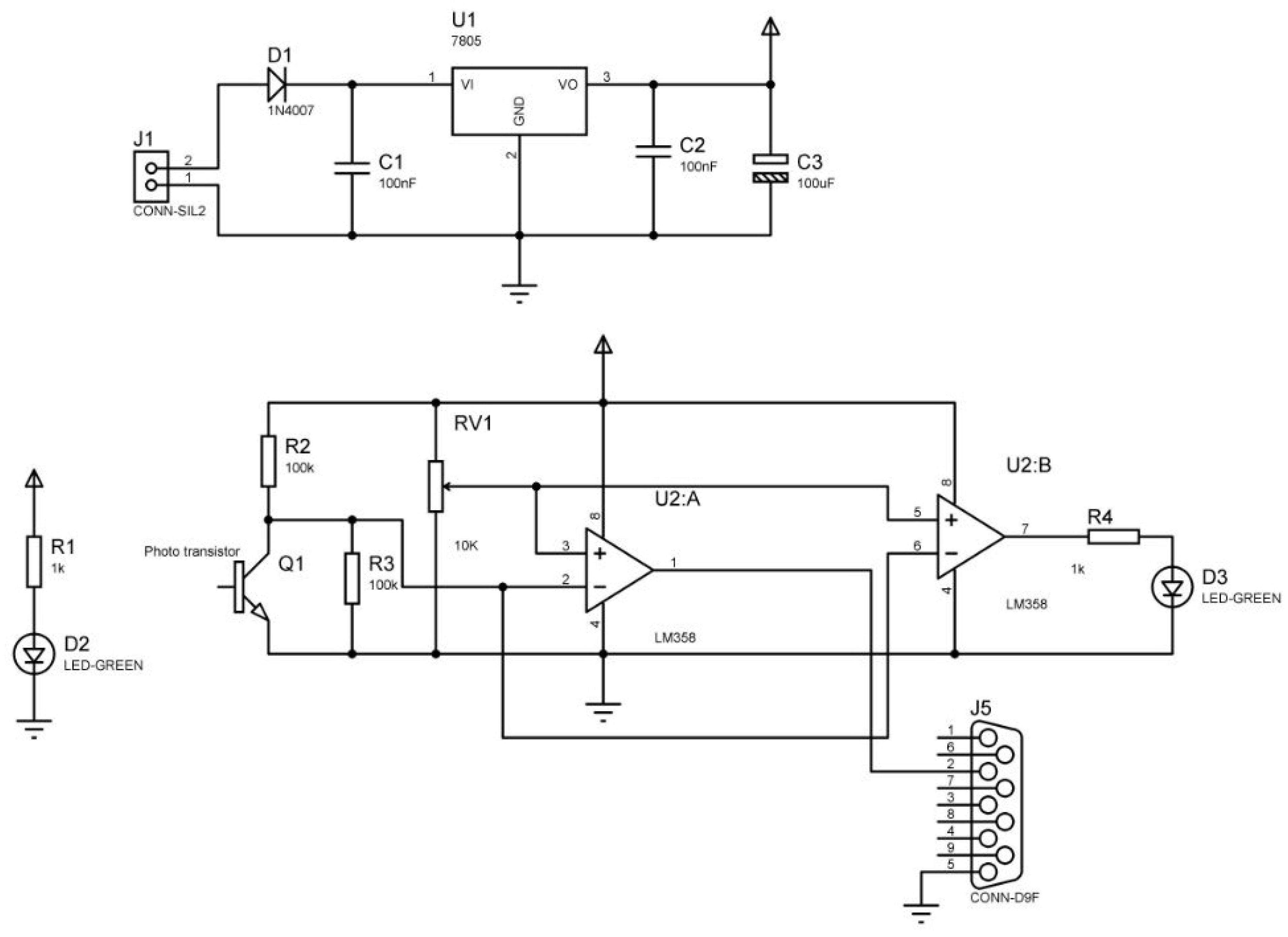
- A VLC transmitter and receiver hardware designs are presented for real-time VLC implementation. We tested the VLC hardware system and verified its functional performance in LOS and NLOS conditions.
2. Related Work
- When the receiver’s coverage radius exceeds meters, the receiver gets at least one LOS signal.
- The receiver must have a minimum field of vision that is 25° or more.
- LOS path signals have higher powers as compared to reflected path signals.
3. Optisystem Simulation Tool for Indoor VLC System
3.1. LOS Propagation Model
3.2. NLOS Propagation Model
3.2.1. Case 1. Single LED NLOS Propagation Model
3.2.2. Case 2. Dual LED NLOS Propagation Model
4. VLC System Model
5. Hardware Design of VLC Transmitter and Receiver
6. Results and Discussion
7. Conclusions
Funding
Institutional Review Board Statement
Informed Consent Statement
Data Availability Statement
Acknowledgments
Conflicts of Interest
References
- Ku, J.H. Between Invention and Discovery: AG Bell’s Photophone and Photoacoustic Research. J. Acoust. Soc. Korea 2012, 31, 73–78. [Google Scholar] [CrossRef]
- Tan, H.Z.; Durlach, N.I.; Rabinowitz, W.M.; Reed, C.M.; Santos, J.R. Reception of Morse code through motional, vibrotactile, and auditory stimulation. Percept. Psychophys. 1997, 59, 1004–1017. [Google Scholar] [CrossRef] [PubMed]
- Ismail, S.N.; Salih, M.H. A review of visible light communication (VLC) technology. In AIP Conference Proceedings; AIP Publishing LLC: Melville, NY, USA, 2020; Volume 2213, p. 020289. [Google Scholar]
- Chen, H.; Wu, C.; Li, H.; Chen, X.; Gao, Z.; Cui, S.; Wang, Q. Advances and prospects in visible light communications. J. Semicond. 2016, 37, 011001. [Google Scholar] [CrossRef]
- Rehman, S.U.; Ullah, S.; Chong, P.H.J.; Yongchareon, S.; Komosny, D. Visible light communication: A system perspective—Overview and challenges. Sensors 2019, 19, 1153. [Google Scholar] [CrossRef] [PubMed]
- Khan, L.U. Visible light communication: Applications, architecture, standardization and research challenges. Digit. Commun. Netw. 2017, 3, 78–88. [Google Scholar] [CrossRef]
- Sarkar, A.; Agarwal, S.; Nath, A. Li-Fi technology: Data transmission through visible light. Int. J. Adv. Res. Comput. Sci. Manag. Stud. 2015, 3. [Google Scholar] [CrossRef]
- Cherntanomwong, P.; Chantharasena, W. Indoor localization system using visible light communication. In Proceedings of the 7th IEEE International Conference on Information Technology and Electrical Engineering (ICITEE), Chiang Mai, Thailand, 29–30 October 2015; pp. 480–483. [Google Scholar]
- Ziehn, J.R.; Roschani, M.; Ruf, M.; Bruestle, D.; Beyerer, J.; Helmer, M. Imaging vehicle-to-vehicle communication using visible light. Adv. Opt. Technol. 2020, 9, 339–348. [Google Scholar] [CrossRef]
- Park, S.; Jung, D.; Shin, H.; Shin, D.; Hyun, Y.; Lee, K.; Oh, Y. Information broadcasting system based on visible light signboard. Proc. Wirel. Opt. Commun. 2007, 30, 311–313. [Google Scholar]
- Murai, R.; Sakai, T.; Kawano, H.; Matsukawa, Y.; Kitano, Y.; Honda, Y.; Campbell, K.C. A novel visible light communication system for enhanced control of autonomous delivery robots in a hospital. In Proceedings of the 2012 IEEE/SICE International Symposium on System Integration (SII), Fukuoka, Japan, 16–18 December 2012; pp. 510–516. [Google Scholar]
- Riurean, S.; Olar, M.; Ionică, A.; Pellegrini, L. Visible light communication and augmented reality for underground positioning system. In Proceedings of the MATEC Web of Conferences; EDP Sciences: Les Ulis, France, 2020; Volume 305, p. 00089. [Google Scholar]
- Wang, F.; Liu, Y.; Jiang, F.; Chi, N. High speed underwater visible light communication system based on LED employing maximum ratio combination with multi-PIN reception. Opt. Commun. 2018, 425, 106–112. [Google Scholar] [CrossRef]
- Pradana, A.; Ahmadi, N.; Adionos, T. Design and implementation of visible light communication system using pulse width modulation. In Proceedings of the 2015 IEEE International Conference on Electrical Engineering and Informatics (ICEEI), Denpasar, Indonesia, 10–11 August 2015; pp. 25–30. [Google Scholar]
- Manivannan, K.; Raja, A.S.; Selvendran, S. Performance investigation of visible light communication system using optisystem simulation tool. Int. J. Microw. Opt. Technol. India 2016, 11, 377. [Google Scholar]
- Xia, P.; Zhang, L.H.; Lin, Y. Simulation study of dispersion compensation in optical communication systems based on optisystem. In Proceedings of the Journal of Physics: Conference Series; IOP Publishing: Bristol, UK, 2019; Volume 1187, p. 042011. [Google Scholar]
- Oyewobi, S.S.; Djouani, K.; Kurien, A.M. Visible Light Communications for Internet of Things: Prospects and Approaches, Challenges, Solutions and Future Directions. Technologies 2022, 10, 28. [Google Scholar] [CrossRef]
- Shi, J.; Niu, W.; Ha, Y.; Xu, Z.; Li, Z.; Yu, S.; Chi, N. AI-Enabled Intelligent Visible Light Communications: Challenges, Progress, and Future. Photonics 2022, 9, 529. [Google Scholar] [CrossRef]
- Rahman, M.T.; Bakibillah, A.S.M.; Parthiban, R.; Bakaul, M. Review of advanced techniques for multi-gigabit visible light communication. IET Optoelectron. 2020, 14, 359–373. [Google Scholar] [CrossRef]
- Matheus, L.E.M.; Vieira, A.B.; Vieira, L.F.; Vieira, M.A.; Gnawali, O. Visible light communication: Concepts, applications and challenges. IEEE Commun. Surv. Tutor. 2019, 21, 3204–3237. [Google Scholar] [CrossRef]
- Christy, G.S.; Sundari, G.; Sonti, V.K. A Review on Evolution, Challenges and Scope in Visual Light Communication Systems. In Proceedings of the 7th IEEE International Conference for Convergence in Technology (I2CT), Mumbai, India, 7–9 April 2022; pp. 1–5. [Google Scholar]
- Komine, T.; Nakagawa, M. Fundamental analysis for visible-light communication system using LED lights. IEEE Trans. Consum. Electron. 2004, 50, 100–107. [Google Scholar] [CrossRef]
- Amirshahi, P.; Kavehrad, M. Broadband access over medium and low voltage power-lines and use of white light emitting diodes for indoor communications. In Proceedings of the CCNC 3rd IEEE Consumer Communications and Networking Conference, Las Vegas, NV, USA, 8–10 January 2006; Volume 2006, pp. 897–901. [Google Scholar]
- O’Brien, D.; Le Minh, H.; Zeng, L.; Faulkner, G.; Lee, K.; Jung, D.; Oh, Y.; Won, E.T. Indoor visible light communications: Challenges and prospects. Free-Space Laser Commun. VIII 2008, 7091, 60–68. [Google Scholar]
- Nguyen, H.; Choi, J.H.; Kang, M.; Ghassemlooy, Z.; Kim, D.; Lim, S.K.; Kang, T.G.; Lee, C.G. A MATLAB-based simulation program for indoor visible light communication system. In Proceedings of the 7th IEEE International Symposium on Communication Systems, Networks & Digital Signal Processing (CSNDSP 2010), Newcastle Upon Tyne, UK, 21–23 July 2010; pp. 537–541. [Google Scholar]
- He, Y.; Ding, L.; Gong, Y.; Wang, Y. Real-time audio & video transmission system based on visible light communication. Opt. Photonics 2013, 3, 153–157. [Google Scholar]
- Lou, P.; Zhang, H.; Zhang, X.; Yao, M.; Xu, Z. Fundamental analysis for indoor visible light positioning system. In Proceedings of the 1st IEEE International Conference on Communications in China Workshops (ICCC), Beijing, China, 15–17 August 2012; pp. 59–63. [Google Scholar]
- Yoneda, R.; Okuda, K.; Uemura, W. A tight curve warning system using FSK visible light and road-to-vehicle communication. In Proceedings of the 3rd IEEE International Conference on Consumer Electronics, (ICCE-Berlin), Berlin, Germany, 9–11 September 2013; pp. 1–3. [Google Scholar]
- Kim, Y.H.; Cahyadi, W.A.; Chung, Y.H. Experimental demonstration of LED-based vehicle to vehicle communication under atmospheric turbulence. In Proceedings of the 2015 IEEE International Conference on Information and Communication Technology Convergence (ICTC), Jeju, Korea, 28–30 October 2015; pp. 1143–1145. [Google Scholar]
- Nishimoto, S.; Yamazato, T.; Okada, H.; Fujii, T.; Yendo, T.; Arai, S. High-speed transmission of overlay coding for road-to-vehicle visible light communication using LED array and high-speed camera. In Proceedings of the 2012 IEEE Globecom Workshops, Anaheim, CA, USA, 3–7 December 2012; pp. 1234–1238. [Google Scholar]
- Karthik, P.; Kumar, B.M.; Ravikiran, B.; Suresh, K.; Toney, G. Implementation of visible light communication (VLC) for vehicles. In Proceedings of the 2016 International Conference on Advanced Communication Control and Computing Technologies (ICACCCT), Ramanathapuram, India, 25–27 May 2016; pp. 673–675. [Google Scholar]
- Premachandra, H.C.N.; Yendo, T.; Tehrani, M.P.; Yamazato, T.; Okada, H.; Fujii, T.; Tanimoto, M. High-speed-camera image processing based LED traffic light detection for road-to-vehicle visible light communication. In Proceedings of the 2010 IEEE Intelligent Vehicles Symposium, La Jolla, CA, USA, 21–24 June 2010; pp. 793–798. [Google Scholar]
- Lee, S.; Kwon, J.; Jung, S.; Kwon, Y. Simulation modeling of visible light communication channel for automotive applications. In Proceedings of the 15th International IEEE Conference on Intelligent Transportation Systems, Anchorage, AK, USA, 16–19 September 2012; pp. 463–468. [Google Scholar]
- Nagura, T.; Yamazato, T.; Katayama, M.; Yendo, T.; Fujii, T.; Okada, H. Tracking an LED array transmitter for visible light communications in the driving situation. In Proceedings of the 7th IEEE International Symposium on Wireless Communication Systems, York, UK, 19–22 September 2010; pp. 765–769. [Google Scholar]
- Kim, B.W.; Jung, S.Y. Vehicle positioning scheme using V2V and V2I visible light communications. In Proceedings of the 83rd IEEE Vehicular Technology Conference (VTC Spring), Nanjing, China, 15–18 May 2016; pp. 1–5. [Google Scholar]
- Liu, Y.; Liang, K.; Chen, H.Y.; Wei, L.Y.; Hsu, C.W.; Chow, C.W.; Yeh, C.H. Light encryption scheme using light-emitting diode and camera image sensor. IEEE Photonics J. 2016, 8, 1–7. [Google Scholar] [CrossRef]
- Parikh, H.; Chokshi, J.; Gala, N.; Biradar, T. Wirelessly transmitting a grayscale image using visible light. In Proceedings of the 2013 IEEE International Conference on Advances in Technology and Engineering (ICATE), Mumbai, India, 23–25 January 2013; pp. 1–6. [Google Scholar]
- Mousa, F.; Son, T.T.; Burton, A.; Le Minh, H.; Ghassemlooy, Z.; Duong, T.Q.; Boucouvalas, A.C.; Perez, J.; Dai, X. Investigation of data encryption impact on broadcasting visible light communications. In Proceedings of the 9th IEEE International Symposium on Communication Systems, Networks & Digital Sign (CSNDSP), Manchester, UK, 23–25 July 2014; pp. 390–394. [Google Scholar]
- Ghassemlooy, Z.; Popoola, W.; Rajbhandari, S. Optical Wireless Communications: System and Channel Modelling with Matlab®; CRC Press: Boca Raton, FL, USA, 2019. [Google Scholar]
- Poulose, A. Visible light communication. In Masters of Technology in Communications Systems; Christ University: Bengaluru, India, 2017. [Google Scholar]
- Poulose, A. An Optisystem Simulation for indoor visible light communication system. In Proceedings of the National Conference on Emerging Technologies (NCET), Tiruvannamalai, Tamil Nadu, India, 11 March 2017. [Google Scholar]
- Barry, J.R. Wireless Infrared Communications; Springer Science & Business Media: Berlin/Heidelberg, Germany, 1994; Volume 280. [Google Scholar]
- Gfeller, F.R.; Bapst, U. Wireless in-house data communication via diffuse infrared radiation. Proc. IEEE 1979, 67, 1474–1486. [Google Scholar] [CrossRef]
- Xu, F.; Khalighi, A.; Caussé, P.; Bourennane, S. Channel coding and time-diversity for optical wireless links. Opt. Express 2009, 17, 872–887. [Google Scholar] [CrossRef]
- Liu, X.; Guo, L.; Wei, X. Indoor Visible Light Applications for Communication, Positioning, and Security. Wirel. Commun. Mob. Comput. 2021, 2021, 1730655. [Google Scholar] [CrossRef]






















| LED | Specification |
|---|---|
| Frequency | 550 nm |
| Electron life time | s |
| RC time constant | s |
| Slope efficiency | 0.5 W/A |
| Quantum efficiency | 0.65 |
| Spectral line profile | Gaussian |
| Bandwidth | 6 THz |
| Bit Sequence Generator | Specification |
| Bit rate | |
| Bit sequence | 100 |
| Non-zero bit locations | 1 |
| Number of leading zeros | (Time window × 3/100) × Bit rate |
| Number of trailing zeros | (Time window × 3/100) × Bit rate |
| NRZ Pulse generator | Specification |
| Rectangle shape | Exponential |
| Format for pulse range | Min/Max |
| Maximum | 1 a.u |
| Minimum | 0 a.u |
| Amplitude (wrt DC) | 1 a.u |
| DC bias | 0 a.u |
| Rise time | 0.05 bit |
| Fall time | 0.05 bit |
| Diffuse Channel | Specification |
| Detection surface area | 1 mm |
| Optical concentration factor | 1 |
| Index concentration factor | 1.5 |
| propagation delay | 0 ps/m |
| Low Pass Bessel Filter | Specification |
| Cutoff frequency | 0.75 × symbol rate |
| Insertion loss | 0 dB |
| Depth | 100 dB |
| Order | 4 |
| PIN Photodiode | Specification |
| Responsivity type | Silicon |
| Responsivity | 1 A/W |
| Dark current | 10 nA |
| Thermal power density | W/Hz |
| Absolute temperature | 298 K |
| Load resistance | 50 ohm |
| Shot noise distribution | Gaussian |
| Junction capacitance | 3 pF |
| Modulation bandwidth | 2 GHz |
| Center frequency | 193.1 THz |
| 3R Regenerator | Specification |
| Delay compensation | 0 s |
| Decision instant | 0.5 Bit |
| Absolute threshold | 0.5 a.u |
| LED1 | LED2 |
|---|---|
| FOV (Degree) | Bitrate (bits/s) |
|---|---|
Publisher’s Note: MDPI stays neutral with regard to jurisdictional claims in published maps and institutional affiliations. |
© 2022 by the author. Licensee MDPI, Basel, Switzerland. This article is an open access article distributed under the terms and conditions of the Creative Commons Attribution (CC BY) license (https://creativecommons.org/licenses/by/4.0/).
Share and Cite
Poulose, A. Simulation of an Indoor Visible Light Communication System Using Optisystem. Signals 2022, 3, 765-793. https://doi.org/10.3390/signals3040046
Poulose A. Simulation of an Indoor Visible Light Communication System Using Optisystem. Signals. 2022; 3(4):765-793. https://doi.org/10.3390/signals3040046
Chicago/Turabian StylePoulose, Alwin. 2022. "Simulation of an Indoor Visible Light Communication System Using Optisystem" Signals 3, no. 4: 765-793. https://doi.org/10.3390/signals3040046
APA StylePoulose, A. (2022). Simulation of an Indoor Visible Light Communication System Using Optisystem. Signals, 3(4), 765-793. https://doi.org/10.3390/signals3040046

