Skyfall: Signal Fusion from a Smartphone Falling from the Stratosphere
Abstract
1. Introduction
2. Summary of Systems, Sensors, and Signals
3. Materials and Methods
3.1. Balloon Platform
3.2. Bounder
3.3. Smartphone
3.3.1. Microphone
3.3.2. Barometer
3.3.3. Accelerometer and Gyroscope
3.3.4. Magnetometer
3.3.5. Station State of Health Information
3.4. Station Timing, Orientation, and Location
3.4.1. Timing
3.4.2. Station Orientation
3.4.3. Smartphone Location
4. Results
4.1. Bounder Location and Estimated Speed
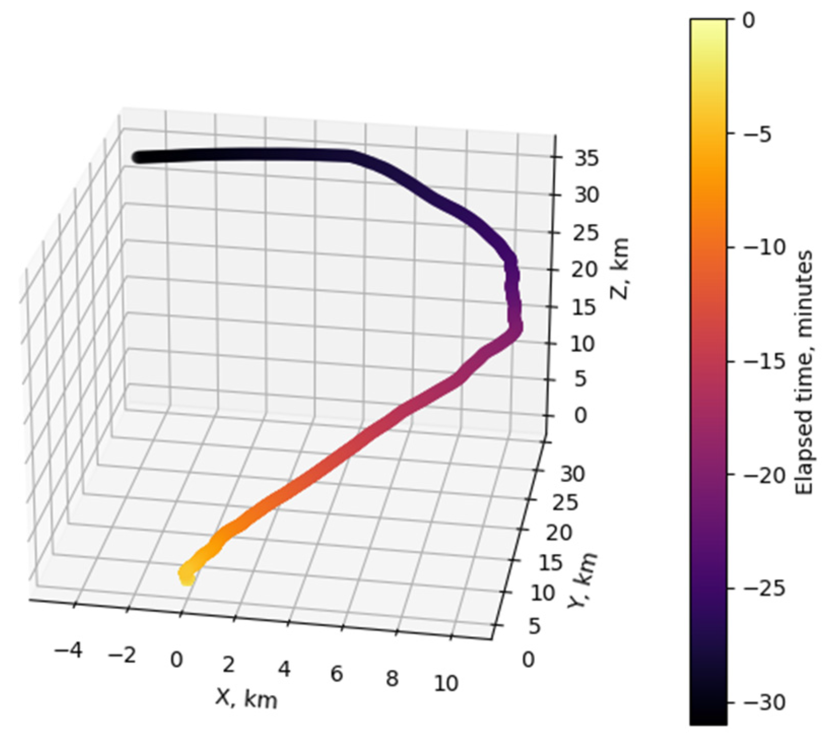
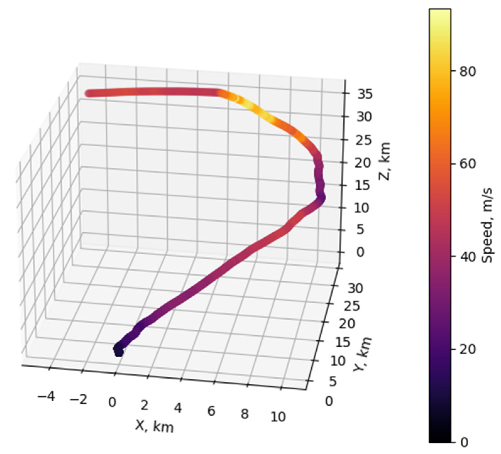
4.2. Smartphone Location and Estimated Speed
4.3. SOH Power and Temperature
4.4. Acoustic Pressure, Barometric Pressure, and Vertical Acceleration
4.5. Three-Component Sensors: Accelerometer, Gyroscope, and Magnetometer
5. Skyfall Summary
6. Concluding Remarks
Author Contributions
Funding
Disclaimer
Institutional Review Board Statement
Informed Consent Statement
Data Availability Statement
Acknowledgments
Conflicts of Interest
References
- El, M.A.; Boulmalf, M. Smartphone: The Ultimate IoT and IoE Device. In Smartphones from an Applied Research Perspective; IntechOpen: London, UK, 2017. [Google Scholar] [CrossRef]
- Smith, R.; Palin, D.; Philokypros, P.; Ioulianou, V.; Vassilakis, G.; Siamak, F. Shahandashti (2020) Battery draining attacks against edge computing nodes in IoT networks. Cyber-Phys. Syst. 2020, 6, 96–116. [Google Scholar] [CrossRef]
- Liu, M.A. Study of Mobile Sensing Using Smartphones. Int. J. Distrib. Sens. Netw. 2013, 9, 272916. [Google Scholar] [CrossRef]
- Manivannan, A.; Chin, W.C.B.; Barrat, A.; Bouffanais, R. On the Challenges and Potential of Using Barometric Sensors to Track Human Activity. Sensors 2020, 20, 6786. [Google Scholar] [CrossRef] [PubMed]
- Pinto, J.F.; de Silva, H.P.; Melo, F.; Fred, A. ScientIST: Biomedical Engineering Experiments Supported by Mobile Devices, Cloud and IoT. Signals 2020, 1, 110–120. [Google Scholar] [CrossRef]
- Daskalos, A.-C.; Theodoropoulos, P.; Spandonidis, C.; Vordos, N. Wearable Device for Observation of Physical Activity with the Purpose of Patient Monitoring Due to COVID-19. Signals 2022, 3, 11–28. [Google Scholar] [CrossRef]
- Abreu, M.; Carmo, A.S.; Franco, A.; Parreira, S.; Vidal, B.; Costa, M.; Peralta, A.R.; da Silva, H.P.; Bentes, C.; Fred, A. Mobile Applications for Epilepsy: Where Are We? Where Should We Go? A Systematic Review. Signals 2022, 3, 40–65. [Google Scholar] [CrossRef]
- Vourgidis, I.; Maglaras, L.; Alfakeeh, A.S.; Al-Bayatti, A.H.; Ferrag, M.A. Use of Smartphones for Ensuring Vulnerable Road User Safety through Path Prediction and Early Warning: An In-Depth Review of Capabilities, Limitations and Their Applications in Cooperative Intelligent Transport Systems. Sensors 2020, 20, 997. [Google Scholar] [CrossRef]
- Subedi, S.; Pyun, J.-Y. A Survey of Smartphone-Based Indoor Positioning System Using RF-Based Wireless Technologies. Sensors 2020, 20, 7230. [Google Scholar] [CrossRef]
- Xia, H.; Wang, X.; Qiao, Y.; Jian, J.; Chang, Y. Using Multiple Barometers to Detect the Floor Location of Smart Phones with Built-in Barometric Sensors for Indoor Positioning. Sensors 2015, 15, 7857–7877. [Google Scholar] [CrossRef]
- Wheatland, M.S.; Murphy, T.; Naoumenko, D.; van Schijndel, D.; Katsifis, G. The mobile phone as a free-rotation laboratory. Am. J. Phys. 2021, 89, 342–348. [Google Scholar] [CrossRef]
- Hellesund, S. Measuring Earth’s Magnetic Field Using a Smartphone Magnetometer. arXiv 2018, arXiv:1901.00857. [Google Scholar]
- Odenwald, S. Smartphone Sensors for Citizen Science Applications: Radioactivity and Magnetism. Citiz. Sci. Theory Pract. 2019, 4, 18. [Google Scholar] [CrossRef][Green Version]
- Odenwald, S. Smartphone Sensors for Citizen Science Applications: Light and Sound. Citiz. Sci. Theory Pract. 2020, 5, 13. [Google Scholar] [CrossRef]
- Odenwald, S.F. Can smartphones detect geomagnetic storms? Space Weather. 2021, 19, e2020SW002669. [Google Scholar] [CrossRef]
- Minson, S.E.; Brooks, B.A.; Glennie, C.L.; Murray, J.R.; Langbein, J.O.; Owen, S.E.; Heaton, T.H.; Iannucci, R.A.; Hauser, D.L. Crowdsourced earthquake early warning. Sci. Adv. 2015, 1, e1500036. [Google Scholar] [CrossRef]
- Kong, Q.; Allen, R.M.; Schreier, L.; Kwon, Y.W. MyShake: A smartphone seismic network for earthquake early warning and beyond. Sci. Adv. 2016, 2, e1501055. [Google Scholar] [CrossRef]
- Allen, R.M.; Kong, Q.; Martin-Short, R. The MyShake Platform: A Global Vision for Earthquake Early Warning. Pure Appl. Geophys. 2020, 177, 1699–1712. [Google Scholar] [CrossRef]
- Poll, Z. There’s an earthquake Coming! The New Yorker, Annals of Technology. 10 August 2021. Available online: https://www.newyorker.com/tech/annals-of-technology/theres-an-earthquake-coming (accessed on 22 February 2022).
- Garcés, M.A. Ubiquitous Waveform Sensing; Infrasound, NNSA Review of Monitoring Research (RMR): Albuquerque, NM, USA, 2014. [Google Scholar]
- Takazawa, S.; Garcés, M.A.; Giraldo, L.O.; Hix, J.; Watson, S.; Chichester, D.; Zeiler, C. Explosion Data Fusion of Acoustic, Barometric, and Accelometric Data Collected on Smartphones; NNSA University Program Review (UPR): Atlanta, GA, USA, 2021. [Google Scholar]
- Tonga Blast Recorded by Smartphones, University of Hawaii SOEST News. 10 February 2022. Available online: https://www.soest.hawaii.edu/soestwp/announce/news/tonga-blast-recorded-by-smartphones/ (accessed on 22 February 2022).
- Popenhagen, S.; Garcés, M.A.; Bowman, D.; Zeiler, C. Analysis of Explosion Data Collected on an Airborne Platform; NNSA University Program Review (UPR): Atlanta, GA, USA, 2021. [Google Scholar]
- Bowman, D.; Lees, J.; Cutts, J.; Komjathy, A.; Young, E.; Seiffert, K.; Boslough, M.; Arrowsmith, S. Geoacoustic observations on drifting balloon-borne sensors. In Infrasound Monitoring for Atmospheric Studies; Le Pinchon, A., Blanc, E., Hauchecorne, A., Eds.; Springer: Cham, Switzerland, 2019; Chapter 4. [Google Scholar]
- Chichester, D.L.; Cardenas, E.S.; Asmar, K.; Christe, A.J.; Garcés, M.A.; Watson, S.M.; Holschuh, T.V.; Reichardt, T.; Maceira, M. Initial Assessment of Infrasound Signatures Tied to Nuclear Facility Operations. In Proceedings of the Institute of Nuclear Materials Management (INMM) 60th Annual Meeting, Palm Desert, CA, USA, 14–18 July 2019. [Google Scholar]
- Samsung Galaxy S10 Specifications. Available online: https://www.samsung.com/global/galaxy/galaxy-s10/specs/ (accessed on 22 February 2022).
- RedVox for Android on the Google Play Store. Available online: https://play.google.com/store/apps/details?id=io.redvox.InfraSoundRecorder&hl=en (accessed on 22 February 2022).
- RedVox for iOS and M1 Chip on Apple App Store. Available online: https://apps.apple.com/sz/app/redvox-recorder/id969566810 (accessed on 22 February 2022).
- Brown, R.; Evans, L. Acoustics and the smartphone. In Proceedings of the ACOUSTICS, Gold Coast, Australia, 2–4 November 2011. [Google Scholar]
- Wagner, R.P.; Fick, S.E. Pressure reciprocity calibration of a MEMS microphone. J. Acoust. Soc. Am. 2017, 142, EL251–EL257. [Google Scholar] [CrossRef]
- Ko, W.H. Trends and frontiers of MEMS. Sens. Actuators A 2017, 136, 62–67. [Google Scholar] [CrossRef]
- Kardous, C.A.; Shaw, P.B. Evaluation of smartphone sound measurement applications. J. Acoust. Soc. Am. 2014, 135, EL186–EL192. [Google Scholar] [CrossRef]
- Kardous, C.A.; Shaw, P.B. Evaluation of smartphone sound measurement application (apps) using external microphones—A follow-up study. J. Acoust. Soc. Am. 2016, 140, EL327–EL333. [Google Scholar] [CrossRef] [PubMed]
- Faber, B.M. Acoustical measurements with smartphones: Possibilities and limitations. Acoust. Today 2017, 13, 10–17. [Google Scholar]
- Asmar, K.; Garcés, M.A.; Williams, B. A method for estimating the amplitude response of smartphone built-in microphone sensors below 4 kHz. J. Acoust. Soc. Am. 2019, 146, 172. [Google Scholar] [CrossRef] [PubMed]
- Asmar, K.; Garcés, M.A.; Hart, D.; Williams, B. Digital acoustic sensor performance across the infrasound range in non-isolated conditions. J. Acoust. Soc. Am. 2018, 144, 3036. [Google Scholar] [CrossRef] [PubMed]
- Garcés, M.A. Evolution of Distributed Infrasound Sensor Networks. In Proceedings of the CTBTO Infrasound Technology Workshop, Vienna, Austria, 12–15 October 2015. [Google Scholar]
- Asmar, K.; Garcés, M.A.; Schnurr, J.; Christe, A. Surf infrasound recorded with smartphones during the 2016 Eddie Aikau, Acoustical Society of America and Acoustical Society of Japan. In Proceedings of the 5th Joint Meeting, Honolulu, HI, USA, 28 November–2 December 2016. [Google Scholar]
- Christe, A.; Garcés, M.A.; Asmar, K.; Magana-Zook, S.; Gaylord, J.; Chichester, D. Enabling Multi-Informatics for Nuclear Operation Scenarios via a Scalable and Data Agnostic Framework. In Proceedings of the NNSA CVT Workshop, Ann Arbor, MI, USA, 31 October–1 November 2019. [Google Scholar]
- Cardenás, E.S.; Garcés, M.A.; Watson, S.M.; Johnson, J.T.; Hix, J.D.; Chichester, D.L. Persistent Acoustic Sensing for Monitoring a Reactor Facility, Institute for Nuclear Materials Management (INMM). In Proceedings of the 62nd Annual Meeting, Vienna, Austria, 17–21 September 2021; Available online: https://resources.inmm.org/annual-meeting-proceedings/persistent-acoustic-sensing-monitoring-reactor-facility (accessed on 22 February 2022).
- Takazawa, S.; Garcés, M.A. Deep Learning for Extracting Scaled Distances from Synthetic Explosions. In Proceedings of the Enabling Technologies and Innovation (ETI) Workshop, Atlanta, GA, USA, 5–6 November 2019. [Google Scholar]
- Takazawa, S.; Garcés, M.A.; Giraldo, L.O.; Hix, J.; Watson, S.; Chichester, D. Towards explosive signal classification at the edge. In Proceedings of the University Program Review (UPR) 2021, Atlanta, GA, USA, 8–10 September 2021. [Google Scholar]
- Tobin, J.; Garcés, M.A.; Chichester, D. Inferring UAV Position Relative to Smartphone Sensors Based on Acoustic Characteristics. In Proceedings of the Monitoring, Technology and Verification (MTV) Workshop, Ann Arbor, MI, USA, 29–31 March 2021. [Google Scholar]
- Asmar, K.; Garcés, M.A.; Schnurr, J.; Christe, A. Rocket infrasound signatures recorded with smartphones. In Proceedings of the Consortium for Verification Technology (CVT) Workshop, Ann Arbor, MI, USA, 19–20 October 2016. [Google Scholar]
- Popenhagen, S.; Garcés, M.A. Rocket Ignition Detection Using Data Collected by Smartphones. In Proceedings of the Monitoring, Technology and Verification (MTV) Workshop, Ann Arbor, MI, USA, 29–31 March 2021. [Google Scholar]
- Schnurr, J.; Garcés, M.A.; Christe, A. Cosmos supersonic reentry analysis: A case study using traditional and mobile infrasound arrays, Acoustical Society of America and Acoustical Society of Japan. In Proceedings of the 5th Joint Meeting, Honolulu, HI, USA, 28 November–2 December 2016. [Google Scholar]
- Bowman, D.C.; Lees, J.M. A comparison of the ocean microbarom recorded on the ground and in the stratosphere. J. Geophys. Res. Atmos. 2017, 122, 9773–9782. [Google Scholar] [CrossRef]
- Krishnamoorthy, S.; Komjathy, A.; Pauken, M.T.; Cutts, J.A.; Garcia, R.F.; Mimoun, D.; Cadu, A.; Sournac, A.; Jackson, J.M.; Lai, V.H.; et al. Detection of Artificially Generated Seismic Signals Using Balloon-Borne Infrasound Sensors. Geophys. Res. Lett. 2018, 45, 3393–3403. [Google Scholar] [CrossRef]
- Brissaud, Q.; Krishnamoorthy, S.; Jackson, J.M.; Bowman, D.C.; Komjathy, A.; Cutts, J.A.; Zhan, Z.; Pauken, M.T.; Izraelevitz, J.S.; Walsh, G.J. The first detection of an earthquake from a balloon using its acoustic signature. Geophys. Res. Lett. 2021, 48, e2021GL093013. [Google Scholar] [CrossRef] [PubMed]
- Skyfall Raw Data Available from the Collection of Event Reports at RedVox.io Analysis/Featured Events. Available online: https://redvox.io/#/reports/3f3f (accessed on 22 February 2022).
- Skyfall GitHub Repository with Bounder Data. Available online: https://github.com/RedVoxInc/Skyfall (accessed on 22 February 2022).
- RedVox Application Programming Interface (API). Available online: https://github.com/RedVoxInc/redvox-api-1000 (accessed on 22 February 2022).
- RedVox Software Developer Kit (SDK). Available online: https://github.com/RedVoxInc/redvox-python-sdk (accessed on 22 February 2022).
- RedVox-Pandas Framework. Available online: https://github.com/RedVoxInc/redpandas (accessed on 22 February 2022).
- McKinney, W. Data structures for statistical computing in python. In Proceedings of the 9th Python in Science Conference, Austin, TX, USA, 28 June–3 July 2018; pp. 51–56. Available online: https://pypi.org/project/pandas/ (accessed on 22 February 2022).
- Garcés, M.A. Quantized constant-Q Gabor atoms for sparse binary representations of cyber-physical signatures. Entropy 2020, 22, 936. Available online: https://github.com/RedVoxInc/libquantum#libquantum (accessed on 22 February 2022). [CrossRef]
- Takazawa, S. Weighted Wavelet Z-Transform. Available online: https://github.com/RedVoxInc/libwwz (accessed on 22 February 2022).
- Totex Corporation Meteorological Balloon. Available online: https://totex.info/hinmoku_kikyu_e.html (accessed on 22 February 2022).
- Balloon Ascent Technologies HAB Bounder Balloon Cut-Down Device. Available online: https://loonatec.com/blog/wp-content/uploads/2020/09/HAB_Bounder_User_Guide_rev5.pdf (accessed on 22 February 2022).
- Rocketman Parachutes. Available online: https://the-rocketman.com/ (accessed on 22 February 2022).
- High Altitude Science StratoTrack APRS. Available online: https://www.highaltitudescience.com/products/stratotrack-aprs-transmitter (accessed on 22 February 2022).
- Globalstar SPOT Trace. Available online: https://www.globalstar.com/en-us/products/spot-for-business/spot-trace (accessed on 22 February 2022).
- Google Android Platform API. Available online: https://developer.android.com/reference (accessed on 22 February 2022).
- Google Protocol Buffers. Available online: https://developers.google.com/protocol-buffers (accessed on 22 February 2022).
- RedVox Cloud Service. Available online: https://www.redvox.io/#/home (accessed on 22 February 2022).
- ST Microelectronics LPS22HH Barometer Specifications. Available online: https://www.st.com/resource/en/datasheet/lps22hh.pdf (accessed on 22 February 2022).
- ST Microelectronics LSM6DSO Accelerometer and Gyroscope Specifications. Available online: https://www.st.com/resource/en/datasheet/lsm6dso.pdf (accessed on 22 February 2022).
- Asahi Kasei Microdevices (AKM) AK09918 3-Axis Electronic Compass Specifications. Available online: https://www.akm.com/content/dam/documents/products/electronic-compass/ak09918c/ak09918c-en-datasheet.pdf (accessed on 22 February 2022).
- Tian, C.; Jiang, H.; Liu, X.; Wang, X.; Liu, W.; Wang, Y. Tri-Message: A Lightweight Time Synchronization Protocol for High Latency and Resource-Constrained Networks. In Proceedings of the IEEE International Conference on Communications, Dresden, Germany, 14–18 June 2009; pp. 1–5. [Google Scholar] [CrossRef]
- Rhee, I.-K.; Lee, J.; Kim, J.; Serpedin, E.; Wu, Y.-C. Clock Synchronization in Wireless Sensor Networks: An Overview. Sensors 2009, 9, 56–85. [Google Scholar] [CrossRef]
- Faizullin, M.; Kornilova, A.; Akhmetyanov, A.; Ferrer, G. Twist-n-Sync: Software Clock Synchronization with Microseconds Accuracy Using MEMS-Gyroscopes. Sensors 2021, 21, 68. [Google Scholar] [CrossRef]
- Desjardins, S.H.; Laananen, D.H.; Singley, G.T., III. Aircraft Crash Survival Design Guide; USARTL-TR-79-22A; Applied Technology Laboratory, US Army Research and Technology Laboratories (AVRADCOM): Ft. Eustis, VA, USA, 1979. [Google Scholar]



















| Description | Value |
|---|---|
| Start Date Time | 2020-10-27 13:45:00 |
| Start Epoch s | 1603806300 |
| Start Latitude degrees | 36.07616 |
| Start Longitude degrees | −115.62339 |
| Start Altitude m (WGS-84) | 35538 |
| Stop Date Time | 2020-10-27 14:16:00 |
| Start Epoch s | 1603808160 |
| Stop Latitude degrees | 35.83728 |
| Stop Longitude degrees | −115.57234 |
| Description | Field | Units |
|---|---|---|
| Pres | Atmospheric pressure | hPa = mbar |
| Lon /Lat | GNSS longitude and latitude | degree decimal |
| Alt | GNSS altitude above ellipsoid | meters |
| Date | GNSS date | YYYYMMDD |
| Time | GNSS time | HH:MM:SS |
| Sample Interval | 1.004, Derived from Time | seconds |
| Interval St Dev | 0.061, Derived from Time | seconds |
| Description | Field | Value |
|---|---|---|
| Station ID | station.id() | 1637610021 |
| Make | station.metadata().make | samsung |
| Model | station.metadata().model | SM-G973U1 |
| OS | station.metadata().os | ANDROID |
| OS Version | station.metadata().os_version | 10 |
| App Version | station.metadata().app_version | 2.6.20 |
| SDK Version | datawindow.sdk_version | 3.0.0rc37 |
| Description | Field | Epoch s | Human UTC |
|---|---|---|---|
| Station Start Date 1 | station.start_date() | 1603719281 | 2020-10-26 13:34:41 |
| Event Start Date | station.first_data_timestamp() | 1603806314 | 2020-10-27 13:45:14 |
| Event End Date | station.last_data_timestamp() | 1603808114 | 2020-10-27 14:15:14 |
| Description | Field | Value |
|---|---|---|
| Sensor Name | station.audio_sensor().name | I/INTERNAL MIC |
| Nominal Rate Hz | station.audio_sample_rate_nominal_hz() | 8000.0 |
| Sample Rate Hz | station.audio_sensor().sample_rate_hz() | 8000.043426 |
| Sample Interval s | station.audio_sensor().sample_interval_s() | 0.000124999 |
| Interval Dev s | station.audio_sensor().sample_interval_std_s() | 0.000000052 |
| Description | Field | Value |
|---|---|---|
| Sensor Name | station.barometer_sensor().name | LPS22HH Barometer |
| Sample Rate Hz | station.barometer_sensor().sample_rate_hz() | 24.40309971 |
| Sample Interval s | station.barometer_sensor().sample_interval_s() | 0.040978401 |
| Interval Dev s | station.barometer_sensor().sample_interval_std_s() | 0.006281194 |
| Description | Field | Value |
|---|---|---|
| Sensor Name | station.accelerometer_sensor().name | LSM6DSO Accelerometer |
| Sample Rate Hz | station.accelerometer_sensor().sample_rate_hz() | 401.0575129 |
| Sample Interval s | station.accelerometer_sensor().sample_interval_s() | 0.002493408 |
| Interval Dev s | station.accelerometer_sensor().sample_interval_std_s() | 0.001007224 |
| Description | Field | Value |
|---|---|---|
| Sensor Name | station.gyroscope_sensor().name | LSM6DSO Gyroscope |
| Sample Rate Hz | station.gyroscope_sensor().sample_rate_hz() | 401.057526 |
| Sample Interval s | station.gyroscope_sensor().sample_interval_s() | 0.002493408 |
| Interval Dev s | station.gyroscope_sensor().sample_interval_std_s() | 0.000992285 |
| Description | Field | Value |
|---|---|---|
| Sensor Name | station.magnetometer_sensor().name | AK09918 Magnetometer |
| Sample Rate Hz | station.magnetometer_sensor().sample_rate_hz() | 100.1370283 |
| Sample Interval s | station.magnetometer_sensor().sample_interval_s() | 0.009986316 |
| Interval Dev s | station.magnetometer_sensor().sample_interval_std_s() | 0.001235985 |
| Description | Field | Value |
|---|---|---|
| Sensor Name | station.location_sensor().name | GNSS |
| Sample Rate Hz | station.location_sensor().sample_rate_hz() | 0.709595563 |
| Sample Interval s | station.location_sensor().sample_interval_s() | 1.409253456 |
| Interval Dev s | station.location_sensor().sample_interval_std_s() | 12.22592513 |
Publisher’s Note: MDPI stays neutral with regard to jurisdictional claims in published maps and institutional affiliations. |
© 2022 by the authors. Licensee MDPI, Basel, Switzerland. This article is an open access article distributed under the terms and conditions of the Creative Commons Attribution (CC BY) license (https://creativecommons.org/licenses/by/4.0/).
Share and Cite
Garcés, M.A.; Bowman, D.; Zeiler, C.; Christe, A.; Yoshiyama, T.; Williams, B.; Colet, M.; Takazawa, S.; Popenhagen, S. Skyfall: Signal Fusion from a Smartphone Falling from the Stratosphere. Signals 2022, 3, 209-234. https://doi.org/10.3390/signals3020014
Garcés MA, Bowman D, Zeiler C, Christe A, Yoshiyama T, Williams B, Colet M, Takazawa S, Popenhagen S. Skyfall: Signal Fusion from a Smartphone Falling from the Stratosphere. Signals. 2022; 3(2):209-234. https://doi.org/10.3390/signals3020014
Chicago/Turabian StyleGarcés, Milton A., Daniel Bowman, Cleat Zeiler, Anthony Christe, Tyler Yoshiyama, Brian Williams, Meritxell Colet, Samuel Takazawa, and Sarah Popenhagen. 2022. "Skyfall: Signal Fusion from a Smartphone Falling from the Stratosphere" Signals 3, no. 2: 209-234. https://doi.org/10.3390/signals3020014
APA StyleGarcés, M. A., Bowman, D., Zeiler, C., Christe, A., Yoshiyama, T., Williams, B., Colet, M., Takazawa, S., & Popenhagen, S. (2022). Skyfall: Signal Fusion from a Smartphone Falling from the Stratosphere. Signals, 3(2), 209-234. https://doi.org/10.3390/signals3020014

