Influence of the Gain–Bandwidth of the Front-End Amplifier on the Performance of a QEPAS Sensor
Abstract
1. Introduction
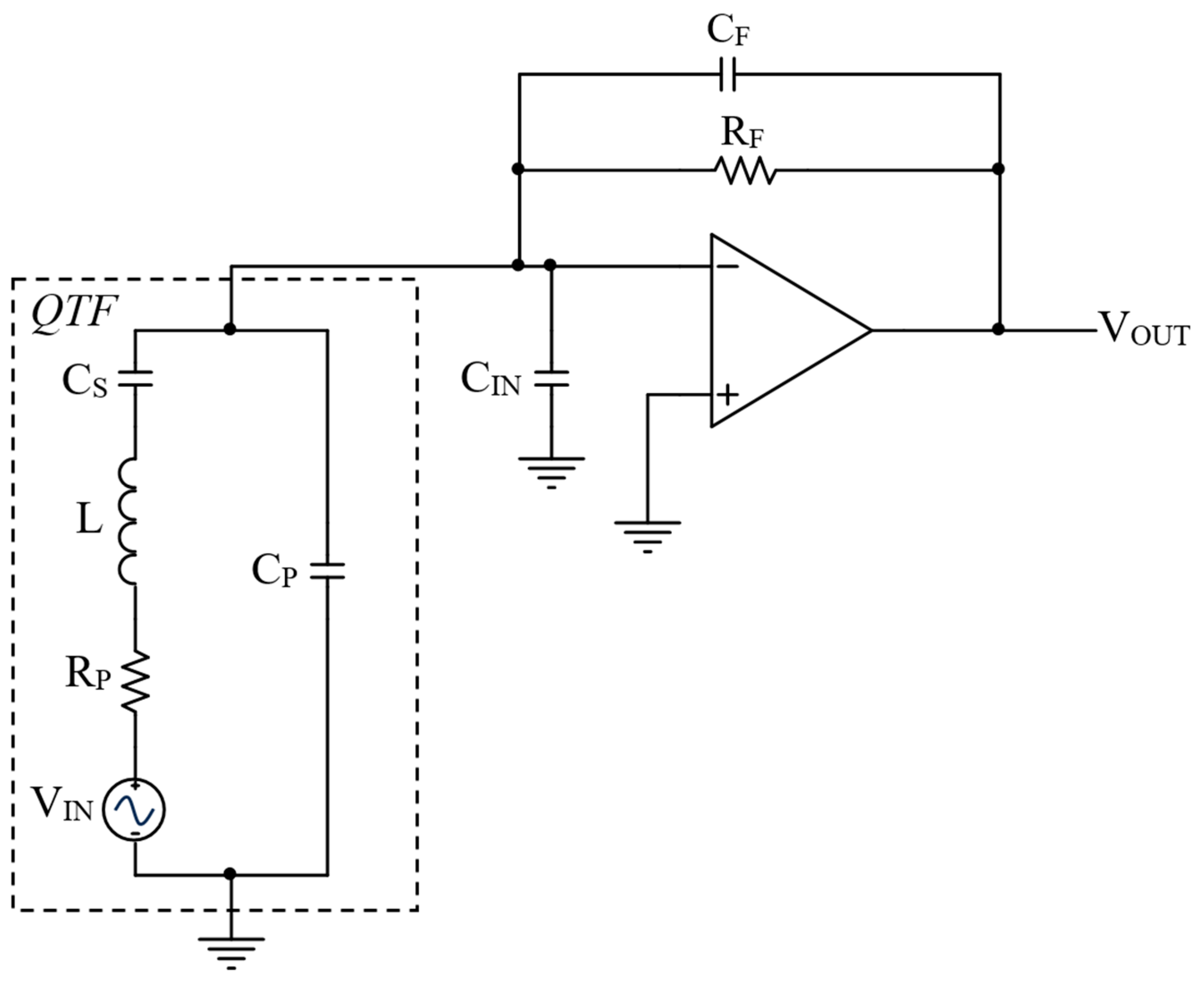
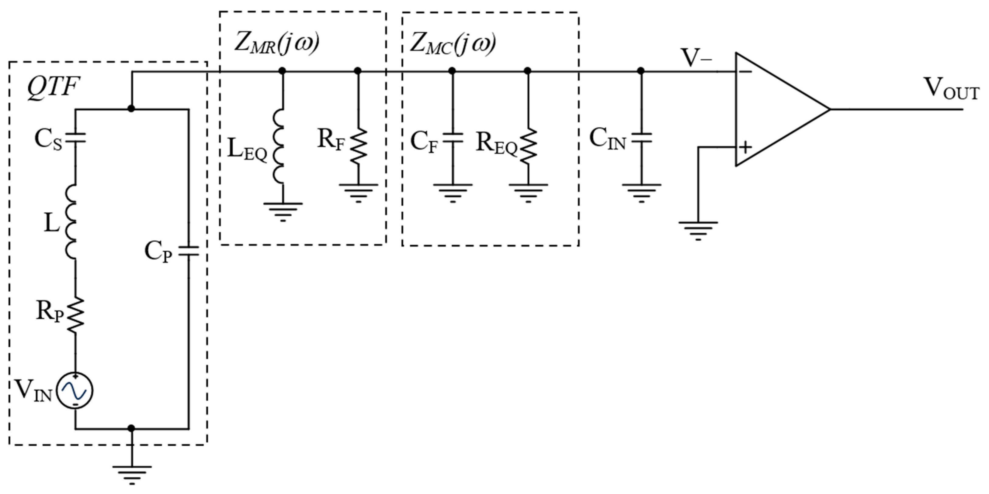
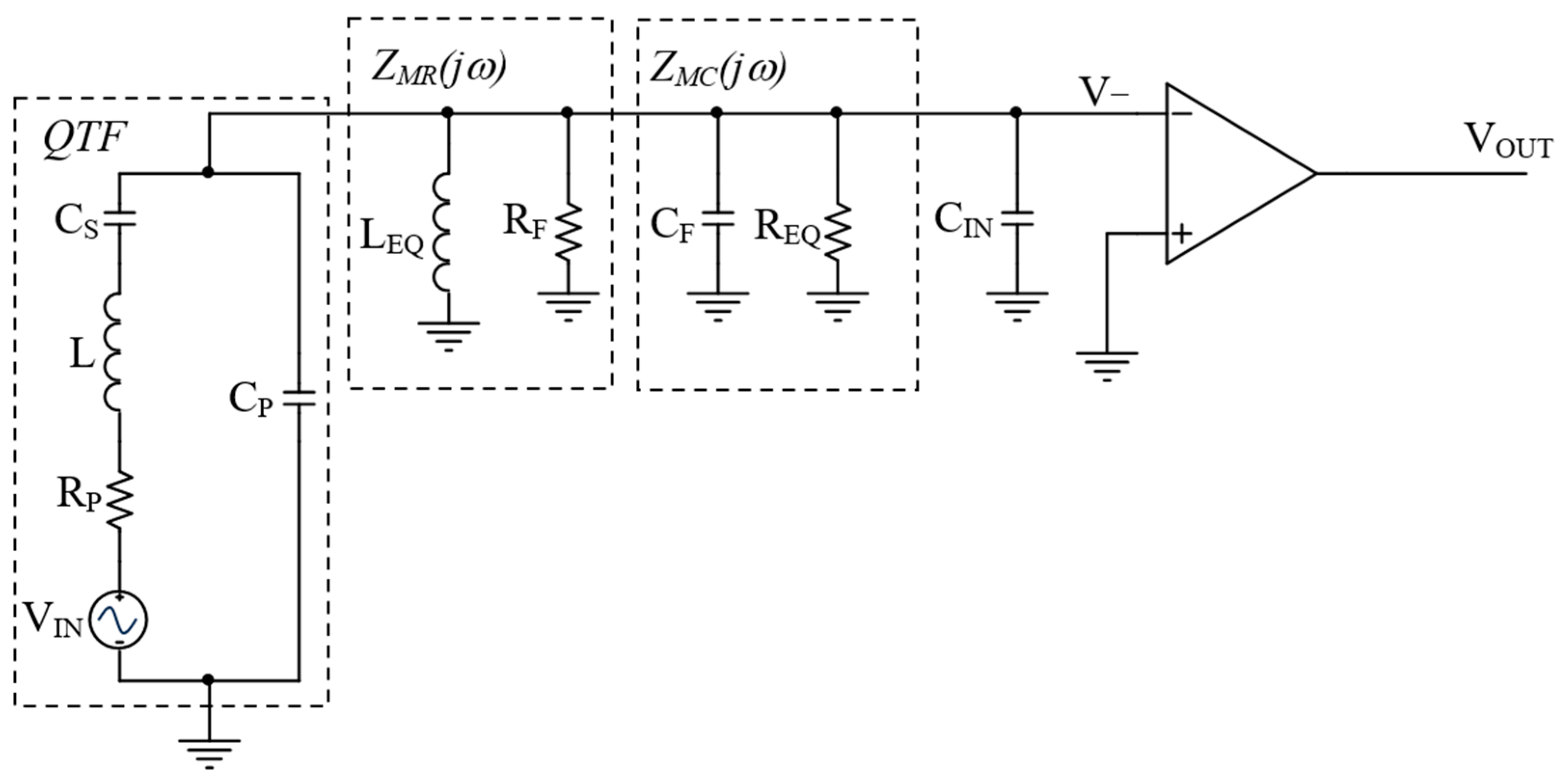
2. Materials and Methods
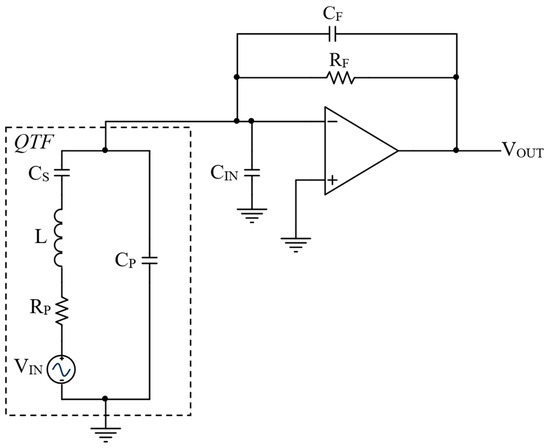
2.1. TIA Loop Gain as a Function of the OPAMP Gain–Bandwidth Product
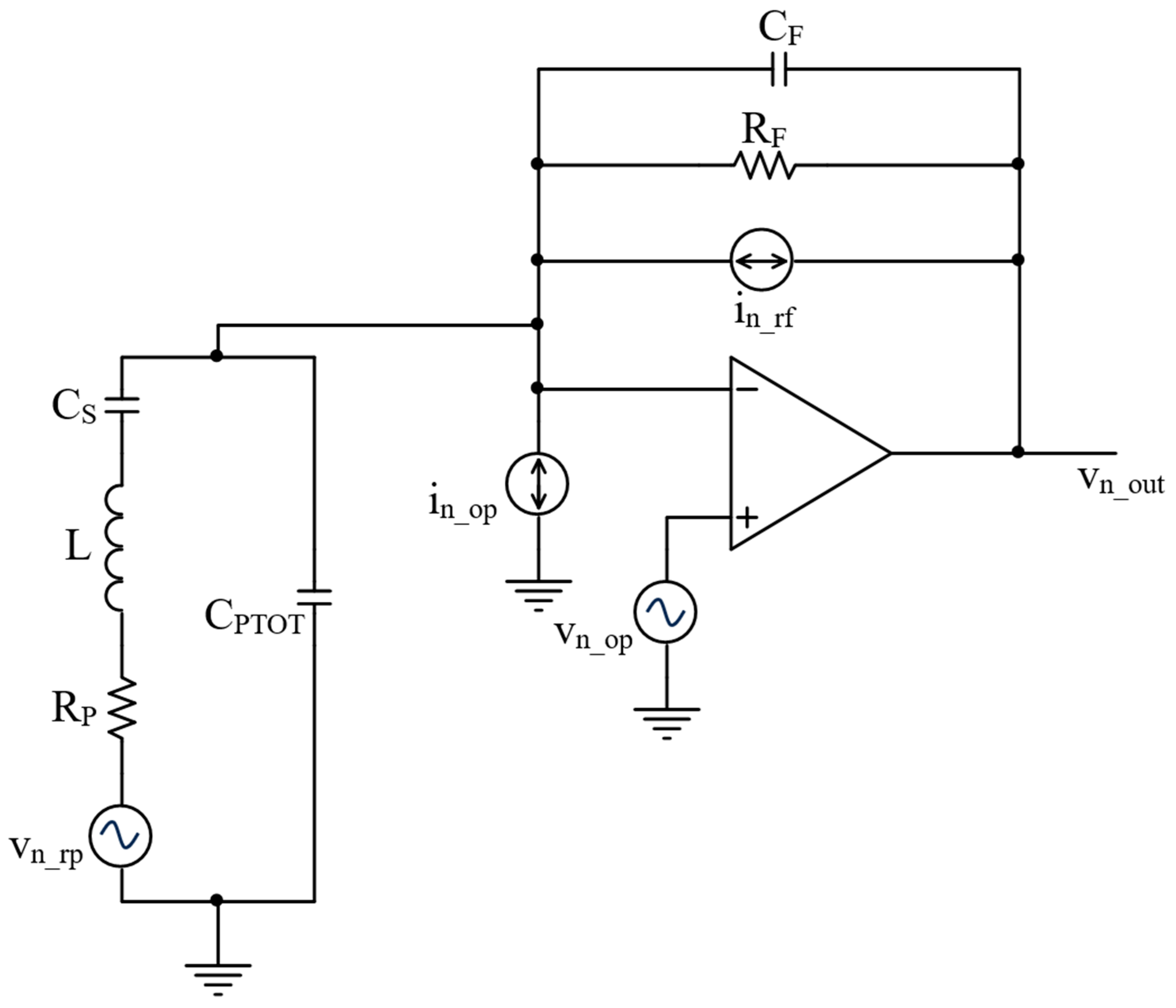
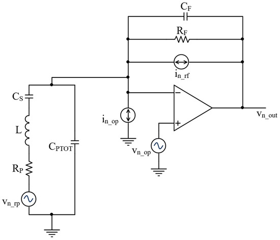
2.2. Closed-Loop Response of the TIA Coupled to the QTF
3. Results
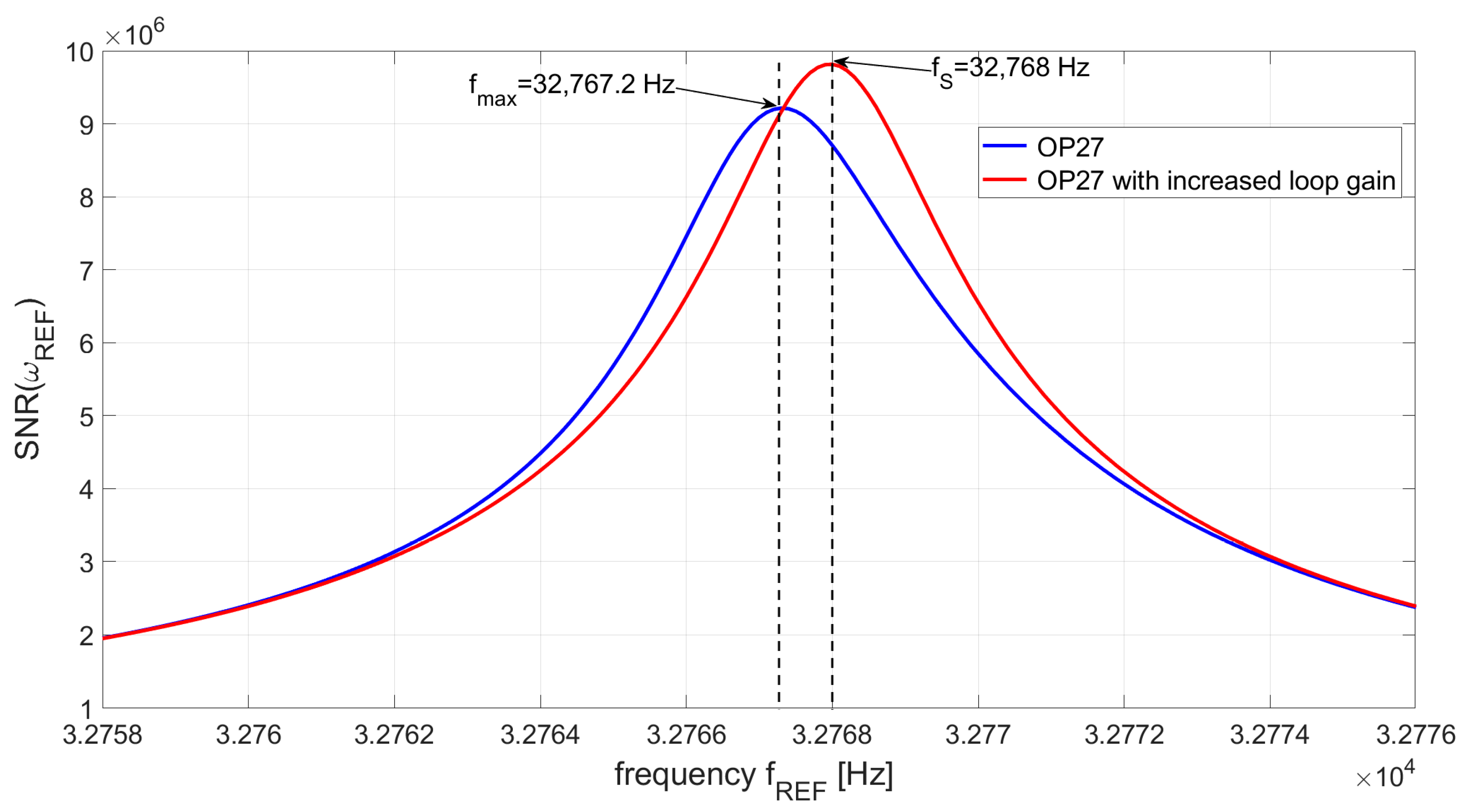
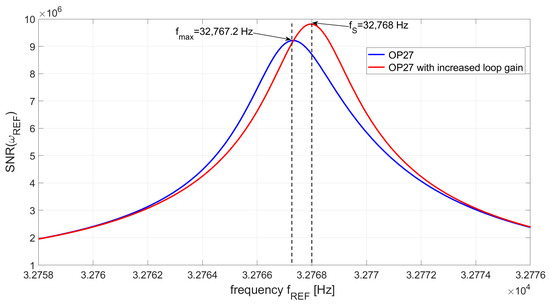
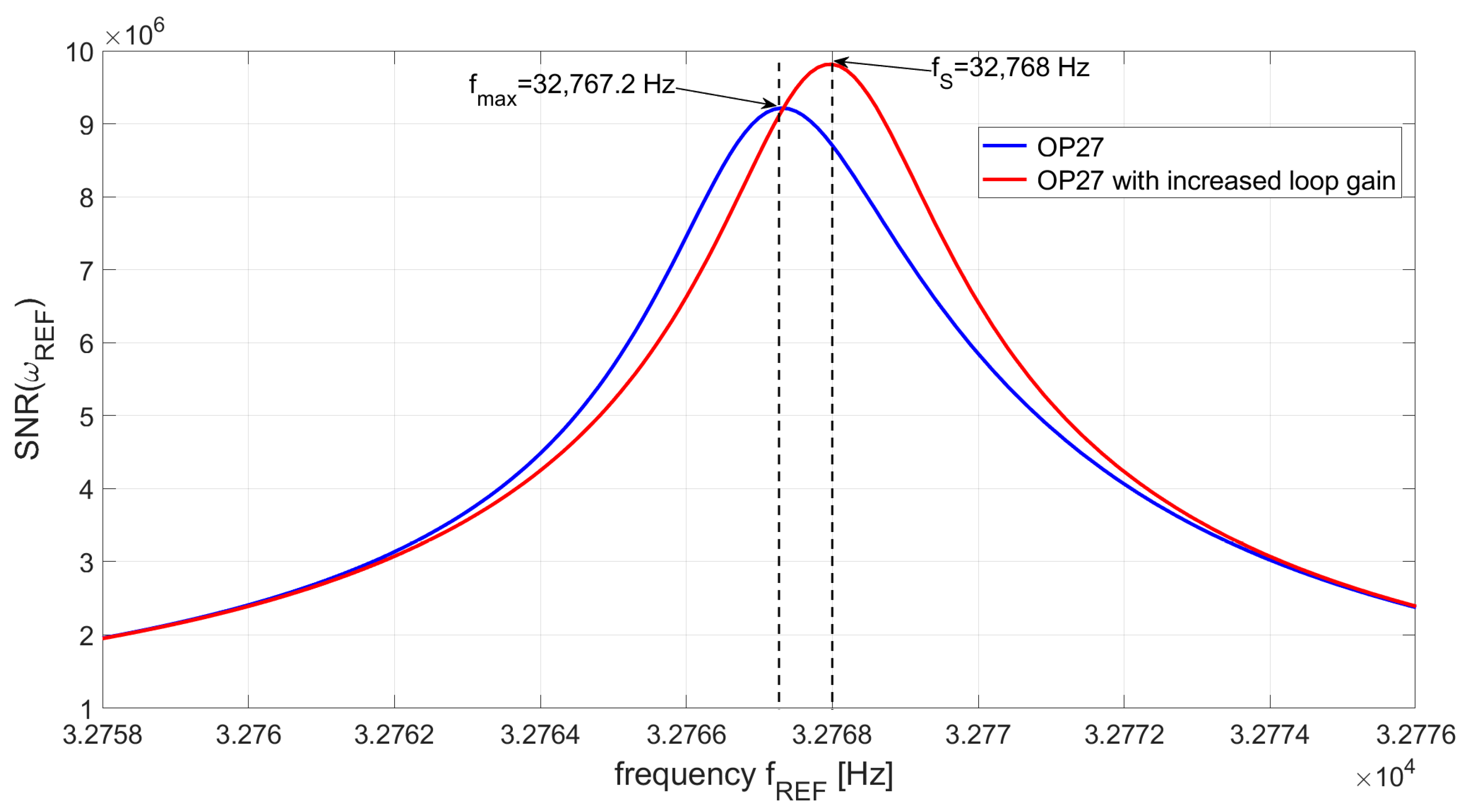
3.1. Shift of the Peak Frequency
3.2. Effects of the Limited GBW on the TIA Output Noise
3.3. Evaluation of the SNR and Effects of the Limited GBW
4. Discussion and Conclusions
Author Contributions
Funding
Data Availability Statement
Conflicts of Interest
Abbreviations
| Gain-bandwidth product | GBW |
| Lock-in amplifier | LIA |
| Normalized noise-equivalent absorption | NNEA |
| Operational amplifier | OPAMP |
| Quartz-enhanced photo-acoustic spectroscopy | QEPAS |
| Quartz Tuning Fork | QTF |
| Signal-to-noise ratio | SNR |
| Simulation program with integrated circuit emphasis | SPICE |
| Transimpedance amplifier | TIA |
References
- Kosterev, A.A.; Bakhirkin, Y.A.; Curl, R.F.; Tittel, F.K. Quartz-enhanced photoacoustic spectroscopy. Opt. Lett. 2002, 27, 1902–1904. [Google Scholar] [CrossRef]
- Kosterev, A.A.; Tittel, F.K.; Serebryakov, D.V.; Malinovsky, A.L.; Morozov, I.V. Applications of quartz tuning forks in spectroscopic gas sensing. Rev. Sci. Instrum. 2005, 76, 043105. [Google Scholar] [CrossRef]
- Ma, Y. Review of Recent Advances in QEPAS-Based Trace Gas Sensing. Appl. Sci. 2018, 8, 1822. [Google Scholar] [CrossRef]
- Yin, X.; Gao, M.; Miao, R.; Zhang, L.; Zhang, X.; Liu, L.; Shao, X.; Tittel, F.K. Near-infrared laser photoacoustic gas sensor for simultaneous detection of CO and H2S. Opt. Express. 2021, 29, 34258. [Google Scholar] [CrossRef] [PubMed]
- Dong, L.; Kosterev, A.A.; Thomazy, D.; Tittel, F.K. QEPAS spectrophones: Design, optimization, and performance. Appl. Phys. B 2010, 100, 627. [Google Scholar] [CrossRef]
- Menduni, G.; Zifarelli, A.; Kniazeva, E.; Dello Russo, S.; Ranieri, A.C.; Ranieri, E.; Patimisco, P.; Sampaolo, A.; Giglio, M.; Manassero, F.; et al. Measurement of methane, nitrous oxide and ammonia in atmosphere with a compact quartz-enhanced photoacoustic sensor. Sens. Actuators B Chem. 2023, 375, 132953. [Google Scholar] [CrossRef]
- Lin, H.; Zheng, H.; Montano, B.A.Z.; Wu, H.; Giglio, M.; Sampaolo, A.; Patimisco, P.; Zhu, W.; Zhong, Y.; Dong, L.; et al. Ppb-level gas detection using on-beam quartz-enhanced photoacoustic spectroscopy based on a 28 kHz tuning fork. Photoacoustics 2022, 25, 100321. [Google Scholar] [CrossRef] [PubMed]
- Yang, M.; Wang, Z.; Sun, H.; Hu, M.; Yeung, P.T.; Nie, Q.; Liu, S.; Akikusa, N.; Ren, W. Highly sensitive QEPAS sensor for sub-ppb N2O detection using a compact butterfly-packaged quantum cascade laser. Appl. Phys. B 2024, 30, 6. [Google Scholar] [CrossRef]
- Lin, H.; Liu, Y.; Lin, L.; Zhu, W.; Zhou, X.; Zhong, Y.; Giglio, M.; Sampaolo, A.; Patimisco, P.; Tittel, F.K.; et al. Application of standard and custom quartz tuning forks for quartz-enhanced photoacoustic spectroscopy gas sensing. Appl. Spectr. Rev. 2023, 58, 562–584. [Google Scholar] [CrossRef]
- Menduni, G.; Sampaolo, A.; Patimisco, P.; Giglio, M.; Dello Russo, S.; Zifarelli, A.; Elefante, A.; Wieczorek, P.Z.; Starecki, T.; Passaro, V.M.N.; et al. Front-End Amplifiers for Tuning Forks in Quartz Enhanced PhotoAcoustic Spectroscopy. Appl. Sci. 2020, 10, 2947. [Google Scholar] [CrossRef]
- Wieczorek, P.Z.; Starecki, T.; Tittel, F.K. Improving the signal to noise ratio of QTF preamplifiers dedicated for QEPAS applications. Appl. Sci. 2020, 10, 4105. [Google Scholar] [CrossRef]
- Winkowski, M.; Stacewicz, T. Low noise, open-source QEPAS system with instrumentation amplifier. Sci. Rep. 2019, 9, 7–12. [Google Scholar] [CrossRef]
- Starecki, T.; Wieczorek, P.Z. A High Sensitivity Preamplifier for Quartz Tuning Forks in QEPAS (Quartz Enhanced PhotoAcoustic Spectroscopy) Applications. Sensors 2017, 17, 2528. [Google Scholar] [CrossRef] [PubMed]
- Xie, Y.; Zhang, Y.; Zhu, D.; Chen, X.; Lu, J.; Shao, J. Compact QEPAS CO2 sensor system using a quartz tuning fork-embedded and in-plane configuration. Opt. Laser Technol. 2023, 159, 109018. [Google Scholar] [CrossRef]
- Li, B.; Menduni, G.; Giglio, M.; Patimisco, P.; Sampaolo, A.; Zifarelli, A.; Wu, H.; Wei, T.; Spagnolo, V.; Dong, L. Quartz-enhanced photoacoustic spectroscopy (QEPAS) and Beat Frequency-QEPAS techniques for air pollutants detection: A comparison in terms of sensitivity and acquisition time. Photoacoustics 2023, 31, 100479. [Google Scholar] [CrossRef] [PubMed]
- Zhang, Q.; Chang, J.; Wang, Z.; Wang, F.; Jiang, F.; Wang, M. SNR Improvement of QEPAS System by Preamplifier Circuit Optimization and Frequency Locked Technique. Photonic Sens. 2018, 8, 127–133. [Google Scholar] [CrossRef]
- Breitegger, P.; Schweighofer, B.; Wegleiter, H.; Knoll, M.; Lang, B.; Bergmann, A. Towards low-cost QEPAS sensors for nitrogen dioxide detection. Photoacoustics 2020, 18, 100169. [Google Scholar] [CrossRef] [PubMed]
- Rousseau, R.; Maurin, N.; Trzpil, W.; Bahriz, M.; Vicet, A. Quartz Tuning Fork Resonance Tracking and application in Quartz Enhanced Photoacoustics Spectroscopy. Sensors 2019, 19, 5565. [Google Scholar] [CrossRef]
- Vishay Intertechnology, Frequency Response of Thin Film Chip Resistors, Technical Note, Revision 04-Feb-09. Available online: https://www.vishay.com/docs/49427/vse-tn00.pdf (accessed on 28 December 2023).
- Kleinbaum, E.; Csathy, G. Note: A transimpedance amplifier for remotely located quartz tuning forks. Rev. Sci. Intrum. 2012, 83, 126101. [Google Scholar] [CrossRef]
- Di Gioia, M.; Menduni, G.; Zifarelli; Sampaolo, A.; Patimisco, P.; Giglio, M.; Marzocca, C.; Spagnolo, V. Study of the effect of the low-pass filter time constant on the noise level of Quartz Enhanced Photoacoustic Spectroscopy sensors. In Proceedings of the SPIE—Quantum Sensing and Nano Electronics and Photonics XIX, San Francisco, CA, USA, 29 January–3 February 2023. [Google Scholar]
- Sedra, A.S.; Smith, K.C. Microelectronic Circuits, 6th ed.; Oxford University Press: Oxford, UK, 2009; pp. 727–731. [Google Scholar]
- Grober, R.D.; Acimovic, J.; Schuck, J.; Hessman, D.; Kindlemann, P.J.; Hespanha, J.; Morse, A.S.; Karrai, K.; Tiemann, I.; Manus, S. Fundamental limits to force detection using quartz tuning forks. Rev. Sci. Intrum. 2000, 71, 2776. [Google Scholar] [CrossRef]
- Ma, Y.; He, Y.; Zhang, L.; Yu, X.; Zhang, J.; Sun, R.; Tittel, F.K. Ultra-high sensitive acetylene detection using quartz-enhanced photoacoustic spectroscopy with a fiber amplified diode laser and a 30.72 kHz quartz tuning fork. Appl. Phys. Lett. 2017, 110, 031107. [Google Scholar] [CrossRef]
- Di Gioia, M.; Lombardi, L.; Marzocca, C.; Matarrese, G.; Menduni, G.; Patimisco, P.; Spagnolo, V. Signal-to-Noise Ratio Analysis for the Voltage-Mode Read-Out of Quartz Tuning Forks in QEPAS Applications. Micromachines 2023, 14, 619. [Google Scholar] [CrossRef] [PubMed]
- Levy, R.; Duquesnoy, M.; Melkonian, J.M.; Raybaut, M.; Aoust, G. New Signal Processing for Fast and Precise QEPAS Measurements. IEEE Trans. Ultr. Ferroel. Freq. Contr. 2020, 67, 1230. [Google Scholar] [CrossRef] [PubMed]
- Giglio, M.; Patimisco, P.; Sampaolo, A.; Scamarcio, G.; Tittel, F.K. Vincenzo Spagnolo, Allan Deviation Plot as a Tool for Quartz-Enhanced Photoacoustic Sensors Noise Analysis. IEEE Trans. Ultr. Ferroel. Freq. Contr. 2016, 63, 555. [Google Scholar] [CrossRef] [PubMed]

















| Parameter | Value |
|---|---|
| Cp | 5 pF |
| CS | 5.2424 fF |
| L | 4.50 kH |
| Rp | 92.65 kΩ |
| Cin | 4 pF |
| RF | 10 MΩ |
| CF | 50 fF |
| OPAMP | Gain–Bandwidth Product [MHz] | Peak Frequency fpeak [Hz] |
|---|---|---|
| OP27 | 8 | 32,767.1 |
| TL071 | 3 | 32,766.2 |
| AD8067 | 300 | 32,768.0 |
Disclaimer/Publisher’s Note: The statements, opinions and data contained in all publications are solely those of the individual author(s) and contributor(s) and not of MDPI and/or the editor(s). MDPI and/or the editor(s) disclaim responsibility for any injury to people or property resulting from any ideas, methods, instructions or products referred to in the content. |
© 2024 by the authors. Licensee MDPI, Basel, Switzerland. This article is an open access article distributed under the terms and conditions of the Creative Commons Attribution (CC BY) license (https://creativecommons.org/licenses/by/4.0/).
Share and Cite
Lombardi, L.; Matarrese, G.; Marzocca, C. Influence of the Gain–Bandwidth of the Front-End Amplifier on the Performance of a QEPAS Sensor. Acoustics 2024, 6, 240-256. https://doi.org/10.3390/acoustics6010013
Lombardi L, Matarrese G, Marzocca C. Influence of the Gain–Bandwidth of the Front-End Amplifier on the Performance of a QEPAS Sensor. Acoustics. 2024; 6(1):240-256. https://doi.org/10.3390/acoustics6010013
Chicago/Turabian StyleLombardi, Luigi, Gianvito Matarrese, and Cristoforo Marzocca. 2024. "Influence of the Gain–Bandwidth of the Front-End Amplifier on the Performance of a QEPAS Sensor" Acoustics 6, no. 1: 240-256. https://doi.org/10.3390/acoustics6010013
APA StyleLombardi, L., Matarrese, G., & Marzocca, C. (2024). Influence of the Gain–Bandwidth of the Front-End Amplifier on the Performance of a QEPAS Sensor. Acoustics, 6(1), 240-256. https://doi.org/10.3390/acoustics6010013

