Spatial Augmented Reality Storytelling in Arts and Culture: A Critical Review from an Interaction Design Perspective
Abstract
1. Introduction
- Where is SAR employed (which types of institutions or places) and for which purpose?
- What are the main types of spatial configurations of SAR?
- What are the current options for sensing solutions?
- What are the repeated narrative structures, and what are their most effective scales?
- What evidence exists for measures of impact (engagement, learning/recall, presence, cognitive load), and how do cultural and art institutions weigh spectacle versus scholarly interpretation?
- What are the research gaps so far that may be addressed in further research and development?
- What are the recurring trends and design tensions that emerge, and what design recommendations and solutions may address these on a consistent basis?
- Where and how is SAR applied within arts, culture, heritage, and educational settings, and what technological and spatial configurations are most employed?
- What forms of interaction, narrative structuring, and audience engagement are reported in the literature, and how do these relate to the physical scales and purposes of SAR installations?
- What evidence exists regarding user experience, presence, learning, and cognitive load, and what design tensions or gaps emerge that may inform future research and practice?
1.1. Scope and Working Definitions
1.2. Methodology of the Review
- Used technology (e.g., display, sensing, etc.);
- Physical context/scale (e.g., tabletop/object room/gallery building/outdoor setups);
- System setup requirements (e.g., multi-projector setups, depth cameras, tangible tokens);
- Modality of interaction (e.g., passive guided gaze, tangible, gesture/body, walk-through, co-creation);
- Narrative focus/cultural theme and content (storytelling);
- Audience/user group;
- Type of study (lab, in-the-wild, expert review, concept contribution);
- Design strategies (e.g., participatory design, research-through-design, user-centered iterative or agile development);
- Notes on research gaps, trends, and various comments.
2. Reporting
2.1. Technology Landscape
2.1.1. Projection
2.1.2. Sensing and Tracking
2.1.3. Calibration and Registration
2.1.4. Authoring and Playback
2.1.5. Experience and Constraints
2.2. Physical Contexts and Scales of Deployment
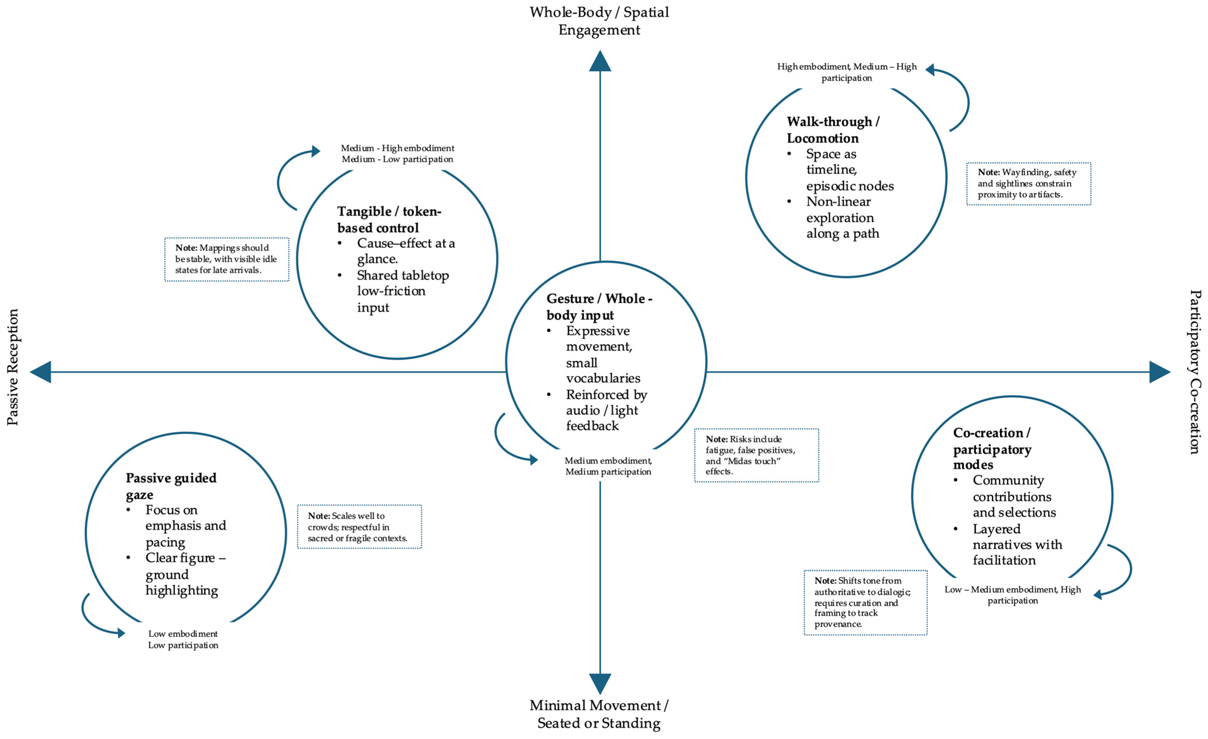
2.3. Interaction Modalities
2.4. Audiences
2.5. Evaluation Methods and Evidence
3. Reflection
3.1. Historic Context and Trajectory (2010–2025)
3.2. SAR Narrative Design Patterns
3.3. Inclusion and Accessibility
3.4. Design Tensions, Practical Constraints, and Recommendations
4. Discussion
4.1. Physical Scale, Narrative Form, and Spatial Affordances
4.2. Interaction Modalities and Preferred Engagements
4.3. Evaluation Practices, Evidence Gathered, and Existing Gaps
4.4. Contradictions and Open Tensions
4.5. Toward a Design and Research Agenda for Cultural SAR
5. Conclusions
Author Contributions
Funding
Data Availability Statement
Conflicts of Interest
| 1 | Phygital refers to the integrated experience that seamlessly blends the physical and digital worlds. It describes products, services, environments, or interactions where tangible, real-world elements are enhanced, augmented, or extended through digital technologies, such as sensors, interactive media, AI, AR/VR/SAR, or connected platforms, creating a unified and continuous user experience across both realms. |
| 2 | AR—Augmented Reality. |
| 3 | MR—Mixed Reality. |
| 4 | HMDs—Head Mounted Displays. |
| 5 | Palimpsests are layered surfaces, texts, or spaces in which earlier forms, meanings, or inscriptions have been partially erased, overwritten, or transformed, yet remain perceptible. The term is used metaphorically to describe systems (cultural, spatial, historical, or digital), where multiple temporal layers coexist, allowing past and present narratives to overlap and inform one another. |
| 6 | Edutainment refers to the integration of education and entertainment in experiences, media, or applications designed to engage users emotionally and cognitively while facilitating learning. It combines instructional content with playful, narrative, or interactive elements such as games, storytelling, audiovisual media, and simulations to enhance motivation, comprehension, and knowledge retention. |
| 7 | SUS (System Usability Scale) is a standardized questionnaire used to evaluate the perceived usability of a system. It consists of ten items rated on a Likert scale and provides a single score reflecting overall ease of use, learnability, and user confidence. SUS is technology-agnostic and widely used due to its reliability, speed, and comparability across systems. |
| 8 | UEQ (User Experience Questionnaire) assesses user experience beyond usability, capturing both pragmatic qualities (such as efficiency and clarity) and hedonic qualities (such as stimulation and novelty). It uses semantic differential scales and is particularly suited for evaluating interactive systems where emotional and experiential factors are critical. |
| 9 | NASA-TLX (Task Load Index) measures perceived workload during task performance. It evaluates mental, physical, and temporal demand, as well as effort, performance, and frustration. NASA-TLX is commonly used to understand cognitive load and user strain, especially in complex, immersive, or safety-critical systems. |
| 10 | Edge blending: A technique in projection mapping that smoothly overlaps images from multiple projectors to eliminate visible seams and create a single continuous image. |
| 11 | Color matching: The calibration process that ensures consistent color, brightness, and white balance across multiple projectors in a projection mapping setup. |
| 12 | Lumens: A unit of measurement indicating the perceived brightness of a light source or projector output. |
| 13 | Photometric compensation: A technique in projection mapping that corrects brightness and color distortions caused by surface geometry, texture, and reflectance, ensuring the projected image appears visually consistent and accurate across non-uniform surfaces. |
| 14 | RGB-D cameras: Cameras that capture standard color images (RGB) together with depth information (D), enabling the measurement of distance, geometry, and spatial structure of a scene. |
| 15 | Fiducial marker systems: Computer vision systems that use predefined visual markers to enable reliable detection, tracking, and spatial alignment of digital content within a physical environment. |
| 16 | AprilTags: A family of robust fiducial markers designed for precise and reliable visual detection, commonly used for camera pose estimation, tracking, and spatial alignment in computer vision and mixed reality systems. |
| 17 | ArUco: An open-source fiducial marker system used for camera calibration, pose estimation, and object tracking, widely applied in augmented reality and computer vision applications. |
| 18 | Time-of-Flight (ToF): A depth-sensing technique that measures the distance between a sensor and objects by calculating the time it takes for emitted light to travel to a surface and return. |
| 19 | RFID (Radio-Frequency Identification): A technology that uses radio waves to wirelessly identify and track tagged objects without direct line of sight. |
| 20 | NFC (Near Field Communication): A short-range wireless communication technology that enables data exchange between devices or tags when they are brought very close together. |
| 21 | Inertial Measurement Units (IMUs): Sensors that combine accelerometers, gyroscopes, and sometimes magnetometers to measure motion, orientation, and acceleration in three-dimensional space. |
| 22 | Ultra-Wideband (UWB): A short-range wireless technology that enables highly precise distance and position tracking by transmitting signals across a very wide frequency spectrum. |
| 23 | LiDAR (Light Detection and Ranging): A sensing technology that measures distances by emitting laser pulses and analyzing their reflections to generate precise three-dimensional representations of the environment. |
| 24 | Homographies: Mathematical transformations that map points between two planes, commonly used in computer vision to align images and relate a projected image to a physical surface. |
| 25 | Projector’s pixel grid: The fixed two-dimensional array of discrete pixels that defines how a projector outputs and spatially samples an image onto a surface. |
| 26 | Geometric warping: The process of digitally distorting an image so it aligns correctly with the shape, orientation, and geometry of a physical projection surface. |
| 27 | Photogrammetry: A technique that reconstructs three-dimensional geometry from multiple overlapping photographs by analyzing visual features and their spatial relationships. |
| 28 | Unity: A real-time 3D development engine widely used to create interactive applications, simulations, and immersive experiences across multiple platforms. |
| 29 | Unreal Engine: A high-performance real-time 3D engine used for creating visually advanced interactive applications, simulations, and immersive experiences. |
| 30 | TouchDesigner: A node-based visual programming environment for real-time interactive multimedia, widely used in live visuals and immersive installations. |
| 31 | Notch: A real-time graphics tool focused on high-end visual effects and interactive motion graphics, often used in live events and projection mapping. |
| 32 | vvvv: A visual programming framework for real-time graphics, interaction, and physical computing, commonly used in media art and installations. |
| 33 | openFrameworks: An open-source C++ creative coding toolkit for building custom interactive and audiovisual applications. |
| 34 | Processing: A creative coding platform designed to make visual and interactive programming accessible, especially for artists and designers. |
| 35 | Disguise: A real-time content playback and show control platform for large-scale projection mapping, immersive environments, and live events. |
| 36 | Watchout: A multi-display media server system used for synchronized playback across multiple projectors and screens. |
| 37 | Resolume: A real-time VJ and media playback software widely used for live visuals, projection mapping, and audiovisual performances. |
| 38 | MadMapper: A projection mapping and media control software used to map, warp, and blend visual content onto complex physical surfaces in real time. |
| 39 | Diegetic sounds: Sounds that originate within the narrative world of an experience and are perceivable by its characters, reinforcing realism and spatial coherence. |
| 40 | DMX (Digital Multiplex): A standardized digital communication protocol used to control lighting, effects, and stage equipment in real time. |
| 41 | sACN (Streaming Architecture for Control Networks): A network-based lighting control protocol that transmits DMX data over IP networks for scalable and distributed control systems. |
| 42 | System Usability Scale (SUS): A standardized ten-item questionnaire used to assess the perceived usability of a system or interface. |
| 43 | User Experience Questionnaire (UEQ): A standardized questionnaire used to measure user experience across pragmatic and hedonic quality dimensions of an interactive system. |
| 44 | Bipolar scales: Measurement scales that assess responses between two opposing attributes (e.g., easy–difficult), commonly used in usability and user experience evaluation. |
| 45 | Benchmark datasets: Standardized datasets used to evaluate, compare, and validate the performance of algorithms, systems, or models under consistent conditions. |
| 46 | Long-throw projection: A projection setup in which the projector is placed at a relatively large distance from the surface, suitable for covering large areas or façades. |
| 47 | Rigging: The process of securely mounting and supporting equipment—such as lights, projectors, or speakers—using structural systems in performance and installation environments. |
| 48 | Sandboxes: Isolated testing environments used to safely experiment with systems, software, or content without affecting live or production setups. |
| 49 | XR (Extended Reality): An umbrella term encompassing virtual reality (VR), augmented reality (AR), and mixed reality (MR), describing immersive technologies that blend digital and physical worlds. |
| 50 | MediaPipe-class methods: Real-time computer vision and machine learning pipelines for tasks such as body, hand, and face tracking, optimized for low-latency interactive applications. |
| 51 | PIR (Presence, Involvement, and Realism): A framework used to assess how strongly users feel present, engaged, and perceptually convinced within an immersive or mediated experience. |
References
- Bimber, O.; Raskar, R. Spatial Augmented Reality: Merging Real and Virtual Worlds; CRC Press: Boca Raton, FL, USA, 2005. [Google Scholar]
- Kenderdine, S.; Chan, L.K.Y.; Shaw, J. Pure Land: Futures for embodied museography. ACM J. Comput. Cult. Herit. 2014, 7, 8. [Google Scholar] [CrossRef]
- Kim, M.; Lee, J.; Stuerzlinger, W.; Wohn, K. HoloStation: Augmented visualization and presentation. In Proceedings of the SA ’16 Symposium on Visualization, Macau, China, 5–8 December 2016. [Google Scholar] [CrossRef]
- Zhang, Y.; Ma, P.; Zhu, Z. Integrating performer into a real-time augmented reality performance spatially by using a multi-sensory prop. In Proceedings of the 23rd ACM Symposium on Virtual Reality Software and Technology (VRST ’17), Gothenburg, Sweden, 8–10 November 2017. [Google Scholar] [CrossRef]
- Barber, G.A.; Lafluf, M.; Amen, F.G.; Accuosto, P. Interactive projection mapping in heritage: The Anglo case. In Proceedings of the CAAD Futures 2017 Proceedings, Istanbul, Turkey, 12–14 July 2017. [Google Scholar]
- Schmidt, S.; Steinicke, F.; Irlitti, A.; Thomas, B.H. Floor-projected guidance cues for collaborative exploration of spatial augmented reality setups. In Proceedings of the ACM ISS 2018 (Interactive Surfaces and Spaces), Tokyo, Japan, 25–28 November 2018. [Google Scholar] [CrossRef]
- Caggianese, G.; Gallo, L.; Neroni, P. Evaluation of spatial interaction techniques for virtual heritage applications: A case study of an interactive holographic projection. Future Gener. Comput. Syst. 2018, 81, 516–527. [Google Scholar] [CrossRef]
- Nofal, E.; Stevens, R.; Coomans, T.; Vande Moere, A. Communicating the spatiotemporal transformation of architectural heritage via in-situ projection mapping. Digit. Appl. Archaeol. Cult. Herit. 2018, 10, e00083. [Google Scholar] [CrossRef]
- Lee, Y.Y.; Lee, J.H.; Ahmed, B.; Son, M.G.; Lee, K.H. A new projection-based exhibition system for a museum. ACM J. Comput. Cult. Herit. 2019, 12, 10. [Google Scholar] [CrossRef]
- Duguleană, M.; Carrozzino, M.; Gams, M.; Tanea, I. (Eds.) VR Technologies in Cultural Heritage; Springer: Cham, Switzerland, 2019. [Google Scholar] [CrossRef]
- Slavin, N. Map-Based Storytelling in Spatial Augmented Reality: Projection of Interactive Layers. Master’s thesis, Technical University of Munich, München, Germany, 2020. [Google Scholar]
- Leinonen, T.; Brinck, J.; Vartiainen, H.; Sawhney, N. Augmented reality sandboxes. Digit. Creat. 2021, 32, 38–55. [Google Scholar] [CrossRef]
- Cisternino, D.; Corchia, L.; De Luca, V.; Gatto, C.; Liaci, S.; Scrivano, L.; Trono, A.; De Paolis, L.T. Augmented reality applications to support the promotion of cultural heritage. J. Comput. Cult. Herit. 2021, 14, 47. [Google Scholar] [CrossRef]
- Ioakeim, N.; Printezis, P.; Skarimpas, C.; Koutsabasis, P.; Vosinakis, S. Kirini: An interactive projection-mapping installation. In Digital Heritage. Progress in Cultural Heritage: Documentation, Preservation, and Protection; Lecture Notes in Computer Science; Springer: Cham, Switzerland, 2021. [Google Scholar] [CrossRef]
- Nikolakopoulou, V.; Printezis, P.; Maniatis, V.; Kontizas, D.; Vosinakis, S.; Chatzigrigoriou, P.; Koutsabasis, P. Conveying intangible cultural heritage in museums with interactive storytelling and projection mapping: The case of the Mastic Villages. Heritage 2022, 5, 1024–1049. [Google Scholar] [CrossRef]
- De Paolis, L.T.; Liaci, S.; Sumerano, G.; De Luca, V. A video mapping performance as an innovative tool. Information 2022, 13, 122. [Google Scholar] [CrossRef]
- Trunfio, M.; Lucia, M.D.; Campana, S.; Magnelli, A. Innovating the cultural heritage museum service model. J. Herit. Tour. 2022, 17, 1–19. [Google Scholar] [CrossRef]
- Larrieux, E.; Speziali, S. Augmented objects as portals into virtual worlds: Using audio to create immersive experiences in extended realities. In Proceedings of the AudioMostly 2022 (AM ’22), St. Pölten, Austria, 6–9 September 2022. [Google Scholar] [CrossRef]
- Suzuki, R.; Karim, A.; Xia, T.; Hedayati, H.; Marquardt, N. Augmented reality and robotics: A survey and taxonomy for AR-enhanced human–robot interaction and robotic interfaces. In Proceedings of the CHI Conference on Human Factors in Computing Systems (CHI ’22), New Orleans, LA, USA, 29 April–5 May 2022. [Google Scholar] [CrossRef]
- Allal-Chérif, O. Intelligent cathedrals: Using augmented reality, virtual reality, and artificial intelligence. Technol. Forecast. Soc. Chang. 2022, 178, 121604. [Google Scholar] [CrossRef]
- Xu, N.; Liang, J.; Shuai, K.; Li, Y.; Yan, J. HeritageSite AR: An exploration game. In Proceedings of the CHI EA ’23, Hamburg, Germany, 23–28 April 2023. [Google Scholar] [CrossRef]
- Li, H.; Ito, H. Visitor’s experience evaluation of projection mapping at cultural sites. Herit. Sci. 2023, 11, 52. [Google Scholar] [CrossRef]
- De Luca, V.; Barba, M.C.; D’Errico, G.; Nuzzo, B.L.; De Paolis, L.T. A user experience analysis for a mobile MR application. Virtual Real. 2023, 27, 2821–2837. [Google Scholar] [CrossRef]
- De Paolis, L.T.; Gatto, C.; Corchia, L.; De Luca, V. Usability, user experience and mental workload in mobile AR for storytelling. Virtual Real. 2023, 27, 1117–1143. [Google Scholar] [CrossRef]
- Sari, I.P.; Juhana, A.; Nurhidayatulloh, N. Global trends in projection mapping technology. J. Print Media Technol. Res. 2023, 12, 219–229. [Google Scholar] [CrossRef]
- Tzortzi, K.; Fatah gen Schieck, A.; Printezis, P.; Kontogeorgopoulou, E.-M.; Efthymiou, E.; Vourloumi, M.; Maniatis, V. Longue durée: Perceiving heritage through media architecture. In Proceedings of the 6th Media Architecture Biennale Conference, Toronto, ON, Canada, 14–23 June 2023; pp. 119–132. [Google Scholar]
- Innocente, C.; Ulrich, L.; Moos, S.; Vezzetti, E. A framework study on the use of immersive XR technologies in cultural heritage. J. Cult. Herit. 2023, 62, 268–284. [Google Scholar] [CrossRef]
- Silva, C.; Zagalo, N.; Vairinhos, M. Towards participatory activities with augmented reality for cultural heritage: A literature review. Comput. Educ. X Real. 2023, 3, 100044. [Google Scholar] [CrossRef]
- Reaver, K. Augmented reality as a participation tool for youth in urban planning. Front. Virtual Real. 2023, 4, 1055930. [Google Scholar] [CrossRef]
- De Luca, V.; Gatto, C.; Liaci, S.; Corchia, L.; Chiarello, S.; Faggiano, F.; Sumerano, G.; De Paolis, L.T. VR and SAR for social inclusion: The “Includiamoci” project. Information 2023, 14, 38. [Google Scholar] [CrossRef]
- Ahmed Maqbool, S.; Maxwell, D. Story Seeds: Creating interactive narratives. In Proceedings of the DRS2024, Boston, MA, USA, 23–28 June 2024. [Google Scholar] [CrossRef]
- Nikolarakis, A.; Koutsabasis, P. Mobile AR interaction design patterns. Multimodal Technol. Interact. 2024, 8, 52. [Google Scholar] [CrossRef]
- Chen, K.; Yang, Q.; Yuan, Q.; Pan, Z. Exploring the impact of bidirectional interactions between VR and SAR on cultural exhibition. In Proceedings of the VRCAI ’24, Nanjing, China, 1–2 December 2024. [Google Scholar] [CrossRef]
- Ramtohul, A.; Khedo, K.K. Augmented reality systems in the cultural heritage domains: A qualitative narrative synthesis. Digit. Appl. Archaeol. Cult. Herit. 2024, 32, e00317. [Google Scholar] [CrossRef]
- Ceccarelli, S.; Cesta, A.; Cortellessa, G.; De Benedictis, R.; Fracasso, F.; Leopardi, L.; Ligios, L.; Lombardi, E.; Malatesta, S.G.; Oddi, A.; et al. Evaluating visitors’ experience in museum: Comparing artificial intelligence and multi-partitioned analysis. Digit. Appl. Archaeol. Cult. Herit. 2024, 33, e00340. [Google Scholar] [CrossRef]
- Wang, H.; Gao, Z.; Zhang, X.; Du, J.; Xu, Y.; Wang, Z. Gamifying cultural heritage: Exploring the potential of immersive virtual exhibitions. Telemat. Inform. Rep. 2024, 15, 100150. [Google Scholar] [CrossRef]
- Bollini, L. Space as a narrative interface: Phygital interactive storytelling. In Multidisciplinary Aspects of Design; Springer: Cham, Switzerland, 2024; pp. 613–622. [Google Scholar] [CrossRef]
- Shin J-e Kim, H.; Park, H.; Woo, W. Investigating the design of augmented narrative spaces through virtual–real connections: A systematic literature review. In Proceedings of the CHI Conference on Human Factors in Computing Systems (CHI ’24), Honolulu, HI, USA, 11–16 May 2024. [Google Scholar] [CrossRef]
- Weidner, F.; Hartbrich, J.; Arboleda, S.A.; Kunert, C.; Schneiderwind, C.; Diao, C.; Gerhardt, C.; Surdu, T.; Broll, W.; Werner, S.; et al. Eyes on the narrative: Visual realism and audio in AR storytelling. In Proceedings of the ETRA ’24, Glasgow, UK, 4–7 June 2024. [Google Scholar] [CrossRef]
- Xu, N.; Li, Y.; Liang, J.; Shuai, K.; Li, Y.; Yan, J.; Zhang, C.; Dong, Y. HeritageSite AR: A mobile augmented reality exploration game. ACM J. Comput. Cult. Herit. 2024, 17, 67. [Google Scholar] [CrossRef]
- Baron, A.M.; Gul, L.F. Gesture-driven storytelling in cultural heritage interpretation. In Proceedings of the eCAADe 43: Confluence, Ankara, Türkiye, 1–5 September 2025; Volume 2, pp. 543–550. [Google Scholar]
- Muñoz, A.; Climent-Ferrer, J.J.; Martí-Testón, A.; Solanes, J.E.; Gracia, L. Enhancing cultural heritage engagement with multisensory XR. Electronics 2025, 14, 2039. [Google Scholar] [CrossRef]
- Li, H.; Li, B.; Ito, H.; Zhang, T. Architectural influence on narrative content in projection mapping. npj Herit. Sci. 2025, 13, 509. [Google Scholar] [CrossRef]
- Li, Y.; Wang, S.; Sun, X.; Yang, L.; Zhu, T.; Chen, Y.; Zhao, K.; Zhao, Y.; Li, M.; Lc, R. Reality as imagined: TeleAbsence-driven extended reality experience. Int. J. Hum.-Comput. Interact. 2025, in press. [Google Scholar] [CrossRef]
- Ruan, C.; Qiu, S.; Yao, H. Enhancing cultural sustainability in ethnographic museums. Sustainability 2025, 17, 6915. [Google Scholar] [CrossRef]
- Tang, X.; Situ, J.; Cui, A.Y.; Wu, M.; Huang, Y. LLM integration in extended reality: A comprehensive review of current trends, challenges, and future perspectives. In Proceedings of the CHI ’25, Yokohama, Japan, 26 April–1 May 2025. [Google Scholar] [CrossRef]
- Chatsiopoulou, A.; Michailidis, P.D. Augmented reality in cultural heritage: A narrative review of design, development and evaluation approaches. Heritage 2025, 8, 421. [Google Scholar] [CrossRef]
- Shawash, J.; Thibault, M.; Hamari, J. Who killed Helene Pumpulivaara?: AI-assisted content creation and XR implementation for interactive built heritage storytelling. In Proceedings of the IMX ’25, Niterói, Brazil, 3–6 June 2025. [Google Scholar] [CrossRef]
- Pavavimol, T.; Ometov, A.; Valkama, M.; Thibault, M. Transitions between realities: A qualitative narrative synthesis on the usage of XR systems for bridging reality and virtuality. In Proceedings of the IMX ’25, Niterói, Brazil, 3–6 June 2025. [Google Scholar] [CrossRef]
- Nordin, S.A.; Din, S.C. A study on components of interactive projection mapping. Idealogy J. 2025, 10, 493–504. [Google Scholar] [CrossRef]
- Shi, T.; Chen, Y.; Wang, Z. Designing 3D mapping projections. Cogent Arts Humanit. 2025, 12, 2492426. [Google Scholar] [CrossRef]
- Tan, Y.Y.; Wang, Y.; Samah, A.S.A.; Jibin, S. Digital storytelling and cultural learning through projection mapping. Int. J. Creat. Multimed. 2025, 6, 49–64. [Google Scholar] [CrossRef]
- Nikolakopoulou, V.; Koutsabasis, P. The ‘Making’ of Participatory and Co-Design for Digital Experiences in Cultural Heritage: A Review. CoDesign 2025, 21, 876–902. [Google Scholar] [CrossRef]
- Albert, B.; Tullis, T. Measuring the User Experience: Collecting, Analyzing, and Presenting UX Metrics; Morgan Kaufmann: Burlington, MA, USA, 2022. [Google Scholar]












| Year of Publication | # | % | Citations |
|---|---|---|---|
| 2014 | 1 | 1.9% | Kenderdine et al., 2014 [2] |
| 2016 | 1 | 1.9% | Kim et al., 2016 [3] |
| 2017 | 2 | 3.8% | Zhang et al., 2017 [4], Barber et al., 2017 [5] |
| 2018 | 3 | 5.8% | Schmidt et al., 2018 [6], Cagiannese et al., 2018 [7], Nofal et al., 2018 [8] |
| 2019 | 2 | 3.8% | Lee et al., 2019 [9], Duiguleana et al., 2019 [10] |
| 2020 | 1 | 1.9% | Slavin 2020 [11] |
| 2021 | 3 | 5.8% | Leinonen et al., 2021 [12], Cisternino et al., 2021 [13], Printezis et al., 2021 [14] |
| 2022 | 6 | 11.5% | Nikolakopoulou et al., 2022 [15], De Paolis et al., 2022 [16], Trunfio et al., 2022 [17], Larrieux et al., 2022 [18], Suzuki et al., 2022 [19], Allal-Cherif et al., 2022 [20] |
| 2023 | 10 | 19.2% | Xu et al., 2023 [21], Li et al., 2023 [22], De Luca et al., 2023 [23], De Paolis et al., 2023 [24], Sari et al., 2023 [25], Tzortzi et al., 2023 [26], Innocente et al., 2023 [27], Silva et al., 2023 [28], Reaver 2023 [29], De Luca et al., 2023 [30] |
| 2024 | 11 | 21.2% | MaqBool et al., 2024 [31], Nikolarakis and Koutsabasis 2024 [32], Chen et al., 2024 [33], Ramtohul et al., 2024 [34], Ceccarelli et al., 2024 [35], Wang et al., 2024 [36], Bollini et al., 2024 [37], Shin et al., 2024 [38], Weidner et al., 2024 [39], Xu et al., 2024 [40], Baron and Gul 2024 [41] |
| 2025 | 12 | 23.1% | Munoz et al., 2025 [42], Li et al., 2025 [43], Li et al., 2025 [44], Ruan et al., 2025 [45], Tang et al., 2025 [46], Chatsiopoulou et al., 2025 [47], Shawash et al., 2025 [48], Pavavimol et al., 2025 [49], Nordin et al., 2025 [50], Shi et al., 2025 [51], Tan et al., 2025 [52], Nikolakopoulou et al., 2025 [53] |
| Total | 52 | 100.0% |
| Journals | 33 | 63.5% |
|---|---|---|
| Journal on Computing and Cultural Heritage (ACM) | 4 | 7.7% |
| Virtual Reality (Springer) | 3 | 5.8% |
| Digital Applications in Archaeology and Cultural Heritage (Elsevier) | 3 | 5.8% |
| Heritage (MDPI) | 2 | 3.8% |
| Information (MDPI) | 2 | 3.8% |
| Other journals (1 occurrence) | 16 | 30.8% |
| Conferences | 19 | 36.5% |
| CHI Conference on Human Factors in Computing Systems (ACM) | 4 | 7.7% |
| IMX ’25 (ACM International Conference on Interactive Media Experiences) | 2 | 3.8% |
| Other conferences (1 occurrence) | 13 | 25.0% |
Disclaimer/Publisher’s Note: The statements, opinions and data contained in all publications are solely those of the individual author(s) and contributor(s) and not of MDPI and/or the editor(s). MDPI and/or the editor(s) disclaim responsibility for any injury to people or property resulting from any ideas, methods, instructions or products referred to in the content. |
© 2026 by the authors. Licensee MDPI, Basel, Switzerland. This article is an open access article distributed under the terms and conditions of the Creative Commons Attribution (CC BY) license.
Share and Cite
Printezis, P.; Koutsabasis, P. Spatial Augmented Reality Storytelling in Arts and Culture: A Critical Review from an Interaction Design Perspective. Heritage 2026, 9, 20. https://doi.org/10.3390/heritage9010020
Printezis P, Koutsabasis P. Spatial Augmented Reality Storytelling in Arts and Culture: A Critical Review from an Interaction Design Perspective. Heritage. 2026; 9(1):20. https://doi.org/10.3390/heritage9010020
Chicago/Turabian StylePrintezis, Petros, and Panayiotis Koutsabasis. 2026. "Spatial Augmented Reality Storytelling in Arts and Culture: A Critical Review from an Interaction Design Perspective" Heritage 9, no. 1: 20. https://doi.org/10.3390/heritage9010020
APA StylePrintezis, P., & Koutsabasis, P. (2026). Spatial Augmented Reality Storytelling in Arts and Culture: A Critical Review from an Interaction Design Perspective. Heritage, 9(1), 20. https://doi.org/10.3390/heritage9010020

