Building an Ontology for the Tangible Cultural Heritage of the Medina of Fez
Abstract
1. Introduction
- RQ1: How can a coherent and extensible ontological structure be defined to model the diverse, built heritage of the Medina of Fez, explicitly integrating its historical, spatial, architectural, socio-cultural, and heritage management dimensions?
- RQ2: To what extent can this ontology be aligned with established Semantic Web standards (CIDOC-CRM, GEOSPARQL, FOAF) to ensure semantic interoperability and facilitate the explicit representation of heritage values?
- RQ3: “How can MedinaOnto help heritage professionals quickly access essential information about the condition and socio-cultural value of monuments to support their preservation and enhancement decisions better, while improving cultural mediation for the general public?”
2. Related Works
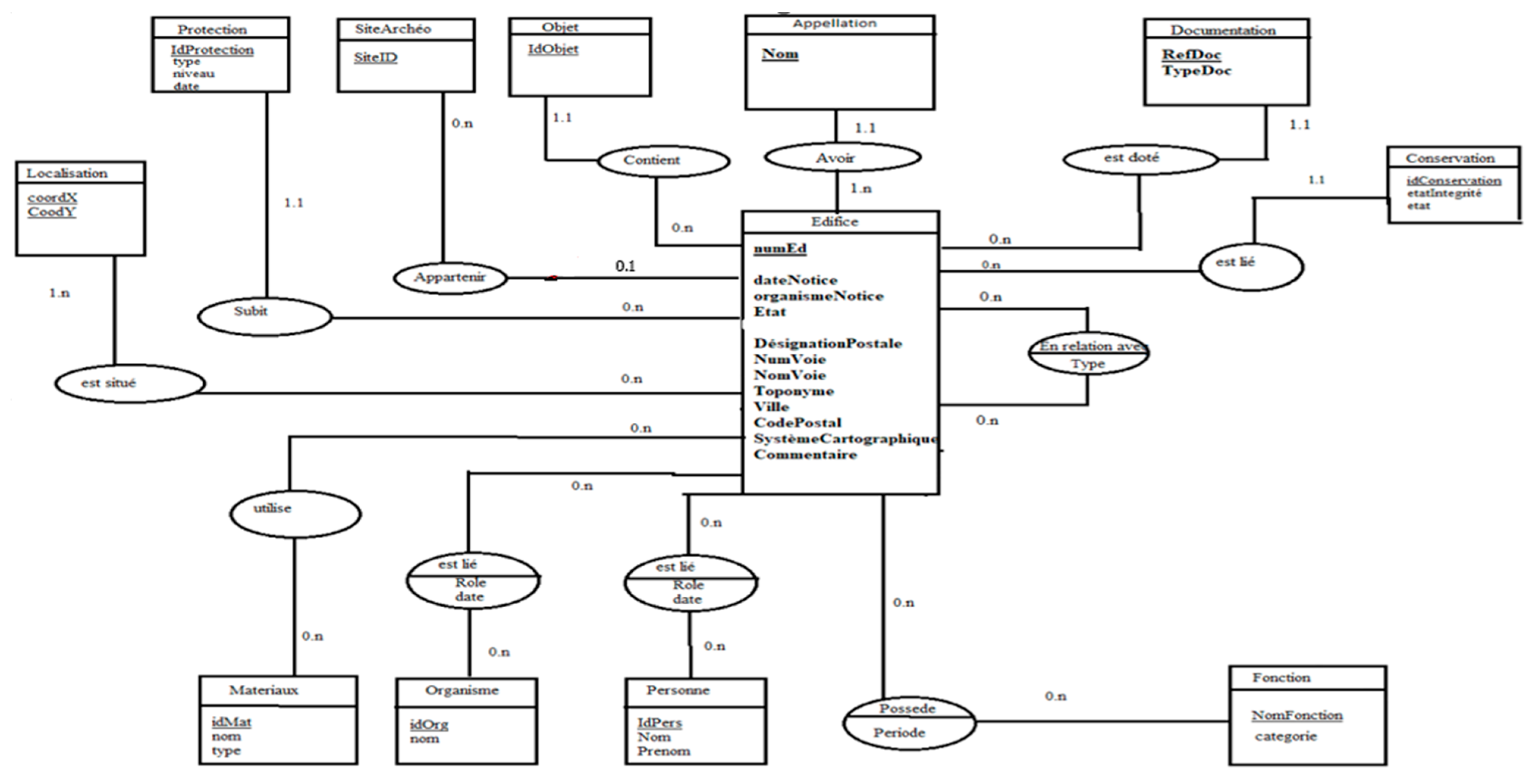
3. MedinaOnto Ontology
3.1. Domain and Scope of the Ontology
- Religious Buildings: Synagogues, Mosques, and Zawiyas.
- Educational Buildings: Universities and Madrasas.
- Civil Buildings: Palaces, Museums, and Maristans.
- Commercial Buildings: Funduks and Tanneries.
- Urban Infrastructure: Babs and Kasbahs.
3.2. Specific Classes Used
3.3. Competency Questions
3.4. Method Adopted
3.5. The Advantage of This Method
3.6. Aligning Core Data Standard (CDS) Entities to CIDOC-CRM
3.6.1. Mapping of Classes to CIDOC-CRM
3.6.2. Mapping of Properties to CIDOC-CRM
3.7. Creating Core Ontology
| MATCH (p:rdf__Property) WHERE p.rdfs__label_en IN [ “P1_is_identified_by”,”P4_has_time_span”, “P67_refers_to”, “P53_has_former_or_current_location”, “P168_place_is_defined_by”, “P2_has_type”, “P82_at_some_time_within”, “P14_carried_out_by”, “P45_consists_of”, “P44_has_condition”, “P104_is_subject_to”, “P3_has_note”, “P46_is_composed_of”] OPTIONAL MATCH (p)-[:rdfs__range]->(rangeClass:rdfs__Class) OPTIONAL MATCH (p)-[:rdfs__domain]->(domainClass:rdfs__Class) WITH p, rangeClass, domainClass MATCH (c1:rdfs__Class) WHERE c1.rdfs__label_en IN [ “E24_Physical_Human_Made_Thing”,”E41_Appellation”,”E52_Time_Span”,”E31_Document”, “E55_Type”, “E53_Place”, “E94_Space_Primitive”, “E42_Identifier”, “E61_Primitive”, “E39_Actor”, “E57_Material”, “E3_Condition_State”, “E30_Right”, “E62_String”, “E2_Temporal_Entity”, “E1_CRM_Entity”, “E89_Propositional_Object”, “E7_Activity”, “E72_Legal_Object”, “E18_Physical_Thing”,”E27_Site”] OPTIONAL MATCH (c1)-[:rdfs__subClassOf]->(c2:rdfs__Class) WHERE c2.rdfs__label_en IN [ “E24_Physical_Human_Made_Thing”,”E41_Appellation”,”E52_Time_Span”,”E31_Document”,”E55_Type”, “E53_Place”, “E94_Space_Primitive”, “E42_Identifier”, “E61_Primitive”, “E39_Actor”, “E57_Material”, “E3_Condition_State”, “E30_Right”, “E62_String”, “E2_Temporal_Entity”, “E1_CRM_Entity”, “E89_Propositional_Object”, “E7_Activity”, “E72_Legal_Object”, “E18_Physical_Thing”, “E27_Site”] RETURN p, rangeClass, domainClass, c1, c2; |
3.8. Aligning GEOSPARQL and FOAF to CIDOC-CRM
3.8.1. Aligning GEOSPARQL to CIDOC-CRM
3.8.2. Aligning FOAF to CIDOC-CRM
3.9. Addition of Specific Classes (with Attributes) for the Historical Entities of the Medina of Fez
3.10. Building MedinaOnto and Adding Instances
3.11. Implementation
4. Evaluation and Discussion
5. Conclusions and Future Work
Author Contributions
Funding
Data Availability Statement
Conflicts of Interest
Appendix A
Appendix A.1
| GEOSPARQL Class | CIDOC-CRM Class | Notes |
|---|---|---|
| geo: SpatialObject | E53_Place | E53_Place includes both physical and abstract spaces. |
| geo: Feature | E24_Physical_Human_Made_Thing | geo: Feature represents a spatial feature that corresponds to buildings or objects in CIDOC. |
| geo: Geometry | E94_Space_Primitive (abstract primitive) | geo: Geometry describes the geometry of spatial objects, and E94_Space_Primitive can represent specific locations. |
| GEOSPARQL Class | CIDOC-CRM Class | Notes |
|---|---|---|
| geo:hasGeometry | P168_place_is_defined_by (Data property) | Geometry or coordinates of a place. |
| geo:ehContains | P89i_contains | Spatial containment. |
| geo:ehOverlap | P121_overlaps_with | Spatial intersection between objects or places. |
| geo:ehCoveredBy | P89_falls_within | Geographic space is contained within another. |
| geo:ehCovers | P89i_contains | Geographic space contains another. |
| geo:ehInside | P89_falls_within | Geographic space is within another. |
| geo:ehMeet | P122_borders_with | Geographical areas meet at their borders. |
Appendix A.2
| FOAF Class | CIDOC-CRM Class | Notes |
|---|---|---|
| foaf:Agent | E39_Actor | Person or group. |
| foaf:Person | E21_Person | A person. |
| foaf:Organization | E74_Group | FOAF targets formal structures; CIDOC includes all groups. |
| foaf:Group | E74_Group | FOAF is less specific about group nature. |
| foaf:Project | E7_Activity/E5_Event | FOAF refers to projects, CIDOC to general actions or events. |
| foaf:Document | E31_Document | Physical or digital document. |
| foaf:Image | E73_Information_Object | CIDOC is more generic. |
| foaf:OnlineAccount | E73_Information_Object | No direct match; CIDOC use is approximate. |
| foaf:PersonalProfileDocument | E31_Document | CIDOC is more generic. |
| foaf:Collection | E78_Curated_Holding | FOAF: unstructured set; CIDOC: curated collection. |
| FOAF Class | CIDOC-CRM Class | Notes |
|---|---|---|
| foaf:knows | No direct equivalent | It can be modeled through social events or shared activities. |
| foaf:member | P107_has_current_or_former_member | Links a group to its members. |
| foaf:made | P94_has_created | Links a creator to the created object. |
| foaf:maker | P94i_was_created_by | Inverse of P94; from object to its creator. |
| foaf:depiction | P138_represents | CIDOC is more generic. |
| foaf:img | P138_represents | foaf:img is like foaf:depiction. |
| foaf:topic | P129_is_about | Links a resource to its subject. |
| foaf:fundedBy | No direct equivalent (P14_carried_out_by with E39_Actor in the role of funder). | Requires modeling funding as an activity with roles. |
| FOAF Class | CIDOC-CRM Class | Notes |
|---|---|---|
| foaf:firstName | P1_is_identified_by | CIDOC is more generic. |
| foaf:familyName | P1_is_identified_by | CIDOC is more generic. |
| foaf:surname | P1_is_identified_by | CIDOC requires specifying the appellation type. |
| foaf:lastName | P1_is_identified_by | CIDOC does not separate first/last names by default. |
| foaf:gender | P2_has_type | FOAF has a direct literal value; CIDOC uses a type class (E55_Type). |
| foaf:age | P1_is_identified_by (approx.) | No direct match; may require custom modeling with time-span properties. |
| foaf:birthday | P98i_was_born | FOAF uses a literal date; CIDOC models birth as an event linked to a person. |
| 1 | https://cidoc-crm.org (accessed on 9 March 2025). |
| 2 | https://www.ogc.org/standards/geosparql (accessed on 9 March 2025). |
| 3 | http://xmlns.com/foaf/spec (accessed on 9 March 2025). |
| 4 | https://rm.coe.int/09000016804d6b13 (accessed on 24 January 2025). |
| 5 | https://neo4j.com (accessed on 9 March 2025). |
| 6 | https://protege.stanford.edu (accessed on 9 March 2025). |
| 7 | http://erlangen-crm.org/ (accessed on 9 March 2025). |
References
- UNESCO World Heritage Convention. Medina of Fez. Available online: https://whc.unesco.org/fr/list/170 (accessed on 7 January 2025).
- Daoudi, H.; Chaker, I.; Zahi, A. Comparative Study of Cultural Heritage Ontologies. In Proceedings of the 2023 IEEE International Conference on Technology Management, Operations and Decisions, ICTMOD, Rabat, Morocco, 22–24 November 2023. [Google Scholar] [CrossRef]
- Krabina, B. Building a Knowledge Graph for the History of Vienna with Semantic MediaWiki. J. Web Semant. 2023, 76, 100771. [Google Scholar] [CrossRef]
- Almeida, B.; Costa, R. OntoAndalus: An ontology of Islamic artefacts for terminological purposes. Semant. Web 2021, 12, 295–311. [Google Scholar] [CrossRef]
- Diarra, D.; Clouzot, M.; Nicolle, C. Mediev’Enl—A domain ontology for cultural heritage items: Case of medieval illuminations of Burgundy duke. Rev. Afr. Rech. Inform. Math. Appliquées 2025, 43, 1–18. [Google Scholar] [CrossRef]
- Pinto, A.; Cardinale, Y.; Dongo, I.; Ticona-Herrera, R. An Ontology for Modeling Cultural Heritage Knowledge in Urban Tourism. IEEE Access 2022, 10, 61820–61842. [Google Scholar] [CrossRef]
- Nafis, F.; Aghoutane, B.; Yahyaouy, A. Semantic integration of Moroccan Cultural Heritage using CIDOC-CRM: Case of Drâa-Tafilalet zone. Int. J. Cloud Comput. 2021, 10, 548–564. [Google Scholar] [CrossRef]
- Cheng, Y.-M.; Kuo, C.-L.; Mou, C.-C. Ontology-Based HBIM for Historic Buildings with Traditional Woodwork in Taiwan. J. Civ. Eng. Manag. 2021, 27, 27–44. [Google Scholar] [CrossRef]
- Marín-Miranda, M.J.; Fra Paleo, U.; Redweik, P.; Gómez-Gutiérrez, Á. An ontology to describe the damage process to build cultural heritage triggered by earthquakes: The CHEDO model. J. Cult. Herit. 2025, 71, 114–126. [Google Scholar] [CrossRef]
- Heesom, D.; Boden, P.; Hatfield, A.; Rooble, S.; Andrews, K. Developing a collaborative HBIM to integrate tangible and intangible cultural heritage. Int. J. Build. Pathol. Adapt. 2021, 39, 72–95. [Google Scholar] [CrossRef]
- Baik, A.; Yaagoubi, R.; Boehm, J. Integration of jeddah historical bim and 3D GIS for documentation and restoration of historical monument. Int. Arch. Photogramm. Remote Sens. Spat. Inf. Sci. 2015, XL-5/W7, 29–34. [Google Scholar] [CrossRef]
- Nieto-Julián, E.; Robador, M.; Moyano, J.; Bruno, S. Semantic HBIM for Heritage Conservation: A Methodology for Mapping Deterioration and Structural Deformation in Historic Envelopes. Buildings 2025, 15, 1990. [Google Scholar] [CrossRef]
- Oliveira, D.; Guerra, S.; Tibaut, A.; Babič, N. The Ontologization of Conservation and Rehabilitation Interventions in Heritage Buildings. In Knowledge Transfer in the Sustainable Rehabilitation and Risk Management of the Built Environment; Springer Series in Geomechanics and Geoengineering; Springer: Cham, Switzerland, 2024. [Google Scholar] [CrossRef]
- Messaoudi, T.; Véron, P.; Halin, G.; De Luca, L. An ontological model for the reality-based 3D annotation of heritage building conservation state. J. Cult. Herit. 2018, 29, 100–112. [Google Scholar] [CrossRef]
- Hyvönen, E. Publishing and Using Cultural Heritage Linked Data on the Semantic Web; Synthesis Lectures on the Semantic Web: Theory and Technology; Springer: Cham, Switzerland, 2012. [Google Scholar] [CrossRef]
- Service de l’Inventaire du Patrimoine Culturel. Available online: https://bibliotheque-patrimoine.bretagne.bzh/Record.htm?idlist=1&record=19109973124919271559 (accessed on 24 January 2025).
- Fiche D’indexation Minimale Pour les Sites Pour les Sites Archéologiques (1999). Available online: https://book.coe.int/fr/patrimoine-culturel/1743-fiche-d-indexation-minimale-pour-les-sites-archeologiques.html (accessed on 24 January 2025).




















| CDS Class | CIDOC-CRM Class |
|---|---|
| Edifice | E24_Physical_Human_Made_Thing |
| Appellation | E41_Appellation |
| Documentation | E31_Document |
| Conservation | E3_Condition_State |
| Fonction | E55_Type |
| Personne | E21_Person |
| Organisme | E39_Actor |
| Matériaux | E57_Material |
| Localisation | E53_Place |
| Protection | E30_Right |
| SiteArchéo | E27_Site |
| Objet | E18_Physical_Thing |
| CDS Property | CIDOC-CRM Class | CIDOC-CRM Property |
|---|---|---|
| numEd | E42_Identifier | P1_is_identified_by |
| dateNotice | E52_Time_Span | P4_has_time_span |
| organismeNotice | E39_Actor | P14_carried_out_by |
| Etat | E53_Place | P53_has_former_or_current_location |
| DesignationPostale | E59_Primitive_Value | P3_has_note (E62_String) |
| NumVoie | E59_Primitive_Value | P3_has_note (E62_String) |
| NomVoie | E59_Primitive_Value | P3_has_note (E62_String) |
| Toponyme | E59_Primitive_Value | P3_has_note (E62_String) |
| Ville | E53_Place | P53_has_former_or_current_location |
| CodePostal | E59_Primitive_Value | P3_has_note (E62_String) |
| SystèmeCartographique | E59_Primitive_Value | P3_has_note (E62_String) |
| Commentaire | E62_String | P3_has_note |
| CDS Property | CIDOC-CRM Class | CIDOC-CRM Property |
|---|---|---|
| Nom | E35_Title | P102_has_title |
| CDS Property | CIDOC-CRM Class | CIDOC-CRM Property |
|---|---|---|
| RefDoc | E42_Identifier | P1_is_identified_by |
| TypeDoc | E55_Type | P2_has_type |
| CDS Property | CIDOC-CRM Class | CIDOC-CRM Property |
|---|---|---|
| idConservation | E42_Identifier | P1_is_identified_by |
| etatintegrite | E3_Condition_State | P44_has_condition |
| etat | E3_Condition_State | P44_has_condition |
| CDS Property | CIDOC-CRM Class | CIDOC-CRM Property |
|---|---|---|
| NomFonction | E35_Title | P102_has_title |
| categorie | E55_Type | P2_has_type |
| CDS Property | CIDOC-CRM Class | CIDOC-CRM Property |
|---|---|---|
| IdPers | E42_Identifier | P1_is_identified_by |
| Nom | E35_Title | P102_has_title |
| Prenom | E35_Title | P102_has_title |
| CDS Property | CIDOC-CRM Class | CIDOC-CRM Property |
|---|---|---|
| idOrg | E42_Identifier | P1_is_identified_by |
| nom | E35_Title | P102_has_title |
| CDS Property | CIDOC-CRM Class | CIDOC-CRM Property |
|---|---|---|
| idMat | E42_Identifier | P1_is_identified_by |
| Nom | E35_Title | P102_has_title |
| Type | E55_Type | P2_has_type |
| CDS Property | CIDOC-CRM Class | CIDOC-CRM Property |
|---|---|---|
| coordX | E41_Appellation | P168_place_is_defined_by |
| coordY | E41_Appellation | P168_place_is_defined_by |
| CDS Property | CIDOC-CRM Class | CIDOC-CRM Property |
|---|---|---|
| idProtection | E42_Identifier | P1_is_identified_by |
| type | E55_Type | P2_has_type |
| niveau | E59_Primitive_Value | P3_has_note (E62_String) |
| date | E52_TimeSpan | P4_has_time-span |
| CDS Property | CIDOC-CRM Class | CIDOC-CRM Property |
|---|---|---|
| SiteID | E42_Identifier | P1_is_identified_by |
| CDS Property | CIDOC-CRM Class | CIDOC-CRM Property |
|---|---|---|
| IdObjet | E42_Identifier | P1_is_identified_by |
| Attributes | ||
|---|---|---|
| Name | Founder. | Geographical location. |
| Date | Associated Actors (owners, architects, etc.). | Comment: A brief history of the historical building. |
| Surface | Historical use: Services offered. | Architectural style (e.g., Moorish, Andalusian). |
| image | Building Features (minaret, dome, courtyard, etc.). | Current Use (operational, etc.). |
| Materials | Cultural role, which refers to its significance in the cultural identity, practices, or history of a community. | Condition State (in ruins, partially restored, or well-preserved). |
| Attribute | Object_Property | Domain | Range |
|---|---|---|---|
| Name | P102_has_title | Historical Building | E35_Title |
| Date | P4_has_timespan | Historical Building | E52_Time-Span |
| Architectural style | P2_has_type | Historical Building | E55_Type |
| Surface | P43_has_dimension | Historical Building | E54_Dimension |
| Material | has_material (inherits from P45_consists_of) | Historical Building | Historical_Building _Material (subclass of E57_Material) |
| Geographical location | P53_has_former_or_current_location | Historical Building | geo:Geometry |
| Current Use | P2_has_type | Historical Building | E55_Type |
| Building Features | P46_is_composed_of | Historical Building | E19_Physical_Object |
| Associated Actors | P11_had_participant | E5_Event | E39_Actor |
| Cultural role | P2_has_type | Historical Building | E55_Type |
| Founder | P14_carried_out_by | E12_Production | E21_Person |
| P108i_was_produced_by | Historical Building | E12_Production | |
| Condition state | P44_has_condition | Historical Building | E3_Condition_State |
| Image | has_image_url (Data property) | Historical Building | Xsd: anyURI |
Disclaimer/Publisher’s Note: The statements, opinions and data contained in all publications are solely those of the individual author(s) and contributor(s) and not of MDPI and/or the editor(s). MDPI and/or the editor(s) disclaim responsibility for any injury to people or property resulting from any ideas, methods, instructions or products referred to in the content. |
© 2025 by the authors. Licensee MDPI, Basel, Switzerland. This article is an open access article distributed under the terms and conditions of the Creative Commons Attribution (CC BY) license (https://creativecommons.org/licenses/by/4.0/).
Share and Cite
Daoudi, H.; Chaker, I.; Zahi, A. Building an Ontology for the Tangible Cultural Heritage of the Medina of Fez. Heritage 2025, 8, 391. https://doi.org/10.3390/heritage8090391
Daoudi H, Chaker I, Zahi A. Building an Ontology for the Tangible Cultural Heritage of the Medina of Fez. Heritage. 2025; 8(9):391. https://doi.org/10.3390/heritage8090391
Chicago/Turabian StyleDaoudi, Houria, Ilham Chaker, and Azeddine Zahi. 2025. "Building an Ontology for the Tangible Cultural Heritage of the Medina of Fez" Heritage 8, no. 9: 391. https://doi.org/10.3390/heritage8090391
APA StyleDaoudi, H., Chaker, I., & Zahi, A. (2025). Building an Ontology for the Tangible Cultural Heritage of the Medina of Fez. Heritage, 8(9), 391. https://doi.org/10.3390/heritage8090391

