Next Article in Journal
Climates of Change in Northern Kenya and Southern Ethiopia: From Scientific Data to Applied Knowledge
Previous Article in Journal
New Evidence of the Relationship Between Oxidative Hydrolysis of CuCl “Bronze Disease” and Relative Humidity (RH) for Management of Archaeological Copper Alloys
Previous Article in Special Issue
Fostering Social Interaction Variability in the Metaverse: A Case Study of the Museum of L’Avesnois in Fourmies
 
 
Font Type:
Arial Georgia Verdana
Font Size:
Aa Aa Aa
Line Spacing:
Column Width:
Background:
Article

Integrating Memetics and Gamified Virtual Reality for the Digital Preservation of Cultural Heritage: The Case of Mo Jia Quan

1
School of Fine Arts, South China Normal University, Guangzhou 510631, China
2
School of Games & Creative Technology, University for the Creative Arts, Farnham GU97DS, UK
*
Author to whom correspondence should be addressed.
These authors contributed equally to this work.
Heritage 2025, 8(9), 351; https://doi.org/10.3390/heritage8090351
Submission received: 22 June 2025 / Revised: 23 August 2025 / Accepted: 27 August 2025 / Published: 29 August 2025

Abstract

This pilot study combines memetic analysis with a gamified virtual reality (VR) platform to explore the digital transmission of Mo Jia Quan, a traditional Chinese martial art. By identifying core cultural elements (memes) with strong transmissibility, the research developed a VR-based learning environment incorporating levels, challenges, and motion-captured martial routines to promote user engagement. Ten participants underwent a pre- and post-test evaluation, with preliminary statistical results suggesting improved cultural understanding after the VR experience. While these initial findings are promising, the study is positioned as an exploratory effort due to its limited sample size and scope. The contribution lies in proposing a theoretically grounded workflow—from memetic identification to immersive digital implementation—that can inform future research on intangible heritage preservation. The study also acknowledges the need for further validation and scalability assessment and aligns with open science principles to ensure the transparency and accessibility of its digital cultural outputs.

1. Introduction

Chinese martial arts, commonly referred to by the umbrella terms kung fu (功夫), kuoshu (国术), or wushu (武术), encompass a wide range of fighting styles developed over centuries in Greater China. These styles are often classified based on shared characteristics, forming “families” of martial arts. For instance, Shaolinquan (少林拳) likely originated from the Shaolin Temple during the Northern Wei Dynasty, while Wuxingquan (五形拳) is a boxing style inspired by the movements of various animals. The evolution of Chinese martial arts has been deeply influenced by ancient Chinese philosophy, religion, and traditional customs, transforming them into a unique cultural heritage. Styles that focus on qi (气) manipulation—incorporating breath control, mental focus, and the cultivation of internal energy—are classified as internal, whereas styles that prioritize physical strength, muscle conditioning, and cardiovascular fitness are categorized as external. Another common method of classification is geographical, dividing martial arts into northern and southern styles [1]. Mo Jia Quan, the focus of this study, is a southern style with a long history and a unique approach to technical attacks. Known as a treasure of Lingnan martial arts, Mo Jia Quan was officially recognized as a national intangible cultural heritage by China in 2021 [2]. Since then, its preservation and transmission have garnered increasing attention from scholars and practitioners across various fields.
The transmission of intangible cultural heritage faces significant challenges, particularly when relying on traditional methods such as the master–apprentice system. These challenges include declining interest among younger generations and the impact of modernization on cultural practices. Although the master–apprentice system remains essential for passing down the skills and knowledge embedded in intangible cultural heritage, it has been steadily declining due to industrialization and changing societal values [3]. Educational institutions have begun exploring new curriculum models to integrate traditional practices, but they often struggle with unclear content and difficulty engaging younger audiences [4]. Consequently, many young people exhibit decreasing interest in traditional crafts and music, leading to a growing cultural disconnect [5].
Memetics, originating from Richard Dawkins’ concept of memes as cultural replicators, provides a framework for understanding cultural communication and evolution [6]. Similar to genes, cultural elements—memes—undergo processes of selection and replication, shaping societal behaviors and norms. This analytical approach offers valuable insights into the dynamics of cultural heritage dissemination, differentiating between “strong memes”, which are widely adopted and impactful, and “weak memes”, which struggle to gain cultural traction. By treating cultural phenomena as complex adaptive systems, memetics allows for an examination of how memes evolve and spread within societies [7]. As an essential tool for analyzing cultural transmission, memetics sheds light on the mechanisms by which cultural heritage is preserved, transformed, and passed down through generations [8]. Strong memes are identified by their effective replication and alignment with prevailing cultural values, while weak memes fail to achieve the same level of influence [9]. This distinction is critical in identifying which cultural elements are vital for the protection and dissemination of intangible cultural heritage, ultimately guiding more strategic and effective preservation efforts.
After establishing the theoretical framework of memetics, it is important to consider how these insights can inform practical strategies for the protection and transmission of intangible cultural heritage, particularly in the realm of traditional martial arts. The protection and inheritance of intangible cultural heritage, particularly traditional martial arts, is a multifaceted challenge that requires innovative approaches. Recent research highlights various strategies for safeguarding these cultural practices, emphasizing the importance of educational frameworks, digital technology, and community involvement. Universities play a crucial role in the inheritance of martial arts by developing curricula that integrate traditional practices with modern educational needs. This involves collaboration between institutions and martial arts inheritors, leading to diverse curriculum models that cater to local cultural contexts [4]. Innovative strategies, such as community involvement and digital technology, are being proposed to rekindle interest and participation among youth in cultural heritage activities [10]. Engaging local communities and younger generations is essential for sustaining interest in traditional martial arts. Community participation initiatives can stimulate local pride and encourage active involvement in cultural preservation [11]. The application of digital technology is pivotal in enhancing the visibility and accessibility of traditional martial arts. Digital archives and online platforms can facilitate broader engagement, allowing global audiences to connect with these cultural practices [12]. While recent studies highlight the importance of digital technologies in cultural heritage preservation, there remains a gap in understanding how immersive platforms like VR can be systematically designed and empirically tested for their effectiveness in transmitting complex cultural practices, such as martial arts. The integration of immersive technologies such as virtual reality (VR) into cultural heritage practice has gained increasing momentum, offering new pathways for intangible knowledge transmission, user engagement, and preservation. Recent studies have demonstrated how VR can simulate traditional rituals, support embodied learning, and enhance emotional connection with heritage content [13,14,15]. To address these gaps, this study leverages VR technology and memetic analysis to explore the cultural transmission of Mo Jia Quan, offering new insights into the preservation of intangible cultural heritage.
In this study, we aim to explore the role and potential of virtual reality (VR) in the preservation and transmission of traditional culture, with a focus on traditional martial arts. In light of those challenges, this study addresses the following key questions: How can virtual reality be utilized to enhance the cultural transmission of Mo Jia Quan? Can memetics effectively guide the identification of cultural elements that are vital for digital preservation? How do immersive VR environments impact the learning and engagement of users with traditional martial arts? VR can significantly enhance the dissemination of cultural heritage by creating immersive experiences that engage users in novel and interactive ways. This technology allows users to explore cultural heritage interactively, fostering deeper connections and understanding. VR enables users to interact with three-dimensional cultural objects, thereby increasing their sense of presence and the authenticity of the experience [16]. By allowing users to navigate reconstructed environments, VR helps evoke memory and establish connections with their cultural past [17]. Moreover, VR transforms static artifacts into dynamic, interactive experiences, preventing them from becoming mere archival relics [18]. While VR presents transformative opportunities for cultural transmission, challenges remain in terms of accessibility and the authenticity of virtual representations. Balancing technological innovation with cultural integrity is essential to ensure effective cultural preservation and inheritance.
Recent research in digital heritage emphasizes the need for rigorous scientific validation methods that go beyond user experience surveys or single statistical tests. These include multi-dimensional evaluation frameworks incorporating learning retention, cultural authenticity, and user engagement metrics. Simultaneously, semantic modeling approaches such as CIDOC CRM and LIDO have become foundational for ensuring interoperability, standardization, and long-term preservation of intangible heritage knowledge.
This study responds to these emerging priorities by piloting a VR-based heritage transmission framework that is accompanied by semantic encoding of cultural knowledge. The project adopts compatible representations of cultural memes, aligned with CIDOC CRM, to support reuse, discovery, and integration within broader digital heritage ecosystems.
This study focuses on Mo Jia Quan, a traditional Chinese martial art, and explores its transmission using memetics and virtual reality (VR) technology. Guided by memetics, we first conducted a series of experiments to identify and classify the strong and weak memes within Mo Jia Quan’s cultural elements. The strong memes, which demonstrated a higher potential for cultural transmission, were then utilized to build an immersive VR Mo Jia Quan learning and experience platform. In this virtual environment, users can observe and engage with martial arts practices in a fully interactive, 360-degree setting. All content in the platform is derived from the teachings of Mo Jia Quan masters, with martial arts movements captured in real-time using optical motion capture technology to ensure cultural authenticity. After constructing the platform, we invited ten participants to engage in an immersive experience and conducted a pre- and post-test to evaluate the platform’s effectiveness in enhancing participants’ understanding of Mo Jia Quan culture. A paired-sample t-test revealed that the platform significantly contributed to the cultural acquisition of Mo Jia Quan. This study offers an innovative approach to the transmission of traditional martial arts, contributing to the ongoing efforts of cultural heritage preservation through digital technology. This study not only demonstrates the practical application of memetics in the identification of culturally significant elements for transmission but also pioneers the integration of VR technology in preserving traditional martial arts. By employing optical motion capture for authentic martial arts movements, it offers a model for preserving both the technical and philosophical aspects of intangible heritage. Additionally, the use of a paired-sample t-test to measure cultural acquisition provides empirical evidence supporting the educational effectiveness of immersive digital platforms.

2. Literature Review

2.1. Challenges and Methods in Intangible Cultural Heritage Preservation

Intangible cultural heritage (ICH) preservation has garnered increasing attention globally, as cultural practices and traditions face multiple challenges due to modernization and globalization. These challenges are especially pronounced in regions where traditional customs, social practices, and languages are under threat of erosion or extinction. According to the UNESCO Convention for the Safeguarding of Intangible Cultural Heritage, ICH includes oral traditions, performing arts, social practices, rituals, knowledge of nature and the cosmos, and traditional craftsmanship [19]. Preserving these cultural elements requires strategies that go beyond traditional methods, as the rapid pace of socio-economic development and global exchange complicates their transmission to future generations.
One of the primary challenges is the impact of globalization, which facilitates the exchange of cultural knowledge and practices across borders but simultaneously promotes cultural homogenization. This can lead to the dilution or loss of distinct cultural identities as local practices become overshadowed by global influences [20]. In Indonesia, for instance, urbanization, media influence, and the commodification of culture have contributed to the displacement of traditional practices, making it increasingly difficult for younger generations to connect with their cultural heritage [20]. Similar trends have been observed in other regions, where modernization disrupts the traditional modes of cultural transmission, such as the master–apprentice system in martial arts or craftsmanship [19].
Furthermore, the participation and empowerment of local communities in cultural preservation efforts are often limited, leading to a disconnect between preservation policies and the actual needs and priorities of the communities involved [21]. A participatory design approach has been advocated as a potential solution, as it integrates community members in decision-making processes and encourages self-expression and ownership over cultural preservation projects. For example, in a project involving the Uyghur diaspora in Norway, a participatory design enabled community members to actively shape their own cultural narratives and ensure that their intangible heritage remains vibrant and relevant despite being in a foreign environment [21].
Documentation and digitalization are increasingly recognized as critical methods for ICH preservation. With advancements in digital technology, tools such as multi-camera LiDAR systems and virtual reality (VR) platforms provide innovative ways to document and interact with ICH [19]. The use of LiDAR technology, for example, allows for the spatial and temporal recording of cultural practices, making it possible to create dynamic and immersive representations of intangible heritage that can be explored in virtual environments. This not only aids in the conservation of ICH but also enhances accessibility and engagement with a broader audience [19]. However, challenges remain in ensuring the authenticity and integrity of these digital representations, as technological innovation must be balanced with cultural sensitivity to avoid the commodification or misrepresentation of heritage elements [21].
In the context of traditional martial arts, such as Mo Jia Quan, the challenges of ICH preservation are compounded by the tension between maintaining the original form and adapting to contemporary practices [2]. As a form of intangible cultural heritage, Mo Jia Quan requires careful documentation and transmission to retain its cultural significance. Efforts such as integrating Mo Jia Quan into school curricula and promoting it within local communities have been proposed as strategies to bolster its transmission [2]. Nevertheless, these strategies must address the inherent contradictions between preserving the traditional values and principles of martial arts and meeting the evolving expectations and lifestyles of modern society [2].
Policy support and legislative frameworks also play a crucial role in the preservation of ICH. Various countries have established legal mechanisms to protect and promote ICH, but implementation remains uneven. In Indonesia, for instance, despite the enactment of laws to safeguard cultural heritage, issues such as insufficient data on cultural assets and the lack of coordination between governmental and community actors hinder effective preservation [22]. Similar gaps in policy implementation have been noted in other countries, highlighting the need for more comprehensive and integrated approaches to ICH preservation.
In summary, the preservation of intangible cultural heritage is a complex and multifaceted challenge that requires a combination of strategies, including community participation, documentation, digital technology, and supportive policy frameworks. To ensure the sustainability of ICH, preservation efforts must not only safeguard the physical aspects of heritage but also nurture the living and dynamic nature of cultural practices within their contemporary contexts.

2.2. Cultural Transmission and Memetics

Memetics, a concept introduced by Richard Dawkins in his seminal work The Selfish Gene (1976), provides a framework for understanding cultural transmission through the replication and adaptation of information units known as memes [23]. Dawkins defined a meme as the smallest unit of cultural information that spreads from one individual’s mind to another through imitation, thus playing a similar role in cultural evolution as genes do in biological evolution [23]. This concept has since been expanded to include various forms of cultural expressions, such as language, rituals, art forms, and even behaviors, which are subject to processes of selection, replication, and mutation [24].
The transmission of memes involves four primary stages: assimilation, retention, expression, and transmission [23]. These stages determine whether a meme will successfully replicate and spread throughout society. In the assimilation stage, a meme must capture attention and be incorporated into the cognitive framework of the individual. During retention, the meme must be stored in memory and remain accessible for future use. Expression refers to the outward manifestation of the meme, such as verbal repetition or digital sharing, and transmission is the process by which the meme is communicated to other individuals, thereby completing the replication cycle [23]. Memes that successfully pass through these stages are often characterized by high longevity, fecundity, and fidelity, making them more likely to persist and spread within a cultural group [23].
Memetics has been applied to various fields of cultural transmission, such as language dissemination, media adaptation, and the evolution of social behaviors [25]. For example, in linguistic studies, memes have been used to analyze how specific linguistic units, such as catchphrases or slang, propagate within and across linguistic communities [26]. These language memes, like other types of cultural memes, undergo selection based on their relevance, ease of replication, and emotional impact on the audience [26]. In a study on network catchphrases, researchers found that language memes that embody societal issues or resonate with the collective experiences of online communities are more likely to become “strong memes”, capable of widespread dissemination and long-term retention [26]. On the other hand, “weak memes”, which lack these characteristics, tend to fade away quickly [26].
The advent of the internet and digital communication has introduced new dynamics to cultural transmission. Digital platforms facilitate the rapid dissemination of memes, making the internet an ideal environment for studying the processes of memetic replication and evolution [24]. Internet memes, a subset of digital memes, are unique in that they often combine visual, textual, and auditory elements to convey complex ideas or emotions [24]. These digital memes are frequently adapted and modified by users, leading to the creation of derivative memes that may acquire distinct meanings and social functions [24].
The spread of internet memes exemplifies the core principles of memetic transmission: They are created, shared, and adapted in response to cultural trends, social events, and individual preferences [24]. For instance, a case study on the internet phenomenon “Tombili the Cat” demonstrates how a meme can transcend its original context and become a global cultural symbol through repeated replication and adaptation [23]. Tombili, originally a local street cat in Turkey, became an international meme due to its unique pose and relatable, humorous connotations. Through digital sharing, the meme evolved to include various captions and modifications that resonated with audiences worldwide [23]. This case illustrates how memes serve as units of cultural transmission in the digital age, propagating cultural information across borders and generating new meanings with each replication.
Recent research has highlighted the potential of digital memes in the preservation and dissemination of cultural heritage. Memes can encapsulate the essence of cultural symbols, stories, and practices, making them accessible to broader audiences through digital formats [27]. For example, a study on the cultural memes of Chinese dynasties used semantic word segmentation and social network analysis to extract and analyze cultural symbols embedded in the names of cultural relics [27]. By identifying recurrent themes and symbols, researchers were able to construct a cultural memetic network that illustrates the continuity and transformation of cultural elements over time [27]. This approach provides a novel way to quantify and visualize cultural heritage, offering insights into how digital memes can contribute to the preservation of intangible cultural assets.
The application of memetics in cultural dissemination is not limited to digital contexts. In the context of intangible cultural heritage, memetics can help identify which elements of a cultural practice—such as a traditional martial art—are most likely to be retained and transmitted to future generations [27]. By analyzing the adaptability and replicability of different cultural elements, memetics can inform strategies for cultural preservation and promotion. For instance, researchers have used memetic analysis to determine the core values and symbols of traditional art forms, guiding the development of educational materials and digital experiences that highlight these elements [25].
In summary, memetics offers a powerful framework for understanding cultural transmission and evolution. By analyzing the processes of selection, replication, and adaptation, memetics provides insights into how cultural elements are preserved, modified, and transmitted within and across societies. In the digital era, the study of memes has become even more relevant, as digital platforms enable the rapid and widespread dissemination of cultural information. The integration of memetics with digital technologies, such as virtual reality and big data analytics, holds promise for the preservation and promotion of cultural heritage in innovative and impactful ways.

2.3. Application of Virtual Reality in Cultural Preservation

Virtual reality (VR) technology has rapidly developed in recent years, providing new possibilities for the preservation and dissemination of cultural heritage. VR offers immersive experiences that allow users to engage with cultural assets in novel ways, enhancing understanding, memory retention, and emotional connection [28,29]. This technology’s potential extends beyond visualization to encompass the documentation, reconstruction, and interactive exhibition of cultural heritage, making it a valuable tool in addressing the limitations of traditional preservation methods [30].
The primary advantage of VR technology in cultural preservation lies in its ability to create realistic, immersive environments that provide audiences with a deeper understanding of cultural contexts and historical settings [28]. By replicating lost or inaccessible cultural sites through VR, heritage institutions can ensure that cultural experiences are not only preserved but also made widely available to audiences who may not have the opportunity to visit these sites in person [31]. For example, VR projects like the Balzi Rossi Museum in Italy enable visitors to explore Upper Paleolithic archaeological sites and rock engravings that are otherwise difficult to access due to their geographical and environmental constraints [32]. Such applications demonstrate VR’s capacity to bridge the gap between the physical and digital worlds, providing access to fragile or endangered cultural sites without risking damage to the original assets [32].
Moreover, VR technology allows for interactive learning and participation. Through real-time rendering and multi-sensory engagement, users can manipulate virtual objects, explore reconstructed environments, and participate in activities that simulate cultural practices [31]. These features make VR a powerful tool for education and public engagement, as it facilitates experiential learning and fosters a more profound emotional connection to cultural heritage [28].
The use of VR in cultural heritage is not limited to static artifacts; it extends to the preservation of intangible cultural heritage, such as traditional music, dance, and martial arts [30]. In the case of Mo Jia Quan, a traditional Chinese martial art, VR technology has been used to capture and recreate the complex movements of practitioners using motion capture systems. The resulting data are then integrated into an interactive VR platform that allows users to observe, learn, and practice the techniques in a virtual environment [31]. This approach not only helps preserve the physical movements associated with the martial art but also enables a deeper understanding of the cultural significance behind each technique.
Additionally, VR’s ability to recreate entire cultural scenes enhances the authenticity of the experience. For example, the Clark Porcelain Project employed advanced VR techniques such as 3D scene modeling and texture mapping to replicate the intricate designs and textures of porcelain artifacts, ensuring that the visual and material qualities of the objects are accurately preserved [30]. Users can interact with these virtual objects, examining them in detail and gaining insights into the craftsmanship and historical context of each piece.
VR’s role in cultural transmission goes beyond visualization and interaction. It can also serve as a platform for digital storytelling, which is essential for conveying the broader cultural narratives associated with heritage items [28]. By incorporating historical background, folklore, and contextual information into VR experiences, designers can create comprehensive educational tools that inform and engage users on multiple levels [28]. For instance, in a study on the use of VR to preserve Clarke porcelain, researchers employed digital storytelling techniques to convey the porcelain’s historical journey from its production in China to its eventual collection in Macau. This narrative approach helps users appreciate the cultural and economic significance of the porcelain, thereby strengthening their connection to the heritage [30].
Furthermore, VR technology can support the transmission of cultural skills and knowledge by providing virtual teaching and training environments [31]. In these environments, users can learn traditional crafts, martial arts, or performance techniques from virtual instructors, practicing their skills in a risk-free and highly controlled setting. This is particularly beneficial for the transmission of complex cultural practices that require hands-on training and close observation, as it allows for detailed examination of techniques and provides instant feedback [31].
Several case studies illustrate the successful application of VR in cultural heritage preservation. The Balzi Rossi Museum Project, for example, used photogrammetry to create a high-density polygonal mesh of the Balzi Rossi coastal cliffs and caves, allowing visitors to explore the site’s historical artifacts and rock engravings in a highly detailed virtual environment [32]. Similarly, the Palace Museum in China has utilized VR technology for the digital collection and reconstruction of its cultural assets, creating an interactive virtual archive that allows users to access and explore the museum’s collection remotely [31]. These projects highlight how VR can facilitate access to and engagement with cultural heritage, particularly for sites that are physically restricted or subject to deterioration.
Despite its many advantages, VR technology faces challenges in cultural preservation, including issues of accessibility, cost, and the authenticity of virtual representations [28,29]. Ensuring that VR experiences accurately represent the cultural context and significance of heritage items is crucial to maintaining their integrity. Furthermore, the high cost of developing and maintaining VR systems can be a barrier to widespread adoption, particularly for smaller institutions or communities with limited resources [30].
Looking forward, future research should focus on enhancing the authenticity and accessibility of VR experiences by integrating advanced technologies such as haptic feedback, artificial intelligence, and real-time environmental simulation [26]. The development of open-source VR platforms and collaborative projects could also help reduce costs and promote the wider adoption of VR in cultural heritage preservation [28].

2.4. Modern Dissemination Models of Traditional Martial Arts

Traditional martial arts such as Tai Chi, Wing Chun, and Mo Jia Quan represent a rich cultural heritage that embodies the philosophies and aesthetics of Chinese civilization. However, the transmission of these martial arts faces significant challenges in the modern era, primarily due to globalization, industrialization, and the changing interests of younger generations [33,34]. To preserve and promote these martial arts, modern dissemination models have emerged, combining traditional teaching methods with new digital platforms, educational frameworks, and international collaborations [35,36].
The globalization of traditional martial arts has presented both opportunities and challenges. While increased global interest has led to the establishment of martial arts schools worldwide and inclusion in international sports competitions, it has also resulted in a loss of authenticity and commercialization. For example, Tai Chi has become widely practiced in countries such as the United States, the United Kingdom, and Australia, often emphasizing its health benefits over its martial applications [35]. This focus on health and fitness has made Tai Chi more accessible, but it risks diluting the philosophical and technical essence of the martial art. Furthermore, many non-native instructors may lack the cultural context and theoretical knowledge necessary to impart a comprehensive understanding of Tai Chi, leading to misconceptions and stereotypes [36].
Similarly, the adaptation of martial arts to meet the preferences of non-native practitioners can result in significant modifications of traditional forms. Such modifications are often necessary to appeal to modern tastes or conform to local educational standards, but they may inadvertently alter or diminish the cultural significance of the art form [36,37]. Consequently, ensuring the preservation of martial arts’ original values and philosophies while promoting global dissemination remains a central challenge.
Digital technology has emerged as a powerful tool for the preservation and dissemination of traditional martial arts. Platforms such as online tutorials, virtual reality (VR) training modules, and social media have expanded the reach of martial arts, making them accessible to a global audience [34,37]. Digital platforms can overcome geographical limitations, allowing practitioners worldwide to connect, learn, and share their experiences. For instance, the integration of VR technology enables learners to experience immersive martial arts training, providing a realistic simulation of traditional training environments [34]. Through motion capture and interactive 3D models, learners can observe and practice complex martial arts movements in detail, facilitating skill acquisition and deepening cultural understanding.
The development of digital platforms also supports the documentation and archiving of martial arts techniques and philosophies. By creating digital repositories and interactive training resources, practitioners and scholars can ensure that martial arts knowledge is preserved for future generations [37]. However, challenges remain in ensuring the accuracy and cultural authenticity of digital representations, as well as addressing the high costs associated with developing and maintaining these platforms [35].
Educational institutions have also played a significant role in the modern dissemination of traditional martial arts. Many universities and schools have incorporated martial arts into their physical education curricula, promoting both physical fitness and cultural education [36]. Such programs often emphasize the holistic benefits of martial arts, including physical health, mental discipline, and cultural appreciation. However, the integration of martial arts into educational frameworks requires the careful balancing of traditional values with modern pedagogical practices. For instance, martial arts training is often structured as a series of standardized lessons, which may conflict with the traditional emphasis on individualized instruction and personal mentorship [37].
Moreover, cultural adaptation is essential to facilitate the acceptance and integration of martial arts in diverse educational contexts. By adapting the teaching methods and emphasizing the universal values embedded in martial arts—such as respect, perseverance, and harmony—educators can promote cross-cultural understanding and appreciation of these ancient practices [36]. Nevertheless, overemphasis on standardization and adaptation risks compromise the integrity of martial arts traditions.
The rise of social media has transformed the ways in which martial arts are practiced, shared, and promoted. Platforms such as YouTube, TikTok, and Instagram have become popular channels for martial artists to showcase their skills, share tutorials, and connect with a broader audience [37]. Social media allows practitioners to build communities, engage in discussions, and even participate in virtual competitions. The interactive nature of these platforms fosters a sense of community among practitioners and enthusiasts, helping to sustain interest in martial arts and ensuring their continued relevance.
Additionally, social media has provided a space for traditional martial arts to reinvent themselves and adapt to contemporary cultural contexts. For instance, martial arts influencers often incorporate popular culture elements, such as cinematic techniques or modern music, into their videos, making traditional practices more appealing to younger audiences [37]. While such adaptations can increase visibility and engagement, they also raise concerns about authenticity and the potential trivialization of martial arts culture [37].
Several case studies have illustrated the success and limitations of modern dissemination models for traditional martial arts. In the case of Tai Chi, the development of international Tai Chi associations has facilitated the global spread of this martial art, promoting standardized training methods and certification programs [35]. However, these efforts have also led to debates over the appropriate balance between innovation and tradition, with some practitioners advocating for a return to more traditional, individualized training methods [35].
Another example is the incorporation of Wing Chun into VR training modules, where learners can interact with virtual instructors and practice techniques in a simulated environment. This approach has been effective in promoting Wing Chun among technology-savvy audiences, but it also underscores the challenges of replicating the nuanced physical and emotional aspects of martial arts training through digital media [34].
While modern dissemination models have made traditional martial arts more accessible and appealing to a broader audience, several challenges remain. Ensuring the cultural authenticity and integrity of martial arts practices is a critical concern, as is finding a balance between tradition and innovation. Future research should focus on developing hybrid dissemination models that integrate traditional teaching methods with digital technologies and educational frameworks [36]. Additionally, more efforts are needed to promote martial arts as a form of intangible cultural heritage that requires careful preservation and respect for its historical context and cultural significance [37].

2.5. Research Gaps

Despite the extensive research on intangible cultural heritage (ICH) preservation, current studies reveal a significant gap in the integration of memetics and virtual reality (VR) technology for the systematic transmission and protection of traditional martial arts. While memetics has been applied in the context of cultural transmission and digital technologies have shown promise in heritage preservation, few studies have explored how these two frameworks can be combined to enhance the effectiveness of martial arts dissemination. Most existing research either focuses on the theoretical implications of memetics or investigates VR applications without addressing the underlying cultural dynamics that influence the retention and transformation of traditional practices.
This study addresses these gaps by utilizing memetics to identify and classify the strong and weak memes of Mo Jia Quan, a traditional Chinese martial art, and subsequently leveraging VR technology to create an immersive platform for learning and cultural engagement. By capturing and analyzing the core cultural elements of Mo Jia Quan, the study provides a structured approach to understanding how digital tools can be employed to support the transmission of cultural heritage. Moreover, the research incorporates experimental validation to assess the impact of VR-based learning on cultural acquisition, offering empirical evidence that contributes to both theoretical and practical advancements in ICH preservation.
The innovative aspect of this study lies in its interdisciplinary approach, combining cultural theory and digital technology to construct a novel dissemination model that can be adapted for other forms of intangible heritage. This research not only fills a critical gap in the literature by bridging memetics and VR applications but also sets a foundation for future studies to explore new hybrid methods for safeguarding and promoting traditional cultural practices in the digital era.

3. Materials and Methods

3.1. Research Design

This study employs a dual-experiment research design to explore the effectiveness of memetics and virtual reality (VR) in the dissemination of Mo Jia Quan, a traditional martial art recognized as a national intangible cultural heritage in China. The research design integrates theoretical modeling and empirical analysis to assess the transmission effectiveness of Mo Jia Quan’s cultural elements under varying conditions.

3.2. Preliminary Research: Literature Review and In-Depth Interviews

Before conducting the experiments, a comprehensive literature review and in-depth interviews with Mo Jia Quan inheritors were conducted to collect initial data on the cultural elements of Mo Jia Quan. This phase resulted in a foundational list of approximately nine key cultural memes associated with Mo Jia Quan. The literature review covered historical texts, academic research, and previous studies on the transmission of traditional martial arts, while the interviews provided first-hand insights into the lived experience of Mo Jia Quan practitioners. These findings formed the basis for the subsequent experimental design.

3.3. Experiment 1: Meme Analysis and Classification

Following the preliminary research, Experiment 1 aimed to assess the transmissibility of the identified Mo Jia Quan memes. The experiment began with the preparation of detailed materials that explained the nine cultural memes in depth. These materials included information on Mo Jia Quan’s history, techniques, and philosophical underpinnings.
At the start of the experiment, a group of participants studied the material. They were then required to convey the learned content to the next group of participants in a sequential process. This transmission continued through six rounds, allowing the researchers to observe how well the memes were retained and transmitted through multiple cycles of communication.
After the completion of the transmission process, all participants filled out a questionnaire designed to evaluate the accuracy and effectiveness of the transmission. The questionnaire included specific questions related to each meme, and responses were scored to determine how well each cultural element was conveyed. These scores were then analyzed to assess the overall effectiveness of meme transmission in the context of Mo Jia Quan culture.

3.4. Experiment 2: VR Intervention and Audience Response Measurement

The second experiment served as an exploratory pilot study to examine the potential of the immersive VR platform in supporting the transmission of Mo Jia Quan’s core cultural memes. Based on the findings from Experiment 1, the most transmissible cultural elements were incorporated into the VR platform, which was developed using motion capture technology and deployed in a 3D environment that allowed interactive engagement with Mo Jia Quan routines.
A total of 10 participants were recruited to engage in a guided VR session. Given the limited sample size, the objective was not to produce generalizable outcomes but rather to gain initial insights into how immersive experiences may affect cultural understanding. Each participant completed a pre- and post-test questionnaire assessing their knowledge of Mo Jia Quan’s history, techniques, and cultural context.
This pilot setting allowed for close observation of user interaction and provided qualitative and quantitative data to inform future, larger-scale validation studies.

3.5. Participants

The study involved two groups of participants for Experiment 1 and Experiment 2. For Experiment 1, a total of 54 participants, aged 19–26 years, were recruited. These participants were undergraduate and graduate students with no prior exposure to Mo Jia Quan or specialized knowledge in intangible cultural heritage. This selection criterion ensured that their responses reflected an unbiased reaction to the cultural content presented.
For Experiment 2, a smaller group of 10 participants was recruited for an in-depth exploratory study of the immersive VR experience. These participants were also undergraduate and graduate students, aged 19–26 years, who expressed interest in either Mo Jia Quan or VR technology. None of the participants had prior systematic training in martial arts or specialized knowledge of intangible cultural heritage preservation. The smaller sample size in Experiment 2 allowed for a more focused investigation of each participant’s interaction with the VR platform, providing detailed insights into the educational potential of the immersive environment.

3.6. Data Analysis

Data collected from both experiments were analyzed using exploratory factor analysis (EFA) and paired-sample t-tests. EFA was used in Experiment 1 to identify key meme elements that influence the transmission of Mo Jia Quan’s cultural content. The paired-sample t-test was used in Experiment 2 to evaluate the differences in participants’ cultural perception before and after the VR experience.
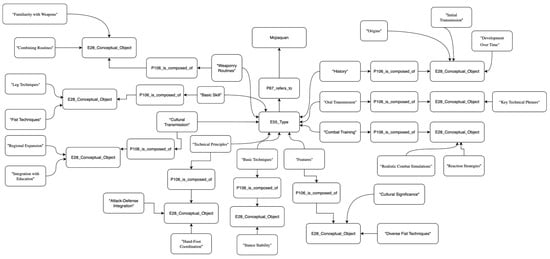
To ensure semantic consistency, interoperability, and alignment with international heritage ontologies, the identified cultural memes were semantically modeled using the CIDOC Conceptual Reference Model (CIDOC CRM). Each meme was represented as an instance of E28_Conceptual_Object, categorized through E55_Type, and interlinked using standard CRM properties such as P106_is_composed_of and P67_refers_to. This modeling approach enables future integration into linked open data frameworks and digital heritage archives.

3.7. Open Science and Data Management Strategy

In alignment with the scientific standards and ethical commitments of open science, this study adopts several practices to ensure transparency, reproducibility, and long-term accessibility of its data and digital assets. The principles of FAIR—Findability, Accessibility, Interoperability, and Reusability—serve as the foundation for our data management and sharing strategy.
First, all research protocols, experiment instruments (e.g., questionnaires), and VR development workflows have been documented in detail and will be made available upon publication. The motion capture datasets collected during the creation of Mo Jia Quan animations, including raw and processed skeletal movement data, will be anonymized and uploaded to the Zenodo repository under a CC-BY license. These datasets will be assigned persistent identifiers (DOIs) to support findability and citation.
Second, the VR content, including Unreal Engine (Version 5.2) project files, MetaHuman (Version 5.2) character assets, and environmental 3D models, will be shared through open repositories where licensing permits.
Third, all shared resources will be accompanied by structured metadata following established standards for digital heritage preservation. Metadata will describe the content origin, cultural context, creator roles, licensing, and data collection methods, allowing integration with broader digital cultural heritage systems and semantic web applications.
Finally, to ensure long-term preservation, digital assets will be stored in repositories with proven sustainability commitments. We are also exploring collaborations with institutional archives and cultural institutions to host VR experiences on publicly accessible servers.
Through this open science framework, we aim to contribute not only to academic knowledge but also to the broader cultural and educational communities working toward the preservation and dissemination of intangible cultural heritage.

4. Results

4.1. Foundational Memes in Mo Jia Quan Cultural Transmission

Through an extensive literature review and in-depth interviews with Mo Jia Quan inheritors, this study identified nine foundational memes that are central to the transmission of Mo Jia Quan as a cultural practice. These memes encapsulate both the tangible and intangible aspects of Mo Jia Quan, including its history, technical principles, training methods, and methods of cultural dissemination.
The literature review provided a historical and academic foundation for understanding Mo Jia Quan’s evolution, while the interviews with Mo Jia Quan practitioners offered practical insights into how these elements are transmitted across generations. This preliminary investigation resulted in the creation of a detailed meme structure that categorizes and describes key cultural elements of Mo Jia Quan. Table 1 summarizes the findings from this phase, showcasing the critical components of Mo Jia Quan’s cultural heritage and transmission.
As shown in Table 1, the memes identified in Mo Jia Quan span across its historical development, technical innovations, and methods of cultural transmission. These memes are integral to understanding how Mo Jia Quan has persisted as both a martial art and a cultural symbol through generations.
Historical memes emphasize the lineage and legacy of Mo Jia Quan, highlighting its origins in the Qianlong era, its dissemination through the Mo family, and the continued contributions of key figures in its development. These historical memes underscore the importance of continuity and cultural identity in the preservation of Mo Jia Quan.
Technical memes focus on the core principles and techniques that define Mo Jia Quan’s combat philosophy. For instance, hand–foot coordination and the integration of attack and defense are essential for understanding how Mo Jia Quan achieves balance and efficiency in combat. These technical elements are passed down not just through physical training but also through oral mnemonics, a unique aspect of its teaching tradition.
The oral transmission of Mo Jia Quan is equally important. Key technical phrases, or mnemonics, are used to transmit crucial tactical knowledge and strategic principles. These concise phrases encapsulate the essence of Mo Jia Quan’s techniques and strategies, allowing practitioners to internalize complex martial knowledge. The use of oral mnemonics ensures that the teaching of Mo Jia Quan remains practical, direct, and effective, even as it is passed down orally from one generation to the next. This method of transmission highlights the pedagogical wisdom embedded in Mo Jia Quan’s teaching tradition.
Training memes reflect the methods by which practitioners are taught to master Mo Jia Quan. Emphasis on foundational stances, such as the horse stance, and the importance of realistic combat simulations ensure that the martial art remains practical and effective in modern day contexts.
Weaponry and routines represent another core set of memes in Mo Jia Quan. Training in the use of traditional weapons, such as the dragon staff, is a critical component of Mo Jia Quan’s performance and combat skills. This familiarity with weaponry is combined with an emphasis on flexibility and adaptability in combining various routines. By integrating different fist and weapon techniques into fluid routines, Mo Jia Quan practitioners are able to adapt to changing combat conditions. The combination of routines ensures that Mo Jia Quan remains dynamic and versatile, preserving its relevance in contemporary martial arts practice.
Cultural transmission memes explore how Mo Jia Quan has expanded beyond its original region, integrating into educational systems and gaining recognition both in China and internationally. This meme highlights the adaptability of Mo Jia Quan as it continues to be passed down through both formal and informal educational settings.
In summary, these foundational memes offer a comprehensive framework for analyzing how Mo Jia Quan is transmitted as a form of intangible cultural heritage. The next steps in this research will focus on how these memes are effectively propagated and retained through various modern transmission methods, including virtual reality platforms, as explored in subsequent experiments.

4.2. Semantic Structuring of Cultural Memes

The CIDOC CRM-based semantic model revealed a layered network structure of Mo Jia Quan’s cultural elements. A total of 17 cultural memes were encoded as conceptual objects (E28_Conceptual_Object), organized hierarchically using the P106_is_composed_of property to reflect the internal structure. Their thematic types were defined via E55_Type (e.g., “History” and “Feature”), and their referential connection to Mo Jia Quan as a heritage entity was recorded using P67_refers_to.
Figure 1 illustrates this semantic network, enabling interoperable documentation and machine-readable preservation of the intangible knowledge system. This semantic structure supports the open sharing, linking, and archival of Mo Jia Quan knowledge beyond the confines of the VR environment.

4.3. Exploratory Factor Analysis (EFA)

The study employed exploratory factor analysis (EFA) to analyze the different aspects of Mo Jia Quan’s cultural transmission, aiming to identify and categorize the underlying dimensions that influence its practice and dissemination. This analysis was critical for understanding how various elements of Mo Jia Quan interact to form distinct cultural dimensions. The EFA was conducted using principal component analysis (PCA) to extract common factors, followed by varimax orthogonal rotation to optimize the factor loading structure and enhance interpretability.
The initial step in EFA involved assessing the suitability of the data for factor analysis. As shown in Table 2, the Kaiser–Meyer–Olkin (KMO) measure of sampling adequacy yielded a value of 0.803, indicating that the variables shared sufficient common variance to justify the use of factor analysis. The KMO value is considered “good”, since it falls well above the acceptable threshold of 0.6, suggesting that factor analysis was appropriate for this dataset. Additionally, Bartlett’s Test of Sphericity was significant (approximate chi-square = 101.712, df = 36, p < 0.001), confirming that the correlation matrix was not an identity matrix, and thus, factor analysis could proceed.
Next, principal components were extracted based on the eigenvalue criterion (eigenvalues greater than 1). The analysis identified three principal factors that together explained 61.089% of the total variance. As shown in the Scree plot (Figure 2), the eigenvalues begin to plateau after the third factor, confirming the appropriateness of retaining three factors for further analysis.
As shown in Table 3, the first factor had an initial eigenvalue of 3.360, accounting for 37.334% of the total variance. This suggests that the first factor represents the most significant underlying dimension in the data. The second and third factors had eigenvalues of 1.115 and 1.032, respectively, contributing an additional 12.389% and 11.365% to the explained variance, bringing the cumulative total to 61.089%. These three factors were considered sufficient to explain the majority of the variance in the dataset.
To further understand the contribution of each variable to the components, the Component Score Coefficient Matrix (Table 4) was computed. This matrix illustrates the weight or contribution of each variable to the three components.
For the first component, history (0.413), weaponry and routines (0.490), and cultural transmission (0.440) had relatively high positive coefficients. This indicates that the first component primarily captures the historical, cultural, and technical transmission aspects of Mo Jia Quan. Notably, weaponry and routines (0.490) shows the highest contribution to the first component, suggesting that weapon-based techniques and their integration into routines are central to Mo Jia Quan’s cultural and technical transmission.
The second component is most strongly associated with combat training (0.517) and oral transmission (0.472), indicating that this component reflects the practical and oral transmission dimension of Mo Jia Quan. Combat training methods and the use of mnemonic phrases to transmit martial knowledge are critical for this component.
The third component, characterized by high scores for basic techniques (0.601) and weaponry and routines (0.453), captures the technical proficiency dimension. This component focuses on foundational skills, routines, and the use of weaponry, which are essential for mastering Mo Jia Quan at an advanced level.
In summary, the exploratory factor analysis (EFA) successfully identified three core factors, which we have named historical and cultural transmission, combat training and mnemonic techniques, and basic techniques and routines. These three factors effectively capture the key dimensions of Mo Jia Quan’s cultural and technical transmission, providing a clearer understanding of its practice and heritage.
Through the data reduction process, we have distilled the original nine variables into these three factors, which represent distinct yet interconnected dimensions of Mo Jia Quan. The first factor emphasizes the historical legacy and cultural dissemination of Mo Jia Quan, the second highlights the practical and oral aspects of its transmission, and the third focuses on the foundational technical skills and routines essential for mastery.
By extracting these three factors, we have identified three strong memes that are central to the transmission and preservation of Mo Jia Quan. These strong memes—historical and cultural transmission, combat training and mnemonic techniques, and basic techniques and routines—provide a simplified yet comprehensive framework for understanding how Mo Jia Quan is transmitted across generations and practiced in modern contexts.
This analysis provides a solid theoretical foundation for the next stage of the research, specifically, guiding the development of VR-based digital content. By identifying these three strong memes, the findings will directly inform the creation of immersive and interactive virtual environments that aim to enhance the transmission of Mo Jia Quan and ensure its preservation as an intangible cultural heritage.

4.4. Development of the VR Content for Mo Jia Quan Transmission

Building on the results of the exploratory factor analysis (EFA), which identified three key memes related to historical and cultural transmission, combat training and mnemonic techniques, and basic techniques and routines, we proceeded with the development of a VR-based digital content platform. This VR platform was designed to immerse users in the world of Mo Jia Quan, allowing them to experience and engage with the martial art’s rich cultural heritage through cutting-edge digital technology.
The creation of the VR content followed a systematic process that incorporated both technical precision and cultural authenticity. Utilizing Unreal Engine (Version 5.2) and MetaHuman (Version 5.2) technology, we developed a highly immersive and interactive virtual environment that accurately represents the physical, cultural, and philosophical dimensions of Mo Jia Quan. The development process centered around three core areas: character creation, environment design, and motion capture integration.
The central aspect of the VR experience was the development of an authentic virtual Mo Jia Quan practitioner using MetaHuman technology. As shown in Figure 3, by leveraging this advanced tool, we created a photorealistic avatar capable of performing Mo Jia Quan techniques with precision. The character’s physical appearance and movements were based on detailed consultations with Mo Jia Quan experts and real-world practitioners, ensuring that the avatar not only replicated the external motions but also embodied the discipline’s technical and cultural significance.
One of the most critical aspects of the project was the integration of motion-captured data into the virtual environment. To ensure that the avatar’s movements were as accurate as possible, we employed motion capture technology. A professional Mo Jia Quan practitioner performed a series of techniques, which were captured in a controlled environment (as shown in Figure 4). Using optical motion capture systems, we recorded a range of movements, from basic stances and footwork to more complex weapon-based techniques. This data was then mapped onto the MetaHuman (Version 5.2) avatar, ensuring that every motion in the VR space was an accurate representation of the real-world techniques. This process was crucial in maintaining the integrity of Mo Jia Quan’s combat techniques while enabling users to interact with them in a dynamic virtual space. Before engaging with the main training modules, each participant was guided through a short onboarding session. This session introduced them to basic controls such as head orientation, navigation, and control activation. Users could freely rotate their viewpoint, select content modules, and trigger avatar demonstrations by simple commands. This initial training ensured that participants became comfortable navigating the space, minimizing distraction during the cultural immersion process.
The design of the virtual environment was informed by the historical and cultural context of Mo Jia Quan, emphasizing both traditional and immersive elements. The virtual dojo, where the users would engage with the martial art, was modeled after a traditional Lingnan martial arts hall, incorporating significant cultural symbols and artifacts. The setting was carefully constructed to immerse users in an authentic Mo Jia Quan atmosphere, blending traditional architecture with modern interactive elements to enhance the overall learning experience.
The dojo environment (as illustrated in Figure 5) was not only visually detailed but also functional, allowing users to move freely and observe the techniques from multiple angles. The incorporation of cultural props, such as traditional weapons and banners, further deepened the user’s connection to the historical legacy of Mo Jia Quan. These design elements ensured that the virtual space was not merely a training ground but also a cultural learning environment that conveyed the depth of Mo Jia Quan’s heritage.
To further enrich the VR experience, we integrated narrative elements that provided historical context and technical explanations for each movement. The voiceover narration guided users through the practice of Mo Jia Quan, offering insights into the philosophy and cultural significance behind each technique. This not only enhanced the learning experience but also ensured that users engaged with Mo Jia Quan at both the physical and intellectual level.
The VR experience was designed to run on Meta Quest 2 (a wireless virtual reality headset), offering users a fully immersive environment through a wireless VR headset. Before deployment, we configured the VR streaming environment on Windows systems, utilizing both Microsoft Visual Studio 2022 and Android Studio 4.0 to facilitate seamless streaming of the virtual content. This ensured that users could experience high-quality, real-time interactions with the virtual dojo and the Mo Jia Quan practitioner without a noticeable lag, thereby enhancing the sense of presence and immersion.
The technical infrastructure allowed for real-time interaction between the user and the virtual Mo Jia Quan world, enabling users to engage with the martial art through a combination of gesture-based inputs and interactive tutorials. The virtual space was carefully designed to accommodate different skill levels, offering both novice and advanced users an opportunity to learn and practice Mo Jia Quan in a structured yet flexible environment. Participants were not passive viewers; they were encouraged to observe the avatar’s demonstration, then physically mimic the movements in their own space. Through the VR system’s capabilities, users received real-time visual cues and correction prompts, creating a responsive feedback loop during training. This embodied interaction model reinforced learning through physical repetition, aligning with traditional martial arts pedagogy in a virtual format.
The VR content developed for the Mo Jia Quan project offers an innovative approach to cultural transmission, blending traditional martial arts with modern technology. By focusing on the strong memes identified through EFA, the VR platform provides an immersive experience that not only teaches the techniques of Mo Jia Quan but also conveys its cultural and historical significance. The integration of MetaHuman (Version 5.2), motion capture and Unreal Engine (Version 5.2) ensured that the content was both visually impressive and culturally authentic, making it a valuable tool for the preservation and promotion of Mo Jia Quan in the digital age.

4.5. Paired-Sample t-test Analysis of the VR Experience

To explore potential learning effects of the VR intervention, pre- and post-test scores from 10 participants were analyzed using a paired-sample t-test. The knowledge assessments covered Mo Jia Quan’s historical background, technical aspects, and cultural meanings. As shown in Table 5, descriptive statistics, including skewness and kurtosis values, were examined, and the skewness and kurtosis for the difference scores, when divided by their standard errors, resulted in z-values within the acceptable range of ±1.96, indicating that the data distribution did not significantly deviate from normality.
As shown in Figure 6, a visual inspection of the histogram of difference scores revealed a roughly symmetric bell-shaped curve, typical of a normal distribution. Additionally, a Q–Q plot showed that the data points aligned closely with the reference line, providing further evidence that the data were normally distributed. With these assumptions confirmed, we proceeded with the paired-sample t-test.
The results of the paired-sample t-test demonstrated a statistically significant improvement in participants’ test scores after the VR experience. While encouraging, these findings should be interpreted cautiously due to the exploratory nature of the study and its small sample size. As shown in Table 6, the mean difference between the pre-test and post-test scores was −1.200, indicating that, on average, participants’ scores increased by 1.200 points after engaging with the VR content. The standard deviation of the difference scores was 1.317, and the standard error of the mean difference was 0.416. The 95% confidence interval for the mean difference ranged from −2.142 to −0.258. The t-value for the test was −2.882, with 9 degrees of freedom and a two-tailed p-value of 0.018, which was less than the 0.05 significance level. This indicates that the difference between the pre-test and post-test scores was statistically significant, with the negative t-value reflecting that the post-test scores were higher than the pre-test scores.
The analysis provides preliminary evidence suggesting that immersive VR environments may enhance cultural understanding, warranting further investigation with larger, more diverse samples and expanded validation frameworks.

5. Discussion

This pilot study investigated how memetics and virtual reality (VR) technology might support the transmission of intangible cultural heritage, using Mo Jia Quan as a case study. Three core cultural memes were identified through factor analysis and used to inform the design of an immersive VR learning platform.
Preliminary findings from the small-scale experiment suggest that participants’ cultural understanding improved after engaging with the VR content. While the paired-sample t-test showed statistically significant score gains, the limited sample size and absence of a control group constrain the strength of these conclusions. As such, the results should be viewed as initial indicators of potential effectiveness rather than conclusive evidence.
This study was designed as a pilot investigation to assess the feasibility of integrating memetics with immersive VR platforms for intangible cultural heritage transmission. The limited sample size (n = 10) reflects our aim to prioritize depth and experimental control in an exploratory setting rather than statistical generalizability. This approach allowed us to carefully monitor the user experience and ensure cultural fidelity in a novel methodological context.
Despite these limitations, the study demonstrates how VR can be used to embed cultural knowledge in engaging, interactive experiences. By targeting elements with high memetic transmissibility—such as combat routines, cultural symbolism, and technical skills—the approach highlights the feasibility of merging cultural theory with digital practice.
The implications for intangible cultural heritage (ICH) preservation are promising; immersive tools like VR may help supplement traditional transmission models and engage new audiences. However, to fully assess their impact, future research must adopt more rigorous validation designs, include larger participant samples, and explore retention over time.
In line with open science principles, this pilot work also proposes a framework for data sharing and long-term preservation of digital heritage content. Expanding accessibility through open-source technologies and institutional partnerships will be key to the sustainability and scalability of such approaches.
In future studies, we plan to expand the participant pool to include a more diverse and statistically significant cohort, incorporating control groups and longitudinal tracking to evaluate retention and engagement. Such extensions will build upon the conceptual and technical foundation established here, enabling broader validation and comparative analysis across cultural domains.
While the current study demonstrates the feasibility of using VR for cultural transmission, the long-term sustainability of such platforms is an important consideration. To mitigate dependency on proprietary technologies like Unreal Engine (Version 5.2) and MetaHuman (Version 5.2), future development should explore open-source or web-based alternatives that are more accessible and easier to maintain over time. Adopting modular content architecture and open data formats can enhance interoperability and platform migration potential.
Additionally, we recognize the need for integrating digital heritage outputs into institutional repositories to ensure long-term preservation and discoverability. Computational requirements and access equity—particularly for users in low-resource settings or educational institutions—should also be addressed through optimization strategies or lightweight delivery formats. Finally, we advocate for continued collaboration with cultural institutions, museums, and communities to support the maintenance and updating of digital assets, ensuring that the heritage content remains contextually relevant and technologically accessible over time.

6. Conclusions

This pilot study explored the integration of memetics and virtual reality (VR) technology as a novel approach to the preservation and transmission of intangible cultural heritage, using Mo Jia Quan—a traditional Chinese martial art—as a case example. Through exploratory factor analysis, three high-transmissibility cultural memes were identified and used to inform the design of a VR learning platform that emphasizes cultural context, technical precision, and interactive engagement. Preliminary results from a small-scale experimental test (n = 10) suggest that the immersive VR environment may enhance cultural understanding among users.
While these findings are encouraging, the current study is exploratory in nature and limited by its small sample size and absence of a control group. As such, the results should be interpreted as initial evidence rather than definitive conclusions regarding the effectiveness of VR-based transmission strategies. Future research should build upon this framework with larger participant samples, longitudinal designs, and more rigorous validation protocols to assess retention, engagement, and cultural authenticity across diverse user populations.
Importantly, this study also contributes to the evolving discourse on open science in digital heritage by proposing a preliminary FAIR-aligned data strategy. Motion capture datasets, VR content, and research protocols are intended for public sharing under open licenses, and metadata will be documented using established digital heritage standards to ensure interoperability and reusability. The long-term sustainability of such VR applications remains a challenge, and future development should prioritize open-source alternatives, educational accessibility, and preservation infrastructure.
Overall, this pilot project provides a foundational model for how cultural theory and immersive technology can be combined to inform the digital preservation of complex cultural practices. While further refinement and validation are necessary, the approach demonstrated here offers promising directions for interdisciplinary research and the co-creation of sustainable, accessible cultural heritage experiences in the digital age.

Author Contributions

Conceptualization, G.Y. and C.C.; methodology, G.Y. and C.C.; software, Z.G.; validation, G.Y., C.C. and X.M.; formal analysis, X.M.; investigation, G.Y. and Y.W.; resources, T.J.; data curation, Z.G.; writing—original draft preparation, G.Y. and C.C.; writing—review and editing, T.J.; visualization, Z.G. and X.M.; supervision, T.J.; project administration, T.J.; funding acquisition, T.J. All authors have read and agreed to the published version of the manuscript.

Funding

This research was funded by the Guangdong Philosophy and Social Science Foundation, grant number GD21CYS20.

Data Availability Statement

All data and materials supporting the findings of this study—including motion capture files, VR assets, and questionnaire material—will be made openly available on Figshare (https://figshare.com/s/ed56c70e67ff2b3cfa08, accessed on 6 August 2025) under a Creative Commons license (DOI: https://doi.org/10.6084/m9.figshare.29828390.v1).

Acknowledgments

The authors would like to express their sincere gratitude to all the inheritors of the Mo Jia Quan intangible cultural heritage for their generous support in the production of the digital VR content used in this study. Their guidance and contributions were invaluable to ensuring the cultural authenticity and accuracy of the representations. During the preparation of this manuscript, the authors used ChatGPT (OpenAI, GPT-4, 2025) for the purposes of language refinement and grammar checking. As non-native English speakers, the authors faced certain linguistic challenges. The authors have reviewed and edited the AI-generated output and take full responsibility for the content of this publication.

Conflicts of Interest

The authors declare no conflicts of interest.

References

  1. Chinese Martial Arts. Wikipedia. Available online: https://en.wikipedia.org/wiki/Chinese_martial_arts#Training (accessed on 28 October 2024).
  2. Tang, Y. Study on the Modernization Development of Mo Jia Quan of Intangible Cultural Heritage. SHS Web Conf. 2023, 168, 02009. [Google Scholar] [CrossRef]
  3. Wang, X. A Study on the Inheritance and Protection Mechanism of Chinese Handicraft Intangible Cultural Heritage. Kult. Iskusstv. 2023, 12, 143–155. [Google Scholar] [CrossRef]
  4. Cheng, Y.; Guo, N. An Ethnography of Construction and Characteristics of Curriculum for Inheritance of Intangible Cultural Heritage Martial Arts in Universities. Front. Sports Act. Living 2024, 6, 1395128. [Google Scholar] [CrossRef] [PubMed]
  5. Leung, B.W. Traditional Musics in the Modern World; Springer: Cham, Switzerland, 2018; pp. 1–9. [Google Scholar]
  6. Dawkins, R. The Selfish Gene; Oxford University Press: Oxford, UK, 2016. [Google Scholar]
  7. Situngkir, H. On Selfish Memes: Culture as Complex Adaptive System. J. Soc. Complex. 2004, 2, 20–32. [Google Scholar]
  8. Tyler, T. Memetics: Memes and the Science of Cultural Evolution; CreateSpace Independent Publishing Platform: Scotts Valley, CA, USA, 2011. [Google Scholar]
  9. Coker, C. War, Memes and Memeplexes. Int. Aff. 2008, 84, 903–914. [Google Scholar] [CrossRef]
  10. Yang, Z.; Liang, J.; Xia, Q.; Wang, M. Research on Community Participation and Social Responsibility of Higher Vocational Colleges in the Inheritance of Intangible Cultural Heritage Rope Weaving. J. Educ. Cult. Stud. 2024, 8, 3. [Google Scholar] [CrossRef]
  11. Zhang, A. Research on Art Participation Models in the Protection and Inheritance of Traditional Crafts. Commun. Humanit. Res. 2024, 38, 90–95. [Google Scholar] [CrossRef]
  12. Shi, X.; Li, H. Research on the Digital Pathways for the Protection and Inheritance of Intangible Cultural Heritage. Adv. Soc. Sci. Cult. 2024, 6, 3. [Google Scholar] [CrossRef]
  13. Bekele, M.K.; Pierdicca, R.; Frontoni, E.; Malinverni, E.S.; Gain, J. A survey of augmented, virtual, and mixed reality for cultural heritage. JOCCH. 2018, 11, 1–36. [Google Scholar] [CrossRef]
  14. Champion, E. Critical Gaming: Interactive History and Virtual Heritage; Routledge: London, UK, 2016. [Google Scholar]
  15. Sylaiou, S.; Mania, K.; Karoulis, A.; White, M. Exploring the relationship between presence and enjoyment in a virtual museum. Int. J. Hum. Comput. Stud. 2010, 68, 243–253. [Google Scholar] [CrossRef]
  16. Drossis, G.; Birliraki, C.; Stephanidis, C. Interaction with Immersive Cultural Heritage Environments Using Virtual Reality Technologies. In Proceedings of the HCI International 2018, Las Vegas, NV, USA, 15–20 July 2018; Springer: Cham, Switzerland, 2018; pp. 177–183. [Google Scholar] [CrossRef]
  17. Cai, S.; Ch’ng, E.; Li, Y. A Comparison of the Capacities of VR and 360-Degree Video for Coordinating Memory in the Experience of Cultural Heritage. In Proceedings of the 2018 3rd DigitalHERITAGE International Congress, San Francisco, CA, USA, 26–30 October 2018; IEEE: Piscataway, NJ, USA, 2018; pp. 1–4. [Google Scholar] [CrossRef]
  18. Fragomeni, P.; Lorè, I. VR as (In)Tangible Representation of Cultural Heritage. In New Metropolitan Perspectives; Springer: Cham, Switzerland, 2021; Volume 2, pp. 1851–1861. [Google Scholar] [CrossRef]
  19. Breggion, E.; Balletti, C.; Guerra, F. Multi-Camera LiDAR System for Spatial and Temporal Preservation of the Intangible Cultural Heritage. Int. Arch. Photogramm. Remote Sens. Spat. Inf. Sci. 2023, 48, 297–302. [Google Scholar] [CrossRef]
  20. Hiswara, A.; Aziz, A.M.; Pujowati, Y. Cultural Preservation in a Globalized World: Strategies for Sustaining Heritage. West Sci. Soc. Humanit. Stud. 2023, 1, 98–106. [Google Scholar] [CrossRef]
  21. Salvesen, L.B.; Keitsch, M. Preservation and Promotion of Intangible Cultural Heritage—A Participatory Design Approach. In Proceedings of the 23rd International Conference on Engineering and Product Design Education (E&PDE 2021), Herning, Denmark, 9–10 September 2021. [Google Scholar] [CrossRef]
  22. Risma, M.; Sinaga, P.; Muhammad, M.; Adha, M. Preservation of Intangible Cultural Heritage: The Role of Documentation in Cultural Conservation in the Semaka District, Tanggamus Regency. Int. J. Adv. Technol. Soc. Sci. 2024, 2, 375–388. [Google Scholar] [CrossRef]
  23. Tekrin, D. Online Cultural Transmission: A Memetic Approach to the Case of Tombili the Cat. In Proceedings of the CTC 2019, Istanbul, Turkey, 17 April 2019. [Google Scholar] [CrossRef]
  24. Petrova, Y. Meme Language, Its Impact on Digital Culture and Collective Thinking. E3S Web Conf. 2021, 273, 11026. [Google Scholar] [CrossRef]
  25. Song, Y.X.; Wei, J.; Yang, M. Empirical Research on Memetic Transmission and Adaptation of Media Language. In Proceedings of the 2015 International Conference on Industrial Technology and Management Science, Tianjin, China, 27–28 March 2015; Atlantis Press: Paris, France, 2015; pp. 741–744. [Google Scholar] [CrossRef]
  26. Chen, W. A Study on the Network Catchphrases from the Perspective of Memetics. J. Lang. Teach. Res. 2019, 10, 190. [Google Scholar] [CrossRef]
  27. Li, H.; Shi, Z.; Chen, L.; Cui, Z.; Li, S.; Zhao, L. Analysis of Cultural Meme Characteristics for Big Data of Cultural Relics. Information 2020, 11, 584. [Google Scholar] [CrossRef]
  28. Yapp, A.; Chew, F.C.; Si, C.M.; Kim, L.C.; Chen, L.H.; Kuan, G.K. Immersive Technology for Heritage Culture Preservation: A Conceptualization to Visualization Framework. Int. J. Bus. Technol. Manag. 2024, 6, 120–127. [Google Scholar] [CrossRef]
  29. Rodriguez-Garcia, B.; Guillen-Sanz, H.; Checa, D.; Bustillo, A. A Systematic Review of Virtual 3D Reconstructions of Cultural Heritage in Immersive Virtual Reality. Multimed. Tools Appl. 2024, 83, 89743–89793. [Google Scholar] [CrossRef]
  30. Huang, G.; Zhao, Q. The Utilization of Virtual Reality Technology in the Scientific and Technological Protection and Cultural Inheritance of Clarke Porcelain. Appl. Math. Nonlinear Sci. 2024, 9, 1. [Google Scholar] [CrossRef]
  31. Zhu, Y.; Bin Azahari, M.H. The Application Research of Virtual Reality Technology in the Protection and Inheritance of Intangible Cultural Heritage. J. Educ. Educ. Res. 2024, 8, 58–62. [Google Scholar] [CrossRef]
  32. Iacono, S.; Scaramuzzino, M.; Martini, L.; Panelli, C.; Zolezzi, D.; Perotti, M.; Vercelli, G.V. Virtual Reality in Cultural Heritage: A Setup for Balzi Rossi Museum. Appl. Sci. 2024, 14, 3562. [Google Scholar] [CrossRef]
  33. Lin, Z. On Chinese Tai Chi Culture: Contemporary Values and International Communication. Asian Soc. Sci. 2016, 12, 273–277. [Google Scholar] [CrossRef]
  34. Yu, X. Digital Technology and the Revival of Chinese Excellent Traditional Culture. SHS Web Conf. 2024, 181, 04033. [Google Scholar] [CrossRef]
  35. Han, Z.J. Research on the Inheritance and Innovative Development of Chinese Martial Arts Culture under the Background of Cultural Confidence. In Proceedings of the 2019 International Conference on Social Science and Education (ICSSAE 2019), Canberra, Australia, 28–29 December 2019. [Google Scholar]
  36. Lyu, S. Research on the Dissemination and Preservation of Traditional Culture in the Era of New Media. J. Educ. Humanit. Soc. Sci. 2024, 36, 140–145. [Google Scholar] [CrossRef]
  37. García, R.S. Review of Reinventing Martial Arts in the 21st Century, by George Jennings. Rev. Artes Marciales Asiáticas 2023, 18, 59–61. [Google Scholar] [CrossRef]
Figure 1. CIDOC CRM Mo Jia Quan.
Figure 1. CIDOC CRM Mo Jia Quan.
Heritage 08 00351 g001
Figure 2. Scree plot.
Figure 2. Scree plot.
Heritage 08 00351 g002
Figure 3. Metahuman creation interface.
Figure 3. Metahuman creation interface.
Heritage 08 00351 g003
Figure 4. Action capture of professional Mo Jia Quan practitioner.
Figure 4. Action capture of professional Mo Jia Quan practitioner.
Heritage 08 00351 g004
Figure 5. VR dojo.
Figure 5. VR dojo.
Heritage 08 00351 g005
Figure 6. Histogram and Q–Q plot.
Figure 6. Histogram and Q–Q plot.
Heritage 08 00351 g006
Table 1. Foundational memes in Mo Jia Quan cultural transmission.
Table 1. Foundational memes in Mo Jia Quan cultural transmission.
CategorySub-CategoryDescription
HistoryOriginsMo Jia Quan, also known as “Six Harmonies Fist,” originated during the Qianlong era of the Qing Dynasty, introduced to Guangdong by Hui Zhen Zen master from Shaolin Temple.
Initial TransmissionInitially passed down through the Mo family in Fengkai County, it later spread throughout Guangdong province.
Development Over TimeMo Jia Quan saw major developments under notable figures such as Mo Siqi and Mo Baozhi, enhancing its prestige and technique.
FeaturesCultural SignificanceRecognized as a vital martial art form within ethnic communities, contributing to cultural identity and artistic expression.
Diverse Fist TechniquesComprising various styles, including Tiger Fist, Leopard Fist, Crane Fist, and Snake Fist, each offering unique combat strategies.
Technical
Principles
Hand–Foot CoordinationEmphasizes precise control of distance, with hand techniques extending over a foot and leg techniques up to three feet in length, optimized for offensive and defensive balance.
Attack-Defense
Integration
Combines attack and defense strategies seamlessly, embodying the core combat philosophy of Mo Jia Quan, with an emphasis on adaptability in real combat.
Basic
Techniques
Stance StabilityFocus on mastering foundational stances, particularly the horse stance, which provides stability and is essential for advanced techniques.
Basic SkillLeg TechniquesEncompasses a variety of kicks, including front, side, and reverse kicks, to increase agility and attack power.
Fist TechniquesIncludes direct punches, uppercuts, and hooks to enhance hand-to-hand combat skills.
Oral
Transmission
Key Technical PhrasesUtilizes concise oral mnemonics to pass down essential technical knowledge and strategic principles, forming a core component of Mo Jia Quan’s teaching methodology.
Combat
Training
Realistic Combat
Simulations
Emphasizes the use of simulated combat scenarios to develop practical fighting skills and quick response tactics.
Reaction StrategiesTrains speed and reaction abilities, improving the effectiveness of combat strategies in live situations.
Weaponry and RoutinesFamiliarity with WeaponsIncludes training with traditional weapons, such as the dragon staff, to enhance performance and precision in combat routines.
Combining RoutinesCombines various fist and weapon techniques into cohesive routines, focusing on flexibility and variation in form.
Cultural
Transmission
Regional ExpansionSpread from Guangdong province across China and globally, particularly among overseas Chinese communities.
Integration
with Education
Promotes integration into modern educational systems through martial arts schools and cultural institutions, fostering the next generation of practitioners.
Table 2. KMO and Bartlett’s Test.
Table 2. KMO and Bartlett’s Test.
TestResult
KMO Measure of Sampling Adequacy0.803
Bartlett’s Test of SphericityApprox. Chi-Square101.712
Degrees of Freedom (df)0.000
Sig.0.000
Table 3. Total variance explained by extracted factors.
Table 3. Total variance explained by extracted factors.
ComponentInitial EigenvaluesExtraction Sums of Squared LoadingsSum of the Squares of the Rotating Load
Total% of VarianceCumulative %Total% of VarianceCumulative %Total
13.36037.33437.3343.36037.33437.3342.079
21.11512.38949.7231.11549.72349.7231.894
31.02311.36561.0891.02361.08961.0891.525
40.8629.57370.662
50.6457.61577.827
60.5946.59784.424
70.5245.82190.245
80.4835.36695.611
90.3954.389100.00
Table 4. Component Score Coefficient Matrix.
Table 4. Component Score Coefficient Matrix.
VariablesComponent 1Component 2Component 3
History0.4130.003−0.163
Mo Jia Quan Features0.2600.191−0.210
Technical Principles0.1130.2370.003
Basic Techniques−0.3340.1350.601
Basic skill0.224−0.2300.378
Oral Transmission−0.1190.472−0.045
Combat Training−0.1780.517−0.063
Weaponry and Routines0.490−0.1330.453
Cultural Transmission0.440−0.2290.092
Table 5. Descriptive statistics.
Table 5. Descriptive statistics.
IndicatorValue
Mean−1.2
95% confidence intervalUpper limit−2.1418
Lower limit−0.2582
median−1
variance1.733
SD1.31656
Min−3
Max1
skewness0.088
kurtosis −0.751
Table 6. Paired-sample t-test.
Table 6. Paired-sample t-test.
Pair 1Paired DifferencestdfSig (2-Tailed)
MeanStd.
Deviation
Std.
Error Mean
95% Confidence Interval of the Difference
LowerUpper
Pre-Post−1.21.3170.416−2.142−0.258−2.88290.018
Disclaimer/Publisher’s Note: The statements, opinions and data contained in all publications are solely those of the individual author(s) and contributor(s) and not of MDPI and/or the editor(s). MDPI and/or the editor(s) disclaim responsibility for any injury to people or property resulting from any ideas, methods, instructions or products referred to in the content.

Share and Cite

MDPI and ACS Style

Yang, G.; Cen, C.; Ma, X.; Wang, Y.; Guo, Z.; Jiang, T. Integrating Memetics and Gamified Virtual Reality for the Digital Preservation of Cultural Heritage: The Case of Mo Jia Quan. Heritage 2025, 8, 351. https://doi.org/10.3390/heritage8090351

AMA Style

Yang G, Cen C, Ma X, Wang Y, Guo Z, Jiang T. Integrating Memetics and Gamified Virtual Reality for the Digital Preservation of Cultural Heritage: The Case of Mo Jia Quan. Heritage. 2025; 8(9):351. https://doi.org/10.3390/heritage8090351

Chicago/Turabian Style

Yang, Gang, Chenghong Cen, Xueke Ma, Yanshun Wang, Zixuan Guo, and Tan Jiang. 2025. "Integrating Memetics and Gamified Virtual Reality for the Digital Preservation of Cultural Heritage: The Case of Mo Jia Quan" Heritage 8, no. 9: 351. https://doi.org/10.3390/heritage8090351

APA Style

Yang, G., Cen, C., Ma, X., Wang, Y., Guo, Z., & Jiang, T. (2025). Integrating Memetics and Gamified Virtual Reality for the Digital Preservation of Cultural Heritage: The Case of Mo Jia Quan. Heritage, 8(9), 351. https://doi.org/10.3390/heritage8090351

Article Metrics

Back to TopTop