Abstract
This study examines change detection techniques in dense point clouds for the purpose of cultural heritage preservation, with a particular focus on the San Pietro Barisano Bell Tower in Matera, Italy. Dense point clouds, obtained via laser scanning, offer detailed 3D representations of heritage structures, facilitating the precise monitoring of changes over time. The investigation uses a variety of change detection algorithms, including the Iterative Closest Point (ICP) algorithm, which is renowned for its robust registration capabilities in aligning point clouds with high accuracy. The combination of ICP with deviation analysis and feature-based methods allows for the effective identification of alterations, including deformations, material loss, and surface degradation. This methodology establishes a comprehensive framework for the monitoring of cultural heritage, thereby enabling timely and targeted preservation efforts. The results emphasise the substantial contribution of dense point cloud analysis to the enhancement of heritage management and the safeguarding of vulnerable architectural sites.
1. Introduction
The recent technological advances and the increasing public interest in cultural heritage (CH) have made it possible to experiment with new applications for analysing, monitoring, preserving and managing heritage sites. It is worth emphasising the importance that the Italian National Recovery and Resilience Plan (PNRR) has given to the concept of digitisation of the built cultural heritage and the projects developed in relation to this issue [1].
The increased interest on the part of public administrations is due to the vulnerability which the existing heritage has been affected by in recent decades and the understanding of its importance. The understanding of value and culture triggers the need to valorise and protect sites, especially due to emergency situations, environmental disasters, and the vulnerability of sites, whose fragility is often due to scarce or absent maintenance actions which should have limited the progressive actions of degradation and that need more invasive restoration interventions to limit the damage in a preventive perspective [2,3].
Preserving ancient evidence, defending it, and protecting it from decay are certainly pro-cultural choices. This motivates researchers and experts to focus on the conservation, protection, and valorisation of built heritage. Starting from the careful and punctual analysis of the context, it becomes necessary to plan coordinated and continuous maintenance for the preservation of the “materia” (art. 29 c. 1, Code of Cultural Heritage and Landscape Legislative Decree 22 January 2004—Minister of Cultural Heritage and Activities); the preservation of cultural identity requires a specific and complex observation of what the phenomena affecting the area are and may influence transformations that are, in some cases, irreversible [4].
Maintenance activity becomes a tool to update scientific knowledge on any ancient artefact through direct observation of the built work, diagnostics, and any research aimed at acquiring the most complete understanding of an asset. All this can be achieved via an approach that over time has been influenced favourably by technological innovations, as we can now consider preventive maintenance activities as Smart Preservation actions [5,6].
In the field of maintenance, the most widely used technique for detecting damage or recognising any material or structural variations is the inspection activity. Organised in structured inspection activities, it plays a crucial role in preventing further deterioration through the subsequent planning of maintenance interventions since it allows the early identification of signs of degradation, possible structural hazards, or other evident deterioration that could compromise the integrity of the asset [7]. Control activities are mainly consist of inspection visits necessary for the periodic assessment of the state of conservation of historical and archaeological artefacts, for the identification of the most evident criticalities, for site accessibility, and for the inspection of building structures.
They may be scheduled within a maintenance plan, or they may be developed independently, but to ensure their effectiveness, they must always be planned and carried out at predetermined intervals. People involved in these activities include specialised technicians for surface and structural diagnostics and specialised maintenance workers and inspection managers who coordinate the entire process. Being a traditional practice that relies on the inspectors’ personal judgement, observation skills, and experience, the preparation and competence of those involved is crucial to ensure that inspection activities are conducted with scientific accuracy and that the information gathered is accurately documented [8].
These considerations today, when technological advancement and developed methodologies applied to cultural heritage are now a fundamental part of the process, allow us to understand how inspection activities could take full advantage of the support of new technologies and digital systems due to their intrinsic limitations.
Visual inspections, in fact, might be inefficient because of the huge commitment of time and resources, or even impracticable for the complex accessibility of the area of interest or physical inaccessibility of the site. The adoption of advanced technologies such as laser scanning or remotely piloted aircraft systems (SAPR) could revolutionise the way in which inspections are carried out, allowing visual inspection to be extended to areas that are not directly accessible, offering the possibility of more frequent and constant monitoring of historic buildings [9,10]. A systematic and regular approach to inspections is crucial for the effective and sustainable management of cultural heritage, and the use of these systems and technologies would minimise costs and significantly improve efficiency and effect. The possibility of obtaining data acquired quickly, accurately, at high quality, and with integrated non-invasive techniques opens up new scenarios in the conservation and maintenance of historical architectural heritage [11].
2. Materials and Methods
2.1. Methodology
The safeguarding and preservation of cultural heritage (CH) represents a fundamental objective in the present era. Technological advancements, particularly in the realms of 3D digitisation and point cloud data, have facilitated the development of non-invasive and contactless evaluation techniques for CH sites. One of the key advantages of utilising point cloud data, through data acquisition by laser scanner or/and photogrammetry, is the ability to capture and analyse surface-level details with high sub-centimetric precision (1–10 mm) [12,13]. Captured through techniques like terrestrial laser scanning and Structure From Motion, 3D point clouds provide high-density and accurate representations of heritage structures, enabling the detection of damage and alterations over time [14].
One approach to monitoring changes in cultural heritage involves the use of change detection algorithms developed in the remote sensing domain and applied at the monumental scale [15].
Change detection in 3D analysis is a multifaceted process that involves aligning datasets from different time intervals, quantifying the changes, and interpreting the results. One of the early studies that investigated the application of change detection analysis to identify the temporal changes was conducted by Girardeau-Montaut et al. [12]. Within this study, the point clouds of different time intervals were initially organised through an octree data structure by assigning a code to each point that is calculated based on the maximum subdivision level of the octree data structure. Afterward, the corresponding cells were compared based on three methods: average distance, best fitting plane orientation, and Hausdorff distance [12]. In different studies, a two-stage change detection approach is presented, specifically for 3D point cloud data. The first step of the method utilises a feature-based registration technique to precisely align the datasets being compared, which is a crucial prerequisite for accurate change detection.
This alignment process involves identifying and matching prominent features across the datasets to establish correspondences, enabling the accurate superimposition of the point clouds. Following the alignment, the second step of their approach employs a voxel-based change detection technique to identify the specific regions within the 3D data that have undergone changes over time. By dividing the point clouds into discrete volumetric elements (voxels) and analysing the differences between corresponding voxels, this method can effectively pinpoint the locations and nature of the changes, providing valuable insights for applications such as monitoring environmental transformations or tracking infrastructure developments [16,17,18,19,20].
The methodological approach to change detection in dense point clouds is based on several fundamental principles that can be schematised as follows:
- (i)
- High-Resolution 3D Data Capture:
- Dense point clouds are generated through techniques such as LiDAR (Light Detection and Ranging), laser scanning, and photogrammetry. These methods provide high-resolution spatial data, capturing millions of points that represent the surface geometry of the scanned object or site. The resulting point clouds contain precise information about the position, shape, and texture of the surface, making them ideal for detailed analysis and change detection [21,22].
- Alignment and registration of point clouds. The accurate alignment and registration of point clouds from different time periods is a crucial step in the change detection process. Octree data structures and iterative closest point algorithms are effective methods for organising and aligning the point clouds, ensuring a high level of accuracy in the spatial integration of the datasets [23].
- (ii)
- Temporal Comparisons:
- Change detection involves comparing point clouds captured at different times (temporal snapshots) to identify changes. This requires accurate alignment (registration) of the point clouds to ensure that comparisons are made between corresponding points in the datasets [24].
- Temporal comparisons help in understanding how the site or object has evolved, providing insights into processes such as erosion, structural deformation, and material loss [25].
- (iii)
- Mathematical and Statistical Analysis:
- The comparison of point clouds involves mathematical and statistical techniques to quantify differences, these methods measure changes in distance, volume, and surface characteristics between the datasets [26].
- Commonly used metrics include Euclidean distances, volumetric changes, and surface deviation measures. These metrics provide quantitative assessments of changes, which are critical for objective analysis and decision-making [19].
This research paper has highlighted the potential of these techniques and provided a framework for their effective implementation in the context of monitoring and preserving cultural heritage.
2.2. Case Study
Matera represents a significant case of how building activity, over the ages, has directly affected the territory through the typical dual nature of construction that initially manifested itself as ‘architecture in negative’ (understood as excavation and removal of material in situ) later connected to ‘architecture in positive’, opening quarries from which to extract the raw construction material [27,28].
The experiment was conducted on the bell tower of the rupestrian church of San Pietro Barisano, located within the historical part of the city of Matera, the Sassi (Figure 1).
Figure 1.
Geographical overview of the bell tower case study of the church of San Pietro Barisano, Matera, Italy.
The rock church that represents, more than the others, the transition between the ancient type of church, dug into the rock, and the modern one, built externally, is the church of San Pietro Barisano, or the church of SS. Pietro e Paolo al Sasso Barisano. This rupestrian church, the largest in the city of Matera, takes its name from the most recently built district of the Sassi, the Barisano, in which it is located. The first construction of the church dates back to around the year one thousand and was initially called ‘church of San Pietro in Veteribus’. It was rebuilt in the 13th century while the masonry façade dates back to 1755, when the bell tower was also built, erected on the left side of the church [29]. The bell tower, approximately 23 metres high, is a quadrangular structure, placed on a rocky shelf, with two upper levels marked by single lancet windows with round and pointed arches. The entire structure is characterised by decorative elements and stylistic solutions typical of other religious or noble buildings within the historical city of Matera [30].
The rupestrian complex of the church of San Pietro Barisano has been the subject of other investigations and scientific experiments within a project financed by the Ministry of Education, University and Research in the framework of Smart Cities and Social Innovation ‘Product and process innovation for sustainable planned maintenance, conservation and restoration of cultural heritage’ [31,32,33], thanks to which it was possible to obtain the starting material for the experiment in question.
Calcarenite is the typical stone material of the architectural heritage of the city of Matera [34]. It is a sedimentary rock of biochemical origin with a low degree of alteration in which fossil shells and skeletons of marine organisms can still be recognised. Calcarenite has different compositional and structural characteristics depending on the grain size and the type and quantity of the cement and matrice [31]. Consequently, the properties of calcarenitic materials, such as porosity, mechanical strength and durability, also exhibit a high degree of variability (Figure 2).
Figure 2.
The bell tower and facade of the rupestrian church of San Pietro Barisano, Matera, Italy.
They typically exhibit low mechanical strength, high open porosity, and poor durability [32]. The severity of alteration and degradation of calcarenitic materials varies depending on their microstructural properties.
Calcarenitic stones are affected by various severe degradation phenomena due to their high open porosity, which allows aggressive agents present in the exposure environment to enter the materials. Furthermore, the open porosity also determines a continuous variation in their characteristics and properties so that calcarenitic materials can be considered “living stones” [31,34].
The degradation phenomena of calcarenites, like those of any other material, are determined by the complex interaction between the materials and their surroundings, i.e., the exposure environment. In most cases, chemical, physical, and biological phenomena occur simultaneously and lead to synergistic negative effects (Figure 3) [35].
Figure 3.
Detail of the bell tower of the rupestrian church of San Pietro Barisano. The deterioration of ‘calcarenite’ can be seen in several areas.
The type and entity of the various degradation phenomena depend both on the characteristics of the material (chemical and mineralogical composition, physical-mechanical properties, texture, etc.) and on the parameters that characterise environmental exposure, such as relative humidity, wind speed, air temperature variations, surface temperature of the material, and the presence of pollutants [29]. It is not uncommon to note contiguous ashlars of the same wall face, one strongly honeycombed, the other only slightly damaged. Moreover, the high variability of the microstructural characteristics of calcarenites also influences the behaviour of the materials used as consolidating and protective agents.
Calcarenites have been intensively used as building materials due to their easy extraction and equally easy workability, even in complex shapes, such as those that characterise important decorative elements.
At present, the use of this stone is no longer a “compulsory” choice, but a “reasoned” one, to give architecture the identity and characteristic value of a place, becoming an accomplished testimony of the “modus costruendi” of the past.
The bell tower of the church of San Pietro Barisano, used as a pilot case for the experimentation of the methodology presented, represents a concrete synthesis of the construction and material aspects just described.
The ability to obtain data and previous analyses enabled a quantitative evaluation of the conservation interventions on the architecture, with particular reference to the base of the natural rock bank.
The examined area, based on pre-intervention 3D and photographic data, was affected by a diffuse state of alveolisation (one of the main phenomena of calcarenite decay), manifesting as degradation with cavities of varying shapes and sizes which were addressed by integrating squared blocks of calcarenite (as visible in post-intervention data).
The integration process involves a set of interventions aimed at restoring the parts that are missing or damaged due to various causes such as the natural ageing of materials, lack of maintenance, or exposure to weather conditions, among others [36]. The intervention was carried out in the year 2019.
In the conservation project, the intervention to integrate missing elements requires a defined procedural action when it is necessary to restore technical effectiveness. This intervention may either make the integration visible or, when aiming to restore the “original” configuration in its entirety, keep it hidden.
Assigning historical significance to a “missing element”, on one hand, represents a highly respectful attitude towards the material and aesthetic integrity of the artefact, but on the other hand, it limits technical operations aimed at conservation or the recovery of structural integrity [28].
The research case is emblematic considering the impossibility of restoring the previous state since it is a natural rock bank. For this reason, the monitoring activity carried out in this contribution shows how the necessary integration carried out to meet a structural need is not hidden behind the attempt to ‘reconstruct’ but, without ‘adding’ in order to ‘maintain’ the symbolic and identity value, marks a new moment in the construction history of the architecture.
2.3. Tools and Dataset
The potential of open-source software for monitoring historical heritage is significant. The periodic acquisition of data through laser scanning allows for the monitoring of degradation processes and the assessment of the efficacy of intervention strategies. In the case study analysed, the open-source software CloudCompare (CC) (Version 2.6.1) was used to obtain data that was not only qualitative but also quantitative.
CC is a software primarily used for managing and analysing 3D point clouds, but it can also handle other 3D formats like meshes and elevation models. Widely applied in industrial and research settings, its key features include:
- High reliability and precision for alignment, registration, filtering, and analysis using various tools (manual, semi-automatic, automatic);
- Flexibility in handling diverse data formats (LAS, PLY, OBJ, etc.) and converting between them;
- Capacity to manage large datasets, including billions of points;
- Open-source licence with customizable source code and plugins;
- Advanced user interface for easier data visualisation;
- Active community with resources, updates, and problem-solving support.
The features mentioned below make CC a powerful and flexible tool capable of offering the scientific community a wide range of functionality [37].
The proposed methodology integrates change detection algorithms with point cloud registration techniques, thereby ensuring accurate comparative analysis between different data acquisition campaigns. This approach is particularly effective for continuous monitoring and for planning timely conservation interventions, offering an innovative tool for the protection and enhancement of cultural heritage.
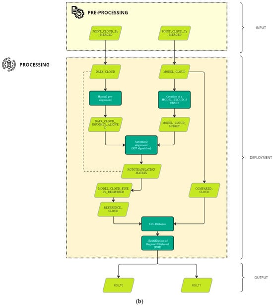
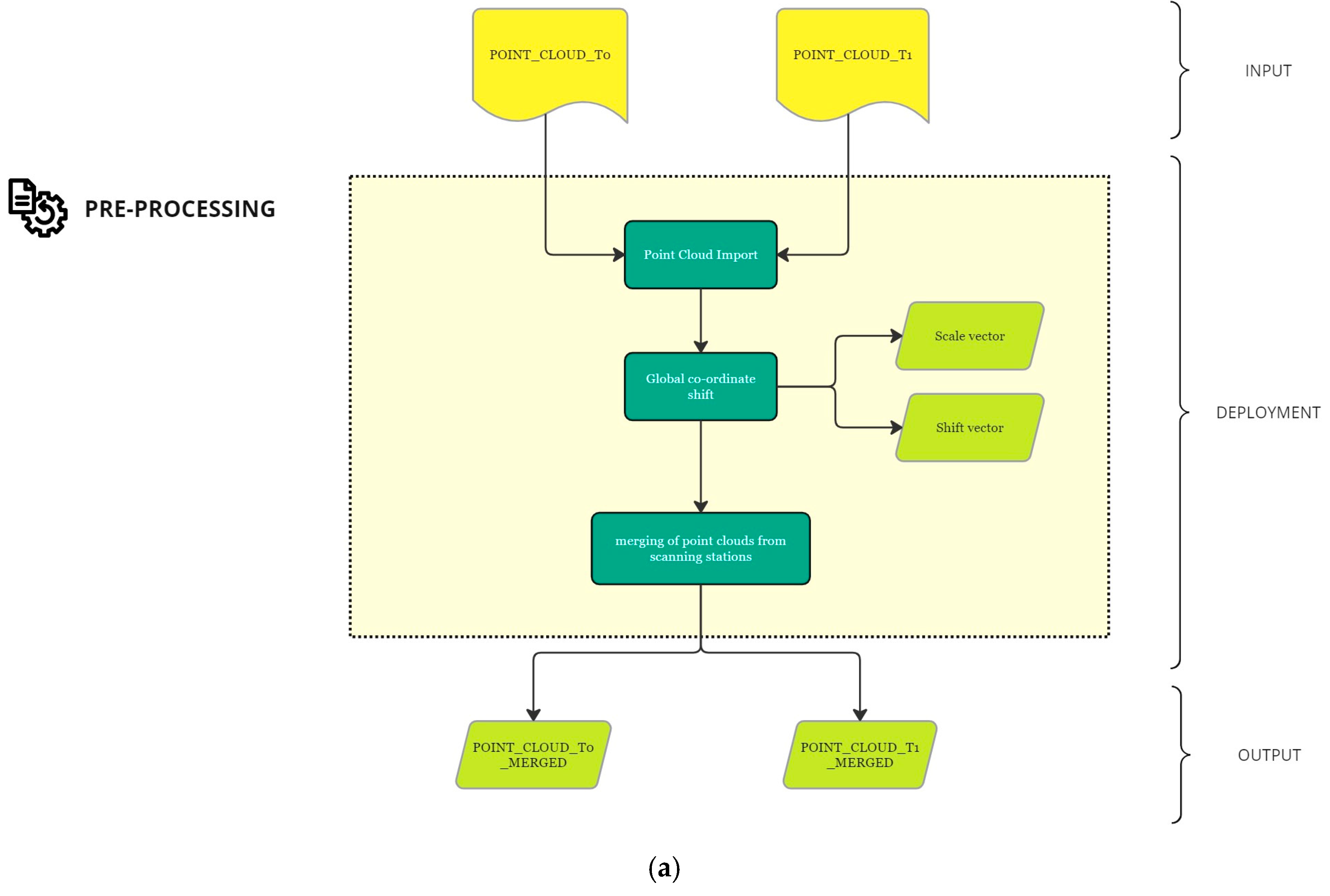
The efficacy of this approach is exemplified by the bell tower of San Pietro Barisano. The steps applied to data processing are shown, according to the workflow (Figure 4a–c):


Figure 4.
(a) Pre-processing flowchart. (b) Processing flowchart. (c) Data extraction flowchart.
- Point clouds import and data pre-processing;
- Alignment of the point clouds;
- Calculation of distances between the two point clouds;
- Selection of the region of interest (ROI);
- Calculation of the volume difference between the two point clouds.
Each step will be subjected to a detailed examination in a dedicated sub-section.
The workflow shows the import and pre-processing of the acquired data. The input consists of the two clouds acquired at T0 and T1. Through global coordinate shift operations and merging of the data from the different scanning stations, the two clouds POINT_CLOUD_T0_MERGED and POINT_CLOUD_T1_MERGED were obtained as the output.
As illustrated in Figure 4b, the pre-processing output serves as the input for the subsequent processing flow. During this phase, a series of operations are conducted, including the alignment of the two point clouds through both manual and automatic means, the calculation of distances between them, and the identification of the region of interest (ROI). The outcome of this process is the generation of two new point clouds. The resulting point clouds are designated as ROI_T0 and ROI_T1.
As depicted in Figure 4c, the output of the processing serves as the input to the data extraction phase. Employing 2.5D volume calculation algorithms integrated within the software, the volumetric disparity between the two point clouds, designated as ROI_T0 and ROI_T1, was successfully determined.
In addition, the acquisition of data from laser scans allows for a detailed evaluation of geometric anomalies, providing critical insights into the structural condition of the bell tower. By processing thesedata, which were acquired with a high scanner resolution of 8 mm, the software enables a numerical assessment of volumetric differences between the pre-intervention and post-intervention states of the bell tower of the Church of San Pietro Barisano.
This analysis involves comparing the dense point clouds generated before and after conservation interventions, highlighting any changes in geometry, material loss, or deformation that may have occurred. The quantitative evaluation of these volumetric changes not only identifies specific areas of alteration but also provides a measurable basis for assessing the effectiveness of the preservation efforts. This detailed approach supports informed decision-making in heritage conservation, allowing for targeted and scientifically validated interventions that are essential for maintaining the structural integrity and historical value of the site.
The tool used for the survey of the bell tower of the church of San Pietro Barisano is the FARO Focus 3D X 130 series terrestrial laser scanner, was manufactured by FARO Technologies, Inc., located in Lake Mary, Florida, USA. The instrument has the following characteristics:
- Acquisition range: 0.6–130 m, ideal for scanning medium to large structures.
- Linearity error = ±2 mm for distances under 25 m, providing considerable accuracy and a high level of detail.
- Acquisition speed = 976,000 pt/s, offering the processing of a dense point cloud in a short time.
- Compactness and weight: a weight of 5.2 kg and dimensions of 240 × 200 × 100
- mm make this instrument easily transportable and usable in cramped working environments.
- Interface and connectivity: a touch screen interface and integrated wireless connections make the instrument intuitive to use and remotely controllable.
- Built-in camera for capturing RGB images with a maximum resolution of 70 megapixels.
- Integrated multi-sensors: GPS, compass, height sensor, biaxial compensator.
- IP54 protection: making it suitable for field use in various weather conditions.
The above features completely satisfy the requirements deemed suitable for the site to be scanned and the level of detail required. Table 1 presents the principal characteristics of the scans that were performed and compared.
Table 1.
Descriptive statistics of acquired point clouds.
The cloud densities illustrated in the table have been calculated on the basis of a spherical surround of radius 0.05 m. It is crucial to highlight this geometric aspect, as it will be of pivotal importance in the subsequent processing stages.
3. Results and Discussions
As has been extensively discussed above, the georeferencing information pertaining to imported cloud data are stored within CC. In order to accommodate the memory requirements associated with the processing of large datasets, CC adopts a 32-bit representation for the coordinates of points. The management of such a substantial number of data points gives rise to a margin of error in the range of several centimetres. For smaller, architectural-scale objects, these discrepancies are particularly noteworthy.
To address this issue, CC proposes a shift in the global coordinates to a local coordinate system. This shift, which is reapplied in subsequent export stages to avoid loss of information, has the dual benefit of reducing memory consumption and speeding up processing times [37]. The shift vector, established by the programme for the two clouds, is delineated in Table 2.
Table 2.
Shift/scale vector of the global coordinates, as defined by the programme.
The preliminary step in the alignment of the two scans is the merging of the point clouds contained within the individual scans and originating from the instrument’s disparate acquisition locations. During the merge phase, the original cloud index was stored in the scalar field of each scan, thus ensuring the reversibility of this step (see Figure 5).
Figure 5.
Point clouds with a coloured scalar field indicating the original TLS scan location. The pre-intervention scan is displayed on the left, and the post-intervention scan is displayed on the right.
Prior to executing the Iterative Closest Point (ICP) algorithm for automatic alignment, it is essential to perform a preliminary manual alignment. The ICP algorithm is widely used for the accurate registration of 3D point cloud data. It aims to align two point clouds by iteratively refining the transformation parameters (translation and rotation) to minimise the distance between corresponding points. However, ICP requires a good initial alignment to avoid local minima and achieve accurate registration [23].
The ‘translate/rotate’ tool may be employed to rotate the x, y, and z axes, thereby facilitating an initial rough overlap of the two clouds. It is crucial to differentiate between the model cloud and the data cloud at this juncture. In the context of the ICP algorithm, the model cloud represents the reference points that serve as the basis for aligning the data cloud. In the present case, the model cloud is the post-intervention point cloud, and the data cloud is the pre-intervention point cloud.
A further preparatory operation prior to the launch of the ICP algorithm is the creation of a subset of points within the model cloud. In order for the algorithm to function correctly, the model cloud was divided into distinct sections by launching the algorithm only between the points present in both scans [37].
The ICP fine registration algorithm facilitated the alignment of the two clouds, the data cloud and the point subset of the model cloud, by setting the following parameters:
- Root Mean Square (RMS): error difference between two iterations. With each iteration, the discrepancy between the two clouds is reduced. Once a pre-established threshold is reached, the process is terminated. The specified root mean square (RMS) value for the process is 1.0 × 10−5.
- Desired final overlap: determined based on an estimate of the homologous points between the two clouds under consideration. Despite the model cloud being segmented to compensate for the lack of data in the data cloud, the two acquisitions exhibit disparate point densities (average density data cloud = 16,355 points/m3, average density subset model cloud = 110,505 points/m3). The final overlap set is 50% considering the data cloud points (141,914 points) and the model cloud points (280,440 points).
- Random Sampling Limit (RSL): a parameter that enables the random selection of a subset of points from a large cloud during each iteration of the registration process. A value of RSL = 300,000, which exceeds the number of points in the largest cloud (in this case, the model cloud), was employed to enhance the registration accuracy.
- Enable Farthest Point Removal: optimal to maintain active during the alignment phases in order to disregard the most distant points, thus will minimise the probability of errors occurring [37].
The final results are presented in Table 3 below.
Table 3.
ICP algorithm results.
The transformation matrix shown above is a 4 × 4 matrix consisting of a 3 × 3 matrix of rotations and a translation vector on the x, y, and z axes. To make the matrix consistent, the last row is filled with a row of three 0s and one 1 (1).
The elements rij, where i = 1, 2, 3 and j = 1, 2, 3 are the components of the 3 × 3 rotation matrix. Specifically:
- -
- r11, r12, r13: represent the rotations along the x-axis;
- -
- r21, r22, r23: represent the rotations along the y-axis;
- -
- r31, r32, r33: represent the rotations along the z-axis.
The elements tx, ty, and tz are utilised to represent the components of the translation along the x-, y-, and z-axes, respectively. The final row [0 0 0 1] is included to ensure the mathematical consistency of the affine representation, without affecting the transformation itself [37]. The aforementioned matrix was automatically applied to the data cloud at the conclusion of the process, with the objective of aligning it with the model cloud.
The combination of these settings with the preliminary operations performed enabled the programme to process an alignment with a sub-centimetric error and a processing time of a few seconds.
In CC, the calculation of distances can be performed in two distinct ways: between two clouds or between a cloud and a mesh. In the present case, the calculation will be performed between the two point clouds in question using the Cloud-to-Cloud Distance (C2C distance) tool. This tool enables precise comparisons, quantifying the extent of changes, deformations, or shifts that have taken place between the two datasets.
The C2C distance is calculated between two point clouds on the basis of the ‘Nearest Neighbour Distance’; this method relies on the concept of measuring the similarity between data points based on their proximity, known as the distance metric.
The C2C distance calculation is performed between two point clouds using the ‘Nearest Neighbour Distance’ approach, a widely used method in point cloud analysis that measures the similarity between data points based on their spatial proximity. This method operates on the principle of identifying the closest corresponding point in one cloud relative to each point in the other cloud, thus creating a direct comparison of positional differences [38,39] (see Figure 6).
Figure 6.
Nearest Neighbour Distance method. Outline edited by Arcangelo Priore.
For each point in the compared cloud, the CC tool determines the Euclidean distance to the nearest point in the reference cloud. To ensure the accuracy of the result, it is essential that the reference cloud has a higher point density than the compared cloud [37]. Accordingly, the post-intervention scan was selected as the reference cloud, and the pre-intervention scan was designated as the comparison cloud.
Following the launch of the C2C distance, an approximation of the distance is calculated. This provides an estimate of the minimum, maximum, and average distances, the maximum error, and the optimal octree level to be employed. When applied to the case study, the aforementioned analysis required 0.32 s for completion. Based on this preliminary computation, the following parameters were set:
- -
- Maximum distance, left as default value at 0.426 m;
- -
- Octree level: set to 8;
- -
- Multi-threaded: left as default 10/12.
Following the completion of the requisite computation in a period of 0.41 s, the result was reprojected onto the aforementioned cloud and incorporated in the form of a scalar field (Figure 7).
Figure 7.
Scalar field C2C re-imagined on the compared cloud.
The point cloud illustrates the variation in distances between 0 m and 0.363 m, providing insight into the concentration of this phenomenon at the base of the steeple.
The decision of the region of interest (ROI) serves as a foundation for the subsequent steps. To mitigate subjectivity in the selection of this region, the elevation parameter z, present in each point, was utilised as a discriminant and subsequently transformed into a scalar field. Subsequently, a viewing range of 366.67–374.00 m a.s.l. was established, with the focus on the area below the horizontal plane of the marker frame (Figure 8).
Figure 8.
ROI 366.67–374.00 m a.s.l. The points excluded from the analysis are indicated in grey.
In order to quantify the extent of the intervention performed, a calculation of the volume difference between the two scans was conducted. To this end, the ‘Compute Volume 2.5D’ tool was employed. The aforementioned tool enabled the generation of a depth map, which was then utilised as the basis for the subsequent volume calculation.
In order to achieve this outcome, the following steps were undertaken:
- (a)
- Manual segmentation of the two basement elevations: this was a necessary step to ensure the accuracy and precision of volume difference calculations.
- (b)
- The volume calculation for both segmented elevations performed by setting the pre-intervention scan as the ‘Before’ scan, leaving the no-date cells empty, and the post-intervention scan as the ‘After’ scan. In this case, an interpolation is set for the no-date cells. The selection of the appropriate interpolation method, which is unavoidably necessary in at least one instance where data are absent, was made on the basis of the post-intervention scan, which is the most dense of the two. Consequently, the application of processes such as interpolation would result in the generation of more accurate results. The differential height map was produced by setting the following parameters:
- -
- Grid step = 0.01 m
- -
- Cell height = average height
- -
- Projection direction = x for the east elevation and y for the north elevation of the basement.
- (c)
- The depth maps, the outcome of the aforementioned analysis, were exported as point clouds (for details, please refer to Figure 9). The regularity observable in the xz and yz planes permitted the calculation of the volume without the presence of geometric irregularities in the basement having an adverse effect on the results.
Figure 9. Depth maps: on the left the basement map of the east elevation, on the right the basement map of the north elevation.
In order to quantify the difference in volume between the two scans, the ‘compute 2.5D’ algorithm was re-launched, with the reference plane set to ‘before’ and the point clouds of the depth maps obtained from the previous analyses set to ‘after’. The results demonstrate a discrepancy in overall volume, with a difference of 1.171 m3 observed. This is distributed as follows: 0.304 m3 on the east elevation and 0.867 m3 on the north elevation.
The application of the bi-temporal change detection methodology to the case study examined in this research aims to demonstrate the importance of the monitoring over time of phenomena that could trigger changes to cultural heritage structures and surfaces.
As several authors have debated, change detection is currently estimated through visual inspections, from diagrams, and reports carried out by operators who are not always the same and may produce different data. The mitigation of error and the subjective interpretation of the operators involved can be avoided through the use of technologies for the acquisition of images and videos, from laser scanners or drone photogrammetry and artificial intelligence algorithms, in order to automate the inspection procedures by reducing execution times and ensuring better reproducibility.
For this reason, the research team contributed to the acquisition of data and the subsequent processing of two point clouds acquired at intervals of time, using a procedure that could give quantitative and replicable results. The study focused on the geometric analysis of the application case of the bell tower of the Church of San Pietro Barisano, in Matera. The presence of a variation in the distance between the points of the two clouds acquired in the two time periods considered made it possible to understand the presence of a change in the basement area of the bell tower. This proves the potential of the use of the correct instrumentation, targeted technologies, algorithms, and analysis in the maintenance field, representing a valid support to the visual inspection and monitoring of phenomena over time. At the same time, despite the developed methodology using non-invasive technologies that can be applied on any cultural heritage asset, captive or not, through the use of currently consolidated instruments such as laser scanners and drones and open-source software that allow for a high reproducibility of the methodology, it seems that a data implementation is necessary.
According to the observations made, the integration of more data is necessary to allow not only a geometric evaluation of the data, but also a qualitative one; for example, by extending the time span of observation of the phenomena from bi-temporal to multi-temporal. Moreover, since the data collected must be used to make assessments in the field of maintenance, and therefore to be of support in the decision-making phase, it is necessary that it be integrated with sensors and diagnostic tools, which allow the entity of the changes, currently already highlighted, to be understood, in order to make assessments consistent with the asset and structure examined.
4. Conclusions
This study was conducted using a methodology that was developed from a historical bitemporal series of three-dimensional data (point clouds). The change detection techniques, applied to a series of pre-processed datasets acquired at two different points in time, enabled the geometric dimensional changes to be quantified and assessed in the basement area of the bell tower of the Church of San Pietro Barisano. This approach facilitated the accurate interpretation of the resulting qualitative and quantitative data.
The proposed methodology is founded upon three-dimensional data obtained through the utilisation of advanced surveying techniques and technologies, which serve to enhance and supplement traditional preliminary activities within the domain of maintenance. The sub-centimetric precision and accuracy of these techniques and technologies, combined with the processing and interpretation of data through open-source algorithms proposed in the paper, offer the possibility of reducing error and subjectivity in the interpretation of the operators involved. Although the proposed method is based on a bi-temporal and not a multi-temporal analysis, the extension of this approach to a wider spatio-temporal context, such as the Sassi of Matera, characterised by an architectural heritage mainly made of calcarenite—a material in itself fragile but rich in historical and cultural value—is predisposed to be an excellent tool in the hands of public administration and sector professionals involved in recovery and maintenance processes, relying exclusively on point clouds and non-invasive techniques for the early detection of degradation and/or alteration phenomena.
This research proposes a novel digital methodology that is particularly suited to the initial stages of inspection and evaluation of restoration and maintenance work. Based on quantifiable data, it represents a significant advance in the adoption of more objective, efficient, and precise monitoring techniques.
Author Contributions
Conceptualisation, C.F., A.P., S.P. and V.D.P.; methodology, C.F. and A.P.; software, A.P.; validation, S.P. and V.D.P.; formal analysis, A.P. and C.F.; investigation, V.D.P. and S.P.; resources, V.D.P.; data curation, A.P. and C.F.; writing—original draft preparation, C.F. and S.P; writing—review and editing, S.P. and C.F.; visualisation, A.P.; supervision, C.F. and V.D.P.; project administration, V.D.P. and C.F.; funding acquisition, V.D.P. All authors have read and agreed to the published version of the manuscript.
Funding
This research was funded by National Recovery and Resilience Plan (NRRP), Mission 4, Component 2 Investment 1.4, funded from the European Union—Next Generation EU. Number Innovation Ecosystem “ECS_00000009”. Research project name “Tech4You—Technologies for climate change adaptation and quality of life improvement”. Applicant entity “University of Calabria, Italy”.
Data Availability Statement
Dataset available on request from the authors.
Acknowledgments
This research was granted by Next Generation UE—NRRP “Tech4You Project” funds assigned to Basilicata University Spoke 4 (PP4.2.1—Materials, Architecture and Design: Open Knowledge and innovative digital tools for Cultural Heritage, Scientific Coordinator: Antonella Guida. In addition, the research was supported by the data and previous experiments of the project D.G.R. 527/2018 ‘PO FESR BASILICATA 2014–2020—Action 1B.1.2.1. Public Notice for the support to the creation and development of technological clusters in the Basilicata Region and to the implementation of research and development projects’—Area of specialisation: CULTURAL AND CREATIVE INDUSTRY—IST19013290 of 02/08/2019—Project BASILICATA HERITAGE SMART LAB—Lead proposing party: NATIONAL RESEARCH COUNCIL (CNR). Code G29J19001200004 SiFESR code—15/2018/1159.
Conflicts of Interest
The authors declare no conflicts of interest.
References
- Palčák, M.; Kudela, P.; Fandáková, M.; Kordek, J. Utilization of 3D Digital Technologies in the Documentation of Cultural Heritage: A Case Study of the Kunerad Mansion (Slovakia). Appl. Sci. 2022, 12, 4376. [Google Scholar] [CrossRef]
- Agapiou, A.; Lysandrou, V.; Hadjimitsis, D.G. Earth Observation Contribution to Cultural Heritage Disaster Risk Management: Case Study of Eastern Mediterranean Open Air Archaeological Monuments and Sites. Remote Sen. 2020, 12, 1330. [Google Scholar] [CrossRef]
- Valagussa, A.; Frattini, P.; Crosta, G.; Spizzichino, D.; Leoni, G.; Margottini, C. Multi-risk analysis on European cultural and natural UNESCO heritage sites. Nat. Hazards 2021, 105, 2659–2676. [Google Scholar] [CrossRef]
- Morero, L.; Guida, A.; Porcari, V.D.; Masini, N. Knowledge and big data: New approaches to the anamnesis and diagnosis of the architectural heritage’s conservation status. State of art and future perspectives. In Computational Science and Its Applications; Gervasi, O., Murgante, B., Misra, S., Garau, C., Blečić, I., Taniar, D., Apduhan, B.O., Rocha, A.M.A.C., Tarantino, E., Torre, C.M., Eds.; ICCSA; Springer: Berlin/Heidelberg, Germany, 2021; pp. 109–124. [Google Scholar]
- Cecchi, R.; Gasparoli, P. In Prevenzione e manutenzione per i Beni Culturali edificati. In Procedimenti Scientifici per lo Sviluppo delle Attività Ispettive. Il Caso Studio Delle Aree Archeologiche di Roma e Ostia Antica; Alinea: Firenze, Italy, 2010; pp. 46–62. [Google Scholar]
- Porcari, V.D.; Guida, A. Modernity and tradition in the Sassi of Matera (Italy). Smart community and underground (hypogeum) city. J. Archit. Conserv. 2022, 28, 126–143. [Google Scholar] [CrossRef]
- Cecchi, R.; Gasparoli, P. La Manutenzione Programmata dei Beni Culturali Edificati: Procedimenti Scientifici per lo Sviluppo di Piani e Programmi di Manutenzione; Casi Studio su Architetture di Interesse Archeologico a Roma e Pompei; Alinea: Firenze, Italy, 2011; pp. 111–145. [Google Scholar]
- Gasparoli, P. Dalla manutenzione preventiva e programmata alla “Smart Preservation”. In Riscoprendo Arnolfo II e il suo Tempo. Arsago Seprio e la sua Pieve. Storia di una Comunità in De Marchi, P.M., Rosso, M.; SAP, Società Archeologica Srl Editore: Mantova, Italy, 2019; pp. 85–96. [Google Scholar]
- Mishra, M.; Lourenço, P.B. Artificial intelligence-assisted visual inspection for cultural heritage: State-of-the-art review. J. Cult. Herit. 2024, 66, 536–550. [Google Scholar] [CrossRef]
- Aterini, B.; Giuricin, S. The integrated survey for the recovery of the former hospital/monastery of San Pietro in Luco di Mugello. SCIRES-IT—SCIentific RESearch Inf. Technol. 2020, 10, 99–116. [Google Scholar] [CrossRef]
- Martín-Lerones, P.; Olmedo, D.; López-Vidal, A.; Gómez-García-Bermejo, J.; Zalama, E. BIM Supported Surveying and Imaging Combination for Heritage Conservation. Remote Sens. 2021, 13, 1584. [Google Scholar] [CrossRef]
- Wood, R.L.; Mohammadi, M.E. Feature-Based Point Cloud-Based Assessment of Heritage Structures for Nondestructive and Noncontact Surface Damage Detection. Heritage 2021, 4, 775–793. [Google Scholar] [CrossRef]
- Pu, X.; Gan, S.; Yuan, X.; Li, R. Feature Analysis of Scanning Point Cloud of Structure and Research on Hole Repair Technology Considering Space-Ground Multi-Source 3D Data Acquisition. Sensors 2022, 22, 9627. [Google Scholar] [CrossRef] [PubMed]
- Sánchez-Aparicio, L.J.; Blanco-García, F.L.D.; Mencías-Carrizosa, D.; Villanueva-Llauradó, P.; Aira-Zunzunegui, J.R.; Sanz-Arauz, D.; Pierdicca, R.; Pinilla-Melo, J.; Garcia-Gago, J. Detection of damage in heritage constructions based on 3D point clouds. A systematic review. J. Build. Eng. 2023, 77, 107440. [Google Scholar] [CrossRef]
- Abate, D. Built-Heritage Multi-temporal Monitoring through Photogrammetry and 2D/3D Change Detection Algorithms. Stud. Conserv. 2019, 64, 423–434. [Google Scholar] [CrossRef]
- Sun, X.; Li, Q.; Yang, B. Compositional Structure Recognition of 3D Building Models Through Volumetric Analysis. IEEE Access 2018, 6, 33953–33968. [Google Scholar] [CrossRef]
- De Gélis, I.; Corpetti, T.; Lefèvre, S. Change detection needs change information: Improving deep 3D point cloud change detection (Version 2). arXiv 2023. [Google Scholar] [CrossRef]
- Dai, C.; Zhang, Z.; Lin, D. An Object-Based Bidirectional Method for Integrated Building Extraction and Change Detection between Multimodal Point Clouds. Remote Sens. 2020, 12, 1680. [Google Scholar] [CrossRef]
- Qin, R.; Tian, J.; Reinartz, P. 3D change detection—Approaches and applications. ISPRS J. Photogramm. Remote Sens. 2016, 122, 41–56. [Google Scholar] [CrossRef]
- Chai, J.X.; Zhang, Y.S.; Yang, Z.; Wu, J. 3D Change Detection of Point Clouds Based on Density Adaptive Local Euclidean Distance. Int. Arch. Photogramm. Remote Sens. Spat. Inf. Sci. 2022, 43, 523–530. [Google Scholar] [CrossRef]
- Xu, Y.; Stilla, U. Toward Building and Civil Infrastructure Reconstruction From Point Clouds: A Review on Data and Key Techniques. IEEE J. Sel. Top. Appl. Earth Obs. Remote Sens. 2021, 14, 2857–2885. [Google Scholar] [CrossRef]
- Daneshmand, M.; Helmi, A.; Avots, E.; Noroozi, F.; Alisinanoglu, F.; Arslan, H.S.; Gorbova, J.; Haamer, R.E.; Ozcinar, C.; Anbarjafari, G. 3D Scanning: A Comprehensive Survey (Version 1). arXiv 2018. [Google Scholar] [CrossRef]
- He, Y.; Liang, B.; Yang, J.; Li, S.; He, J. An Iterative Closest Points Algorithm for Registration of 3D Laser Scanner Point Clouds with Geometric Features. Sensors 2017, 17, 1862. [Google Scholar] [CrossRef] [PubMed]
- Denayer, M.; De Winter, J.; Bernardes, E.; Vanderborght, B.; Verstraten, T. Comparison of Point Cloud Registration Techniques on Scanned Physical Objects. Sensors 2024, 24, 2142. [Google Scholar] [CrossRef]
- Stathoulopoulos, N.; Koval, A.; Nikolakopoulos, G. Irregular Change Detection in Sparse Bi-Temporal Point Clouds using Learned Place Recognition Descriptors and Point-to-Voxel Comparison. In Proceedings of the IEEE/RSJ International Conference on Intelligent Robots and Systems (IROS 2023), Detroit, MI, USA, 1–5 October 2023. [Google Scholar] [CrossRef]
- Stilla, U.; Xu, Y. Change detection of urban objects using 3D point clouds: A review. ISPRS J. Photogramm. Remote Sens. 2023, 197, 228–255. [Google Scholar] [CrossRef]
- Rodolico, F. Le Pietre Delle Città D’italia; Le Monnier: Firenze, Italy, 1953; p. 352. [Google Scholar]
- Restucci, A. Matera: I Sassi. Manuale del Recupero, 1st ed.; Elemond Editori Associati, Electa: Milano, Italy, 1998. [Google Scholar]
- Bernardo, G.; Guida, A.; Porcari, V.D.; Visone, F. The preventive maintenance of the religious heritage of the city of Matera, Italy. In 12th European Symposium on Religious Art, Restoration & Conservation—ESRARC 2022; Franco, P., Iulian, R., Luca, L., Claudia, P., Nicolae, A., Eds.; KERMES: Torino, Italy, 2020; pp. 190–194. [Google Scholar]
- Tommaselli, M. Guida Alle Chiese Rupestri di Matera e del Suo Territorio; Capone Editore: Lecce, Italy, 2002; pp. 53–54. ISBN 888349038X. [Google Scholar]
- Bernardo, G.; Guida, A.; Porcari, V.D.; Campanella, L.; Dell’Aglio, E.; Reale, R.; Cardellicchio, F.; Salvi, A.M.; Casieri, C.; Cerichelli, G.; et al. Culture Economy: Innovative strategies to sustainable restoration of artistic heritage. Part II—New materials and diagnostic techniques to prevent and control calcarenite degradation. In XII Convegno Internazionale-Diagnosis for the Conservation and Valorization of Cultural Heritage; Elsevier: Amsterdam, The Netherlands, 2021; pp. 325–334. [Google Scholar]
- Andriani, G.F.; Walsh, N. Physical properties and textural parameters of calcarenitic rocks: Qualitative and quantitative evaluations. Eng. Geol. 2002, 67, 5–15. [Google Scholar] [CrossRef]
- Guida, V.D.P. Prevention, monitoring and conservation for a smart management of the cultural heritage. Int. J. Herit. Archit. 2018, 1, 71–80. [Google Scholar] [CrossRef]
- Bernardo, G.; Guida, A. Heritages of stone: Materials degradation and restoration works. In Proceedings of the ReUSO 2015—III Congreso Internacional sobre Documentación, Conservación y Reutilización del Patrimonio Arquitectónico, Valencia, Spain, 22–24 October 2015; Editorial Universitat Politecnica de Valencia: Valencia, Spain; pp. 299–306. [Google Scholar]
- Bonomo, A.E.; Lezzerini, M.; Prosser, G.; Munnecke, A.; Koch, R.; Rizzo, G. Matera Building Stones: Comparison between Bioclastic and Lithoclastic Calcarenites. Mater. Sci. Forum 2019, 972, 40–49. [Google Scholar] [CrossRef]
- Franceschi, S.; Germani, L. Manuale Operativo per il Restauro Architettonico. Metodologie di Intervento per il Restauro e la Conservazione del Patrimonio Storico; DEI: Roma, Italy, 2010; Volume 1, ISBN 9788849609943. [Google Scholar]
- CloudCompare Project Team: R&D; EDF. 2015. Available online: https://www.danielgm.net/cc/ (accessed on 30 August 2024).
- Goldberger, J.; Roweis, S.; Hinton, G.; Salakhutdinov, R. Neighbourhood Components Analysis. In Advances in Neural Information Processing Systems; NIPS: Vancouver, BC, Canada, 2004. [Google Scholar]
- Roussopoulos, N.; Kelley, S.; Vincent, F. Nearest neighbor queries. In Proceedings of the 1995 ACM SIGMOD International Conference on Management of Data, SIGMOD ’95, New York, NY, USA, 22–25 May 1995; pp. 71–79. [Google Scholar] [CrossRef]
Disclaimer/Publisher’s Note: The statements, opinions and data contained in all publications are solely those of the individual author(s) and contributor(s) and not of MDPI and/or the editor(s). MDPI and/or the editor(s) disclaim responsibility for any injury to people or property resulting from any ideas, methods, instructions or products referred to in the content. |
© 2024 by the authors. Licensee MDPI, Basel, Switzerland. This article is an open access article distributed under the terms and conditions of the Creative Commons Attribution (CC BY) license (https://creativecommons.org/licenses/by/4.0/).










