P-Renewal Project: A Reflexive Contribution to the Evolution of Energy Performance Standards for the Renovation of Historic Buildings
Abstract
1. Introduction
1.1. State-of-the-Art
1.2. Aim of the P-Renewal Project
2. Methodology
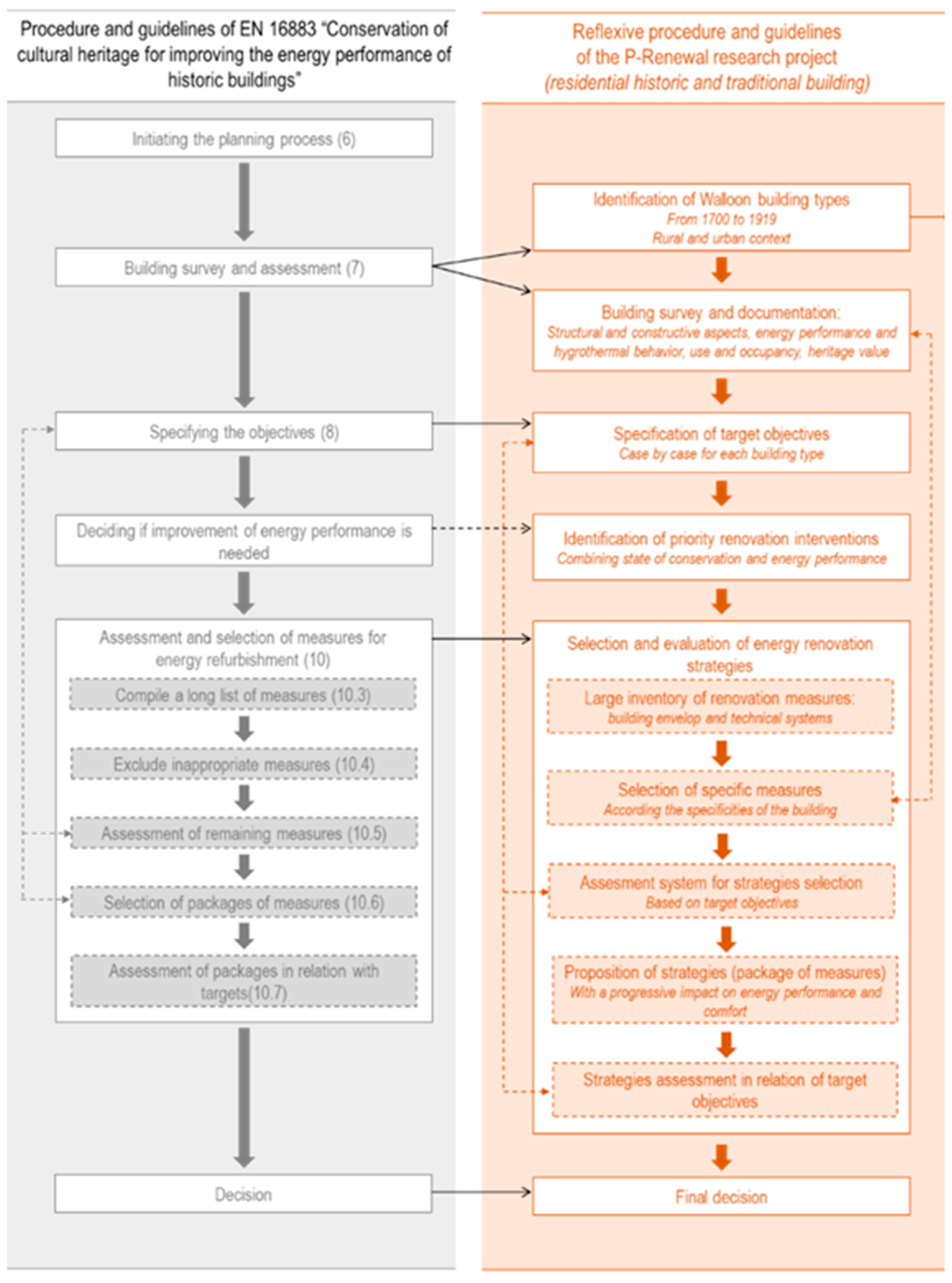
2.1. Retrofit Planning Process Proposed by the Standard EN 16883
2.2. Methodological Approach Proposed by the P-Renewal Project
Bottom-up, Integrated, and Multi-disciplinary Methodological Approach
- Bottom-up approach
 
- Integrated approach
 
- Multi-disciplinary approach
 
2.3. Complementary and Iterative Methodological Steps, Following Guidelines of the Standard EN 16883
2.3.1. Typological Analysis of the Walloon Pre-War Building Stock
2.3.2. Selection of Study Cases
2.3.3. Documentation of Study Cases
2.3.4. Specification of Renovation Target Objectives, Following a Case-by-Case Approach
2.3.5. Identification of Priority Renovation Interventions
2.3.6. Listing of Potential Appropriate Renovation Measures
2.3.7. Selection of Energy Renovation Strategies
2.3.8. Evaluation of Energy Renovation Strategies
3. Results and Discussion
3.1. Reflexive Renovation Planning Process Based on Real Study Cases
3.2. Decision-Making Tools and Technical Data Supporting the Renovation Planning Process
3.2.1. Typological Analysis and Identification of Pre-War Walloon Building Types
3.2.2. Selection and Documentation of Study Cases
3.2.3. Identification of Priority Renovation Interventions
3.2.4. Listing of Potential Appropriate Renovation Measures
3.2.5. Evaluation of Renovation Strategies
3.3. Web tool and Recommendations Sheets
4. Conclusions and Perspectives
Author Contributions
Funding
Data Availability Statement
Acknowledgments
Conflicts of Interest
| 1 | Long-term renovation strategies—https://energy.ec.europa.eu/topics/energy-efficiency/energy-efficient-buildings/long-term-renovation-strategies_en (accessed on 5 March 2024)  | 
| 2 | The percentages highlighted in the text come from several sources which relied on data from Eurostat and/or surveys carried out by the BPIE (for Europe) and from Belgian statistic database Statbel (for Wallonia).  | 
| 3 | The definition proposed by Webb corresponds to the pre-war Walloon building types studied by the authors. These buildings were built before 1919, they are built with traditional construction techniques and permeable materials (traditional). They are more than 50 years old, retain the integrity of the physical features that existed during the historical period of the property, and have significance in terms of probative, historical, landscape or community value (historic).  | 
| 4 | Troi used statistical data from the “Bulletin of Housing Statistics for Europe and North America 2004”. These bulletins are regularly published by the United Nations Economic Commission for Europe (UNECE).  | 
| 5 | Listed properties are selected from the public domain on the basis of their local heritage value. This selection is based on various criteria and interests, used alone or in combination, which serve as guidelines for listing, and guarantee the objectivity of the choices made. The criteria used are (84. SPW-DGO4. Inventaire du patrimoine culturel immobilier. Available online: http://spw.wallonie.be/dgo4/site_ipic/ (accessed on 5 March 2024)):  
  | 
References
- EN16883; Conservation of Cultural Heritage. In Guidelines for Improving the Energy Performance of Historic Buildings. European Commission: Brussels, Belgium, 2017.
 - Economidou, M.; Atanasiu, B.; Staniaszek, D.; Maio, J.; Nolte, I.; Rapf, O.; Laustsen, J.; Ruyssevelt, P.; Strong, D.; Zinetti, S. Europe’s Buildings under the Microscope. A Country-by-Country Review of the Energy Performance of Buildings; Buildings Performance Institute Europe (BPIE): Brussels, Belgium, 2011. [Google Scholar]
 - European Environment Agency. Building Renovation: Where Circular Economy and Climate Meet. 2022. Available online: https://www.eea.europa.eu/publications/building-renovation-where-circular-economy (accessed on 5 March 2024).
 - European Parliament; Council of the European Union. Directive (EU) 2018/844 of the European Parliament and of the Council of 30 May 2018 amending Directive 2010/31/EU on the energy performance of buildings and Directive 2012/27/EU on energy efficiency. In OJ L, Official Journal of the European Union; European Union: Brussels, Belgium, 2018; pp. 75–91. [Google Scholar]
 - Cassilde, S. Report: Performance Énergétique du Parc de Bâtiments Résidentiels en Wallonie; Wallonie Logement-CEHD: Charleroi, Belgium, 2019. [Google Scholar]
 - SPW. Stratégie Wallonne de Rénovation Énergétique à Long Terme du Bâtiment; SPW: Namur, Belgium, 2020. [Google Scholar]
 - Webb, A.L. Energy retrofits in historic and traditional buildings: A review of problems and methods. Renew. Sustain. Energy Rev. 2017, 77, 748–759. [Google Scholar] [CrossRef]
 - Troi, A. Historic buildings and city centres—The potential impact of conservation compatible energy refurbishment on climate protection and living conditions. In Proceedings of the International Conference Energy Management in Cultural Heritage, Dubrovnik, Croatia, 6–8 April 2011. [Google Scholar]
 - STATBEL. Report: Cadastral Statistics of the Building Stock, Belgium and Regions, Built-Up Area; STATBEL: Brussels, Belgium, 2020. [Google Scholar]
 - Lidelöw, S.; Örn, T.; Luciani, A.; Rizzo, A. Energy-efficiency measures for heritage buildings: A literature review. Sustain. Cities Soc. 2019, 45, 231–242. [Google Scholar] [CrossRef]
 - Martínez-Molina, A.; Tort-Ausina, I.; Cho, S.; Vivancos, J.-L. Energy efficiency and thermal comfort in historic buildings: A review. Renew. Sustain. Energy Rev. 2016, 61, 70–85. [Google Scholar] [CrossRef]
 - Vieites, E.; Vassileva, I.; Arias, J.E. European Initiatives towards Improving the Energy Efficiency in Existing and Historic Buildings. Energy Procedia 2015, 75, 1679–1685. [Google Scholar] [CrossRef]
 - TABULA. Typology Approach for Building Stock Energy Assessment; 2009–2012 Intelligent Energy Europe (IEE) Project: European Union. Available online: https://episcope.eu/iee-project/tabula (accessed on 5 March 2024).
 - EPISCOPE. Energy Performance Indicator Tracking Schemes for the Continuous Optimisation of Refurbishment Processes in European Housing Stocks. 2013–2016. Available online: https://episcope.eu/welcome/ (accessed on 5 March 2024).
 - LEHR. Low Energy Housing Retrofit. 2007–2010. Available online: http://www.lehr.be/EN-Scientific%20Reports.htm (accessed on 5 March 2024).
 - Brussels Retrofit, XL. B3-RetroTool—Sustainable Retrofit of Urban Blocks and Buildings in the Brussels Capital Region; Architecture et Climat-UCLouvain: Ottignies-Louvain-la-Neuve, Belgium, 2011–2014; Available online: www.brusselsretrofitxl.be/projects/B3-retrotool (accessed on 5 March 2024).
 - COZEB. Report: Cost-Optimal Energy Performance Levels for Wallonia; 2012–2013, 2013–2015, 2015–2018; SPW DGO4 Jambes, Belgique.
 - CERAA. Report: L’application de Principes de la Maison Passive en Région de Bruxelles-Capitale; Centre d’Etude, de Recherche et d’Action en Architecture (CERAA): Brussels, Belgium, 2008. [Google Scholar]
 - Kints, C. La Rénovation Énergétique et Durable des Logements Wallons. Analyse du Bâti Existant et Mise en Évidence des Typologies de Logements Prioritaires; Architecture et Climat, UCLouvain: Ottignies-Louvain-la-Neuve, Belgium, 2008; p. 47. [Google Scholar]
 - APUR. Report: Amélioration des Performances Énergétiques du Bâti Ancien de la Région Bruxelles-Capitale; Atelier parisien d’urbanisme (APUR): Paris, France, 2013. [Google Scholar]
 - Crespo, I.J.G.; Barrera, M.d.M.B.; Ramos, L.M. Climatic Analysis Methodology of Vernacular Architecture; Taylor & Francis Group: London, UK, 2014. [Google Scholar]
 - Dabaieh, M.; Fernandes, J.; Mateus, R.; Bragança, L. The Influence of the Mediterranean Climate on Vernacular Architecture: A Comparative Analysis between the Vernacular Responsive Architecture of Southern Portugal and North of Egypt; World Sustainable buildings SB14: Barcelona, Spain, 2014. [Google Scholar]
 - BAPE. Projet BAPE-Bâtiment Ancien: Entre Enjeux Patrimoniaux et Énergétiques. Ruralité-Environnement-Développement 2010–2011. Available online: http://www.ruraleurope.ovh/?s=BAPE (accessed on 5 March 2024).
 - ERFIN. Projet Interrégional ERFIN-Eco-Rénovation Patrimoniale Formation et INnovation. Ruralité-Environnement-Développement 2012–2013. Available online: http://www.ruraleurope.ovh/projets/patrimoine-energie/ (accessed on 5 March 2024).
 - BAPE. Report: Energie et Patrimoine: 25 Cas Pratiques; ed. Projet BAPE (Bâti Ancien entre enjeux Patrimoniaux et Energétiques); Ruralité-Environnement-Développement (RED): France, Belgique, Luxembourg, 2011.
 - ERFIN. Eco-Rénovation Patrimoniale Formation et INnovation: Recommandations; Ruralité-Environnement-Développement (RED): France, Belgique, Luxembourg.
 - BATAN. Projet BATAN-Modélisation du Comportement Thermique du Bâtiment Ancien Avant 1948. 2009–2011. Available online: https://www.rehabilitation-bati-ancien.fr/espace-documentaire/batan-modelisation-du-comportement-thermique-du-batiment-ancien-1948 (accessed on 5 March 2024).
 - HYGROBA. Projet HYGROBA-Etude de la Réhabilitation Hygrothermique des Parois Anciennes. 2013. Available online: https://www.rehabilitation-bati-ancien.fr/espace-documentaire/hygroba-etude-la-rehabilitation-hygrothermique-des-parois-anciennes (accessed on 5 March 2024).
 - HUMIBATEX. Projet HUMIBATEX: Comment Prédire les Désordres Causés par L’humidité? Quelles Solutions Techniques Pour Rénover le Bâti Existant? 2012–2016. Available online: https://www.cerema.fr/fr/actualites/projet-humibatex-comment-predire-desordres-causes-humidite (accessed on 5 March 2024).
 - Bourru, L.; Burgholzer, J. BATAN-Modélisation du Comportement Thermique du Bâtiment Ancien Avant 1948: Rapport de Synthèse; CREBA: Saint-Priest-sous-Aixe, France, 2011. [Google Scholar]
 - CETE de l’Est-Groupe Construction; Ecole Nationale Supérieure d’Architecture (ENSA) de Toulouse; Laboratoire; de recherche en architecture (LRA); Laboratoire Matériaux et Durabilité des Constructions (LMDC); Maisons Paysannes de France (MPF). Projet HYGROBA-Etude de la Réhabilitation Hygrothermique des Parois Anciennes: Cahiers D’étude 0 à 4; Direction Générale de l’Aménagement, du Logement et de la Nature (DGALN); Direction de l’Habitat, de l’Urbanisme et des Paysages (DHUP); Sous direction de la qualité et du développement durable dans la construction (QC): Paris, France, 2013. [Google Scholar]
 - RENERPATH. Cartif Project RENERPATH-Energy Rehabilitation Methodology Based on Novel Techniques. 2011–2013. Available online: https://www.cartif.es/en/renerpath-en/ (accessed on 5 March 2024).
 - Dubois, S.; Desarnaud, J.; Vanhellemont, Y.; de Bouw, M.; Stiernon, D.; Trachte, S. Contribution of photogrammetry and sensor networks to the energy diagnosis of occupied historical buildings. In Vol. Preventive Conservation-From Climate and Damage Monitoring to a Systemic and Integrated Approach; CRC Press: London, UK, 2020; pp. 145–152. [Google Scholar]
 - Berger, J. Contribution à la Modélisation Hygrothermique des Bâtiments: Application des Méthodes de Réduction de Modèle. Ph.D. Thesis, Université Grenoble Alpes, Grenoble, France, 2014. [Google Scholar]
 - Borderon, J.; Nussbaumer, P.; Burgholze, J. On-site assessment of hygrothermal performance of historic wall before and after retrofitting with insulation. In Energy Efficiency and Comfort of Historic Buildings (EECHB) 2016; Belgian Building Research Institute: Brussels, Belgium, 2016; pp. 234–240. [Google Scholar]
 - Bueno, G.; Granić, A.; Merchán, M.J.; Zaharija, G. Good practices in Heritage Buildings’ Management. In Innovation in Intelligent Management of Heritage Buildings (I2MHB) 2019; University of Zagreb: Zagreb, Croatia, 2019; pp. 29–40. [Google Scholar]
 - Lerones, P.; Olmedo, D.; Rojo, F.; Gómez-García-Bermejo, J.; Zalama, E. Moisture detection in heritage buildings by 3D laser scanning. Stud. Conserv. 2016, 61, 160120002416003. [Google Scholar] [CrossRef]
 - RehabiMed. Projet RehabiMed-Rehabilitation of the Existing Building Stock and Sustainable Development in Europe and Mediterranean. 1997–Today. Available online: https://www.rehabimed.net/formation-of-the-rehabimed-association/ (accessed on 5 March 2024).
 - Troi, A.; Bastian, Z. 3. Pre-Intervention Analysis. In Energy Efficiency Solutions for Historic Buildings: A Handbook; Birkhäuser: Berlin, Germany; München, Germany; Boston, MA, USA, 2015; pp. 40–79. [Google Scholar] [CrossRef]
 - de Santoli, L. Guidelines on energy efficiency of cultural heritage. Energy Build. 2015, 86, 534–540. [Google Scholar] [CrossRef]
 - Evrard, A.; Branders, A.; De Herde, A. ISOLIN-Guide Pour L’isolation Thermique par L’intérieur des Murs Existants en Briques Pleines; Architecture et Climat-UCLouvain, Énergie et Bâtiment durable du Service Public de Wallonie: Namur, Belgium, 2011. [Google Scholar]
 - Freitas, V.P.d.; Posani, M.; Veiga, M.d.R. Historic buildings resilience: A view over envelope energy retrofit possibilities. In Proceedings of the 8th ICBR-International Conference on Building Resilience, Lisbon, Portugal, 4–16 November 2018. [Google Scholar]
 - Giorgi, M.; Favre, D.; Goulouti, K.; Lasvaux, S. Hygrothermal assessment of historic buildings’ external walls: Preliminary findings from the RIBuild project for Switzerland. J. Phys. Conf. Ser. 2019, 1343, 012183. [Google Scholar] [CrossRef]
 - Janssen, H.; Deckers, D.; Vereecken, E.; Feng, C.; Soulios, V.; Vanek, A.; Hansen, T.K. Report: Robust Internal Thermal Insulation of Historic Buildings-Impact of Water Repellent Agents on Hygric Properties of Porous Building Materials; KU Leuven: Leuven, Belgium, 2020; pp. 1–159. [Google Scholar]
 - RIBuild. Internal Insulation in Historic Buildings. 2015–2020. Available online: www.ribuild.eu (accessed on 10 January 2024).
 - Akande, O.; Odeleye, N.-D.; Coday, A. Energy efficiency for sustainable reuse of public heritage buildings: The case for research. Int. J. Sustain. Dev. Plan. 2014, 9, 237–250. [Google Scholar] [CrossRef]
 - Kagerer, F.; Herkel, S. Concepts for Net Zero Energy Buildings in Refurbishment Projects. In Proceedings of the EuroSun Conference, Graz, Austria, 28 September–1 October 2010. [Google Scholar]
 - New4Old (LIFE10 ENV/ES/439). Energy Retrofitting of Social Housing. LIFE New4Old Project. 2013–2014. Available online: https://www.premiosdearquitectura.es/en/awards/34-avs-awards-2016/all-proposals/647-energy-retrofitting-of-social-housing-life-new4old-project (accessed on 5 March 2024).
 - SHC IEA Task 37. Advanced Housing Renovation; Solar Heating & Cooling Programme-International Energy Agency (IEA)-Task 37: Paris, France, 2006–2010. Available online: https://task37.iea-shc.org/ (accessed on 5 March 2024).
 - SHC IEA Task 47. Solar Renovation of Non-Residential Buildings; Solar Heating & Cooling Programme-International Energy Agency-Task (IEA) 47: Paris, France, 2011–2014. Available online: https://task47.iea-shc.org (accessed on 5 March 2024).
 - Trachte, S.; Salvesen, F. Sustainable Renovation of Non Residential Buildings, a Response to Lowering the Environmental Impact of the Building Sector in Europe. Energy Procedia 2014, 48, 1512–1518. [Google Scholar] [CrossRef]
 - Hastings, R. Report: Lessons from Exemplary Housing Renovations, Task 37 Advanced Housing Renovation with Solar and Conservation; Wallisellen, Switzerland, 2010. Available online: http://mojo.iea-shc.org/Data/Sites/1/publications/Lessons_from_Case_Studies.pdf (accessed on 10 January 2024).
 - Salvesen, F.; Authen, M.L. Lessons Learned from 20 Non-Residential Building Renovations: IEA SHC Rapport: T.47.A.1; Task 47: Renovation of Non-Residential Buildings towards Sustainable Standards, 2015. Available online: https://www.iea-shc.org/data/sites/1/publications/Subt.A%20Summary%20report.pdf (accessed on 10 January 2024).
 - 3ENCULT. Efficient Energy for EU Cultural Heritage. 2010–2014. Available online: www.3encult.eu (accessed on 5 March 2024).
 - EFFESUS. Energy Efficiency for EU Historic Districts’ Sustainability. 2012–2016. Available online: www.effesus.eu (accessed on 5 March 2024).
 - Troi, A. Comfort and Energy Efficiency in Historic Buildings-The 3ENCULT Experience; Energy Efficiency and Comfort of Historic Buildings (EECHB): Brussels, Belgium, 2016. [Google Scholar]
 - Eriksson, P.; Hermann, C. EFFESUS Methodology for Assessing the Impacts of Energy-Related Retrofit Measures on Heritage Significance. Hist. Environ. Policy Pract. 2014, 5, 132–149. [Google Scholar] [CrossRef]
 - SHC IEA Task 59. Renovating Historic Buildings toward Zero Energy; Solar Heating & Cooling Programme-International Energy Agency-Task 59: Paris, France, 2017–2021. Available online: https://task59.iea-shc.org (accessed on 5 March 2024).
 - SHC IEA EBC Annex 76. Renovating Historic Buildings toward Zero Energy; Solar Heating & Cooling Programme-International Energy Agency-Task 59: Paris, France, 2017–2021. Available online: https://www.iea-ebc.org/projects/project?AnnexID=76 (accessed on 5 March 2024).
 - Buda, A.; Hansen, E.J.; Rieser, A.; Giancola, E.; Pracchi, V.; Mauri, S.; Marincioni, V.; Gori, V.; Fouseki, K.; Polo, C.; et al. Conservation-Compatible Retrofit Solutions in Historic Buildings: An Integrated Approach. Sustainability 2021, 13, 2927. [Google Scholar] [CrossRef]
 - Leonardi, E.; Herrera, D.; Hansen, E.J.d.P.; Curtis, R.; Marincioni, V.; Petsou, A.; Gianpiero, E.; Polo, C.; Mauri, S.; Hatt, T.; et al. IEA SHC Task 59|EBC Annex 76|Report D. C1-III Conservation Compatible Energy Retrofit Technologies Part III: Documentation and Assessment of Materials and Solutions for Wall Insulation in Historic Buildings; Solar Heating & Cooling Programme, International Energy Agency: Innsbruck, Austria, 2021. [Google Scholar]
 - Rieser, A.; Pfluger, R.; Troi, A.; Herrera, D.; Thomsen, K.; Rose, J.; Arsan, Z.; Gökçen Akkurt, G.; Kopeinig, G.; Guyot, G.; et al. Integration of Energy-Efficient Ventilation Systems in Historic Buildings-Review and Proposal of a Systematic Intervention Approach. Sustainability 2021, 13, 2325. [Google Scholar] [CrossRef]
 - SHC IEA Task 59. Historic Building Energy Retrofit Atlas. 2019–2020. International Energy Agency (IEA). Available online: https://www.hiberatlas.com/en/welcome-1.html (accessed on 5 March 2024).
 - Herrera, D.; Haas, F.; Leijonhufvud, G.; Brostrom, T.; Buda, A.; Pracchi, V.; Webb, A.L.; Hüttler, W.; Troi, A. Deep renovation of historic buildings: The IEA-SHC Task 59 path towards the lowest possible energy demand and CO2 emissions. Int. J. Build. Pathol. Adapt. 2019, 38, 539–553. [Google Scholar] [CrossRef]
 - Dubois, S.; Desarnaud, J.; Vanhellemont, Y.; de Bouw, M.; Trachte, S.; Stiernon, D. Combining multi-view photogrammetry and wireless sensor networks when modelling the hygrothermal behaviour of heritage buildings. In Proceedings of the WTA-PRECOM3OS Symposium, Leuven, Belgium, 3–5 April 2019. [Google Scholar]
 - Buda, A.; Herrera, D.; Pfluger, R.; Vernimme, N. Renovation Strategies for Historic Buildings; IEA SHC Task 59, EBC Annex 76; Solar Heating & Cooling Programme, International Energy Agency: Paris, France, 2021. [Google Scholar] [CrossRef]
 - Di Giuseppe, E.; Maracchini, G.; Gianangeli, A.; Bernardini, G.; D’Orazio, M. Internal Insulation of Historic Buildings: A Stochastic Approach to Life Cycle Costing within RIBuild EU Project. In Sustainability in Energy and Buildings; Springer: Singapore, 2020; pp. 349–359. [Google Scholar]
 - Berg, F.; Flyen, A.-C.; Godbolt, Å.L.; Broström, T. User-driven energy efficiency in historic buildings: A review. J. Cult. Herit. 2017, 28, 188–195. [Google Scholar] [CrossRef]
 - Leijonhufvud, G.; Broström, T.; Buda, A. An Evaluation of the Usability of EN 16883:2017; R.D.B. SHC Task 59-EBC Annex 76, Report D.B2.; Solar Heating & Cooling Programme, International Energy Agency: Paris, France, 2021. [Google Scholar]
 - Leijonhufvud, G.; Broström, T.; Buda, A.; Herrera, D.; Haas, F.; Troi, A.; Exner, D.; Mauri, S.; Hansen, E.J.; Marincioni, V.; et al. Planning Energy Retrofits of Historic Buildings. EN16883:2017 in Practice; International Energy Agency: Paris, France, 2021. [Google Scholar] [CrossRef]
 - P-Renewal; Stiernon, D.; Trachte, S. Rénovation Énergétique du Bâti Wallon D’avant-Guerre (1914) à Valeur Patrimoniale; Architecture et Climat UCLouvain-Belgian Building Research Institute: Louvain-la-Neuve, Belgium, 2017–2021. Available online: www.p-renewal.be (accessed on 5 March 2024).
 - Stiernon, D.; Trachte, S. Quel avenir pour les logements d’avant-guerre à valeur patrimoniale en Wallonie? Lieux Dits 2020, 18, 15–20. [Google Scholar] [CrossRef]
 - Embuild. The Belgian Construction Association. 1946. Available online: https://embuild.be/fr (accessed on 5 March 2024).
 - AWaP. Agence Wallonne du Patrimoine. 1988. Available online: https://agencewallonnedupatrimoine.be/ (accessed on 5 March 2024).
 - Stiernon, D.; Trachte, S.; de Bouw, M.; Dubois, S.; Vanhellemont, Y. Heritage value combined with energy and sustainable retrofit: Representative types of old Walloon dwellings built before 1914. Energy Procedia 2017, 122, 643–648. [Google Scholar] [CrossRef]
 - Cyx, W.; Renders, N.; Holm, M.V.; Verbeke, S. SCIENTIFIC REPORT IEE TABULA-Typology Approach for Building Stock Energy Assessment. 2011. Available online: http://episcope.eu/iee-project/tabula/ (accessed on 5 March 2024).
 - Genicot, L.F.; Butil, P.; De Jonghe, S.; Lozet, B.; Weber, P. La Maison Paysanne-Volume 1; Crédit Communal de Belgique: Brussels, Belgium, 1996. [Google Scholar]
 - Genicot, L.F.; Butil, P.; De Jonghe, S.; Lozet, B.; Weber, P. La Maison Paysanne-Volume 2; Crédit Communal de Belgique: Brussels, Belgium, 1996. [Google Scholar]
 - Heymans, V. Les Dimensions de L’ordinaire: La Maison Particulière Entre Mitoyens à Bruxelles, Fin XIXème-Début XXème Siècle; L’Harmattan: Paris, France, 1998. [Google Scholar]
 - Ledent, G. Potentiels Relationnels. L’aptitude des Dispositifs Physiques de L’habitat à Soutenir la Sociabilité. Bruxelles, le cas des Immeubles Élevés et Isolés de Logement. Ph.D. Thesis, Université Catholique de Louvain, Ottignies-Louvain-la-Neuve, Belgium, 2014. [Google Scholar]
 - Ledent, G.; Porotto, A. Brussels Housing: Atlas of Residential Building Types; Birkhäuser: Berlin, Germany; Boston, MA, USA, 2023. [Google Scholar] [CrossRef]
 - Stiernon, D.; Trachte, S.; Dubois, S.; Desarnaud, J. A method for the retrofitting of pre-1914 Walloon dwellings with heritage value. J. Phys. Conf. Ser. 2019, 1343, 012179. [Google Scholar] [CrossRef]
 - 83. NBN B 62-002; Performances Thermiques de Bâtiments—Calcul des Coefficients de Transmission Thermique (Valeurs U) des Composants et Éléments de Bâtiments—Calcul des Coefficients de Transfert de Chaleur par Transmission (Valeur HT) et par Ventilation (Valeur Hv); Bureau de Normalisation Belge (NBN): Bruxelles, Belgium, 2008.
 - Ledent, G. Genèse de la Maison Bruxelloise; Presses Universitaires de Louvain: Louvain-la-Neuve, Belgium, 2017. [Google Scholar]
 - Stiernon, D.; Bos, M.; Van Moeseke, G. Typologies du Parc Bâti Bruxellois et Potentiels de Rénovations Associés; UCL-SST/LAB: Ottignies-Louvain-la-Neuve, Belgium, 2022. [Google Scholar]
 - WALLEX. Code Wallon de l’Habitation Durable (Logement); Walloon Housing Code: Belgique. Available online: https://wallex.wallonie.be/eli/loi-decret/1998/10/29/1998027652/1999/03/01?doc=6086 (accessed on 5 March 2024).
 - Wallonie Logement-CEHD. Enquête sur la Qualité de l’Habitat en Wallonie; Wallonie Logement-CEHD: Charleroi, Belgium, 2014. [Google Scholar]
 - Trachte, S.; Deherde, A. Sustainable Refurbishment of School Buildings—A Guide for Designers and Planners; Presses Universitaires de Louvain: Louvain-la-Neuve, Belgium, 2014. [Google Scholar]
 - De Boeck, L.; Verbeke, S.; Audenaert, A.; De Mesmaeker, L. Improving the energy performance of residential buildings: A literature review. Renew. Sustain. Energy Rev. 2015, 52, 960–975. [Google Scholar] [CrossRef]
 - Evrard, A.; Trachte, S.; Hermand, C.; Bouillard, P.; Herde, A. Sustainable retrofitting of dwellings in Brussels Capital Region: Five scenarios of evolution using a multi-scale and multi-criteria pre-assessment tool. In Proceedings of the 32nd International Conference on Passive and Low Energy Architecture, Los Angeles, CA, USA, 11–3 July 2016. [Google Scholar]
 - Omer, A. Renewable building systems and passive human comfort solutions. Renew. Sustain. Energy Rev. 2008, 12, 1562–1587. [Google Scholar] [CrossRef]
 - Trachte, S.; Deherde, A. Advanced and Sustainable Housing Renovation, A Guide for Designers and Planners; UCLouvain: Ottignies-Louvain-la-Neuve, Belgium, 2010. [Google Scholar]
 - Trachte, S.; Evrard, A.; Galan, A.; Athanassiadis, A. Assessing Sustainable Retrofit of the old Dwellings Stock in Brussels Capital Region. In Proceedings of the PLEA2014-Sustainable Habitat for Developping Societies, Ahmedabad, India, 16–18 December 2014. [Google Scholar]
 - OVAM, Brussels-Environment, and SPW. Tool to Optimise the Total Environmental impact of Materials (TOTEM). 2018. Available online: www.totem-building.be (accessed on 5 March 2024).
 - Buidwise. Renocheck-Outil Gratuit Pour Diagnostiquer Rapidement L’état D’un Bâtiment. 2023. Available online: https://www.buildwise.be/fr/expertise-soutien/buildwise-tools/renocheck/ (accessed on 5 March 2024).
 - Bambara, J.; Athienitis, A.; Eicker, U. Residential Densification for Positive Energy Districts. Front. Sustain. Cities 2021, 3, 630973. [Google Scholar] [CrossRef]
 - Conticelli, E.; Proli, S.; Tondelli, S. Integrating energy efficiency and urban densification policies: Two Italian case studies. Energy Build. 2017, 155, 308–323. [Google Scholar] [CrossRef]
 - Bos, M.; Claeys, D.; Vandenbroucke, D.; Stiernon, D. Vers une dynamique d’objectivation de l’évaluation patrimoniale. Lieux Dits 2023, 23, 32–44. [Google Scholar] [CrossRef]
 - Trachte, S.; Massart, C. Reducing the environmental impact of new dwellings: Analyse of the balance between heating energy savings and environmental assessment of the building materials. In Proceedings of the 27th International Conference on Passive and Low Energy Architecture (PLEA 2011), Louvain-la-Neuve, Belgium, 13–15 July 2011. [Google Scholar]
 - Van de moortel, E.; Allacker, K.; Troyer, F.; Schoofs, E.; Stijnen, L. Dynamic Versus Static Life Cycle Assessment of Energy Renovation for Residential Buildings. Sustainability 2022, 14, 6838. [Google Scholar] [CrossRef]
 - Gobbo, E.; Trachte, S.; Scartezzini, J.-L. Energy retrofits of residential buildings in Brussels: What impacts on stocks and material flows? In Proceedings of the International Conference CISBAT 2015 Future Buildings and Districts Sustainability from Nano to Urban Scale, Lausanne, Switzerland, 9–11 September 2015. [Google Scholar]
 - Zhang, C.; Hu, M.; Sprecher, B.; Yang, X.; Zhong, X.; Li, C.; Tukker, A. Recycling potential in building energy renovation: A prospective study of the Dutch residential building stock up to 2050. J. Clean. Prod. 2021, 301, 126835. [Google Scholar] [CrossRef]
 - Ministère Ecologie-Territoires-Energie. Réglementation Environnementale RE2020. 2023. Available online: https://www.ecologie.gouv.fr/reglementation-environnementale-re2020 (accessed on 5 March 2024).
 









| Preliminary Surveys | |
|---|---|
| Building site and local environment | Description of the local context and external spaces. General description of the building.  | 
| Building technologies and materials | Description of constructive system, material components (nature and thickness), and the state of conservation of roof and roof structure, attic, façade walls, windows (frame and glazing), doors, slab and floors, and internal walls. | 
| Spatial organization | Description of spatial organization and natural lighting of the ground floor, first floor, second floor, attic, and ceiling (if exits). | 
| Building services and technical systems | Description and state of the conservation of the sewerage network and stormwater collection, heating system, ventilation system, electricity network, and lighting. | 
| Statements of energy consumption | Analysis of energy bills, in agreement with the occupant. | 
| Discussion with occupants | Discussion about the perceived advantages and weaknesses in terms of comfort and the use of the building. | 
| Geometric documentation | Photogrammetry and 3D surveying techniques. | 
| In-depth analysis (energy efficiency and comfort) | |
| Diagnostics | Thermography (with camera). Flatness (for façades and floors). Salts and moisture. Air tightness (with blower door test).  | 
| Energy efficiency and thermal comfort | U-value estimation. Monitoring (temperature and relative humidity).  | 
| Complementary analysis | |
| Heritage specificities | Description of building heritage specificities
  | 
| Occupancy potential | Development and proposal of various occupancy scenarios allowing the densification and/or expansion of certain spaces (by extension, annex, etc.) | 
| Study Case 01 | Study Case 02 | Study Case 03 | Study Case 04 | Study Case 05 | |
|---|---|---|---|---|---|
| Roof | 5.18 W/m2K | / | 5 W/m2K | / | 4.1 W/m2K | 
| Attic floor | 0.63 W/m2K | 1.8 W/m2K | Between 2.00 and 0.74 W/m2K  | 0.41 W/m2K | 1.44 W/m2K | 
| Façade wall | Between 1.15 and 1.56 W/m2K  | 1.42 W/m2K | Between 2.17 and 1.29 W/m2K  | Between 2.33 and 1.25 W/m2K  | Between 1.32 and 1.29 W/m2K  | 
| Window | Very old and old wood frame with simple or double glazing | Old PVC frame with double glazing | Old wood frame with simple glazing | Old wood frame with double glazing | Old wood frame with double glazing | 
| Cellar floor | / | 2.6 W/m2K | Between 0.75 and 0.70 W/m2K  | Between 2.03 and 1.83 W/m2K  | Between 2.05 and 1.92 W/m2K  | 
| Slab or floor basement | Between 1.86 and 2.46 W/m2K  | / | / | Between 3.48 and 2.77 W/m2K  | Between  3.6 and 3.38 W/m2K  | 
| Walloon Heritage Administration’s Criteria | ||||
|---|---|---|---|---|
| Architectural Interest | Authenticity | Integrity | Rarity | Representativeness | 
| Functional organization—outdoor | - | - | NA | + | 
| Spatial organization—indoor | ++ | + | NA | ++ | 
| Volume and size | ++ | ++ | NA | ++ | 
| Constructive systems | ++ | + | NA | ++ | 
| Main materials | + | + | NA | ++ | 
| Façade composition | - | - | NA | + | 
| Façade materials | + | + | NA | ++ | 
| Roof materials | ++ | + | NA | + | 
| Slab composition | - | - | NA | + | 
| Floor composition | ++ | + | NA | ++ | 
| Slab and floor materials | + | - | NA | + | 
| Estimation of Annual Heating Demand Based on Energy Bills | Estimation of Annual Heating Demand—3 Heating Scenarios | |||
|---|---|---|---|---|
| Scenario 01 | Scenario 02 | Scenario 03 | ||
| Study case 01 223 m2  | 71.48 kWh/m2 | 109.59 kWh/m2 | 57.49 kWh/m2 | 103.40 kWh/m2 | 
| Study case 02 57 m2  | 332.98 kWh/m2 | 94.27 kWh/m2 | 68.99 kWh/m2 | 176.77 kWh/m2 | 
| Study case 03 228 m2  | 186.38 kWh/m2 | 124.85 kWh/m2 | 80.12 kWh/m2 | 78.27 kWh/m2 | 
| Study case 04 137 m2  | 223.86 kWh/m2 | 92.56 kWh/m2 | 59.27 kWh/m2 | 108.72 kWh/m2 | 
| Study case 05 440 m2  | / | 126.03 kWh/m2 | 103.89 kWh/m2 | / | 
| Priority Level of Renovation’s Intervention According to the State of Conservation | ||||
|---|---|---|---|---|
| Priority | Necessary | Possible | Nonpriority | |
| Pitched roof, wood frame | Wood frame and roof covering in poor condition | Wood frame in good condition but lack of watertightness | Wood frame and others roof layers with normal ageing state, without degradation | New or renovated for less than 5 years | 
| Flat roof, wood frame | Wood frame and water-tightness in poor condition | Wood frame in good condition but watertightness to be replaced | Wood frame and others roof layers with normal ageing state, without degradation | New or renovated for less than 5 years | 
| Front façade | Façade with a lot of degradations | Façades frame with small and/or sporadic degradations | Façade with normal aging state, without degradation | New or renovated for less than 5 years | 
| Rear and other façades | Façades with a lot of degradations | Façades frame with small and/or sporadic degradations | Façades with normal aging state, without degradation | New or renovated for less than 5 years | 
| Window (frame and glazing) | Single glazing, window frame in poor condition, lack of airtightness | Single or old double-glazing window frame with sporadic degradations | Double glazing, window frame with normal aging state, without degradation | New or renovated for less than 5 years | 
| Slab | Slab in poor condition, including finishing | Slab in good condition, finishing with significant degradation | Slab with normal aging state, without degradation | New or renovated for less than 5 years | 
| Energy Performance of Wall’s Envelope | ||||
|---|---|---|---|---|
| Very Energy Consuming | Energy Consuming | Low Energy Consuming | Energy Efficient | |
| Pitched roof, wood frame and/or attic floor | No insulation layer U > 1.5 W/m2·K  | Thin insulation layer 1.5 < U < 1 W/m2·K  | Medium insulation layer 1 < U < 0.4 W/m2·K  | Thick insulation layer U < 0.4 W/m2·K  | 
| Flat roof, wood frame | No insulation layer U > 1.5 W/m2·K  | Thin insulation layer 1.5 < U < 1 W/m2·K  | Medium insulation layer 1 < U < 0.4 W/m2·K  | Thick insulation layer U < 0.4 W/m2·K  | 
| Front façade | No insulation layer U > 3 W/m2·K  | Thin insulation layer 3 < U < 1.8 W/m2·K  | Medium insulation layer 1.8 < U < 0.5 W/m2·K  | Thick insulation layer U < 0.5 W/m2·K  | 
| Rear and other façades | No insulation layer U > 3 W/m2·K  | Thin insulation layer 3 < U < 1.8 W/m2·K  | Medium insulation layer,  1.8 < U < 0.5 W/m2·K  | Thick insulation layer, or U < 0.5 W/m2·K  | 
| Window (frame and glazing) | Sold simple glazing frame Uw > 6 W/m2·K  | Old traditional single or double-glazing frame 6 < Uw < 3 W/m2·K  | Newer traditional double-glazing frame 3 < Uw < 1.5 W/m2·K  | Energy efficient double glazing fram Uw < 1.5 W/m2·K  | 
| Slab | No insulation layer, or U > 3 W/m2·K  | Thin insulation layer 3 < U < 1 W/m2·K  | Medium insulation layer,  1 < U < 0.7 W/m2·K  | Thick insulation layer U < 0.7 W/m2·K  | 
| Criteria for Renovation Strategy’s Evaluation | |||||
|---|---|---|---|---|---|
| Energy Performance and Indoor Comfort | Heritage Value | Financial Investment | Building’s Occupancy and Use | Alternatives Measures | |
| Strategy 1 | Moderately improved | No impact | Limited | No impact | No | 
| Strategy 1′ | Moderately improved | No impact | Limited | No impact | Renewable energy production and/or building densification | 
| Strategy 2 | Improved | Low or moderate impact | Moderate | Low or moderate possible | Renewable energy production | 
| Strategy 3 | Significantly improved, EPB level A achieved | Significant impact | Significant | Significant impact | Renewable energy production | 
| Annual Energy Saving for Heating. kWh  | Environmental Impact of Insulation Measures | Investment Costs for Renovation Works Euros (€)  | ||
|---|---|---|---|---|
| Grey Energy Demand kWh  | Global Warming Potential kg CO2 equ.  | |||
| Study case 04, with a net annual heating demand of 19,195 kWh for a floor area of 137 m2 | ||||
| Strategy 01 | Between 2304 and 2363 (13%)  | Between 35,603 and 42,167  | Between 8521 and 9583  | Around EUR 12,000 | 
| Strategy 02 | Between 2304 and 2363 (13%)  | Between 35,603 and 42,167  | Between 8521 and 9583  | Around EUR 12,000 | 
| Strategy 03 | Between 5010 et 5103 (27%)  | Between 63,144 and 67,970  | Between 15,505 and 18,577  | Around EUR 47,000 | 
| Strategy 04 | Between 5761 and 5872 (31%)  | Between 62,599 and 76,928  | Between 15,867 and 18,435  | Around EUR 49,000 | 
| Study case 05, with a net annual heating demand of 46 160 kWh for a floor area of 215 m2 | ||||
| Strategy 01 | Between 2376 and 2693 (5%)  | Between 70,398 and 80,405  | Between 14,362 and 16,686  | Around EUR 42,000 | 
| Strategy 02 | Between 3598 and 3962 (8%)  | Between 62,451 and 71,677  | Between 15,303 and 18,393  | Around EUR 46,000 | 
| Strategy 03 | Between 16,339 and 16,771 (36%)  | Between 107,818 and 171,472  | Between 39,453 and 46,610  | Around EUR 76,000 | 
| Strategy 04 | Between 17,114 and 17,546 (38%)  | Between 111,608 and 175,858  | Between 40,703 and 47,976  | Around EUR 78,000 | 
![]()  | 
Disclaimer/Publisher’s Note: The statements, opinions and data contained in all publications are solely those of the individual author(s) and contributor(s) and not of MDPI and/or the editor(s). MDPI and/or the editor(s) disclaim responsibility for any injury to people or property resulting from any ideas, methods, instructions or products referred to in the content.  | 
© 2024 by the authors. Licensee MDPI, Basel, Switzerland. This article is an open access article distributed under the terms and conditions of the Creative Commons Attribution (CC BY) license (https://creativecommons.org/licenses/by/4.0/).
Share and Cite
Trachte, S.; Stiernon, D. P-Renewal Project: A Reflexive Contribution to the Evolution of Energy Performance Standards for the Renovation of Historic Buildings. Heritage 2024, 7, 1539-1568. https://doi.org/10.3390/heritage7030074
Trachte S, Stiernon D. P-Renewal Project: A Reflexive Contribution to the Evolution of Energy Performance Standards for the Renovation of Historic Buildings. Heritage. 2024; 7(3):1539-1568. https://doi.org/10.3390/heritage7030074
Chicago/Turabian StyleTrachte, Sophie, and Dorothée Stiernon. 2024. "P-Renewal Project: A Reflexive Contribution to the Evolution of Energy Performance Standards for the Renovation of Historic Buildings" Heritage 7, no. 3: 1539-1568. https://doi.org/10.3390/heritage7030074
APA StyleTrachte, S., & Stiernon, D. (2024). P-Renewal Project: A Reflexive Contribution to the Evolution of Energy Performance Standards for the Renovation of Historic Buildings. Heritage, 7(3), 1539-1568. https://doi.org/10.3390/heritage7030074
        

       