The Digital Heritage of the Battle to Contain COVID-19 in Australia and Its Implications for Heritage Studies
Abstract
1. Introduction
2. Digital Registers for Tracing the Contacts of COVID-19-Positive Individuals
3. Methodology
3.1. Background
3.2. Collection of QR Codes
3.3. Verification of QR Codes
| Venue Name | Venue Class | Location | Status Feb 23 | WayBack Machine | Source | Provider | QR Ref. |
|---|---|---|---|---|---|---|---|
| Harvest Breads & Café | Restaurant | Maroochydore, Qld | live | no | commercial | Guest Hq | [80] |
| Mr Wednesday | Restaurant | Melbourne, Vic | live | no | commercial | Corplite Technologies | [54] |
| Amalfi | Restaurant | ? | dead | no | commercial | UseNook | [81] |
| Three Blue Ducks | Restaurant | Byron Bay | dead | no | commercial | MyGuestlist | IN |
| Australian Open | Event | Melbourne, Vic | dead | no | commercial | Corplite Technologies | IN |
4. Results
5. Discussion
5.1. The Cultural Significance of QR-Code-Initiated Contact Tracing Registers in Australia
5.2. Audiovisual Archiving of COVID-19 Check-In Applications
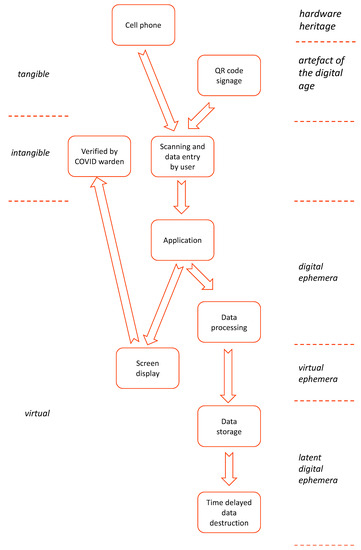
5.3. The Materiality of Digital Heritage
- Hardware heritage (i.e., computers, keyboards, storage media, printers);
- Digital artefacts (i.e., items of material culture generated by computers, such as a paper printouts or 3D products);
- Virtual artefacts (i.e., virtual, computer-generated content that is visually or auditorily perceivable by humans via computer screens or speakers);
- Latent digital signatures (i.e., volatile data written on ferromagnetic or optical media surfaces);
- Digital ephemera (i.e., programs, interactions and content performed and generated by computers without a tangible output).
5.4. Towards Management Processes of Virtual Heritage
6. Conclusions
Funding
Acknowledgments
Conflicts of Interest
Appendix A
References
- Spennemann, D.H.R. Beyond Preserving the Past for the Future: Contemporary Relevance and Historic Preservation. CRM J. Herit. Steward. 2011, 8, 7–22. [Google Scholar]
- Feilden, B. Conservation of Historic Buildings; Routledge: Abindon, UK, 2007. [Google Scholar]
- Spennemann, D.H.R. Conceptualizing a Methodology for Cultural Heritage Futures: Using Futurist Hindsight toMake ‘Known Unknowns’ Knowable. Heritage 2023, 6, 548–566. [Google Scholar] [CrossRef]
- Lenzerini, F. Intangible cultural heritage: The living culture of peoples. Eur. J. Int. Law 2011, 22, 101–120. [Google Scholar] [CrossRef]
- Vecco, M. A definition of cultural heritage: From the tangible to the intangible. J. Cult. Herit. 2010, 11, 321–324. [Google Scholar] [CrossRef]
- Munjeri, D. Tangible and intangible heritage: From difference to convergence. Mus. Int. 2004, 56, 12–20. [Google Scholar] [CrossRef]
- Huggett, J. Archaeologies of the digital. Antiquity 2021, 95, 1597–1599. [Google Scholar] [CrossRef]
- Bashe, C.J.; Johnson, L.R.; Palmer, J.H.; Pugh, E.W. IBM’s Early Computers; MIT Press: Cambridge, MA, USA, 1986. [Google Scholar]
- Król, K. Hardware Heritage—Briefcase-Sized Computers. Heritage 2021, 4, 2237–2252. [Google Scholar] [CrossRef]
- Grad, B.; Hemmendinger, D. Desktop Publishing, Part 2. IEEE Ann. Hist. Comput. 2019, 41, 5–7. [Google Scholar] [CrossRef]
- Grad, B.; Hemmendinger, D. Desktop Publishing, Part 3. IEEE Ann. Hist. Comput. 2020, 42, 6. [Google Scholar] [CrossRef]
- Ainsworth, A.B.; Sheard, J.; Avram, C. The Monash Museum of Computing History: Part 1. ACM SIGCSE Bull. 2008, 40, 31–34. [Google Scholar]
- Huth, K. 12.4 Computermuseum (Hardware Preservation). In Nestor Handbuch: Eine Kleine Enzyklopädie der Digitalen Langzeitarchivierung, 1st ed.; Neuroth, H., Liegmann, H., Oßwald, A., Scheffel, R., Jehn, M., Eds.; Niedersächsische Staats- und Universitätsbibliothek: Göttingen, Germany, 2008; pp. 12.24–12.30. [Google Scholar]
- Huth, K. 8.5 Computermuseum (Hardware Preservation). In Nestor Handbuch: Eine Kleine Enzyklopädie der Digitalen Langzeitarchivierung, 2nd ed.; Neuroth, H., Liegmann, H., Oßwald, A., Scheffel, R., Jehn, M., Eds.; Verlag Werner Hülsbusch: Göttingen, Germany, 2009; pp. 8.24–28.31. [Google Scholar]
- Huth, K. 8.5 Computermuseum (Hardware Preservation). In Nestor Handbuch: Eine Kleine Enzyklopädie der Digitalen Langzeitarchivierung, 3rd ed.; Neuroth, H., Oßwald, A., Scheffel, R., Strathmann, S., Huth, K., Eds.; Verlag Werner Hülsbusch: Göttingen, Germany, 2010; pp. 8.24–28.31. [Google Scholar]
- Dooijes, E.H. Old Computers, Now and in the Future; University of Amsterdam: Amsterdam, The Netherlands, 2000. [Google Scholar]
- Finn, C. Bits and pieces: A mini survey of computer collecting. Ind. Archaeol. Rev. 2003, 25, 119–128. [Google Scholar] [CrossRef]
- Bell, G.; Rosin, R.F. 16. The role of museums in collecting computers. In Forum on the History of Computing. History of Programming languages II; Association for Computing Machinery: New York, NY, USA, 1996; pp. 785–788. [Google Scholar]
- Galloway, P. Retrocomputing, archival research, and digital heritage preservation: A computer museum and iSchool collaboration. Libr. Trends 2011, 59, 623–636. [Google Scholar] [CrossRef]
- Bruderer, H. Preserving the Technical Heritage. In Milestones in Analog and Digital Computing, 3rd ed.; Bruderer, H., Ed.; Springer Nature: Cham, Germany, 2020; pp. 851–858. [Google Scholar]
- Mahoney, M.S. The history of computing in the history of technology. Ann. Hist. Comput. 1988, 10, 113–125. [Google Scholar] [CrossRef]
- Computer History Museum. CHM’s Oral History Collection. Available online: https://www.computerhistory.org/collections/oralhistories/ (accessed on 5 February 2023).
- Johnson, L. Creating the software industry-recollections of software company founders of the 1960s. IEEE Ann. Hist. Comput. 2002, 24, 14–42. [Google Scholar] [CrossRef]
- Mahoney, M.S. What makes the history of software hard. IEEE Ann. Hist. Comput. 2008, 30, 8–18. [Google Scholar] [CrossRef]
- Stuart, K. There is no objective history of video games—Every player’s experience is different. Available online: https://www.theguardian.com/games/2022/jul/14/there-is-no-objective-history-of-video-games-every-players-experience-is-different (accessed on 14 July 2022).
- Ries, T. “Die geräte klüger als ihre besitzer”: Philologische Durchblicke hinter die Schreibszene des Graphical User Interface. Editio 2010, 24, 149–199. [Google Scholar] [CrossRef]
- Ries, T. The rationale of the born-digital dossier génétique: Digital forensics and the writing process: With examples from the Thomas Kling Archive. Digit. Scholarsh. Humanit. 2018, 33, 391–424. [Google Scholar] [CrossRef]
- Lebrave, J.-L. Computer forensics: La critique génétique et l’écriture numérique. Genesis. Manuscr. Rech. Invent. 2011, 33, 137–147. [Google Scholar] [CrossRef]
- Crasson, A.; Lebrave, J.-L.; Pedrazzi, J. Le «siliscrit» de Jacques Derrida. Exploration d’une archive nativement numérique. Genesis. Manuscr. Rech. Invent. 2019, 49, 7–12. [Google Scholar] [CrossRef]
- Kirschenbaum, M.; Ovenden, R.; Redwine, G.; Donahue, R. Digital Forensics and Born-Digital Content in Cultural Heritage Collections; Council on Library and Information Resources: Washington, DC, USA, 2010. [Google Scholar]
- Jarlbrink, J. How to Approach Hard Drives as Cultural Heritage. In Digital Human Sciences New —New Approaches; Petersson, S., Ed.; Stockholm University Press: Stockholm, Sweden, 2021; pp. 229–252. [Google Scholar]
- Schiller, N.; Grigar, D. Born digital preservation of e-lit: A live internet traversal of Sarah Smith’s King of Space. International J. Digit. Humanit. 2019, 1, 47–57. [Google Scholar] [CrossRef]
- Gooding, P.; Smith, J.; Mann, J. The forensic imagination: Interdisciplinary approaches to tracing creativity in writers’ born-digital archives. Arch. Manuscr. 2019, 47, 374–390. [Google Scholar] [CrossRef]
- Boss, K.; Broussard, M. Challenges of archiving and preserving born-digital news applications. IFLA J. 2017, 43, 150–157. [Google Scholar] [CrossRef]
- Broussard, M.; Boss, K. Saving Data Journalism: New strategies for archiving interactive, born-digital news. Digit. Journal. 2018, 6, 1206–1221. [Google Scholar] [CrossRef]
- Pennock, M.; Day, M. Managing and preserving digital collections at the British Library. In Managing Digital Cultural Objects: Analysis, Discovery and Retrieval; Foster, A., Rafferty, P., Eds.; Oxford University Press: Oxford, UK, 2016; pp. 111–128. [Google Scholar]
- Diprose, G.; George, M.; Darwall-Smith, R. An alternative method of very long-term conservation of digital images and their historical context for the archive, University College, Oxford. In EVA ’18: Proceedings of the Conference on Electronic Visualisation and the Arts; BCS Learning & Development Ltd.: Swindon, UK; pp. 48–55.
- Schielke, P.J. Old hardware new students: Using old computing machinery in the modern classroom. J. Comput. Sci. Coll. 2014, 29, 74–79. [Google Scholar]
- Werf, T.v.d.; Werf, B.v.d. Documentary heritage in the digital age: Born digital, being digital, dying digital. In The UNESCO Memory of the World Programme; Springer: Berlin/Heidelberg, Germany, 2020; pp. 175–189. [Google Scholar]
- Ries, T.; Palkó, G. Born-digital archives. International Journal of Digital Humanities 2019, 1, 1–11. [Google Scholar] [CrossRef]
- Vlassenroot, E.; Chambers, S.; Di Pretoro, E.; Geeraert, F.; Haesendonck, G.; Michel, A.; Mechant, P. Web archives as a data resource for digital scholars. Int. J. Digit. Humanit. 2019, 1, 85–111. [Google Scholar] [CrossRef]
- Owens, T.; Thomas, G.H. The invention and dissemination of the spacer gif: Implications for the future of access and use of web archives. Int. J. Digit. Humanit. 2019, 1, 71–84. [Google Scholar] [CrossRef]
- Hodges, J.A. Comparing born-digital artefacts using bibliographical archeology: A survey of Timothy Leary’s published software (1985–1996). Inf. Res. 2019, 24, paper 818. [Google Scholar]
- Guay-Bélanger, D. Assembling Auras: Towards a Methodology for the Preservation and Study of Video Games as Cultural Heritage Artefacts. Games Cult. 2021, 15554120211020381. [Google Scholar] [CrossRef]
- Spennemann, D.H.R. Of Great Apes and Robots: Considering the Future(s) of Cultural Heritage. Futures 2007, 39, 861–877. [Google Scholar] [CrossRef]
- Spennemann, D.H.R. Collecting COVID-19 Ephemera: A Photographic Documentation of Examples from Regional Australia; Institute for Land, Water and Society, Charles Sturt University: Albury, NSW, Australia, 2021. [Google Scholar]
- Spennemann, D.H.R. Curating the Contemporary: A case for national and local COVID-19 collections. Curator 2022, 65, 27–42. [Google Scholar] [CrossRef]
- WHO. Naming the Coronavirus Disease (COVID-19) and the Virus that Causes It. Available online: https://www.who.int/emergencies/diseases/novel-coronavirus-2019/technical-guidance/naming-the-coronavirus-disease-(covid-2019)-and-the-virus-that-causes-it (accessed on 10 August 2020).
- Sayers, E. Facing COVID: Engaging participants during lockdown. Int. J. Disabil. Hum. Dev. 2022, 21, 353–358. [Google Scholar]
- Spennemann, D.H.R. No Entry into New South Wales: COVID-19 and the Historic and Contemporary Trajectories of the Effects of Border Closures on an Australian Cross-Border Community. Land 2021, 10, 610. [Google Scholar] [CrossRef]
- Stuart, R.M.; Abeysuriya, R.G.; Kerr, C.C.; Mistry, D.; Klein, D.J.; Gray, R.T.; Hellard, M.; Scott, N. Role of masks, testing and contact tracing in preventing COVID-19 resurgences: A case study from New South Wales, Australia. BMJ Open 2021, 11, e045941. [Google Scholar] [CrossRef] [PubMed]
- MHMR. Public Health (COVID-19 Restrictions on Gathering and Movement) (No. 4) Amendment Order (16 July 2020); New South Wales Government Gazette; 2020; pp. 3634–3637.
- MHMR. Public Health (COVID-19 Restrictions on Gathering and Movement) (No. 4) Amendment Order (No 3) (31 July 2020); New South Wales Government Gazette; 2020; pp. 3860–3865.
- Purtill, J. The Proliferation of QR Code Check-Ins is a Dog’s Breakfast. Is There a Better Way? Available online: https://www.abc.net.au/news/science/2020-11-20/covid-19-coronavirus-why-so-many-qr-code-check-in-systems/12895678 (accessed on 3 February 2023).
- Wong-See, T. QR Codes Making Life Easier for Cafe Owners and Customers, but What about Privacy? Available online: https://www.abc.net.au/news/2020-09-10/how-to-use-qr-codes-at-cafes-in-covid-pandemic/12627300 (accessed on 1 November 2022).
- Nguyen, K. The QR Code has Turned COVID-19 Check-Ins into a Golden Opportunity for Marketing and Data Companies. Available online: https://www.abc.net.au/news/2020-10-31/covid-19-check-in-data-using-qr-codes-raises-privacy-concerns/12823432 (accessed on 3 February 2023).
- Blaze, J. COVID Register, 2022; E-mail to the author 21 Januray 2023.
- Bengio, Y.; Janda, R.; Yu, Y.W.; Ippolito, D.; Jarvie, M.; Pilat, D.; Struck, B.; Krastev, S.; Sharma, A. The need for privacy with public digital contact tracing during the COVID-19 pandemic. Lancet Digit. Health 2020, 2, e342–e344. [Google Scholar] [CrossRef] [PubMed]
- Chan, E.Y.; Saqib, N.U. Privacy Concerns Can Explain Unwillingness to Download and Use Contact Tracing Apps When COVID-19 Concerns are High. Comput. Hum. Behav. 2021, 106718. [Google Scholar] [CrossRef]
- Fahey, R.A.; Hino, A. COVID-19, digital privacy, and the social limits on data-focused public health responses. Int. J. Inf. Manag. 2020, 55, 102181. [Google Scholar] [CrossRef]
- De Sousa, T. Privacy in a pandemic—the conundrum of COVID-19 check-in solutions. Available online: https://iapp.org/news/a/privacy-in-a-pandemic-the-conundrum-of-covid-19-check-in-solutions/ (accessed on 2 February 2022).
- Paine, H. Woolworths Introduces New QR Code Check-In to Trace Coronavirus. Available online: https://www.news.com.au/lifestyle/real-life/news-life/woolworths-introduces-new-qr-code-checkin-to-trace-coronavirus/news-story/af3e7d40bdf6ac15ab4f8944483d6761 (accessed on 1 November 2022).
- MHMR. Public Health (COVID-19 Restrictions on Gathering and Movement) (No. 5) Amendment Order (No 3) (20 November 2020); New South Wales Government Gazette; 2020; p. n2020-4578.
- Service NSW (One-stop Access to Government Services) Amendment (COVID-19 Information Privacy) Act 2021 No 35. 2021. Available online: https://legislation.nsw.gov.au/view/pdf/asmade/act-2021-35 (accessed on 10 March 2023).
- MHMR. Public Health (COVID-19 Gathering Restrictions) Order (Nº 2) Amendment Order (No 2) 2021; New South Wales Government Gazette; 2021; p. n2021-1491.
- MHMR. Public Health (COVID-19 Gathering Restrictions) Order (No 2) 2021; New South Wales Government Gazette; 2021; pp. 1–25.
- Service NSW. COVID Check-in Cards. Available online: https://web.archive.org/web/20220306091205/https://apply.service.nsw.gov.au/covid-checkin-card/[via wayback machine]; (accessed on 12 April 2023).
- MHMR. Public Health (COVID-19 General) Order (No 2) Amendment (No 7) Order 2022; New South Wales Government Gazette; 2022; p. s2022-2061.d2003.
- ACT Government. Check In CBR App No Longer Mandatory, Upgraded for Use as Health Screening Tool. Available online: https://www.covid19.act.gov.au/news-articles/check-in-cbr-app-no-longer-mandatory,-upgraded-for-use-as-health-screening-tool (accessed on 1 November 2022).
- Boyd, S. QR check-ins drop in Albury, Greater Hume, Federation and Wagga. The Border Mail. 30 May 2021. Available online: https://www.bordermail.com.au/story/7275110/qr-code-check-ins-drop-in-albury-but-city-stacks-up-next-to-wagga/ (accessed on 12 April 2023).
- Mannheim, M. Most Canberrans Still Using Defunct Check In CBR App as ACT Government Considers Reboot. Available online: https://www.abc.net.au/news/2022-02-03/canberra-check-in-act-use-still-high/100795246 (accessed on 1 November 2022).
- MHMR. Public Health (COVID-19 General) Order (No 2) 2022; New South Wales Government Gazette; 2022; p. s2022-2235.d2002.
- Spennemann, D.H.R. COVID-19 on the ground: Heritage sites of a pandemic. Heritage 2021, 3, 2140–2162. [Google Scholar] [CrossRef]
- Spennemann, D.H.R. Facing COVID-19: Quantifying the use of reusable vs disposable facemasks. Hygiene 2021, 1, 120–128. [Google Scholar] [CrossRef]
- Spennemann, D.H.R. The Material Culture of the COVID-19 Pandemic. A Descriptive Catalogue of SARS-CoV-2 Rapid Antigen Tests Collected for the Albury LibraryMuseum; SAEVS, Charles Sturt University: Albury, NSW, Australia, 2023. [Google Scholar]
- Spennemann, D.H.R. The Material Culture of the COVID-19 Pandemic. Face Masks Donated to Charity. A Cross-Section of Masks Donated to Charitable Organisations by a Regional Australian Community; SAEVS, Charles Sturt University: Albury, NSW, Australia, 2022. [Google Scholar]
- Spennemann, D.H.R. COVID-19 Ephemera of 2021: A Photographic Documentation of Examples from Regional Australia; SAEVS, Charles Sturt University: Albury, NSW, Australia, 2022. [Google Scholar]
- Koščík, M.; Myška, M. Copyright Law Challenges of Preservation of" born-digital" Digital Content as Cultural Heritage. Eur. J. Law Technol. 2019, 10., 1–21. [Google Scholar]
- Internet Archive. WayBack Machine. Available online: https://archive.org/web/ (accessed on 1 March 2023).
- Anonymous. Sydney News: QR Codes Mandatory across NSW from Today, Severe Fire Danger for Parts of State. Available online: https://www.abc.net.au/news/2020-11-23/sydney-morning-briefing-qr-codes-compulsory/12908600 (accessed on 3 February 2023).
- Olle, E. SA COVID Restrictions Eased as QR Code System Launched on mySA GOV App. Available online: https://7news.com.au/lifestyle/health-wellbeing/sa-covid-restrictions-eased-as-qr-code-system-launched-on-mysa-gov-app-c-1682942 (accessed on 3 February 2023).
- Grayling, A.C. Liberty in the Age of Terror: A Defence of Civil Liberties and Enlightenment Values; Bloomsbury Publishing: Sydney, NSW, Australia, 2010. [Google Scholar]
- Deflem, M.; McDonough, S. The fear of counterterrorism: Surveillance and civil liberties since 9/11. Society 2015, 52, 70–79. [Google Scholar] [CrossRef]
- Lutz, J.M.; Ulmschneider, G.W. Civil liberties, national security and US courts in times of terrorism. Perspect. Terror. 2019, 13, 43–57. [Google Scholar]
- Kitchin, R. Civil liberties or public health, or civil liberties and public health? Using surveillance technologies to tackle the spread of COVID-19. Space Polity 2020, 24, 362–381. [Google Scholar] [CrossRef]
- Flood, C.M.; MacDonnell, V.; Thomas, B.; Wilson, K. Reconciling civil liberties and public health in the response to COVID-19. Facets J. 2020, 5, 887–898. [Google Scholar] [CrossRef]
- Nyamutata, C. Do civil liberties really matter during pandemics?: Approaches to coronavirus disease (COVID-19). Int. Hum. Rights Law Rev. 2020, 9, 62–98. [Google Scholar] [CrossRef]
- Yang, W.-Y.; Tsai, C.-h. Democratic values, collective security, and privacy: Taiwan people’s response to COVID-19. Asian J. Public Opin. Res. 2020, 8, 222–245. [Google Scholar]
- Chemerinsky, E.; Goodwint, M. Civil Liberties in a Pandemic: The Lessons of History. Cornell L. Rev. 2020, 106, 815. [Google Scholar]
- Cohen, I.G.; Gostin, L.O.; Weitzner, D.J. Digital smartphone tracking for COVID-19: Public health and civil liberties in tension. JAMA 2020, 323, 2371–2372. [Google Scholar] [CrossRef]
- Orzechowski, M.; Schochow, M.; Steger, F. Balancing public health and civil liberties in times of pandemic. J. Public Health Policy 2021, 42, 145–153. [Google Scholar] [CrossRef] [PubMed]
- Sharma, T.; Bashir, M. Use of apps in the COVID-19 response and the loss of privacy protection. Nat. Med. 2020, 26, 1165–1167. [Google Scholar] [CrossRef] [PubMed]
- Service NSW. Annual Report 2021–22; Service NSW: Haymarket, NSW, Australia, 2022. [Google Scholar]
- Australian Bureau of Statistics. Census of Population and Housing: Population Data Summary, 2021. Available online: https://www.abs.gov.au/statistics/people/population/population-census/latest-release#data-downloads (accessed on 6 February 2023).
- Greenleaf, G. The Australia Card: Towards a national surveillance system. Law Soc. J. 1987, 25, 1–14. [Google Scholar]
- Greenleaf, G.; Nolan, J. The deceptive history of the Australia Card. Aust. Q. 1986, 58, 407–425. [Google Scholar] [CrossRef]
- Marshall, A. The Australia Card-A Survey of the Privacy Problems Arising from the Proposed Introduction of an Australian Identity Card. JL Inf. Sci. 1991, 2, 111. [Google Scholar]
- Maguire, F. Australia Considers Identity Card to Combat Terrorism (Update1). Bloomberg News 26 July 2005. Available online: https://web.archive.org/web/20150924132957/http://www.bloomberg.com/apps/news?pid=newsarchive&sid=a0frH90idLMo&refer=top_world_news (accessed on 6 February 2023).
- Greenleaf, G. Australia’s proposed ID card: Still quacking like a duck. Comput. Law Secur. Rev. 2007, 23, 156–166. [Google Scholar] [CrossRef]
- Corplite Technologies. COVID Tracer. Available online: https://corplite.com/products/covidtracer/ (accessed on 3 February 2023).
- Corplite Technologies. COVID Tracer. User Manual. 2021.
- Simplewise Living. COVID-19: Create/DIY QR Code and Google Form for Visitor Attendance 2020. Available online: https://www.youtube.com/watch?v=pTb6sF4WHf0 (accessed on 10 March 2023).
- Tilley, C. Materiality in materials. Archaeol. Dialogues 2007, 14, 16–20. [Google Scholar] [CrossRef]
- Allen-Robertson, J. The materiality of digital media: The hard disk drive, phonograph, magnetic tape and optical media in technical close-up. New Media Soc. 2017, 19, 455–470. [Google Scholar] [CrossRef]
- Natale, S. Understanding media archaeology. Can. J. Commun. 2012, 37, 523–528. [Google Scholar] [CrossRef]
- Orlikowski, W.J. Sociomaterial practices: Exploring technology at work. Organ. Stud. 2007, 28, 1435–1448. [Google Scholar] [CrossRef]
- Leonardi, P.M. Digital materiality? How artifacts without matter, matter. First Monday 2010, 15. [Google Scholar] [CrossRef]
- Yan, W.-J.; Chiou, S.-C. The safeguarding of intangible cultural heritage from the perspective of civic participation: The informal education of Chinese embroidery handicrafts. Sustainability 2021, 13, 4958. [Google Scholar] [CrossRef]
- Sousa, F. The Participation in the safeguarding of the intangible cultural heritage. Rev. Dos Sócios Do Mus. Do Povo Galego 2018, 23, 41. [Google Scholar]
- Alivizatou, M. Intangible Cultural Heritage and Participation: Encounters with Safeguarding Practices; Routledge: London, UK, 2022. [Google Scholar]
- Spennemann, D.H.R. The Shifting Baseline Syndrome and Generational Amnesia in Heritage Studies. Heritage 2022, 5, 2007–2027. [Google Scholar] [CrossRef]
- Dietrich, D.; Kim, J.; McKeehan, M.; Rhonemus, A. How to party like it’s 1999: Emulation for everyone. Code4Lib J. 2016.
- Von Suchodoletz, D.; Van der Hoeven, J. Emulation: From digital artefact to remotely rendered environments. Int. J. Digit. Curation 2009, 4, 146–155. [Google Scholar] [CrossRef]
- Inayatullah, S. Future Avoiders, Migrants and Natives. J. Future Stud. 2004, 9, 83–86. [Google Scholar]
- Pietrobruno, S. YouTube and the social archiving of intangible heritage. New Media Soc. 2013, 15, 1259–1276. [Google Scholar] [CrossRef]








| QR Code Status | |||||||
|---|---|---|---|---|---|---|---|
| Venue Name | Venue Class | Jan 22 | Oct 22 | Feb 23 | WayBack Machine | Source | Provider |
| BigW Lavington | Department Store | live | live | live | no | in-house | Woolworth Group |
| Charles Sturt University | Educational Institution | dead | dead | dead | no | in-house | Charles Sturt Univ. |
| St Patrick’s Church | Religious Institution | live | live | live | no | in-house | Catholic Diocese |
| BBB | Restaurant | live | live | live | no | commercial | MyGuestlist |
| Café 2640 | Restaurant | live | dead | dead | no | commercial | Nook |
| Canvas | Restaurant | live | live | live | no | commercial | Lightspeed |
| Greenstreat | Restaurant | dead | dead | dead | no | commercial | ? |
| Level 1 Wine Bar | Restaurant | dead | dead | dead | no | commercial | GuestTrack |
| Mr Benedict | Restaurant | live | live | live | no | commercial | Brisk Cloudware Inc. |
| Norma | Restaurant | live | live | live | no | commercial | Corplite Technologies |
| Proprietor | Restaurant | live | live | live | no | commercial | Brisk Cloudware Inc. |
| Public House | Restaurant/Bar | live | live | live | no | in-house | Public House |
| The BoatShed | Restaurant/Bar | live | live | live | yes | commercial | CoxTech |
| Albury Basketball Assoc | Sports Club | dead | dead | dead | no | commercial | iWebHost Australia |
| SSA RUGBY | Sports Club | live | live | live | no | commercial | Corplite Technologies |
| Woolworths Lavington | Supermarket | live | live | live | no | in-house | Woolworth Group |
| Intangible Heritage | Virtual Heritage | ||
|---|---|---|---|
| A | Continuation of practice | Intergenerational | Terminal |
| B | Observation | Ethnographic observation and description of practice | Ethnographic observation and description of practice |
| C | Documentation | Rationale | Rationale |
| Process/sequence | Process/sequence | ||
| Content, data output (via printouts) | |||
| Computer code of programs (on digital media or via printouts) and applications (on digital media) | |||
| Audiovisual recording of event (sound, vision) | Audiovisual recording of user interaction | ||
| Audiovisual recording of virtual artefacts | |||
| Experiential effect on actors/participants | Experiential effect on users of hardware and software | ||
| Experiential effect on audience | Experiential effect on clients | ||
| Objects used (paraphernalia, instruments) | Computers, keyboards, storage devices, etc. | ||
| D | Collection | Collection and curation instruments, costumes, paraphernalia | Collection and curation computers, keyboards, storage devices of associated objects |
| Collection and digital archiving |
| HTML | Confirmation | ||||
|---|---|---|---|---|---|
| Venue Name | URL | Saved | Type of Form | Coding Date | by E-Mail? |
| Albury Basketball Assoc | H | No * | HTML web form | 2 August 2020 | no |
| BBB | J | Yes | User-executed JavaScript | no | |
| BigW Lavington | M | Yes | Custom-built HTML form | no | |
| Café 2640 | K | Yes | User-executed JavaScript | no | |
| Canvas | I | Yes | Server-executed JavaScript | no | |
| Charles Sturt University | G | No | Server-executed JavaScript | yes | |
| Greenstreat | L | No | n/a | n/a | |
| Level 1 Wine Bar | P | No * | Server-executed JavaScript | optional | |
| Mr Benedict | C | Yes | HTML web form | no | |
| Norma | E | Yes | Server-executed JavaScript | no | |
| Proprietor | D | Yes | HTML web form | no | |
| Public House | A | Yes | Google Docs form | yes | |
| SSA RUGBY | F | Yes | Server-executed JavaScript | no | |
| St Patrick’s | B | Yes | Google Docs form | no | |
| The BoatShed | O | Yes | User-executed JavaScript | 19 September 2020 | no |
| Woolworths Lavington | N | Yes | Custom-built HTML form | no | |
| Harvest Breads & Café | Q | Yes | Server-executed JavaScript | no | |
| Mr Wednesday | R | Yes | Server-executed JavaScript | no | |
| Amalfi | S | No | n/a | n/a | |
| Three Blue Ducks | T | Yes | User-executed JavaScript | no | |
| Australian Open | U | No | n/a | n/a |
Disclaimer/Publisher’s Note: The statements, opinions and data contained in all publications are solely those of the individual author(s) and contributor(s) and not of MDPI and/or the editor(s). MDPI and/or the editor(s) disclaim responsibility for any injury to people or property resulting from any ideas, methods, instructions or products referred to in the content. |
© 2023 by the author. Licensee MDPI, Basel, Switzerland. This article is an open access article distributed under the terms and conditions of the Creative Commons Attribution (CC BY) license (https://creativecommons.org/licenses/by/4.0/).
Share and Cite
Spennemann, D.H.R. The Digital Heritage of the Battle to Contain COVID-19 in Australia and Its Implications for Heritage Studies. Heritage 2023, 6, 3864-3884. https://doi.org/10.3390/heritage6050205
Spennemann DHR. The Digital Heritage of the Battle to Contain COVID-19 in Australia and Its Implications for Heritage Studies. Heritage. 2023; 6(5):3864-3884. https://doi.org/10.3390/heritage6050205
Chicago/Turabian StyleSpennemann, Dirk H.R. 2023. "The Digital Heritage of the Battle to Contain COVID-19 in Australia and Its Implications for Heritage Studies" Heritage 6, no. 5: 3864-3884. https://doi.org/10.3390/heritage6050205
APA StyleSpennemann, D. H. R. (2023). The Digital Heritage of the Battle to Contain COVID-19 in Australia and Its Implications for Heritage Studies. Heritage, 6(5), 3864-3884. https://doi.org/10.3390/heritage6050205
