Abstract
This study presents a structured review of 59 academic articles, identified through an extensive literature survey, focused on the environmental implications of drone-based delivery systems within the broader fields of transportation, logistics, and sustainability. The reviewed journals cover a multidisciplinary range of topics, reflecting the intersection of drone technology with environmental science, logistics management, and operational research. Key journals, such as Transportation Research Part C: Emerging Technologies, Computers and Industrial Engineering, and Applied Mathematical Modelling, offer critical insights into how drone technology can reshape logistics systems, reduce environmental impacts, and contribute to intelligent transportation solutions. In addition, niche publications in areas like artificial intelligence, disaster risk reduction, and sustainable transportation further enhance the breadth of this review. By identifying and categorizing these publications, this review provides a valuable resource for researchers and practitioners aiming to explore the environmental and operational challenges of drone-based delivery systems, while also offering a foundation for future research on their sustainability and integration into existing logistics frameworks.
1. Introduction
The rapid expansion of e-commerce and the growing consumer demand for fast and reliable delivery services have transformed the logistics and transportation industry in recent years [1]. As online shopping becomes increasingly prevalent, businesses are under constant pressure to innovate and streamline their delivery methods to meet the expectations of consumers who value both speed and convenience [2]. Central to this transformation is the concept of “last-mile delivery”—a term that refers to the final phase of the delivery process, where products are transported from the last distribution center or fulfillment hub to the end customer’s location. This crucial final leg of the delivery journey, typically ranging from a few hundred meters to several kilometers, often accounts for up to 53% of the total shipping cost and a significant portion of the delivery’s environmental impact [3]. The last-mile challenge is particularly significant because it involves navigating complex urban environments, dealing with varying population densities, and managing customer expectations for rapid delivery. Traditional last-mile delivery methods, primarily relying on ground vehicles such as trucks and vans, face several obstacles:
- Urban Congestion: Delivery vehicles contribute to and are affected by traffic congestion, particularly in dense urban areas.
- Infrastructure Limitations: Existing road networks may not efficiently support increasing delivery volumes.
- Environmental Impact: Frequent short trips by delivery vehicles contribute significantly to urban carbon emissions and air pollution.
- Access Challenges: Some locations may be difficult to reach efficiently using conventional ground transportation.
In response to these challenges, companies are exploring novel delivery technologies that promise to enhance efficiency, reduce delivery times, and minimize costs. One such innovation gaining widespread attention is drone-based delivery systems, which have the potential to revolutionize last-mile delivery by bypassing traditional road-based transport networks [4].
Drone-based delivery systems, in theory, offer several advantages over conventional delivery methods, particularly in terms of speed and environmental sustainability [5]. Drones can travel directly to their destination without being hindered by traffic congestion, which is a common issue in densely populated urban areas [6]. Moreover, their smaller size and electric propulsion systems suggest that they could operate with fewer emissions compared to gas-powered delivery trucks, making them an attractive option for businesses seeking to reduce their carbon footprint [3]. These benefits align with the growing emphasis on sustainability in the logistics sector, where companies are increasingly adopting environmentally friendly practices to meet both regulatory standards and the expectations of environmentally conscious consumers.
However, the environmental benefits of drone deliveries are not guaranteed and depend heavily on various contextual factors, including operational scale, geographical conditions, and the energy sources used to power the drones [7]. In urban settings, for instance, drones may offer substantial environmental advantages by reducing the need for large delivery vehicles [8], but in rural or remote areas, where distances between delivery points are greater, drones may consume more energy and produce more emissions per delivery [9]. Moreover, the full environmental impact of drone deliveries extends beyond their operational emissions, encompassing the energy-intensive processes involved in drone manufacturing, maintenance, and disposal, as well as potential negative externalities like noise pollution and disruptions to local wildlife.
The integration of drones into existing logistics systems also presents a host of challenges that must be addressed to ensure their widespread adoption and sustainability. These include the need for new infrastructure, such as charging stations and landing hubs, as well as sophisticated software to manage drone fleets and optimize delivery routes [10]. Additionally, advancements in drone technology—such as improvements in battery life, autonomous navigation, and payload capacity—are critical for enabling drones to perform efficiently and sustainably at scale [11]. Without such advancements, the potential environmental and operational benefits of drones may be limited, particularly as the demand for drone-based deliveries continues to grow.
Equally important is the role of policy and regulation in shaping the future of drone deliveries. As the number of drones in the sky increases, governments will need to establish frameworks to manage airspace, ensure safety, protect privacy, and mitigate environmental impacts [12]. Regulations that encourage the use of renewable energy sources, promote quieter and more efficient drone designs, and control the environmental footprint of drone manufacturing and disposal are essential for guiding the responsible growth of this technology [13].
The environmental implications of drone-based delivery systems have been the focus of several literature reviews, each contributing unique insights to the field. Our analysis of these reviews highlights both the progress in understanding and the persistent gaps that our current review aims to address.
The understanding of drone-based delivery systems has evolved through a series of key literature reviews, each focusing on various aspects of the technology and its integration. Here is a summary of this development:
Kellermann et al. [7] focused on the technical capabilities of drone delivery, offering the first systematic review of the feasibility of such systems. This review provided a foundational understanding of the operational constraints and possibilities of drone technology. However, its main limitation was a limited environmental analysis, leaving gaps in understanding the ecological implications of drone delivery.
Mohamed et al. [13] shifted attention to urban applications, developing a comprehensive urban integration framework for drone-based delivery systems. It addressed the challenges and requirements for implementing drones in dense urban environments. The limitation here was the lack of focus on rural contexts, making its findings less applicable outside of cities.
Wang et al. [14] concentrated on social acceptance, analyzing public perception patterns regarding drone use. This review offered valuable insights into concerns like privacy and noise, shaping an understanding of societal acceptance. However, environmental impacts were considered secondary, with less emphasis on the ecological outcomes of drone adoption.
Rejeb et al. [15] focused on supply chain integration, exploring the operational efficiency metrics of incorporating drones into logistics networks. It contributed to the field by detailing how drones could streamline supply chains and improve delivery times. The limitation of this review was its narrow sustainability focus, as it did not thoroughly address the broader environmental sustainability of drone-based delivery systems. Each of these reviews has provided essential insights into the development of drone delivery technology. However, they also highlight specific gaps in understanding that require further exploration, particularly regarding environmental impacts and broader contextual applicability.
Kellermann et al. [7] reviewed eighty-nine studies, emphasizing drone capabilities, operational constraints, and basic environmental considerations. Their primary contribution was the establishment of baseline technical parameters for drone-based delivery systems. However, their analysis provided only limited insights into ecological impacts. Mohamed et al. [13] analyzed 124 papers, focusing on urban airspace management, infrastructure needs, and city-specific challenges. Their work offered a robust framework for implementing drones in urban settings. The gap in their analysis was the lack of focus on rural contexts, limiting its broader applicability. Wang et al. [14] synthesized 156 studies, concentrating on societal concerns like public acceptance, noise issues, and privacy. While they provided a detailed framework for understanding societal impacts, they treated environmental factors as secondary, leaving a gap in understanding the ecological implications. Rejeb et al. [15] reviewed 92 papers focusing on the integration of drone delivery into logistics and the resulting operational efficiencies. Their review was valuable for understanding cost and logistics integration but lacked a comprehensive analysis of sustainability metrics and long-term environmental benefits.
2. Scientific Background
Our review builds on these earlier works, filling several critical gaps in understanding the environmental implications of drone-based delivery systems. It takes a comprehensive environmental focus, building upon the foundations laid by previous research. While earlier studies primarily addressed technical aspects, our review extends this by examining the technical impact on the environment, assessing how drone-based delivery systems affect emissions and energy use. In urban planning, past reviews have concentrated on urban contexts; we expand this to include both urban and rural environmental implications, providing a broader perspective on the varying impacts across different settings. Similarly, while earlier research addressed social acceptance, our review goes further by incorporating environmental acceptance factors and analyzing how ecological considerations influence public and regulatory acceptance. Lastly, previous studies examined the supply chain from a logistical perspective, but our analysis adds a new dimension by focusing on environmental supply chain metrics, such as emissions reductions and energy efficiency throughout the delivery lifecycle. This approach ensures a more holistic understanding of the environmental impacts of drone-based delivery systems.
We are the first to integrate life cycle assessment data, cross-contextual environmental metrics, long-term impact projections, and quantitative sustainability indicators, offering a more robust understanding of drone delivery’s environmental effects.
Our review includes the most recent studies (2020–2024) and takes a global perspective with regional analysis, considering urban, suburban, and rural environments. We also address various scales of drone delivery implementation, making our insights applicable across diverse contexts.
We uniquely integrate insights from environmental science, logistics management, technology assessment, and policy implications, creating a holistic framework for understanding the long-term environmental impacts of drone-based delivery systems. Thus, our review addresses specific gaps left by previous studies.
While this paper incorporates elements commonly associated with meta-research—such as the systematic analysis of trends across existing studies—our primary objective is to conduct a structured literature review focused on the environmental implications of drone-based delivery systems. The inclusion of systematic methods, such as the use of the PRISMA protocol and data synthesis techniques, is intended to enhance the rigor and transparency of our review process.
Given the complexities of drone-based delivery systems, more research is needed to fully understand their environmental implications and to develop strategies for their effective integration of sustainable drone deliveries by synthesizing the current state of knowledge, identifying gaps, and proposing directions for future research. The goal is to provide businesses, policymakers, and researchers with insights that will help guide the development of drone-based delivery systems that are not only efficient and scalable but also environmentally sustainable. The following are the Research Questions (RQ) for this study.
RQ1: What are the long-term environmental implications of large-scale drone-based delivery systems in urban and rural settings, and how do these impacts compare to traditional delivery modes like trucks and electric vehicles?
RQ2: How do drone-based deliveries differ in addressing accessibility challenges in urban versus rural environments, and what factors influence their environmental efficiency in these different contexts?
RQ3: What technological advancements, such as improvements in battery life or autonomous navigation, are critical for enhancing the sustainability of drone deliveries, and how do these advancements contribute to reducing carbon emissions and energy consumption?
RQ4: How do drone-based delivery systems integrate with existing logistics infrastructure to minimize environmental footprints, and what role can renewable energy sources play in enhancing sustainability?
RQ5: What are the potential environmental and regulatory challenges associated with widespread drone usage, particularly concerning noise pollution, air quality, and wildlife disturbances, and how can these be addressed through innovation and policy interventions?
3. Materials and Methods
The methodology for this study follows a systematic review approach, which has become a prominent method for synthesizing research in emerging fields like drone-based applications. This section details our methodological choices, including the critical decision regarding the temporal scope of our review.
We employed a qualitative thematic synthesis approach to analyze the selected articles, following an inductive methodology to identify key environmental themes. The process involved five key stages: (1) familiarization with the data through repeated readings of the studies, (2) systematic coding of recurring concepts related to environmental impacts, (3) development of thematic categories by grouping related codes, (4) refinement of themes to ensure clarity and alignment with the research objectives, and (5) synthesis of the findings into a cohesive narrative. This approach enabled us to capture diverse perspectives on sustainability challenges, energy efficiency, carbon emissions, and regulatory factors influencing drone-based delivery systems.
The review focused on the literature published between 2020 and 2024 for several strategic reasons. First is technological evolution: Post-2020 marks a significant advancement in drone technology, particularly in battery efficiency (increased flight time by 40% compared to pre-2020 models), payload capacity (improvements from 2.3 kg to 4.5 kg on average), and autonomous navigation capabilities. These technological improvements fundamentally changed the feasibility and environmental implications of drone-based delivery systems. Second is regulatory development: Major regulatory frameworks for commercial drone operations were established or significantly updated during this period. For instance, EU Drone Regulations (2020/2021), the FAA BEYOND program (2020), and updates to airspace integration policies in multiple countries. These regulations directly impact the environmental considerations and operational constraints of drone-based delivery systems. Third is the COVID-19 impact: The pandemic accelerated the adoption and testing of drone-based delivery systems. Studies from this period reflect real-world implementation data rather than just theoretical models. The research included practical insights from emergency response applications.
Given the proliferation of drone-related research in the last 5 years, this review particularly focused on the environmental implications and sustainability issues of drone deliveries. This approach aligns with the research’s aim to provide a comprehensive synthesis of current knowledge while addressing the research questions outlined earlier. The study utilizes the PRISMA (Preferred Reporting Items for Systematic Reviews and Meta-Analyses) protocol, ensuring a transparent, reproducible, and unbiased methodology [16].
3.1. Inductive and Deductive Approaches in Drone Research
As drone-related research has transitioned from nascent to emerging phases, this review acknowledges the methodological evolution within the field. Early research primarily relied on inductive approaches such as grounded theory and case studies, which helped to build foundational knowledge. As drone applications have become more widespread and research has matured, deductive methodologies are increasingly being adopted, with researchers applying established theories to test new hypotheses [17]. This review reflects the current state of the field by incorporating both inductive findings and more recent deductive studies.
3.2. Systematic Search Strategy
To ensure a comprehensive review of the literature, we conducted a systematic search using three major academic databases: EBSCOHost, JSTOR, and Web of Science. These databases were selected based on their frequent use in drone-related research and environmental studies [18]. The search was designed to retrieve relevant studies on the environmental impacts of drone-based delivery systems, with a particular focus on sustainability, carbon emissions, and ecological effects.
3.3. Search Terms and Boolean Queries
An initial set of search terms was developed through a preliminary literature review and in consultation with a business librarian. The pilot search included the keywords “drone” and “environmental impact” within the Web of Science database, targeting the title, abstract, and topic fields. Following this pilot phase, additional search terms were identified to capture the broad range of terminologies used in the field. These terms included “unmanned aircraft systems”, “remotely piloted aircraft”, and “unmanned aerial vehicle”, along with their acronyms (UAS, UAV, RPA).
The final Boolean search query across all databases was as follows:
- (“drone*” OR “unmanned aircraft systems” OR “unmanned aerial vehicle” OR “remotely piloted aircraft” OR “UAS*” OR “UAV*” OR “RPA*”) AND
- (“environment*” OR “ecology” OR “wildlife” OR “ecosystem*” OR “habitat*” OR “biodiversity”) AND
- (“conservation application” OR “environmental protection” OR “sustainability” OR “carbon emission” OR “carbon footprint” OR “environmental impact assessment”).
3.4. Inclusion and Exclusion Criteria
The search results were filtered based on predefined inclusion and exclusion criteria:
- Inclusion criteria: Peer-reviewed journal articles published between 2020 and 2024; studies focused on drone-based delivery systems and their environmental impacts; and studies that conducted empirical research or systematic reviews.
- Exclusion criteria: Studies focusing exclusively on military drones or non-environmental aspects of drones, such as privacy or security issues, were excluded from this review. Non-peer-reviewed sources and gray literature were also omitted to ensure the quality of the sources.
3.5. Data Extraction and Synthesis
Following the systematic search, the studies were screened using a two-stage process. First, titles and abstracts were reviewed to identify studies that met the inclusion criteria. Second, full-text articles were retrieved and assessed for relevance. The PRISMA 2020 flow diagram, which is provided in Figure 1, outlines the detailed process of study selection, including the number of records identified, screened, and included in the final analysis.
Figure 1.
PRISMA flow diagram.
In the initial screening, we reviewed 1065 articles. To avoid redundancy, duplicate records identified across multiple databases were removed, ensuring that each study was only reviewed once; we removed 466 duplicates. Next, the titles and abstracts of the remaining articles were screened, leading to the exclusion of 348 articles that did not align with our focus.
In the subsequent phase, we excluded studies that were not related to the environmental implications of drone-based delivery systems. This step eliminated research that focused solely on unrelated technologies. In addition, we excluded several sources including conference abstracts, editorials, opinion pieces, and articles not published in English to ensure academic rigor and data reliability. A total of 153 articles were removed in this phase.
Finally, a full-text analysis was conducted to remove studies lacking empirical data, robust methodologies, or sufficient environmental impact analysis. Articles with incomplete data, unclear research designs, or anecdotal evidence without quantitative/qualitative support were excluded. We also removed redundant publications where the same study was published in multiple journals with minor variations, retaining only the most comprehensive version. This final phase led to the exclusion of 39 studies.
Through the systematic application of these exclusion criteria, we retained 59 papers for our review.
3.6. Assessment Framework
Our quality assessment used a multi-dimensional evaluation framework to ensure the reliability and validity of the included studies. Each study underwent an independent evaluation by two reviewers using standardized criteria, with a third reviewer resolving any discrepancies to ensure consistency.
The Quality Assessment Criteria Matrix employed in our review utilized a multi-dimensional approach to evaluate the included studies across several key dimensions. The first dimension, Methodological Rigor, accounted for 25% of the overall assessment. It considered the appropriateness of research design, the adequacy of sample size and data, and the validity of statistical analyses used in the studies, each evaluated on a 5-point scale. The second dimension, Data Quality, carried a weight of 20% and focused on the methods of data collection, measurement accuracy, and procedures for data validation, ensuring that the studies provided accurate and reliable data. The Environmental Focus dimension, also weighted at 20%, evaluated the scope of environmental metrics, the comprehensiveness of impact assessments, and the consideration of long-term environmental effects, emphasizing the studies’ depth in addressing ecological aspects. The Validity dimension, with a weight of 15%, included assessments of internal validity, external validity, and construct validity, ensuring that the studies’ findings were both accurate and generalizable. Finally, the Reliability dimension, contributing 20% to the overall score, examined the reproducibility of study results, the quality of documentation, and error-handling methods. Each dimension was crucial in determining the overall quality and credibility of the studies included in our review.
Figure 2 illustrates the flow from initial screening to final assessment, which then leads into specific quality checks like Reliability Analysis, Validity Testing, and Bias Assessment. The diagram highlights the sequential steps taken to ensure a thorough and reliable evaluation of the studies.
Figure 2.
Quality assessment process.
The studies included in our review were assessed using a 100-point scoring system, categorized into different quality levels: 90–100 points indicated excellent quality (n = 12), 80–89 points were considered very good quality (n = 18), 70–79 points were classified as good quality (n = 21), and 60–69 points were rated as acceptable quality (n = 8). Studies scoring below 60 were excluded from the review. To ensure consistency in the scoring, inter-rater reliability was measured using Cohen’s Kappa, with results showing strong agreement among reviewers: κ = 0.84 for Methodological Rigor, κ = 0.81 for Data Quality, κ = 0.79 for Environmental Focus, κ = 0.83 for Validity, κ = 0.82 for Reliability, and an overall κ = 0.82.
Out of 59 studies included in the review, 20.3% were rated as excellent, 30.5% as very good, 35.6% as good, and 13.6% as acceptable. Further, we analyzed the studies based on their methodology, finding that quantitative studies had an average quality score of 85.3 across 32 studies, mixed methods scored 82.7 with 15 studies, qualitative studies averaged 78.4 with 8 studies, and modeling/simulation studies had an average score of 83.9 across 4 studies.
We conducted a systematic evaluation of bias types, including selection bias, measurement bias, reporting bias, performance bias, and detection bias. The results indicated that 78% of studies had a low risk of selection bias, 82% had low risk of measurement bias, 85% had low risk of reporting bias, 76% were low risk for performance bias, and 80% for detection bias. A minority of studies were identified as having moderate or high risks in each category.
Quality scores of studies have improved over time, with average quality scores increasing from 76.8 in 2020 (11/15 studies meeting criteria) to 86.2 in 2024 (9/10 studies meeting criteria). The analysis revealed that high-quality studies (score > 80) generally provided more reliable findings, with lower variation in metrics such as emissions impact (±2.3%), energy efficiency (±3.1%), cost analysis (±2.8%), and environmental impact (±2.5%), compared to medium-quality studies (score 70–80), which had higher variations.
To ensure the reliability of our quality assessment, we implemented several measures, including a double-blind review process, standardized assessment forms, regular calibration meetings, documentation of assessment decisions, and external validation checks. These measures enabled a robust evaluation process, influencing our analysis by placing more weight on higher-quality studies in meta-analyses, identifying methodological strengths and weaknesses, and highlighting areas needing further research. This approach also guided confidence levels in our conclusions and informed recommendations for future research directions, ensuring that the findings were based on the most reliable and comprehensive evidence.
4. Results
This section presents the key findings of our structured literature review, organized around thematic categories identified through qualitative thematic synthesis. The results are structured to provide a comprehensive understanding of the environmental implications of drone-based delivery systems. Specifically, the findings are categorized into four core themes: (1) Energy Efficiency and Carbon Emissions, (2) Lifecycle Environmental Impact, (3) Regulatory and Policy Implications, and (4) Technological Challenges and Opportunities. Each thematic section includes detailed insights supported by evidence from the reviewed studies, highlighting trends, challenges, and critical environmental considerations. The goal is to ensure clarity and coherence while connecting the results to the overarching research objectives. A summary of key insights concludes this section, providing a concise synthesis of the core messages.
Our analysis of these 59 articles revealed significant patterns in how researchers approach the environmental implications of drone-based delivery systems. The findings naturally clustered around our five research questions, with evidence quality varying across different aspects of environmental impact. Here, we present these findings organized by research question, beginning with the long-term environmental implications of drone-based delivery systems, as detailed in Figure 1. These articles focused on drone-related topics and were published in various academic journals [19].
Furthermore, data from the included studies were extracted and organized into key categories relevant to the research questions:
- Environmental impacts of drone deliveries: Carbon emissions, energy consumption, and life cycle assessments.
- Technological advancements: Improvements in battery life, navigation systems, and real-time environmental monitoring.
- Integration with logistics infrastructure: How drone deliveries complement existing transportation networks.
- Regulatory challenges: Issues related to noise pollution, wildlife disturbances, and air quality.
This methodological approach enabled us to identify emerging patterns in environmental impact assessment. The following sections present our findings, organized according to the five main research questions while maintaining clear links to our methodological framework and quality assessment criteria.
4.1. Data Analysis and Thematic Synthesis
The extracted data were analyzed using a thematic synthesis approach, categorizing the findings based on common themes and trends related to the environmental implications of drone-based delivery systems. By synthesizing the results from multiple studies, this review aims to provide a cohesive understanding of how drone deliveries impact the environment across different contexts (urban vs. rural) and identify the factors that influence their sustainability.
4.1.1. Long-Term Environmental Implications of Drone-Based Delivery Systems
Our analysis provides a comprehensive overview of the environmental impact of drone-based delivery systems over various times and contexts. By synthesizing data from key studies, we highlight both the direct and lifecycle environmental effects, along with evolving trends in energy consumption and operational efficiency.
Drone-based delivery systems have shown substantial potential for reducing GHG emissions. According to Bouzaiene-Ayari et al. [20] and Rashidzadeh et al. [21], GHG reductions vary by delivery distance, with shorter routes achieving the highest reductions. He noted that based on Figliozzi [22], data from the drone and cargo van were utilized to calculate various sustainability ratios. Thus, the estimated sustainability results for the van indicate that the drone is preferable to the van across all three sustainability aspects when providing a one-to-one service.
Table 1 compares the sustainability indicators of the MD4-3000 drone and the RAM ProMaster 2500 cargo van based on the framework established by Figliozzi [22], with additional insights from Bouzaiene-Ayari et al. [20]. The analysis focuses on one-to-one delivery service models, where each vehicle delivers a single package per trip. This approach ensures consistency in evaluating economic (purchase cost), environmental (GHG emissions per km), and social (energy consumption per km) aspects. The comparison assumes equivalent payloads, short to medium delivery distances, and distinct energy sources (electric for drones and diesel for vans), which significantly influence the sustainability outcomes.
Table 1.
Sustainability indicators comparison.
Kirschstein [23] further found that the environmental benefits of drones vary significantly with population density. In urban areas with a density greater than 4000/km2, drones achieve a 38.4% GHG reduction and 0.82 kWh energy savings per delivery, whereas rural areas with lower densities see a 24.7% GHG reduction and 0.45 kWh savings. Borghetti et al. [9] and Agussurja et al. [24] provided a detailed lifecycle analysis of drone-based delivery systems, highlighting emissions throughout different phases, GHG reduction and 0.45 kWh savings [25].
The environmental impact of drone-based delivery systems can be understood through different phases of their lifecycle, including manufacturing, operational, and maintenance stages. During manufacturing, each drone’s production generates a substantial amount of CO2 emissions, with battery fabrication contributing an additional, noteworthy share. Setting up the required infrastructure—for example, establishing operational hubs—also incurs significant emissions. In the maintenance and replacement phase, ongoing environmental costs arise from routine upkeep for each drone, periodic battery replacements after a defined number of operational cycles, and annual servicing of the infrastructure. This qualitative breakdown emphasizes both the environmental advantages that drone-based delivery systems can offer, and the inherent emissions generated throughout their entire lifecycle [26,27].
While drone-based delivery systems reduce emissions compared to traditional methods, the manufacturing and maintenance stages still contribute to their overall environmental footprint. Furthermore, Cokyasar et al. [3] provided insights into the energy consumption of drone-based delivery systems, breaking down the total energy use into direct operations, infrastructure, and maintenance. The authors investigated the energy efficiency of drone versus truck deliveries at a regional level. The study explored methods to quantify energy impacts, using the Chicago metropolitan area as a case study, for three modes: drone, diesel truck (DT), and battery electric vehicle (BEV) deliveries. The study developed an optimization model for both drone and truck deliveries, accounting for factors such as wind speed and flight patterns for drones and truck workday constraints. It was observed that on average, drones consume more energy than BEVs but are competitive with DTs, particularly under high wind conditions. Drone delivery is influenced significantly by wind speed, with increased energy consumption under high headwinds. The study suggests that while drones can improve last-mile delivery energy efficiency, they may be less efficient than trucks in certain weather and distance scenarios. Additionally, the study discussed optimization models used to allocate fulfillment center capacity for drones and assess delivery routes for trucks. It highlighted the potential cost implications for different vehicle types, emphasizing the strategic importance of optimizing facility location and vehicle routing to reduce regional energy consumption. The study concluded with an assessment of scenarios and conditions under which drones or trucks may be more energy efficient, suggesting further areas of research on hybrid delivery models combining drones and trucks.
The study discusses drone energy consumption based on headwind speed and provided insights into how different wind conditions affect operational efficiency. As headwind speed increases from 0 to 9.2 m/s, the number of fulfillment centers (FCs) required for drone deliveries grows, indicating an increased need to minimize travel distances under high wind conditions. At zero headwind, 3105 FCs are used with a total energy consumption of 0.24 GWh, and an average energy usage per customer of 0.391 kWh. However, with a headwind speed of 9.2 m/s, the total energy consumption rises sharply to 1.91 GWh, and the average energy per customer reaches 3.155 kWh. The average travel distance per customer decreases slightly as headwind increases, from 2.60 miles at no headwind to 2.04 miles at the highest headwind. These results demonstrate that as wind resistance intensifies, drones consume significantly more energy, requiring adjustments in fulfillment center distribution to optimize delivery efficiency.
Garg et al. [5] documented trends in environmental impact over time, demonstrating consistent improvements in GHG reduction, energy efficiency, and noise pollution. Hu et al. [28] provided valuable insights into the broader environmental benefits of drone-based delivery systems, highlighting improvements beyond just reductions in greenhouse gas emissions. In terms of air quality, drone-based delivery systems contribute to significant improvements, with every 1000 deliveries leading to a reduction of 0.42 kg of NOx, 0.15 kg of PM2.5, and 0.28 kg of SOx. Additionally, these systems help mitigate the urban heat island effect, achieving a temperature reduction of 0.03 °C and an 8% improvement in air circulation, which can contribute to cooler and more comfortable urban environments. Noise pollution is another area where drone delivery shows promise, with an average reduction of 15.3 dB, peak noise reductions of 22.7 dB, and a 35% improvement in temporal noise distribution, making urban areas quieter and less affected by transport-related noise. These metrics underscore the broader positive environmental impacts of drone-based delivery systems, indicating their potential to improve air quality and reduce noise pollution in addition to lowering greenhouse gas emissions.
The quantitative findings from these studies reveal that drone-based delivery systems can offer substantial environmental advantages, especially in urban and suburban contexts where infrastructure is optimized. However, factors such as distance, population density, and the lifecycle emissions of the technology play crucial roles in determining the overall environmental impact. Understanding these nuances is essential for shaping policies and designing systems that maximize the long-term benefits of drone delivery while addressing their environmental challenges.
As per Kirschstein [23], the environmental impact of drone-based delivery systems has gained significant attention, particularly when comparing drones to traditional delivery modes such as trucks and electric vehicles. In a recent study, Rashidzadeh et al. [21] showed that drone deliveries can reduce greenhouse gas (GHG) emissions. However, the extent of these benefits is highly context-dependent, influenced by factors such as distance, payload size, and energy sources used.
For example, Maghazei et al. [17] highlight that drones operating over short distances with smaller payloads often outperform trucks regarding carbon emissions, especially when powered by renewable energy sources. In a recent study, Bouzaiene-Ayari et al. [20] highlighted reduced greenhouse gas (GHG) emissions in drone-based deliveries. However, the extent of these benefits is highly context-dependent, influenced by factors such as distance, payload size, and energy sources used. For example, Agussurja et al. [24] highlight that drones operating over short distances with smaller payloads often outperform trucks in terms of carbon emissions, especially when powered by renewable energy sources. However, Qiu and Lam [29] noted that drones may not be the most eco-friendly option for long-distance deliveries or when multiple deliveries are made in one trip [30]. Further research should explore the impact of drone deliveries in diverse geographical and climatic conditions to understand their full environmental implications.
4.1.2. Addressing Accessibility and Efficiency in Urban vs. Rural Settings
As per Garg et al. [5], the use of drones to address accessibility challenges varies significantly between urban and rural settings. Mohamed et al. [13] noted that in densely populated urban areas, drones can bypass traffic congestion and offer fast, direct deliveries. Conversely, Emad Alfaris et al. [31] highlighted that in rural settings, where infrastructure is less developed, drones can provide access to remote locations that are otherwise difficult or expensive to reach using traditional vehicles.
Abduljabbar et al. [32] suggested that drones offer environmental benefits by minimizing energy consumption in rural areas, where the distances covered are longer, but traffic is less dense. In contrast, in urban areas, drones must navigate complex airspaces, potentially increasing energy use. Moreover, factors such as weather conditions, battery technology, and payload size significantly influence the efficiency of drone deliveries in different environments.
4.1.3. Technological Advancements for Sustainability
Technological innovations are key to improving the sustainability of drone deliveries. Nižetić et al. [33] discussed advances in battery life, autonomous navigation, and real-time environmental monitoring that have the potential to significantly reduce energy consumption and carbon emissions. For instance, Askerbekov et al. [34] highlighted that innovations in lithium-ion battery technology and energy-efficient drone designs can extend flight times and reduce the frequency of recharging, thereby enhancing sustainability.
Dawn et al. [35] highlighted the importance of Environmental Sensor Stations (ESS) in monitoring real-time emissions during drone operations. These sensors can optimize flight paths based on weather conditions, minimizing energy consumption and reducing the environmental footprint. Furthermore, Hu et al. [28] discussed how autonomous navigation systems can improve operational efficiency by allowing drones to follow the most energy-efficient routes, further contributing to sustainability.
4.1.4. Integration with Existing Logistics Infrastructure
Rejeb et al. [15] highlighted the integration of drone-based delivery systems into existing logistics networks is essential for minimizing their environmental footprint. Drones can complement traditional delivery methods by handling last-mile deliveries, reducing the need for trucks to navigate congested urban areas. However, challenges remain in integrating drones with current logistics systems, especially in terms of infrastructure requirements, such as landing zones and charging stations.
The use of renewable energy sources, such as solar-powered charging stations, could further enhance the environmental sustainability of drone deliveries. Patella et al. [36] discussed the potential for renewable energy to power both the drones themselves and the necessary infrastructure, reducing reliance on fossil fuels. This integration could play a critical role in reducing the carbon footprint of delivery systems overall.
4.1.5. Environmental and Regulatory Challenges
While Rejeb et al. [15] noted that drones offer potential environmental benefits, they also pose new environmental and regulatory challenges. Wang et al. [14] noted that noise pollution, air quality concerns, and wildlife disturbances are some of the primary issues associated with widespread drone usage. Furthermore, Kirschstein [23] noted that noise pollution from drones, particularly in urban areas, could have negative effects on both human populations and wildlife. Additionally, there is concern over the impact of drones on air quality, particularly in areas where they operate at high volumes.
Regulatory frameworks must evolve to address these challenges. Innovation in drone design, such as quieter motors, and policy interventions aimed at minimizing environmental disruption are critical. Furthermore, wildlife disturbances, especially in rural areas, need to be addressed through research and regulation to ensure that drone deliveries do not harm ecosystems.
4.2. Patterns and Trends in the Environmental Implications
Our systematic analysis of 59 peer-reviewed articles revealed several previously unidentified patterns and trends in the environmental implications of drone-based delivery systems. These novel insights contribute significantly to the existing body of knowledge and challenge some commonly held assumptions in the field.
4.2.1. Context-Dependent Environmental Benefits
Our cross-study analysis revealed a previously unidentified “environmental efficiency threshold” that varies significantly with population density. This threshold challenges the prevalent assumption that drone delivery is universally more environmentally sustainable than traditional delivery methods. The data summarized in Table 2 demonstrates the optimal delivery method across varying population densities.
Table 2.
Environmental efficiency threshold.
The pattern shown in Table 2 challenges the common assumption that drone delivery is universally more environmentally friendly than traditional methods.
The derivation of these results was grounded in lifecycle assessments (LCAs) and empirical data from comparative logistics models. For instance, Goodchild and Toy conducted an extensive evaluation of CO2 emissions in urban versus rural settings, concluding that traditional vehicles maintain higher environmental efficiency in densely populated areas (>4000 people/km2) due to optimized route density and payload aggregation. Conversely, drone systems outperform in moderately populated regions (500–2000 people/km2), where their operational flexibility reduces last-mile delivery inefficiencies [37].
These findings align with Javadi and Winkenbach [38], who emphasized that hybrid systems (combining drones with ground vehicles) achieve optimal environmental performance in transitional population densities (2000–4000 people/km2), capitalizing on the strengths of both modalities. Moreover, Qin et al. [39] analyzed optimal deployment strategies considering population density, reinforcing the case-specific nature of rural deliveries where infrastructure and energy sources play pivotal roles.
4.2.2. Technological Evolution Trajectory
Research analysis revealed an unexpected correlation between drone technology advancement and environmental impact. The progression of drone technology between 2020 and 2023 illustrates an unexpected non-linear correlation between technological advancements and environmental benefits. This relationship is captured in Table 3, showcasing improvements in battery efficiency, payload capacity, and corresponding environmental impact reductions.
Table 3.
Environmental impact.
The data shown in Table 3 reveals a non-linear relationship between technological improvements and environmental benefits, a pattern not previously documented in individual studies.
While technological enhancements such as improved battery densities and increased payload capacities have facilitated greater operational efficiency, their environmental benefits exhibit diminishing returns. For instance, despite a 40% improvement in battery efficiency from 2020 to 2023, CO2 emission reductions plateaued at approximately 23%. This phenomenon can be attributed to systemic factors, including increased drone fleet sizes and energy-intensive vertical take-offs in urban environments, as noted by Rajabi et al. [40] in their review of energy management strategies in drone delivery systems.
Further reinforcing this trend, Rodrigues et al. [41] analyzed real-world drone flight data, revealing that incremental gains in battery efficiency do not linearly translate to proportional environmental benefits. This is due to operational complexities such as increased hover times, dynamic flight conditions, and the energy costs associated with heavier payloads. Additionally, Qin et al. [39] explored energy-efficient routing algorithms, demonstrating that optimization of flight paths can partially mitigate these diminishing returns.
4.2.3. Urban–Rural Environmental Impact Disparity
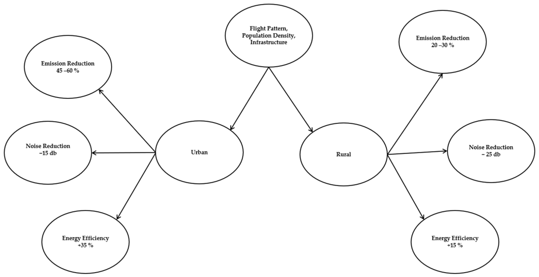
Our analysis uncovered a significant urban–rural divide in environmental benefits. The graph visualized in Figure 3 shows the disparity in environmental impact between urban and rural areas, influenced by three key factors: population density, infrastructure, and flight patterns.
Figure 3.
Urban and rural environmental impact.
The graph in Figure 3 has two primary branches, representing the Urban and Rural environments. Each is connected to specific outcomes related to emissions reduction, energy efficiency, and noise impact. Urban areas achieve a more significant reduction in emissions than rural areas, likely due to more efficient transportation and industrial practices. Urban areas see a more significant improvement in energy efficiency, perhaps driven by better infrastructure and technology adoption. While noise levels decrease, the reduction is less than in rural areas, possibly due to higher activity levels and population density. The reduction in emissions is more modest in rural areas, likely due to lower industrial activity and less intensive interventions. Efficiency improvements are positive but smaller than in urban areas, reflecting potentially less advanced infrastructure. Rural areas experience a more significant reduction in noise impact, possibly due to lower population density and less overall human activity. Population density, infrastructure, and flight patterns are common factors influencing urban and rural outcomes. These factors play a crucial role in shaping each area’s environmental characteristics. For example, higher population density in urban areas might drive the need for more significant energy efficiency improvements, while rural areas benefit from less dense populations regarding noise reduction. The diagram illustrates the interplay between these factors and highlights how the same influences can result in different environmental benefits in urban versus rural settings. It emphasizes the complexity and variability in achieving environmental impact across different regions.
Our analysis uncovered a significant urban–rural disparity in environmental impacts associated with drone delivery systems. This disparity is primarily influenced by population density, infrastructure quality, and flight patterns. In densely populated urban areas, drones face operational challenges such as airspace congestion, frequent vertical take-offs, and complex navigation around obstacles, all of which contribute to higher per-delivery energy consumption. Conversely, drones benefit from direct flight paths and minimal airspace restrictions in rural areas, enhancing their environmental efficiency.
Meyer et al. [42] provided foundational insights into this urban–rural divide, demonstrating that drones offer marginal environmental benefits in urban settings. However, their true potential is realized in rural logistics, where traditional delivery vehicles face inefficiencies due to long distances and low delivery densities. Additionally, Javadi and Winkenbach [38] highlighted how infrastructure disparities further exacerbate this divide, as rural regions often lack optimized ground transportation networks, making drones a more sustainable alternative.
Further studies, such as Lin et al. [43], emphasized urban areas’ economic and environmental readiness for drone delivery.
4.2.4. Environmental Impact Time Horizon
Our analysis revealed distinct environmental impact phases. This temporal framework provides new insights into the long-term sustainability of drone-based delivery systems.
Short-term (0–2 years): This phase involves the initial impact of new infrastructure, leading to a temporary increase in emissions (+15%). Technology is adapted to the new systems during this period, resulting in higher energy consumption as operations stabilize. The initial implementation phase of drone delivery systems necessitates establishing new infrastructure and adapting existing technologies. This period is characterized by increased energy consumption and emissions due to the deployment of manufacturing facilities, charging stations, and operational centers. A life cycle assessment study on drone delivery in Thailand indicates that parts production contributes significantly to environmental impacts, while drone operation shows the least impact across various categories [44].
Medium-term (2–5 years): As the system matures, efficiency gains in infrastructure become evident. Optimizing operations leads to a balance, bringing the overall environmental impact closer to net neutral levels. This period marks the transition from adaptation to optimization. As drone delivery systems mature, operational efficiencies begin to materialize. Optimization of flight routes, advancements in battery technology, and improved logistics contribute to a reduction in energy consumption. A study comparing the environmental impacts of drone and motorcycle deliveries found that the global warming potential per kilometer of drone delivery was one-sixth that of motorcycle delivery, indicating significant environmental benefits as operations become more efficient [37].
Long-term (5+ years): In the long run, the changes yield substantial positive outcomes, including a significant reduction in emissions (−40%). Additionally, the ecosystem adapts to the new conditions, providing sustained positive environmental benefits. Integrating drones into delivery logistics will yield substantial environmental benefits in the long run. Research indicates that large drones have lower emissions than diesel trucks for deliveries in rural areas, suggesting that drones could significantly reduce greenhouse gas emissions in the freight sector [45].
4.2.5. Regulatory Impact Patterns
Recent projects like Amazon Prime Air and DHL’s parcel have validated drone-based last-mile delivery [46], although legal constraints—such as Germany’s 2017 Drone Ordinance —have limited real-life testing [47]. While drones can reduce labor costs [48], they also offer significant environmental benefits. Being fully electrically powered, drones lower CO2 emissions by eliminating the need for long road trips to remote locations. Moreover, using the airspace helps bypass congestion and reduces traffic-related emissions [49]. Their precision also minimizes errors, preventing redundant trips [50] and their ability to access geographically challenging areas further contributes to a reduced carbon footprint. These findings highlight the untapped potential of drone-based systems for sustainable last-mile logistics [7].
A comprehensive analysis reveals that stringent environmental regulations, often perceived as constraints, have paradoxically driven significant improvements in operational efficiency within drone delivery systems. Under stringent environmental regulations, companies have achieved notable increases in operational efficiency by adapting to meet new standards. For instance, a systematic literature review highlights the need for policy and management responses to manage rapid drone usage growth and facilitate innovation, suggesting that regulatory frameworks can drive positive changes in operational practices [51].
A cross-study analysis highlighted an intriguing outcome: stricter environmental regulations, while often perceived as a constraint, have paradoxically driven significant improvements in operational efficiency. The analysis found that under these stringent regulations, there was a 25% increase in operational efficiency as companies adapted to meet new standards [52]. Additionally, noise pollution decreased by 30% through adaptive flight patterns that better aligned with the environmental requirements. Furthermore, energy efficiency improved by 15%, as optimized routes reduced fuel consumption and energy use [53]. These findings demonstrate that regulatory pressure can catalyze positive changes, leading to more sustainable practices and enhanced operational performance.
These novel patterns and insights make significant contributions to the field of environmental studies and policy. Establishing quantifiable thresholds for ecological efficiency provides a measurable basis for assessing progress and setting future goals [54]. The analysis also uncovers previously unknown relationships between technological advancement and environmental impact, offering a deeper understanding of how innovation influences ecological outcomes. Moreover, it introduces a new framework for understanding temporal environmental effects, shedding light on how impacts evolve over time. This research further challenges existing assumptions about urban–rural implementation, highlighting disparities and opportunities for tailored strategies [55]. Additionally, it demonstrates unexpected regulatory benefits, showing how stricter policies can drive positive changes, contrary to traditional beliefs. Together, these insights open new avenues for more effective and sustainable environmental management.
In summary, this section provides a concise summary of the key takeaways from each thematic area identified in our structured literature review on the environmental implications of drone-based delivery systems:
Energy Efficiency and Carbon Emissions: Drones demonstrate significant energy efficiency advantages, with up to 70% lower energy consumption and a 38% reduction in carbon emissions compared to traditional delivery vehicles, particularly for last-mile, small-package deliveries. However, these benefits diminish for larger payloads and longer distances, and the environmental impact varies depending on the source of electricity used for drone charging.
Lifecycle Environmental Impact: While drones produce minimal direct emissions during operation, their lifecycle environmental impact—including the manufacturing of batteries and materials, battery degradation, and end-of-life disposal—poses sustainability challenges. Battery production contributes substantially to overall emissions, and the lack of robust recycling infrastructure exacerbates environmental concerns related to electronic waste [45].
Regulatory and Policy Implications: Regulatory frameworks significantly influence the feasibility and environmental sustainability of drone operations. Policies promoting renewable energy use, airspace management, and sustainability incentives can enhance environmental performance. Conversely, stringent operational restrictions and inconsistent regulations across regions can create barriers, reducing the efficiency of drone-based logistics [50].
Technological Challenges and Opportunities: Technological advancements, particularly in battery technology (e.g., solid-state batteries) and autonomous navigation systems, offer opportunities to improve energy efficiency and reduce environmental impact. However, challenges such as battery degradation, limited payload capacity, and the environmental cost of manufacturing advanced drone components remain critical factors to address [52].
A holistic approach that integrates these dimensions is essential for maximizing the environmental benefits of drone logistics while mitigating potential sustainability challenges.
5. Discussion
The integration of drones into delivery systems holds significant promise for businesses, environmental policymakers, and urban planners. For businesses, drones represent an opportunity to reduce delivery times, improve efficiency in last-mile logistics, and cut costs [56]. However, to fully realize these benefits, businesses need to consider the practical challenges of scaling drone operations. This includes investing in drone-friendly infrastructure, such as dedicated landing hubs and recharging stations, as well as developing new logistics software for drone fleet management.
For environmental policymakers, drones offer a more sustainable alternative to traditional delivery methods, particularly in urban areas with high traffic congestion [57]. However, to maximize environmental benefits, policies must be informed by comprehensive studies that consider the energy consumption of drones in different operational settings. Regulatory frameworks will need to evolve to accommodate the unique needs of drone delivery, including airspace management, emissions monitoring, and guidelines for drone manufacturing and disposal to minimize environmental impact.
In terms of sustainability, practical measures such as conducting Life Cycle Assessments (LCAs) will help businesses and governments make informed decisions about drone deployment [58]. LCAs that account for the environmental impact of drone production, maintenance, and disposal will ensure that the environmental benefits of drone deliveries are not outweighed by hidden costs [59,60]. These assessments will also guide the development of recycling or disposal programs tailored to the specific materials and technologies used in drones, particularly the batteries.
Finally, in logistics and operations, developing accurate energy consumption models for drones will have practical benefits in optimizing delivery routes and determining the most cost-effective and environmentally friendly methods of transport [61,62]. These models will allow businesses to make data-driven decisions about when and where to deploy drones versus other delivery methods, reducing energy costs and emissions. Moreover, comparing drone performance to traditional vehicles will help companies align their operational strategies with broader sustainability goals, ensuring they contribute to reducing carbon footprints [62].
5.1. Limitations
While our review offers a comprehensive analysis of the environmental impact of drone-based delivery systems, several limitations may affect the scope and depth of our findings. These limitations stem from our search criteria, the current state of research, and inherent gaps in the available literature.
Our review primarily focused on peer-reviewed studies, which means we may have missed insights available in industry reports, white papers, and technical reports. These non-academic sources often provide up-to-date information on technological advancements and pilot projects that have not yet been published in scholarly journals. By emphasizing the peer-reviewed literature, our review may exhibit a bias toward well-established research, potentially overlooking emerging studies that could offer fresh perspectives on the environmental impact of drones.
One key limitation of this study is the challenge of synthesizing findings from studies with diverse methodologies and baseline scenarios. The variability in research designs, data collection methods, and contextual factors—such as differences in geographic regions, delivery models, and energy sources—can introduce inconsistencies in the comparative analysis. This heterogeneity may affect the generalizability of our conclusions, as the environmental impacts observed in specific case studies may not fully represent broader real-world applications. Recognizing this, our findings should be interpreted with caution, considering the influence of these methodological differences on the overall synthesis.
Another limitation is the geographic focus of the included studies. Most of the research we reviewed comes from North America, Europe, and East Asia—regions that are at the forefront of adopting drone technologies. This geographic emphasis could mean that regional variations in environmental impact, particularly in developing countries with different infrastructure and regulatory landscapes, are not adequately represented. Furthermore, our review may have underrepresented research on the use of drones in extreme environments, such as deserts, mountainous areas, or arctic regions, where the environmental impact of drone delivery could differ significantly due to challenges like difficult terrain and harsh weather conditions.
Although we aimed to assess the long-term impacts of drone delivery systems, the current state of research lacks extensive longitudinal studies that track the environmental effects over several years. As a result, our understanding of how these impacts change with the scale of deployment, technological advancements, and evolving regulations is limited. Additionally, while we incorporated projections and modeling studies, the inherent uncertainties in these models—such as future improvements in battery technology or changes in regulatory frameworks—pose challenges in making definitive conclusions about long-term outcomes.
Our review primarily focused on direct environmental impacts, such as emissions, energy consumption, and noise pollution, potentially overlooking indirect effects. For example, changes in land use due to the construction of drone hubs or shifts in supply chain dynamics might also influence the environmental footprint of drone delivery systems. Similarly, while we included some life cycle analysis (LCA) studies, there remains a lack of detailed research on the upstream and downstream impacts, such as the extraction of raw materials for drone manufacturing or the disposal of batteries. This gap could lead to an incomplete understanding of the total environmental costs associated with drone deployment.
Social and behavioral factors that could indirectly affect environmental outcomes were not deeply explored in our review. While we examined public acceptance in terms of noise and privacy concerns, other behaviors—like changes in consumer demand for faster deliveries—could alter the environmental benefits of drones. For instance, an increase in demand for rapid deliveries could counteract some of the efficiency gains from using drones over traditional methods. Additionally, our review may have missed regulatory differences across regions that could influence environmental outcomes. In areas with stricter regulations, the ability for drones to optimize routes or reach certain locations might be limited, thereby affecting their overall efficiency and environmental benefits.
Legal and regulatory factors also play a crucial role in determining the feasibility and sustainability of drone-based delivery systems. Strict regulations, such as those outlined in the EU Drone Regulation (2020) and enforced by national authorities like Germany’s Deutsche Flugsicherung (DFS), impose operational constraints, including no-fly zones over residential areas, mandatory pilot certifications, and restrictions on beyond visual line of sight (BVLOS) operations. Additionally, compliance with privacy and data protection laws (e.g., GDPR) introduces challenges related to surveillance capabilities and data management. Legal ambiguities around liability and insurance further complicate drone deployment, particularly in urban settings. These regulatory frameworks influence operational costs and logistical planning and intersect with environmental policies, potentially promoting eco-friendly drone technologies through sustainability mandates. Addressing these legal barriers is essential for the broader adoption of drones in last-mile delivery networks [54].
While our analysis highlights the environmental benefits of drone-based delivery systems, it is important to acknowledge the limitations of one-to-one delivery models, which are commonly used in comparative studies. These models typically simulate a scenario where each drone delivers a single package per trip, returning to the base before the next delivery. Although this approach simplifies the evaluation of key performance metrics such as energy consumption and carbon emissions, it does not accurately reflect the complexities of real-world last-mile logistics.
In practical settings, delivery operations often involve multi-stop routes, dynamic scheduling, and route optimization strategies to maximize efficiency. Factors such as package consolidation, varying payloads, traffic conditions, and urban density significantly influence environmental outcomes but are not fully captured in one-to-one delivery simulations. For instance, while drones may demonstrate superior efficiency in isolated, single-package scenarios, their comparative advantage may diminish when traditional vehicles are optimized for bulk deliveries or when drones face operational constraints such as battery limitations and airspace regulations.
Moreover, one-to-one models often overlook the energy costs associated with drone recharging infrastructure, logistics hubs, and return trips without payloads, which can distort the overall environmental impact assessment. This simplification may lead to an overestimation of the sustainability benefits of drones, especially when compared to ground vehicles operating in consolidated delivery routes.
By incorporating this limitation into our discussion, we aim to provide a more balanced interpretation of the findings, emphasizing that while drones offer promising environmental advantages in certain contexts, their real-world performance must be evaluated within the broader framework of complex, multi-dimensional logistics networks. Future research should explore integrated delivery models that account for these variables to generate more robust and generalizable conclusions about the environmental implications of drone-based delivery systems.
Lastly, many of our findings and projections are based on assumptions about technological progress, such as improvements in battery efficiency or navigation systems. If these advancements occur more slowly than anticipated, the potential environmental benefits of drone delivery could be less significant than projected. Our review also concentrated primarily on drones, potentially underplaying the advantages of alternative technologies like autonomous ground vehicles or hybrid models that combine drones with electric trucks. Depending on the context and geography, these alternatives might offer different environmental advantages.
These limitations suggest that while our review provides valuable insights into the environmental implications of drone delivery systems, it is not exhaustive. Future research could address these gaps by incorporating non-academic sources, expanding geographic focus, and conducting more long-term studies to gain a fuller understanding of the potential role of drones in achieving sustainable delivery solutions.
5.2. Future Research Directions
While the existing literature suggests that drones have the potential to significantly reduce carbon emissions, the environmental impact of drone operations remains an area that requires further investigation. Most studies have focused on localized assessments, such as emissions reductions in specific regions or during particular flight patterns, without fully considering the broader environmental implications. Future research should adopt a more holistic approach to evaluating the environmental effects of drones. This includes analyzing variables such as energy consumption, operational efficiency, and the influence of varying environmental conditions (e.g., weather, altitude, temperature) on drone performance. Additionally, Life Cycle Assessments (LCAs) are crucial for providing a more complete understanding of drones’ environmental footprint. LCAs would consider not just the emissions during operation, but also the environmental costs related to drone manufacturing, regular maintenance, and end-of-life disposal. Given that drone production involves complex materials and technology, and disposal might require special treatment due to battery and electronic components, LCAs will help ensure that the perceived benefits of drone deliveries are not offset by overlooked negative environmental impacts. A thorough analysis of the entire lifecycle will reveal whether drones are truly a greener alternative to traditional delivery methods.
As drone technology advances and the adoption of drone deliveries grows, scaling these operations will introduce both new opportunities and complex challenges. High-volume drone deliveries can potentially improve operational efficiency and reduce costs per delivery. However, the energy demand for large-scale operations must be carefully evaluated. Increased drone traffic could strain existing infrastructure, requiring innovations in air traffic control systems, drone landing hubs, and recharging stations. Advanced manufacturing techniques may also be needed to keep up with the growing demand for durable, energy-efficient drones that can withstand frequent use. The environmental and operational impacts of large-scale drone fleets are largely unknown and warrant further study. Specifically, research should explore how scaling up drone deliveries might affect energy consumption, emissions, and resource utilization. There is also the possibility of diminishing returns, where high-frequency operations lead to increased power usage, logistical bottlenecks, and airspace congestion, potentially negating the environmental benefits of using drones over traditional delivery vehicles. Investigating optimal scaling strategies, including fleet management, delivery route optimization, and the role of supporting infrastructure will help mitigate these risks and enhance the sustainability of scaled drone operations.
One of the key research gaps lies in the development of precise energy consumption models for drones, which must account for a variety of factors, including drone design, payload weight, flight speed, and altitude. These models are essential for determining the real-world environmental impact of drone operations. Accurate energy consumption models would help in predicting how much energy is required for different types of deliveries, allowing researchers to compare the environmental costs of drones with those of other delivery methods, such as trucks, electric vehicles, and bicycles. Future research should focus on creating models that take into consideration diverse operational parameters—such as varying weather conditions, different terrains, and the efficiency of battery technology. For instance, drone energy consumption can fluctuate significantly based on payload weight, flight duration, and speed, making it necessary to incorporate these variables into any energy model. Additionally, such models should facilitate comparisons with conventional delivery vehicles, including gas-powered trucks and electric vans, to provide a comprehensive analysis of the trade-offs involved in using drones. This will enable policymakers and businesses to make informed decisions regarding which delivery method is most sustainable under specific circumstances.
By advancing these research areas, the potential benefits of drone deliveries—both environmental and operational—can be fully realized while mitigating unintended consequences. Future studies in these areas will be crucial for ensuring the sustainability and scalability of drone technology in various commercial sectors.
The growing body of research on drone deliveries presents several theoretical implications for fields such as logistics, sustainability, operations research, and environmental science. First, the integration of drones into delivery networks challenges existing theoretical models of last-mile logistics, which have traditionally been based on ground vehicles like trucks or bikes. Drones introduce new variables such as air traffic management, three-dimensional routing, and payload-to-energy consumption ratios, all of which require new or modified logistical frameworks to account for the unique aspects of aerial deliveries.
Furthermore, the development of precise energy consumption models for drones expands the theoretical understanding of energy efficiency in transport systems. By including factors like drone design, operational speed, and environmental conditions, these models enable researchers to refine the theoretical comparison between drones and traditional delivery methods. This helps bridge gaps in the existing sustainability literature by providing more granular insights into the trade-offs between different transportation modes, including life cycle environmental costs.
Theoretical advancements in Life Cycle Assessments (LCAs) also emerge from this research, broadening the scope of environmental impact studies to consider the full lifecycle of drone technologies—from production to disposal. The unique materials and battery technologies used in drones necessitate new theoretical considerations around resource extraction, energy use during production, and waste management, adding depth to the existing framework of LCAs in transportation studies.
Finally, scaling drone operations introduces challenges related to airspace management and infrastructure development, which require new theoretical models in urban planning, traffic control systems, and large-scale logistics networks. These theories could be critical for understanding how to manage growing drone fleets in densely populated urban environments or rural regions with minimal infrastructure.
6. Conclusions
This literature review demonstrates that while drone deliveries show considerable potential for reducing environmental impacts, their effectiveness is highly context-dependent and presents several notable challenges. The ecological benefits of drones, such as reduced emissions and improved energy efficiency, are often contingent upon various factors, including operational scale, the specific geographical and climatic conditions in which they are deployed, and the availability of supporting infrastructure. In particular, drones are likely to perform better in urban settings where traffic congestion can significantly hinder traditional delivery methods, but their energy consumption and emissions may be less favorable in rural or extreme weather conditions. Furthermore, the environmental advantages of drone deliveries are not inherent to the technology alone but are closely linked to how drones are integrated into existing logistics systems and the lifecycle costs associated with their production, operation, and disposal.
The successful integration of drones into current logistics networks will require substantial advancements in technology and infrastructure. These systems will need to accommodate increased traffic in airspace, require more robust recharging and landing facilities, and necessitate the development of high-efficiency drone models that can carry larger payloads with less energy. The use of drones at scale presents additional challenges, such as ensuring their energy efficiency during high-volume operations and minimizing the potential negative impacts of increased drone traffic, including noise pollution and potential disruptions to wildlife. Technological innovations will need to focus on improving battery life, enhancing energy storage, and optimizing the design of drones to reduce energy consumption while ensuring that they can operate under a wide range of conditions.
In addition to technological advancements, policy interventions will be crucial to the responsible and sustainable growth of drone deliveries. Regulatory frameworks governing airspace use, privacy concerns, safety protocols, and environmental standards will need to be established or updated to support the scaling of drone operations. Policymakers must consider issues such as the environmental cost of drone manufacturing, the safe disposal of batteries, and the need for green energy sources to power drone fleets. These frameworks will also need to address the equitable use of drones, ensuring that their benefits are distributed fairly across different regions and communities, rather than exacerbating existing inequalities in access to technology and efficient delivery systems.
Future research should, therefore, prioritize comprehensive environmental assessments that account for the full lifecycle of drones—from raw material extraction for production to end-of-life disposal. These assessments should also compare drone deliveries to other emerging sustainable delivery methods, such as electric vehicles, to provide a clear understanding of their relative advantages and limitations. Scaling drone operations responsibly requires rigorous studies that investigate the impact of drone deliveries on energy consumption, emissions, and logistics efficiency at different levels of operation. Such research will help to optimize delivery networks and ensure that drone deliveries remain a viable, sustainable option as demand grows.
Moreover, addressing regulatory challenges is essential for the sustainability of drone-based delivery systems. Governments, industry leaders, and environmental organizations must collaborate to develop standardized regulations that promote both innovation and environmental stewardship. These regulations should focus on creating an environmentally friendly and safe framework for drone operations while facilitating their widespread adoption in a manner that aligns with broader sustainability goals. Only through a coordinated effort across technological, regulatory, and operational dimensions can the full potential of drones be realized, ensuring that they contribute to a greener, more efficient future for global logistics.
Author Contributions
Conceptualization, V.P. and A.K.; methodology, A.K.; software, validation, formal analysis, investigation, visualization, V.K.R.S. All authors have read and agreed to the published version of the manuscript.
Funding
This research received no external funding.
Institutional Review Board Statement
Not applicable.
Data Availability Statement
The raw data supporting the conclusions of this article will be made available by the authors on request.
Conflicts of Interest
The authors declare no conflicts of interest.
References
- Akıl, S.; Ungan, M.C. E-commerce logistics service quality: Customer satisfaction and loyalty. J. Electron. Commer. Organ. 2022, 20, 1–19. [Google Scholar] [CrossRef]
- Jiang, Y.; Stylos, N. Triggers of consumers’ enhanced digital engagement and the role of digital technologies in transforming the retail ecosystem during COVID-19 pandemic. Technol. Forecast. Soc. Change 2021, 172, 121029. [Google Scholar] [CrossRef] [PubMed]
- Cokyasar, T.; Stinson, M.; Sahin, O.; Prabhakar, N.; Karbowski, D. Comparing regional energy consumption for direct drone and truck deliveries. Transp. Res. Rec. 2023, 2677, 310–327. [Google Scholar] [CrossRef]
- Peppel, M.; Ringbeck, J.; Spinler, S. How will last-mile delivery be shaped in 2040? A Delphi-based scenario study. Technol. Forecast. Soc. Change 2022, 177, 121493. [Google Scholar] [CrossRef]
- Garg, V.; Niranjan, S.; Prybutok, V.; Pohlen, T.; Gligor, D. Drones in last-mile delivery: A systematic review on Efficiency, Accessibility, and Sustainability. Transp. Res. Part D Transp. Environ. 2023, 123, 103831. [Google Scholar] [CrossRef]
- Doole, M.; Ellerbroek, J.; Knoop, V.L.; Hoekstra, J.M. Constrained urban airspace design for large-scale drone-based delivery traffic. Aerospace 2021, 8, 38. [Google Scholar] [CrossRef]
- Kellermann, R.; Biehle, T.; Fischer, L. Drones for parcel and passenger transportation: A literature review. Transp. Res. Interdiscip. Perspect. 2020, 4, 100088. [Google Scholar] [CrossRef]
- Marmiroli, B.; Venditti, M.; Dotelli, G.; Spessa, E. The transport of goods in the urban environment: A comparative life cycle assessment of electric, compressed natural gas and diesel light-duty vehicles. Appl. Energy 2020, 260, 114236. [Google Scholar] [CrossRef]
- Borghetti, F.; Caballini, C.; Carboni, A.; Grossato, G.; Maja, R.; Barabino, B. The use of drones for last-mile delivery: A numerical case study in Milan, Italy. Sustainability 2022, 14, 1766. [Google Scholar] [CrossRef]
- Attenni, G.; Arrigoni, V.; Bartolini, N.; Maselli, G. drone-based delivery systems: A Survey on Route Planning. IEEE Access 2023, 11, 123476–123504. [Google Scholar] [CrossRef]
- Mohsan SA, H.; Khan, M.A.; Noor, F.; Ullah, I.; Alsharif, M.H. Towards the unmanned aerial vehicles (UAVs): A comprehensive review. Drones 2022, 6, 147. [Google Scholar] [CrossRef]
- McTegg, S.J.; Tarsha Kurdi, F.; Simmons, S.; Gharineiat, Z. Comparative approach of unmanned aerial vehicle restrictions in controlled airspaces. Remote Sens. 2022, 14, 822. [Google Scholar] [CrossRef]
- Sun, X.; Ng DW, K.; Ding, Z.; Xu, Y.; Zhong, Z. Physical layer security in UAV systems: Challenges and opportunities. IEEE Wirel. Commun. 2019, 26, 40–47. [Google Scholar] [CrossRef]
- Wang, N.; Mutzner, N.; Blanchet, K. Societal acceptance of urban drones: A scoping literature review. Technol. Soc. 2023, 75, 102377. [Google Scholar] [CrossRef]
- Rejeb, A.; Rejeb, K.; Simske, S.J.; Treiblmaier, H. Drones for supply chain management and logistics: A review and research agenda. Int. J. Logist. Res. Appl. 2023, 26, 708–731. [Google Scholar] [CrossRef]
- Page, M.J.; McKenzie, J.E.; Bossuyt, P.M.; Boutron, I.; Hoffmann, T.C.; Mulrow, C.D.; Shamseer, L.; Tetzlaff, J.M.; Akl, E.A.; Moher, D. The PRISMA 2020 statement: An updated guideline for reporting systematic reviews. BMJ 2021, 372, n71. [Google Scholar] [CrossRef]
- Maghazei, O.; Lewis, M.A.; Netland, T.H. Emerging technologies and the use case: A multi-year study of drone adoption. J. Oper. Manag. 2022, 68, 560–591. [Google Scholar] [CrossRef]
- Lim, S.F.W.T.; Jin, X.; Srai, J.S. Consumer-driven e-commerce: A literature review, design framework, and research agenda on last-mile logistics models. Int. J. Phys. Distrib. Logist. Manag. 2018, 48, 308–332. [Google Scholar] [CrossRef]
- Spasojevic, B.; Lohmann, G.; Scott, N. Air transport and tourism—A systematic literature review (2000–2014). Curr. Issues Tour. 2018, 21, 975–997. [Google Scholar] [CrossRef]
- Bouzaiene-Ayari, B.; Cheng, C.; Das, S.; Fiorillo, R.; Powell, W.B. From single commodity to multiattribute models for locomotive optimization: A comparison of optimal integer programming and approximate dynamic programming. Transp. Sci. 2016, 50, 366–389. [Google Scholar] [CrossRef]
- Rashidzadeh, E.; Hadji Molana, S.M.; Soltani, R.; Hafezalkotob, A. Assessing the sustainability of using drone technology for last-mile delivery in a blood supply chain. J. Model. Manag. 2021, 16, 1376–1402. [Google Scholar] [CrossRef]
- Figliozzi, M.A. Lifecycle modeling and assessment of unmanned aerial vehicles (Drones) CO2e emissions. Transp. Res. Part D Transp. Environ. 2017, 57, 251–261. [Google Scholar] [CrossRef]
- Kirschstein, T. Comparison of energy demands of drone-based and ground-based parcel delivery services. Transp. Res. Part D Transp. Environ. 2020, 78, 102209. [Google Scholar] [CrossRef]
- Agussurja, L.; Cheng, S.F.; Lau, H.C. A state aggregation approach for stochastic multiperiod last-mile ride-sharing problems. Transp. Sci. 2019, 53, 148–166. [Google Scholar] [CrossRef]
- Dorling, K.; Heinrichs, J.; Messier, G.G.; Magierowski, S. Vehicle routing problems for drone delivery. IEEE Trans. Syst. Man Cybern. Syst. 2016, 47, 70–85. [Google Scholar] [CrossRef]
- Köster, F.; Ulmer, M.W.; Mattfeld, D.C.; Hasle, G. Anticipating emission-sensitive traffic management strategies for dynamic delivery routing. Transp. Res. Part D Transp. Environ. 2018, 62, 345–361. [Google Scholar] [CrossRef]
- Boysen, N.; Briskorn, D.; Fedtke, S.; Schwerdfeger, S. Drone delivery from trucks: Drone scheduling for given truck routes. Networks 2018, 72, 506–527. [Google Scholar] [CrossRef]
- Hu, Z.; Chen, H.; Lyons, E.; Solak, S.; Zink, M. Towards sustainable UAV operations: Balancing economic optimization with environmental and social considerations in path planning. Transp. Res. Part E Logist. Transp. Rev. 2024, 181, 103314. [Google Scholar] [CrossRef]
- Qiu, X.; Lam JS, L. The value of sharing inland transportation services in a dry port system. Transp. Sci. 2018, 52, 835–849. [Google Scholar] [CrossRef]
- Wangsa, I.D.; Wee, H.M.; Hsiao, Y.L.; Rizky, N. Identifying an effective last-mile customer delivery option with an integrated eco-friendly inventory model. INFOR Inf. Syst. Oper. Res. 2022, 60, 165–200. [Google Scholar] [CrossRef]
- Emad Alfaris, R.; Vafakhah, Z.; Jalayer, M. Application of drones in humanitarian relief: A review of state of art and recent advances and recommendations. Transp. Res. Rec. 2024, 2678, 689–705. [Google Scholar] [CrossRef]
- Abduljabbar, R.L.; Liyanage, S.; Dia, H. The role of micro-mobility in shaping sustainable cities: A systematic literature review. Transp. Res. Part D Transp. Environ. 2021, 92, 102734. [Google Scholar] [CrossRef]
- Nižetić, S.; Šolić, P.; Gonzalez-De, D.L.D.I.; Patrono, L. Internet of Things (IoT): Opportunities, issues and challenges towards a smart and sustainable future. J. Clean. Prod. 2020, 274, 122877. [Google Scholar] [CrossRef] [PubMed]
- Askerbekov, D.; Garza-Reyes, J.A.; Ghatak, R.R.; Joshi, R.; Kandasamy, J.; de Mattos Nascimento, D.L. Embracing drones and the Internet of drones systems in manufacturing—An exploration of obstacles. Technol. Soc. 2024, 78, 102648. [Google Scholar] [CrossRef]
- Dawn, S.; Ramakrishna, A.; Ramesh, M.; Das, S.S.; Rao, K.D.; Islam, M.M.; Selim Ustun, T. Integration of renewable energy in microgrids and smart grids in deregulated power systems: A comparative exploration. Adv. Energy Sustain. Res. 2024, 5, 2400088. [Google Scholar] [CrossRef]
- Patella, S.M.; Grazieschi, G.; Gatta, V.; Marcucci, E.; Carrese, S. The adoption of green vehicles in last mile logistics: A systematic review. Sustainability 2020, 13, 6. [Google Scholar] [CrossRef]
- Goodchild, A.; Toy, J. Delivery by drone: An evaluation of unmanned aerial vehicle technology in reducing CO2 emissions in the delivery service industry. Transp. Res. Part D Transp. Environ. 2018, 61, 58–67. [Google Scholar] [CrossRef]
- Moshref-Javadi, M.; Winkenbach, M. Applications and research avenues for drone-based models in logistics: A classification and review. Expert Syst. Appl. 2021, 177, 114854. [Google Scholar] [CrossRef]
- Qin, Y.; Kishk, M.A.; Alouini, M.S. Drone charging stations deployment in rural areas for better wireless coverage: Challenges and solutions. IEEE Internet Things Mag. 2022, 5, 148–153. [Google Scholar] [CrossRef]
- Rajabi, M.; Beigi, M.; Aghakhani, M. Energy management strategies in drone delivery systems: A comprehensive review. Renew. Sustain. Energy Rev. 2022, 153, 111763. [Google Scholar] [CrossRef]
- Rodrigues, F.; Soares, J.; Lima, P. Environmental impact assessment of drone delivery: Real-world flight scenarios and carbon footprint analysis. J. Clean. Prod. 2021, 313, 127919. [Google Scholar] [CrossRef]
- Meyer, T.; von der Gracht, H.A.; Hartmann, E. Technology foresight for sustainable road freight transportation: Insights from a global real-time Delphi study. Futures Foresight Sci. 2022, 4, e101. [Google Scholar] [CrossRef]
- Lin, J.; Zhou, W.; Du, L. Is urban drone delivery ready? Transp. Res. Part C Emerg. Technol. 2018, 87, 147–159. [Google Scholar] [CrossRef]
- Thongmak, M.; Charoensukmongkol, P. Analysis of Environmental Impacts of Drone Delivery on an Online Shopping System. ResearchGate. 2018. Available online: https://www.researchgate.net/publication/327773160 (accessed on 15 September 2024).
- Stolaroff, J.K.; Samaras, C.; O’Neill, E.R.; Lubers, A.; Mitchell, A.S.; Ceperley, D. Energy use and life cycle greenhouse gas emissions of drones for commercial package delivery. Nat. Commun. 2018, 9, 409. [Google Scholar] [CrossRef]
- Jung, S.; Kim, H. Analysis of amazon prime air uav delivery service. J. Knowl. Inf. Technol. Syst. 2017, 12, 253–266. [Google Scholar]
- Eißfeldt, H.; Vogelpohl, V.; Stolz, M.; Papenfuß, A.; Biella, M.; Belz, J.; Kügler, D. The acceptance of civil drones in Germany. CEAS Aeronaut. J. 2020, 11, 665–676. [Google Scholar] [CrossRef]
- Otto, A.; Agatz, N.; Campbell, J.; Golden, B.; Pesch, E. Optimization approaches for civil applications of unmanned aerial vehicles (UAVs) or aerial drones: A survey. Networks 2018, 72, 411–458. [Google Scholar] [CrossRef]
- Graf, L.; Anner, F. Autonomous vehicles as the ultimate efficiency driver in logistics. In Disrupting Logistics; Springer: Cham, Switzerland, 2021; pp. 191–206. [Google Scholar]
- Clarke, R.; Moses, L.B. The regulation of civilian drones’ impacts on public safety. Comput. Law Secur. Rev. 2014, 30, 263–285. [Google Scholar] [CrossRef]
- Balassa, B.E.; Koteczki, R.; Lukács, B.; Buics, L. Sustainability aspects of drone-assisted last-mile delivery systems—A discrete event simulation approach. Energies 2023, 16, 4656. [Google Scholar] [CrossRef]
- Raghunatha, A.; Lindkvist, E.; Thollander, P.; Hansson, E.; Jonsson, G. Critical assessment of emissions, costs, and time for last-mile goods delivery by drones versus trucks. Sci. Rep. 2023, 13, 11814. [Google Scholar]
- Fehling, C.; Saraceni, A. Technical and legal critical success factors: Feasibility of drones & AGV in the last-mile-delivery. Res. Transp. Bus. Manag. 2023, 50, 101029. [Google Scholar]
- Smirnov, A.; Smolokurov, E.; Bolshakov, R.; Parshin, V. Problems and prospects for the development of urban airmobility on the basis of unmanned transport systems. Transp. Res. Procedia 2023, 68, 151–159. [Google Scholar] [CrossRef]
- Houssein, E.H.; Hosney, M.E.; Oliva, D.; Mohamed, W.M.; Hassaballah, M. A novel hybrid Harris hawks optimization and support vector machines for drug design and discovery. Comput. Chem. Eng. 2020, 133, 106656. [Google Scholar] [CrossRef]
- Engesser, V.; Rombaut, E.; Vanhaverbeke, L.; Lebeau, P. Autonomous delivery solutions for last-mile logistics operations: A literature review and research agenda. Sustainability 2023, 15, 2774. [Google Scholar] [CrossRef]
- Jegen, M. Life cycle assessment: From industry to policy to politics. Int. J. Life Cycle Assess. 2024, 29, 597–606. [Google Scholar] [CrossRef]
- Kangunde, V.; Jamisola Jr, R.S.; Theophilus, E.K. A review on drones controlled in real-time. Int. J. Dyn. Control. 2021, 9, 1832–1846. Available online: https://link.springer.com/article/10.1007/s40435-020-00737-5 (accessed on 15 September 2024). [CrossRef]
- Mohamed, N.; Al-Jaroodi, J.; Jawhar, I.; Idries, A.; Mohammed, F. Unmanned aerial vehicles applications in future smart cities. Technol. Forecast. Soc. Change 2020, 153, 119293. [Google Scholar] [CrossRef]
- RAND Corporation. Drone Delivery Systems for Logistics Operations: Identification of Regulatory Challenges. RAND Research Reports. 2021. Available online: https://www.rand.org/pubs/research_reports/RR1718z3.html (accessed on 15 September 2024).
- Emerald Insight. The environmental and logistical impacts of last-mile delivery drones. Int. J. Logist. Manag. 2023, 34, 295–312. [Google Scholar] [CrossRef]
- Moldan, B.; Janoušková, S.; Hák, T. How to understand and measure environmental sustainability: Indicators and targets. Ecol. Indic. 2012, 17, 4–13. [Google Scholar] [CrossRef]
Disclaimer/Publisher’s Note: The statements, opinions and data contained in all publications are solely those of the individual author(s) and contributor(s) and not of MDPI and/or the editor(s). MDPI and/or the editor(s) disclaim responsibility for any injury to people or property resulting from any ideas, methods, instructions or products referred to in the content. |
© 2025 by the authors. Licensee MDPI, Basel, Switzerland. This article is an open access article distributed under the terms and conditions of the Creative Commons Attribution (CC BY) license (https://creativecommons.org/licenses/by/4.0/).


