Next Article in Journal
Optimizing Renewable Energy Integration through Innovative Hybrid Microgrid Design: A Case Study of Najran Secondary Industrial Institute in Saudi Arabia
Next Article in Special Issue
Tobacco Farmers’ Perceptions of Unsafe Tobacco Cultivation and Its Effect on Health and Environment: A Case of Chittagong Hill Tracts, Bangladesh
Previous Article in Journal
Status of Concentrated Solar Power Plants Installed Worldwide: Past and Present Data
Previous Article in Special Issue
Delamination Techniques of Waste Solar Panels: A Review
 
 
Font Type:
Arial Georgia Verdana
Font Size:
Aa Aa Aa
Line Spacing:
Column Width:
Background:
Article

Design of a Solar Dish Receiver and Life Cycle Assessment of a Hot Water System

by
Ibrahim Tursunović
1 and
Davide Papurello
1,2,*
1
Department of Energy (DENERG), Politecnico di Torino, Corso Duca Degli Abruzzi, 24, 10129 Turin, Italy
2
Energy Center, Politecnico di Torino, Via Paolo Borsellino 38/16, 10138 Turin, Italy
*
Author to whom correspondence should be addressed.
Clean Technol. 2024, 6(1), 379-396; https://doi.org/10.3390/cleantechnol6010019
Submission received: 18 December 2023 / Revised: 29 February 2024 / Accepted: 15 March 2024 / Published: 19 March 2024
(This article belongs to the Collection Brilliant Young Researchers in Clean Technologies)

Abstract

The energy sector is the main source of greenhouse gases, so it has the highest potential for improvement. The improvements can be achieved by generating energy from renewable sources. It is necessary to combine production from renewable sources with storage systems. Thermal energy storage using concentrated solar power systems is a promising technology for dispatchable renewable energy that can guarantee a stable energy supply even in remote areas without contributing to greenhouse gas emissions during operation. However, it must be emphasised that greenhouse gases and other impacts can occur during the production process of concentrating solar system components. This paper analyses the receiver design to produce thermal energy for the existing CSP dish plant at the Energy Center of the Politecnico di Torino. The plant is designed to produce electrical energy in the spring and summer periods. In addition to this energy production, the CSP can be adopted to produce thermal energy, through hot water, during the less favourable periods of the year in terms of global solar radiation. The surface heat flux is calculated in the first part of the analysis to obtain the maximum internal temperature in the receiver, which is 873.7 °C. This value is a constraint for the choice of material for the solar receiver. A life cycle assessment is performed to compare the emissions generated during the production of the main components of the CSP system with the emissions generated by the methane-fuelled water heater to produce the same amount of thermal energy. It can be concluded that the production of the main components of the CSP system results in lower greenhouse gas emissions than the operational phase of a conventional system. Given the assumptions made, the utilization of methane leads to the emission of approximately 12,240 kg of CO2, whereas the production of the CSP system results in emissions totalling 5332.8 kg of CO2 equivalent

1. Introduction

The European Green Deal aims to make Europe the first carbon-neutral continent by 2050 and to reduce greenhouse gas emissions by at least 55% by 2030 [1]. These goals are achievable through a broad energy transition in different sectors. Five emission sectors have been identified, and in Europe, the main one is transport (28%) [2]. The widely studied and debated energy transition will bring many benefits, such as increased energy reliability, economic growth, and job creation [3,4]. Gielen et al. pointed out that the use of renewable energies, and improved conversion factor, together with the electrification of end uses, account for 94% of emission reductions [3]. Although energy use for heating has remained stable since 2010, production systems are mostly powered by fossil fuels. The share powered by renewable energy was around 20% in 2019 [5]. To reach the goals of the Sustainable Development Scenario (SDS), clean energy technologies must exceed 50% of new heating equipment sales by 2030 [6]. Heating and hot water account for 79% of total final energy use in EU countries [7]. Solar energy, in particular concentrated solar power (CSP), can play a crucial role in this context, especially for district heating networks [8,9,10,11]. Solar energy is used in solar district heating (SDH) projects across Europe, contributing up to 20% of annual heat demand, and potentially more with seasonal storage [12]. Among CSP technologies, the dish system offers high thermal efficiency for medium-to-high temperatures and is suitable for high-temperature applications [13]. Efficient energy conversion is achieved with sun-tracking parabolic dish collectors and cavity receivers, minimizing heat losses [14]. Parabolic collectors show superior energy conversion efficiency among CSP systems, as studied by Coventry et al. [15]. However, each dish has a relatively low heat output, often in the order of tens of kilowatts. A positive aspect is the possibility of producing thermal and electrical energy in a combined manner. These features make dishes particularly interesting for domestic applications, small buildings, and local communities. However, dish technology is not widely adopted, and the stability of conversion efficiency needs to be extended to increase commercial penetration [16]. Only a few studies focus on the heating part of CSPs [15,17,18]. Coventry et al. highlighted the operation of thermal energy of a CSP system (2016), where an output of the system in addition to electricity is also the production of pressurised hot water, which can be used in a thermal energy distribution network [15]. This study is mainly concerned with evaluating the performance of an existing CSP dish located at the Energy Center of Turin. One of the main objectives of this study is to evaluate the production of thermal energy in the winter and autumn seasons. The solar concentrator has its normal operation in producing electricity from the accumulation of concentrated solar radiation in the receiver. This occurs most easily in the seasons from spring to autumn. The production of thermal energy is a surplus that is added to the production of electricity [19,20,21,22]. In this study, the CSP dish is integrated with a water storage tank, forming a system designed to provide hot water for integration into the Energy Centre’s network. In the second part of the paper, a comprehensive life cycle analysis (LCA) will be conducted on the key components of the entire system used. In particular, the proposed configuration does not incorporate any fossil-based backup heating sources, ensuring no pollutant emissions during the system operation. Thus, the innovative part of the study concerns not only the production of renewable energy from concentrated solar power, but also the life cycle analysis for each plant component. In this analysis, the solar collector, the solar receiver, the domestic hot water tank, and the piping system are included.

2. Material and Methods

The concentrator consists of a single solar dish with an aperture of approximately 2.4 m (Elma net. Srl, Trento, Italy). The system is composed of two motors to allow optimal orientation according to the time of day, and from the geographical coordinates of the site where the CSP is installed (Turin, 45.0676° N, 7.6563° E). Other useful geometric and technical parameters are listed in the following table (Table 1) and in previous studies [21,23].
The concentrator–receiver system is built using the Comsol Multiphysics 5.6 Inc. software (Burlington, MA, USA). In this study, the global irradiance varied from 350 to 800 W/m2, in the autumn and winter seasons. This value is derived from previous experimental measurements conducted in the plant and recently published [19]. If the dish were a perfect reflector, i.e., if all incoming radiation were reflected specularly, if the dish were perfectly smooth, and if the sun’s rays behaved as planar waveforms from an infinitely distant point source, all incoming rays would focus on a single point in the collector—in the focus of the paraboloid. To make the system more realistic, some deviations from the ideal case were included in the analysed model:
  • Part of the incident radiation is absorbed by the dish. In this model, the absorption coefficient is set to 0.1, which means that 90% of the incoming radiation is reflected [24].
  • Not all incident rays will be parallel; on the contrary, incident rays are sampled by a narrow cone with a maximum angle, 𝜓𝑚, of 4.56 mrad [24]. A part of the radiation is also emitted from the circumsolar region surrounding the solar disc, instead of from the solar disc itself, but this radiation is neglected in the present model, i.e., a circumsolar ratio (CSR) of zero is assumed.
  • The reflected rays are not all released in the same direction because the surface of the parabola is not smooth. Instead, the normal to the surface is perturbed by an additional angle that is sampled by a Rayleigh distribution. This optical error is considered with a surface tilt error of 1.75 mrad [24].
  • The limb-darkening effect is considered to consider the variation in power of rays from different regions of the Sun. Rays emitted from the centre are more intense than those emitted from the peripheral regions of the solar disc.
  • Rays are released from 250,000 distinct points (limitations due to computational costs influenced by the nature of the computer).
The limb-darkening effect is used to consider the non-uniform distribution of solar radiation across the solar disc, considering that the intensity of sunlight varies from the centre to the outer regions of the solar disc. This variation can be influenced by factors such as the angle of incidence and the solar temperature profile.
In the present study, a cavity solar receiver was chosen for its simplicity and ease of fabrication, see Figure 1 and Figure 2. The mesh must have a higher resolution on curved surfaces to accurately represent the surface normal. On the other hand, the mesh on flat surfaces can be coarser. A fine mesh on curved surfaces improves the accuracy of the reinitialised wave vectors of reflected and refracted rays [25]. To reduce the mesh size on the curved surfaces without creating superfluous meshes, 0.2 as the curvature factor was selected. Furthermore, since the main objective is to determine the temperature distribution within the receiver, a customised free triangular mesh was used on the receiver with a maximum element size of 0.0002 [mm] and a minimum element size of 0.00004 [mm].
The shape and dimensions of the receiver, the solar absorptance of its inner surface, and the type of reflection on its inner surface, in conjunction with the parameters introduced earlier, collectively influence the uneven absorption of heat flux by the receiver’s inner surface. These factors play a crucial role in determining the actual distribution of absorbed radiant flux density.
The mesh independence analysis was accomplished using the same procedure reported in Marra et al. [19]. The model built was validated with experimental temperature measured inside the receiver structure using a B-type thermocouple (Tersid srl, Milan, Italy) [26]. The system modelled (CSP + cavity receiver) is connected to a water storage tank to meet the hot water needs for a single family of four persons, for more details refer to [27]. Thermal demand for domestic hot water is expressed by the following equation:
Q D H W = m   · ˙   c p · ( T u s e T m a i n s )
where m ˙ is daily demand of DHW in k g s   p e r s o n ; and temperature, T u s e , can be generally assumed to be in the range of 40   ÷ 50   ° C . However, temperature from the aqueduct is related to the average temperature of the ground at 1   ÷ 2   m depth. In Italy, T m a i n s varies between 12   a n d   14   ° C in the Po valley. The demand for the DHW is equal to around 27 , 000   k J d a y or 7.5   k W h d a y for the selected case study. An important aspect related to the performance of a TES is maintaining a high degree of stratification of the reactor volume connected to the users. Thermal stratification allows a limited operation of auxiliary energy supply. For sensible TES, the lower and upper-temperature limits determine the maximum capacity stored. Thus, maximum storage capacities are not accessible in real storage systems [28].
The size of the storage is based on the following equation:
V = Q ρ   ·   c p   · ( T m a x T m i n )
where Q is the thermal energy demand, T m a x is the maximum temperature in the tank ( 80   ÷ 85   ° C for non-pressurized water tank), and T m i n is the minimum temperature for satisfying the demand ( 45   ÷ 55   ° C ) [28]. In this study, the maximum tank temperature was set at 80 °C (to prevent legionella) and the minimum at 45 °C, and, using the previously calculated hot water demand, a volume of 190 L was sufficient. The energy demand for heating this volume of water can be evaluated by the following equation:
E = m   ·   c p   ·   T
where E is the amount of thermal energy required to heat water, m is the water tank volume, c p is the specific heat of the water, and T is equal to 15 °C.
E = 190 × 1.16 × 10 3 × 35 = 7.71   k W h
In the second part of the paper, a life cycle analysis was performed. Despite the widespread use of concentrated solar power plants, their environmental assessment is still little investigated. Reviewing the literature studies on the LCA of CSP, it can be seen that most of the references concern CSP plants based on parabolic troughs and solar tower technology [29,30,31]. Leamnatou et al. state that the impact of CSP plants depends on the use of water and the materials used for storage. Carnevale et al. presented a general case of LCA of solar energy systems [32,33]. By reviewing the literature, further investigations are needed on plate systems, storage materials, water-saving strategies, and the soiling effect, for even small systems focused on small CSP systems.
This analysis aims to study the impacts of a solar dish (CSP) used for cradle-to-grave energy production, as no similar studies exist in the literature. The LCA analysis is performed on the macro-components of the system. These components are the solar dish, the solar receiver, the water storage tank, and the piping. This choice is due to several limitations, one of which is the database used. Since the database has limited sources, the electronic components were excluded from the analysis—the same applies to the soldering of the parts. The functional unit chosen in this study is “a hot water tank”, and, following ISO standards 14040 and 14044, the results of the LCA are expressed in terms of this functional unit.
The system boundary shown in Figure 3 includes the production, utilisation, and final decommissioning phases. Four different processes were considered separately to produce the system.
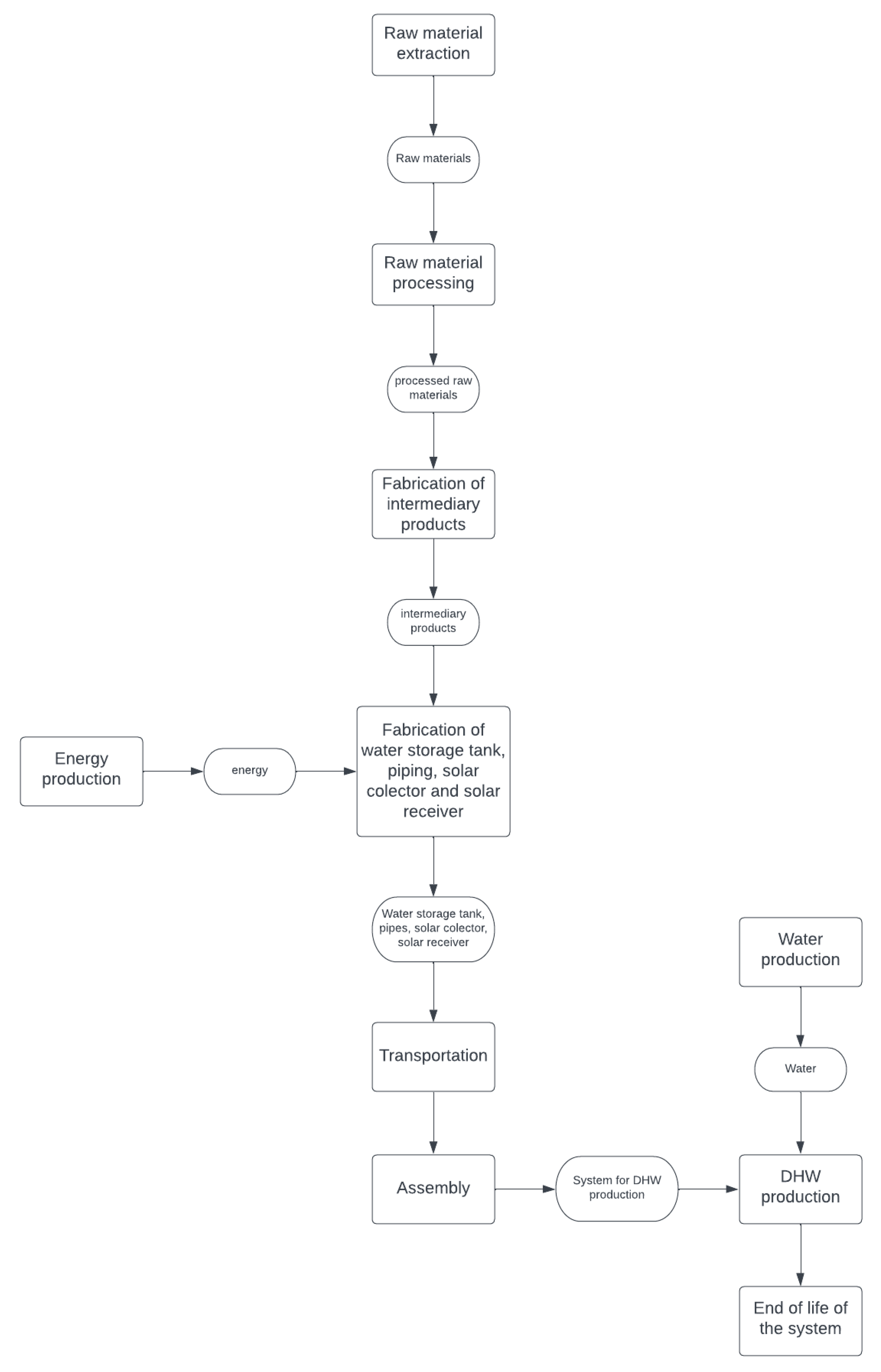
Each process includes raw material extraction and end-of-life treatment. The process “parabola for hot water production” represents a process that includes all the outputs of the previous processes. It includes four upstream processes as inputs and their transport from the production site to the utilisation site. The output of the process “parabola for domestic hot water production” is the input of “domestic hot water production”, together with “water”. The last process is the functional unit to which all results will be referred: a domestic hot water tank. In this last process, which represents the utilisation phase, water consumption is also included. In this case, the transport of water from the extraction source to the point of use is not considered. The manufacturing processes of the hot water tank, receiver, piping, and solar collector do not include the impacts of their assembly. These impacts were omitted due to a lack of reliable data. Furthermore, due to the difficulty of finding accurate information on the quantities of materials used, the analysis was based on product data sheets and estimates from the literature. The life expectancy of the components is assumed to be 30 years (30 years × 365 days per year = 10,950 days). If the tank operates for 255 days per year (due to non-continuous use for 12 months) and considering, the previously introduced functional unit “a domestic hot water tank”, the weight of one day of operation is equal to 0.000131 of the life expectancy (1/7650 days (7650 days = 30 years × 255 days/year)), see Figure 4. Certainly, within the lifetime estimated by the manufacturer of the solar concentrator (Elma net. Srl, Trento, Italy) are already included several installations for the replacement of major components subject to wear and tear, including the coating of the solar disc and the overhaul of the two motors required for solar tracking. Here, the flow chart of the system is presented starting from the raw material extraction, considering the energy production reaching the end of life of the system. Since the solar disk is in Turin, Italy, whenever possible, the processes used for data representation were in Italy, Europe, or a European country. The software used is openLCA 1.10.3 (GreenDelta GmbH, Kaiserdamm, Berlin, Germany), and the database is version 1.00 of the open-source Environmental Footprint database.

3. Results and Discussion

3.1. Material Selection and Quantification for LCA

The tanks used to contain the water are made of steel with cathodic corrosion protection of the galvanic type. This is necessary to consider the thermal variation during the operation of the system. Magnesium anodes were chosen. Geometrical data and material specifications for the other components were taken from data sheets and materials readily available in the database, see Table 2.
The life cycle assessment (LCA) also considers pipes, for conveying water from the receiver to the tank. The assumption here is that the hot water storage tank is positioned at 2 m from the receiver, and these pipes are constructed using polypropylene reinforced with fibreglass. External thermal insulation is applied to minimize heat losses, achieved using polyurethane. All the relevant data and technical specifications are sourced from a commercial data sheet, see Table 3.
A cylindrical cavity receiver is used for its cost-effectiveness. The heat transfer surface of this receiver consists of a coiled copper metal tube. A heat transfer fluid flows within these coiled tubes to transfer the intense solar energy to the working fluid. The system presented here is designed to provide domestic hot water, with a temperature desired by the user of 45 °C. Thermia B oil, derived from highly refined mineral oils from crude oil, was chosen for this specific application. Considering the heat transfer tubes, a total of 20 litres of heat transfer fluid is required. To minimise heat loss from the cavity, the receiver of the cavity is assumed to be insulated with mineral wool insulation material, with a 20 mm thick layer of glass wool around the receiver, see Table 4.
The geometrical parameters of the parabola used in the initial phase of this study mirror those of the parabola accessible at the Energy Center of the Politecnico di Torino. A thorough literature review was conducted, and some assumptions were made to complete the complete analysis of the system. Aluminium was chosen as the construction material for the solar dish (disc). The disc cover is 2 mm thick and is made of treated aluminium to increase reflection and concentration at the receiver. The support structure is made of stainless steel, see Table 5. There is a tracking mechanism and information about its construction support, and the materials used are available directly from the manufacturer [24]: the material used is Fe360 structural steel.
In the openLCA software (version 1.10.3), the disposal of products at the end of their life cycle is facilitated using flows categorized as “waste”. These waste flows need to be incorporated into the process’s output. The method employed for end-of-life treatment is known as the cut-off method. Under this approach, the model concludes with waste collection and treatment, excluding recycling and the creation of new products [49]. End-of-life treatment was implemented for several materials, including copper, glass wool, stainless steel, the hot water tank, and aluminium. However, for certain materials, modelling end-of-life scenarios proved challenging due to the limited data available in the database and the absence of suitable proxies for their treatment. The final process, “System Use,” pertains to the production of a single hot water tank. This analysis assumes that the entire system can operate efficiently for 30 years. The system’s utilization for water production is anticipated to occur daily, with the capacity to produce one tank of hot water (190 litres) available for 255 out of 365 days in a year, equivalent to 69.86% of the year’s days. In terms of system lifetime, this translates to 10,950 days or 7650 operational days. Consequently, the production of one hot water tank contributes an equivalent of 0.000131.
The inputs of the utilisation phase include all the processes described above, including transport, as well as 190 litres of water. It is assumed that the entire system is produced at 500 km from the place of use and then transported by road with articulated lorries. Manual handling of the system was not considered due to the lack of available data on the subject. In summary, the use of the system includes the production of the solar collector, the production of the solar receiver, the production of the piping system, the production of the hot water storage tank, the transport from the place of production to the place of use, the actual use of the system, and the end-of-life disposal of the components.

3.2. Model and LCA Results

The choice of materials for the receiver was influenced by the maximum temperature derived from the Comsol multiphysics software.
This temperature is the result of the radiant flux striking the inner surfaces, sides, and bottom of the receiver after interception. When the radiant flux hits a particular surface, a fraction of it is absorbed and the rest is reflected onto the other surfaces, including the aperture. If it is reflected off the receiver wall, the process is repeated. If it is reflected to the aperture, this fraction of radiant energy is lost to the environment—reflection losses. Reflection losses and reflection on the receiver surfaces depend on the following:
  • Receiver shape and dimensions.
  • The solar absorbance of the inner surfaces of the receiver.
    The type of reflection of the inner surfaces of the receiver, i.e., specular, specular with Gaussian scattering or Lambertian (diffuse).
Therefore, the heat flux absorbed by the receiver is non-uniformly distributed across its inner surfaces, and this distribution is influenced by various factors. In this analysis, the focal plane is defined as the inner cylinder with a radius of 150 mm and a height of 230 mm. The figure below illustrates the resulting temperature distribution (Figure 5).
The highest attained temperature within the cavity receiver registers at 873.75 °C (or 1146.9 K), accompanied by an average power of 7466.7 k W m 2 . To endure this temperature, an internal coil made of copper tubes, consisting of fourteen turns along the cavity’s height, is employed. Copper is chosen due to its rapid heat transfer capabilities, owing to its excellent thermal conductivity. Additionally, its affordability is a noteworthy advantage, especially for the household sector. The maximum temperature reached inside the cavity receiver is 873.7 °C (or 1146.9 K), accompanied by an average power of 7466.7 kW/m2. As can be seen from the figure, the maximum temperature is only reached at certain points. The distribution reached is therefore compatible with the type of material (copper tubes with fourteen wound coils), and the maintenance of the receiver structure is guaranteed. Copper was chosen for its rapid heat transfer capabilities and excellent thermal conductivity, see Table 6.
To improve the ability of the spirally wound copper tubes to effectively absorb solar radiation and reduce losses, it was decided to apply a black chrome coating to the copper surface ( C r C r 2 O 3 ) . The black chrome coating has an emissivity of 0.09 and an absorbance of 0.84 [50]. The outer casing must be made of AISI 310 stainless steel, and the main properties of which are given in Table 7. AISI 310 is an austenitic stainless steel with a high chromium and nickel content and a high carbon content. This type of steel offers excellent heat resistance, although it has a significantly lower thermal conductivity than copper. As established above (Table 7), 7.71 kW is required to heat the water tank in one hour.
In the context of the presented system, approximately 5 h of radiation are required. This is based on an average heat source of 7.45 kW/m2 inside the receiver, which has a surface area of 0.207 m2. The system analysed for domestic hot water production operates without emissions during its use. However, emissions do occur during the production of these systems. The inventory collected for the life cycle assessment analysis includes all input and output components covering the entire life cycle of each modelled product. This inventory includes the flows of materials and energy exchanged between the system and the environment. Inputs are defined by the resources consumed, which include raw materials, energy, and land use, while outputs include emissions to air, water, or soil. Due to the large list of inputs and outputs, a cut-off value of 1% was applied. The result was 297 input components and 1890 output components. Below is a summary of the top 10 components for reference. Among the most used materials are hard coal, inert rock, water, natural gas, and crude oil, see Table 8.
These materials play a significant role in extraction and production processes. In contrast, other forms of renewable energy could be associated with the consumption of electricity during the production phase. The main pollutant emitted is carbon dioxide, which can be attributed to energy production, see Table 9.
Part of it comes from fossil fuels, while another part comes from the combustion or decomposition of organic materials.
The analysis of the impact of each component starts with the raw materials and includes the manufacturing phase, transport from the factory to the assembly site, and end-of-life treatment.
In the phase use, water consumption was added, while maintenance was not included due to lack of data. The climate change impact category is represented with the EF, i.e., Bern impact assessment model: Global Warming Potentials (GWPs) over a 100-year time horizon and the indicator are expressed in terms of kg of CO2 equivalent. End-of-life treatment was applied to materials: copper, aluminium, steel, polyurethane, and glass wool (Figure 6, Figure 7, Figure 8 and Figure 9) [51]. The results achieved are obtained from the openLCA 1.10.3 software.
In all processes, except pipeline pipes, stainless steel production stands out as the most significant contributor to the climate change impact category. For both steel production technologies, hot-rolling and cold-rolling, the available data set includes all relevant stages of supply, with the process inventory based mainly on industrial data. The data set for steel production is based on internationally recognised production processes and linked to regional precursors. Although steel production is known for its energy intensity and significant greenhouse gas emissions, it is important to note that steel can be recycled. However, it should be noted that this analysis does not consider recycled steel as input material.
The process with the most significant impact in all categories, except for ozone depletion, is the manufacture of the dish, see Table 10. Steel stands out as the least environmentally friendly material due to its energy-intensive production. This observation extends to other impact categories, and since satellite dishes contain a substantial amount of steel, they also emerge as the main contributors to these impact categories. In contrast, for the ozone depletion indicator, the pipe manufacturing process takes the lead. This contribution can be attributed to the use of polyurethane as an insulating material. The available data set for this material covers the entire life cycle and the inventory comes from European industry data (EU-28 + EFTA, (openLCA 1.10.3)). The same amount of domestic hot water could be heated with a conventional natural gas boiler. Assuming a boiler efficiency of 93% and stoichiometric methane consumption, 1.6 kg of CO2 will be emitted in one day. Assuming the same emissions for 30 years and considering the same number of days of operation of the solar dish, 12,240 kg of CO2 is emitted. This number results only from the operation phase of the system and is much larger than the number obtained from the production process of the four components of the solar dish analysed above. Assuming the same emissions over the life cycle and considering the days when the solar antenna is in operation, 12,240 kg CO2 is emitted. This number comes only from the operation phase of the system and is much larger than that obtained from the production process of the four solar antenna components analysed above.

4. Conclusions

This study evaluates a thermal energy production system using a concentrated solar power plant. The system runs on renewable solar energy, making its operational phase sustainable. However, the production phase involves non-renewable resources and emissions. In the first part, the geometry of the cavity receiver was analysed using the Comsol multiphysics software to select the materials. A cylindrical cavity receiver was chosen, considering a balance between cost and efficiency. Copper was chosen for the heat transfer tubes due to its high thermal conductivity and cost-effectiveness. The outer casing of the cavity receiver is made of AISI 310 steel to withstand high temperature but has a lower thermal conductivity than copper. It is insulated with 20 mm glass wool to minimise heat loss. The second part of the study considered the life cycle assessment (LCA) of the hot water production system using the openLCA software. The LCA utilised four main components: the solar dish, the solar receiver, the piping system, and the hot water tank. The materials for each component were selected based on commercial offers and scientific publications. For each component, the entire life cycle, including transport, was modelled.
The LCA analysis explored various impact categories, highlighting stainless steel as the most polluting material among the selected components. Emissions could be reduced by using recycled materials. Despite emissions during the production phase, the solar cooker represents a promising alternative to conventional hot water production systems. The study reveals that CO2 emissions during the operational phase of conventional systems exceed those from the production of the four analysed components combined. Technological advances have the potential to improve the cost-effectiveness and environmental compatibility of these systems. However, to fully quantify the environmental impact of renewable energy systems, further research in the field of life cycle assessment (LCA) is needed.

Author Contributions

I.T., writing the original draft, data curation, conduct of research, modelling activity; D.P. supervision, revising the final version, research idea. All authors have read and agreed to the published version of the manuscript.

Funding

This research received no external funding.

Data Availability Statement

Data will be provided upon request.

Conflicts of Interest

The authors declare no conflict of interest.

Nomenclature

AArea of the concentrator (m2)
cpWater’s specific heat (kJ/kg/K)
CoOptical concentration ratio (-)
CSPConcentrated solar power
CSRCircumsolar ratio
DcDiameter of the dish (mm)
dfDiameter of the focal point (mm)
DHWDomestic hot water
EThermal energy for the sensible storage
fFocal distance (mm)
GHGGreenhouse gases
lLength of the receiver (mm)
LCALife cycle assessment
PPower of the concentrator (kW)
qHeat flux (W/m2)
QIncoming solar power (kW)
SCSolar concentrator
SDHSolar district heating
TESThermal energy storage
TmainsAqueduct temperature (°C)
TmaxMaximum temperature in the tank (°C)
TminMinimum temperature (°C)
TuseDesired temperature in the tank (°C)
VTank volume for the sensible storage
φRRim angle (°)
yRDepth (mm)
ρ Density (kg/m3)

References

  1. Delivering the European Green Deal. 2021. Available online: https://commission.europa.eu/strategy-and-policy/priorities-2019-2024/european-green-deal/delivering-european-green-deal_en (accessed on 14 November 2023).
  2. McKinsey. Five Key Areas for Europe’s Energy Transition. (n.d.). Available online: https://www.mckinsey.com/capabilities/sustainability/our-insights/five-key-action-areas-to-put-europes-energy-transition-on-a-more-orderly-path (accessed on 14 November 2023).
  3. Gielen, D.; Boshell, F.; Saygin, D.; Bazilian, M.D.; Wagner, N.; Gorini, R. The role of renewable energy in the global energy transformation. Energy Strategy Rev. 2019, 24, 38–50. [Google Scholar] [CrossRef]
  4. Hafner, M.; Tagliapietra, S. The Global Energy Transition: A Review of the Existing Literature. In The Geopolitics of the Global Energy Transition; Hafner, M., Tagliapietra, S., Eds.; Springer International Publishing: Cham, Switzerland, 2020; pp. 1–24. [Google Scholar] [CrossRef]
  5. IREES—Institut Für Ressourceneffizienz und Energiestrategien GmbH. Comprehensive Assessment of the Potential for Efficient Heating and Cooling for Germany, (n.d.). Available online: https://energy.ec.europa.eu/system/files/2022-05/DE%20CA%202020%20en.pdf (accessed on 14 November 2023).
  6. IEA. Heating, (n.d.). Available online: https://www.iea.org/energy-system/buildings/heating (accessed on 3 November 2023).
  7. Mapping and Analyses of the Current and Future (2020–2030) Heating/Cooling Fuel Deployment (Fossil/Renewables), (n.d.). Available online: https://energy.ec.europa.eu/publications/mapping-and-analyses-current-and-future-2020-2030-heatingcooling-fuel-deployment-fossilrenewables-1_en (accessed on 3 November 2023).
  8. Temiz, M.; Dincer, I. Development and assessment of an onshore wind and concentrated solar based power, heat, cooling and hydrogen energy system for remote communities. J. Clean. Prod. 2022, 374, 134067. [Google Scholar] [CrossRef]
  9. Krajačić, G.; Vujanović, M.; Duić, N.; Kılkış, Ş.; Rosen, M.A.; Al-Nimr, M.A. Integrated approach for sustainable development of energy, water and environment systems. Energy Convers. Manag. 2018, 159, 398–412. [Google Scholar] [CrossRef]
  10. N’tsoukpoe, K.E.; Lekombo, S.C.; Kemausuor, F.; Ko, G.K.; Diaw, E.H.B. Overview of solar thermal technology development and applications in West Africa: Focus on hot water and its applications. Sci. Afr. 2023, 21, e01752. [Google Scholar] [CrossRef]
  11. Hafez, A.; Soliman, A.; El-Metwally, K.; Ismail, I. Design analysis factors and specifications of solar dish technologies for different systems and applications. Renew. Sustain. Energy Rev. 2017, 67, 1019–1036. [Google Scholar] [CrossRef]
  12. Task 55. IEA SHC, Integration of Large SHC Systems into DHC Networks, (n.d.). Available online: https://task55.iea-shc.org/ (accessed on 3 November 2023).
  13. Abid, M.; Khan, M.S.; Ratlamwala, T.A.H. Thermodynamic Performance Evaluation of a Solar Parabolic Dish Assisted Multigeneration System. J. Sol. Energy Eng. 2019, 141, 061014. [Google Scholar] [CrossRef]
  14. Reddy, K.; Veershetty, G.; Vikram, T.S. Effect of wind speed and direction on convective heat losses from solar parabolic dish modified cavity receiver. Sol. Energy 2016, 131, 183–198. [Google Scholar] [CrossRef]
  15. Coventry, J.; Andraka, C. Dish systems for CSP. Sol. Energy 2017, 152, 140–170. [Google Scholar] [CrossRef]
  16. Bianchini, A.; Guzzini, A.; Pellegrini, M.; Saccani, C. Performance assessment of a solar parabolic dish for domestic use based on experimental measurements. Renew. Energy 2019, 133, 382–392. [Google Scholar] [CrossRef]
  17. Wang, M.; Siddiqui, K. The impact of geometrical parameters on the thermal performance of a solar receiver of dish-type concentrated solar energy system. Renew. Energy 2010, 35, 2501–2513. [Google Scholar] [CrossRef]
  18. Abbas, S.; Yuan, Y.; Hassan, A.; Zhou, J.; Ahmed, A.; Yang, L.; Bisengimana, E. Effect of the concentration ratio on the thermal performance of a conical cavity tube receiver for a solar parabolic dish concentrator system. Appl. Therm. Eng. 2023, 227, 120403. [Google Scholar] [CrossRef]
  19. Marra, A.; Santarelli, M.; Papurello, D. Solar Dish Concentrator: A Case Study at the Energy Center Rooftop. Int. J. Energy Res. 2023, 2023, 9658091. [Google Scholar] [CrossRef]
  20. Papurello, D.; Bertino, D.; Santarelli, M. CFD Performance Analysis of a Dish-Stirling System for Microgeneration. Processes 2021, 9, 1142. [Google Scholar] [CrossRef]
  21. Borghero, L.; Bressan, M.; Ferrero, D.; Santarelli, M.; Papurello, D. Methane-Assisted Iron Oxides Chemical Looping in a Solar Concentrator: A Real Case Study. Catalysts 2022, 12, 1477. [Google Scholar] [CrossRef]
  22. Montà, E.; Santarelli, M.; Papurello, D. Synthetic-Gas Production through Chemical Looping Process with Concentrating Solar Dish: Temperature-Distribution Evaluation. Processes 2022, 10, 1698. [Google Scholar] [CrossRef]
  23. Perrero, M.; Papurello, D. Solar Disc Concentrator: Material Selection for the Receiver. Energies 2023, 16, 6870. [Google Scholar] [CrossRef]
  24. El. Ma Electronic Machining S.R.L. Manuale Uso e Manutenzione—Concentratore Solare a Disco; El.Ma Electronic Machining S.R.L.: Riva del Garda, Italy, 2019. [Google Scholar]
  25. COMSOL. How to Model Solar Concentrators with the Ray Optics Module, (n.d.). Available online: https://www.comsol.it/blogs/how-to-model-solar-concentrators-with-the-ray-optics-module/ (accessed on 20 June 2022).
  26. 2_termocoppie_kXMVjwz.pdf, (n.d.). Available online: https://www.tersid.it/files/documentoprodotto/2020/2_termocoppie_kXMVjwz.pdf (accessed on 18 December 2023).
  27. Tursunovic, I.; Papurello, D. Design of a Receiver for Solar Parabolic Dish and Life Cycle Assessment of Domestic Hot Water Production System. Master’s Thesis, Politecnico di Torino, Torino, Italy, 2022. [Google Scholar]
  28. Cabeza, L.F.; Martorell, I.; Miró, L.; Fernández, A.; Barreneche, C. Introduction to thermal energy storage (TES) systems. In Advances in Thermal Energy Storage Systems; Woodhead Publishing: Sawston, UK, 2015; pp. 1–28. [Google Scholar] [CrossRef]
  29. Corona, B.; Miguel, G.S. Life cycle sustainability analysis applied to an innovative configuration of concentrated solar power. Int. J. Life Cycle Assess. 2019, 24, 1444–1460. [Google Scholar] [CrossRef]
  30. Piemonte, V.; De Falco, M.; Tarquini, P.; Giaconia, A. Life Cycle Assessment of a high temperature molten salt concentrated solar power plant. Sol. Energy 2011, 85, 1101–1108. [Google Scholar] [CrossRef]
  31. Ko, N.; Lorenz, M.; Horn, R.; Krieg, H.; Baumann, M. Sustainability Assessment of Concentrated Solar Power (CSP) Tower Plants—Integrating LCA, LCC and LCWE in One Framework. Procedia CIRP 2018, 69, 395–400. [Google Scholar] [CrossRef]
  32. Lamnatou, C.; Chemisana, D. Concentrating solar systems: Life Cycle Assessment (LCA) and environmental issues. Renew. Sustain. Energy Rev. 2017, 78, 916–932. [Google Scholar] [CrossRef]
  33. Carnevale, E.; Lombardi, L.; Zanchi, L. Life Cycle Assessment of solar energy systems: Comparison of photovoltaic and water thermal heater at domestic scale. Energy 2014, 77, 434–446. [Google Scholar] [CrossRef]
  34. ScienceDirect Topics. Cathodic Protection—An Overview, (n.d.). Available online: https://www.sciencedirect.com/topics/physics-and-astronomy/cathodic-protection (accessed on 15 November 2023).
  35. Pathak, S.S.; Mendon, S.K.; Blanton, M.D.; Rawlins, J.W. Magnesium-Based Sacrificial Anode Cathodic Protection Coatings (Mg-Rich Primers) for Aluminum Alloys. Metals 2012, 2, 353–376. [Google Scholar] [CrossRef]
  36. EMMETI-Catalogo-Tecnico-Bollitori-e-Serbatoi-ad-Accumulo-2019.pdf, (n.d.). Available online: https://www.schede-tecniche.it/schede-tecniche-bollitori/EMMETI-catalogo-tecnico-bollitori-e-serbatoi-ad-accumulo-2019.pdf (accessed on 15 November 2023).
  37. Fiorini Industries. Rigid Expanded Polyurethane Water Storage Tank Data Sheet—Fiorini Industries, (n.d.). Available online: https://www.fiorini-industries.com/en/download/root/eng/product_data_sheets_2018_rev1/without_prices/hot_water_storage_tanks.pdf (accessed on 15 November 2023).
  38. Interline-850-Potable-Water-Tanks.pdf, (n.d.). Available online: https://marinecoatings.brand.akzonobel.com/m/2daa08217affb122/original/Interline-850-Potable-Water-Tanks.pdf (accessed on 15 November 2023).
  39. Scribd. Alkydprimer: Technical Data Sheet|PDF|Abrasive|Paint, (n.d.). Available online: https://www.scribd.com/document/518722084/Download-2 (accessed on 15 November 2023).
  40. IDROTHERM-2000-Catalogo-Listino.pdf, (n.d.). Available online: https://agenzia-estesa.it/wp-content/uploads/2021/01/IDROTHERM-2000-Catalogo-Listino.pdf (accessed on 15 November 2023).
  41. Copper—Element information, properties and uses|Periodic Table, (n.d.). Available online: https://www.rsc.org/periodic-table/element/29/copper (accessed on 15 November 2023).
  42. Materials UK. Stainless Steel 310—1.4845 Data Sheet, (n.d.). Available online: https://www.thyssenkrupp-materials.co.uk/stainless-steel-310-14845.html (accessed on 15 November 2023).
  43. ISOVER, SUIS_GB_Glass-wool_2016-03. 2016. Available online: https://www.isover-technical-insulation.com/documents/suis-sds/suis-glasswool.pdf (accessed on 15 November 2023).
  44. Shell Thermia, THERMIA-B.pdf, (n.d.). Available online: https://www.yairerez.co.il/wp-content/uploads/2019/10/THERMIA-B.pdf (accessed on 15 November 2023).
  45. Density of Steel—The Physics Factbook, (n.d.). Available online: https://hypertextbook.com/facts/2004/KarenSutherland.shtml (accessed on 15 November 2023).
  46. Materials UK. The Density of Aluminium and Its Alloys—Thyssenkrupp Materials (UK), (n.d.). Available online: https://www.thyssenkrupp-materials.co.uk/density-of-aluminium.html (accessed on 15 November 2023).
  47. Saint Gobain Building Glass UK. Physical Properties of Glass, (n.d.). Available online: https://www.saint-gobain-glass.co.uk/en-gb/architects/physical-properties (accessed on 15 November 2023).
  48. Fe Grade Steels, (n.d.). Available online: https://www.geocentrix.co.uk/help/content/items/steels/fe_grade_steels.htm (accessed on 15 November 2023).
  49. Nordelöf, A.; Poulikidou, S.; Chordia, M.; de Oliveira, F.B.; Tivander, J.; Arvidsson, R. Methodological Approaches to End-Of-Life Modelling in Life Cycle Assessments of Lithium-Ion Batteries. Batteries 2019, 5, 51. [Google Scholar] [CrossRef]
  50. Hassan, A.; Quanfang, C.; Abbas, S.; Lu, W.; Youming, L. An experimental investigation on thermal and optical analysis of cylindrical and conical cavity copper tube receivers design for solar dish concentrator. Renew. Energy 2021, 179, 1849–1864. [Google Scholar] [CrossRef]
  51. Andreasi, B.S.; Biganzoli, F.; Ferrara, N.; Amadei, A.; Valente, A.; Sala, S.; Ardente, F. Updated characterisation and normalisation factors for the Environmental Footprint 3.1 method. In JRC Publications Repository; Publications Office of the European Union: Luxembourg, 2023. [Google Scholar] [CrossRef]
Figure 1. Mesh representation of the CSP with the cavity receiver in the Comsol multiphysics software.
Figure 1. Mesh representation of the CSP with the cavity receiver in the Comsol multiphysics software.
Cleantechnol 06 00019 g001
Figure 2. Mesh representation of the receiver’s inner surface.
Figure 2. Mesh representation of the receiver’s inner surface.
Cleantechnol 06 00019 g002
Figure 3. LCA boundary system representation.
Figure 3. LCA boundary system representation.
Cleantechnol 06 00019 g003
Figure 4. Flowchart of the system.
Figure 4. Flowchart of the system.
Cleantechnol 06 00019 g004
Figure 5. Temperature (K) distribution inside cavity receiver.
Figure 5. Temperature (K) distribution inside cavity receiver.
Cleantechnol 06 00019 g005
Figure 6. Climate change impact category for the production of cavity solar receivers.
Figure 6. Climate change impact category for the production of cavity solar receivers.
Cleantechnol 06 00019 g006
Figure 7. Climate change impact category for hot water tank production.
Figure 7. Climate change impact category for hot water tank production.
Cleantechnol 06 00019 g007
Figure 8. Climate change impact category for solar dish production.
Figure 8. Climate change impact category for solar dish production.
Cleantechnol 06 00019 g008
Figure 9. Climate change impact category for pipeline production.
Figure 9. Climate change impact category for pipeline production.
Cleantechnol 06 00019 g009
Table 1. Features of the solar dish concentrator.
Table 1. Features of the solar dish concentrator.
DescriptionValueUnit of Measure
DcDiameter of the dish2370mm
fFocal distance958mm
yRDepth370mm
φ R Rim angle61.89°
CoOptical concentration ratio8013-
dfDiameter of the focal point6.41mm
lLength of the receiver200mm
AArea of the concentrator4.5 m 2
PPower of the concentrator2.8kW
Table 2. Hot water tank materials.
Table 2. Hot water tank materials.
MaterialUnit of MeasureValueNotes
Stainless steelkg104.75Value estimated from technical sheet
Aluminiumkg4.4Value estimated considering aluminium density, heat exchanger surface and thickness
Magnesiumkg0.5Literature data [34,35]
Rigid expanded polyurethanekg8.3Estimated value considering data from the technical specifications of the water storage tank [36,37]
PVCkg1Estimated plastic weight
Alkyd paintkg1.05Estimated value considering water storage geomorphology, density, and paint thickness [38,39]
Table 3. Piping system materials [40].
Table 3. Piping system materials [40].
MaterialUnitValueNotes
Polypropylenekg1.13Estimated value from data sheet
Polyurethanekg1.45Estimated value from data sheet
Table 4. Solar receiver materials.
Table 4. Solar receiver materials.
MaterialUnit of MeasureValueNotes
Copperkg11.2Value estimated from receiver geometry considering a copper density of 8960 kg/m3 [41]
AISI 310kg21.14Value estimated from the geometry of the receiver, considering the density of AISI 310 to be 7900 kg/m3 [42]
Glass woolkg0.122Estimated value considering a wool density of 20 kg/m3 [43]
Thermal oilkg17.36Value estimated considering a thermal oil density equal to 868 kg/m3 [44]
Table 5. Parabolic dish materials.
Table 5. Parabolic dish materials.
MaterialUnit of MeasureValueNotes
Stainless steelkg592.5Value calculated considering the dish with a stainless steel density of 8000 kg/m3 [45]
Aluminiumkg320Value estimated by calculating the area of the collector and its thickness, considering that the density of aluminium is 2710 kg/m3 [46]
Glasskg20Value estimated by calculating the collector area, with 2 mm glass thickness, assuming a glass density of 2500 kg/m3 [47]
Structural steelkg0.9Value calculated from the solar tracking system, considering the density of the structural steel to be 7850 kg/m3 [48]
Table 6. Copper properties.
Table 6. Copper properties.
Physical ParameterUnit of MeasureValue
Densitykg/m38960
Thermal conductivityW/(mK)386
Heat capacity at constant pressureJ/(kgK)38
Table 7. AISI 310 properties.
Table 7. AISI 310 properties.
Physical ParameterUnit of MeasureValue
Densitykg/m37900
Thermal conductivityW/(mK)23.7
Heat capacity at constant pressureJ/(kgK)610
Table 8. Inputs obtained from inventory analysis and referred to the functional unit of the system.
Table 8. Inputs obtained from inventory analysis and referred to the functional unit of the system.
Input
FlowCategorySub-CategoryUnit of MeasureResult
Hard coalResourcesFrom groundMJ3.9
Inert rockResourcesFrom groundkg3.9
Water (rainwater)ResourcesFrom waterkg2.8
AirResourcesIn airkg2.5
Natural gasResourcesFrom groundMJ2.1
Crude oilResourcesFrom groundMJ1.5
Sea waterResourcesFrom waterkg1.5
Primary energy from hydro powerResourcesFrom waterMJ0.75
Primary energy from solar energyResourcesFrom airMJ0.3
UraniumResourcesFrom groundMJ0.27
Table 9. Emissions to air and water of the main pollutants were obtained from inventory analysis and referred to the functional unit of the system (openLCA 1.10.3).
Table 9. Emissions to air and water of the main pollutants were obtained from inventory analysis and referred to the functional unit of the system (openLCA 1.10.3).
Emissions
FlowCategorySub-CategoryUnit of MeasureResult
Carbon dioxide (fossil)EmissionsEmissions to airkg0.65
Carbon dioxide (biogenic)EmissionsEmissions to airkg0.0226
Sulphur dioxideEmissionsEmissions to airkg0.0031
Nitrogen dioxideEmissionsEmissions to airkg0.00145
Carbon monoxide (fossil)EmissionsEmissions to airkg0.00126
Nitrogen monoxideEmissionsEmissions to airkg0.000056
Nitrous oxideEmissionsEmissions to airkg0.000011
Nitrogen oxidesEmissionsEmissions to airkg0.0000092
Carbon monoxide (biogenic)EmissionsEmissions to airkg0.0000014
SulphateEmissionsEmissions to airkg0.00000039
Table 10. Comparison of the analysed components for the different impact categories, source openLCA 1.10.3.
Table 10. Comparison of the analysed components for the different impact categories, source openLCA 1.10.3.
IndicatorParabolic DishHot Water TankCavity ReceiverPiping LineUnit of Measure
Acidification32.3036.4131.2420.017mol H+ eq
Climate change43008611647.79kg CO2 eq
Ecotoxicity, freshwater26105451051.16CTUe
Eutrophication, freshwater0.00510.001560.000180.0000362kg P eq
Human toxicity, cancer0.0000490.00001030.000002080.000000068CTUh
Human toxicity, non-cancer0.000190.00006430.0000001350.00000068CTUh
Ionising radiation, human health75.410.33.02414kg U235 eq
Land use5820118019729.6
Ozone depletion0.0000000680.0000003170.00000000250.00000667kg CFC-11 eq
Particulate matter0.0005180.0001040.00001850.00000015kg PM2.5 eq
Photochemical ozone formation11.92.330.4660.014kg NMVOC eq
Resource use, fossil49,10010,0002580193MJ
Resource use, minerals, and metals0.02080.04100.000008080.0000035kg Sb eq
Water use127025942.11.42m3
Disclaimer/Publisher’s Note: The statements, opinions and data contained in all publications are solely those of the individual author(s) and contributor(s) and not of MDPI and/or the editor(s). MDPI and/or the editor(s) disclaim responsibility for any injury to people or property resulting from any ideas, methods, instructions or products referred to in the content.

Share and Cite

MDPI and ACS Style

Tursunović, I.; Papurello, D. Design of a Solar Dish Receiver and Life Cycle Assessment of a Hot Water System. Clean Technol. 2024, 6, 379-396. https://doi.org/10.3390/cleantechnol6010019

AMA Style

Tursunović I, Papurello D. Design of a Solar Dish Receiver and Life Cycle Assessment of a Hot Water System. Clean Technologies. 2024; 6(1):379-396. https://doi.org/10.3390/cleantechnol6010019

Chicago/Turabian Style

Tursunović, Ibrahim, and Davide Papurello. 2024. "Design of a Solar Dish Receiver and Life Cycle Assessment of a Hot Water System" Clean Technologies 6, no. 1: 379-396. https://doi.org/10.3390/cleantechnol6010019

APA Style

Tursunović, I., & Papurello, D. (2024). Design of a Solar Dish Receiver and Life Cycle Assessment of a Hot Water System. Clean Technologies, 6(1), 379-396. https://doi.org/10.3390/cleantechnol6010019

Article Metrics

Back to TopTop