Friction-Induced Vibrations during Tightening of Bolted Joints—Analytical and Experimental Results
Abstract
1. Introduction
2. Stick-Slip in Bolted Joints
3. Analytical Model
3.1. Phases of Stick-Slip Motion
Sliding phase
Sticking phase
3.2. Approximation of Tightening Time
3.3. Characteristic Constants
3.4. Dependency of Geometric Features on Stick-Slip Vibration
4. Stick-Slip Due to Resonance
5. Experiments
5.1. Specimen Preparation and Conduction of Test Runs
5.2. Test Results and Comparison to Analytical Data
5.3. Frequency
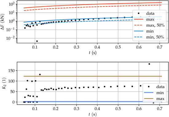
5.4. Pretension Force Step
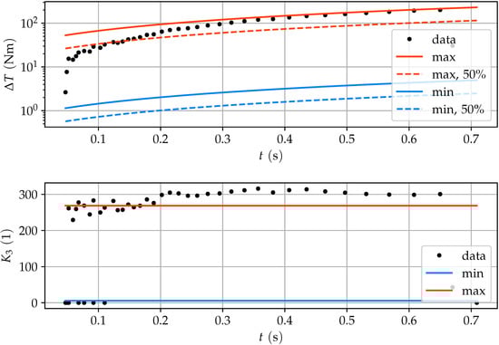
5.5. Torque Drop
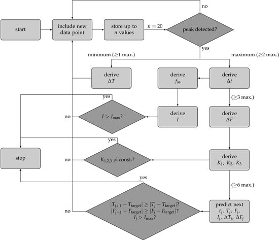
6. Real-Time Prediction
6.1. Data Set for In-Situ Estimation
6.2. Fast Peak Detection
6.3. Linear Regression of Time Variance of Stick-Slip Peaks
6.4. Regression of the Peak Torques and Force Plateaus
6.5. Accuracy of the Stick-Slip Event Estimation
6.6. Thresholds and Safety Values
7. Discussion
8. Conclusions
Author Contributions
Funding
Acknowledgments
Conflicts of Interest
References
- VDI Guideline 2230-1. Systematic Calculation of Highly Stressed Bolted Joints—Joints with One Cylindrical Bolt; Beuth: Berlin, Germany, 2015. [Google Scholar]
- Johne, V. Geometrische und Kinematische Einflüsse auf die Prozesssicherheit der Industriellen Schraubmontage. Ph.D. Thesis, Technische Universität Dresden, Dresden, Germany, 2008. [Google Scholar]
- Nassar, S.A.; Ganeshmurthy, S.; Ranganathan, R.M.; Barber, G.C. Effect of tightening speed on the torque-tension and wear pattern in bolted connections. J. Press. Vessel Technol. 2007, 129, 426–440. [Google Scholar] [CrossRef]
- Deutscher Schraubenverband. Industrielle Schraubmontage: ICS Handbuch; Mönnig: Iserlohn, Germany, 2007. [Google Scholar]
- ISO 16047. Fasteners—Torque/clamp Force Testing; ISO: Geneva, Switzerland, 2005. [Google Scholar]
- Dhayagude, N.; Gao, Z.; Mrad, F. Fuzzy logic control of automated screw fastening. Robot. Comput. Integr. Manuf. 1996, 12, 235–242. [Google Scholar] [CrossRef]
- VDI/VDE-Gesellschaft Mess- und Automatisierungstechnik. Schraubtechnik 2008: Prozess der Schraubmontage beherrschen, VDI-Berichte 2049; VDI: Düsseldorf, Germany, 2008; Volume 2049. [Google Scholar]
- Croccolo, D.; de Agostinis, M.; Vincenzi, N. Failure analysis of bolted joints: Effect of friction coefficients in torque–preloading relationship. Eng. Fail. Anal. 2011, 18, 364–373. [Google Scholar] [CrossRef]
- Fukuoka, T.; Takaki, T. Mechanical behaviors of bolted joint during tightening using torque control. Jpn. Soc. Mech. Eng. Int. J. Ser. A Solid Mech. Mater. Eng. 1998, 41, 185–191. [Google Scholar] [CrossRef]
- Japing, A.; Schlattmann, J. Bolted Joints Tribology. In Encyclopedia of Lubricants and Lubrication; Springer: Berlin, Germany, 2014; pp. 183–192. [Google Scholar]
- Ibrahim, R.A.; Pettit, C.L. Uncertainties and dynamic problems of bolted joints and other fasteners. J. Sound Vib. 2005, 279, 857–936. [Google Scholar] [CrossRef]
- Scharf, P. Die Automatisierte Montage mit Schrauben: Anforderungen, alternative Fügeverfahren, Wirtschaftlichkeit, 2nd ed.; Expert: Renningen-Malmsheim, Germany, 1994; Volume 256. [Google Scholar]
- Croccolo, D.; de Agostinis, M.; Vincenzi, N. A contribution to the selection and calculation of screws in high duty bolted joints. Int. J. Press. Vessels Pip. 2012, 96–97, 38–48. [Google Scholar] [CrossRef]
- Ben-David, O.; Fineberg, J. Static friction coefficient is not a material constant. Phys. Rev. Lett. 2011, 106, 254301. [Google Scholar] [CrossRef] [PubMed]
- Muser, M.H. How static is static friction? Proc. Natl. Acad. Sci. USA 2008, 105, 13187–13188. [Google Scholar] [CrossRef] [PubMed]
- Hörnig, T.; Kopfer, H.W.; Friedrich, C. Torque vibrations in automatized screw assembly: Reasons, elimination and virtual testing. In Proceedings of the ASME 2013 International Mechanical Engineering Congress and Exposition, San Diego, CA, USA, 15–21 November 2013. [Google Scholar]
- Baramsky, N.; Seibel, A.; Schlattmann, J. Modeling of friction-induced vibrations during tightening of bolted joints. Proc. Appl. Math. Mech. 2016, 16, 259–260. [Google Scholar] [CrossRef]
- Japing, A.; Seibel, A.; Schlattmann, J. Modellentwicklung zur Beschreibung von Reibschwingungen bei der Schraubenmontage; Fachtagung der Gesellschaft für Tribologie (GfT): Düsseldorf, Germany, 2015; Volume 63, pp. 1–10. [Google Scholar]
- Baramsky, N.; Seibel, A.; Schlattmann, J. Friction-induced vibrations during tightening of bolted joints: Insights from a multi-body model. In Proceedings of the ASME 2017 International Mechanical Engineering Congress and Exposition, Tampa, FL, USA, 3–9 November 2017. [Google Scholar]
- Leine, R.I.; Van Campen, D.H.; De Kraker, A.; Van Den Steen, L. Stick-slip vibrations induced by alternate friction models. Nonlinear Dyn. 1998, 16, 41–54. [Google Scholar] [CrossRef]
- Li, Z.; Ouyang, H.; Guan, Z. Friction-induced vibration of an elastic disc and a moving slider with separation and reattachment. Nonlinear Dyn. 2017, 87, 1045–1067. [Google Scholar] [CrossRef]
- Lima, R.; Sampaio, R. Parametric analysis of the statistical model of the stick-slip process. J. Sound Vib. 2017, 397, 141–151. [Google Scholar] [CrossRef]
- Behrendt, J.; Weiss, C.; Hoffmann, N.P. A numerical study on stick–slip motion of a brake pad in steady sliding. J. Sound Vib. 2011, 330, 636–651. [Google Scholar] [CrossRef]
- Nassar, S.A.; El-Khiamy, H.; Barber, G.C.; Zou, Q.; Sun, T.S. An experimental study of bearing and thread friction in fasteners. J. Tribol. 2005, 127, 263–272. [Google Scholar] [CrossRef]
- Nassar, S.A.; Sun, T.S. Surface roughness effect on the torque-tension relationship in threaded fasteners. Proc. Inst. Mech. Eng. Part J J. Eng. Tribol. 2007, 221, 95–103. [Google Scholar] [CrossRef]
- Stephen, J.; Marshall, M.; Lewis, R. An investigation into contact pressure distribution in bolted joints. Proc. Inst. Mech. Eng. Part C J. Mech. Eng. Sci. 2014, 228, 3405–3418. [Google Scholar] [CrossRef]
- Marshall, M.B.; Lewis, R.; Dwyer-Joyce, R.S. Characterisation of contact pressure distribution in bolted joints. Strain 2006, 42, 31–43. [Google Scholar] [CrossRef]
- Gong, H.; Liu, J.; Ding, X. Calculation of the effective bearing contact radius for precision tightening of bolted joints. Adv. Mech. Eng. 2016, 8, 1–8. [Google Scholar] [CrossRef]
- Kellermann, R.; Klein, H.C. Berücksichtigung des Reibungszustandes bei der Bemessung hochwertiger Schraubenverbindungen. Konstruktion 1956, 4, 236–244. [Google Scholar]
- Hörnig, T.; Födisch, F.; Friedrich, C.; Johne, V.; Füssel, U. Stick-Slip-Ereignisse bei der Schraubmontage: Analyse—Einflüsse—Vermeidung; University of Siegen: Siegen, Germany, 2012. [Google Scholar]
- Sadd, M.H. Elasticity: Theory, Applications, and Numerics, 2nd ed.; Elsevier: Amsterdam, The Netherlands, 2009. [Google Scholar]
























© 2018 by the authors. Licensee MDPI, Basel, Switzerland. This article is an open access article distributed under the terms and conditions of the Creative Commons Attribution (CC BY) license (http://creativecommons.org/licenses/by/4.0/).
Share and Cite
Baramsky, N.; Seibel, A.; Schlattmann, J. Friction-Induced Vibrations during Tightening of Bolted Joints—Analytical and Experimental Results. Vibration 2018, 1, 312-337. https://doi.org/10.3390/vibration1020021
Baramsky N, Seibel A, Schlattmann J. Friction-Induced Vibrations during Tightening of Bolted Joints—Analytical and Experimental Results. Vibration. 2018; 1(2):312-337. https://doi.org/10.3390/vibration1020021
Chicago/Turabian StyleBaramsky, Nicolaj, Arthur Seibel, and Josef Schlattmann. 2018. "Friction-Induced Vibrations during Tightening of Bolted Joints—Analytical and Experimental Results" Vibration 1, no. 2: 312-337. https://doi.org/10.3390/vibration1020021
APA StyleBaramsky, N., Seibel, A., & Schlattmann, J. (2018). Friction-Induced Vibrations during Tightening of Bolted Joints—Analytical and Experimental Results. Vibration, 1(2), 312-337. https://doi.org/10.3390/vibration1020021

