Next Article in Journal
Wind Speed Prediction Based on AM-BiLSTM Improved by PSO-VMD for Forest Fire Spread
Previous Article in Journal
Applying an Interpretable Deep Learning Model to Identify Wildfire-Prone Areas in Southwest China
 
 
Font Type:
Arial Georgia Verdana
Font Size:
Aa Aa Aa
Line Spacing:
Column Width:
Background:
Review

A Review of Two-Dimensional Cellular Automata Models for Wildfire Simulation: Methods, Capabilities, and Limitations

by
Ioannis Karakonstantis
and
George Xylomenos
*
Department of Informatics, Athens University of Economics and Business, 104 34 Athens, Greece
*
Author to whom correspondence should be addressed.
Fire 2026, 9(3), 108; https://doi.org/10.3390/fire9030108
Submission received: 24 December 2025 / Revised: 13 February 2026 / Accepted: 26 February 2026 / Published: 2 March 2026
(This article belongs to the Special Issue Firebreak Optimization in Fire Prevention)

Abstract

Two-dimensional cellular automata (CA) models are widely used for wildfire simulation due to their clean representation of environment and fire mechanics and their computational efficiency. In this review we describe the mechanisms through which forestry fuel characteristics, topographic features, firefighting suppression strategies, fire spotting behavior and meteorological conditions are represented and integrated within these models. While these models are effective for large scale simulations, in which high precision is not critical, their reliance on discrete representations of space and time, along with simplified local state transition rules, introduces additional challenges and limitations. This review presents key methodologies, hybrid implementations, and model extensions of CA-based wildfire simulation models, highlighting their inherent strengths, limitations, and practical challenges. In addition, it provides a classification of the computational and simulation techniques applied to wildfire spread and behavior.

1. Introduction

In recent years, we have become eyewitnesses to an alarming increase in wildfires across the globe. Fueled by global warming and climate change, wildfires spread uncontrollably, ravaging forests, destroying infrastructure, and threatening human lives and communities [1]. Even more alarmingly, researchers project a continued and accelerating increase in wildfire danger and total burned area in the coming decades [2]. The ecological impact is also severe, as wildfires release massive amounts of CO2, degrade land and disrupt ecosystems for decades, leading to wildlife displacement [3]. Additional land and water quality deterioration is expected after a wildfire, due to the poor water infiltration and ash deposition in burned areas [4]. Further health implications for humans are associated with exposure to wildfire smoke, particularly increased respiratory morbidity and adverse cardiovascular outcomes. Fine particulate matter (PM2.5) and toxic gases released during wildfires can penetrate deep into the lungs and enter the bloodstream, exacerbating health conditions [5].
Traditional approaches to suppress wildfires are becoming less effective as wildfires tend to escalate both in area and in damages, making the development or enhancement of existing wildfire spread prediction tools imperative. The literature covers a wide range of state-of-the-art methods, implementing advanced technologies like satellite monitoring, artificial intelligence, fluid mechanics and climate modeling. Accurate forecasting can provide critical estimates of the affected areas, allowing for proactive measures such as controlled burning, firefighting resource allocation and planned evacuations of civilians. Improved wildfire spread simulation can reduce the loss of lives, mitigate ecological disruption and reduce fire suppression costs. Research in this field is not pursued merely to add to the volume of publications, but to drive meaningful change, reshaping our societies toward greater sustainability in an era of escalating wildfire risk.
It is crucial to recognize that fire is not merely a destructive force, but a fundamental evolutionary component that has shaped our planet throughout Earth’s history. Wildfires can promote nutrient cycling by transforming accumulated biomass into ash, thereby releasing essential elements such as nitrogen and phosphorus in forms that can be rapidly absorbed by soil microorganisms and remaining vegetation [6]. Furthermore, many ecosystems—particularly Mediterranean shrublands and boreal forests—have evolved fire-adapted traits, with reproduction and regeneration in many species being dependent on periodic fire, a phenomenon described as fire-dependent reproduction [7,8,9]. Additionally, low-intensity fires can function as a natural regulatory mechanism by reducing accumulated surface fuel loads, such as dead wood and leaf litter, and by influencing pest dynamics, including bark beetle populations, which may otherwise contribute to widespread timber mortality [10]. Building upon this ecological necessity, prescribed (or controlled) burning has emerged as a vital land management tool that mimics these natural fire regimes under safe conditions. By deliberately introducing a low-intensity fire, planners can reduce hazardous fuel loads (e.g., dead wood, underbrush) that would otherwise feed catastrophic wildfires [11]. However, given the inherent risks of escaping control, the safe and effective implementation of prescribed fire again relies heavily on advanced simulation tools that can predict fire behavior under current conditions. These simulations are executed throughout the planning process, serving as an additional decision-support system for determining when environmental conditions are safe enough to proceed. Given the importance of simulation for prescribed fire planning, models proposed for general wildfire simulations have also been applied to such scenarios [12].
Using computational models to predict wildfire behavior is far from a new approach. Extensive research has been conducted to incorporate weather conditions, terrain data, fuel types and vegetation composition in fire behavior simulations, so as to improve their accuracy. Authorities and firefighting personnel usually rely on these simulations to revise evacuation plans, deploy crews on key points, and identify areas subject to extreme risk. Moreover, costly and time-consuming proactive measures can be tested before being implemented in the real world. For example, the effectiveness of logging in dense forestry areas, the construction of firebreaks and the trimming of trees can be evaluated before being implemented, saving time and costs. Beyond short-term simulations, we can adjust our fire suppression strategies by projecting how wildfires may evolve under different scenarios under the influence of climate change. In other words, a wildfire simulation allows us to trade uncertainly for actionable intelligence.
However, achieving the desired level of accuracy relies on both the precision of the computational methods employed and a detailed, up-to-date representation of the wildfire environment. These environmental inputs primarily consist of meteorological conditions, the composition and spatial arrangement of forestry fuels, and topographical data. A recent publication [13] highlights the value of establishing a common cognitive framework capable of accommodating stakeholders with diverse knowledge backgrounds. Such a framework enhances the clarity and consistency in representing the wildfire environment, by addressing ambiguities and providing up-to-date, structured information through an ontology-based approach.
Simulation techniques generally fall into two broad categories: vector-based methods with an infinite solution space (e.g., partial differential equation solvers, Huygens’ principle-based models) and raster-based methods with a discrete solution space (e.g., cellular automata and Markov-based approaches). In this review, we focus on cellular automata (CA) due to their conceptual simplicity, computational efficiency, robustness, and extensive validation across a wide range of scientific publications and real-world applications. CA are based on discrete, typically square, lattices, which naturally lend themselves to highly efficient parallel computation. This raster-based representation of the simulation solution space further simplifies implementation and allows the large-scale modeling of vast wildlands in a unified manner. The increasing popularity of CA has resulted in development of enhanced variants that extend beyond the classical definition of CA. Modern formulations often integrate additional computational modules such as stochastic processes, data acquisition methods and optimization techniques, or hybridization with vector-based models, in order to improve accuracy. While CA are a mature simulation method originating from the ‘50s, they also remain a continuously evolving family of algorithms capable of addressing increasingly complex fire behavior dynamics. Hence, they remain a valuable tool for wildland management and civil protection agencies.
Several surveys, both dedicated and generic, have examined the use of CA in wildfire spread simulation. These surveys document the evolution of CA fire models from minimal rule-based formulations toward more data-oriented and hybrid approaches, incorporating external APIs, datasets and wildfire ecosystem-related dynamics. The contribution of Pastor et al. [14] to wildland fire behavior and the models used to represent it includes an extensive review of CA-based approaches, along with a comprehensive discussion of surface and crown fire models, spotting fire behavior, and their theoretical foundations. One of the most comprehensive and extensive studies on wildfire behavior and spread was published by Sullivan [15] in three parts. In the third part of his review, the author examines CA-based simulation techniques, concluding that they have notable limitations and do not behave as precise analogs of real-world wildfire dynamics, mainly due to their raster nature and the lack of modeling of the third dimension. The work of Perry [16] outlines the challenges and the physics associated with wildfire simulation and reviews a number of simulation models applicable to it. Although the publication is not highly detailed in terms of model presentation, it provides the necessary theoretical background on wildfire behavior, allowing the reader to effectively follow current research. Papadopoulos and Pavlidou [17] published a comprehensive survey of wildfire simulators with a particular emphasis on software implementations and their design and implementation characteristics. Their study reviews how different simulators—many of which are based on CA—are architected in terms of model structure, data integration mechanisms, and implemented wildfire physics. The work of Beyki et al. [18] aims to identify the nature of discrepancies observed in wildfire simulation software based on Rothermel’s model. Although it is not focused on CA methods, it highlights their inherent limitations and the challenges that arise when they are applied to simulations. The work of Brasiel and Lima [19] provides a brief review of the recent CA wildfire simulators together with a test-case implementation in the Brazilian Cerrado. Rollier et al. [20] present an extensive and largely generic survey of CA and their applications across a wide range of domains. Although their work includes wildfire-related publications, the breadth of the survey necessarily limits the level of detail devoted to each application. Nevertheless, the study provides a highly useful taxonomy of the methods presented, which is particularly valuable for researchers.
While the aforementioned surveys cover a broad range of wildfire simulators, many of them based on CA engines, the limited depth of analysis of each individual implementation restricts the reader’s ability to fully identify the specific technical approaches and challenges introduced by each solution. As researchers seek to improve known CA-based methods, additional technical challenges inevitably arise, necessitating novel solutions beyond those previously considered. It is within this context that the present survey is conducted. Its objective is not to provide a brief description of every method published in the literature, but rather to provide a relatively brief, yet detailed, analysis of the key approaches, emphasizing their respective advantages and limitations.
The remainder of this paper is organized as follows. Section 2 provides an overview of wildfire simulation techniques, setting the context for the study. In Section 3 we present CA basics. Section 4 describes the CA approach to wildfire simulation, including the main assumptions and modeling approaches for the two major cases, CA with finite states and with continuous states, with respect to the spatial domain. Section 5 presents a comprehensive review of some of the most characteristic approaches in the literature and discusses their limitations. In Section 6 we discuss the limitations of CA-based wildfire simulation models in general and outline some possible improvements. Section 7 concludes the paper and outlines directions for future work.

2. Fire Simulation Models

The problem of wildfire prediction has gained a lot of attention in the literature and a plethora of models have been proposed. These models aim to predict how wildfires ignite, spread, and behave under various environmental conditions and assumptions. One of the most fundamental and widely acknowledged classifications of wildfire models is based on the underlying principles that they implement, which allows for their systematic categorization into three distinct types: empirical, semi-empirical, and physical models [21]. Physical models express fire spread as a physical process utilizing thermodynamics and combustion chemistry, making them quite computationally heavy with limited practical applications. Empirical models offer a macroscopic understanding of the phenomenon, derived from statistical methods, regression and data calibration. Semi-empirical models combine both approaches, and hence are more appropriate for real-world applications, offering sufficient accuracy under reasonable computation time. Each approach balances accuracy, computational load, and data acquisition needs in a different way, so it is not surprising that the literature presents a wide range of models within each category. This stems from the fact that no single model is universally suitable [22]. Varying assumptions and inherent limitations compel researchers either to develop new models or to adapt existing ones under the conditions of a specific case.
However, a wildfire model cannot be applied to real-world scenarios independently; it requires integration into a computational framework capable of executing the model’s principles and translating them into actionable outputs. A computational model is required to couple the wildfire spread model with time and spatial information. The objective is to provide a numerical representation of a wildfire characteristic (like fire line intensity or rate of spread) at a given space and time. Some of the most applied computational models for wildfire simulation are cellular automata [23,24], wavelets [25], Markov processes [26], level-set methods [27] and agent-based methods [28,29].
In order to generate meaningful outputs, a computational model must undertake a series of steps, which are executed implicitly as part of its internal processes:
  • Space digitization and time discretization: The division of time and space into computationally manageable intervals. Usually grids, meshes (discrete space) or vector representations (continuous space) are used, with topological characteristics assigned to them. At each computational step, the state of the digitized space is subject to evaluation according to some transitioning rules.
  • Apply propagation/spread mechanism: Use of the fire model’s formulas to compute ignition probability, ignition time, front velocity or any other characteristic at each location and time interval.
  • Handle topological structures: The computational model should deal with the geometry of the involved items, such as distinguishing fuel barriers and heterogeneous or ambiguous data, geometry simplification of complex shapes, handling of discontinuities or missing data, merging burned areas during simulation, etc.
  • Integrate with external sources: Almost any computational model relies on external sources for weather data, fuel composition and terrain elevation. The data acquisition mechanisms may range from web services to crowdsourced data.
  • Display output: The output of the model should provide a digital representation of the simulated area’s state, corresponding to a specified point in time. Additional qualitative indicators derived from the model, such as the fire front perimeter and the rate of spread, can serve as valuable inputs in the decision-making process.
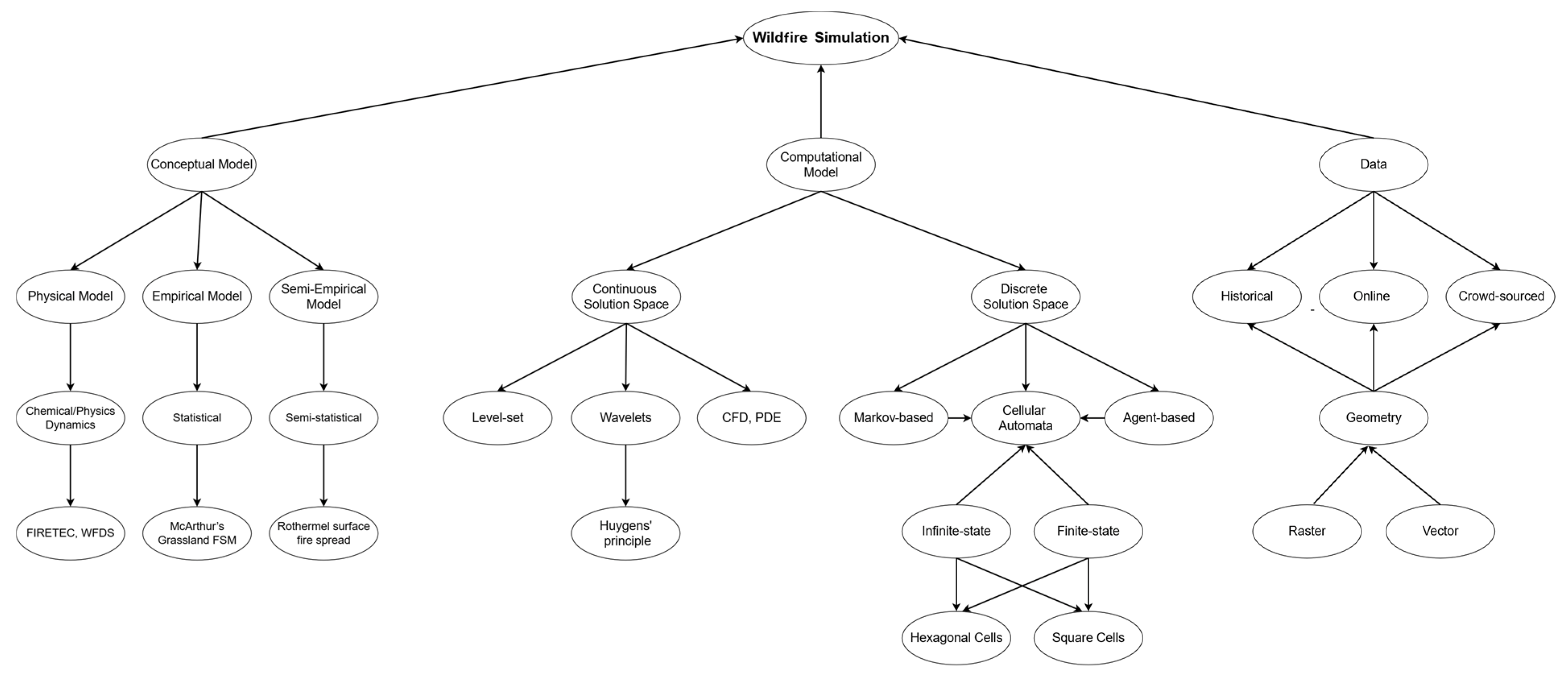
Modeling wildfire propagation encompasses a broad spectrum of approaches that can be systematically organized into a taxonomy according to their underlying assumptions, computational representation, and data requirements. To facilitate a clearer understanding of the current literature in the field, we present the following taxonomy (Figure 1) of the most commonly employed methods. This taxonomy exhibits not only the conceptual diversity of wildfire models, but also the computational and data-oriented choices that shape their application in simulation and decision-making support. It should be noted that certain methods may simultaneously fall into more than one category, reflecting the inherent overlaps in methodological approaches. This classification represents one possible framework, rather than an exhaustive or definitive taxonomy scheme.
At the first level of the taxonomy, we identify three fundamental questions that a researcher must answer to select the appropriate simulation model for the case: specifically, what the underlying conceptual model will be, which computational model is most appropriate, and what types and age of data are available to support the simulation.
  • Conceptual model: Depending on the required level of accuracy and the feasibility of representing the wildfire environment (e.g., spatial features, fuel characteristics), we can select a physical, empirical, or semi-empirical model. In the case of wildfires, the most applicable are semi-empirical models, since vast, heterogeneous areas must be modeled in limited time.
  • Computational model: Typically, in wildfires raging for kilometers, we do not require extreme spatial accuracy, so using a discrete solution space leads to reduced computational time while maintaining acceptable accuracy. In this subdivision we find the most applied techniques, such as cellular automata, agent-based and Markov-based approaches. Hybrid methods combining vector-based approaches with cellular automata techniques leading to continuous-like solution spaces do exist, as we will see in the following section.
  • Data: Data availability, resolution and the time elapsed between data acquisition and model execution (the age of the data) are among the most crucial factors for receiving an accurate output from any simulation engine. Usually they are available from online APIs or may be known from past events (mapping of a burned area) or even acquired by crowdsourcing methods [30].

3. Cellular Automata

Cellular automata (CA) are a form of a mathematical model used to describe and model complex systems across a wide range of scientific fields. In general, a CA is a discrete representation—both in time and space—of such systems, defined through the application of a set of local interaction rules, with the aim of predicting the macroscopic behavior of the system. CA were firstly introduced by John von Neumann in the 1950s [31] and since then they have become the subject of extensive scientific work and development in physics, biology [32], computer science, and environmental studies [33].
The first step in describing a cellular automaton is constructing its grid of cells. The term grid is introduced in order to model the space in which the phenomenon we model is taking place. The grid can be a line in 1D (Figure 2), a plane in 2D (Figure 3) and can be expanded to any dimension. Usually, the shape of the cells is selected to be square or hexagonal. Each cell represents a discrete element of the modeled system at a given time; we also assume that time passes in discrete steps. At each step, the state of all cells belonging in the grid is updated deterministically, according to a set of local rules that are related to the status of its neighboring cells.
With the term neighborhood we refer to a set of cells that are considered in the calculation of a given cell’s next state (with blue color in Figure 3). The state of each cell in the next time step is determined by its own current state as well as the states of nearby cells within its neighborhood according to a set of rules. The configuration of the neighborhood varies according to the complexity of the model, but the Moore and von Neumann neighborhoods (Figure 3) are the most widely applicable.
The set of applied rules (usually deterministic) govern how the state of a cell evolves over time, based on the states of its neighboring cells in the previous time states. These states are typically discrete, but cellular automata with continuous states do find applications. Additional rules may be introduced to describe cases where the neighborhood of a cell exceeds grid boundaries, for initialization purposes, etc.

4. Using Cellular Automata for Wildfire Simulation

This section examines the two major approaches regarding the spatial domain of the simulated area: discrete states and continuous states.

4.1. Cellular Automata with Finite States

Cellular automata with finite or discrete states model the wildfire spread using a two-dimensional (2D) CA grid. Usually, the grid is divided into square cells (less often, hexagonal ones) of known dimensions. Each cell in the grid represents a portion of the study area and can be in one of the four possible states below:
  • 0: unburned (contains combustible fuel)
  • 1: burning (fuel has been ignited and will burn within this simulation time step)
  • 2: burned (any fuel has been consumed completely and cannot be ignited again)
  • 3: empty (to model water bodies or other incombustible materials)
Based on the definition of the permissible states for each cell, and especially for state 2, it can be assumed that a wildfire consumes all available fuel and a cell cannot reignite at the next simulation time step, even though this assumption is clearly unrealistic. Most implementations adopt the aforementioned four-state logic, although the specific labeling used to denote these states may differ across publications.

4.2. Cellular Automata with Continuous States

In contrast, in an infinite- or continuous-state CA, the possible states are not restricted to a finite set and can vary continuously, often represented by real values (e.g., the per cent of consumed forestry fuels in a cell, the average fire intensity inside a cell, etc.). This allows for a more detailed and nuanced representation of the system’s behavior, though it comes with increased complexity and additional transition rules. This approach allows a cell to be in a burning state for multiple simulation steps, increasing the probability for neighboring cells to catch fire.
Finite-state CA are considered oversimplified and less accurate since continuous-state systems can provide a much more realistic simulation of wildfire dynamics by accounting for intermediate states (e.g., varying levels of fire intensity). The assumption that an area is fully burned in a single simulation step with fire propagation occurring only in the subsequent step is unrealistic. Forest fuels are composed of materials that may burn over extended periods of time, and the rate of fire spread varies spatially due to multiple factors such as fuel composition, topography and weather. This inherent oversimplification where the fire front instantaneously advances in uniform discrete steps inevitably introduces inaccuracies, as it fails to capture the continuous and variable nature of fire propagation in real-world scenarios. Furthermore, such an approach makes the choice of the simulation time step extremely critical. Choosing a large simulation time step will make the fire front propagate more rapidly than it would in reality. The same applies for the selection of the cell size. A huge cell size will lead to a behavior where the fire front will be propagated to more areas than it would if a more appropriate cell size had been selected, since some spatial detail of the area inside the cell is omitted.
To provide more realistic results and fewer inaccuracies, particularly in complex, heterogeneous landscapes, highlighting the fluctuating duration of burning and the variable intensity gradients that influence the rate of fire spread in reality, researchers proposed CA variants with continuous states like the one proposed by Karafyllidis [34].

5. Cellular Automata-Based Methods for Wildfire Simulation

To ensure consistency and facilitate understanding across discrete and continuous cellular automata (CA) formulations, we adopt the following definitions throughout this manuscript. In discrete CA, state refers to the status of a cell at a given time step. This can be a finite set of values (e.g., no fuel, burned, etc.). Condition represents the environmental (e.g., weather) or fuel attributes influencing state transitions. In continuous CA, state may represent partial burn levels as it can be modeled on an arbitrary continuous scale and condition similarly refers to local environmental attributes.

5.1. Typical Cellular Automata Simulator

Alexandridis et al. [24] proposed a typical finite-state cellular automaton for wildfire simulation. It consists of four discrete states and four simple local transition rules applied to each cell based on its eight adjacent cells (Moore neighborhood). The first three rules reflect the standard assumptions of discrete-state cellular automata modeling (see Section 4.1). The final rule introduces a probability term pburn, which determines whether the examined cell will ignite or not. In order for a cell to be considered as a candidate to ignite at the next simulation step t + 1, it must have at least one adjacent cell in the current time step t that is in the burning state (state 1 in the context of this study). Accordingly, the calculation of the term pburn captures the effects of wildfire behavior influencing factors on the spread of the fire and is expressed as follows:
p b u r n =   p h 1 + p v e g 1 + p d e n p w p s  
Τhe terms pveg, pden, pw, and ps are probabilities regarding the influence of vegetation type, vegetation density, wind and slope on wildfire spread, while the term ph denotes a “constant probability” that models the likelihood of a cell adjacent to a burning one to catch fire under the influence of no other factors (like wind, slope and vegetation type). It is important to select the other probabilities such that the computed pburn remains bounded between 0 and 1. Although the method for determining ph is not clearly specified in the publication, it seems to serve more as a tuning parameter, since the likelihood of fire spread is heavily dependent on the chemical composition of the fuels and their spatial arrangement; hence, it is not realistic to assume that it can be constant. Additionally, the method addresses the phenomenon of spotting fires—which occurs when flaming boughs, pinecones, or other burning materials are carried by the wind and ignite unburned or partially burned areas ahead of the main fire front—by introducing a fifth rule that probabilistically determines the direction and distance that dp such materials can travel. As a result, a separate probability pc is used to determine whether the falling material will ignite the cell on which it lands.
To demonstrate the effectiveness of the proposed method, the authors simulated a past fire in Spetses, an island in Greece, that occurred in 1990. The data acquisition regarding the vegetation types and density of the burned area was conducted by examining preexisting photomaps and Digital Elevation Model (DEM) files. The input data preprocessing was performed in ArcGIS 9.2 in vector format (this choice was likely made to improve visualization clarity in the UI) and the simulations were conducted in a MATLAB environment where the inputs were rasterized. Based on the aerial data, three vegetation and three vegetation density classes were identified, with corresponding values assigned to their probability coefficients (Equation (1)). The selection of specific coefficient values appears to rely primarily on empirical knowledge and observations presented in the literature. More critically, there is no evidence of a unified framework capable of mapping different fuel types to numerical weighting factors, which limits the general applicability of the method.

5.2. Multi-Variable Discrete-State Cellular Simulator

In 2011, Alexandridis et al. [35] extended their previous model by incorporating additional variables influencing fire behavior, including fuel moisture content and vegetation height. Additionally, they modeled the impact of aerial fire suppression tactics, which makes the model resemble real-world wildfire events more closely. Moreover, the authors discuss the constraints arising from the choice of an appropriate simulation time step, emphasizing that it must be sufficiently large to fulfill the hypothesis that the fuel inside a cell must be consumed within the current simulation step.
However, the authors’ assumption of a fixed time step throughout the simulation process is difficult to sustain. In the presence of heterogeneous vegetation and changing meteorological conditions, this constraint will inevitably be breached: either the time step will be too small for the fire to propagate throughout the cell area, or it will be so long that the fire should have spread outside of the cell. In order to address this issue, the authors manipulate the “constant probability” p0 (denoted as ph in their previous publication) as a linear function of cell size and “base rate” R0 of the fire. Obviously, R0 must be an average forward rate of spread (ROS) of the available forestry fuels for current meteorological conditions. However, weather and fuel conditions will vary within the simulation area, so a constant ROS cannot be calculated. Moreover, deviations in fuel composition may lead to nonlinear influence on the ROS. In particular, the ROS value will differ significantly at the rear and at the flanks of the fire perimeter [36,37].
While the method accounts for vegetation height and the associated ROS of a potential crown fire (a fire that spreads through the canopy of trees and can propagate independently of the existence of a surface fire), it fails to recognize that crown fires can occur—although it is rare—independently of surface fires; hence, simulating them in the same spatial space as surface ones is not an accurate representation of reality but a valid simplification for the majority of the cases.
The publication also presents a well-documented and accurately modeled approach to aerial tactical fire suppression operations. Constraints like the distance from a water source, the expected length of aerial drops, the water carrying capacity of firefighting airplanes and the limitation to daytime operations are taken into consideration. A Probability Density Function (PDF) is constructed to determine the number of aerial drops that may occur at a given simulation step under these constraints. Each cell in state 1 (burning) located in the front of the wildfire samples this PDF to predict if it will receive an air drop. If the cell is elected as a receiving one, the method calculates how many neighboring cells will be covered by the radius of that air drop by examining the size of the side of the cell and the (given) length of the drop. Finally, all cells receiving that particular airdrop can be extinguished by returning to state 2 (completely burned) at the current time step with a fixed probability of pent. Despite the fact that the modeling of air suppression tactics is almost flawless, changing the state of a burning cell to completely burned after air drops will later fail to simulate conditions where the wind changes directions towards the burned areas, causing partially consumed fuels to ignite again.
In contrast to the previous publication, the authors provide numerical data regarding the vegetation coefficients for twelve types of vegetation, although there are still only three density classes. Data acquisition methods for the evaluation test case (Mount Parnitha, 2007) seem to be the same as the initial publication. Weighting tuning coefficients (e.g., wind effect) are obtained through an “optimization procedure” aiming to align the burned area predicted by the simulation with the actually burned one. Also, there is a possibility that coefficient selection may exhibit some degree of over-adaptation to the evaluated test case.
Last but not least, the authors acknowledge the difficulties they faced regarding data acquisition due to the limited spatial resolution of the initial photomaps. They experienced uncertainty in reliably characterizing the exact vegetation type and its density. We have previously argued that a data acquisition mechanism for data streamed directly from the field is a necessity [13]; this is clearly depicted in this case. Finally, the meteorological conditions corresponding to the test case could not be accurately identified, due to the insufficient temporal and spatial resolution and topography-related fire-induced phenomena.

5.3. Dynamic Neighborhood Selection

Freire et al. [23] presented another improvement over finite-state CA for wildfire simulation. It shares the same implementation proposed by Alexandridis [24], but introduces wind-driven neighborhood selection. Compared to the original implementation, the modified model amplifies the effect of wind on wildfire spread by allowing distant cells, rather than only adjacent ones, to ignite. Although the precise method for defining the neighborhood remains unclear, the model introduces a series of wind-speed thresholds that progressively expand the set of cell sites eligible for ignition. The authors explicitly state that the neighboring sites can extend to as many as 10 sites. This choice gives the method the ability to simulate spotting fires. However, this assumption overestimates the spotting distance in wind-driven wildfires, especially when the model employs large cell sizes. Also, spotting behavior is related to specific vegetation types and tree height, and cannot be accurately modeled by such an oversimplified mechanism.
In order to construct the vegetation type and density map, the authors examine the Corine Land Cover 2006 (CLC2006) dataset (100 m resolution) in raster format and the MODIS-based annual Maximum Green Vegetation dataset (1000 m resolution) [38]. They classified the vegetation of the study area (30 × 30 km) into four vegetation types and four vegetation densities. Weighting probability coefficients were empirically chosen or obtained from previous publications, including [24]. The authors observed a delayed behavior in fire spread when running the original implementation during the exploding stage of the actual wildfire. In contrast, the improved implementation reproduced this stage more accurately, although it exhibited unrealistically rapid spread during the initial phase of the simulation. This discrepancy may be due to a possible overfitting of the wind-threshold parameters that govern the extent of the neighborhood cells considered for ignition, since the researchers had access to meteorological data from the real wildfire event.

5.4. Remote Sensing with Publicly Available APIs

The implementation by Velasquez et al. [39] is another variation based on the work presented in [24]. The authors innovated not in the computational or simulation modeling domain, but rather by utilizing Google Maps web version as a data source for their model. Unlike other implementations that utilize more complex and less ready-to-use data sources (e.g., raster files that must be downloaded and then cropped to the simulation area), they directly query the widely available Google Maps API. Even though Google Maps was not designed for remote sensing applications, particularly vegetation classification, it offers a fast and effective means of analysis and serves as a valuable baseline metric for more advanced ones. Terrain elevation was obtained by directly querying the Google Maps API, while vegetation and land cover usage were acquired indirectly by examining the corresponding tiles of the map. Unlike satellite photoproducts intended for use in remote sensing applications, Google tiles contain only RGB channels, which restricts their applicability in calculating indices such as NDVI (Normalized Difference Vegetation Index) [40] or SAVI (Soil-Adjusted Vegetation Index) [41]. Despite the fact that the authors do not provide enough details on how they derive the density and the type of vegetation from the RGB values, similar methods that utilize only visible bands do exist, like Triangular Greenness Index (TGI) [42] and Visible Atmospherically Resistant Index (VARI) [43]. In summary, while the proposed method can generate reasonable simulation results from limited user-provided geospatial data, its performance is inevitably constrained by the low spatial resolution and outdated imagery available from Google Maps and from the non-existent mapping of the vegetation types to appropriate classes.

5.5. Operation-Ready Implementation

The PROPAGATOR model [44], considered the most mature in terms of operational readiness, has been refined through eleven years of implementation and deployment in operational environment by civil protection authorities. Early versions of the platform did not include an adequate ROS model, and as a result, the simulations lacked temporal detail, particularly with respect to propagation speed. The latest release of PROPAGATOR has been implemented as a web-based platform that enables the integration of user-specified fire suppression strategies and data acquisition techniques for obtaining terrain elevation and fuel cover characteristics. The system also utilizes meteorological parameters for the simulation of more realistic fuel behavior processes, including an implementation for estimating the moisture content in fine dead fuels, that is, small, highly combustible dead vegetation (e.g., needles, twigs, and leaf litter) that responds rapidly to environmental conditions.
Unlike the previously presented approaches, PROPAGATOR adopts a contamination process framework to model the stochastic propagation of fire between adjacent grid cells, rather than transition rules. A similar discrete-state and Moore neighborhood methodology was selected for the grid cells. In the model, the flame front propagation is represented as a probabilistic transition of a cell from the unburned to the burning state, driven by a nominal spread probability pn, which is then used along with cell-specific factors for topography, wind, and fuel moisture to form a transition probability. The probability of a burning cell i to spread the fire to its adjacent cell j is denoted as pij and is calculated as follows:
p i j = 1 1 p n a w h e m
where awh is a factor that expresses the influence of wind and topography (awh = awah) and em a factor that models the impact of the fine fuel moisture content.
When the algorithm probabilistically elects cell j to be ignited due to neighboring with cell i, the transition time Δt is obtained from
Δ t = d V p r o p f m
where Vprop is the ROS, d the distance between the centers of cells i and j and fm is the fuel moisture factor. The fuel moisture factor is calculated using a nonlinear function [45] of fuel moisture, representing its influence on fuel flammability.
Another innovative aspect of the method is the incorporation of an adjacency matrix that quantifies the fire spread likelihoods among vegetation types (restricted to six classes). This matrix defines the nominal spread probability pn as a function of the vegetation type of the burning cell and that of its adjacent neighboring cell. These classes (Broadleaves, Shrubs, Grassland, Fire-prone conifers, Agro-forestry areas and Not-fire-prone forest) provide an abstract yet easily interpretable classification of forestry fuel types, with their corresponding nominal spread probabilities obtained via calibration against observed fire behavior data.
The model classifies fire suppression activities into two groups: water-based operations and mechanical or structural operations (e.g., firebreaks). The authors proposed that water-based operations should increase the fuel moisture of targeted cells to a predefined level (μwl), while structural interventions reclassify previously vegetated cells as “Non-vegetated areas,” effectively removing them from the fire propagation process.

5.6. Continuous-State Cellular Automata Simulator

Karafyllidis et al. [34] introduced a novel framework to overcome the limitation of the four permissible states employed by traditional methods to represent the situation of a burning cell at continuous burning stages from partially burned to completely consumed by fire. The authors addressed the intrinsic limitation of finite-state CA in accurately capturing the continuous and gradual transition of a region from containing unburned vegetation, through intermediate stages of partial combustion, to a fully burned state. At time step t, the state S i , j t of the cell with coordinates (i,j) represents the burned area within the cell as a ratio of the total cell area, and hence its value lies in [0, 1], where 1 means that is completely burned. The model adopts the well-established pattern of Moore neighborhood and its transition rule accounts for wind effect and topography influence. The significance of the ROS in fire propagation is represented only indirectly, as it governs the selection of the simulation time step. The time step ta is derived from the ROS and the length α of the side of the cell as follows:
t a = a R O S
Obviously, the selection of ta is critical for the simulation and it is stated that it must be selected according to the highest expected ROS value.
In contrast with the other methods, which decide probabilistically which cell to ignite at the next simulation step, the method will ignite (at least partially) any cell that either shares a side or is diagonally adjacent to a burning cell. The state S i , j t + 1 of the cell (i,j) at time step t + 1 is given by
S i , j t + 1 = S i , j t + S i 1 , j t + S i , j 1 t + S i , j + 1 t + S i + 1 , j t + 0.83 S i 1 , j 1 t + S i 1 , j + 1 t + S i + 1 , j 1 t + S i + 1 , j + 1 t  
For simplicity we present only the simplified equation that does not account for wind and elevation effect. Obviously, at any simulation step, the value of S i , j t + 1 varies from 0 to 1, but may also exceed 1 and therefore must be appropriately constrained to this value. Equation (5) implies that if we choose to set the time step to the value of Equation (4), the state of the cell will become the sum of the states of its adjacent ones and the sum of the states of its diagonally adjacent cells multiplied by the term 0.83. The coefficient 0.83 arises from the geometric assumption that, for diagonal spread, the fire front travels a distance of tα*ROS = α across the diagonal of the cell whose length is α√2. Hence, the fire will have consumed about 83% of the area of the cell. Obviously, that is an oversimplification, since neither the wind nor the fire propagation angles are multiples of 45°.
Wind effects are combined with the calculated state of a cell by assigning eight directional weighting coefficients—one for each neighboring cell in the Moore neighborhood—that account for both wind speed and direction. Larger values indicate a stronger contribution to fire spread from the respective neighboring cell.
Due to the unique nature in which the method utilizes the ROS, neither tuning coefficients nor vegetation type classes are employed. It is assumed that users must use an appropriate model for obtaining ROS prior to the simulation. Then, they must select the appropriate time step for the simulation. Unfortunately, the authors evaluated their model exclusively using relatively simplified, synthetic benchmarks across varying terrain configurations, meteorological conditions, and abstract fuel types, without providing any real-world validation of the proposed method.

5.7. Variable Simulation Time Step

Sun et al. [46] created a model based on the Daily Burning Index (DBI) [47], introducing the concept of a “speed change rate index,” which quantifies the influence of current environmental conditions on wildfire behavior. A variable-time-step approach is implemented in the simulation, aligned with the aforementioned concept, to improve the spatial accuracy of the modeled wildfire behavior as a function of varying environmental conditions. The representation of wildfire dynamics is further enhanced by incorporating intermediate burning stages. In particular, the model distinguishes five sequential stages, each with its corresponding values as follows 0: unburned, 1: early burning, 2: full burning, 3: extinguishing gradually and 4: completely extinguished.
The ROS in m/s is denoted as R (forest fire spread speed) (see Equation (6)) and it is given as a linear function of R0 (initial speed of the forest fire) and four other factors which model the terrain (Κθ), wind influence (Κφ), fuel type (Κs) and a time correction coefficient (Κr), which is subject to fine tuning. Κφ and Κθ are nonlinear functions of wind angle and slope:
R = R 0 Κ φ Κ θ Κ s Κ r
The R0 parameter is derived from the DBI presented by Wang [47] and is calculated according to Equation (7):
R 0 = a T + b V + c ( 100 H ) D  
where T is the maximum air temperature, V is the noon mean wind scale, H is the lowest daily relative humidity and a, b, c and D are constant coefficients.
The cell transition rule is modified so that at each time step the fire can be propagated to neighboring cells if the state of the ignited cells is equal to “full burning” according to Equation (8):
S i , j t + Δ t =   S i , j t +   R i 1 , j 1 t + + R i + 1 , j + 1 t Δ t L R i , j t = 0  
where S i , j t is the state of the cell (i,j) at the tth time step, R i , j t is its speed of spread (see Equation (6)) at the same time, L is the side length of the cell, and Δt is the duration of the next simulation time step. Additionally, the time step Δt is calculated dynamically according to Equation (9):
Δ t = Δ t 0 e a i , j   t  
where Δt0 is the time step selected during the initialization of the method and α i , j t is the “speed change rate index,” which is calculated by subtracting the expected speed of spread at the next step from the speed in the current. Hence, Δt is decreasing exponentially with the ROS, reproducing the wildfire’s explosive dynamics and enabling the model to adapt its spatial and temporal resolution accordingly.
Model validation was performed using the 2020 wildfire in Mianning County, Sichuan Province. Meteorological input data were obtained from the China Meteorological Data Sharing Service Network. Terrain information was derived from ASTER GDEM v2, and satellite imagery from Landsat ETM+ and Sentinel-2 was utilized.
However, the DBI [47] was designed primarily as a fire danger rating tool, not as a direct ROS estimator. Despite the fact that the authors do not replicate the exact methodology used by Wang and have incorporated correction coefficients and variable time steps to address its limitations, the underlying issues are likely to persist. Particularly, the formula for DBI calculation does not account for fuel moisture content, fuel loading, etc., which strongly influence fire dynamics. It serves mainly as a daily index and by its very design, it inevitably smooths out any intra-day fluctuations and variations, which are the opposite of what a fire simulation tool requires. The calculation of the cell states in Equation (8) implies that the cell states are continuous and not discrete (maybe an undocumented rounding process is involved), which is another strong point of the method, requiring further explanation and exploitation.

5.8. Synergistic Vector-Based and Cellular Automata Approach

Zhuang et al. [48] proposed a synergistic approach by combining the robustness of CA with dynamic spatial and temporal resolution features. The fire spread is calculated based on the DBI approach by Wang [47] and is used similarly to Sun’s [46] methodology. A key novelty of the proposed approach is that fire propagation may occur not only within a cell, but even outside of it (Figure 4), depending on the ROS and cell dimensions. Importantly, the fire front is represented not in grid coordinates (i,j) but in Cartesian coordinates (x,y) on a planar surface. The propagation dynamics are governed not only by the commonly used cell state variable (which is used here in a different way), but also by an additional variable, the “critical condition judgment” Cf. Both variables are continuous, and they are interpreted as follows. The Cf value is used to characterize the state of a cell based on three conditions: Cf = 0 indicates an unburned cell, 0 < Cf < 1 is the burning state, and values above 1 signify that the cell is completely burned. On the other hand, the variable “state” S i , j t describes the state of the adjacent cell (according to the direction of spread) of the cell with coordinates (i,j). A value of 0 or 1 indicates that the adjacent cell is unburned, 1 < S i , j t < 2 means that the current cell caused its adjacent cell to start burning, and values above 2 means that the adjacent cell is completely burned.
The formula for S i , j t is the same as in Sun’s [46] implementation, while the condition judgment factor is calculated as follows: C f = R O S i , j t   Δ t L c e l l .
After an ROS value R and a direction (in multiples of 45°) of spread are obtained, the method must examine if the fire will leave the boundaries of the cell or not. For the N, E, S and W directions of spread, the algorithm examines the length of spread, the length of the side of the cell and, for the NE, SE, SW and NW directions, the diagonal of the cell. Then, we distinguish two cases: If the fire front lies outside the current cell, then the new fire front coordinates (x2,y2) are calculated according to the ROS and the duration of the current time step. If the spread takes place inside the current cell, a propagation displacement Lspread is calculated as follows:   L s p r e a d = R O S × t s t e p . Then, the remaining time tres (the time that remains for the fire to reach the cell’s boundaries) is obtained as follows: t r e s = ( L c e l l L s p r e a d ) / R O S . The updated fire front coordinates are computed as before, but in this case they fall within the interior of the cell. Finally, the new simulation time step must be deducted to match the remaining time tres, which is required to make the cell burn. The time step will continue to be updated in subsequent iterations until the fire spread extends beyond the cell boundaries.
Although this solution is among the most temporally and spatially detailed approaches proposed in the literature for simulating fire dynamics with CA, it operates as a vector-based approach that is later mapped onto the grid. While the transition rules are consistent with CA methodology, the fire front is not strictly confined to adjacent cells. Under extreme ROS values, the fire can theoretically reach any location on the grid by propagating across continuous spatial space, potentially spanning more than two cells in a single time step. The state of a cell which is replaced by the term “critical condition judgment factor” Cf is only a single-dimension indicator of fire spread, as the fire propagates asymmetrically in multiple directions. Lastly, as the method adopts the DBI approach, our previously stated comments regarding this choice remain applicable.

5.9. Enhancing Wildfire Perimeter Accuracy via CA and Optimization Techniques

Ghisu et al.’s [49] comprehensive literature survey indicates that raster-based approaches, including CA, are prone to spatial distortions, often producing triangular-like artifacts rather than smooth curvature lines, and thus failing to accurately represent a realistic wildfire perimeter. This limitation is inevitable due to the discretized grid structure, which constrains fire propagation to predefined cells rather than following continuous curvature lines as a vector-based method would be expected to do. Extensive research has been conducted to characterize and mathematically represent [50] the geometry of wildfire perimeters. Although one of the earliest and simplest formulations—the elliptical model [51]—remains the standard adopted by most researchers, alternative shapes such as the double ellipse and the ovoid have also been proposed, particularly for more specialized scenarios.
We can identify two components embedded within the proposed method. The first is a conventional CA with four states, and the second is an optimization procedure executed in parallel to compute five correction coefficients, intended to mitigate the shape distortions arising from the discrete nature of the CA. The time step is held constant and chosen such that the fire front cannot extend beyond the boundaries of a single cell. Rothermel’s method is employed to derive the rate and direction of spread, and these outputs are subsequently used to estimate the theoretical length-to-breadth ratio of the expected elliptical fire shape. Comparing any point or the whole shape of the CA solution to the ellipse can lead to quantifying the required corrections. This is achieved by executing an optimization method such as Tabu Search [52] after the CA has produced a provisional solution. This optimization stage yields a set of correction coefficients, which are subsequently used to compute the next CA transition and so on.
Although it is a promising method combining the spatial resolution advantages of vector-based approaches with the computational efficiency of raster-based methods, the authors decided to conduct a benchmark only against simulations generated by the FARSITE software, rather than against real-world test cases. In addition, since the model relies on a theoretically prescribed fire shape, more complex phenomena such as backfire spread are estimated using approximations rather than being represented by dedicated physical models.

5.10. A Lightweight and Easy to Implement CA Model

Weinhouse et al. [53] argue that the recently proposed models are becoming increasingly complex due to the continual addition of parameters and tuning characteristics. As a result, they require substantially more input data, which is often difficult for users to obtain directly or must be generated indirectly through advanced and computationally expensive methods. Instead, the proposed method relies on remote sensing data (satellite photoproducts and digital elevation maps) to form a new burn probability variable (pburn), which can then be incorporated into cellular automata in the conventional manner, similar to Alexandridis’s [24] approach, as follows:
P b u r n = p 0 f N D V I f s l o p e f w i n d
where p0 is a constant ignition probability; fslope and fwind are variables that quantify the influence of terrain elevation and wind speed. The fNDVI variable expresses a vegetation index derived from a lookup table based on four vegetation density classes and their corresponding NDVI values. Its purpose is to replace the ambiguous vegetation density probability used in previous studies by providing a more explicit and physically interpretable representation.
The primary strengths of the method lie in its simplicity, minimal input requirements, and computational efficiency. However, tuning the p0 probability still requires access to near-real-time data, such as current weather conditions, if the model is to be applied for predicting wildfires that have not yet occurred. However, since it is a simplification of the two first methods, the previously mentioned limitations and concerns are still applicable. The authors validated the method against past wildfire data obtained from remote sensing sources (satellite photos).

5.11. Mitigating Geometric Distortions via the Ellipse Model

In order to mitigate the known limitations of CA-based simulations which lead to artifacts and geometric discrepancies as the wildfire must match the shape of the cells, Trunfio et al. [54] proposed a CA method in which they introduced two novelties. Firstly, they replaced the traditional CA scheme with the macroscopic cellular automata (MCA) [55] approach, allowing the model to benefit from additional features such as the ability to link the cell state with multiple properties (e.g., in the case of fire simulation, the fuel type). As a result, the state transition function must be modified accordingly to consider them, too. Unlike typical CA-based models, MCA accounts for external effects and is not limited to purely local rules in order to capture macroscopic effects. In this implementation, it is modeled by a set of global functions that run before the transition function.
The second novelty introduced is that instead of the fire source occupying the centroid of a cell, the source of the fire (represented by the rear focus (fi) of a local ellipse) can occupy any position inside it. This allows for spread directions that are not constrained by the lattice, resulting in more accurate and realistic simulation outputs. The authors use the well-known model of the simple ellipse [51,56] in order to express a theoretical fire perimeter at a given time. Last but not least, a global function (φt) automatically adapts the time step in order to ensure that the ellipse in the fastest-burning cell does not skip over neighboring cells in a single step, which maintains the integrity of the spread mechanism. The rate of spread is calculated from Rothermel’s [36] equations.
The transition function (η) is executed at each time step examining which cells will ignite and updating their local ellipses. The core idea is that multiple local ellipses (γi) are generated with a free-selected rear focus (fi) and orientations (θi) within each cell (rather than being fixed to the cell center), and their union forms the total burned area.
The authors tested their method under different conditions using several test cases (homogenous conditions, real topography, high wind), which were validated using the FARSITE vector-based simulator. They also experimented with increasing the neighborhood size and found it to have a positive outcome on accuracy.

5.12. CA Models for the Wildland–Urban Interface (WUI) Dynamics

So far, we have examined standard CA wildfire models that are based on traditional forest fire dynamics (like Rothermel’s model). These models fail in urban environments, because houses and human-made infrastructure do not burn like continuous biomass. WUI-CA models solve this by introducing distinct cell states (e.g., “Forest”, “Structure”, “Road”) and state-dependent transition rules.
A typical example of a WUI-CA is the heterogeneous CA model of Jiang et al. [57], which integrates forest fire dynamics and structural fire dynamics within one CA framework. The core innovation is that the CA grid is heterogeneous, meaning cells are flagged as either “forest areas” or “urban areas”, obey different transition rules, and have different states. Cells in forest areas can evolve in five states: “Not burned”, “Catching burning”, “Full-developing”, “Turn to extinguish” and “Extinguished”. The permitted states of cells in urban areas are extended to six: “Original State”, “Ignition”, “Slow Development”, “Full Development”, “Flashover” and “Extinguished”. The model can also account for the influence of fire-resistant or non-combustible elements, such as roads and wastelands, on fire spread dynamics. These elements are represented as barriers that violate the continuity of the flammable materials.
For vegetation cells, the model calculates the rate of spread (R) using Equation (11), which is based on fuel load ( K f ), terrain elevation ( K s ) and wind ( K w ). The transition between the states ( C i j t ) of the cells is calculated using Equation (12) based on a Moore neighborhood and the rates of spread ( R i j t ) of the adjacent and diagonal cells.
R = R 0 · K w · K s · K f ,
C i j t + Δ t = C i j t + R i 1 , j 1 t + R i + 1 , j 1 t + R i 1 , j + 1 t + R i + 1 , j + 1 t Δ t 2 L + R i , j 1 t + R i 1 , j t + R i + 1 , j t + R i , j + 1 t Δ t L ,
For cells containing “urban areas,” the model switches to a different semi-empirical transition rule based on thermal radiation and contact. Instead of rate of spread (R), the authors introduced the concept of ignition probability ( I n ) based on thermal transfer principles. A building ignites with probability I n if the total heat received exceeds a threshold. The probability of igniting the unburned nth building I n is derived by the influence of M nearby burning buildings according to Equation (13) (simplified).
I n = 1 i = 0 M ( 1 P M i n ) ,
The term P m n refers to the probability of igniting the nth building due to the heat received from the mth building within an influence range. The calculation is derived from [58] (Equation (14)), where P T n is a probability coefficient (from a lookup table) related with the materials used to build the building, P W is a weather-related probability coefficient, P S n is a coefficient dependent on the state of the building and P A m n represents the ratio of the area within the influence range that is occupied by the nth building.
P m n = P T n · P W · P S n · P A m n ,
The model couples forest and urban fire spread using a common heat-based mechanism. Fire propagation from forest to urban areas and vice versa is governed by heat flux emitted from burning cells, represented by influence ellipses whose size depends on environmental conditions. A forest fire can ignite nearby buildings if they fall within its thermal influence range, while burning buildings can similarly ignite surrounding forest fuels, enabling bidirectional fire spread between wildland and urban areas despite their different internal CA representations.
Validation tests conducted against a real WUI fire event in California, US, and additional simulation results of the same area obtained from the FlamMap 6 software.
A similar approach is followed by Ju [59], which additionally focuses on the semantic modeling of the WUI environment by introducing ontologies and explicitly defining properties for the entities involved in the fire process, a concept also presented in refs. [13,60] but in a different context. This publication is particularly important because it addresses a critical and often overlooked aspect of fire spread: the ability of fires to propagate even in the presence of fire-resistant materials. By probabilistically modeling heat transfer and ignition mechanisms, the study provides a realistic representation of how flames and embers can overcome roads or wastelands, offering valuable insights for understanding fire behavior in the wildland–urban interface and guiding urban planners in fire prevention and mitigation strategies.
While the proposed CA model provides a novel and promising approach, given the increasing frequency of fires in WUI zones with climate change, it is surprising that the study does not incorporate fire suppression tactics, particularly considering the proximity to populated areas where the mobilization of firefighters and aerial suppression activities is expected to be rapid. In the model, fuels within urban areas are simplified and classified into only three basic categories. Similarly, the influence of weather is represented in a highly simplified manner, capturing only coarse effects on fire behavior rather than detailed atmospheric interactions. Although mapping the materials composing residential structures is a crucial step for the accuracy of the proposed method, acquiring these data and classifying these structures is difficult and presents substantial practical challenges.

5.13. Model Selection Approach

The reviewed CA-based wildfire models were chosen based on several complementary factors: methodological representativeness, ensuring that the selected models illustrate a range of approaches and formulations within the CA framework; citation impact, reflecting their influence and recognition within the scientific community; operational maturity, favoring models that have been applied in real-world or large-scale simulation scenarios; and availability of validation results. By applying these criteria, we aimed to provide a representative and informative selection that balances scientific rigor with practical relevance, while offering readers a transparent rationale for the inclusion of each model.
As a baseline reference for new researchers, we consider model [24] to serve its role very effectively. It features a clear, simple, and robust formulation and includes validation against real-world wildfire incidents, making it particularly accessible for those entering the field. Building on this foundation, the same author later extended the model to incorporate firefighting aerial tactics [35], simulating the effect of airplanes through stochastic processes. This extended version also includes validation against observed wildfires, demonstrating the practical applicability and reliability of the approach. In both cases fuel classification characteristics are given as a reference for future studies.
One of the most highly cited publications on cellular automata with continuous states is that by Karafyllidis [34]. Subsequent studies have largely followed a similar approach, allowing continuous values during intermediate calculation phases but discretizing cell states during the final output [57]. This strategy preserves computational flexibility and precision while maintaining the clarity and interpretability of discrete cell states in the resulting simulations.
Freire [23] introduced a novel approach to modeling spotting behavior by employing a dynamic, wind-driven neighborhood definition, in contrast to traditional methods that treat spotting as a vector-based process, calculating distances directly from the ignition source. This approach allows for more flexible and spatially adaptive representation of ember propagation and firebrand-induced ignitions.
The method proposed by Jiang [57] examines the problem of WUI fires in a holistic manner. It incorporates the effects of weather, forest fuels, and urban fuel characteristics, as well as transition rules between buildings and forested areas in the intermix zone. Additionally, the model addresses the phenomenon of fire propagation through fire-resistant materials by probabilistically modeling heat transfer mechanisms, providing a more realistic representation of fire behavior in complex urban–wildland environments.
The approach proposed in [39] is particularly interesting because it leverages publicly available data sources, notably Google Maps. Although this method provides limited detail in terms of fuel categorization, the data are easy to acquire and can be cached as map tiles on user devices, allowing the model to be extended to operate even in the absence of continuous internet access.
In contrast, Weinhouse [53] proposed coupling the burning probability with indices derived from remote sensing data, particularly the Normalized Difference Vegetation Index (NDVI). NDVI is a well-documented proxy for vegetation density; however, it does not provide a highly accurate characterization of vegetation type and requires access to remote sensing data, which in turn depends on network availability.
We included the PROPAGATOR [44] model because it was initially developed in 2008 and has since undergone continuous improvements and extensions. The model was developed for the Italian Civil Protection Department and is actively used as a rapid emergency response tool, supporting early warning and fast response during ongoing wildfire incidents before they escalate in intensity. In addition, PROPAGATOR has demonstrated its effectiveness in prescribed burn planning, further highlighting its practical applicability in both operational and preventive fire management contexts [12].
A particularly distinctive methodology is proposed by Trunfio [54], who adopts a macroscopic cellular automata approach that enables the coupling of locally made decisions with macroscopic system behavior. This approach is used to mitigate a well-known limitation of cellular automata, distortions arising from the discretization of time and space. At the macroscopic level, the model evaluates fire propagation against theoretical elliptical spread patterns, which are used to smooth the overall simulation outcome.
A similar approach is adopted by Zhuang et al. [48], who couple a vector-based extension with the cellular automata framework to mitigate ambiguities in the interpretation of rate of spread (ROS) and burn probability. Their model allows fire propagation to be estimated both within and outside cell boundaries, enabling burning to be represented more accurately.
The same issue of distortion, addressed from a different perspective, is tackled by Ghisu et al. [49], who employ an optimization-based technique using the Tabu Search algorithm to correct and refine the output of a traditional discrete-state CA simulation.
The approach of Sun et al. [46] addresses a limitation of cellular automata related to the discrete representation of time. Ignition probability is linked to the DBI, allowing for a more dynamic formulation, and is coupled with variable time steps that are adaptively adjusted to reduce inconsistencies in simulated fire spread arising from the bounded spatial extent of the cells.
Our analysis of these models highlights how the publications address key limitations, the novel contributions they introduce, and assesses the current state of the art in cellular automata wildfire modeling. These models provide the foundation for the following Discussion, where we present a comprehensive comparison in tabular format and elaborate on the limitations identified across the surveyed publications.

6. Discussion

Table 1 summarizes the previously discussed CA-based wildfire simulators, offering a visual and readily interpretable comparison of their methodological foundations, strengths, and limitations. It is expected that performance will vary across scenarios, with certain models performing suboptimally in conditions for which others have been specifically designed or data sources are not present.
While the vast majority of the methods presented in the literature belong to the class of discrete-state CA due to their efficiency and simplicity, there are some cases where the state of the cells takes continuous values, improving the spatial accuracy of the method and helping visualize a more realistic estimation of the burn area.
Researchers should consider modifying a continuous-state model to account for all possible propagation directions rather than restricting it to a fixed set as in [34]. Limiting the model in this way may cause it to exhibit discretized behavior due to the limited range of state values for the cells. The selection of the simulation time step is even more critical in this method; overestimating it will lead the method to constrain the cell values to its maximum value of 1, while underestimating it will create an unrealistic case where fire will propagate through partially burned areas which will continue to be on fire for an extended number of time steps. This issue is addressed in Zhuang’s model [48], but the implementation is closer to a vector-based approach with the adoption of a CA methodology.
On the other hand, the most critical limitation of a discrete-state CA implementation is its inability to explicitly incorporate the ROS into its mechanism that governs cell state interactions. As a consequence, the model may produce artificial patterns or discontinuities (since we have to visualize half-burned cells as fully burned cells that also contribute to the propagation of fire to an unburned cell), particularly when simulating areas with diverse vegetation conditions. Modifying the method to accommodate variable simulation time steps could alleviate some of these issues without requiring a major refactoring of the core idea. However, the problem cannot be fully eliminated in the intermix zone where vegetation types are blended. In cases like this, a promising solution that needs further exploration is the use of arbitrary or irregular grids, which could offer computational advantages while providing a more realistic representation of landscape heterogeneity and diversity. We examined some publications [57,58] utilizing some form of irregular grids, with special focus on the WUI case. Large homogeneous areas could be modeled using simple shapes, whereas more complex vegetation patterns could be represented with advanced geometrical structures, such as quadtrees [61] or other hierarchical grid maps, allowing finer resolution where needed without excessive computational cost.
These observations lead to the conclusion that mapping ignition probabilities to physical properties such as the rate of spread (ROS) is inherently ambiguous, as most models lack clear formulations to support such mappings. Ignition probabilities are computed as a product of multiple contributing factors (e.g., wind, slope, fuel flammability), and regardless of how these components are expressed, the result remains a dimensionless probability. As such, there is no unique or direct mapping between probability and distance per time step. We therefore consider this limitation intrinsic to probabilistic CA models and highlight it as an important consideration for their interpretation and use.
To illustrate this issue and the resulting misrepresentation of reality, we present an example in Figure 5, where we have defined the simulation time step to be 10 min and the cell side to be 100 m. Assuming that there are two types of vegetation with ROS 5 m/min and 10 m/min, in the simulation time step t, the black cells are completely burned and the red cells are now on fire (probabilistically chosen to catch fire with probability Pburn). At the next time step t + 1, all the red cells must become completely burned (black), although only for cell 2 it is reasonable to assume that it will be consumed by fire (by oversimplifying and assuming the same front and flank ROS). However, cell 1 will only be partially burned. Even worse, at the same time step t + 1, the neighboring cells of cell 1 will be considered as candidates for catching fire, even if the fire front cannot reach their position yet. A straightforward solution, under the assumption that no dynamic data are fed to the simulator, would be to either decrease the cell size resolution to 50 m or increase the simulation time step to 20 min. However, such adjustments would result in an unnecessary increase in computational time and memory requirements for the first option and reduced temporal resolution for the second option, while also necessitating higher spatial resolution requirements in the input data. In the more realistic scenario where dynamic variables (such as weather conditions and suppression tactics) are incorporated in real time, it becomes infeasible to predefine the ROS for all vegetation types and environmental conditions at each cell. Additionally, for the case illustrated in Figure 5 (where the cell 1 ROS is significant slower than that of cell 2), there is no way to “adjust” the Pburn probability for cell 1 to “slow down” the progression of fire front in this area, because a probability cannot exceed the value of 1 (is certain to burn).
In addition to the limitations discussed above, it is important to consider the treatment of fire–atmosphere interactions within cellular automata wildfire models. Although two-way coupling between fire behavior and atmospheric dynamics is increasingly recognized as important, current CA-based approaches typically incorporate weather effects in a simplified manner—such as through dynamic time steps, externally prescribed meteorological inputs, or proxy indices like DBI [47]—rather than explicitly modeling fire-induced atmospheric feedbacks, which largely remain outside the scope of CA wildfire simulations. This limitation is, to a large extent, an acknowledged design choice, as CA models are primarily intended for large-scale wildfire simulations where explicit fire–atmosphere coupling would be computationally expensive and would undermine the key advantages of cellular automata, namely processing efficiency and simplicity of implementation.
Another important issue that must be addressed in order to obtain a clearer picture of the capabilities and reliability of these simulation models is their performance when applied to realistic data. As discussed above, several models have been validated only using synthetic fires or simulated events generated with the aid of other simulation software tools. In the few cases where validation against real fire events has been conducted, such evaluations are typically limited to isolated case studies. This situation highlights the need for further methodological development regarding the validation of wildfire simulation models. One possible direction is the adoption of a fixed and standardized set of fire events, covering a range of spatial scales, spread durations, topographic conditions, and vegetation types, which could serve as a universal benchmark for model evaluation. At this point, it is important to emphasize that no model—particularly cellular automata-based approaches—can be directly applied to different scenarios without some degree of modification or parameterization. We argue that static parameterization is insufficient to realistically represent such highly variable conditions, and that dynamic techniques capable of adjusting model parameters in real time are required. This constitutes a promising and important direction for future research.
Despite recent advances in machine learning and artificial intelligence, cellular automata-based wildfire models remain highly relevant due to practical constraints related to data availability, communication restrictions, and operational deployment. Data-driven models typically rely on continuous access to large datasets and stable network connectivity for training, updating, or inference. In real wildfire scenarios—particularly in remote or rapidly evolving environments—such conditions cannot be assumed. Communication networks and the power grid may be either heavily damaged by fire or overwhelmed by excessive demand from mobile phone usage [62,63]. It is often unrealistic to expect reliable data streams or computing resources, let alone the ability to drive complex AI models from mobile phones or edge devices without access to external AI infrastructures. CA-based models, by contrast, are lightweight, self-contained, and capable of operating with minimal data inputs and updating their estimates as soon as new data become available [64]. Their rule-based structure allows them to be implemented and executed locally without dependence on external servers or continuous connectivity, making them suitable for deployment on resource-constrained devices and in places with poor connectivity. This ease of implementation also facilitates coupling with other modeling techniques—such as physical fire behavior models, WUI-specific models, and simplified weather parameterizations—enabling flexible, hybrid simulation frameworks, as demonstrated by the examples in Section 5. Furthermore, CA remain one of the few realistic solutions for simulating wildfire spread over very large spatial domains. Their inherent scalability and low computational overhead make them well suited for modeling extensive areas at user-controlled spatial resolutions, where machine learning approaches may become prohibitively expensive or impractical. In such contexts, CA-based methods provide a robust, efficient, and operationally viable modeling approach, ensuring their continued relevance in large-scale wildfire simulation.

7. Conclusions and Future Directions

We examined twelve methods of simulating wildfires based on cellular automata (CA). Each implementation is designed to address a specific problem or set of wildfire aspects, and consequently, the data requirements and the level of user expertise required vary substantially. No method is expected to be both computationally efficient and extremely tempospatially accurate at the same time, unless specific compromises are made. In general, CA-based methods are considered computationally efficient, making them suitable for situations where implementation on mobile devices is required and where compromises may be necessary due to limited battery life. Even the most simple and easy to implement ones heavily rely on external sources of updated information regarding specific environmental conditions and the user’s ability to distinguish vegetation types and forestry fuel arrangement. For example, in many publications, fuel data were derived from human-made or arbitrary classifications into custom fuel classes rather than using an established fuel database. One reason for this is that comprehensive fuel databases are not available for all regions of the world. In addition, fuel conditions change frequently, particularly in regions experiencing large-scale fires each year, which further limits the usefulness of static databases. Additional cognitive barriers, such as poor usage of terminology [13] and ambiguous spatial information [64] may further hinder the interpretation of evolving wildfire phenomena. Hence, the choice of simulation method is less critical than the user’s ability to select the approach most appropriate for the specific conditions and constraints they face.
Identifying both the limitations and inherent challenges of each simulation model is a crucial step in ensuring its appropriate use under specific circumstances. Through this review, we identified the assumptions and limitations of the proposed approaches and argued that these methods provide a solid baseline for developing a wildfire simulator based on CA methods that can run on mobile devices, due to the lower computational complexity of CA. The design of such a simulator should prioritize battery life preservation, while maintaining sufficient accuracy and leveraging the problem of limited available data, especially at the early stages of the simulation. The system should dynamically be updated to the most suitable model as more data become available, incorporating any new information, which is a further argument for using a computationally simpler model, as updated information from the field will require (at least) partially rerunning the simulation.
It is to be expected that the rasterized nature of cellular automata inevitably introduces some distortions and artifacts that are very difficult to mitigate. Curved features will be represented as pixelated shapes unless a very high resolution is used, which would dramatically increase computational cost and eliminate many of the advantages of CA-based approaches. Typical examples to mitigate this issue are hybrid implementations where vector-based logic [48] is combined with transition rules along with parameter optimization and calibration techniques [65]. We believe that a promising avenue for future work is to focus on methods mitigating this problem by optimizing CA behavior, thereby improving the representation of fire behavior without the need to increase spatial and temporal resolution.

Author Contributions

Conceptualization, I.K.; methodology, I.K.; investigation, I.K.; writing—original draft preparation, I.K.; writing—review and editing, I.K. and G.X.; supervision, G.X. All authors have read and agreed to the published version of the manuscript.

Funding

This research received no external funding.

Institutional Review Board Statement

Not applicable.

Informed Consent Statement

Not applicable.

Data Availability Statement

No datasets were created as part of this research.

Conflicts of Interest

The authors declare no conflicts of interest.

Abbreviations

The following abbreviations are used in this manuscript:
CACellular Automata
ROSRate of Spread
DEMDigital Elevation Model
DBIDaily Burning Index
NDVINormalized Difference Vegetation Index
SAVISoil-Adjusted Vegetation Index
TGITriangular Greenness Index
VARIVisible Atmospherically Resistant Index
WUIWildland–Urban Interface

References

  1. Abatzoglou, J.T.; Williams, A.P. Impact of anthropogenic climate change on wildfire across western US forests. Proc. Natl. Acad. Sci. USA 2016, 113, 11770–11775. [Google Scholar] [CrossRef]
  2. Dupuy, J.; Fargeon, H.; Martin-StPaul, N.; Pimont, F.; Ruffault, J.; Guijarro, M.; Hernando, C.; Madrigal, J.; Fernandes, P. Climate change impact on future wildfire danger and activity in southern Europe: A review. Ann. For. Sci. 2020, 77, 35. [Google Scholar] [CrossRef]
  3. Bowman, D.M.J.S.; Balch, J.K.; Artaxo, P.; Bond, W.J.; Carlson, J.M.; Cochrane, M.A.; D’Antonio, C.M.; DeFries, R.S.; Doyle, J.C.; Harrison, S.P.; et al. Fire in the Earth System. Science 2009, 324, 481–484. [Google Scholar] [CrossRef] [PubMed]
  4. Shakesby, R.A.; Doerr, S.H. Wildfire as a hydrological and geomorphological agent. Earth-Sci. Rev. 2006, 74, 269–307. [Google Scholar] [CrossRef]
  5. Reid, C.E.; Brauer, M.; Johnston, F.H.; Jerrett, M.; Balmes, J.R.; Elliott, C.T. Critical Review of Health Impacts of Wildfire Smoke Exposure. Environ. Health Perspect. 2016, 124, 1334–1343. [Google Scholar] [CrossRef]
  6. Certini, G. Effects of fire on properties of forest soils: A review. Oecologia 2005, 143, 1–10. [Google Scholar] [CrossRef]
  7. Carbone, L.M.; Tavella, J.; Marquez, V.; Ashworth, L.; Pausas, J.G.; Aguilar, R. Fire effects on pollination and plant reproduction: A quantitative review. Ann. Bot. 2025, 135, 43–56. [Google Scholar] [CrossRef]
  8. Wagenius, S.; Beck, J.; Kiefer, G. Fire synchronizes flowering and boosts reproduction in a widespread but declining prairie species. Proc. Natl. Acad. Sci. USA 2020, 117, 3000–3005. [Google Scholar] [CrossRef]
  9. Keeley, J.E.; Pausas, J.G.; Rundel, P.W.; Bond, W.J.; Bradstock, R.A. Fire as an evolutionary pressure shaping plant traits. Trends Plant Sci. 2011, 16, 406–411. [Google Scholar] [CrossRef] [PubMed]
  10. McCullough, D.G.; Werner, R.A.; Neumann, D. Fire and Insects in Northern and Boreal Forest Ecosystems of North America. Annu. Rev. Entomol. 1998, 43, 107–127. [Google Scholar] [CrossRef]
  11. Ryan, K.C.; Knapp, E.E.; Varner, J.M. Prescribed fire in North American forests and woodlands: History, current practice, and challenges. Front. Ecol. Environ. 2013, 11, e15–e24. [Google Scholar] [CrossRef]
  12. Perello, N.; Trucchia, A.; Baghino, F.; Asif, B.S.; Palmieri, L.; Rebora, N.; Fiorucci, P. Cellular automata-based simulators for the design of prescribed fire plans: The case study of Liguria, Italy. Fire Ecol. 2024, 20, 7. [Google Scholar] [CrossRef]
  13. Karakonstantis, I.; Xylomenos, G. An ontology for dynamic wildfire simulations. In Proceedings of the 2025 IEEE Conference on Standards for Communications and Networking (CSCN), Bologna, Italy, 15–17 September 2025. [Google Scholar]
  14. Pastor, E. Mathematical models and calculation systems for the study of wildland fire behaviour. Prog. Energy Combust. Sci. 2003, 29, 139–153. [Google Scholar] [CrossRef]
  15. Sullivan, A.L. A review of wildland fire spread modelling, 1990-present 3: Mathematical analogues and simulation models. arXiv 2007, arXiv:0706.4130. [Google Scholar] [CrossRef]
  16. Perry, G.L.W. Current approaches to modelling the spread of wildland fire: A review. Prog. Phys. Geogr. Earth Environ. 1998, 22, 222–245. [Google Scholar] [CrossRef]
  17. Papadopoulos, G.D.; Pavlidou, F.-N. A Comparative Review on Wildfire Simulators. IEEE Syst. J. 2011, 5, 233–243. [Google Scholar] [CrossRef]
  18. Beyki, S.M.; Lopes, A.G.; Laím, L.; Santiago, A. Comparative analysis of wildfire simulation tools: Discrepancies in Rothermel model-based software under varying wind and slope conditions. Int. J. Disaster Risk Reduct. 2025, 121, 105431. [Google Scholar] [CrossRef]
  19. Brasiel, H.C.; Lima, D.A. Clustered-map probabilistic cellular automata for fire propagation in the Brazilian Cerrado with heterogeneous vegetation and wind interference. Urban Resil. Sustain. 2024, 2, 45–75. [Google Scholar] [CrossRef]
  20. Rollier, M.; Zielinski, K.M.C.; Daly, A.J.; Bruno, O.M.; Baetens, J.M. A comprehensive taxonomy of cellular automata. Commun. Nonlinear Sci. Numer. Simul. 2025, 140, 108362. [Google Scholar] [CrossRef]
  21. Sullivan, A.L. Wildland surface fire spread modelling, 1990–2007. 1: Physical and quasi-physical models. Int. J. Wildland Fire 2009, 18, 349. [Google Scholar] [CrossRef]
  22. Sullivan, A.L. Wildland surface fire spread modelling, 1990–2007. 3: Simulation and mathematical analogue models. Int. J. Wildland Fire 2009, 18, 387. [Google Scholar] [CrossRef]
  23. Freire, J.G.; DaCamara, C.C. Using cellular automata to simulate wildfire propagation and to assist in fire management. Nat. Hazards Earth Syst. Sci. 2019, 19, 169–179. [Google Scholar] [CrossRef]
  24. Alexandridis, A.; Vakalis, D.; Siettos, C.I.; Bafas, G.V. A cellular automata model for forest fire spread prediction: The case of the wildfire that swept through Spetses Island in 1990. Appl. Math. Comput. 2008, 204, 191–201. [Google Scholar] [CrossRef]
  25. Dehkordi, H.R. Mathematical modeling of wildfire propagation in an agricultural land. In Proceedings of the CNMAC 2021-XL Congresso Nacional de Matemática Aplicada e Computacional, Virtual, 13–17 September 2021. [Google Scholar] [CrossRef]
  26. Catchpole, E.A.; Hatton, T.J.; Catchpole, W.R. Fire spread through nonhomogeneous fuel modelled as a Markov process. Ecol. Model. 1989, 48, 101–112. [Google Scholar] [CrossRef]
  27. Mallet, V.; Keyes, D.E.; Fendell, F.E. Modeling wildland fire propagation with level set methods. Comput. Math. Appl. 2009, 57, 1089–1101. [Google Scholar] [CrossRef]
  28. Behzadi, S.; Mousavi, Z. A novel agent-based model for forest fire prediction. Earth Obs. Geomat. Eng. 2019, 3, 51–63. [Google Scholar] [CrossRef]
  29. Katan, J.; Perez, L. ABWiSE v1.0: Toward an agent-based approach to simulating wildfire spread. Nat. Hazards Earth Syst. Sci. 2021, 21, 3141–3160. [Google Scholar] [CrossRef]
  30. Zhong, X.; Duckham, M.; Chong, D.; Tolhurst, K. Real-time estimation of wildfire perimeters from curated crowdsourcing. Sci. Rep. 2016, 6, 24206. [Google Scholar] [CrossRef]
  31. von Neumann, J. The general and logical theory of automata. In Cerebral Mechanisms in Behaviour; Jeffress, L.A., Ed.; Wiley: Hoboken, NJ, USA, 1951. [Google Scholar]
  32. Xiao, X.; Wang, P.; Chou, K.-C. Cellular Automata and Its Applications in Protein Bioinformatics. Curr. Protein Pept. Sci. 2011, 12, 508–519. [Google Scholar] [CrossRef]
  33. Jørgensen, S.E.; DeAngelis, D. Modelling Complex Ecological Dynamics: An Introduction into Ecological Modelling for Students, Teachers & Scientists; Jopp, F., Reuter, H., Breckling, B., Eds.; Springer: Berlin/Heidelberg, Germany, 2011. [Google Scholar] [CrossRef]
  34. Karafyllidis, I.; Thanailakis, A. A model for predicting forest fire spreading using cellular automata. Ecol. Model. 1997, 99, 87–97. [Google Scholar] [CrossRef]
  35. Alexandridis, A.; Russo, L.; Vakalis, D.; Bafas, G.V.; Siettos, C.I. Wildland fire spread modelling using cellular automata: Evolution in large-scale spatially heterogeneous environments under fire suppression tactics. Int. J. Wildland Fire 2011, 20, 633. [Google Scholar] [CrossRef]
  36. Rothermel, R.C. A Mathematical Model for Predicting Fire Spread in Wildland Fuels; INT-115; USDA Forest Service, Intermountain Forest and Range Experiment Station: Odgen, UT, USA, 1972.
  37. Anderson, W.E. Predicting Wind-Driven Wild Land Fire Size and Shape; Research Paper INT-RP-305; USDA Forest Service, Intermountain Forest and Range Experiment Station: Ogden, UT, USA, 1983.
  38. Broxton, P.D.; Zeng, X.; Scheftic, W.; Troch, P.A. A MODIS-Based Global 1-km Maximum Green Vegetation Fraction Dataset. J. Appl. Meteorol. Climatol. 2014, 53, 1996–2004. [Google Scholar] [CrossRef]
  39. Velasquez, W.; Munoz-Arcentales, A.; Bohnert, T.M.; Salvachua, J. Wildfire Propagation Simulation Tool using Cellular Automata and GIS. In Proceedings of the 2019 International Symposium on Networks, Computers and Communications (ISNCC), Istanbul, Turkey, 18–20 June 2019; pp. 1–7. [Google Scholar]
  40. Rouse, J.W.; Haas, R.H.; Schell, J.A.; Deering, D.W. Monitoring Vegetation Systems in the Great Plains with ERTS. 1973. Available online: https://api.semanticscholar.org/CorpusID:133358670 (accessed on 25 February 2026).
  41. Huete, A.R. A soil-adjusted vegetation index (SAVI). Remote Sens. Environ. 1988, 25, 295–309. [Google Scholar] [CrossRef]
  42. Hunt, E.R.; Doraiswamy, P.C.; McMurtrey, J.E.; Daughtry, C.S.T.; Perry, E.M.; Akhmedov, B. A visible band index for remote sensing leaf chlorophyll content at the canopy scale. Int. J. Appl. Earth Obs. Geoinf. 2013, 21, 103–112. [Google Scholar] [CrossRef]
  43. Gitelson, A.A.; Kaufman, Y.J.; Stark, R.; Rundquist, D. Novel algorithms for remote estimation of vegetation fraction. Remote Sens. Environ. 2002, 80, 76–87. [Google Scholar] [CrossRef]
  44. Trucchia, A.; D’Andrea, M.; Baghino, F.; Fiorucci, P.; Ferraris, L.; Negro, D.; Gollini, A.; Severino, M. PROPAGATOR: An Operational Cellular-Automata Based Wildfire Simulator. Fire 2020, 3, 26. [Google Scholar] [CrossRef]
  45. Marino, E.; Dupuy, J.-L.; Pimont, F.; Guijarro, M.; Hernando, C.; Linn, R. Fuel bulk density and fuel moisture content effects on fire rate of spread: A comparison between FIRETEC model predictions and experimental results in shrub fuels. J. Fire Sci. 2012, 30, 277–299. [Google Scholar] [CrossRef]
  46. Sun, L.; Xu, C.; He, Y.; Zhao, Y.; Xu, Y.; Rui, X.; Xu, H. Adaptive Forest Fire Spread Simulation Algorithm Based on Cellular Automata. Forests 2021, 12, 1431. [Google Scholar] [CrossRef]
  47. Wang, Z. Current forest fire danger rating system (CFFDRS). In Proceedings of the Asia-Oceania Symposium on Fire Science & Technology, Fire Safety Science, 1992; pp. 121–125. Available online: https://publications.iafss.org/publications/aofst/1/121/view/aofst_1-121.pdf (accessed on 25 February 2026).
  48. Zhuang, H.; Liu, N.; Xie, X.; Xu, X.; Li, M.; Zhang, Y.; Wang, R. Simulating wildfire spread based on continuous time series remote sensing images and cellular automata. Int. J. Wildland Fire 2025, 34, WF24130. [Google Scholar] [CrossRef]
  49. Ghisu, T.; Arca, B.; Pellizzaro, G.; Duce, P. An optimal Cellular Automata algorithm for simulating wildfire spread. Environ. Model. Softw. 2015, 71, 1–14. [Google Scholar] [CrossRef]
  50. Glasa, J.; Halada, L. A Note on Mathematical Modelling of Elliptical Fire Propagation. Comput. Inform. 2012, 30, 1303–1319. [Google Scholar]
  51. Alexander, M.E. Estimating the length-to-breadth ratio of elliptical forest fire patterns. In Proceedings of the Eighth Conference on Fire and Forest Meteorology; Society of American Foresters: Detroit, MI, USA, 1985; pp. 84–85. [Google Scholar]
  52. Glover, F. Tabu Search: A Tutorial. Interfaces 1990, 20, 74–94. [Google Scholar] [CrossRef]
  53. Weinhouse, C.; Augustin, J. Leveraging Cellular Automata for Real-Time Wildfire Spread Modeling in California. arXiv 2025, arXiv:2510.09708. [Google Scholar] [CrossRef]
  54. Trunfio, G.A.; D’Ambrosio, D.; Rongo, R.; Spataro, W.; Di Gregorio, S. A New Algorithm for Simulating Wildfire Spread through Cellular Automata. ACM Trans. Model. Comput. Simul. 2011, 22, 1–26. [Google Scholar] [CrossRef]
  55. Gregorio, S.D.; Serra, R. An empirical method for modelling and simulating some complex macroscopic phenomena by cellular automata. Future Gener. Comput. Syst. 1999, 16, 259–271. [Google Scholar] [CrossRef]
  56. Van Wagner, C.E. A simple fire-growth model. For. Chron. 1969, 45, 103–104. [Google Scholar] [CrossRef]
  57. Jiang, W.; Wang, F.; Fang, L.; Zheng, X.; Qiao, X.; Li, Z.; Meng, Q. Modelling of wildland-urban interface fire spread with the heterogeneous cellular automata model. Environ. Model. Softw. 2021, 135, 104895. [Google Scholar] [CrossRef]
  58. Zhao, S. Simulation of Mass Fire-Spread in Urban Densely Built Areas Based on Irregular Coarse Cellular Automata. Fire Technol. 2011, 47, 721–749. [Google Scholar] [CrossRef]
  59. Ju, X.; Zhong, S.; Yue, Z.; Zhu, W. Dynamic risk assessment of WUI fires based on knowledge-driven approach and scenario simulation. Int. J. Disaster Risk Reduct. 2025, 130, 105796. [Google Scholar] [CrossRef]
  60. Kalabokidis, K.; Athanasis, N.; Vaitis, M. OntoFire: An ontology-based geo-portal for wildfires. Nat. Hazards Earth Syst. Sci. 2011, 11, 3157–3170. [Google Scholar] [CrossRef]
  61. Finkel, R.A.; Bentley, J.L. Quad trees a data structure for retrieval on composite keys. Acta Inform. 1974, 4, 1–9. [Google Scholar] [CrossRef]
  62. Anderson, S.; Barford, C.; Barford, P. Five Alarms: Assessing the Vulnerability of US Cellular Communication Infrastructure to Wildfires. In Proceedings of the ACM Internet Measurement Conference, Virtual, 27–29 October 2020; pp. 162–175. [Google Scholar] [CrossRef]
  63. Kalapodis, N.; Sakkas, G.; Kazantzidou-Firtinidou, D.; Alcasena, F.; Cardarilli, M.; Eftychidis, G.; Koerner, C.; Moore-Merrell, L.; Gugliandolo, E.; Demestichas, K.; et al. Towards Resilient Critical Infrastructure in the Face of Extreme Wildfire Events: Lessons and Policy Pathways from the US and EU. Infrastructures 2025, 10, 246. [Google Scholar] [CrossRef]
  64. Karakonstantis, I.; Xylomenos, G. Improving Wildfire Simulations via Geometric Primitive Analysis in Noisy Crowdsourced Data. Appl. Sci. 2025, 15, 8844. [Google Scholar] [CrossRef]
  65. Zhou, Z.; Xu, Q.; Yi, J.; Li, Y.; Zhang, S.; Li, W. Modeling the spread of forest fires through cellular automata by leveraging deep learning to derive transition rules. Ecol. Inform. 2025, 88, 103150. [Google Scholar] [CrossRef]
Figure 1. A comprehensive taxonomy of wildfire spread and simulation methods.
Figure 1. A comprehensive taxonomy of wildfire spread and simulation methods.
Fire 09 00108 g001
Figure 2. A typical cellular automata grid in 1 dimension (a) with neighborhood size of 1 (b) and 2 (c) cells.
Figure 2. A typical cellular automata grid in 1 dimension (a) with neighborhood size of 1 (b) and 2 (c) cells.
Fire 09 00108 g002
Figure 3. A two-dimensional grid with (a) rectangular and (b) hexagonal cells. Possible neighborhood configurations for the current (in blue color) cell are shown, for different types of cell shape and arrangement.
Figure 3. A two-dimensional grid with (a) rectangular and (b) hexagonal cells. Possible neighborhood configurations for the current (in blue color) cell are shown, for different types of cell shape and arrangement.
Fire 09 00108 g003
Figure 4. Initial ignition point (marked with fire symbol) and fire propagation during consecutive simulation time steps. The fire point may or may not lie inside the same cell during the next time step.
Figure 4. Initial ignition point (marked with fire symbol) and fire propagation during consecutive simulation time steps. The fire point may or may not lie inside the same cell during the next time step.
Fire 09 00108 g004
Figure 5. Discrete-state cellular automata simulation of a forestry area with two types of vegetation. At the next simulation step (t + 1), cells with type (1) vegetation will be partially burned, although the model must denote them as completely burned. Consequently, adjacent cells will be considered as candidates for catching fire, even if the fire cannot reach them.
Figure 5. Discrete-state cellular automata simulation of a forestry area with two types of vegetation. At the next simulation step (t + 1), cells with type (1) vegetation will be partially burned, although the model must denote them as completely burned. Consequently, adjacent cells will be considered as candidates for catching fire, even if the fire cannot reach them.
Fire 09 00108 g005
Table 1. Comparison of the twelve CA-based simulation models presented.
Table 1. Comparison of the twelve CA-based simulation models presented.
MethodNeighborhoodFire Suppression *1Spotting *2StatesTime StepComplexityCell Size *3Test Case *4
Alexandridis [24]MooreNoYesFiniteStaticLow5 mPast fire
Alexandridis [35]MooreYesYesFiniteStaticMedium5 mPast fire
Freire [23]DynamicNoYesFiniteStaticMedium100 mPast fire
Velasquez [39]MooreNoNoFiniteStaticLow-Synthetic
PROPAGATOR [44]MooreYesNoFiniteDynamicMedium20 mPast fire
Karafyllidis [34]MooreNoNoContinuous Medium-Synthetic
Sun [46]MooreNoNoContinuousDynamicHigh30 mPast fire
Zhuang [48]MooreNoNoContinuousDynamicHigh30, 50, 100 mPast fire
Ghisu [49]MooreNoNoFiniteDynamicHigh20 mSynthetic
Weinhouse [53]MooreNoNoFiniteStaticLow10 mPast fire
Trunfio [54]MooreNoNoFiniteDynamicHigh20 mSynthetic
Jiang [57]MooreNoNoFinite, two classesDynamicHigh-Past fire
*1 Whether the model accounts for fire suppression tactics; *2 Whether the model accounts for spotting behavior; *3 The cell size used in the test cases; *4 The test cases used to evaluate the model.
Disclaimer/Publisher’s Note: The statements, opinions and data contained in all publications are solely those of the individual author(s) and contributor(s) and not of MDPI and/or the editor(s). MDPI and/or the editor(s) disclaim responsibility for any injury to people or property resulting from any ideas, methods, instructions or products referred to in the content.

Share and Cite

MDPI and ACS Style

Karakonstantis, I.; Xylomenos, G. A Review of Two-Dimensional Cellular Automata Models for Wildfire Simulation: Methods, Capabilities, and Limitations. Fire 2026, 9, 108. https://doi.org/10.3390/fire9030108

AMA Style

Karakonstantis I, Xylomenos G. A Review of Two-Dimensional Cellular Automata Models for Wildfire Simulation: Methods, Capabilities, and Limitations. Fire. 2026; 9(3):108. https://doi.org/10.3390/fire9030108

Chicago/Turabian Style

Karakonstantis, Ioannis, and George Xylomenos. 2026. "A Review of Two-Dimensional Cellular Automata Models for Wildfire Simulation: Methods, Capabilities, and Limitations" Fire 9, no. 3: 108. https://doi.org/10.3390/fire9030108

APA Style

Karakonstantis, I., & Xylomenos, G. (2026). A Review of Two-Dimensional Cellular Automata Models for Wildfire Simulation: Methods, Capabilities, and Limitations. Fire, 9(3), 108. https://doi.org/10.3390/fire9030108

Article Metrics

Back to TopTop