Abstract
Mathematical modeling and computer visualization of hazardous zones of toxic substance cloud spread that occur during different accidents at industrial enterprises located near residential areas are in high demand to support the operational planning of evacuation measures and accident response. The possible chain-like nature of fires and explosions of containers with toxic substances inside increases the importance of predicting changes in hazardous zone parameters in real time. The objective of this study is to develop algorithms for the development of a mathematical model of a hazardous zone during an explosion and fire at an enterprise. The subject of this study is a software tool created for the visualization of hazardous substance emission zones in real time, superimposed onto a development map to determine potential damage to human health and for the operational planning of evacuation measures. The proposed model takes into account variables such as the air temperature, wind speed and direction, the mass of the substance at each explosion and fire site, etc. C# and Visual Studio 2022 languages and an SQL database were used to create a software tool for visualizing the hazardous area. The testing of the calculation model and software used for the visualization of the hazardous zones of toxic substance cloud spread are presented on the basis of explosion cases involving a railway tank containing ammonia and the combustion of polyvinyl chloride at a chemical industry enterprise. The results confirmed the operability of the software and the prospects of its use in regard to the mitigation of the consequences of human-made accidents.
1. Introduction
Industrial facilities located in populated areas are subject to specific risks: the toxicity of emitted substances, equipment wear, human factors, and the large scale of potential fires and explosions. There is a possibility of the occurrence of complex accidents involving several hazard factors at once: for example, a situation where a burning substance has toxic properties, or when combustion products of initially safe materials become toxic substances. Such events create a direct threat to the safety of the population in nearby territories, especially in conditions of high-density urban development, which increases the risk of spreading harmful gaseous compounds among a significant number of people [1].
The modeling of hazardous areas plays a key role in ensuring sustainable development and minimizing environmental damage from industrial activities. It enables an accurate assessment of the scale of the possible consequences of emergencies to be conducted, identification of high-risk areas, and development of effective measures to protect the population and the environment [2,3].
Chemical production is one of the most dangerous man-made sources of impact on humans and the natural environment. The dangers of chemical production are aggravated by emergency situations related to their functioning. The accident rate at enterprises of chemical, petrochemical, metallurgical, and related industries remains very high. Chemically hazardous facilities include enterprises of these industries, where toxic chemicals are contained in raw materials, auxiliary materials, process mixtures, products, and waste. Significant masses of highly toxic substances are concentrated in facilities used for housing and communal services in industries such as food, meat, and dairy. In Russia and the CIS countries, more than a thousand industrial chemical facilities with a large number of toxic and explosive substances are currently in operation [4].
Man-made objects can be of various natures: chemical, biological, radioisotope, etc. In general, an accident is defined as an unauthorized release of mass or energy that causes damage to the recipient of the risk. In this case, the mass or energy acts as a source of immediate danger. The determination of the characteristics of the source of danger is only possible using methods of mathematical modeling based on the corresponding mathematical models. This is explained by the fact that an emergency situation cannot be organized or repeated. Forecasting the zones of transfer of harmful substances during fires at industrial facilities is carried out based on the assumption that the characteristics of the materials emitting hazardous volatile compounds during combustion remain constant, while the parameters of the emerging hazardous zone change dynamically. The mathematical model must adequately describe the occurrence and development of the source of danger, determine the conditions under which the emission of a hazardous substance is possible, and calculate the parameters of the process of the emission of toxic substances into the atmosphere, which occurs both during a fire and an explosion (Figure 1).
Figure 1.
Examples of the formation of a cloud containing hazardous substances during an accident at an industrial enterprise: Fire (A). South Korea’s Kumho Tire plant production was suspended due to fire on 17 May 2025 [5]. Explosion and subsequent fire (B). There was a large explosion at the chemical plant in Geismar, Louisiana, the USA, on 13 June 2013 [6].
All of the above require the development of software for danger zone modeling as a part of an automated decision-making system. For this, various accident scenarios should be implemented, and the results obtained will be used in the future to develop measures for evacuation and for the mitigation of the accident’s consequences. The complex process of developing such measures includes the following operations [7,8]:
- (A)
- Conducting chemical control assessments to determine the area of contamination by hazardous concentrations of toxic substances, initiating an evacuation, determining the location of victims, and uncovering the presence and degree of danger from secondary sources;
- (B)
- Localizing the spread of the primary and secondary cloud of toxic substances; searching for victims, and providing them with medical care;
- (C)
- Special sanitary treatment and the collection and disposal of waste.
When making decisions on evacuating the population and combating the consequences of accidents at industrial enterprises near populated areas, it is important to take into account all possible sources of toxic emissions—fires and related explosions of chemical containers, which can be repeated and consistent. This actualizes a comparative analysis of methods used for the mathematical modeling of hazardous areas to select the most accurate and adaptive models, on the basis of which algorithms for calculating the parameters of hazardous areas for an emergency situation, such as a fire and explosion, will be formed. In turn, the development of software for modeling and visualizing hazardous areas in real time based on the author’s model should compensate for the shortcomings that are intrinsic to existing software solutions and complicate the decision making on eliminating the consequences of an accident by rescue workers directly.
This article continues the series of works started by the team of authors in 2024. Currently, there is a growing need to improve the accuracy of forecasting hazardous zones during fires at industrial enterprises due to the expansion of urban development. It is important to speed up their software visualization, as this will help participants to evacuate and mitigates accident consequences due to the increasing requirements for human safety.
Therefore, in the first study (2024) [9], the Gaussian model was used as a basis upon which the author’s methodology was developed to calculate the geometric parameters of the hazardous zone (as a family of ellipses) to make evacuation decisions, and a comparison with three known cases was presented (the reliability of the methodology was confirmed).
The second study (2025) [10] presented a methodology for modeling a hazardous area using the cellular automation method, which more completely takes into account local interactions (diffusion), and made it possible to obtain more accurate forecast data. A comparison of the results of forecast computer visualization based on the Gaussian and cellular automaton methods (using existing solutions—MVVM pattern.22 to separate application logic, the user interface, and data, as well as ViewModel to link the model and its view) confirmed greater accuracy of the cellular automaton, which lays the foundation for creating more advanced software in the future.
The third study (the current one) presents the author’s software used for modeling the hazardous zone of a cloud spreading toxic substances, which is based on the method used in the first article. It consists of forming an ellipse from individual points of contamination (with the division of clouds into primary (the result of a fire) and secondary (the result of an explosion)). The author’s software (FireSoft 1.0) is designed to compensate for the shortcomings of existing software (ALOHA 5.4.7, FDS 6.7.7), such as a failure to take into account changes in meteorological conditions, limitations in modeling the consequences of explosions, and high requirements for hardware. Overcoming these limitations should make the FireSoft 1.0 tool proposed in the article more convenient for direct participants in accident mitigation, while ALOHA 5.4.7 and FDS 6.7.7 are more suitable for post factum analysis—for example, in investigations.
The main objective of this study is to create a software tool for visualizing the boundaries of the spread of toxic substances with a certain concentration, determined by the MPC (Maximum Permissible Concentration), that is superior to analogs in terms of the performance and accuracy of modeling, along with computer visualization of the polluted air cloud, facilitating decision making by rescue services.
The research tasks include the following:
- -
- To mathematically describe the processes involved in the formation and spread of toxic combustion products in the atmosphere during an explosion and fire;
- -
- To create a geometric model of a hazardous area during a fire at an industrial enterprise;
- -
- To develop an algorithm and software for modeling a hazardous area during a fire at an industrial enterprise;
- -
- To develop a prototype of software for modeling a hazardous area.
2. Materials and Methods
2.1. State of the Art in the Field of Modeling the Spread of Toxic Substances During Fires at Industrial Facilities
The principles of modeling the zones of spread of hazardous combustion products and sprayed toxic chemicals are described by T. Drozdova et al. [11], C.L. Beyler [12], F. Di Giuseppe et al. [13], K. McGrattan et al. [14], R. Huseinov [15], S.I. Sumskoy et al. [16], A. Havrys [17], and H. Wen et al. [18].
Modeling of hazardous zones during the combustion of substances at industrial enterprises was studied by A. Bykov et al. [19], E. Chuvieco et al. [20], A. Tsvirkun et al. [21], C. Sirca et al. [22], etc., including computer modeling—T. Baalisampang et al. [23], S. Yemelyanenko et al. [24], O. Ahmadi et al. [25], etc.
Studies related to the measurement of concentrations of harmful substances in combustion products, as well as studies of hazardous zones, were conducted by B. Pospelov et al. [26], M.Y. Prus et al. [27], and S.K. Singh et al. [28].
The problem of the safety of workers at industrial enterprises and the residents of urban areas during explosions and fires was studied by Hou et al. [29], S. Ahmed et al. [30], D. Wang et al. [31], Y. Jia et al. [32], T.M. Ferreira [33,34], etc.
The management of firefighting processes at industrial enterprises, evacuation measures, and cleaning of hazardous zones of toxic explosions and combustion products were considered by S. Kanangkaew et al. [35], E. Zarei et al. [36], E.V. Gvozdev [37], I. Rashoyan [38], R. Jawad et al. [39], etc.
Computer modeling methods used for hazardous zones during a fire were studied by Li et al. [40], M. Pratt [41], S. Yemelyanenko et al. [24], G.F. Malykhina et al. [42], etc. The development of software for modeling fires and the formation of hazardous zones began with work by P. Zannetti [43] and was continued by W.M. Dlamini et al. [44], Z. Xu et al. [45], N. Svobodova et al. [46], D. Mavrov et al. [47], etc.
Modern research emphasizes that the boundaries of hazardous zones during fires at enterprises are subject to significant changes due to many variable factors. This complicates the modeling process and requires a thorough study of the behavior of multicomponent systems. Simulation methods allow for taking into account such complexities much more effectively than the traditional mathematical approach. Despite the significant time costs required to optimize the combustion parameters and the spread of toxic products, the results of such visualization are sufficiently reliable for the early planning of evacuation measures and the development of environmental protection measures. Although the full picture of the spread of hazardous areas may be incomplete, the results obtained are sufficient for a competent response and the prevention of emergencies.
2.2. Classification of Dispersion Models
The main forecasting models include the following: box models; Gaussian, Lagrange, and Euler models; and computational fluid dynamics models. An example of a detailed review of such models is [48,49,50]. These classifications included deterministic, statistical, and physical models.
Deterministic models predict the behavior of pollutants in the atmosphere based on established laws of physics. Stationary models assume that environmental conditions remain constant over time. The stationary Gaussian model is the best-known example of this approach, providing fast calculations of the pollution zone, but it is designed for ideal emission conditions [51]. The deterministic group also includes time-dependent models that take into account temporal changes in emission conditions (Eulerian and Lagrangian models [52]). Eulerian models provide high forecast accuracy and take into account complex atmospheric conditions and interactions with terrain. However, they are rather complex, which makes their use difficult in the stage of accident mitigation. Lagrangian models are implemented based on simpler approaches, but when modeling complex atmospheric conditions and large emissions, they lead to a less accurate forecast. They are more efficient than Eulerian models in computational terms, but they have limitations in the accuracy of predictions. Finally, box models are the simplest of all classes of models, but they do not take into account many important emission factors. They are appropriate for expressing an analysis of the situation, but they lead to significant errors in detailed modeling.
Statistical models are developed on the basis of universal methods of the results’ statistical processing: regression models that determine the relationships between impurity concentrations and other variables; empirical models based on field observations are developed using various empirical methods of information processing [53,54]. When dense pollutants are emitted, atmospheric flows in the emission area change. For this reason, two popular approaches to modeling pollutant dispersion are used: passive Gaussian dispersion and dense gas dispersion. The main difference between them is the shape of the concentration profile: a bell for the Gaussian approach and a flat profile close to the ground for dense gas. The first approach is used to simulate the effects of emissions with parameters close to the parameters of the environment. The second approach is used to describe large emissions of cold or heavy gases, in which the released substance affects the atmospheric flow.
Computational fluid dynamics (CFD) uses numerical methods to solve the equations of atmospheric flow and the dispersion process together [9,55,56]. CFD models take into account the interaction between air flow and the dispersion of pollutants, as well as complex factors such as terrain, buildings, and chemical reactions. They are preferred in cases of complex airflow behavior and the dispersion of non-passive pollutants. The advantage of using CFD models is the ability to provide more accurate predictions of substance dispersion in comparison with the Gaussian models, since they take into account most of the relevant factors accompanying the release of hazardous substances. However, the problem here is the large computational costs required for this class of models, especially in inverse modeling tasks. In addition, an adequate forecast using CFD models is based on a large amount of initial data, which may be unavailable, especially during an accident at an industrial enterprise.
2.3. The Processes of Formation of the Zone of Distribution of Toxic Substances as an Object of Management
The creation of a model of the danger zone during a fire begins with a mathematical description of the formation and distribution processes of toxic combustion products in the atmosphere. The key elements of this stage are the characteristics of the events, defined as moments of change in the system’s state. One such important event is the ignition itself, accompanied by the release of combustion products of chemicals into the atmosphere. It is this stage that lays the foundation for further modeling of the dynamics of the danger zone and its impact on the environment.
The amount of a particular pollutant contained in a unit volume of air is called the volume concentration of the impurity Ca, and the rate of entry of the impurity into the air from a combustion source or explosion site per unit time is (the intensity of the source)—F.
The dependence of the change rate of the pollutant concentration at an arbitrary point in space (∂Ca/∂t) is determined by the location in space of the pollutant sources and a number of parameters, which include such components as the wind speed U, V, W along the axes x, y, z, as well as the coefficient of atmospheric turbulence k.
In general, this dependence is determined by the differential equation of impurity balance or the impurity transport Equation (1):
where Wa is the proper vertical velocity of the pollutant;
R and P are the rate of formation and destruction of the impurity as a result of chemical reactions;
W is the rate of precipitation of the pollutant onto the underlying surface.
Equation (1) shows that the transport of an impurity in a moving medium is caused by two different physical factors: firstly, the process of molecular diffusion occurs in the difference in concentration; secondly, pollutant particles are carried along by the moving medium and are transported along with it.
To determine the rate of change of the pollutant concentration at any point of a given space ∂Ca/∂t based on Equation (1), the parameters U, V, W (axial components of the wind speed determined by measurements), as well as the quantities Wa, F, R, P, W should be specified. In addition, the conditions at the boundaries of the calculation area should be specified as well. If the calculation area is limited from above by the surface z = H, and from below by the Earth’s surface z = 0, then the conditions at these boundaries are usually specified in the form of Equations (2) and (3):
When considering a pollutant in a layer of thickness H of 2–5 km, condition (2) means the disappearance of the pollutant or its vertical flow at this boundary. Condition (3) on the earth’s surface has the meaning of the equality of two components: (a) the vertical turbulent flow and the flow of the pollutant during its gravitational settling on the surface at the speed Wa, and (b) the difference between the amount of pollutants absorbed by the surface and βCa (where β is the accommodation coefficient, depending on the physical properties of the underlying surface, the presence of vegetation, or buildings on it).
Equation (1) with boundary conditions (2) and (3) is solved by numerical (approximate) methods for a specific given geographical area, for example, one of the universal methods—the finite difference method (grid method). Its features are the following: (1) the region of continuous variation of arguments is replaced by a discrete set of points (nodes)—a grid or lattice; (2) instead of the function of a continuous argument, the functions of a discrete argument defined at the grid nodes (grid functions) are considered; (3) derivatives included in the differential equation and boundary conditions are replaced by difference derivatives; (4) the boundary value problem for a differential equation is replaced by the system of linear or nonlinear algebraic equations (grid or difference equations). Such systems are often called difference schemes.
The parameters that determine the movement of a toxic substance cloud in the air include input xi (i = 1 … m), the values of which can be measured, but there is no possibility of influencing them. The values of these parameters do not depend on the process mode; control parameter ui (i = 1 … r) can be directly influenced and the process can be controlled; disturbing parameter ξi (i = 1 … l) randomly changes over time; output parameter yi (i = 1 … n) characterizes the state and movements of the cloud.
Then, the task of controlling the formation process of a cloud of toxic combustion products or its spreading during an explosion looks like minimizing the volume of the cloud (4):
with connections and restrictions (5)–(10):
where Ca(x, y, z, t, ho)—the concentration of toxic substances at a point with coordinates x, y, z at time t from a source located at height ho;
zh—the height of the ignition source (explosion);
ta—the directive time of accident localization.
2.4. Model of Formation and Spread of a Cloud of Toxic Substances During the Explosion of a Container Housing Them During a Fire
The release of toxic substances during a fire may be caused by an explosive destruction of the container shell as a result of heating, melting, etc., with the formation of a primary vapor–aerosol cloud, part of which will condense and settle, and part of which will spread as vapor, finely dispersed and highly dispersed aerosol. The remaining amount of toxic substance that has not passed into the primary cloud will evaporate, forming a secondary cloud.
In the event of an explosive breach of containers and installations, primary and secondary clouds of pollutants are formed, which generate a common cloud:
- The model of the process of primary cloud formation consists of two stages: instantaneous evaporation of the liquid passing into the primary cloud, and the formation of a spill mirror (Figure 2).
Figure 2.
Model structure of the formation process of toxic pollutants’ primary cloud.
Figure 2.
Model structure of the formation process of toxic pollutants’ primary cloud.

- 2.
- The parameters of the primary cloud formation model include the following:
- (A)
- Input parameters : ma—the mass of a toxic substance in the explosion zone; Tin—the initial ignition temperature; Tf—the combustion temperature; Uw—wind speed in the x direction; Vw—wind speed in the y direction;Ww—wind speed in the z direction; Tl—the temperature of the underlying surface; Ta—ambient air temperature; φ—relative air humidity; β—temperature gradient (atmospheric turbulence); Pa—atmospheric pressure; mau—the mass of toxic substance evaporated during the explosion.
- (B)
- Control parameters : mc—the mass of sorbent for emergency collection of toxic substance; Qd—the consumption of degassing substances used to set up a curtain on the path of spread of the cloud of toxic substances as a result of the explosion; Qs—the consumption of degassing or other substances (for example, water) for precipitation of toxic substances spreading in the cloud.
- (C)
- Output parameters: V1(x, y, z, Ca, t)—the volume of the primary cloud limited by the MPC values at the boundaries along x, y, z axes; Ca—the actual concentration of hazardous substances, t—the time of propagation of the primary cloud.
- 3.
- The model of secondary cloud formation is associated with the evaporation of substances emitted into the atmosphere as an aerosol as a result of the explosion, as well as the evaporation of the spill surface under the influence of high temperatures at the source of ignition during the subsequent fire (Figure 3).
Figure 3. The structure of the secondary cloud model of toxic pollutants.
Input parameters of model : msp—the spill mass; mcond—the mass of the condensed toxic substance from the primary cloud settling from the aerosol; Ssp—the spill surface area; Zl—the characteristic of the underlying surface at the spill site.
The input parameters also include the same ones that are used to calculate the primary cloud: wind speed in x, y, z axes; the temperature of the underlying surface and ambient air, as well as humidity; the temperature gradient and the atmospheric pressure.
Control parameters include, as in the case of the primary cloud, the mass of the sorbent and degassing substances, as well as their flow rate.
Output parameters: V2(x, y, z, Ca, t)—the volume of the secondary cloud, limited by the MPC values at the boundaries along the x, y, z axes.
As a result of the sequential modeling of the primary and secondary clouds of toxic substance spread, the model of the resulting cloud is presented in Figure 4.
Figure 4.
The structure of the summary model of resulting toxic cloud formation during a container explosion.
The elements of the summary model of the resulting toxic cloud, shown in Figure 4, include the following blocks:
Block 1. A model of the process of instantaneous evaporation of a toxic substance, passing into the primary cloud, which yields its mass at the output, calculated on the basis of the mass of the toxic substance in the explosion zone (ma):
where minst is the mass of the instantly evaporated toxic substance;
ma is the mass of the toxic substance in the emergency volume;
Cs is the average specific heat capacity of the toxic substance at a constant pressure;
Tb is the boiling point of the toxic substance at atmospheric pressure (the final temperature);
Ti is the initial temperature of the toxic substance during an emergency;
λ is the specific heat of vaporization at the boiling point of the toxic substance at atmospheric pressure.
Block 2. A model reflecting the process of the formation and propagation of the primary cloud, from a spill of mass msp and deposition of a toxic substance of mass mcond, with control parameters . At the output of the second block, we obtain a calculation of the volume of the primary cloud, limited by the values of MPC (12):
Block 3. A model reflecting the process of formation and propagation of the secondary cloud from a toxic substance of mass msp spilled on the surface and evaporating together with settled droplets and aerosol from the primary cloud of mass mcond under control action . At the output of the third block, we calculate the volume of the secondary cloud (13):
Block 4. The resulting cloud of volume V(x, y, z, Ca, t) is the result of the interaction (summation) of the primary and secondary clouds, as reflected in Figure 4.
2.5. Geometric Model of the Hazardous Zone of Spread of a Toxic Cloud During a Fire at an Enterprise
To determine the geometric characteristics of the danger zone, as noted earlier, it is necessary to construct an envelope line that covers all points of the contamination spots. The totality of these spots forms a certain zone, called the contamination zone, the boundaries of which are defined by the specified envelope curve.
Both boundaries of the hazardous zone of the spread of toxic cloud during a fire (the pollution spot) start from the spot where the radius mark equals zero (Figure 5). The circumference a (1.5, t*) depends on the moment of time t*. The position of the circle center on the x1 axis also depends on it. The dimensions of the pollution spot are determined by the lengths of the semi-axes of ellipses and [9]. The formation of the air pollution spot with toxic substances during a fire occurs in the time interval from the initial time after ignition to the final time of fire suppression . At the moment of time , the width of the hazardous zone is maximum. The boundaries of the hazardous zone of the spread of toxic substances are formed by enveloping lines (isopleths) that connect the upper points of all existing contamination spots on x1 axis from the mark to the mark (the maximum length of the hazardous zone).
Figure 5.
The formation of a danger zone of air pollution with toxic substances during a fire from individual pollution spots [48].
The isopleth has the following property: the tangent at any point of the enveloping line is simultaneously a tangent to one of the encompassed curves in the form of circles (Figure 6). The horizontal isopleth at the point of its maximum is simultaneously a tangent to the osculating circle with the largest radius. This approach makes it possible to construct the danger zone geometrically—by drawing isopleths as enveloping lines (left and right) around contamination spots with radius a = yg (1.5, t*—from zero to the maximum value )—Figure 6. Along with this, the dimensions of the danger zone and its boundaries, determined on the basis of MPC, can be determined numerically using computer modeling.
Figure 6.
Algorithm used for calculating the parameters of the danger zone for an explosion-type emergency.
In our previous study, we proposed the following coordinates for moments of time
and on x1 axis: , [48]. From here, the length of the danger zone is determined as follows (14):
For x1, the equation has the following form (15):
The quadratic equation of the isopleth—the pollution spot (for x2) can be expressed as follows (16):
The maximum width of the danger zone of air pollution during a fire at an industrial enterprise can be expressed as follows (17):
The area of the danger zone of actual contamination during a fire is the area of the territory, where the air space is contaminated with toxic substances within limits dangerous for people. The configuration of the zone of actual contamination is close to an ellipse, which can move within its limits under the influence of the wind. The area of the zone of actual contamination by a cloud of toxic substances (Sa) is calculated using Equation (18):
where G is a coefficient taking into account the speed of cloud propagation (0.7–0.9) that depends on the wind speed and direction;
Tfor is the time during which the forecast of the spread of combustion products of hazardous substances is carried out, expressed in hours.
The time used in the formation of the hazardous zone is determined by the evaporation time. The duration of the emission source during a fire is determined by the longest time of evaporation of combustion products.
3. Results
3.1. Development of an Algorithm and Software Implementation for Solving the Problem of Modeling a Hazardous Air Pollution Zone During an Accident at an Enterprise
To conduct a computational experiment to determine the parameters of a toxic substance cloud during an accident at an industrial enterprise (explosion, fire, or their sequence), the main parameters required for calculating the consequences of an accident were used. These include the type of accident, the explosive and fire hazardous substance with toxic action (or its combustion products), the amount of substance released during the accident, the MPC, the type of terrain, the wind speed, the wind direction, the distance to the nearest populated area, the number of people in the populated area, and the population’s provision with personal respiratory protection equipment.
The required flexibility and maximum opportunities for the developer are provided by the integrated software development environment Visual Studio 2022, which includes support for C# language version 4.0. In this work, C# language is used, since it is developed as the main language for developing applications for the NET platform, which makes it possible to connect PostgreSQL databases. PostgreSQL allows for the implementation of stored procedures and various application functions. Existing COM objects can be used as if they were NET objects. The NET Common Language Runtime environment operates in such a way that during program execution, existing COM code perceives objects as COM objects. Low-level access is implemented in the unsafe mode, which allows using pointers in situations where performance is a critical factor or pointers are necessary for working with existing DLL libraries. C# is built on the basis of the C++ legacy, so C++ programmers master it very quickly. This language is quickly learned, and it increases the efficiency of the programmer. C# and NET Programming Runtime, frameworks, and languages are combined in the Visual Studio environment, providing all the necessary tools at the disposal of the NET programmer.
As for the database of accidents at industrial enterprises with explosion and/or fire, the SQL database is used in this work. The relational data model, containing a set of clear instructions for the basic organization of any relational database management system, allows users to work in a non-navigational manner, i.e., to select information from the database, a person should only specify a list of tables of interest to him and the conditions that the selected data must satisfy.
The scheme in Figure 7 shows the overall architecture of the FireSoft 1.0 emergency simulation system. It demonstrates the interactions among the key components:
- The client layer (WinForms in C#) includes three main forms of interaction with the user. The main form serves as the central node of the system, where the input of incident parameters, selection of the calculation type, and management of the modeling process take place. The visualization form is responsible for the graphical presentation of the calculation results, converting numerical data into interactive maps of pollution zones, dynamic graphs of parameters, and emergency development scenarios. The report form specializes in generating structured PDF and Excel documents for subsequent analysis and documentation.
- The business logic represents the computing core of the system, consisting of three key components. The calculation manager coordinates the execution of mathematical models, selecting the appropriate explosion or fire algorithm based on input parameters, and manages the calculation flow. The model validator performs the critical function of comparing the results of its own calculations with traditional scientific models, calculating accuracy metrics for a quantitative assessment of the system’s advantages. The substance service ensures work with chemical characteristics, providing filtering by hazard types, normalization of physicochemical properties, and efficient access to data for calculation modules.
- The data layer for working with PostgreSQL organizes interaction with the information storage through specialized components. The Database Manager centrally manages connections to the database, implementing transactional query processing and ensuring the integrity of information during operations. Repositories of explosions, fires, and substances encapsulate the logic of working with the corresponding database tables, providing optimized methods for creating, reading, updating, and deleting records, which enables the isolation of business logic from the specifics of data storage. The databases include a catalog of chemical compounds, parameters, and results of modeling explosive incidents and data for hazardous fire situations.
- The visualization module converts the calculated data into graphical representations. The cartographic module integrates with geographic services to overlay the affected areas on real terrain maps, with the possibility of detailed analysis of the territories. The report generator compiles all types of visualizations and numerical data into a single document with customizable templates for different categories of users.
- External systems extend functionality through integration with specialized services. The weather service provides historical and forecast data on the weather conditions, which are critical for the accurate modeling of hazardous substances’ spread. The mapping service provides the system with detailed terrain bases, geocoding, and route calculation tools, which help link calculations to real geographic coordinates and infrastructure objects.
- The links between the components form a strict hierarchy of data and calculation management. The user interacts exclusively with the client layer, initiating operations through the main form. Calculation requests are transferred to the calculation manager, which coordinates the acquisition of substance properties and model validation. All data operations are sent through the Database Manager to specialized repositories that provide direct interaction with the database tables. Visualization and reporting forms request data directly from the calculation modules and the Database Manager, creating a closed information processing cycle. External systems are integrated pointwise: the cartographic module uses the API to obtain map bases, and the model validator accesses the weather service for historical data for comparative analysis.
The architecture is built on the principle of a multi-layer structure with a clear division of responsibility, which ensures scalability and easy modification of components (Figure 7).
The flow chart shown in Figure 8 describes the full cycle of the user’s interaction with the system:
- -
- Getting started: Selection of the modeling type (explosion/fire).
- -
- Entering parameters: Substance, quantity, and environmental conditions.
- -
- Calculating models: The simultaneous execution of the main and traditional models.
- -
- Comparing accuracy: The automatic assessment of discrepancies using RMSE metrics.
- -
- Visualization: Interactive damage maps and parameter graphs.
- -
- Saving and reporting: Export of results to the database and generation of reports.
Figure 7.
Complex architecture of the FireSoft 1.0 emergency simulation system.
Figure 7.
Complex architecture of the FireSoft 1.0 emergency simulation system.

Figure 8.
Block diagram of the full cycle of user’s interaction with the system.
Figure 8.
Block diagram of the full cycle of user’s interaction with the system.

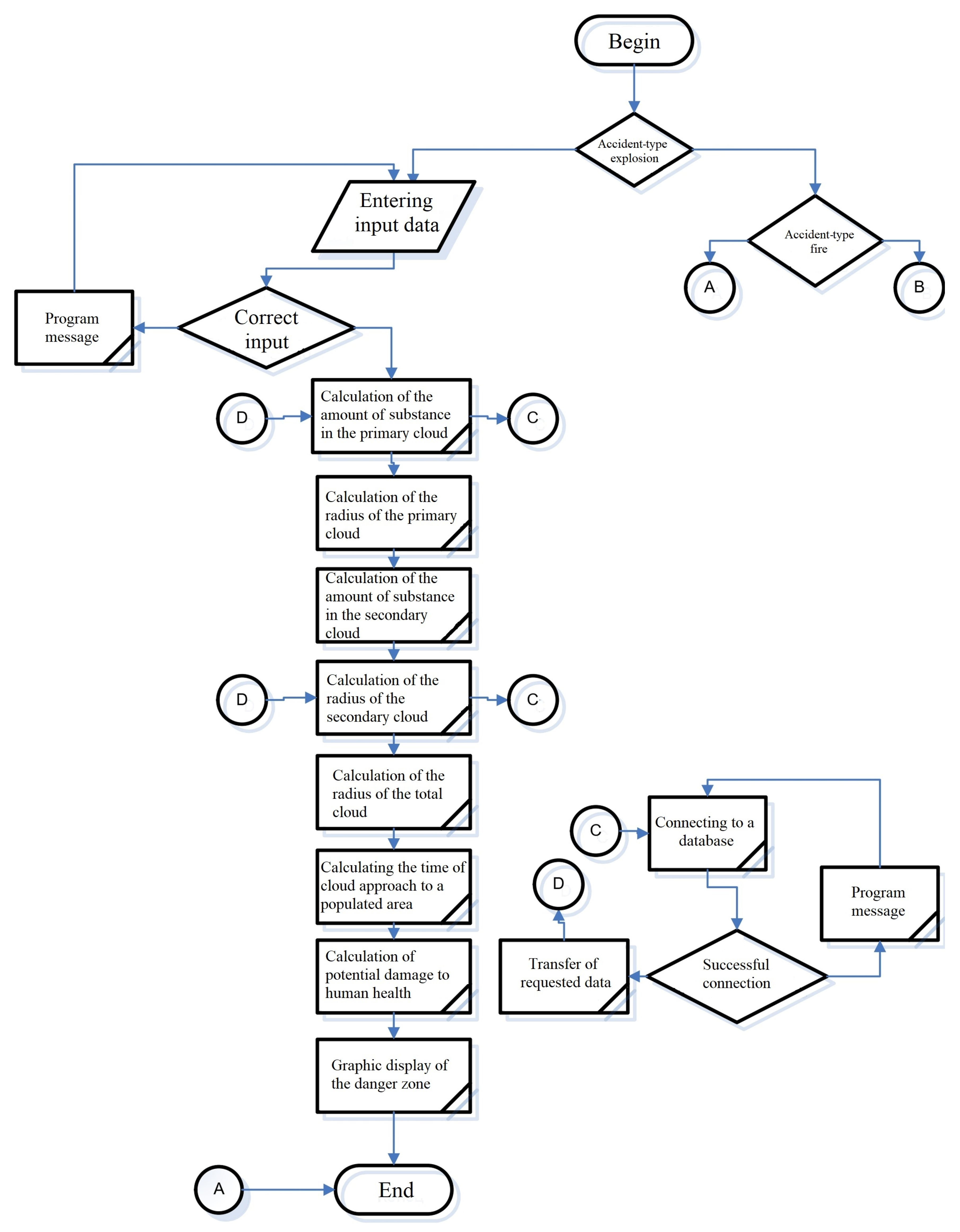
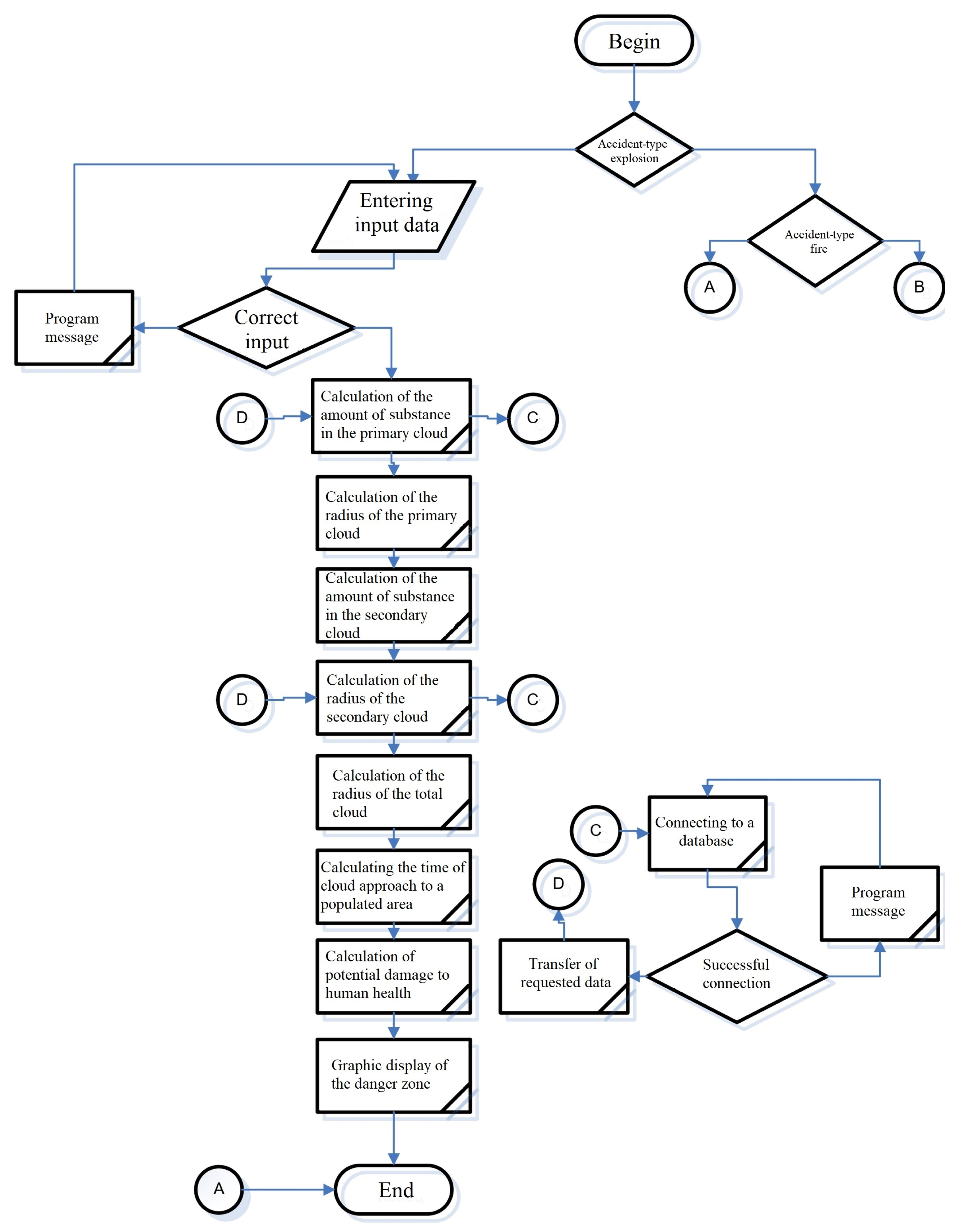
The algorithm used to solve the problem of modeling the danger zone of spread of a toxic substance cloud in an explosion-type accident is shown in Figure 6.
The algorithm used to solve the problem of modeling the danger zone for an explosion-type emergency is shown in Figure 9.
Figure 9.
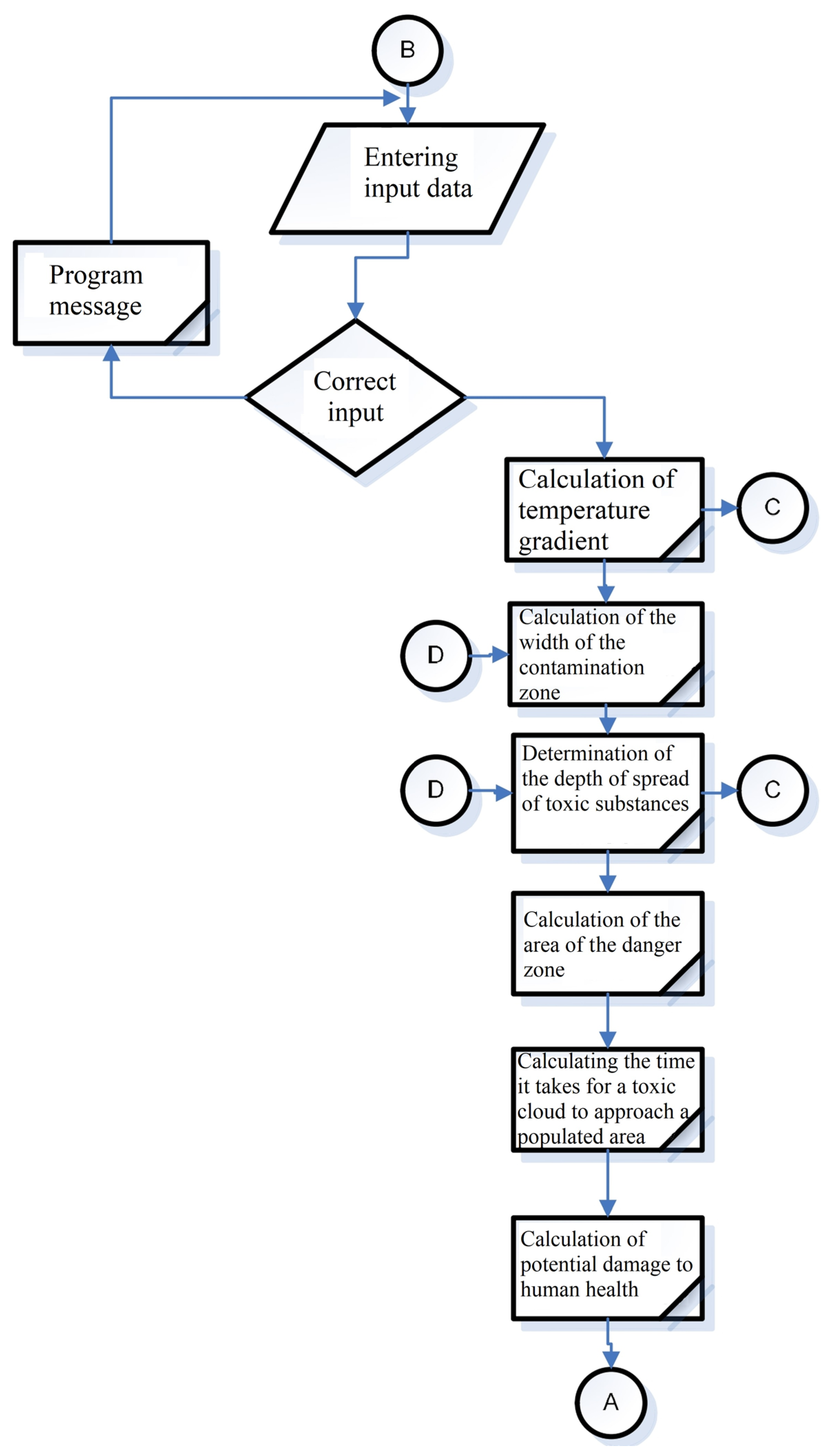
Algorithm used to calculate the parameters of the danger zone for a fire-type accident.
Examples of source code of the software tool developed by the authors and called FireSoft 1.0 for modeling a hazardous area during an accident at an industrial enterprise, accompanied by an explosion and/or fire, are presented in Appendix A.
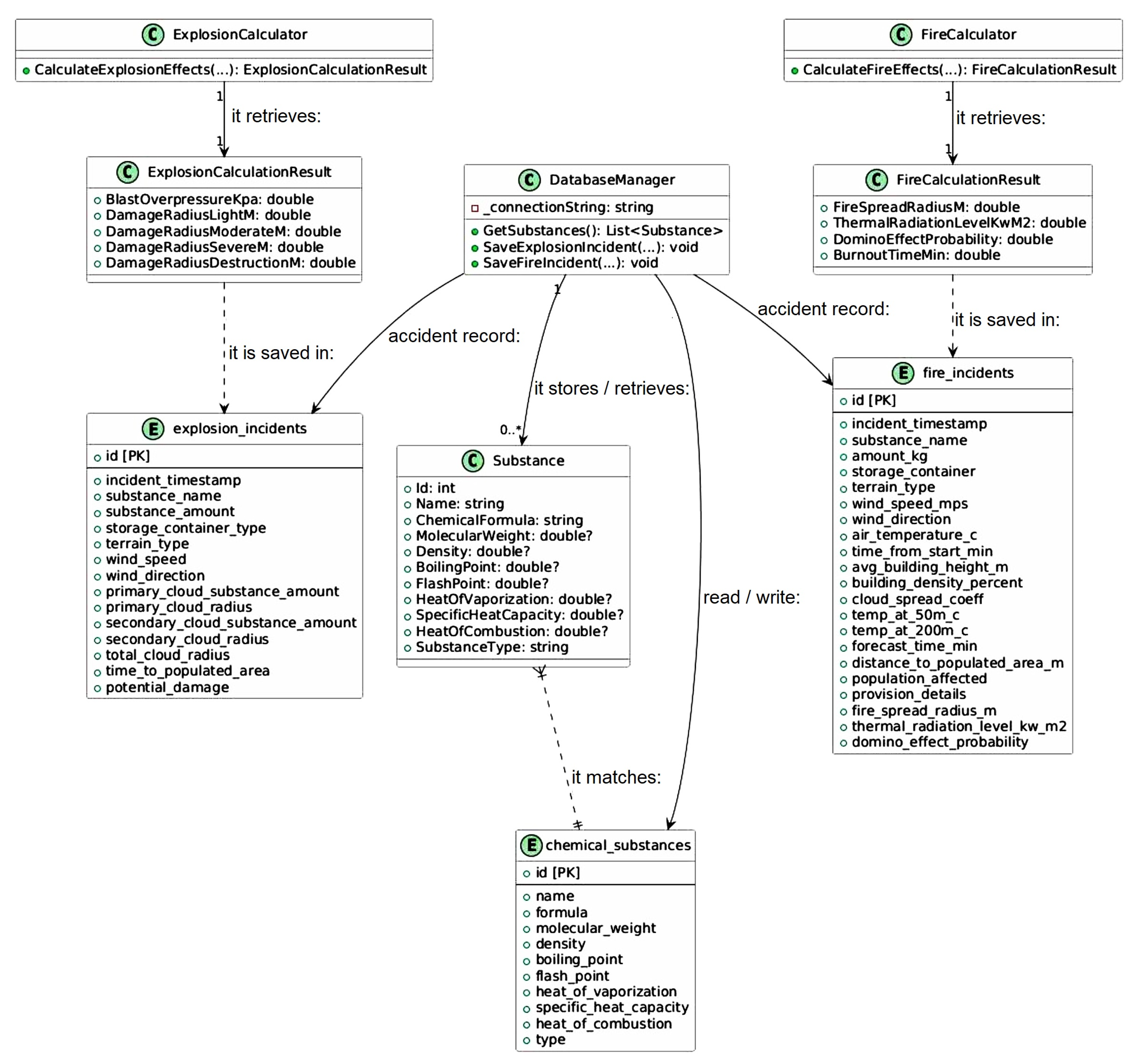
The class diagram used in FireSoft 1.0 is shown in Figure 10.
Figure 10.
Application class diagram (0..* is the meaning of condition).
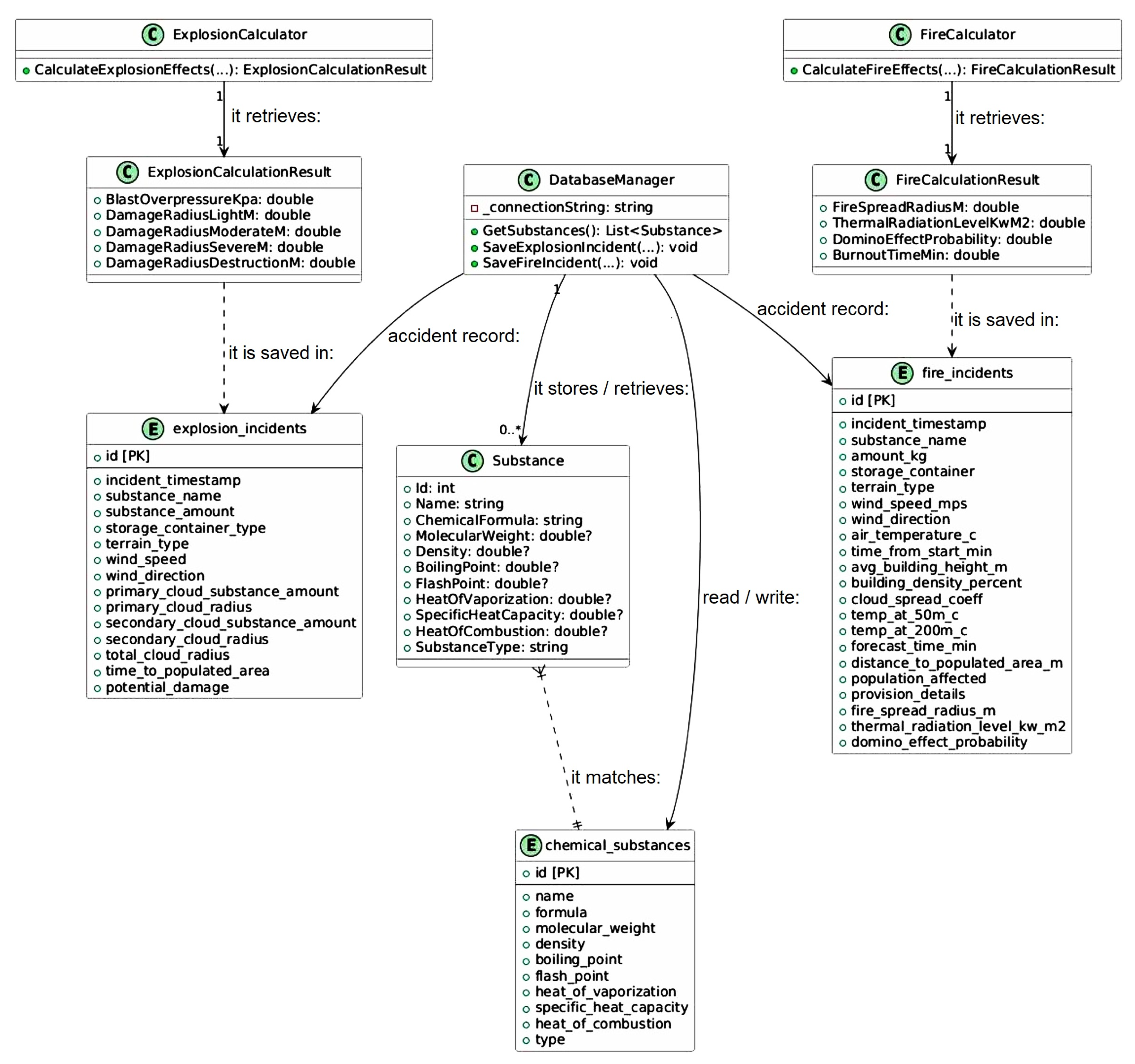
The database relationship diagram used in the FireSoft 1.0 database management system is shown in Figure 11 (0..* is the meaning of the condition).
Figure 11.
Connection with the PostgreSQL database management system (0..* is the meaning of condition).
To validate the developed FireSoft 1.0 model, comparative testing was conducted with the traditional Gaussian dispersion model. A total of 120 historical incidents with known parameters of consequences were used as a standard. Accuracy assessment was performed according to three key metrics:
| def calculate_metrics(actual, predicted): # Root Mean Square Error (RMSE) rmse = sqrt(mean_squared_error(actual, predicted)) # Mean absolute percentage error (MAPE)
|
The system implements the ModelValidator class, which performs parallel calculations:
| public class ModelValidator { public ValidationResult ValidateExplosion(Substance substance, double amount, double distance, double windSpeed) { // Calculating our model var firesoftResult = new ExplosionCalculator().Calculate( substance, amount, distance, "PressurizedVessel"); // Calculation of the Gaussian model var gaussian = GaussianDispersion.Calculate( substance, amount, windSpeed, distance); return new ValidationResult { FiresoftValue = firesoftResult.BlastOverpressureKpa, GaussianValue = gaussian.Overpressure, RMSE = CalculateRMSE(firesoftResult, gaussian), MAPE = CalculateMAPE(firesoftResult, gaussian) }; } private double CalculateRMSE(ExplosionResult our, GaussianResult traditional) { double sum = 0; int count = our.PressurePoints.Count; for (int i = 0; i < count; i++) { double diff = our.PressurePoints[i] - traditional.PressurePoints[i]; sum += diff * diff; } return Math.Sqrt(sum / count); } } |
The system automatically generates comparative reports:
| void ShowValidationResults(ValidationResult result) { txtRMSE.Text = $”RMSE: {result.RMSE:F2} кΠa”; txtImprovement.Text = $”Improving accuracy: {CalculateImprovement(result):F1}%”; chart.Series[“FireSoft”].Points.AddY(result.FiresoftValue); chart.Series[“Gaussian”].Points.AddY(result.GaussianValue); chart.Series[“Actual”].Points.AddY(result.ActualValue); } |
A comparative analysis showed a significant advantage of the FireSoft model (Table 1).
Table 1.
Results of comparative testing.
The conducted validation confirmed the effectiveness of the developed FireSoft 1.0 model. The system demonstrates the following:
- A total of 67.2% lower error compared to the Gaussian model.
- Stability of results in various conditions.
- Practical applicability for predicting the consequences of emergencies.
FireSoft 1.0 represents a new generation of emergency forecasting systems, where physical models are enhanced by artificial intelligence, providing FDS-level efficiency with the accuracy of specialized systems. The implementation of the improvements planned by the authors by the end of 2025 will eliminate current limitations and create a unique product for the industrial safety market.
The popular software ALOHA 5.4.7 (Areal Locations of Hazardous Atmospheres) and FDS 6.7.7 (Fire Dynamics Simulator) are suitable for comparing FireSoft 1.0 with other models, which can include an assessment of the features of the program being developed. Their key characteristics are presented in Table 2.
Table 2.
Characteristics of the compared software used for modeling hazardous areas.
Regarding the data presented in Table 2, it is possible to highlight the advantages of the author’s FireSoft in forecasting the values of parameters of the danger zone, compared to ALOHA 5.4.7 in terms of the calculation time and its accuracy, including the assumed coincidence of the calculated and actual boundaries of the danger zones. At the same time, FDS 6.7.7 is more accurate in forecasting the parameters of danger zones but requires significantly more time to carry out computational operations, which hinders its use by direct participants in the process of eliminating the consequences of an accident and evacuation of people. This is also facilitated by the smaller number of compounds used by FireSoft 1.0, which makes ALOHA 5.4.7 more preferable for post factum analysis after the completion of consequence mitigation.
3.2. Interface of the Software Tool Used for Modeling the Hazardous Zone of a Toxic Cloud During an Accident at an Enterprise
The input data used to model the hazardous zone of the spread of a cloud containing a harmful substance stemming from “Fire” (cloud of toxic combustion products) and “Explosion” (aerosol cloud) accidents are given in Table 3.
Table 3.
Input data used for modeling the hazardous area during an accident at an enterprise.
Ammonia was adopted as the source of toxic emissions into the atmosphere during the explosive destruction of a tank (railway tank car), and polyvinyl chloride was adopted in the case of a fire, the combustion of which releases dioxins (dangerous carcinogens), phosgene, and hydrogen chloride (highly toxic substances). Data sources used for modeling purposes were taken from the researchers’ experience in analyzing accidents at chemical industry enterprises.
Other data required for calculation in Formulas (11), (16) and (17)—the average specific heat capacity of the substance at a constant pressure, the boiling point of the substance at atmospheric pressure, the specific temperature of vaporization at the boiling point of the substance—are used as constants for a certain type of substance and do not require separate input by the user.
For calculation, depending on the type of accident at the industrial enterprise, the tab “Fire” or “Explosion” is selected; after that, all the parameters (Table 1) necessary for further calculation of the hazardous area are filled in (Figure 12).
Figure 12.
Entering input data for “Fire” accident type.
3.2.1. Interface of the Software Tool Used to Determine the Danger Zone for the “Fire” Accident Type
The input data entry is shown in Figure 12.
As shown in Figure 12, the developed software tool allows for estimating the number of people affected by the spread of a cloud of toxic combustion products of chemical substances. After entering the initial data, it is necessary to choose the appropriate action by selecting a fire or explosion in the drop-down list to perform the calculation (Figure 13).
Figure 13.
Calculation of the parameters of the danger zone.
After the calculation is completed, the Results tab automatically becomes active, where the output data are presented (Figure 14).
Figure 14.
Output of the calculation results of the danger zone for the fire accident type.
Accordingly, the software interface provides a button “Dangerous zone” of pollution, which graphically displays a cloud of air contamination over the loaded graphic file with a map of the area (Figure 15). The type of air cloud contaminated with toxic substances is displayed depending on the type of accident (explosion/fire), wind speed, and direction.
Figure 15.
Graphic representation of the contamination zone during a fire at an industrial enterprise.
In Figure 15, the projection of the boundaries of the danger zone on the map of the area, images marked in different colors characterize different types of buildings: yellow—residential premises, pink—outbuildings, red—business facilities, purple—sports facilities.
A comparison of the residential development plan falling within the zone of spread of the cloud of toxic combustion products and the estimated number of victims (Figure 14) will allow, when calculating evacuation measures, for estimating the need for the deployment of new beds in local medical institutions.
The developed software also allows for saving the estimated output data in a file with the xml extension, which can be opened in MS Office Excel (Figure 16).
Figure 16.
File with saved results of calculating the danger zone for the fire accident type.
3.2.2. Interface Used for Defining a Hazardous Area for the “Explosion” Accident Type
The input of the initial data is shown in Figure 17.
Figure 17.
Entering initial input data for the “Explosion” accident type.
We made the calculation and continued to the Results tab (Figure 18).
Figure 18.
Results of the danger zone for the explosion accident type.
A graphical representation of the danger zone for an explosion-type accident, combined with an area map, is shown in Figure 19.
Figure 19.
Visualization of the hazardous zone of spread of toxic substances in the air for the explosion-type accident.
Thus, evaluating the results of the danger zone modeling in our series of articles ([9,10] and the current one), we can draw the following conclusions.
In the first article (2024) [9], we compared the calculated and actual data of the parameters characterizing the ellipse of the hazardous zone in three cases of fires at industrial enterprises. We received confirmation of the adequacy of our simulation model based on a family of ellipses limited by isopleths of MPC values (the excess of calculated parameters over actual values was 10–18% for linear parameters and 1–27% for the danger zone area—optimistic and pessimistic scenarios, respectively).
This made it possible to apply this method in the development of FireSoft 1.0 software presented in the current article and to obtain higher accuracy compared to the model based on the Gauss method (67.2% lower error, Table 1). As a result, it became possible to predict the size of the danger zone with greater accuracy than ALOHA 5.4.7 (94–95% versus 85–88%) and significantly faster than FDS 6.7.7 (8–15 s versus 2–8 h)—in fact, this was possible in real time, which is valuable for rescue services.
In turn, the comparison of the results of modeling a danger zone based on the cellular automaton method obtained in the second article (2025) [10] showed a higher forecasting accuracy compared to the Gaussian model in urban areas, taking into account the change in wind direction and speed by 20–25%. This increases the chances of avoiding harm to human life and health when using the results in rescue service work. However, the creation of software based on the cellular automaton method is a more complex process, so we classify it as promising research.
4. Discussion
The approach to algorithmization and computer visualization of the zone of toxic substances spread during fires and explosions at industrial facilities presented in this article is based on simulation modeling. The presented mathematical model, algorithms, and program codes used for creating software for the visualization of hazardous zones are designed for different types of accidents that can occur both sequentially and separately. A visual representation of the dimensions of the hazardous zone superimposed on a map of residential development will speed up the decision-making process of evacuation, optimally distribute the efforts of rescue services, direct a sufficient number of vehicles, and prepare a hospital to receive victims. This is the main advantage of the proposed method of using computer software for visualization, since it is based on algorithms for making decisions regarding modeling of the parameters of the hazardous zone and a mathematical model that takes into account both constant (associated with residential development, the enterprise, and hazardous substances) and variable parameters (associated with the climatic factor).
The use of separate modeling of hazardous zones of primary and secondary clouds during the explosion of toxic substances, as well as during a fire with the release of hazardous components into the air (which can occur within the framework of one accident in several locations of one enterprise) allows the formation of a map of the emergence and movement of toxic substance clouds in real time. It also takes into account their movement to residential buildings, considering the direction and strength of the wind, air temperature, intensification of fire changes, and new explosions of containers with hazardous substances. The developed method of correcting the parameters of the hazardous zone during its visualization enables the formation of new evacuation scenarios as the accident progresses or its consequences are eliminated. The open codes used to create the software for visualizing the hazardous zone allow it to be further developed by all interested researchers.
The limitations of the proposed method include the need to complicate the mathematical model for determining the danger zone for more accurate modeling and performing iterative calculations to construct ellipses from isopleths (envelope lines), which should form a database of parameters of danger zones when standardizing accidents.
Overcoming these limitations in future studies is possible with the use of artificial intelligence. We define the prospects for improving the model in the process of implementing artificial intelligence as follows: (1) The predictive calibration of parameters (neural network selection of model coefficients based on the satellite images of the area, data from IoT sensors at the facility, and the historical precedents). (2) Forecasting chain events—GNN (Graph Neural Networks) for modeling. (3) Resource optimization—RL (Reinforcement Learning) to calculate optimal evacuation routes, distribute rescue services, and prioritize rescue activities.
The creation of a mobile application for decision making directly by participants in the evacuation and liquidation of the consequences of an accident also seems to be in demand.
5. Conclusions
To visualize the formation and movement of hazardous areas of toxic clouds during accidents at enterprises near residential areas, the authors developed a mathematical model, algorithms for creating software for visualizing hazardous areas and determining damage to human health and life, taking into account the terrain map and data on residents of nearby settlements. The software was developed by C# version 4.0 and Visual Studio 2022; an SQL database was used, which allows for refining the program and adapting it to other types of accidents—chemical spills, underground contamination, etc., based on the development of new algorithms and mathematical models. Interactive visualization allows managing the evacuation and accident response processes to make informed and timely decisions, and project designers will be able to more accurately determine the size of hazardous zones, ensuring the safe placement of enterprises and residential buildings. The presented model of hazardous zones includes separate calculations for the explosion of a container with toxic materials (primary and secondary clouds), as well as for a fire with the atmospheric emission of combustion products hazardous to people. Using the example of the explosion of a container (railway tank) with ammonia and the combustion of polyvinyl chloride, a mathematical model for calculation and software for the visualization of hazardous zones of the spread of toxic substances (limited by MPC) were tested. Superimposing its contours on maps of residential development, taking into account data on residents of houses, made it possible to predict damage to human health and prevent it. These data are critically important for managing the evacuation of the population and mitigation of the consequences of an accident, taking into account such variables as the air temperature, wind speed and direction, and mass of substance at each explosion and fire site, of which there may be several (including sequentially). The next stage of the research requires the creation of a mobile application for visualizing hazardous areas in real time, as well as the use of artificial intelligence for the predictive analysis of the consequences of accidents based on the databases created for previous accidents.
Author Contributions
Conceptualization, Y.M., F.A.-A. and S.Z.; methodology, Y.M., F.A.-A. and S.Z.; validation, O.Z., F.A.-A. and S.Z.; formal analysis, F.A.-A.; investigation, Y.M., F.A.-A. and O.Z.; resources, Y.M. and F.A.-A.; data curation, F.A.-A.; writing—original draft preparation, O.Z. and F.A.-A.; writing—review and editing, Y.M. and S.Z.; visualization, O.Z.; supervision, F.A.-A.; project administration, S.Z., O.Z. and F.A.-A.; funding acquisition, F.A.-A. All authors have read and agreed to the published version of the manuscript.
Funding
This research received no external funding.
Informed Consent Statement
Not applicable.
Data Availability Statement
The original contributions presented in the study are included in the article, further inquiries can be directed to the corresponding authors.
Conflicts of Interest
The authors declare no conflicts of interest.
Appendix A
Examples of source code for the software tool for simulating a hazardous area:
- (A)
- Code for Program.cs:
| namespace FireSoft { internal static class Program { /// <summary> /// The main entry point for the application. /// </summary> [STAThread] static void Main() { ApplicationConfiguration.Initialize(); Application.Run(new MainForm()); } } } |
- (B)
- Code for Form1.cs:
| using FireSoft.CoreLogic; using System; using System.Collections.Generic; using System.ComponentModel; using System.Data; using System.Drawing; using System.Linq; using System.Text; using System.Threading.Tasks; using System.Windows.Forms; namespace FireSoft { public partial class MainForm: Form { private readonly DatabaseManager _dbManager; private readonly ExplosionCalculator _explosionCalculator; private readonly FireCalculator _fireCalculator; private List<Substance> _substances; private const string ConnectionString = "Host=localhost;Username=postgres;Database=firesoft"; public MainForm() { InitializeComponent(); _dbManager = new DatabaseManager(ConnectionString); _explosionCalculator = new ExplosionCalculator(); _fireCalculator = new FireCalculator(); _substances = new List<Substance>(); ToolStripMenuItem calculationFireToolStripMenuItem = new ToolStripMenuItem(); calculationFireToolStripMenuItem.Click += new System.EventHandler(this.CalculationFireToolStripMenuItem_Click); var fileMenu = menuStrip1.Items.OfType<ToolStripMenuItem>().FirstOrDefault(item => item.Name == "fileToolStripMenuItem"); if (fileMenu != null) { ToolStripMenuItem? calcMenu = fileMenu.DropDownItems.OfType<ToolStripMenuItem>().FirstOrDefault(item => item.Text == "Calculation"); if (calcMenu == null) { calcMenu = new ToolStripMenuItem("Calculation"); fileMenu.DropDownItems.Add(calcMenu); } calcMenu.DropDownItems.Add(calculationFireToolStripMenuItem); } else { menuStrip1.Items.Add(calculationFireToolStripMenuItem); } LoadSubstances(); } private void LoadSubstances() { try { _substances = _dbManager.GetSubstances(); comboBoxSubstanceName.DataSource = null; comboBoxSubstanceName.DisplayMember = "Name"; comboBoxSubstanceName.ValueMember = "Id"; comboBoxSubstanceName.DataSource = _substances.Where(s => s.SubstanceType == "Explosive" || string.IsNullOrEmpty(s.SubstanceType)).ToList(); comboBoxSubstanceName_Fire.DataSource = null; comboBoxSubstanceName_Fire.DisplayMember = "Name"; comboBoxSubstanceName_Fire.ValueMember = "Id"; comboBoxSubstanceName_Fire.DataSource = _substances.Where(s => s.SubstanceType == "FlammableLiquid" || s.SubstanceType == "FlammableGas" || string.IsNullOrEmpty(s.SubstanceType)).ToList(); } catch (Exception ex) { MessageBox.Show($"Error loading substances: {ex.Message}", "Error", MessageBoxButtons.OK, MessageBoxIcon.Error); } } private void CalculationExplosionToolStripMenuItem_Click(object sender, EventArgs e) { try { if (comboBoxSubstanceName.SelectedItem == null) { MessageBox.Show("Please select a substance.", "Input Error", MessageBoxButtons.OK, MessageBoxIcon.Warning); return; } Substance selectedSubstance = (Substance)comboBoxSubstanceName.SelectedItem; if (!double.TryParse(textBoxSubstanceAmount.Text, out double amountKg) || amountKg <= 0) { MessageBox.Show("Please enter a valid substance amount.", "Input Error", MessageBoxButtons.OK, MessageBoxIcon.Warning); return; } string storageContainer = comboBoxStorageContainer.Text; double distanceFromObjects = 0; if (double.TryParse(textBoxDistance.Text, out double dist)) { distanceFromObjects = dist; } string terrainType = comboBoxTerrainType.Text; double windSpeed = 0; if (double.TryParse(textBoxWindSpeed.Text, out double ws)) { windSpeed = ws; } string windDirection = comboBoxWindDirection.Text; ExplosionCalculator.ExplosionCalculationResult explosionResult = _explosionCalculator.CalculateExplosionEffects( selectedSubstance, amountKg, distanceFromObjects, storageContainer ); _dbManager.SaveExplosionIncident( selectedSubstance.Name, amountKg, storageContainer, terrainType, windSpeed, windDirection, distanceFromObjects, explosionResult.BlastOverpressureKpa, explosionResult ); string resultText = $"Explosion calculation completed:\n" + $"Overpressure at {distanceFromObjects} m: {explosionResult.BlastOverpressureKpa:F2} kPa\n" + $"Light damage radius: {explosionResult.DamageRadiusLightM:F2} m\n" + $"Moderate damage radius: {explosionResult.DamageRadiusModerateM:F2} m\n" + $"Severe damage radius: {explosionResult.DamageRadiusSevereM:F2} m\n" + $"Total destruction radius: {explosionResult.DamageRadiusDestructionM:F2} m"; MessageBox.Show(resultText, "Explosion Calculation Results", MessageBoxButtons.OK, MessageBoxIcon.Information); } catch (Exception ex) { MessageBox.Show($"Error calculating explosion: {ex.Message}", "Calculation Error", MessageBoxButtons.OK, MessageBoxIcon.Error); } } private void CalculationFireToolStripMenuItem_Click(object sender, EventArgs e) { try { if (comboBoxSubstanceName_Fire.SelectedItem == null) { MessageBox.Show("Please select a substance for fire calculation.", "Input Error", MessageBoxButtons.OK, MessageBoxIcon.Warning); return; } Substance selectedSubstance = (Substance)comboBoxSubstanceName_Fire.SelectedItem; if (!double.TryParse(textBoxSubstanceAmount_Fire.Text, out double amountKg) || amountKg <= 0) { MessageBox.Show("Please enter a valid substance amount for fire.", "Input Error", MessageBoxButtons.OK, MessageBoxIcon.Warning); return; } if (!double.TryParse(textBoxWindSpeed_Fire.Text, out double windSpeedMps)) { MessageBox.Show("Please enter a valid wind speed.", "Input Error", MessageBoxButtons.OK, MessageBoxIcon.Warning); windSpeedMps = 0; } if (!double.TryParse(textBoxAirTemperature_Fire.Text, out double airTemperatureC)) { MessageBox.Show("Please enter a valid air temperature.", "Input Error", MessageBoxButtons.OK, MessageBoxIcon.Warning); airTemperatureC = 20; } string storageContainer = comboBoxStorageContainer_Fire.Text; string terrainType = comboBoxTerrainType_Fire.Text; string windDirection = comboBoxWindDirection_Fire.Text; double.TryParse(textBoxFireStartTime_Fire.Text, out double timeFromStartMin); double.TryParse(textBoxBuildingHeight_Fire.Text, out double avgBuildingHeightM); double.TryParse(textBoxDensity_Fire.Text, out double buildingDensityPercent); double.TryParse(textBoxCloudSpreadCoefficient_Fire.Text, out double cloudSpreadCoeff); double.TryParse(textBoxTemperatureAt50_Fire.Text, out double tempAt50mC); double.TryParse(textBoxTemperatureAt200_Fire.Text, out double tempAt200mC); double.TryParse(textBoxForecastTime_Fire.Text, out double forecastTimeMin); double.TryParse(textBoxDistanceToPopulatedArea_Fire.Text, out double distanceToPopulatedAreaM); int.TryParse(textBoxPopulation_Fire.Text, out int populationAffected); string provisionDetails = textBoxProvision_Fire.Text; double distanceForRadiationCalcM = 10.0; FireCalculator.FireCalculationResult fireResult = _fireCalculator.CalculateFireEffects( selectedSubstance, amountKg, windSpeedMps, terrainType, airTemperatureC, distanceForRadiationCalcM ); _dbManager.SaveFireIncident( selectedSubstance.Name, amountKg, storageContainer, terrainType, windSpeedMps, windDirection, airTemperatureC, timeFromStartMin, avgBuildingHeightM, buildingDensityPercent, cloudSpreadCoeff, tempAt50mC, tempAt200mC, forecastTimeMin, distanceToPopulatedAreaM, populationAffected, provisionDetails, fireResult ); string resultText = $"Fire calculation completed:\n" + $"Fire spread radius: {fireResult.FireSpreadRadiusM:F2} m\n" + $"Thermal radiation level at {distanceForRadiationCalcM}m: {fireResult.ThermalRadiationLevelKwM2:F2} kW/m2\n" + $"Domino effect probability: {fireResult.DominoEffectProbability:P1}\n" + $"Burnout time: {fireResult.BurnoutTimeMin:F1} min"; MessageBox.Show(resultText, "Fire Calculation Results", MessageBoxButtons.OK, MessageBoxIcon.Information); } catch (Exception ex) { MessageBox.Show($"Error calculating fire: {ex.Message}", "Calculation Error", MessageBoxButtons.OK, MessageBoxIcon.Error); } } private void exitToolStripMenuItem_Click(object sender, EventArgs e) { Application.Exit(); } private void exportToToolStripMenuItem_Click(object sender, EventArgs e) { MessageBox.Show("Export functionality not implemented yet.", "Information", MessageBoxButtons.OK, MessageBoxIcon.Information); } private void totalCalculationToolStripMenuItem_Click(object sender, EventArgs e) { MessageBox.Show("Total calculation not implemented yet.", "Information", MessageBoxButtons.OK, MessageBoxIcon.Information); } } } (C) Code for Substance.cs: namespace FireSoft.CoreLogic { public class Substance { public int Id { get; set; } public string Name { get; set; } public string? ChemicalFormula { get; set; } public double? MolecularWeight { get; set; } public double? Density { get; set; } // kg/m^3 or g/cm^3 - ensure consistency public double? BoilingPointC { get; set; } // Celsius - Renamed from BoilingPoint public double? HeatOfVaporization { get; set; } // kJ/mol or kJ/kg public double? SpecificHeatCapacity { get; set; } // J/(g*°C) or J/(mol*K) public double? FlammabilityLimitsLower { get; set; } // % in air by volume public double? FlammabilityLimitsUpper { get; set; } // % in air by volume public double? AutoignitionTemperature { get; set; } // Celsius public double? FlashPoint { get; set; } // Celsius public double? HeatOfCombustion { get; set; } // kJ/mol or MJ/kg public string? SubstanceType { get; set; } //, e.g., "Explosive", "FlammableLiquid", "ToxicGas" public double? SootinessFactor { get; set; } // Added: e.g., 0 for clean burning (methanol) to 1 for very sooty (crude oil) // Consider adding a constructor for easier initialization if needed public Substance() { // Default constructor Name = string.Empty; // Initialize string properties to avoid null issues if not set ChemicalFormula = null; SubstanceType = null; } } } |
References
- Kazarinova, E.B.; Danilov, D.R. Economic security in the conditions of transition to technological sovereignty. Econ. Innov. Manag. 2023, 1, 93–100. [Google Scholar] [CrossRef]
- Gerasimova, N.V. ESG in Russia: Corporate strategies—Problems and prospects. Econ. Innov. Manag. 2023, 2, 62–75. [Google Scholar] [CrossRef]
- Cherevko, M.A.; Lukyanenok, P.P.; Ligai, A.A. Analysis of innovative development of upstream segment enterprises in the context of global industry challenges. Econ. Innov. Manag. 2024, 3, 59–69. [Google Scholar] [CrossRef]
- Shutko, L.G.; Pomogalov, N.A. Need and possibility of construction ecological Kuznets curve as a reflection of trend inclusive development of the resource producing region. Econ. Innov. Manag. 2024, 4, 48–58. [Google Scholar] [CrossRef]
- Reuters. South Korea’s Kumho Tire Plant Production Suspended due to Fire. 17 May 2025. Available online: https://www.reuters.com/en/south-koreas-kumho-tire-plant-production-suspended-due-fire-2025-05-17/ (accessed on 30 March 2025).
- A Large Explosion and at a Chemical Plant in Geismar, Louisiana State, the USA. 13 June 2013. Available online: https://www.independent.co.uk/news/world/americas/blast-at-louisiana-chemical-plant-leaves-at-least-30-injured-8658062.html (accessed on 30 March 2025).
- Zykov, V.V.; Lagozin, A.Y.; Ilyichev, A.V.; Pivovarov, N.Y. Amendments to the methodology for determining the number of personnel and technical equipment of the enterprise’s fire service to organise and carry out fire extinguishing operation. Pozharnaia Bezop. 2023, 4, 51–58. [Google Scholar] [CrossRef]
- Gai, W.; Du, Y.; Deng, Y. Evacuation risk assessment of regional evacuation for major accidents and its application in emergency planning: A case study. Safety Science 2018, 106, 203–218. [Google Scholar] [CrossRef]
- Matveev, Y.; Abu-Abed, F.; Zhironkina, O.; Zhironkin, S. Simulation Modeling of the Process of Danger Zone Formation in Case of Fire at an Industrial Facility. Fire 2024, 7, 221. [Google Scholar] [CrossRef]
- Matveev, Y.; Abu-Abed, F.; Chernishev, L.; Zhironkin, S. Visualization of Hazardous Substance Emission Zones During a Fire at an Industrial Enterprise Using Cellular Automaton Method. Fire 2025, 8, 250. [Google Scholar] [CrossRef]
- Drozdova, T.; Sukovatikov, R. Predictive Assessment of Fire Danger Zones at Emergency Events on Oil and Gas Condensate Field. Saf. Technosphere 2019, 7, 71–77. [Google Scholar] [CrossRef]
- Beyler, C.L. Fire Hazard Calculations for Large, Open Hydrocarbon Fires. In SFPE Handbook of Fire Protection Engineering; Hurley, M.J., Ed.; Springer: New York, NY, USA, 2016; pp. 2301–2332. [Google Scholar] [CrossRef]
- Di Giuseppe, F.; Vitolo, C.; Barnard, C.; Libertá, G.; Maciel, P.; San-Miguel-Ayanz, J.; Villaume, S.; Wetterhall, F. Global seasonal prediction of fire danger. Sci. Data 2024, 11, 128. [Google Scholar] [CrossRef]
- McGrattan, K.; McDermott, R.; Vanella, M.; Mueller, E.; Hostikka, S.; Floyd, J. Fire Dynamics Simulator User’s Guide, 6th ed.; National Institute of Standards and Technology: Gaithersburg, MD, USA, 2024; p. 90. [Google Scholar]
- Huseinov, R.N. Algorithm in definition of the category of commercial activity objects on technological hazard. Theory Pract. Forensic Sci. Crim. 2017, 17, 324–331. [Google Scholar] [CrossRef]
- Sumskoy, S.I.; Kirsanova, A.M.; Sofyin, A.S.; Zainetdinov, S.K. Methods for calculating the spread of hazardous and polluting substances over the relief. Occup. Saf. Ind. 2024, 2, 16–23. [Google Scholar] [CrossRef]
- Havrys, A.; Yakovchuk, R.; Pekarska, O.; Tur, N. Visualization of Fire in Space and Time on the Basis of the Method of Spatial Location of Fire-Dangerous Areas. Ecol. Eng. Environ. Technol. 2023, 24, 28–37. [Google Scholar] [CrossRef] [PubMed]
- Wen, H.; Liu, Y.; Guo, J.; Zhang, Z.; Liu, M.; Cai, G. Study on Numerical Simulation of Fire Danger Area Division in Mine Roadway. Math. Probl. Eng. 2021, 2021, 6646632. [Google Scholar] [CrossRef]
- Bykov, A.I.; Novak, A.V. Methodology for constructing models of zone thermal damage during a fire on a gas pipeline. Fire Explos. Saf. 2018, 11, 41–50. [Google Scholar] [CrossRef]
- Chuvieco, E.; Congalton, R.G. Application of remote sensing and geographic information systems to forest fire hazard mapping. Remote Sens. Environ. 1989, 29, 147–159. [Google Scholar] [CrossRef]
- Tsvirkun, A.D.; Rezchikov, A.F.; Filimonyuk, L.Y.; Samartsev, A.A.; Ivashchenko, V.A.; Bogomolov, A.S.; Kushnikov, V.A. System of Integrated Simulation of Spread of Hazardous Factors of Fire and Evacuation of People from Indoors. Autom. Remote Control 2022, 83, 692–705. [Google Scholar] [CrossRef]
- Sirca, C.; Salis, M.; Arca, B.; Duce, P.; Spano, D. Assessing the performance of fire danger indexes in a Mediterranean area. iForest—Biogeosciences For. 2018, 11, 563–571. [Google Scholar] [CrossRef]
- Baalisampang, T.; Abbassi, R.; Garaniya, R.; Khan, F.; Dadashzadeh, M. Fire impact assessment in FLNG processing facilities using Computational Fluid Dynamics (CFD). Fire Saf. J. 2017, 92, 42–52. [Google Scholar] [CrossRef]
- Yemelyanenko, S.; Kuzyk, A.; Ivanusa, A.; Morshch, E. Improving the operational efficiency of control centers for emergency events by using GIS technologies. East.-Eur. J. Enterp. Technol. 2023, 4, 37–49. [Google Scholar] [CrossRef]
- Ahmadi, O.; Mortazavi, S.B.; Pasdarshahri, H.; Asilian Mohabadi, H. Consequence analysis of large-scale pool fire in oil storage terminal based on computational fluid dynamic (CFD). Process Saf. Environ. Prot. 2019, 123, 379–389. [Google Scholar] [CrossRef]
- Pospelov, B.; Rybka, E.; Otrosh, Y.; Maladyka, L.; Krainiukov, O.; Kurtseitov, T.; Vorovka, M.; Hryshko, S.; Pidhorodetskyi, M.; Salamatina, O. Development of a method for rapid detection of fires based on combined current sampling and dispersions of a controlled hazardous environmental parameter. Technol. Audit Prod. Reserves 2025, 2, 31–35. [Google Scholar] [CrossRef]
- Prus, M.Y.; Perikov, A.V. Simulation of fire dangerous failures of electrical equipment and assessment of fire and electric damage. Technol. Technosphere Saf. 2022, 97, 190–201. [Google Scholar] [CrossRef]
- Singh, S.K.; Rani, R. Assimilation of concentration measurements for retrieving multiple point releases in atmos-phere: A least-squares approach to inverse modelling. Atmos. Environ. 2015, 119, 402–414. [Google Scholar] [CrossRef]
- Hou, L.; Yao, B.; Hu, Y.; Yu, K.; Yuan, K. How Trust Affects Hazardous Chemicals Logistics Enterprises’ Sustainable Safety Behavior: The Moderating Role of Government Governance. Sustainability 2025, 17, 3577. [Google Scholar] [CrossRef]
- Ahmed, S.; Rahman, A.; Ravhee, S.S. An Exploratory Study on Fire Safety in High-Rise Buildings with Mixed Occupancy in Urban Areas: Case of Sylhet City, Bangladesh. Archit. Res. 2021, 11, 11–21. Available online: http://article.sapub.org/10.5923.j.arch.20211101.02.html (accessed on 30 March 2025).
- Wang, D.; Yang, G.; Han, J.; Duo, Y.; Zhou, X.; Tong, R. Quantitative Assessment of Human Error of Emergency Behavior for Hazardous Chemical Spills in Chemical Parks. Process Saf. Environ. Prot. 2024, 189, 930–949. [Google Scholar] [CrossRef]
- Jia, Y.; Hao, W.; Yin, L.; Yuan, H.; Yu, J. Occupational health risk assessment of exposure to major hazardous chemicals in copper and nickel smelting enterprises. Chin. J. Ind. Hyg. Occup. Dis. 2024, 42, 752–756. [Google Scholar] [CrossRef]
- Ferreira, T.M.; Vicente, R.; da Silva, J.A.R.M.; Varum, H.; Costa, A.; Maio, R. Urban fire risk: Evaluation and emergency planning. J. Cult. Herit. 2016, 20, 739–745. [Google Scholar] [CrossRef]
- Julià, P.B.; Ferreira, T.M. From single- to multi-hazard vulnerability and risk in Historic Urban Areas: A literature review. Nat. Hazards 2021, 108, 93–128. [Google Scholar] [CrossRef]
- Kanangkaew, S.; Jokkaw, N.; Tongthong, T. A real-time fire evacuation system based on the integration of Building Information Modeling and Augmented Reality. J. Build. Eng. 2023, 67, 105883. [Google Scholar] [CrossRef]
- Zarei, E.; Jafari, M.J.; Dormohammadi, A.; Sarsangi, V. The Role of Modeling and Consequence Evaluation in Improving Safety Level of Industrial Hazardous Installations: A Case Study: Hydrogen Production Unit. Iran Occup. Health J. 2014, 10, 52–63. [Google Scholar]
- Gvozdev, E.V. Intersystem Interaction and Relationships in the Integrated Safety System Designed to Prevent Accidents and Fires at Explosion- and Fire-Hazardous Enterprises. Occup. Saf. Ind. 2024, 12, 40–46. [Google Scholar] [CrossRef]
- Rashoyan, I. Assessment of risks for employees of industrial enterprises in the event of emergencies and fires. Probl. Risk Manag. Technosphere 2024, 4, 62–69. [Google Scholar] [CrossRef]
- Jawad, R.; Jawad, R. Design and implementation of Mobile Robot for Fire Fighting Using Photovoltaic Panel with Artificial Intelligent. Iran. J. Electr. Electron. Eng. 2024, 20, 117–126. [Google Scholar] [CrossRef]
- Li, W.; Li, P.; Feng, Z. Delineating Fire-Hazardous Areas and Fire-Induced Patterns Based on Visible Infrared Imaging Radiometer Suite (VIIRS) Active Fires in Northeast China. Remote Sens. 2022, 14, 5115. [Google Scholar] [CrossRef]
- Pratt, M. Modelling Fire Hazard. Available online: https://www.esri.com/news/arcuser/0700/files/firemodel.pdf (accessed on 30 March 2025).
- Malykhina, G.F.; Zhirakova, P.S.; Militsyn, A.V. Design of an intelligent fire protection system. Ontol. Des. 2024, 14, 217–229. [Google Scholar] [CrossRef]
- Zannetti, P. Air pollution modeling. In Theories, Computational Methods, and Available Software; Springer Science: New York, NY, USA, 1990; 444p. [Google Scholar]
- Dlamini, W.M. Application of Bayesian networks for fire risk mapping using GIS and remote sensing data. GeoJournal 2011, 76, 283–296. [Google Scholar] [CrossRef]
- Xu, Z.; Lu, X.Z.; Guan, H.; Chen, C.; Ren, A.Z. A virtual reality based fire training simulator with smoke hazard assessment capacity. Adv. Eng. Softw. 2014, 68, 1–8. [Google Scholar] [CrossRef]
- Svobodova, N.; Benysek, M.; Stefan, R. Analysis of Zone Fire Models and their Application in Structural Fire Design. Solid State Phenom. 2021, 322, 127–135. [Google Scholar] [CrossRef]
- Mavrov, D.; Bureva, V. FireGrid—Software for 2-D Fire Simulation Using the Game Method for Modelling. Int. J. Bioautomotion 2022, 26, 5–18. [Google Scholar] [CrossRef]
- Holmes, N.S.; Morawska, L. A review of dispersion modelling and its application to the dispersion of particles: An overview of different dispersion models available. Atmos. Environ. 2006, 40, 5902–5928. [Google Scholar] [CrossRef]
- Webber, D.M.; Ivings, M.J.; Santon, R.C. Ventilation Theory and Dispersion Modelling Applied to Hazardous Area Classification. J. Loss Prev. Process Ind. 2011, 24, 612–621. [Google Scholar] [CrossRef]
- Gronwald, F.; Shoou-Yuh, C. Evaluation of the Precision and Accuracy of Multiple Air Dispersion Models. J. Atmos. Pollut. 2018, 6, 1–11. Available online: https://www.sciepub.com/jap/abstract/8666 (accessed on 30 March 2025).
- Hamby, D.M. The Gaussian atmospheric transport model and its sensitivity to the joint frequency distribution and parametric variability. Health Phys. 2002, 82, 64–73. [Google Scholar] [CrossRef]
- Leelőssy, Á.; Mona, T.; Mészáros, R.; Lagzi, I.; Havasi, Á. Eulerian and Lagrangian Approaches for Modelling of Air Quality. Math. Probl. Meteorol. Model. Math. Ind. 2016, 24, 73–85. [Google Scholar] [CrossRef]
- Demchenko, P.F.; Ginzburg, A.S.; Aleksandrov, G.G.; Vereskov, A.I.; Gorchakov, G.I.; Zavalishin, N.N.; Zakharova, P.V.; Lezina, E.A.; Yudin, N.I. Statistical modeling of average daily concentration of pollutants in the atmosphere over Moscow megalopolis by the multiple regression method. Russ. Meteorol. Hydrol. 2015, 40, 658–666. [Google Scholar] [CrossRef]
- Temirbekov, N.; Temirbekov, A.; Kasenov, S.; Tamabay, D. Numerical modeling for enhanced pollutant transport prediction in industrial atmospheric air. Int. J. Des. Nat. Ecodynamics 2024, 19, 917–926. [Google Scholar] [CrossRef]
- Hanna, S.; Brown, M.J.; Camelli, F.E.; Chan, S.T. Detailed Simulations of Atmospheric Flow and Dispersion in Urban Downtown Areas by Computational Fluid Dynamics (CFD) Models—An Application of Five CFD Models to Manhattan. Bull. Am. Meteorol. Soc. 2006, 87, 1713–1726. [Google Scholar] [CrossRef]
- Flores, F.; Garreaud, R.; Muñoz, R.C. CFD simulations of turbulent buoyant atmospheric flows over complex geometry: Solver development in OpenFOAM. Comput. Fluids 2013, 82, 1–13. [Google Scholar] [CrossRef]
Disclaimer/Publisher’s Note: The statements, opinions and data contained in all publications are solely those of the individual author(s) and contributor(s) and not of MDPI and/or the editor(s). MDPI and/or the editor(s) disclaim responsibility for any injury to people or property resulting from any ideas, methods, instructions or products referred to in the content. |
© 2025 by the authors. Licensee MDPI, Basel, Switzerland. This article is an open access article distributed under the terms and conditions of the Creative Commons Attribution (CC BY) license (https://creativecommons.org/licenses/by/4.0/).















