Next Article in Journal
High-Resolution Mapping of Litter and Duff Fuel Loads Using Multispectral Data and Random Forest Modeling
Previous Article in Journal
Experimental Study on Cryogenic Compressed Hydrogen Jet Flames
 
 
Font Type:
Arial Georgia Verdana
Font Size:
Aa Aa Aa
Line Spacing:
Column Width:
Background:
Article

A Novel Spectral–Spatial Methodology for Hierarchical Fuel Type Mapping in Mediterranean Ecosystems Using Sentinel-2 Timeseries and Auxiliary Thematic Data

by
Michail Sismanis
*,
Ioannis Z. Gitas
,
Dimitris Stavrakoudis
,
Nikos Georgopoulos
,
Konstantinos Antoniadis
and
Eleni Gkounti
Laboratory of Forest Management and Remote Sensing, School of Forestry and Natural Environment, Aristotle University of Thessaloniki, P.O. Box 248, 54124 Thessaloniki, Greece
*
Author to whom correspondence should be addressed.
Fire 2024, 7(11), 407; https://doi.org/10.3390/fire7110407
Submission received: 17 September 2024 / Revised: 25 October 2024 / Accepted: 4 November 2024 / Published: 7 November 2024

Abstract

Wildland fuel distribution and characteristics are critical components for the development of a national integrated wildfire management strategy. This study presents a methodological framework for the mapping of fuels in Mediterranean ecosystems in the different levels of a new fuel hierarchical classification scheme, using a spectral–spatial approach based on Sentinel-2 timeseries and auxiliary thematic maps. Furthermore, in the context of this research, a novel approach is proposed for separating Mediterranean shrubland vegetation into three broad height categories, using Sentinel-2 images, landscape variables, and climatic data. Two areas in Greece, namely Attica and Euboea, with major wildfire events over the past 3 years were selected as the study areas. The mapping methodology was designed to consist of three complementary mapping processes, each for the identification of specific types of fuels (i.e., urban, agricultural, and vegetation). The results are validated in a two-step approach for different levels of the classification scheme. The results for the first level display an overall accuracy of 88% and kappa of 0.84, while for the second level, overall accuracy was 71.64% and kappa was 0.68. Our research demonstrates the capacity to map fuel types with promising accuracy at different depths, highlighting a viable method that can be potentially exploited for the large-scale fuel mapping of Mediterranean biomes at a national level.

1. Introduction

Wildfires in Europe predominantly occur in the southern Mediterranean regions, where extended heatwaves and the lack of rainfall in the summer create ideal conditions for wildfires [1]. Over the past few decades, changes in land cover across Mediterranean countries, such as dynamic changes in agricultural activities, the expansion of wildland–urban interfaces in previously forested areas, and the effects of climate change, have significantly influenced the fire regime [2]. Especially in the last few years, an increasing trend has been observed, with wildfires of unprecedented size and intensity becoming more frequent [3], resulting in extensive burned areas, human casualties, and significant socioeconomic impacts [4].
One of the factors that influence the probability of major catastrophic events is the distribution and continuity of the different wildland fuels [5,6]. Among the various factors influencing wildfires, fuels are also one of the few that can be directly manipulated and managed by human actions. Thus, understanding the distribution, load, and characteristics of fuels is critical for enhancing fire prevention actions and forest fire management practices, both before and after wildfire events.
A complete description of all fuel properties can be extremely complex due to the very high number of required parameters. In this context, vegetation species are not as relevant as composition, density, and vertical continuity [7,8]. Consequently, wildland fuels are typically grouped into fuel-type classes, where each class contains vegetation groups with similar characteristics and fire behavior [9,10,11]. These classes, known as fuel types [12], follow standardized fuel classification schemes tailored to various global ecosystems, such as those in Asia [13], Europe [5,9,14], and the United States [7,15,16]. One of the most widely used systems is the Fire Behavior Fuel Types (FBFT) [16]. These classification systems are flexible and can be adapted to other regions or customized to meet the specific mapping requirements of different studies [6,17,18,19,20]. Since forest fuel distribution is critical for wildfire risk management, significant efforts have been made to develop new methodologies that leverage the capabilities of the latest remote-sensing sensors for fuel mapping [21].
To be effective in an operational context for forest fire management practices, fuel maps must efficiently capture the dynamic changes in vegetation and land cover, ensuring that they are easily updatable. Traditionally, methods for the classification of fuels relied on field surveys [9], a labor-intensive process that provides accurate and precise results yet is costly and time-consuming; aerial photography [22]; or a combination of both. However, advancements in remote-sensing technologies have enabled more practical and cost-efficient methods for creating fuel maps, offering promising spatial and temporal resolutions [23,24].
With the rise of remote-sensing technologies, numerous active and passive sensors have started being employed more actively in the mapping of fuels. In particular, multispectral satellite sensors, with their capacity to capture information in different wavelengths, have been one of the most frequent types of data utilized to create fuel maps, employing sensors such as Landsat-TM [5,25], Landsat-8 OLI [24,26,27], Sentinel-2 [19,28,29,30,31,32,33], and Sentinel-3 [34]. Very-High-Resolution (VHR) satellite imagery has also been used for mapping fuels at finer scales [35,36,37]. Additionally, several studies have explored the potential of hyperspectral data for identifying wildland fuel types [38,39,40]. One of the key advantages of using multispectral and hyperspectral data is their ability to provide highly accurate maps with a high spatial and temporal resolution, making them a cost-effective solution for the mapping of large and remote areas [41]. Approaches relying on optical data encounter challenges in detecting details beneath the canopy and identifying the structural parameters of fuels, such as fuel depth and canopy height [21]. Active sensors, such as Radio Detection And Ranging (RADAR) and Laser Imaging Detection And Ranging (LiDAR), can overcome these limitations and are primarily used in research focused on the vertical structure of fuels and the estimation of their structural characteristics. A growing trend in the use of active sensors in similar work is evident in recent bibliographic reviews [42] and numerous research projects [28,40,43,44,45,46]. However, when it comes to the mapping of large areas, multispectral satellite instruments are preferred on account of their resolution and coverage [21]. A challenge still remains in the development of efficient and updatable approaches that are able to provide precise information in a timely manner [34]. Furthermore, multisource approaches that combine spectral with other kinds of data, i.e., topographic- or climatic-related, to achieve even greater depths of detail also represent research topics with potential [30].
The classification of fuels using multispectral remote-sensing data can be separated into two broad groups, namely pixel-based and object-based approaches. Pixel-based approaches, as the name implies, rely only on pixel information. At the same time, object-based approaches extract meaningful information by creating objects, i.e., regions of neighboring interconnected pixels, using a number of different techniques. Object-Based Image Analysis (OBIA) approaches are particularly advantageous in tasks where the spatial relationships between neighboring pixels may provide valuable information. It has been demonstrated that OBIA offers improved accuracy in fuel-type classification compared to pixel-level approaches [18]. However, the main drawback of OBIA is its complexity regarding segmentation scale and feature selection [47]. Numerous studies have applied OBIA techniques [19,24,27,37,48].
A type of OBIA approach is the application of morphological connected filters in the multispectral images. These filters can analyze inter-pixel dependencies using nonlinear operators [49]. Morphological operators, such as opening and closing operators, have been extensively used in remote sensing [50,51]. The use of morphological operators in different spatial scales has produced a popular approach for the analysis of remote-sensing images called Morphological Profiles (MPs) [52], which have been widely studied, particularly in hyperspectral image classification. The application of Morphological Profiles (MPs) was pioneered by Pesaresi and Benediktsson [52] in VHR images, where they performed an analysis at different scales by computing a series of closing and opening operations of increasing size. Recent research has further expanded the use of MPs in classification approaches for both VHR [53,54] and hyperspectral images [55,56].
Geodesic opening and closing operators can filter an image while also preserving its shapes. However, traditional morphological filters only consider the local extrema of an image region, either the maxima or minima, and ignore intermediate pixel values, potentially leading to a loss of information. To address this limitation and better capture inter-pixel dependencies, other solutions have been proposed, such as alternate sequential filters [57] and self-complementary filters [58]. Self-complementary filters, in particular, offer a comprehensive analysis of an image’s structure, overcoming the limitations of traditional MP approaches. One example is that of self-complementary flat-zone filters, which are used for image segmentation tasks. These filters eliminate objects below a certain pixel size threshold while at the same time grouping pixels based on similarity [58].
Most of the aforementioned methodologies employed various machine learning algorithms, including Support Vector Machines (SVMs) [28,59], Random Forest (RF) [28,30,60], decision trees [35], maximum likelihood [5,18,46,61], and neural networks [18], highlighting their efficiency and effectiveness. These algorithms enable the accurate and robust classification of fuels and have become one of the most frequently used approaches for mapping wildland fuel distribution.
In the present study, a novel approach for the mapping of wildland fuel types employing Sentinel-2 timeseries and auxiliary thematic maps is introduced. The approach was designed following the latest advancements in fuel mapping for European territories to enable the mapping of wildland fuels at different levels. One of the main contributions of this research is the development of an innovative methodology for the supervised classification of fuel types, allowing for the simultaneous exploitation of both spectral and spatial information from multispectral Sentinel-2 images. This methodology makes use of contextual spectral–spatial Support Vector Machines (SVMs) and while similar techniques have been applied in hyperspectral image classification, they have not been examined in the context of fuel classification tasks using multispectral data. Additionally, a novel approach for the effective separation of shrublands based on height is proposed, allowing a more complete mapping of fuel characteristics and reaching the final levels of the hierarchical classification scheme. While there are established products that can be used to extract fuel structural information (e.g., tree canopy density), there have been no official layers or processes available for extracting this type of information in Mediterranean ecosystems. The work presented in this manuscript is expected to provide a methodological framework that can be easily applied to other Greek territories and Mediterranean countries with similar biomes, facilitating the accurate mapping of fuels at a multiple levels.

2. Materials and Methods

2.1. Study Area

Located in the middle of Greece, the regions of Attica and Euboea are considered currently critical for wildfire management. In the past few years, a notable increase in the frequency and intensity of wildfires has been observed, endangering human lives and costing millions in damages. This study was conducted in a total area of approximately 7980 km2 (Figure 1), with the elevation reaching up to 1743 m above sea level. The landscape exhibits notable complexity characterized by the typical Mediterranean ecosystems, with predominant vegetation types, including coniferous trees, shrubs, and agricultural species. More specifically, three vegetation zones can be identified in the region ranging from 400 to 1400 m, including many vegetation species such as Pinus halepensis Mill. forests, Quercus coccifera L., Pistacia lentiscus L., Arbutus unedo L., A. andrachne L., Abies cephalonica, and Juniperus oxycedrus. In terms of the climate, the year can be broadly separated into the cold and rainy period from the middle of October to the end of March and the warm and non-rainy season lasting from April to September. Moreover, Attica specifically is among the warmest regions in Greece, with mean monthly temperatures ranging from 8.8 °C to 28.3 °C, while the monthly mean precipitation height ranges from 1.6 mm to 12.5 mm (http://www.emy.gr/emy/en/climatology/climatology (accessed on 22 October 2024)) [62]. Attica also includes the city of Athens, the capital of Greece, which covers about 3808 km2 and has an estimated population of over four million people.

2.2. Fuel-Type Classification System

For the classification of fuel types, a newly proposed scheme was followed that was created specifically for surface and crown fires in European conditions. This scheme, known as the FirEUrisk fuel classification scheme [63], can be applied at various spatial scales and can be directly translated to the Scott and Burgan Fire Behavior Fuel Models (FBFM40) system [16]. This scheme adopts a hierarchical approach to separating all wildland fuels based on the type of land cover they correspond to. The main fuel types are defined are forest, shrubland, grassland, cropland, peatland, urban, and non-fuel types.
Forests are classified as areas with a tree canopy cover above 15% and a mean tree height of ≥2 m. Forests are further divided by leaf type and phenology into broadleaved deciduous, broadleaved evergreen, needle-leaved deciduous, and needle-leaved evergreen classes. Croplands are categorized into herbaceous and woody types based on the type of cultivation. Urban areas are divided into continuous urban (urban cover ≥80%) and discontinuous urban (15% < urban cover < 80%) areas. Urban cover is defined as the cover buildings, build-up structures, and all other artificial surfaces. Within the extent of the established study area, no broadleaved evergreen, needle-leaved deciduous, and peatland types of vegetation are present. As a result, these classes of the fuel classification scheme were not considered in any of the following steps of the mapping approach and were excluded. In addition, for the purposes of mapping, the non-fuel class was separated into two sub-classes, namely water and not vegetated sub-classes, enabling a more complete and accurate mapping of the study area.
All of the aforementioned categories constitute the main fuel-type classes examined in this study. In addition, a second level of the hierarchical classification was introduced, further subdividing some vegetation classes based on height or cover information to achieve greater detail. Forest classes were split into open (15% ≤ cover < 70%) and closed (cover ≥ 70%) classes based on canopy cover. Shrublands were divided into three broad height categories: low (height < 0.5 m), medium (0.5 m ≤ height < 1.5 m), and high (height ≥ 1.5 m). The two levels of fuel-type mapping are illustrated in Figure 2. The classification scheme also proposes a separation of the grassland class into three height categories, but this was not examined further in the context of this work.
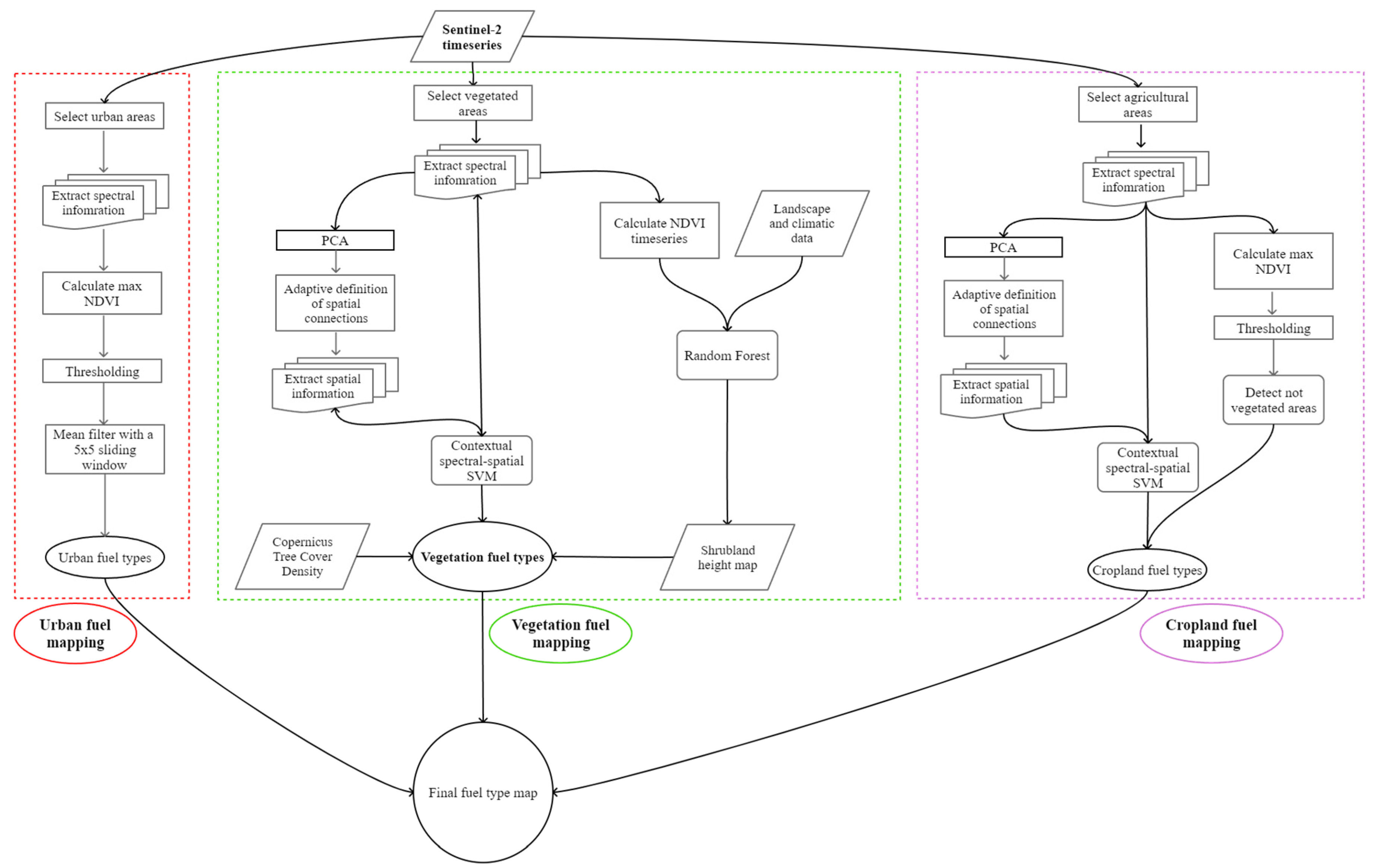
Three general groups of fuel types are considered, i.e., agricultural, urban, and vegetation, and the study area was partitioned into 3 distinct sub-areas to better address this separation. The partitioning was performed using the base maps of the 2022 national forest inventory, which contain the official georeferenced boundaries of all areas designated as agricultural and urban areas, as well all regions containing vegetation. Following this separation, a mapping methodology was developed for each sub-area, tailored to its specific fuel classes. The detailed methodologies for each sub-area will be elaborated upon in the following sections. A depiction of the workflow is presented in Figure 3.

2.3. Sentinel-2 Data

All mapping approaches presented use Sentinel-2 multispectral images as the main input data source. Six Sentinel-2 L2A images were selected for the year 2022 at approximately two-month intervals (Table 1) to better capture the yearly phenological patterns of the vegetation. The images were selected based on the minimum total cloud cover. Seven spectral bands were used from the Sentinel-2 data, namely B02 (Blue), B03 (Green), B04 (Red), B06 (Red-edge), B8A (Narrow NIR), B11 (SWIR1), and B12 (SWIR2), all at a 20 m spatial resolution.
A series of training patterns were generated for all classes of interest, except the urban ones, for the training of the machine learning classification. The training patterns were generated using stratified random sampling on official thematic maps. The samples for the agricultural classes, namely herbaceous croplands and woody croplands, were created within the respective boundaries of each type of cultivation, as provided by the national forest inventory base maps. The training patterns for the broad vegetation classes, along with areas that were not vegetated and water, were based on the Corine Land Cover (CLC) 2018 [64] product information. After the generation of the training points, all patterns were photo-interpreted by experts using Google Earth imagery, and any required corrections were made to ensure the final correct assignment in the proper class. In total, 2251 training points were generated; 280 for the agricultural classes and 1971 for the general vegetation categories. The distribution of points across the different classes of interest can be found in Table 2.
During the 2021 fire season, several catastrophic wildfires occurred in the study area, affecting significant portions of both the Attica and Euboea regions. To account for this in the fuel mapping process, burned-area maps were incorporated using data from the Operational Burned-Area Mapping (NOFFi-OBAM) service, developed under the National Observatory of Forest Fires (NOFFi) project [26]. The NOFFi-OBAM service maps all major wildfire events in Greek territories each year and generates highly accurate burned-area delineation products, which are then subsequently used by the Greek Ministry of the Environment and Energy. All training points inside the burned-area boundaries were removed to ensure that no erroneous data were inserted into the training procedure.

2.4. Contextual Spectral–Spatial Support Vector Machines

This section presents the concept of contextual spectral–spatial SVMs, which forms the basis of the proposed mapping methodology, taking into account both the spectral and the spatial information for the assignment into the proper classes. For the extraction of the spatial information from the multispectral images, the concept of adaptive neighbor systems for each pixel was utilized, following the established approaches proposed by the authors in [65,66] in the processing of hyperspectral data.
By mapping each individual pixel and transforming it as a function of the values of the pixels in its defined neighborhood, contextual image information can be extracted and integrated into the classification approach. In our approach, the first step involves applying a self-complementary flat-zone filter to the Sentinel-2 multispectral data. Flat zones are connected regions within the image where pixel values either remain constant or exhibit a certain degree of similarity [67]. By using this filter, the image is segmented, and small, potentially insignificant objects are removed (Figure 4). The degree of the segmentation that is performed by the filtering is based on the area criterion (λ). Specifically, λ defines the minimum number of pixels of the regions (or objects) to be created as a result of the segmentation, and any objects smaller than this threshold are removed. In the context of the methodology, λ defines the extent of the spatial information that is incorporated into the classification process. Smaller values allow for a finer segmentation, allowing the identification of smaller-scale variations, whereas larger values tend to create bigger, more homogeneous regions. As a result, λ may directly impacts how spatial information is extracted and the final product accuracy. In this study, we investigated the influence of varying λ values on the accuracy of the mapping products. In total, 4 values were considered, namely 3, 5, 7, and 10 (pixels).
The self-complementary flat-zone filter is applied to single-band images and as a result, cannot be applied directly to the whole stacked multispectral image timeseries of Sentinel-2. A principal component analysis (PCA) was performed on the dataset, and the first principal component (PC) of the image was calculated. The first PC is then used for the extraction of the adaptive pixel neighborhoods. The same technique has been applied effectively to other work [56,66]. With the definition of interconnected components for each individual pixel, i.e., pixel neighborhoods, the spatial information is extracted by computing descriptive statistics for each neighborhood. Two different methods for the extraction of spatial information are examined in the context of this work. The first method uses only the median values derived from the neighborhood’s spectral values as an indicator of the spatial information, while the other also uses the mean and standard deviation statistics in addition to the median (three metrics in total).
For every training point, two feature vectors are extracted. The first feature vector corresponds to the spectral information derived from the Sentinel-2 bands, containing 42 features in total (7 bands from 6 acquisition dates). The second feature vector corresponds to the spatial information, i.e., descriptive statistics of the pixel’s adaptive neighborhood per spectral band. When examining only the median metric for the extraction of the spatial information, the feature vector contained 42 features. When examining the mean and standard deviation, the feature vector contained 126 features in total. The two feature vectors are combined to create the spectral–spatial training dataset, which is then processed by the SVM classifiers.
For the mapping of the different fuel types encountered within the study area, two SVM classifiers are trained in total; one for the vegetation fuel types and one for the agricultural fuel types. More specifically, in terms of the former, a One vs. Rest strategy is followed, where an ensemble of SVM classifiers is trained, and each classifier is able to discriminate one class from the others. For the classification of the agricultural fuel types, a One vs. One strategy is followed. Both classifiers employ a radial basis function kernel, as the optimal kernel method to handle the complexity [68] and the contextual nature [66] of the extracted features.
To find the optimal set of hyperparameters of the classifier, a nested 5-fold cross-validation with an inner 3-fold cross-validation was performed to determine the optimal hyperparameters and the best performance metrics for each model. Concerning the model’s tuning, two hyperparameters were tuned, namely the regularization parameter (C) and the gamma parameter. For variable C, the values tested ranged from 0.03125 to 16384, according to the function 2 n ,   f o r   n   r a n g i n g   f r o m 5   t o   14 . For variable gamma, the values tested ranged from 0.0000305176 to 4 according to the function 2 n ,   f o r   n   r a n g i n g   f r o m 15   t o   2 . Assessment of the models’ performance was carried out based on the accuracy score.

2.5. Mapping Approach

2.5.1. Urban Fuel Types

The information required to delineate the urban areas was derived from the national forest inventory maps of 2022. A pixel inside the urban regions can belong to either the continuous urban class (urban cover ≥ 80%) or the discontinuous urban class (15% < urban cover < 80%). In the case that urban cover is less than 15%, it is considered that the respective pixel cannot be regarded by the classification scheme as urban, and it is thus considered to be more aligned with the fuel classes that correspond to vegetation. These pixels will be classified based on a different method that is presented in Section 2.5.3, when mapping the general vegetation categories.
For the separation of the urban fabric classes, the maximum NDVI is calculated from the six available Sentinel-2 images and a hard threshold is applied. Based on [69,70], it is common to associate NDVI values of less than 0.2 with bare land or buildings, and values greater than 0.2 as some kind of vegetation. However, two important factors have to be taken into consideration in our case. First, the proposed approach takes into account a timeseries of dynamically changing NDVI values, affected by seasonal fluctuations and meteorological conditions, which also have to be taken into account. Secondly, the FirEUrisk fuel mapping scheme is not binary, i.e., urban and non-urban, but allows the simultaneous existence of urban cover and vegetation. To better address these two factors, the increase in the threshold was considered, as it would provide more representative results and allow a better separation of the broadly defined urban classes. As a result, the threshold was set at the value of 0.4. Pixels with values less than the threshold are considered potential urban pixels, whereas pixels with values greater or equal than 0.4 are considered potential non-urban pixels.
The binary image that is created through the thresholding is then processed using a 5 × 5 sliding window. For each window, the percentage of pixels considered as potential urban pixels is calculated. If the percentage is greater or equal to 80%, then the pixel is considered as a continuous urban pixel. If the percentage is between 15% and 80%, then the pixel is assigned to the class of discontinuous urban. Finally, if the percentage of the potential urban cover is lower than 15%, then the pixel is assigned to the non-urban class.

2.5.2. Cropland Fuel Types

Agricultural area boundaries are based on the national forest inventory maps of 2022. It is assumed that within the agricultural region boundaries, only three potential fuel classes can be encountered, namely herbaceous cropland, woody cropland, and cropland that is not vegetated (to account for potential buildings or artificial areas that may present inside the boundaries). Any other types of fuel classes are not considered to be present inside these regions.
A process based on the NDVI is used for the mapping of the non-vegetated areas present inside the agricultural area boundaries. Similarly to the process described in Section 2.5.1, the maximum NDVI value is calculated from the timeseries of Sentinel-2 images available. Pixels that have a max NDVI less than 0.4 are considered to be areas that contain little to no vegetation and can consequently be treated as not vegetated. The other two classes, namely herbaceous cropland and woody cropland, are mapped through the use of a contextual spectral–spatial SVM classifier, as described above, that is trained only on those two classes and operates only within the agricultural area limits.

2.5.3. Vegetation Fuel Types

Regions not belonging to either agricultural or urban regions, in combination with areas classified as non-urban in the previous step, can contain one of the general vegetation categories, i.e., broadleaved deciduous, needle-leaved evergreen, shrubland, grassland, not vegetated, and water. A spectral–spatial SVM classifier is used to effectively discriminate the target classes, as described in Section 2.4.
According to the rules of the hierarchical classification scheme followed [63], a set of quality criteria is established for the broadleaved deciduous and needle-leaved evergreen classes. All pixels classified in one of the forest classes are required to have a tree cover density greater than 15% and tree height greater than 2 m. Tree cover density and tree height data are extracted from the official maps of Copernicus Tree Cover Density (TCD) 2018 [71] and ETH Global Canopy Height 2020 [72], respectively. If an area classified as forest does not meet the criteria, it is reclassified as either shrubland, grassland, or not vegetated based on the highest decision value between these classes. Normally, the predicted class is the one that maximizes the decision value of the SVM (i.e., distance from the separating hyperplane). To reclassify the required forest pixels, a new prediction is automatically performed by the SVM. This time the final class assignment is performed by determining the highest decision value, i.e., most probable, among the non-forest classes only.
In total, 56 wildfire events occurred in the study area in the fire seasons of 2018 to 2022. Based on expert knowledge of vegetation regeneration dynamics in post-fire landscapes of similar ecosystems, forests are not naturally able to regenerate in such a short timeframe, making the appearance of forest species inside these burned areas very unlikely. As a result, another refinement step is introduced to handle the potential incorrect classification that may occur, i.e., detection of broadleaved deciduous or needle-leaved evergreen classes in burned areas. Pixels that may have been mislabeled into these two classes and that are within the boundaries of the damaged areas are reclassified and assigned to one of the other vegetation classes, i.e., area that is not vegetated, shrubland, or grassland. The reclassification of burned areas follows the approach described in the previous paragraph, i.e., by examining all the decision values of the classes.

2.5.4. Integration of Height and Density Information for Vegetation Classes

The steps described so far lead to the mapping of the first-level fuels. To reach the next and final level of the classification scheme, information regarding fuel depth and density must be integrated. More specifically, according to the hierarchical scheme, there are two requirements: (A) tree cover density information and (B) Shrubland height information. For the former, the required data are extracted from the Copernicus TCD 2018 product. After resampling the product to a 20 m resolution to align with the already existing fuel maps, the separation of forest classes into their respective open and closed subclasses was performed based on the thresholds of each class, i.e., open (15% ≤ cover < 70%) and closed (cover ≥ 70%).
Contrary to the existence of tree-cover density maps, to the authors’ knowledge, there are no existing products that could be used for the extraction of height information regarding shrublands in the Greek study site. There are several studies that have tried to address the problem of modeling vegetation height using landscape variables and/or climatic data, mainly focusing on specific species [73,74,75,76]. In the context of fuels, Aragoneses et al. [56] proposed a method for estimating shrubland height using environmental conditions and productivity models. However, the approach was designed to address European territories as a whole, with a spatial resolution of 1 km, and its accuracy for more localized studies in Mediterranean biomes is being investigated.
In order to address this gap, we designed and investigated a novel approach to efficiently classify shrublands into the three target height classes of the hierarchical classification scheme. A field survey campaign took place in Summer 2023, and a total of 141 sample plots were visited. Plots were allocated randomly in clusters in different regions of the study site (Figure 5). Regions were selected based on expert knowledge of the vegetation conditions of the study area, in order to generate a representative dataset of the different shrubland height conditions. Each plot was placed in an area with homogeneous shrub cover and at a distance of at least 30 m from other types of land cover. For each plot, a detailed description of the vegetation characteristics was recorded, and the sample was classified into one of the three available shrubland height classes.
Using only multispectral data is not considered to be the ideal choice for vegetation height estimation [77]. To investigate whether a classification of shrubs based on height was feasible for Mediterranean ecosystems, 7 additional auxiliary information layers were considered following recent work that addressed the estimation of vegetation height [63,78]. These were elevation, aspect, slope, distance from the sea, distance from the hydrologic network, mean annual precipitation, and soil type. More specifically, elevation was derived from the Copernicus Global DSM product [79] and was resampled to a 20 m spatial resolution, which was then used for the calculation of aspect and slope. Distance from the sea and distance from the hydrologic network were calculated on a 20 m spatial grid using officially available vector files. Mean annual precipitation was calculated for the whole study area in a 20-year timeframe, from 2016 to 1996, using the publicly available CHELSA-W5E5 dataset [80]. Finally, soil information was extracted from the soil associations map of Greece [81].
These static information layers were combined with the 6 NDVI images available, calculated per date for the available Sentinel-2 data. Using the sampling points, a training dataset was generated to use with supervised classification algorithms and determine the capacity to separate the three target height classes, namely low, medium, and high (Table 3). A Random Forest classifier was selected as the best candidate to handle the variability and small number of training samples [82,83,84]. To find the optimal set of hyperparameters of the RF classifier, a 5-fold cross-validation was performed. Concerning the model’s tuning, one hyperparameter was tuned, namely the number of trees. Values tested ranged from 50 to 550, with a tree step of 50. Assessment of the models’ performance was carried out based on the accuracy score. The best performing Random Forest model was used to assign the height of all shrubland pixels, produced in the first-level mapping of the fuel types. An exception was made only for pixels located inside burned areas from the fire season of 2021, which were manually placed in the low-height class.

2.6. Validation

A two-step approach was implemented to validate the maps produced. The first step of the approach was aimed at the assessment of the predictive capabilities of different classifiers in identifying the main fuel categories. The second step focused on validating the final level of fuel-type classes, which incorporate both vegetation height and cover information. This second-level assessment was performed only on the best model identified from the main fuel-type validation.
Both validation operations were based on Eurostat’s Land Use/Cover frame Survey (LUCAS 2018) as a reference dataset. LUCAS follows a similar but not identical classification scheme, and as a result, all available sample points were translated to the following classification scheme. This translation was based on the descriptions and images provided by the LUCAS survey. As a final verification step, all points were photo-interpreted using Google Earth to ensure no major land cover changes had occurred and that the requirements of each class were met. Additionally, all LUCAS points located within burned areas from the fire seasons of 2018–2022 were completely removed from the validation procedure.
It should be noted that the LUCAS dataset does not include an adequate number of points from the broadleaved deciduous class within the study area. To address this, additional validation points for this class were generated based on the Corine Land Cover (CLC) product and expert knowledge of the study area. To ensure that no bias was introduced into the validation procedure, all additional points were placed in different regions, ensuring they did not overlap with the distribution of the training data for that class.
For the second step of the validation process, points labeled as shrubland, broadleaved deciduous, and needle-leaved evergreen were further divided into sub-classes based on vegetation height for shrublands and tree cover for the other two categories. For this separation, only LUCAS points that were sampled in situ with available photos were considered. Each point was visually examined using LUCAS photos, Google Street View images (if available), and very-high-resolution images from Google Earth, and the appropriate class was then assigned.
Precision, recall, and F1-score classification metrics were used to assess the performance of the trained models. The F1 score, a harmonic mean of precision and recall metrics [85], is generally considered a more comprehensive measure of a model’s performance compared to the accuracy metric. The assessments also included the average F-score across all classes, the overall accuracy (OA) of the model, and the kappa coefficient (k).

3. Results

3.1. First-Level Fuel Types

The first step of the validation of the results was performed to investigate whether the inclusion of the spatial aspect of pixel information derived from the original Sentinel-2 images would allow for better classification of the first-level fuels, i.e., fuels without vegetation density or height information. Ten different methods were investigated. Two cases used only spectral data, and eight cases used different spectral–spatial combination methods. In terms of spectral-only data, the first case used a single Sentinel-2 image from the time period of August 2022, while the second case used all six Sentinel-2 images across a year. In terms of spectral–spatial integration, four different minimum area criterion values were tested, along with two different calculations of the spatial information. The subscript indicates the area threshold for each column, while the superscript “m” denotes when the spatial information was derived using only the median calculation. The absence of a subscript indicates the use of mean, median, and standard deviation calculations for the extraction of spatial information. To allow for better legibility of the tables, full class names are replaced by their initials, as indicated in Table 4.
The performance metrics of the trained SVM models for the classification of the main fuel types are presented in Table 5. The validation of the generated fuel-type maps at a 20 m spatial resolution yielded high overall agreement. The results displayed are the F1-score metrics (%), as calculated for each class. All methods examined display accuracy scores above 80%, with the exception of using a single Sentinel-2 image selected in July 2022. It should be noted that the accuracy results for the urban classes remain consistent regardless of the input data used, as they were generated through a dedicated processing process and are not influenced by the training processes of the two SVM algorithms.
The highest overall results were obtained with a minimum adaptive neighborhood size of five pixels, achieving an average F1 score of 86.45, an overall accuracy of 88% and a kappa coefficient of 84.60. The introduction of spectral information through the proposed adaptive neighborhood process consistently yielded better results compared to using only spectral information. What can be observed from the tables is that the different minimum area thresholds do not significantly influence the performance. However, utilizing spatial information by calculating the neighborhood median systematically produced better outcomes than adding extra spatial information through the mean and standard deviation. Overall, there is a clear trend of improved results with the inclusion of spectral information. The final map accurately reflects the fuel distribution of the study area in the majority of cases, with examples shown in Figure 6.
The confusion matrix of the best-performing model is presented in Table 6. Most classes are well defined and supported by high precision and recall metrics. Only small percentages of misclassifications are evident, primarily between spectrally similar classes. More specifically, both urban and agricultural classes exhibit some intermixing within their respective groups, but misclassifications with other vegetation classes are small. The largest errors occur between two spectrally similar vegetation classes: shrubland and evergreen needle-leaved trees. This can be attributed to needle-leaved trees with low canopy cover density, which allows more understory information to be captured by remote-sensing sensors. In such instances, Sentinel-2 captures a mix of spectral information from both the needle-leaved trees of the canopy and the shrubland of the understory, which is a common combination in the study area. This spectral and spatial intermix will lead to systematic classification errors. Similarly, sparsely planted woody croplands can be confused with herbaceous croplands. Both types of errors are illustrated in Figure 7. Finally, recall for the grassland class is the only performance metric below the 60% threshold, which can be partially attributed to the small testing size (14 samples), where each erroneous classification has a big impact on the performance metric.

3.2. Shrubland Height Classification

Table 7 presents the results of the five-fold cross-validation for shrubland height classification using RF classifiers. Despite the limited sample size per class (as shown in the support column), the metrics indicate good predictive capacity, with an overall accuracy of 62.49%. Specifically, the medium- and high-height classes exhibit precision, recall, and F1 scores.
Figure 8 displays the variable importance, as extracted from the final trained RF model that was selected. The most important input feature is identified as the distance from the sea, followed by the NDVI values from May to October, i.e., the growing period. Finally, the fifth-most-important variable is the distance from the hydrographic network. The three features identified as the least important predictors of shrubland height are soil type, aspect, and slope.

3.3. Second-Level Fuel Types

Table 8 presents the results obtained for the classification of the final-level fuel types, i.e., after the integration of height and cover information, based on the LUCAS survey samples. These results were achieved using the best-performing approach identified in Table 5, namely with a minimum neighborhood size of five pixels and the use of the median statistic for the spatial information extraction. The majority of classes are well-detected, with scores exceeding 70%. However, a significant drop in accuracy is observed when vegetation height and cover density are introduced into the classification results, when compared to the mapping of the main fuel classes.
Specifically, the distinction of shrubs into three broad height categories yields F1 scores ranging from 44.12% to 63.49%, whereas the general detection of shrubs was performed with an F1 score of 90.13%. A similar pattern is observed for needle-leaved trees, where the detection rate without cover information was 83.72% but dropped to 69.77% and 57.14% for the open and closed categories, respectively, when cover information was integrated. In contrast, broadleaved tree species continue to be detected accurately even after integrating tree cover information, with F1 scores of 85.71% for the open and 90.48% for the closed sub-classes. The final fuel map for the study area can be observed in Figure 9.

4. Discussion

In the present study, we proposed a new approach for the regional mapping of wildland fuels and evaluated its potential to classify fuel types in Mediterranean ecosystems prone to wildfires based on a new hierarchical fuel classification scheme. The process uses as the input a time series of six Sentinel-2 images, in combination with auxiliary thematic maps; through the use of spectral–spatial machine learning classifiers, it is able to identify different fuels in the target area. The validation of the fuel maps relied on the LUCAS 2018 dataset and delivered promising accuracy, improving upon other similar studies conducted in Greece [19,27,86]. Overall, the results indicate that the novel methodology developed can be reliably applied in diverse landscapes, mapping fuels at different depths depending on the availability of the input data.
Especially in terms of Greek territories, the hierarchical fuel classification scheme developed by the authors in [63] enhances the products by providing a more comprehensive characterization of all fuel types and states, improving upon existing and older products [27,79]. New fuel categories are introduced in the mapping, i.e., urban fuel classes, which have so far not been extensively mapped in other national or continental fuel maps and are one of the main focus points in terms of fire predictions and/or preventative actions [63]. Other studies have shown that urban areas can be precisely mapped with the proposed classification scheme using official products available (e.g., Copernicus Corine Land Cover, Copernicus Imperviousness Density [86]. However, these products are static, both in terms of temporal frequency and spatial coverage. This research represents a significant improvement in timely and accurate wildland fuel mapping, potentially enabling its use at a national operational level.
There are numerous approaches that have highlighted the capabilities provided by hyperspectral and multispectral images in the classification of fuels, with the latter being the most commonly used. In terms of classification, classic machine learning approaches, e.g., SVM, and RF, have been reported to be the most commonly used [87]. The usage of spectral-only information is, without a doubt, a reliable method in terms of accuracy. However, recent relevant studies have oriented more towards more advanced algorithms for classification tasks. In particular, the integration of contextual information derived from other sources is a main topic of interest, e.g., timeseries information [32,86], deep learning [42,88,89], and landscape information [30].
Following this trend, one of the main innovations introduced in this paper is the design of a fuel mapping process that effectively combines both the pixel-specific spectral information of Sentinel-2 with the spatial context of the pixel’s adjacent areas. The combination is performed through the use of SVM classifiers employing the RBF kernel, which is considered the most effective for similar tasks [66]. The results agree with our testing hypothesis, i.e., that the simultaneous exploitation of spectral and spatial information can improve accuracy when compared to the use of spectral-only data. This is also supported by other recent studies conducted in Mediterranean ecosystems [90]. At the same time, the approach proposed is easy to implement and less complex, addressing some of the main issues of other OBIA methods [47].
The parameter that defines the size of the pixel’s neighborhood, i.e., λ , that is taken into account in the process of combining spectral–spatial information is also examined in this study. Four different λ values were investigated, namely 3, 5, 7, and 10. The results display that, in most cases, the change in the λ value does not reflect a significant change in the validation results. This can be attributed to the fact that the pixel threshold effectively determines the minimum size of the object that is created without affecting larger pixel groups. Only a small accuracy drop is evident when the pixel threshold is set at 10 pixels, which can be potentially explained by the fact that the increase in the area of spatial information extraction can introduce more noise in the system if the area is not homogenous.
In addition, two different methods for the extraction of the spatial information were investigated. The first was based on using only the median, as proposed in Ref. [66], while the second investigated the spatial information augmentation with the mean and standard deviation statistics. Whereas the λ value did not seem to introduce substantial changes in the validation results, the statistics were identified as a more important aspect of the process. The median-only calculation provides consistently better results in comparison with the additional usage of the mean and standard deviation. In the context of upscaling the proposed methodology to address a need for the fuels in a national extent, this can be quite beneficial. The simpler method in terms of processing also provides better results, reducing the required processing power and storage capacity.
Estimating vegetation height using passive sensors is a challenging task. Despite their limited capacity to detect vertical vegetation structure compared to active sensors, passive sensors are the preferred data source for the creation of large-scale vegetation height maps due to their extensive spatial coverage. Recent studies have leveraged this advantage to estimate tree canopy height at regional scales [91,92], or even in country-wide or global products [72,93]. However, most studies have focused on the estimation of tree-species height. In terms of shrubland and/or grassland height, to the best of the authors’ knowledge, there are no readily available products of this spatial scale [63].
The results obtained from separating shrub height into three broad categories are promising, especially given the limited input data. The presented method achieves F1 scores of 63.49% for the medium-height class and 51.20% for the high-height class, demonstrating adequate accuracy to detect meter-level changes in vegetation without using active sensors or 3D point-cloud data. The only class not detected adequately is the low-height class (height less than 0.5 m), which is an inherently challenging task for all sensors, not only passive ones. Furthermore, this research quantified the contribution of several features in the estimation of shrubland height. The distance from the sea and the distance from the hydrographic network, along with the NDVI in the growing season, were identified as the most significant factors, aligning closely with the existing knowledge.
Considering some of the limitations of this study, and more specifically, the small training samples for height estimation, future research could expand further in this direction by performing a more holistic investigation of the capacity to estimate shrubland height in different Mediterranean ecosystems. This would require a more elaborate sampling campaign, gathering an enhanced dataset that can be used both for the training and the validation process. Additionally, mapping of additional regions with different vegetation and topographic characteristics in the future would allow validation of the transferability of the approaches to an even wider range of biomes
In summary, our research shows a viable method for mapping wildland fuels using Sentinel-2 timeseries in a complex Mediterranean ecosystem. This study highlights that the use of additional sources of data derived from the spatial context of Sentinel-2 information can improve fuel classification results, which can be crucial for wildfire management and mitigation actions in fire-prone areas. Finally, this research is the first contribution to the classification of shrubland height in Mediterranean ecosystems using a multi-source dataset comprising multispectral, topographic, and climatic data.

5. Conclusions

This study aimed at the establishment of a methodological framework that would enable the mapping of wildland fuels in Greek territories at different levels based on the new FirEUrisk fuel classification scheme proposed. Three mapping processes were proposed using Sentinel-2 multispectral timeseries and auxiliary thematic information, each one designed to address specific groups of fuel types. The results indicate that the approaches proposed can provide reliable estimations of fuel distributions in complex Mediterranean ecosystems:
  • The proposed approach achieves promising results, with an overall accuracy of 88% and 71.64% for the first- and second-level fuels, respectively.
  • The utilization of contextual spatial data derived from adaptive morphological filtering improves the classification results when compared to the use of only Sentinel-2 multispectral data.
  • The area criterion that was investigated in the spatial data extraction did not significantly impact results. On the contrary, the extraction of the spatial data as the median spectral values of pixel neighborhoods consistently provided better results when compared with the additional use of the mean and standard deviation statistics.
  • Shrubland can be classified into three broad height classes in Mediterranean biomes with adequate accuracy, based on the use of Sentinel-2 timeseries, landscape variables, and climatic data. The NDVI values of the growing season, along with the distance from the hydrographic network and the distance from the sea, were highlighted as the most important features in the classification process.
It is well established that Sentinel-2 data can successfully contribute to the mapping of fuels in Mediterranean ecosystems. This study highlights state-of-the-art advances by providing a viable alternative for the generation of timely and accurate fuel type maps through the augmentation of Sentinel-2 multispectral data with contextual spatial data. Furthermore, the research highlights an effective approach for the estimation of shrubland height with the combinatory use of Sentinel-2 multispectral data, landscape variables, and climatic data, enabling a more detailed mapping of fuels in Mediterranean biomes. Overall, the proposed methodology provides the capacity to produce accurate and updatable fuel maps in Greek territories. This, in turn, would provide significant benefits in terms of national wildfire-related activities, such as wildfire risk assessment and the modeling of wildfire behavior. Future research could focus on the implementation of the method on more Mediterranean territories with different vegetation compositions, and a more in-depth investigation of the capacity to extract shrubland height in Mediterranean biomes.

Author Contributions

Conceptualization, M.S., I.Z.G. and D.S.; methodology, M.S., N.G. and D.S.; software, M.S.; validation, M.S., K.A. and E.G.; formal analysis, M.S.; investigation, M.S.; resources, M.S.; data curation, M.S., K.A. and E.G.; writing—original draft preparation, M.S.; writing—review and editing, M.S., I.Z.G. and N.G.; visualization, M.S.; supervision, I.Z.G. and D.S.; project administration, I.Z.G.; funding acquisition, M.S. and I.Z.G. All authors have read and agreed to the published version of the manuscript.

Funding

This research was co-financed by the Special Account for Research Funds of the Aristotle University of Thessaloniki through the Action “Excellence Scholarships For PhD Candidates Of The Faculties: Engineering, Sciences, Agriculture, Forestry and Natural Environment” and the project FirEUrisk—Developing a Holistic, Risk-Wise Strategy for European Wildfire Management, funded by the European Union’s Horizon 2020 research and innovation programme under grant agreement No. 101003890.

Institutional Review Board Statement

Not applicable.

Informed Consent Statement

Not applicable.

Data Availability Statement

The raw data supporting the conclusions of this article will be made available by the authors on request.

Conflicts of Interest

The authors declare no conflicts of interest.

References

  1. San-Miguel-Ayanz, J.; Camia, A. Forest Fires. In Mapping the Impacts of Natural Hazards and Technological Accidents in Europe: An Overview of the Last Decade; EUR-OP: Luxembourg, 2010; ISBN 978-92-9213-168-5. [Google Scholar]
  2. Moreira, F.; Viedma, O.; Arianoutsou, M.; Curt, T.; Koutsias, N.; Rigolot, E.; Barbati, A.; Corona, P.; Vaz, P.; Xanthopoulos, G.; et al. Landscape—Wildfire Interactions in Southern Europe: Implications for Landscape Management. J. Environ. Manag. 2011, 92, 2389–2402. [Google Scholar] [CrossRef] [PubMed]
  3. Rodrigues, M.; Cunill Camprubí, À.; Balaguer-Romano, R.; Coco Megía, C.J.; Castañares, F.; Ruffault, J.; Fernandes, P.M.; Resco De Dios, V. Drivers and Implications of the Extreme 2022 Wildfire Season in Southwest Europe. Sci. Total Environ. 2023, 859, 160320. [Google Scholar] [CrossRef]
  4. Moore, P.F. Global Wildland Fire Management Research Needs. Curr. For. Rep. 2019, 5, 210–225. [Google Scholar] [CrossRef]
  5. Riaño, D.; Chuvieco, E.; Salas, J.; Palacios-Orueta, A.; Bastarrika, A. Generation of Fuel Type Maps from Landsat TM Images and Ancillary Data in Mediterranean Ecosystems. Can. J. For. Res. 2002, 32, 1301–1315. [Google Scholar] [CrossRef]
  6. Marino, E.; Ranz, P.; Tomé, J.L.; Noriega, M.Á.; Esteban, J.; Madrigal, J. Generation of High-Resolution Fuel Model Maps from Discrete Airborne Laser Scanner and Landsat-8 OLI: A Low-Cost and Highly Updated Methodology for Large Areas. Remote Sens. Environ. 2016, 187, 267–280. [Google Scholar] [CrossRef]
  7. Anderson, H.E. Aids to Determining Fuel Models for Estimating Fire Behavior; U.S. Department of Agriculture, Forest Service, Intermountain Forest and Range Experiment Station: Ogden, UT, USA, 1982; p. INT-GTR-122. [Google Scholar]
  8. Andrews, P.L. Current Status and Future Needs of the BehavePlus Fire Modeling System. Int. J. Wildland Fire 2014, 23, 21. [Google Scholar] [CrossRef]
  9. Arroyo, L.A.; Pascual, C.; Manzanera, J.A. Fire Models and Methods to Map Fuel Types: The Role of Remote Sensing. For. Ecol. Manag. 2008, 256, 1239–1252. [Google Scholar] [CrossRef]
  10. Merrill, D.F.; Alexander, M.E. Glossary of Forest Fire Management Terms, 4th ed.; National Research Council of Canada, Canadian Committee on Forest Fire Management: Ottawa, ON, Canada, 1987. [Google Scholar]
  11. Pyne, S.J. Introduction to Wildland Fire: Fire Management in the United States; Wiley: New York, NY, USA, 1984; ISBN 978-0-471-09658-0. [Google Scholar]
  12. Stephen, P.J.; Patricia, A.L.; Richard, L.D. Introduction to Wildland Fire, 2nd ed.; John Wiley and Sons, Inc.: New York, NY, USA, 1996; p. 769. [Google Scholar]
  13. Dymond, C.C.; Roswintiarti, O.; Brady, M. Characterizing and Mapping Fuels for Malaysia and Western Indonesia. Int. J. Wildland Fire 2004, 13, 323. [Google Scholar] [CrossRef]
  14. Prometheus, S.V. Management Techniques for Optimization of Suppression and Minimization of Wildfire Effects; System Validation; European Commission: Brussels, Belgium, 2000. [Google Scholar]
  15. Rothermel, R.C. A Mathematical Model for Predicting Fire Spread in Wildland Fuels; U.S. Department of Agriculture, Intermountain Forest and Range Experiment Station: Ogden, UT, USA, 1972; p. 40. [Google Scholar]
  16. Scott, J.H.; Burgan, R.E. Standard Fire Behavior Fuel Models: A Comprehensive Set for Use with Rothermel’s Surface Fire Spread Model; U.S. Department of Agriculture, Forest Service, Rocky Mountain Research Station: Fort Collins, CO, USA, 2005. [Google Scholar]
  17. Palaiologou, P.; Kalabokidis, K.; Kyriakidis, P. Forest Mapping by Geoinformatics for Landscape Fire Behaviour Modelling in Coastal Forests, Greece. Int. J. Remote Sens. 2013, 34, 4466–4490. [Google Scholar] [CrossRef]
  18. Alonso-Benito, A.; Arroyo, L.A.; Arbelo, M.; Hernández-Leal, P.; González-Calvo, A. Pixel and Object-Based Classification Approaches for Mapping Forest Fuel Types in Tenerife Island from ASTER Data. Int. J. Wildland Fire 2013, 22, 306. [Google Scholar] [CrossRef]
  19. Stefanidou, A.; Gitas, I.Z.; Katagis, T. A National Fuel Type Mapping Method Improvement Using Sentinel-2 Satellite Data. Geocarto Int. 2022, 37, 1022–1042. [Google Scholar] [CrossRef]
  20. Fernandes, P.; Luz, A.; Loureiro, C.; Ferreira-Godinho, P.; Botelho, H. Fuel Modelling and Fire Hazard Assessment Based on Data from the Portuguese National Forest Inventory. For. Ecol. Manag. 2006, 234, S229. [Google Scholar] [CrossRef]
  21. Pettinari, M.L.; Chuvieco, E. Fire Danger Observed from Space. Surv. Geophys. 2020, 41, 1437–1459. [Google Scholar] [CrossRef]
  22. Oswald, B.P.; Fancher, J.T.; Kulhavy, D.L.; Reeves, H.C. Classifying Fuels with Aerial Photography in East Texas. Int. J. Wildland Fire 1999, 9, 109. [Google Scholar] [CrossRef]
  23. Keane, R.E. Wildland Fuel Fundamentals and Applications; Springer International Publishing: Cham, Switzerland, 2015; ISBN 978-3-319-09014-6. [Google Scholar]
  24. Alonso-Benito, A.; Hernandez-Leal, P.A.; Arbelo, M.; Gonzalez-Calvo, A.; Moreno-Ruiz, J.A.; Garcia-Lazaro, J.R. Satellite Image Based Methods for Fuels Maps Updating. In Proceedings of the Remote Sensing for Agriculture, Ecosystems, and Hydrology XVIII, Edinburgh, UK, 26–29 September 2016; Neale, C.M.U., Maltese, A., Eds.; SPIE: Bellingham, WA, USA, 2016; Volume 9998, p. 999821. [Google Scholar]
  25. Castro, R.; Chuvieco, E. Modeling Forest Fire Danger from Geographic Information Systems. Geocarto Int. 1998, 13, 15–23. [Google Scholar] [CrossRef]
  26. Tompoulidou, M.; Stefanidou, A.; Grigoriadis, D.; Dragozi, E.; Stavrakoudis, D.; Gitas, I.Z. The Greek National Observatory of Forest Fires (NOFFi). In Proceedings of the Fourth International Conference on Remote Sensing and Geoinformation of the Environment (RSCy2016), Paphos, Cyprus, 4–8 April 2016; Themistocleous, K., Hadjimitsis, D.G., Michaelides, S., Papadavid, G., Eds.; SPIE: Bellingham, WA, USA, 2016; Volume 9688, p. 96880N. [Google Scholar]
  27. Stefanidou, A.; Dragozi, E.; Stavrakoudis, D.; Gitas, I.Z. Fuel Type Mapping Using Object-Based Image Analysis of DMC and Landsat-8 OLI Imagery. Geocarto Int. 2018, 33, 1064–1083. [Google Scholar] [CrossRef]
  28. Domingo, D.; De La Riva, J.; Lamelas, M.; García-Martín, A.; Ibarra, P.; Echeverría, M.; Hoffrén, R. Fuel Type Classification Using Airborne Laser Scanning and Sentinel 2 Data in Mediterranean Forest Affected by Wildfires. Remote Sens. 2020, 12, 3660. [Google Scholar] [CrossRef]
  29. Marino, E.; Yebra, M.; Guillén-Climent, M.; Algeet, N.; Tomé, J.L.; Madrigal, J.; Guijarro, M.; Hernando, C. Investigating Live Fuel Moisture Content Estimation in Fire-Prone Shrubland from Remote Sensing Using Empirical Modelling and RTM Simulations. Remote Sens. 2020, 12, 2251. [Google Scholar] [CrossRef]
  30. Chrysafis, I.; Damianidis, C.; Giannakopoulos, V.; Mitsopoulos, I.; Dokas, I.M.; Mallinis, G. Vegetation Fuel Mapping at Regional Scale Using Sentinel-1, Sentinel-2, and DEM Derivatives—The Case of the Region of East Macedonia and Thrace, Greece. Remote Sens. 2023, 15, 1015. [Google Scholar] [CrossRef]
  31. Badola, A.; Panda, S.K.; Roberts, D.A.; Waigl, C.F.; Jandt, R.R.; Bhatt, U.S. A Novel Method to Simulate AVIRIS-NG Hyperspectral Image from Sentinel-2 Image for Improved Vegetation/Wildfire Fuel Mapping, Boreal Alaska. Int. J. Appl. Earth Obs. Geoinf. 2022, 112, 102891. [Google Scholar] [CrossRef]
  32. Labenski, P.; Ewald, M.; Schmidtlein, S.; Fassnacht, F.E. Classifying Surface Fuel Types Based on Forest Stand Photographs and Satellite Time Series Using Deep Learning. Int. J. Appl. Earth Obs. Geoinf. 2022, 109, 102799. [Google Scholar] [CrossRef]
  33. Shaik, R.U.; Giovanni, L.; Fusilli, L. Dynamic Wildfire Fuel Mapping Using Sentinel—2 and Prisma Hyperspectral Imagery. In Proceedings of the IGARSS 2022–2022 IEEE International Geoscience and Remote Sensing Symposium, Kuala Lumpur, Malaysia, 17–22 July 2022; pp. 5973–5976. [Google Scholar]
  34. Aragoneses, E.; Chuvieco, E. Generation and Mapping of Fuel Types for Fire Risk Assessment. Fire 2021, 4, 59. [Google Scholar] [CrossRef]
  35. Mallinis, G.; Mitsopoulos, I.D.; Dimitrakopoulos, A.P.; Gitas, I.Z.; Karteris, M. Local-Scale Fuel-Type Mapping and Fire Behavior Prediction by Employing High-Resolution Satellite Imagery. IEEE J. Sel. Top. Appl. Earth Obs. Remote Sens. 2008, 1, 230–239. [Google Scholar] [CrossRef]
  36. Alonso-Benito, A.; Arroyo, L.; Arbelo, M.; Hernández-Leal, P. Fusion of WorldView-2 and LiDAR Data to Map Fuel Types in the Canary Islands. Remote Sens. 2016, 8, 669. [Google Scholar] [CrossRef]
  37. Arroyo, L.A.; Healey, S.P.; Cohen, W.B.; Cocero, D.; Manzanera, J.A. Using Object-Oriented Classification and High-Resolution Imagery to Map Fuel Types in a Mediterranean Region. J. Geophys. Res. 2006, 111, G04S04. [Google Scholar] [CrossRef]
  38. Colgan, M.; Baldeck, C.; Féret, J.-B.; Asner, G. Mapping Savanna Tree Species at Ecosystem Scales Using Support Vector Machine Classification and BRDF Correction on Airborne Hyperspectral and LiDAR Data. Remote Sens. 2012, 4, 3462–3480. [Google Scholar] [CrossRef]
  39. Levick, S.R.; Baldeck, C.A.; Asner, G.P. Demographic Legacies of Fire History in an African Savanna. Funct. Ecol. 2015, 29, 131–139. [Google Scholar] [CrossRef]
  40. Stavros, E.N.; Coen, J.; Peterson, B.; Singh, H.; Kennedy, K.; Ramirez, C.; Schimel, D. Use of Imaging Spectroscopy and LIDAR to Characterize Fuels for Fire Behavior Prediction. Remote Sens. Appl. Soc. Environ. 2018, 11, 41–50. [Google Scholar] [CrossRef]
  41. Arellano-Pérez, S.; Castedo-Dorado, F.; López-Sánchez, C.; González-Ferreiro, E.; Yang, Z.; Díaz-Varela, R.; Álvarez-González, J.; Vega, J.; Ruiz-González, A. Potential of Sentinel-2A Data to Model Surface and Canopy Fuel Characteristics in Relation to Crown Fire Hazard. Remote Sens. 2018, 10, 1645. [Google Scholar] [CrossRef]
  42. Gale, M.G.; Cary, G.J.; Van Dijk, A.I.J.M.; Yebra, M. Forest Fire Fuel through the Lens of Remote Sensing: Review of Approaches, Challenges and Future Directions in the Remote Sensing of Biotic Determinants of Fire Behaviour. Remote Sens. Environ. 2021, 255, 112282. [Google Scholar] [CrossRef]
  43. García, M.; Popescu, S.; Riaño, D.; Zhao, K.; Neuenschwander, A.; Agca, M.; Chuvieco, E. Characterization of Canopy Fuels Using ICESat/GLAS Data. Remote Sens. Environ. 2012, 123, 81–89. [Google Scholar] [CrossRef]
  44. Saatchi, S.; Halligan, K.; Despain, D.G.; Crabtree, R.L. Estimation of Forest Fuel Load From Radar Remote Sensing. IEEE Trans. Geosci. Remote Sens. 2007, 45, 1726–1740. [Google Scholar] [CrossRef]
  45. Erdody, T.L.; Moskal, L.M. Fusion of LiDAR and Imagery for Estimating Forest Canopy Fuels. Remote Sens. Environ. 2010, 114, 725–737. [Google Scholar] [CrossRef]
  46. Mutlu, M.; Popescu, S.; Stripling, C.; Spencer, T. Mapping Surface Fuel Models Using Lidar and Multispectral Data Fusion for Fire Behavior. Remote Sens. Environ. 2008, 112, 274–285. [Google Scholar] [CrossRef]
  47. Abdollahi, A.; Yebra, M. Forest Fuel Type Classification: Review of Remote Sensing Techniques, Constraints and Future Trends. J. Environ. Manag. 2023, 342, 118315. [Google Scholar] [CrossRef] [PubMed]
  48. Gitas, I.Z.; Mitri, G.H.; Kazakis, G.; Ghosn, D.; Xanthopoulos, G. Fuel Type Mapping in Anopolis, Crete by Employing QuickBird Imagery and Object-Based Classification. For. Ecol. Manag. 2006, 234, S228. [Google Scholar] [CrossRef]
  49. Soille, P. Morphological Image Analysis; Springer: Berlin/Heidelberg, Germany, 2004; ISBN 978-3-642-07696-1. [Google Scholar]
  50. Soille, P.; Pesaresi, M. Advances in Mathematical Morphology Applied to Geoscience and Remote Sensing. IEEE Trans. Geosci. Remote Sens. 2002, 40, 2042–2055. [Google Scholar] [CrossRef]
  51. Crespo, J.; Serra, J.; Schafer, R.W. Theoretical Aspects of Morphological Filters by Reconstruction. Signal Process. 1995, 47, 201–225. [Google Scholar] [CrossRef]
  52. Pesaresi, M.; Benediktsson, J.A. A New Approach for the Morphological Segmentation of High-Resolution Satellite Imagery. IEEE Trans. Geosci. Remote Sens. 2001, 39, 309–320. [Google Scholar] [CrossRef]
  53. Chini, M.; Pierdicca, N.; Emery, W.J. Exploiting SAR and VHR Optical Images to Quantify Damage Caused by the 2003 Bam Earthquake. IEEE Trans. Geosci. Remote Sens. 2009, 47, 145–152. [Google Scholar] [CrossRef]
  54. Tuia, D.; Pacifici, F.; Kanevski, M.; Emery, W.J. Classification of Very High Spatial Resolution Imagery Using Mathematical Morphology and Support Vector Machines. IEEE Trans. Geosci. Remote Sens. 2009, 47, 3866–3879. [Google Scholar] [CrossRef]
  55. Fauvel, M.; Chanussot, J.; Benediktsson, J.A.; Sveinsson, J.R. Spectral and Spatial Classification of Hyperspectral Data Using SVMs and Morphological Profiles. In Proceedings of the 2007 IEEE International Geoscience and Remote Sensing Symposium, Barcelona, Spain, 23–28 July 2007; pp. 4834–4837. [Google Scholar]
  56. Benediktsson, J.A.; Palmason, J.A.; Sveinsson, J.R. Classification of Hyperspectral Data from Urban Areas Based on Extended Morphological Profiles. IEEE Trans. Geosci. Remote Sens. 2005, 43, 480–491. [Google Scholar] [CrossRef]
  57. Chanussot, J.; Benediktsson, J.A.; Pesaresi, M. On the Use of Morphological Alternated Sequential Filters for the Classification of Remote Sensing Images from Urban Areas. In Proceedings of the IGARSS 2003—2003 IEEE International Geoscience and Remote Sensing Symposium. Proceedings (IEEE Cat. No.03CH37477), Toulouse, France, 21–25 July 2003; Volume 1, pp. 473–475. [Google Scholar]
  58. Soille, P. Beyond Self-Duality in Morphological Image Analysis. Image Vis. Comput. 2005, 23, 249–257. [Google Scholar] [CrossRef]
  59. Mallinis, G.; Galidaki, G.; Gitas, I. A Comparative Analysis of EO-1 Hyperion, Quickbird and Landsat TM Imagery for Fuel Type Mapping of a Typical Mediterranean Landscape. Remote Sens. 2014, 6, 1684–1704. [Google Scholar] [CrossRef]
  60. Sesnie, S.; Eagleston, H.; Johnson, L.; Yurcich, E. In-Situ and Remote Sensing Platforms for Mapping Fine-Fuels and Fuel-Types in Sonoran Semi-Desert Grasslands. Remote Sens. 2018, 10, 1358. [Google Scholar] [CrossRef]
  61. Lanorte, A.; Lasaponara, R. Fuel Type Characterization Based on Coarse Resolution MODIS Satellite Data. iForest 2008, 1, 60–64. [Google Scholar] [CrossRef]
  62. Petrou, I.; Kyriazis, N.; Kassomenos, P. Evaluating the Spatial and Temporal Characteristics of Summer Urban Overheating through Weather Types in the Attica Region, Greece. Sustainability 2023, 15, 10633. [Google Scholar] [CrossRef]
  63. Aragoneses, E.; García, M.; Salis, M.; Ribeiro, L.M.; Chuvieco, E. Classification and Mapping of European Fuels Using a Hierarchical, Multipurpose Fuel Classification System. Earth Syst. Sci. Data 2023, 15, 1287–1315. [Google Scholar] [CrossRef]
  64. European Environment Agency. CORINE Land Cover 2018 (Raster 100 m), Europe, 6-Yearly—Version 2020_20u1, May 2020; European Environment Agency: Copenhagen, Denmark, 2019. [Google Scholar]
  65. Fauvel, M.; Chanussot, J.; Atli Benediktsson, J. Adaptive Pixel Neighborhood Definition for the Classification of Hyperspectral Images with Support Vector Machines and Composite Kernel. In Proceedings of the 2008 15th IEEE International Conference on Image Processing, San Diego, CA, USA, 12–15 October 2008; pp. 1884–1887. [Google Scholar]
  66. Fauvel, M.; Chanussot, J.; Benediktsson, J.A. A Spatial-Spectral Kernel-Based Approach for the Classification of Remote-Sensing Images. Pattern Recognit. 2012, 45, 381–392. [Google Scholar] [CrossRef]
  67. Salembier, P.; Serra, J. Flat Zones Filtering, Connected Operators, and Filters by Reconstruction. IEEE Trans. Image Process. 1995, 4, 1153–1160. [Google Scholar] [CrossRef]
  68. Vapnik, V.N. The Nature of Statistical Learning Theory; Springer: New York, NY, USA, 2000; ISBN 978-1-4419-3160-3. [Google Scholar]
  69. Hashim, H.; Abd Latif, Z.; Adnan, N.A. Urban Vegetation Classification with NDVI Threshold Value Method with Very High Resolution (VHR) Pleiades Imagery. Int. Arch. Photogramm. Remote Sens. Spat. Inf. Sci. 2019, XLII-4/W16, 237–240. [Google Scholar] [CrossRef]
  70. Guha, S.; Govil, H.; Dey, A.; Gill, N. Analytical Study of Land Surface Temperature with NDVI and NDBI Using Landsat 8 OLI and TIRS Data in Florence and Naples City, Italy. Eur. J. Remote Sens. 2018, 51, 667–678. [Google Scholar] [CrossRef]
  71. European Environment Agency. Tree Cover Density 2018 (Raster 10 m), Europe, 3-Yearly, Sep. 2020; European Environment Agency: Copenhagen, Denmark, 2020. [Google Scholar]
  72. Lang, N.; Jetz, W.; Schindler, K.; Wegner, J.D. A High-Resolution Canopy Height Model of the Earth. Nat. Ecol. Evol. 2023, 7, 1778–1789. [Google Scholar] [CrossRef] [PubMed]
  73. Rutledge, D. Landscape Indices as Measures of the Effects of Fragmentation: Can Pattern Reflect Process? Department of Conservation: Wellington, New Zealand, 2003. [Google Scholar]
  74. Kazimirović, M.; Stajić, B.; Petrović, N.; Ljubičić, J.; Košanin, O.; Hanewinkel, M.; Sperlich, D. Dynamic Height Growth Models for Highly Productive Pedunculate Oak (Quercus robur L.) Stands: Explicit Mapping of Site Index Classification in Serbia. Ann. For. Sci. 2024, 81, 15. [Google Scholar] [CrossRef]
  75. Elli, E.; Caron, B.; Behling, A.; Eloy, E.; Queiróz De Souza, V.; Schwerz, F.; Stolzle, J. Climatic Factors Defining the Height Growth Curve of Forest Species. iForest 2017, 10, 547–553. [Google Scholar] [CrossRef]
  76. Mateus, A.; Tomé, M. A Dominant Height Growth Model for Eucalyptus Plantations in Portugal. Discuss. Math. Probab. Stat. 2009, 29, 155. [Google Scholar] [CrossRef][Green Version]
  77. Feng, W.; Wang, L.; Xie, J.; Yue, C.; Zheng, Y.; Yu, L. Estimation of Forest Biomass Based on Muliti-Source Remote Sensing Data Set—A Case Study of Shangri-La County. ISPRS Ann. Photogramm. Remote Sens. Spat. Inf. Sci. 2018, IV-3, 77–81. [Google Scholar] [CrossRef]
  78. Radke, D.; Radke, D.; Radke, J. Beyond Measurement: Extracting Vegetation Height from High Resolution Imagery with Deep Learning. Remote Sens. 2020, 12, 3797. [Google Scholar] [CrossRef]
  79. European Space Agency and Airbus. Copernicus DEM; European Space Agency: Paris, France, 2022. [Google Scholar] [CrossRef]
  80. Karger, D.N.; Lange, S.; Hari, C.; Reyer, C.P.O.; Zimmermann, N.E. CHELSA-W5E5 v1.0: W5E5 v1.0 Downscaled with CHELSA v2.0. 2022. Available online: https://data.isimip.org/10.48364/ISIMIP.836809.3 (accessed on 25 October 2024).
  81. Yassoglou, N.; Tsadilas, C.; Kosmas, C. The Soils of Greece; World Soils Book Series; Springer International Publishing: Cham, Switzerland, 2017; ISBN 978-3-319-53332-2. [Google Scholar]
  82. Cutler, D.R.; Edwards, T.C., Jr.; Beard, K.H.; Cutler, A.; Hess, K.T.; Gibson, J.; Lawler, J.J. Random Forests for Classification in Ecology. Ecology 2007, 88, 2783–2792. [Google Scholar] [CrossRef]
  83. Belgiu, M.; Drăguţ, L. Random Forest in Remote Sensing: A Review of Applications and Future Directions. ISPRS J. Photogramm. Remote Sens. 2016, 114, 24–31. [Google Scholar] [CrossRef]
  84. Stupariu, M.-S.; Cushman, S.A.; Pleşoianu, A.-I.; Pătru-Stupariu, I.; Fürst, C. Machine Learning in Landscape Ecological Analysis: A Review of Recent Approaches. Landsc. Ecol. 2022, 37, 1227–1250. [Google Scholar] [CrossRef]
  85. Goutte, C.; Gaussier, E. A Probabilistic Interpretation of Precision, Recall and F-Score, with Implication for Evaluation. In Advances in Information Retrieval; Losada, D.E., Fernández-Luna, J.M., Eds.; Lecture Notes in Computer Science; Springer: Berlin/Heidelberg, Germany, 2005; Volume 3408, pp. 345–359. ISBN 978-3-540-25295-5. [Google Scholar]
  86. Sismanis, M.; Stefanidou, A.; Stavrakoudis, D.; Gitas, I.Z. Wildland Fuel Type Mapping in Attica Using Sentinel-2 Time-Series. In Proceedings of the 2023 8th International Conference on Smart and Sustainable Technologies (SpliTech), Split/Bol, Croatia, 20–23 June 2023; pp. 1–5. [Google Scholar]
  87. Jain, P.; Coogan, S.C.P.; Subramanian, S.G.; Crowley, M.; Taylor, S.; Flannigan, M.D. A Review of Machine Learning Applications in Wildfire Science and Management. Environ. Rev. 2020, 28, 478–505. [Google Scholar] [CrossRef]
  88. Alipour, M.; La Puma, I.; Picotte, J.; Shamsaei, K.; Rowell, E.; Watts, A.; Kosovic, B.; Ebrahimian, H.; Taciroglu, E. A Multimodal Data Fusion and Deep Learning Framework for Large-Scale Wildfire Surface Fuel Mapping. Fire 2023, 6, 36. [Google Scholar] [CrossRef]
  89. Kattenborn, T.; Leitloff, J.; Schiefer, F.; Hinz, S. Review on Convolutional Neural Networks (CNN) in Vegetation Remote Sensing. ISPRS J. Photogramm. Remote Sens. 2021, 173, 24–49. [Google Scholar] [CrossRef]
  90. Mohammadpour, P.; Viegas, D.X.; Viegas, C. Vegetation Mapping with Random Forest Using Sentinel 2 and GLCM Texture Feature—A Case Study for Lousã Region, Portugal. Remote Sens. 2022, 14, 4585. [Google Scholar] [CrossRef]
  91. Ghosh, S.M.; Behera, M.D.; Paramanik, S. Canopy Height Estimation Using Sentinel Series Images through Machine Learning Models in a Mangrove Forest. Remote Sens. 2020, 12, 1519. [Google Scholar] [CrossRef]
  92. Li, W.; Niu, Z.; Shang, R.; Qin, Y.; Wang, L.; Chen, H. High-Resolution Mapping of Forest Canopy Height Using Machine Learning by Coupling ICESat-2 LiDAR with Sentinel-1, Sentinel-2 and Landsat-8 Data. Int. J. Appl. Earth Obs. Geoinf. 2020, 92, 102163. [Google Scholar] [CrossRef]
  93. Lang, N.; Schindler, K.; Wegner, J.D. Country-Wide High-Resolution Vegetation Height Mapping with Sentinel-2. Remote Sens. Environ. 2019, 233, 111347. [Google Scholar] [CrossRef]
Figure 1. Map of the study area containing the regions of Attica and Euboea (red) in ETRS89 coordinate reference system.
Figure 1. Map of the study area containing the regions of Attica and Euboea (red) in ETRS89 coordinate reference system.
Fire 07 00407 g001
Figure 2. The hierarchical fuel classification scheme followed for the mapping of fuel types.
Figure 2. The hierarchical fuel classification scheme followed for the mapping of fuel types.
Fire 07 00407 g002
Figure 3. Flowchart of the proposed approach for the classification of the different fuel types using three distinct methodologies based on the type of fuels to be mapped.
Figure 3. Flowchart of the proposed approach for the classification of the different fuel types using three distinct methodologies based on the type of fuels to be mapped.
Fire 07 00407 g003
Figure 4. (A) Sentinel-2 RGB image, (B) grayscale image based on the first principal component, (C) adaptive filtering (λ = 5), and (D) adaptive filtering (λ = 10). Highlighted in red are the pixel neighborhoods that are omitted with the increase in the minimum area threshold.
Figure 4. (A) Sentinel-2 RGB image, (B) grayscale image based on the first principal component, (C) adaptive filtering (λ = 5), and (D) adaptive filtering (λ = 10). Highlighted in red are the pixel neighborhoods that are omitted with the increase in the minimum area threshold.
Fire 07 00407 g004
Figure 5. Locations of the sampling points visited for the generation of the shrubland height dataset in ETRS89 coordinate reference system.
Figure 5. Locations of the sampling points visited for the generation of the shrubland height dataset in ETRS89 coordinate reference system.
Fire 07 00407 g005
Figure 6. Correct classification results for three areas for (a) vegetation, (b) cropland, and (c) vegetation and urban areas. From left to right: Google Earth image, Sentinel-2 RGB image, and classification result.
Figure 6. Correct classification results for three areas for (a) vegetation, (b) cropland, and (c) vegetation and urban areas. From left to right: Google Earth image, Sentinel-2 RGB image, and classification result.
Fire 07 00407 g006
Figure 7. Wrong classification results for three areas: (a) needle-leaved trees with low density that are misclassified as shrubland, (b) shrubland that has been mislabeled as agricultural in the national forest inventory boundaries, and (c) sparse woody cropland trees misclassified as herbaceous vegetation. From left to right: Google Earth image, Sentinel-2 RGB image, and classification result.
Figure 7. Wrong classification results for three areas: (a) needle-leaved trees with low density that are misclassified as shrubland, (b) shrubland that has been mislabeled as agricultural in the national forest inventory boundaries, and (c) sparse woody cropland trees misclassified as herbaceous vegetation. From left to right: Google Earth image, Sentinel-2 RGB image, and classification result.
Fire 07 00407 g007
Figure 8. RF feature importance for all input variables used in the identification of shrubland height.
Figure 8. RF feature importance for all input variables used in the identification of shrubland height.
Fire 07 00407 g008
Figure 9. Map produced for the second and final level of the hierarchical classification scheme for the study area in ETRS89 coordinate reference system.
Figure 9. Map produced for the second and final level of the hierarchical classification scheme for the study area in ETRS89 coordinate reference system.
Fire 07 00407 g009
Table 1. Acquisition dates of Sentinel-2 images used.
Table 1. Acquisition dates of Sentinel-2 images used.
Acquisition DateType
5 January 2022MSI-L2A
25 April 2022MSI-L2A
25 May 2022MSI-L2A
24 July 2022MSI-L2A
17 September 2022MSI-L2A
26 December 2022MSI-L2A
Table 2. Distribution of training samples per class.
Table 2. Distribution of training samples per class.
Vegetation ClassSamplesCropland ClassSamples
Not vegetated62Herbaceous93
Water14Woody187
Grasslands93
Shrublands789
Broadleaved deciduous106
Needle-leaved evergreen907
Total1971Total280
Table 3. Distribution of training points per shrubland height class.
Table 3. Distribution of training points per shrubland height class.
Height ClassNo. of Points
Low32
Medium55
High54
Total141
Table 4. Fuel class names and their respective short versions.
Table 4. Fuel class names and their respective short versions.
Full Class NameShort Version
Herbaceous croplandHC
Woody croplandWC
Continuous urbanCU
Discontinuous urbanDU
Not vegetated NV
Broadleaved deciduous BD
Needle-leaved evergreenNE
ShrublandSH
GrasslandGR
Table 5. F1-score metrics (%) from the SVM classifiers for the validation of the first-level fuel types using the LUCAS 2018 survey samples. The superscript “m” indicates that spatial information was derived using only the median calculation, while its absence indicates the use of mean, median, and standard deviation calculations for the extraction of spatial information.
Table 5. F1-score metrics (%) from the SVM classifiers for the validation of the first-level fuel types using the LUCAS 2018 survey samples. The superscript “m” indicates that spatial information was derived using only the median calculation, while its absence indicates the use of mean, median, and standard deviation calculations for the extraction of spatial information.
Fuel ClassS-2 Single ImageS-2 Timeseriesλ3 mλ3λ5 mλ5λ7 mλ7λ10 mλ10
HC75.7366.6782.9880.8586.6086.0079.5783.6782.6186.87
WC77.3486.2486.9683.4889.2986.2482.7784.6885.4787.27
CU91.8991.8991.8991.8991.8991.8991.8991.8991.8991.89
DU83.5483.5483.5483.5483.5483.5483.5483.5483.5483.54
NV85.0084.3489.4185.0689.4186.0589.4186.0585.3784.71
BD63.1696.0093.8895.8393.8895.8093.8895.8397.9695.83
NE61.3580.0083.7280.9283.7280.9283.7280.9281.4081.61
SH81.3987.7090.1387.7890.1388.0490.1388.0489.0488.04
GR50.0066.6769.5764.0069.5764.0069.5764.0064.0056.00
Average77.3784.4985.7983.7186.4584.7284.9484.2984.5983.97
OA (%)76.7385.4587.4585.0988.0086.0086.7385.6486.1886.00
k0.700.810.840.810.850.820.830.820.820.82
Table 6. Confusion matrix of the best-performing classifier.
Table 6. Confusion matrix of the best-performing classifier.
ClassHCWCCUDUNVBDNESHGRPrecision (%)
HC425001000087.50
WC750000000087.72
CU001721000085.00
DU000330003384.62
NV000138004186.36
BD000002301095.83
NE000001723094.74
SH00041124201286.27
GR00000001888.89
Recall (%)85.7190.9110082.5092.6892.0075.0094.3757.14
Table 7. Classification performance metrics from the cross-validation of the training dataset for shrubland height.
Table 7. Classification performance metrics from the cross-validation of the training dataset for shrubland height.
ClassPrecision (%)Recall (%)F1 Score (%)Support
Low shrubland55.0034.2940.446.4
Medium shrubland58.5970.9162.9511
High shrubland75.3070.1871.4810.8
Class Average 62.9658.4658.29-
Overall accuracy62.49
Table 8. Classification performance metrics for the second-level fuel types, after the integration of vegetation height and cover information.
Table 8. Classification performance metrics for the second-level fuel types, after the integration of vegetation height and cover information.
ClassPrecision (%)Recall (%)F1 Score (%)
HC87.5085.7186.60
WC87.7290.9189.29
CU85.00100.0091.89
DU84.6282.5083.54
NV86.3692.6889.41
BD Open (15–70%)100.0075.0085.71
BD Closed (70–100%)90.4890.4890.48
NE Open (15–70%)77.5963.3869.77
NE Closed (70–100%)70.5948.0057.14
SH low (<0.5 m)36.5955.5644.12
SH medium (0.5–1.5 m)57.5570.8063.49
SH high (>1.5 m)61.5443.8451.20
GR88.8957.1469.57
Average78.0373.5474.79
OA (%)71.64
Kappa0.68
Disclaimer/Publisher’s Note: The statements, opinions and data contained in all publications are solely those of the individual author(s) and contributor(s) and not of MDPI and/or the editor(s). MDPI and/or the editor(s) disclaim responsibility for any injury to people or property resulting from any ideas, methods, instructions or products referred to in the content.

Share and Cite

MDPI and ACS Style

Sismanis, M.; Gitas, I.Z.; Stavrakoudis, D.; Georgopoulos, N.; Antoniadis, K.; Gkounti, E. A Novel Spectral–Spatial Methodology for Hierarchical Fuel Type Mapping in Mediterranean Ecosystems Using Sentinel-2 Timeseries and Auxiliary Thematic Data. Fire 2024, 7, 407. https://doi.org/10.3390/fire7110407

AMA Style

Sismanis M, Gitas IZ, Stavrakoudis D, Georgopoulos N, Antoniadis K, Gkounti E. A Novel Spectral–Spatial Methodology for Hierarchical Fuel Type Mapping in Mediterranean Ecosystems Using Sentinel-2 Timeseries and Auxiliary Thematic Data. Fire. 2024; 7(11):407. https://doi.org/10.3390/fire7110407

Chicago/Turabian Style

Sismanis, Michail, Ioannis Z. Gitas, Dimitris Stavrakoudis, Nikos Georgopoulos, Konstantinos Antoniadis, and Eleni Gkounti. 2024. "A Novel Spectral–Spatial Methodology for Hierarchical Fuel Type Mapping in Mediterranean Ecosystems Using Sentinel-2 Timeseries and Auxiliary Thematic Data" Fire 7, no. 11: 407. https://doi.org/10.3390/fire7110407

APA Style

Sismanis, M., Gitas, I. Z., Stavrakoudis, D., Georgopoulos, N., Antoniadis, K., & Gkounti, E. (2024). A Novel Spectral–Spatial Methodology for Hierarchical Fuel Type Mapping in Mediterranean Ecosystems Using Sentinel-2 Timeseries and Auxiliary Thematic Data. Fire, 7(11), 407. https://doi.org/10.3390/fire7110407

Article Metrics

Back to TopTop