Abstract
Fire safety evacuation has been used in numerous different kinds of buildings. This research conducts a scientometric review of fire safety evacuation applications and advances in the buildings to clarify the research trends of fire evacuation in the future and provide guidance for relevant research. A total of 3312 journals and conference proceedings were analyzed through different dimensions. The result proves that evacuation environments concentrate mainly on residential building, commercial building, school, and railway station. The characteristics of the evacuee have been gradually refined in recent years, including children, the elderly, patients, and vulnerable groups. The main experimental approaches of fire safety evacuation are evacuation drills, site records, and VR/AR experiments. The crowd behavior models mainly consist of six types: a cellular automata model, a social force model, a lattice gas model, a game-theoretic model, an animal agent-based model, and a computer agent-based model. The analysis results in the theoretical method are becoming gradually closer to the behavioral characteristics and movement data of the crowd during the actual evacuation with improvements of practical considerations. The study of evacuation drills, disaster rescue, emergencies, and other external environmental factors will become the forefront of future research, and subway stations, airports, high-rise building, and other personnel places will be the focus of the study of crowd evacuation.
1. Introduction
Fire safety evacuation is the process by which people are transferred from a dangerous area to a safe area in case of emergency. Studies on safety evacuation have been used in numerous different scientific fields to provide information or data as guides for improving the success rate of escape. Many disasters are predictable to the extent that sufficient warning can be provided to those who need to get out of harm’s way, and effective evacuations are critical to reducing disaster-related casualties [1]. When disaster strikes, a well-rehearsed repertoire of responses on safety evacuation can provide fall back with relief. Fire safety evacuation has to address the optimal solutions in dangerous environments. Untimely fire safety evacuation will lead to more casualties when disaster strikes. Many scholars have conducted relevant studies on the evaluation of evacuation achievements, including human behaviors in fire, earthquakes, and other dangerous environments [2,3,4,5,6,7,8,9,10,11,12], and crowd evacuation in buildings and subways [13,14,15,16,17,18]. It has been found that fire safety evacuation research has diversified with the development of emerging technologies.
Scientometric literature research in a certain field is considered an expedient approach to acquiring a thorough comprehension; it can quantitatively study science including impact, hotspot issues, and the distribution of institutions and journals conducting a certain field. Scientometric research has been used in numerous different scientific fields to provide information or data such as computer vision applications for construction [14], safety science community [15], smart disaster management [16], microalgae-based wastewater treatment [17], computational modelling in built environments [18], dynamics applications in construction management [19], AAP (accident analysis and prevention) [20], CEM (construction engineering and management) [21], or BIM (building information model) [22]. The findings based on scientometric analysis provide excellent research status and development trends for researchers in particular domains of scientific inquiry [23,24,25,26,27,28,29]. Researchers can gain quantitative insights in the development direction and efficiently solve complex problems with respect to the theoretical backgrounds, tools, and frameworks on particular domains of scientific inquiry.
There is sustained and fast growth in studies on fire safety evacuation in the buildings research of the past ten years, and the applications and advances in fire safety evacuation have been diverse, with varying degrees of complexity. Nevertheless, few existing publications showcase detailed analyses on fire safety evacuation. Therefore, a research effort is needed to provide the full scope of the applications and advances of fire safety evacuation.
This paper attempts to conduct a scientometric review of the scientific literature relating to fire safety evacuation and to provide an overall description of the applications and advances in fire safety evacuation during the past ten years (from 2010 to 2022). This paper also attempts to clarify the evolution path and development trend of fire safety evacuation in buildings and to provide suggestions for further applications and research directions. The research objectives of this paper are relevant academic publications on fire safety evacuation in the Web of Science database during the past ten years. Data sources and CiteSpace software are introduced to statistically analyze trends in academic publications, subject distribution, journals distribution, research institutions distribution, evacuation objects, evacuation environments, inductive factors, and research methods. This paper aims to review publications that showcase detailed analyses in fire safety evacuation research and to provide research hotspots, development trends, and overall characteristics for researchers on fire safety evacuation domain of scientific inquiry. The achievements in this paper can provide a detailed and comprehensive understanding of the current research state in fire safety evacuation.
The remainder of the paper is organized as follows: Section 2 provides the research methodology in this paper; Section 3 identifies the core journals and conferences, leading source countries and organizations, core authors, and keywords by correlation analysis and processing of academic publication data with WOS and CiteSpace; Section 4 analyzes evacuation models and experiment methods on fire safety evacuation in buildings in the recent ten years; Section 5 derives applications and advances in fire safety evacuation in buildings according to research objects, evacuation environments, and disaster classification; Section 6 summarizes the analysis results.
2. Methodology
Database selection and searching strategy are crucial since they determine academic publications from which conclusions will be drawn. Past studies have considered academic publications from the Web of Science core database (WOS) to be reliable and efficient sources of knowledge with high impact due to rigorous review processes.
A delimitation of the research boundary is necessary since there are many previous academic publications on fire safety evacuation. The time frame is set from January 2010 to December 2022. “Fire evacuation” is used as the key word, and wildcard character is also used to capture variations of one keyword. The keyword search is set as title/abstract/keywords in order to retrieve all the publications containing the selected keywords in the title, abstract, or selected keywords section. In order to use this theme-specific search for quick visibility with an identical construct in terms of research aims and methods, only papers in peer-reviewed English journals and conference proceedings are taken into consideration. Irrelevant journals and conference academic publications are excluded from the analysis data; hence, some academic publications on medical treatment and mechanical engineering are excluded. Duplicated articles are reduced to one record in the analysis. This paper analyzes the retrieved publications with CiteSpace software, and the research route on fire safety evacuation in buildings is given in Figure 1.
Figure 1.
Research route on fire safety evacuation in buildings.
3. Scientometric Analysis
The academic publications on fire safety evacuation are analyzed according to the following methodologies: the number of academic publications, leading journal and conference proceedings, country co-occurrence and burst detection, co-research institution analysis and burst detection, co-author analysis and burst detection, keyword co-occurrence analysis and burst detection, and keyword clustering. Firstly, the co-occurrence analysis and network indicators make an aggregate static representation of fire safety evacuation. Secondly, the strongest citation burst detection sheds further insight on the relative changes of significance over time to identify trends and changes in fire safety evacuation, providing a dynamic representation of fire safety evacuation. Finally, keyword indicators provide evidence for the posterior clustering analysis. Keywords clustering indicates the research patterns within the field in detail, as well as various specific associated research themes to lay out the research conceptual framework. These techniques have been recommended in previous studies of a similar nature.
3.1. Year and Quantitative Analysis of Academic Publications
Exactly 3312 academic publications on fire safety evacuation are evaluated. The number of academic publications in fire safety evacuation from the 2010 to 2022 is given in Figure 2, including journal publications and conference proceedings.
Figure 2.
Number of academic publications in fire safety evacuation from 2010 to 2022.
Two main bursts of academic publications are shown in 2012 and 2016, with an increase of 68.7% and 38.9%, respectively. The number of academic publications goes through a steady development stage after each growth. Publications in fire safety evacuation show an overall growth from 2015 to 2022, and the longest period of steady development exists from 2016 to 2022, which shows that the research in this field is developing smoothly and sustainably.
3.2. Leading Journals and Conference Proceedings
The selection of an appropriate journal helps the researchers to deliver effective communication in a particular domain. The leading journals and conference proceedings also provide a useful learning channel for the beginner to acquire a quick familiarity and understanding. Leading journals and conference proceedings on fire safety evacuation are concluded in Table 1.
Table 1.
Journals and conference proceedings publications in fire safety evacuation from 2010 to 2022: (a) Journals publications. (b) Conference proceedings publications.
3.3. Network of Countries
A network with 92 nodes and 280 links was exhibited in Figure 3 based on the contributions of countries to explore the distribution of research publications on fire safety evacuation, and nodes with high centrality were identified and highlighted with darker outer rings. Research achievements have a positive correlation with research level. Research shows that the more research a country produces, the higher its level of research. As shown in Figure 3, China (959 articles), USA (582 articles), Japan (305 articles), Germany (107 articles), and England (101 articles) have made major contributions to the publications in this field of research. Countries such as the United States of America (centrality = 0.53), France (centrality = 0.21), the United Kingdom (centrality = 0.18), Netherlands (centrality = 0.17), the People’s Republic of China (centrality = 0.15), German (centrality = 0.12), or Japan (centrality = 0.12+) have occupied key positions in the network and connected research activities between different countries.
Figure 3.
Network of countries.
The network of countries makes an aggregate static representation of countries on fire safety evacuation in buildings. The strongest citation burst detection sheds further insight on the relative changes of significance over time to identify trends and changes on countries/organizations/authors/keywords, providing a dynamic representation of these areas. The top 15 countries with the strongest citation bursts are shown in Figure 4.
Figure 4.
Top 15 countries with the strongest citation bursts.
The top 15 countries with the strongest citation bursts have a rapid increase in citation frequency in the research time. Articles in these countries tended to affect in great measure the direction of fire safety evacuation research.
3.4. Network of Authorships
The number of research papers could reflect the activity level of scholars in the research domain to a certain degree. The relationship of co-authors could reflect the social interaction in academic communities. The number of research papers and the relationship of co-authors are important indicators by which to evaluate an author. The minimum number of documents and citations of an author are set, respectively, as 5 and 19. Influential authors are given in Figure 5 in the manner of science mapping, and the dot size is proportional to the quantity of research papers.
Figure 5.
Science mapping of authors.
It can be seen that there are five main research groups in Figure 5. The research group of Pamela Murray-Tuite and Hui Zhang are located in the center of this mapping and related to the other groups of researchers, showing that they kept a close academic collaboration with leading scholars in the field. Hui Zhang, Tao Chen, and Peter B Luh conduct related research in a team manner. The stair evacuation with considering evacuees’ walk preferences is the outstanding contribution in fire safety evacuation of these scholars [28]. Evacuees’ walk preference and psychology are introduced into a cellular automata (CA) model, and validation of the model is proved by two fire drills in two high-rise buildings. Pamela Murray-Tuite, Brian Wolshon, and Satish V Ukkusuri have a close cooperative relationship in urban fire safety evacuation. Control strategies of zone phasing and contraflow are proposed to utilize network capacity better and to decrease clearance time [29]. From the analysis results of cooperation academically, it can be summarized that the cooperation among scholars is mainly within the institution, and the core scholars within the institution become the bridge of cooperation with other institutions.
3.5. Keywords Analysis
Keywords can reflect core research content effectively and abstractly. Scholars could identify core research contents and future research trends in a particular domain by keywords. In this scientometric study, keywords are extracted from 3312 publications between 2010 and 2022. The missing keywords in some publications are assigned by the professional indexers from WOS. In this study, the minimum number of occurrences of a keyword is set as 20. Some keywords with the same semantic meanings are combined. The universality and trivial words are ignored. Finally, 43 keywords meet the threshold in total, and the identified keywords are visualized in Figure 6.
Figure 6.
Science mapping of keywords.
Dot size in Figure 6 is proportional to the occurrence frequency of a keyword. The largest point of research directions was “simulation”, showing that simulation analysis has been mostly utilized in this area. The distance between the nodes represents the number of co-occurrences of keywords. The higher the number of co-occurrences between two keywords, lesser is the distance between them, and stronger interrelation between those concepts or technologies is depicted. The links are the number of linkages between a given node and others, while the total link strength reflects the total strength linked to a specific item. For instance, the total link strength of simulation is 26, which is at the high level of all the keywords and indicates the strong inter-relatedness between fire safety evacuation and simulation.
According to the results, the keywords with high co-occurrence frequency are “evacuation simulation”, “emergency evacuation”, “optimization”, “pedestrian evacuation”, “social force model”, “cellular automata”, “pedestrian dynamics”, and “crowd evacuation”. The research hotspots in the field of fire safety evacuation mainly revolve around “evacuation simulation”, and it presents a pattern of diversified development. It is also found that the latest research topics relate to “construction safety” and “fire safety evacuation in construction”, which indicates a shift in the field of fire safety evacuation. The visualization of the keywords’ network could demonstrate the results of the bibliometric analysis of the literature. In order to further understand the research trend in the field of safe evacuation, LLR (log-likelihood rate) algorithm in CiteSpace is used in this paper to carry out cluster analysis on the keyword co-occurrence network map. The time range of cluster analysis is from 2010 to 2022, and the time slice is 3.0. Different colors in the cluster analysis are clustering topics, and it is shown in Figure 7.
Figure 7.
Clustering analysis of keywords.
Clustering analysis is used to study the keyword about fire safety evacuation. The cluster structure is taken as significant when modularity is beyond 0.3. The cluster mean contour value is considered to be reasonable when the silhouette is beyond 0.3. In Figure 7, modularity is 0.392, and the silhouette is 0.7126. Hence, cluster analysis has high reliability. It also can be found that keywords are clustered into seven categories from #0 to #6, and they are emergency preparedness, evacuation planning, evacuation method, FDS plus evacuation, disaster simulation, ICT (information communication technology), and restrictive evacuation. The number of keywords decreases in turn from clustering #0 to clustering #6, which indicates that emergency preparedness covers a wider range of research topics.
The basic knowledge Is the co-cited document, and the research frontier is the cited document of the co-cited document. The cluster naming of the knowledge base in CiteSpace is determined by the nominal terms extracted from the cited document, and this naming can be considered as the research frontier. The research frontier is embodied by the clustering of emergent words in the literature that forms the co-citation matrix and in the cited literature. Therefore, the emergent clustering of research keywords is applied to determine the research frontier in the field of fire safety evacuation. In order to better identify and predict the latest evolution and development trend of fire safety evacuation research, keywords with the strongest citation bursts are taken to be analyzed. Compared with high-frequency keywords in fire safety evacuation, keywords with the strongest citation bursts are more suitable for detecting emerging trends and sudden changes in the development of fire safety evacuation. The burst detection algorithm is used in obtaining keywords with the strongest citation bursts, and the threshold is set as Top 30 in this analysis. The top 30 keywords with the strongest citation bursts are exhibited in Figure 8.
Figure 8.
Top 30 keywords with the strongest citation bursts.
The evacuation model has the highest strength and the longest persistent period in the Top 30 keywords, which indicates that the evacuation model is the most interesting research topic. Keywords with citation bursts in the last five years are network flow, crowd, earthquake, emergency response, and selection, which indicates research trends in fire safety evacuation. In 2013, ICT has become the representative of the emerging hot words, and scholars pay more attention to high-rise buildings and building fire evacuation with the help of wireless sensor networks and mobile devices. From the keywords with the strongest citation bursts and clustering analysis of keywords, both ICT and building evacuation are research trends. ICT technology is more closely combined with crowd evacuation, more integrated, more widely applied, and more systematic. It benefits from the mature manufacturing technology of hardware facilities such as navigation equipment, sensor devices, and computers in recent years, as well as the development and application of algorithms and related software such as path optimization, simulation modeling and cloud computing. The rapid development of building evacuation is because the study of crowd evacuation depends on the external environment. Therefore, the study of evacuation drills, disaster rescues, emergencies, and other external environmental factors should also become the forefront of future research, and subway stations, airports, high-rise buildings, and other personnel places will be the focus of the study of crowd evacuation.
4. Research Approaches of Fire Safety Evacuation
Many studies have concentrated on fire safety evacuation that aims to guide evacuees out of hazardous areas safely and efficiently. Research approaches regarding fire safety evacuation are mainly from evacuation models and experiment methods. Evacuation models are established to predict the egress time for all evacuees, provide evacuation paths for evacuees, and optimize the design of crowded sites. Experiment methods could validate and improve the proposed evacuation models. Records from past incidents, evacuation drills, controlled experiments, questionnaire surveys, and VR/AR experiments are the main experimenting methods.
4.1. Evacuation Models
It is not realistic to carry out the research of evacuation behavior during disasters. Therefore, computational tools are widely accepted as the best approach for simulating evacuation behavior during disasters. Parametric numerical models of evacuation could be employed as behavioral comparison tools for various aspects of evacuees’ decision-making. Numerical simulation tools are considered valuable in most fire safety evacuation studies with easier alternatives to experiments. The simulation results can be used to predict safety performance and to make an evacuation plan to reduce casualties and unfold the saving work smoothly.
The evacuation model concentrates on guiding evacuees out of emergency safely and efficiently from the wayfinding algorithm. Crowd behaviors including clogging, pushing, and trampling could lead to serious fatalities in the evacuation process. The crowd behavior models could be divided into the cellular automata model [30,31,32,33,34,35,36], social force model [37,38,39,40,41,42,43], lattice gas model [44,45,46,47,48,49,50,51], game-theoretic model [52,53,54], animal agent-based model [55,56,57,58,59,60,61,62], and computer agent-based model [63,64,65,66,67,68,69,70,71,72]. The functions of evacuation models have been analyzed and are shown in Table 2.
Table 2.
Functional analysis of evacuation models.
There are many examples of evacuation simulation software and they are classified according to the approach of physical space simulation, including fine grid models, rough grid models, and continuous models. Evacnet [73] and CFAST [74] are example of simulation software with fine grid models. Building Exodus [75] and Simulex [76] are examples of simulation software with rough grid models. Legion [77] and Pathfinder [78] are examples of simulation software with continuous models. The results of evacuation simulation software with fine grid models are well in agreement with the actual situation in detail. The computation speed of the adaptive grid roughening algorithm increases greatly compared with that of the fine grid method.
ICT in fire safety evacuation integrate fire science, traffic science, psychological science, and other disciplines. The Internet of Things, radio frequency technology, the geographic information system, and other technologies have been applied in fire safety evacuation. Big data, virtual reality crowdsourcing, and other technologies are used to quantify and analyze the human psychology and social behavior of groups under different evacuation situations. By integrating the Internet of Things, BIM, and fire dynamics simulation (FDS) technologies, real-time fire monitoring and intelligent simulation and formulation of fire safety evacuation routes are realized [79,80,81,82,83,84,85,86,87,88,89,90]. The emergence of ICT [91,92] enables people to begin to quantify and analyze human psychology and social behavior in evacuation situations on a large scale and accurately. The quantitative model of human evacuation behavior is of great practical significance for updating emergency evacuation coordination systems, optimizing intelligent decision-making methods, and improving core evacuation capabilities, such as psychological and behavioral intervention, before and after safe evacuation.
The exploration of various correlations from the available data can support the scientometric analysis. Therefore, various data visualization tools including CiteSpace [93], VOSviewer [94], Gephi [95], and CiteNetExplorer [96] are used to analyze information such as year, author, journal, affiliation, country, document-type, and domain distribution.
4.2. Experiment Methods
The validity and transferability of theory and numerical analysis models put forward by researchers need to be proved by conducting experiments. Safety evacuation can hardly be completely conducted because of danger and risk. Both evacuation data records from actual emergencies and data from evacuation experiments without danger and risk are valid sources of safety evacuation data. Even based on incomplete evacuation data, the behaviors from accidents and emergencies can reveal safety awareness, true reflection, and the details of the escaping process of evacuees. Conclusions regarding safety evacuation could be drawn and summarized. There are four primary sources of real safety evacuation data, including earthquake/fire evacuation record, terror attack incident evacuation record, crush incident evacuation record, and trajectories record of pedestrians in a natural setting [97,98,99,100,101,102,103,104,105,106,107,108,109,110,111,112,113,114,115,116,117,118]. Evacuation time depends on many factors, including the behavior of evacuees and characteristics of evacuated surroundings. An evacuation drill could assess the evacuation procedure, observe the behavior of evacuees, and give a prediction of the relationship between evacuation time and the number of evacuees in a specific environment. Evacuees also could gain training experience in evacuating surroundings from participation. Evacuation drills in different evacuated surroundings have been researched for egress design, selection, and optimizing of the evacuation route in case of emergency. A series of controlled experiments were conducted to explore the commonality behavior of evacuees in evacuation procedures: exit and route choice behavior, stepping and conflict/collision avoidance behavior of pedestrians in different circumstances, including limited visibility conditions, decision-making behavior of social groups in evacuations, fundamental factors (speed, step, pace, etc.) of different human crowds (male/female, young/elder/child, unidirectional/bidirectional/multi-directional) [119,120,121,122,123,124,125,126,127,128].
A questionnaire survey is a conventional form of hypothetical choice survey. Investigators could obtain the expected data accurately by the design of questionnaire, including choice surveys under emergency scenarios in different evacuate surroundings [116,125,129,130]. A questionnaire survey is often used in combination with other experiment methods by investigators.
VR and AR experiments are emerging technologies which, initially, were mainly applied in evacuation education. VR/AR experiments, including immersive and non-immersive experiments, could record and analyze test results of emotional, psychological, and physiological responses, wayfinding performances, exit and route choice behaviors, and pre-evacuation time of evacuees [97,131,132,133,134,135,136,137,138,139,140,141,142,143,144,145,146,147,148,149,150,151]. It has been confirmed that VR/AR experiment is a reasonable proxy of evacuee’s performance under emergency scenarios.
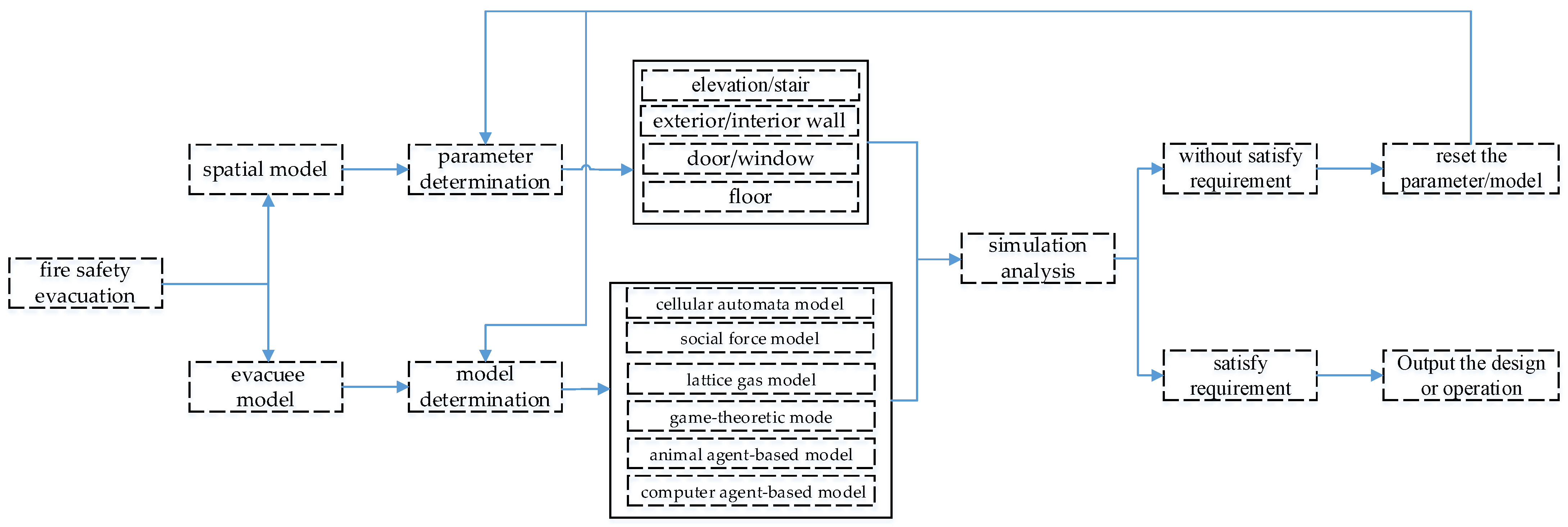
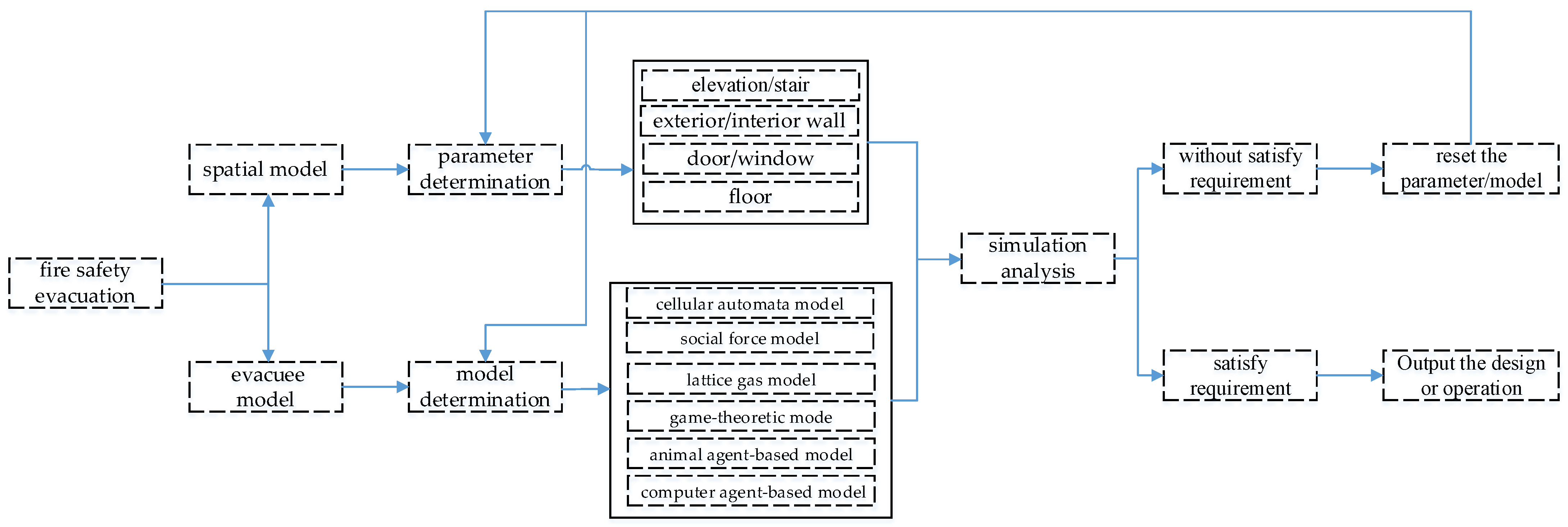
Through the analysis of recent studies, it can be found that evacuation experiments have gradually changed from traditional evacuation exercises to VR and AR experiments. This is mainly because the traditional evacuation exercises have certain security risks and inauthenticity, and the participants do not have a sense of urgency in the event of an actual emergency. In contrast, the test results of VR and AR experiments will be more accurate, because the exercisers will be substituted into the crisis by visual and auditory stimuli. Therefore, the use of VR and AR experimental methods will be the trend of future research on fire evacuation. The outline for the implementation of fire safety evacuation simulation are shown in Figure 9.
Figure 9.
Outline for the implementation of fire safety evacuation simulation.
5. Research Contents of Fire Safety Evacuation
5.1. Research Objects
Physical property, subjective consciousness, and psychological features of evacuees are research objects in safety evacuation. The subjective consciousness of evacuee includes inclusive cognition under emergency circumstances [18,54,69,140], familiarity with evacuation environment [55,129,137,152,153], and individual sense of direction [154]. The psychological features of evacuees include panic, conformity, despair, and impulse [155,156,157,158,159,160]. The physical properties of evacuees include personnel type, human characteristic, crowd density, walking speed, and crowd flow [77,79,123,141,142,152,153,154,161]. Evacuee behaviors show great differences under the influence of personality, age, gender, and other factors inhibiting the implementation of evacuation [6,32,71,109]. It poses a great challenge to the study of the crowd dynamics for vulnerable populations. Safety evacuation has a trend of delicacy management. It has been found that the relationship of velocity-step width, velocity-step length, velocity-stepping time, and step length-step frequency for different groups have considerable differences affected by evacuee gender, age, height, and state of health. Children, older people, disability people, patient, and building workers are studied on classification to identify the factors that inhibit the implementation of evacuation in each group [78,79,81,85,99,102,121,123,162,163,164,165,166]. The habitual behavior, herd behavior, and avoidance behavior are observed when people escaped from emergency circumstances. According to the different directions of pedestrians in the space, the pedestrian flow is divided into the unidirectional pedestrian flow, bidirectional pedestrian flow, and multi-directional pedestrian flow [113,114,115,167,168,169]. There are different categories of research objects and influencing factors in safety evacuation; nevertheless, the time line in safety evacuation has universal stages in different research objects, and it is shown in Figure 10.
Figure 10.
Time line in fire safety evacuation.
The physical properties of evacuees are the most studied objects at present because its appearance is the most intuitive and easy to be digitized. However, the subjective consciousness and psychological features of evacuees also have a great impact on evacuation behavior, which is often ignored in previous studies.
5.2. Evacuation Environments
Evacuation environments have a number of unique features in crowd density and physical characteristics. Hence, effective evacuation planning should be primarily put forward according to environmental features in order to minimize the number of casualties and property loss. Most attention has been paid to safety evacuation in buildings, and a number of environmental characteristics of buildings have been studied. Influences of spatial type, quantity and location of stairs, quantity, and location of exits, quantity and location of facilities, and state of exits have been points of focus. By studying the influence factor of environments, safety evacuation models in different buildings are set up, and targeted safety evacuation strategies are proposed.
Mass audience venues with high-density pedestrian flows, rapid oxygen consumption, limited space for movement, and fixed exits are always the research focus in safety evacuation, including railway stations [170], subway stations [15,171], airports [31], hospitals [99,102], schools [108,120], commercial buildings [65], residential buildings [107,128], and public places of entertainment [172,173,174]. Safety evacuation of offshore platforms are one of the frontiers of research and a new branch in offshore engineering to which increasing attention has been paid [122].
Safety evacuation in high-rise buildings is the emphasis in this domain, and it becomes difficult as interior structure and architectural form of high-rise building [110,112,136,155]. People in high-rise buildings are highly concentrated, and some areas have poor mobility for various reasons. If there is an emergency, a large number of people rush to the security exit and go downstairs to evacuate. However, the stairs of high-rise buildings are too limited to evacuate pedestrian flow which is over the design condition. Hence, it is impossible to evacuate all people to the ground safely in a short time. When there is an emergency, the crowd becomes panicked and disorder. In an unorganized situation, it is easy to lead to congestion and stampede, which further affects the evacuation efficiency. Research flow of fire safety evacuation is summarized and shown in Figure 11. There are mainly six categories of factors affecting safety evacuation performance, including evacuation object, psychological characteristic, typical behavior, evacuation environment, evacuation route and evacuation time.
Figure 11.
Research flow of fire safety evacuation.
The research on the fire evacuation environment has gradually shifted from the relatively simple mass venues to marine engineering and high-rise buildings with complex structures and difficult evacuation. With the development of the construction industry, the research on fire evacuation to ensure personal safety should also keep pace with the times.
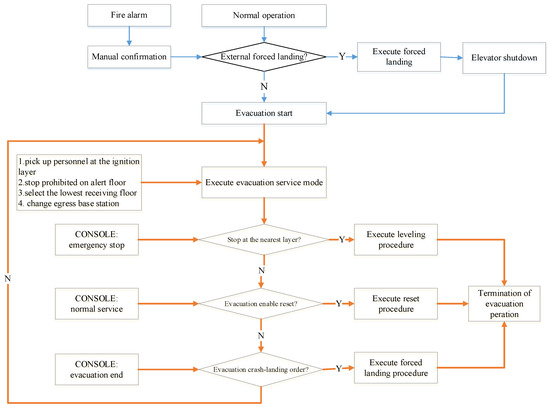
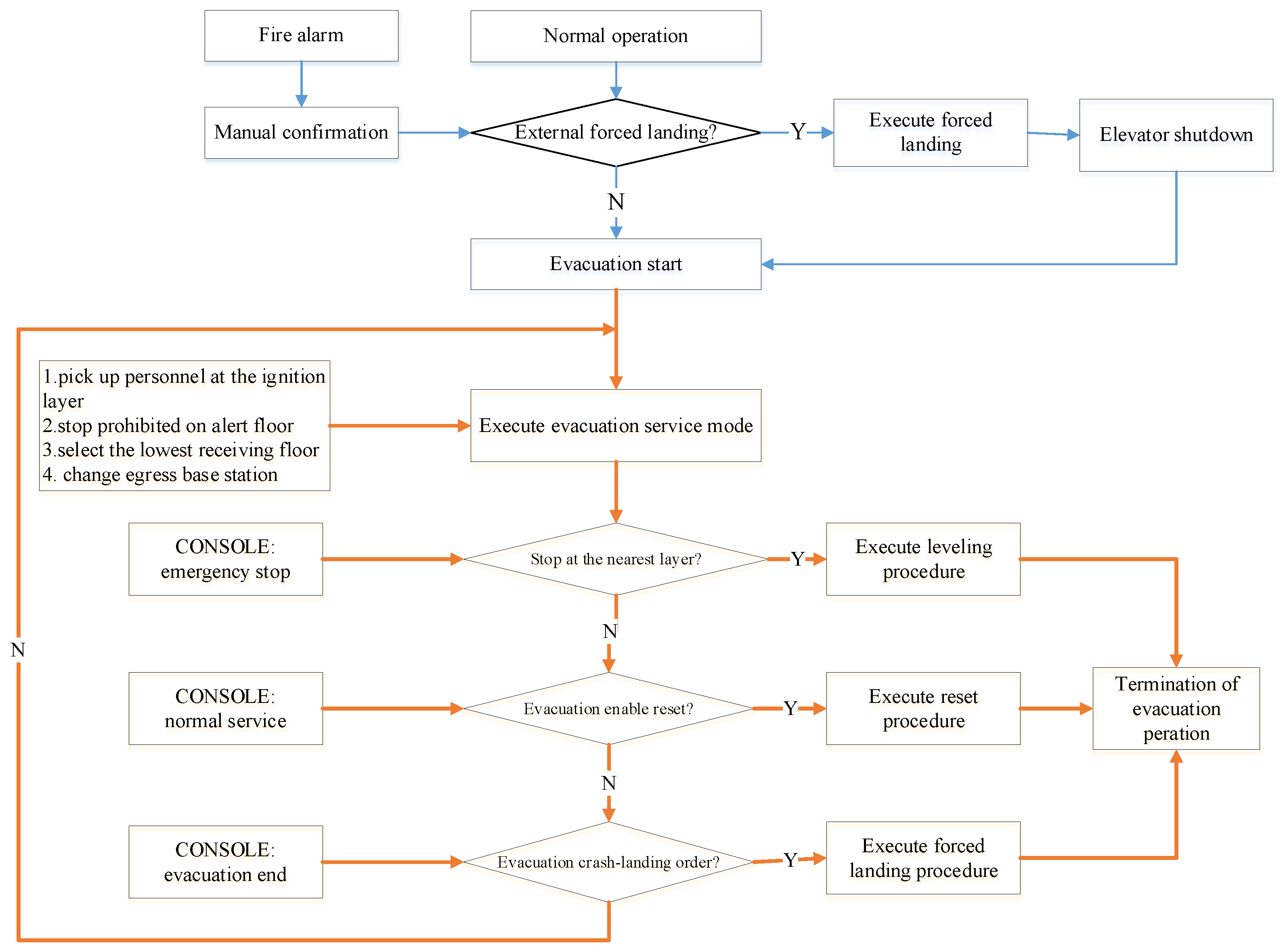
With the emergence of high-rise buildings, it is necessary to study the appropriate use of elevators for fire safety evacuation. After analyzing the structural characteristics of high-rise buildings, fire spread law, evacuation behavior, stair-elevator hybrid evacuation strategy, elevator operation control mode, evacuation system operability, and other factors, the elevator evacuation system is summarized for reference, and it is shown in Figure 12.
Figure 12.
Elevator fire evacuation.
5.3. Disaster Classification
Development and implementation of more efficient targeted safety evacuation could significantly reduce lives and property losses in disasters. Targeted safety evacuation studies have been conducted in natural disasters and man-made/humanistic disasters, including fires [3], earthquakes [8,100,104], landslides [175], tsunamis [61], floods [63], hurricanes [176], typhoons [177], tornados [178], transportation accidents [18,29,42,67,69,108,145,152], and terrorist attacks [179]. In the scientific research on disaster risk reduction, disasters could be classified into three types: natural disasters, man-made/humanistic disasters, and industrial/technological disasters. Fire safety evacuation received the most attention in recent years.
6. Conclusions
Fire safety evacuation research is of great significance to whether a person can reach the safe area smoothly, and thus to preventing the occurrence of casualties. Fire safety evacuation research plays a very positive role in the development of social health and stability. There is a bias in the research literature towards traditional fire safety evacuation in buildings and a concerning lack of fire safety evacuation innovation; conducting similar research at future crucial junctures will continue to address the evolving nature of fire safety evacuation in buildings and help monitor its development. With the help of CiteSpace and WOS, this paper analyzes the research frontier, application trends, and knowledge basis of fire safety evacuation through correlation analysis and the processing of literature data and information. Based on co-citation theory and the pathfinding network algorithm, the trends and hotspots in fire safety evacuation research are revealed using reference burst-detection analysis. Through visualization of the research literature, the key evolution path of the discipline’s frontier and the key nodes of the discipline are clearly and intuitively analyzed. This paper points out that the future research trends of fire evacuation are intelligence, visualization, and interaction, which have a certain guiding role for the development of related research.
(1) New fire safety evacuation research themes have emerged or have been visibly strengthened, including fire safety evacuation of elderly, children, people with mobility difficulties, and vulnerable groups. While the hottest traditional topics have been explored primarily through laboratory crowd experiments, VR/AR approaches have proved more helpful in studying the hottest emerging topics with applications that involve fire safety evacuation design, decision-making, and forecasting;
(2) In the fire safety evacuation research, the hotspots of the study mainly include the emergency events caused by different factors (natural disaster and man-made disaster), evacuation environment, evacuation objects, psychological characteristics, behavioral characteristics, pathfinding characteristics of evacuees, and overall evacuation time. The core technologies and methods include questionnaire surveys, evacuation drills, actual data collection through an information system, and numerical simulations;
(3) ICT and restrictive evacuation are the most active research directions by clustering analysis of keywords. The outline for the implementation of fire safety evacuation is the establishment of a spatial model, the establishment of and evacuee model, and the simulation of the evacuation process;
(4) The main experimental approaches of fire safety evacuation are evacuation drills, site records, and VR/AR experiments. The experimental approaches are developing in the direction of intelligence. The crowd behavior models could be divided into a cellular automata model, a social force model, a lattice gas model, a game-theoretic model, an animal agent-based model, and a computer agent-based model. The factors considered in the theoretical analysis process are gradually complete and closer to the behavioral characteristics and movement data of the crowd during the actual evacuation. Keywords mainly focus on “evacuation simulation”, “emergency evacuation”, and “optimization”. Intelligent fire safety evacuation, visual fire safety evacuation, and multi-dimensional dynamic collaborative interactive fire safety evacuation are the future research trends of fire safety evacuation;
(5) In the papers related to fire evacuation, “simulation” is the most frequent keyword, showing that simulation analysis has been mostly utilized in this area. Meanwhile, “evacuation” is the most frequent word, indicating the research hotspots in the field of fire safety evacuation mainly revolve around “evacuation simulation”, and this presents a pattern of diversified development. It is also found that the latest research topics relate to “construction safety” and “fire safety evacuation in construction”, which indicates a shift in the field of fire safety evacuation in the buildings;
(6) The rapid development of building evacuation is because the study of crowd evacuation depends on the external environment. Therefore, the study of evacuation drills, disaster rescues, emergencies, and other external environmental factors should also become the forefront of future research, and subway stations, airports, high-rise buildings, and other personnel places will be the focus of the study of crowd evacuation.
Author Contributions
Conceptualization, Y.Y. and G.Y.; methodology, Y.Y. and G.Y.; software, H.D.; formal analysis, Y.Y. and H.D.; writing—original draft preparation, Y.Y. and H.D.; writing—review and editing, Y.Y. and G.Y. All authors have read and agreed to the published version of the manuscript.
Funding
This work was funded by the 111 project of the Ministry of Education and the Bureau of Foreign Experts of China (No. B18062).
Institutional Review Board Statement
Not applicable.
Informed Consent Statement
Not applicable.
Data Availability Statement
Not applicable.
Conflicts of Interest
The authors declare no conflict of interest.
References
- Thompson, R.R.; Garfin, D.R.; Silver, R.C. Evacuation from natural disasters: A systematic review of the literature. Risk Anal. 2017, 37, 812–839. [Google Scholar] [CrossRef]
- Kobes, M.; Helsloot, I.; de Vries, B.; Post, J.G. Building safety and human behaviour in fire: A literature review. Fire Saf. J. 2010, 45, 1–11. [Google Scholar] [CrossRef]
- Thompson, O.F.; Galea, E.R.; Hulse, L.M. A review of the literature on human behaviour in dwelling fires. Saf. Sci. 2018, 109, 303–312. [Google Scholar] [CrossRef]
- Kinateder, M.T.; Kuligowski, E.D.; Reneke, P.A.; Peacock, R.D. Risk perception in fire evacuation behavior revisited: Definitions, related concepts, and empirical evidence. Fire Sci. Rev. 2015, 4, 1. [Google Scholar] [CrossRef]
- Ding, N.; Chen, T.; Zhu, Y.; Lu, Y. State-of-the-art high-rise building emergency evacuation behavior. Phys. A Stat. Mech. Its Appl. 2021, 561, 125168. [Google Scholar] [CrossRef]
- Glauberman, G. Scoping review of fire safety behaviors among high-rise occupants: Implications for public health nursing. Public Health Nurs. 2020, 37, 371–379. [Google Scholar] [CrossRef]
- Bernardini, G.; D’Orazio, M.; Quagliarini, E. Towards a “behavioural design” approach for seismic risk reduction strategies of buildings and their environment. Saf. Sci. 2016, 86, 273–294. [Google Scholar] [CrossRef]
- Kaveh, A.; Javadi, S.; Moghanmi, R.M. Emergency management systems after disastrous earthquakes using optimization methods: A comprehensive review. Adv. Eng. Softw. 2020, 149, 102885. [Google Scholar] [CrossRef]
- Kako, M.; Steenkamp, M.; Ryan, B.; Arbon, P.; Takada, Y. Best practice for evacuation centres accommodating vulnerable populations: A literature review. Int. J. Disaster Risk Reduct. 2020, 46, 101497. [Google Scholar] [CrossRef]
- Luna, S.; Pennock, M.J. Social media applications and emergency management: A literature review and research agenda. Int. J. Disaster Risk Reduct. 2018, 28, 565–577. [Google Scholar] [CrossRef]
- Omori, H.; Kuligowski, E.D.; Gwynne, S.M.V.; Butler, K.M. Human response to emergency communication: A review of guidance on alerts and warning messages for emergencies in buildings. Fire Technol. 2017, 53, 1641–1668. [Google Scholar] [CrossRef]
- Zhu, R.; Lin, J.; Becerik-Gerber, B.; Li, N. Human-building-emergency interactions and their impact on emergency response performance: A review of the state of the art. Saf. Sci. 2020, 127, 104691. [Google Scholar] [CrossRef]
- Zhou, M.; Dong, H.; Ioannou, P.A.; Zhao, Y.; Wang, F.-Y. Guided crowd evacuation: Approaches and challenges. J. Autom. Sin. 2019, 6, 1081–1094. [Google Scholar] [CrossRef]
- Li, Y.; Chen, M.; Dou, Z.; Zheng, X.; Cheng, Y.; Mebarki, A. A review of cellular automata models for crowd evacuation. Phys. A Stat. Mech. Its Appl. 2019, 526, 120752. [Google Scholar] [CrossRef]
- Nouri, F.; Khorasani-Zavareh, D.; Kavousi, A.; Mohammadi, R. A system approach on safe emergency evacuation in subways: A systematic literature review. Arch. Trauma Res. 2019, 8, 119–143. [Google Scholar] [CrossRef]
- Gilchrist, N.; Simpson, J.N. Pediatric disaster preparedness: Identifying challenges and opportunities for emergency department planning. Curr. Opin. Pediatr. 2019, 31, 306–311. [Google Scholar] [CrossRef]
- Lin, J.; Zhu, R.; Li, N.; Becerik-Gerber, B. How occupants respond to building emergencies: A systematic review of behavioral characteristics and behavioral theories. Saf. Sci. 2020, 122, 104540. [Google Scholar] [CrossRef]
- Iliopoulou, C.; Konstantinidou, M.; Kepaptsoglou, K.; Stathopoulos, A. Its technologies for decision making during evacuation operations: A review. J. Transp. Eng. Part A-Syst. 2020, 146, 04020010. [Google Scholar] [CrossRef]
- Martinez, P.; Al-Hussein, M.; Ahmad, R. A scientometric analysis and critical review of computer vision applications for construction. Autom. Constr. 2019, 107, 102947. [Google Scholar] [CrossRef]
- Li, J.; Goerlandt, F.; Reniers, G. An overview of scientometric mapping for the safety science community: Methods, tools, and framework. Saf. Sci. 2021, 134, 105093. [Google Scholar] [CrossRef]
- Neelam, S.; Sood, S.K. A scientometric review of global research on smart disaster management. IEEE Trans. Eng. Manag. 2021, 68, 317–329. [Google Scholar] [CrossRef]
- Li, Z.; Zhu, L.D. The scientometric analysis of the research on microalgae-based wastewater treatment. Environ. Sci. Pollut. Res. 2021, 28, 25339–25348. [Google Scholar] [CrossRef]
- Aghimien, E.I.; Aghimien, L.M.; Petinrin, O.O.; Aghimien, D.O. High-performance computing for computational modelling in built environment-related studies- a scientometric review. J. Eng. Des. Technol. 2020, 19, 1138–1157. [Google Scholar] [CrossRef]
- Wu, Z.; Yang, K.; Lai, X.; Antwi-Afari, M. A scientometric review of system dynamics applications in construction management research. Sustainability 2020, 12, 7474. [Google Scholar] [CrossRef]
- Zou, X.; Vu, H.L.; Huang, H.L. Fifty years of accident analysis& prevention: A bibliometric and scientometric overview. Accid. Anal. Prev. 2020, 144, 105568. [Google Scholar] [CrossRef]
- Jin, R.Y.; Zou, Y.; Gidado, K.; Ashton, P.; Painting, N. Scientometric analysis of bim based research in construction engineering and management. Eng. Constr. Archit. Manag. 2018, 26, 1750–1776. [Google Scholar] [CrossRef]
- Zhao, X.B. A scientometric review of global bim research: Analysis and visualization. Autom. Constr. 2017, 80, 37–47. [Google Scholar] [CrossRef]
- Deng, K.; Zhang, Q.; Zhang, H.; Xiao, P.; Chen, J. Optimal emergency evacuation route planning model based on fire prediction data. Mathematics 2022, 10, 3146. [Google Scholar] [CrossRef]
- Renne, J.; Wolshon, B.; Murray-Tuite, P.; Pande, A. Emergence of resilience as a framework for state departments of transportation (dots) in the United States. Transp. Res. Part D 2019, 82, 102178. [Google Scholar] [CrossRef]
- Spartalis, E.; Georgoudas, I.G.; Sirakoulis, G.C. Ca crowd modeling for a retirement house evacuation with guidance. Lect. Notes Comput. Sci. 2014, 8751, 481–491. [Google Scholar] [CrossRef]
- Giitsidis, T.; Dourvas, N.I.; Sirakoulis, G.C. Parallel implementation of aircraft disembarking and emergency evacuation based on cellular automata. Int. J. High Perform. Comput. Appl. 2015, 18, 1094342015584533. [Google Scholar] [CrossRef]
- de Carvalho, P.V.R.; Ranauro, D.O.; Mol, A.C.D.A.; Jatoba, A.; de Siqueira, A.P.L. Using Serious Game in Public Schools for Training Fire Evacuation Procedures. Int. J. Serious Games 2022, 9, 125–139. [Google Scholar] [CrossRef]
- Wąs, J. Egress Modeling through Cellular Automata Based Multi-Agent Systems. Lect. Notes Comput. Sci. 2012, 7270, 222–235. [Google Scholar] [CrossRef]
- Xu, M.C.; Hijazi, I.; Mebarki, A.; Meouche, R.E.; Abune’Meh, M. Indoor guided evacuation: Tin for graph generation and crowd evacuation. Geomat. Nat. Hazards Risk 2016, 7, 47–56. [Google Scholar] [CrossRef]
- Wu, W.; Li, J.; Yi, W.; Zheng, X. Modeling crowd evacuation via behavioral heterogeneity-based social force model. IEEE Trans. Intell. Transp. Syst. 2022, 23, 15476–15486. [Google Scholar] [CrossRef]
- Yi, J.X.; Pan, S.L.; Chen, Q. Simulation of pedestrian evacuation in stampedes based on a cellular automaton model. Simul. Model. Pract. Theory 2020, 104, 102147. [Google Scholar] [CrossRef]
- Abu Bakar, N.A.; Majid, M.A.; Adam, K.; Allegra, M. Social force as a microscopic simulation model for pedestrian behavior in crowd evacuation. Adv. Sci. Lett. 2018, 24, 7611–7616. [Google Scholar] [CrossRef]
- Li, J.; Zhang, H.X.; Ni, Z.R. Improved social force model based on navigation points for crowd emergent evacuation. J. Inf. Process. Syst. 2020, 16, 1309–1323. [Google Scholar] [CrossRef]
- Cao, N.; Zhao, L.; Chen, M.; Luo, R. Fuzzy social force model for pedestrian evacuation under view-limited condition. Math. Probl. Eng. 2020, 2020, 2879802. [Google Scholar] [CrossRef]
- Makmul, J. A social force model for pedestrians’ movements affected by smoke spreading. Model. Simul. Eng. 2020, 2020, 8819076. [Google Scholar] [CrossRef]
- Kolivand, H.; Rahim, M.S.; Sunar, M.S.; Fata, A.Z.A.; Wren, C. An integration of enhanced social force and crowd control models for high-density crowd simulation. Neural Comput. Appl. 2020, 33, 6095–6117. [Google Scholar] [CrossRef]
- Wei, J.; Fan, W.; Li, Z.; Guo, Y.; Fang, Y.; Wang, J. Simulating crowd evacuation in a social force model with iterative extended state observer. J. Adv. Transp. 2020, 2020, 4604187. [Google Scholar] [CrossRef]
- Tian, X.Y.; Cui, H.J.; Zhu, M.Q. Improved social force model for rescue action during evacuation. Mod. Phys. Lett. B 2020, 34, 2050273. [Google Scholar] [CrossRef]
- Chen, T.; Wang, W.; Tu, Y.; Hua, X. Modelling unidirectional crowd motion in a corridor with statistical characteristics of pedestrian movements. Math. Probl. Eng. 2020, 2020, 7483210. [Google Scholar] [CrossRef]
- Tao, Y.Z.; Dong, L.Y. A floor field real-coded lattice gas model for crowd evacuation. Europhys. Lett. 2017, 119, 10003. [Google Scholar] [CrossRef]
- Zhu, K.; Yang, Y.; Niu, Y.; Fu, Z.; Shi, Q. Modeling pedestrian flow on multi-storey stairs considering turning behavior. Int. J. Mod. Phys. C 2017, 28, 1750034. [Google Scholar] [CrossRef]
- Zou, Y.; Xie, J.; Wang, B. Evacuation of pedestrians with two motion modes for panic system. PLoS ONE 2016, 11, e0153388. [Google Scholar] [CrossRef]
- Shang, H.Y.; Huang, H.J.; Zhang, Y.M. An extended mobile lattice gas model allowing pedestrian step size variable. Phys. A Stat. Mech. Its Appl. 2015, 424, 283–293. [Google Scholar] [CrossRef]
- Bouzat, S.; Kuperman, M.N. Game theory in models of pedestrian room evacuation. Phys. Rev. E 2014, 89, 032806. [Google Scholar] [CrossRef]
- Viswanathan, V.; Lee, C.E.; Lees, M.H.; Cheong, S.A.; Sloot, P. Quantitative comparison between crowd models for evacuation planning and evaluation. Eur. Phys. J. B 2014, 87, 27. [Google Scholar] [CrossRef]
- Guo, X.; Chen, J.; You, S.; Wei, J. Modeling of pedestrian evacuation under fire emergency based on an extended heterogeneous lattice gas model. Phys. A Stat. Mech. Its Appl. 2013, 392, 1994–2006. [Google Scholar] [CrossRef]
- Rigos, A.; Mohlin, E.; Ronchi, E. The cry wolf effect in evacuation: A game-theoretic approach. Phys. A Stat. Mech. Its Appl. 2019, 526, 120890. [Google Scholar] [CrossRef]
- Ibrahim, A.M.; Venkat, V.I.; De Wilde, P. The impact of potential crowd behaviours on emergency evacuation: An evolutionary game-theoretic approach. J. Artif. Soc. Soc. Simul. 2019, 22, 3. [Google Scholar] [CrossRef]
- Turnwald, A.; Wollherr, D. Human-like motion planning based on game theoretic decision making. Int. J. Soc. Robot. 2019, 11, 151–170. [Google Scholar] [CrossRef]
- Morten, G.; Granmo, O.-C.; Radianti, J. Escape planning in realistic fire scenarios with Ant Colony Optimisation. Appl. Intell. 2015, 42, 24–35. [Google Scholar] [CrossRef]
- Liu, H.; Xu, B.; Lu, D.; Zhang, G. A path planning approach for crowd evacuation in buildings based on improved artificial bee colony algorithm. Appl. Soft Comput. 2018, 68, 360–376. [Google Scholar] [CrossRef]
- Zhang, G.J.; Lu, D.J.; Liu, H. Strategies to utilize the positive emotional contagion optimally in crowd evacuation. IEEE Trans. Affect. Comput. 2018, 11, 708–721. [Google Scholar] [CrossRef]
- Wang, P.L.; Zhang, T.; Xiao, Y.J. Application research of ant colony cellular optimization algorithm in population evacuation path planning. Acta Phys. Sin. 2020, 69, 080504. [Google Scholar] [CrossRef]
- Niyomubyeyi, O.; Pilesjö, P.; Mansourian, A. Evacuation planning optimization based on a multi-objective artificial bee colony algorithm. ISPRS Int. J. Geo-Inf. 2019, 8, 110. [Google Scholar] [CrossRef]
- Liu, M.; Zhang, F.; Ma, Y.; Pota, H.R.; Shen, W. Evacuation path optimization based on quantum ant colony algorithm. Adv. Eng. Inform. 2016, 30, 259–267. [Google Scholar] [CrossRef]
- Forcael, E.; Gonzalez, V.; Orozco, F.; Vargas, S.; Pantoja, A.; Moscoso, P. Ant colony optimization model for tsunamis evacuation routes. Comput.-Aided Civ. Infrastruct. Eng. 2014, 29, 723–737. [Google Scholar] [CrossRef]
- Khamis, N.; Selamat, H.; Ismail, F.S.; Lutfy, O.F.; Haniff, M.F.; Nordin, I.N.A.M. Optimized exit door locations for a safer emergency evacuation using crowd evacuation model and artificial bee colony optimization. Chaos Solitons Fractals 2019, 131, 109505. [Google Scholar] [CrossRef]
- Wang, Z.; Huang, J.; Wang, H.; Kang, J.; Cao, W. Analysis of flood evacuation process in vulnerable community with mutual aid mechanism: An agent-based simulation framework. Int. J. Environ. Res. Public Health 2020, 17, 560. [Google Scholar] [CrossRef]
- Yang, P.Z.; Wang, X.; Liu, T. Agent-based simulation of fire emergency evacuation with fire and human interaction model (Retraction of vol 49, pg1130, 2011). Saf. Sci. 2012, 50, 1171. [Google Scholar] [CrossRef]
- Azar, E.; Menassa, C.C. Agent-based modeling of occupants and their impact on energy use in commercial buildings. J. Comput. Civ. Eng. 2012, 26, 506–518. [Google Scholar] [CrossRef]
- Heliövaara, S.; Korhonen, T.; Hostikka, S.; Ehtamo, H. Counterflow model for agent based simulation of crowd dynamics. Build. Environ. 2012, 48, 89–100. [Google Scholar] [CrossRef]
- Bernardini, G.; D’Orazio, M.; Quagliarini, E.; Spalazzi, L. An agent-based model for earthquake pedestrians’ evacuation simulation in urban scenarios. Transp. Res. Procedia 2014, 2, 255–263. [Google Scholar] [CrossRef]
- Cimellaro, G.P.; Ozzello, F.; Vallero, A.; Mahin, S.; Shao, B. Simulating earthquake evacuation using human behavior models. Earthq. Eng. Struct. Dyn. 2017, 46, 985–1002. [Google Scholar] [CrossRef]
- Wang, H.; Mostafizi, A.; Cramer, L.A.; Cox, D.; Park, H. An agent-based model of a multimodal near-field tsunami evacuation: Decision-making and life safety. Transp. Res. Part C Emerg. Technol. 2016, 64, 86–100. [Google Scholar] [CrossRef]
- Mostafizi, A.; Wang, H.; Cox, D.; Dong, S. An agent-based vertical evacuation model for a near-field tsunami: Choice behavior, logical shelter locations, and life safety. Int. J. Disaster Risk 2019, 34, 467–479. [Google Scholar] [CrossRef]
- Joo, J.; Kim, N.; Wysk, R.A.; Rothrock, L.; Son, Y.-J.; Oh, Y.-G.; Lee, S. Agent-based simulation of affordance-based human behaviors in emergency evacuation. Simul. Model. Pract. Theory 2013, 32, 99–115. [Google Scholar] [CrossRef]
- Kasereka, S.; Kasoro, N.; Kyamakya, K.; Goufo, E.-F.D.; Chokki, A.P.; Yengo, M.V. Agent-based modelling and simulation for evacuation of people from a building in case of fire. Procedia Comput. Sci. 2018, 130, 10–17. [Google Scholar] [CrossRef]
- Min, Y.; Yu, Y. Calculation of mixed evacuation of stair and elevator using evacnet4. Procedia Eng. 2013, 62, 478–482. [Google Scholar] [CrossRef]
- Yemelyanenko, S.; Ivanusa, A.; Yakovchuk, R.; Kuzyk, A. Fire risks of public buildings. Ser. Geol. Technol. Sci. 2020, 6, 75–82. [Google Scholar] [CrossRef]
- Wang, J.; Guo, J.; Wu, X.; Guo, X. Study on intelligent algorithm of guide partition for emergency evacuation of a subway station. IET Intell. Transp. Syst. 2020, 14, 1440–1446. [Google Scholar] [CrossRef]
- Shao, C.H.; Shao, P.C.; Kuo, F.M. Stampede events and strategies for crowd management. J. Disaster Res. 2019, 14, 949–958. [Google Scholar] [CrossRef]
- Alginahi, Y.M.; Mudassar, M.; Kabir, M.N.; Tayan, O. Analyzing the crowd evacuation pattern of a large densely populated building. Arab. J. Sci. Eng. 2019, 44, 3289–3304. [Google Scholar] [CrossRef]
- Yao, Y.S.; Lu, W. Research on kindergarten children evacuation: Analysis of characteristics of the movement behaviours on stairway. Int. J. Disaster Risk Reduct. 2020, 50, 101718. [Google Scholar] [CrossRef]
- Sun, Q.; Turkan, Y. A bim-based simulation framework for fire safety management and investigation of the critical factors affecting human evacuation performance. Adv. Eng. Inform. 2020, 44, 101093. [Google Scholar] [CrossRef]
- Wang, T.; Du, M.H.; Tang, Y.F.; Zhang, Q. An analysis on the fire model and the safety evacuation based on bim. Adv. Mater. Res. 2015, 1065–1069, 2386–2389. [Google Scholar] [CrossRef]
- Chen, X.S.; Liu, C.C.; Wu, I. A bim-based visualization and warning system for fire rescue. Adv. Eng. Inform. 2018, 37, 42–53. [Google Scholar] [CrossRef]
- Xu, Z.; Zhang, Z.; Lu, X.; Zeng, X.; Guan, H. Post-earthquake fire simulation considering overall seismic damage of sprinkler systems based on bim and femap-58. Autom. Constr. 2018, 90, 9–22. [Google Scholar] [CrossRef]
- Yue, H.; Zhang, B.-Y.; Shao, C.-F.; Xing, Y. Exit selection strategy in pedestrian evacuation simulation with multi-exits. Chin. Phys. B 2014, 23, 050512. [Google Scholar] [CrossRef]
- Dimakis, N.; Filippoupolitis, A.; Gelenbe, E. Distributed building evacuation simulator for smart emergency management. Comput. J. 2010, 53, 1384–1400. [Google Scholar] [CrossRef]
- Marzouk, M.; Daour, I.A. Planning labor evacuation for construction sites using bim and agent-based simulation. Saf. Sci. 2018, 109, 174–185. [Google Scholar] [CrossRef]
- Wehbe, R.; Shahrour, I. A bim-based smart system for fire evacuation. Future Internet 2021, 13, 221. [Google Scholar] [CrossRef]
- Yamamoto, K.; Sawaguchi, Y.; Nishiki, S. Simulation of tunnel fire for evacuation safety assessment. Safety 2018, 4, 12. [Google Scholar] [CrossRef]
- Zhou, Y.; Pang, Y.; Chen, F.; Zhang, Y. Three-dimensional indoor fire evacuation routing. ISPRS Int. J. Geo-Inf. 2020, 9, 558. [Google Scholar] [CrossRef]
- Deng, H.; Ou, Z.; Zhang, G.; Deng, Y.; Tian, M. BIM and computer vision-based framework for fire emergency evacuation considering local safety performance. Sensors 2021, 21, 3851. [Google Scholar] [CrossRef]
- Zhang, N.; Liang, Y.; Zhou, C.; Niu, M.; Wan, F. Study on Fire Smoke Distribution and Safety Evacuation of Subway Station Based on BIM. Appl. Sci. 2022, 12, 12808. [Google Scholar] [CrossRef]
- Sarker, M.N.I.; Peng, Y.; Yiran, C.; Shouse, R.C. Disaster resilience through big data: Way to environmental sustainability. Int. J. Disaster Risk Reduct. 2020, 51, 101769. [Google Scholar] [CrossRef]
- Mañas, E.L.; Plá, J.; Herrero, G.M.; Gervás, P. Augmented reality and indoors Wi-Fi positioning for conducting fire evacuation drills using mobile phones. In Proceedings of the 4th Symposium of Ubiquitous Computing and Ambient Intelligence UCAmI, Toledo, Spain, 1 January 2010. [Google Scholar]
- Song, J.; Zhang, H.; Dong, W. A review of emerging trends in global PPP research: Analysis and visualization. Scientometrics 2016, 107, 1111–1147. [Google Scholar] [CrossRef]
- Van Eck, N.J.; Waltman, L. Software survey: VOSviewer, a computer program for bibliometric mapping. Scientometrics 2009, 84, 523–538. [Google Scholar] [CrossRef]
- Rajagopal, V.; Venkatesan, S.P.; Goh, M. Decision-making models for supply chain risk mitigation: A review. Comput. Ind. Eng. 2017, 113, 646–682. [Google Scholar] [CrossRef]
- Eck, V.; Jan, N.; Waltman, L. CitNetExplorer: A new software tool for analyzing and visualizing citation networks. J. Informetr. 2014, 8, 802–823. [Google Scholar] [CrossRef]
- Tsiftsis, A.; Georgoudas, I.G.; Sirakoulis, G.C. Real data evaluation of a crowd supervising system for stadium evacuation and its hardware implementation. IEEE Syst. J. 2016, 10, 649–660. [Google Scholar] [CrossRef]
- Bernardini, G.; Lovreglio, R.; Quagliarini, E. Proposing behavior-oriented strategies for earthquake emergency evacuation:a behavioral data analysis from New Zealand, Italy and Japan. Saf. Sci. 2019, 116, 295–309. [Google Scholar] [CrossRef]
- Lambie, E.S.; Wilson, T.M.; Brogt, E.; Johnston, D.M.; Ardagh, M.; Deely, J.; Jensen, S.; Feldmann-Jensen, S. Closed circuit television(cctv) earthquake behaviour coding methodology: Analysis of christchurch public hospital video data from the 22 february christchurch earthquake event. Nat. Hazards 2017, 86, 1175–1192. [Google Scholar] [CrossRef]
- Gu, Z.; Liu, Z.; Shiwakoti, N.; Yang, M. Video-based analysis of school students’ emergency evacuation behavior in earthquakes. Int. J. Disaster Risk Reduct. 2016, 18, 1–11. [Google Scholar] [CrossRef]
- Lambie, E.; Wilson, T.M.; Johnston, D.M.; Jensen, S.; Brogt, E.; Doyle, E.E.H.; Lindell, M.K.; Helton, W.S. Human behaviour during and immediately following earthquake shaking: Developing a methodological approach for analysing video footage. Nat. Hazards 2016, 80, 249–283. [Google Scholar] [CrossRef]
- Lovreglio, R.; Gonzalez, V.; Feng, Z.; Amor, R.; Spearpoint, M.; Thomas, J.; Trotter, M.; Sacks, R. Prototyping virtual reality serious games for building earthquake preparedness: The auckland city hospital case study. Adv. Eng. Inform. 2018, 38, 670–682. [Google Scholar] [CrossRef]
- Gabriele, P.; Valeria, C.; Luca, P. Emotional and behavioural reactions to tremors of the umbria-marche earthquake. Disasters 2012, 36, 439–451. [Google Scholar] [CrossRef]
- Mora, K.; Chang, J.; Beatson, A.; Morahan, C. Public perceptions of building seismic safety following the canterbury earthquakes:a qualitative analysis using twitter and focus groups. Int. J. Disaster Risk Reduct. 2015, 13, 1–9. [Google Scholar] [CrossRef]
- Chen, J.; Wang, J.; Wang, B.; Liu, R.; Wang, Q. An experimental study of visibility effect on evacuation speed on stairs. Fire Saf. J. 2018, 96, 189–202. [Google Scholar] [CrossRef]
- Huo, F.; Song, W.; Liu, X.; Jiang, Z.; Liew, K. Investigation of human behavior in emergent evacuation from an underground retail store. Procedia Eng. 2014, 71, 350–356. [Google Scholar] [CrossRef]
- Kobes, M.; Helsloot, I.; de Vries, B.; Post, J. Exit choice, (pre-) movement time and (pre-) evacuation behavior in hotel fire evacuation—Behavioural analysis and validation of the use of serious gaming in experimental research. Procedia Eng. 2010, 3, 37–51. [Google Scholar] [CrossRef]
- Poulos, A.; Tocornal, F.; de la Llera, J.C.; Mitrani-Reiser, J. Validation of an agent-based building evacuation model with a school drill. Transp. Res. Part C Emerg. Technol. 2018, 97, 82–95. [Google Scholar] [CrossRef]
- Fang, Z.-M.; Song, W.-G.; Li, Z.-J.; Tian, W.; Lv, W.; Ma, J.; Xiao, X. Experimental study on evacuation process in a stairwell of a high-rise building. Build. Environ. 2012, 47, 316–321. [Google Scholar] [CrossRef]
- Fang, H.; Qiu, H.; Lin, P.; Lo, S.M.; Lo, J.T.Y. Towards a smart elevator-aided fire evacuation scheme in high-rise apartment buildings for elderly. IEEE Access 2022, 10, 90690–90705. [Google Scholar] [CrossRef]
- Liao, Y.J.; Lo, S.M.; Ma, J.; Liu, S.B.; Liao, G.X. A study on people’s attitude to the use of elevators for fire escape. Fire Technol. 2014, 50, 363–378. [Google Scholar] [CrossRef]
- Ma, J.; Song, W.; Tian, W.; Lo, S.M.; Liao, G. Experimental study on an ultra high-rise building evacuation in china. Saf. Sci. 2012, 50, 1665–1674. [Google Scholar] [CrossRef]
- Zhang, J.; Klingsch, W.; Schadschneider, A.; Seyfried, A. Experimental study of pedestrian flow through a T-junction. Traffic Granul. Flow 2013, 11, 241–249. [Google Scholar] [CrossRef]
- Zhang, J.; Klingsch, W.; Schadschneider, A.; Seyfried, A. Ordering in bidirectional pedestrian flows and its influence on the fundamental diagram. J. Stat. Mech. Theory Exp. 2012, 02, P02002. [Google Scholar] [CrossRef]
- Zhang, J.; Seyfried, A. Comparison of intersecting pedestrian flows based on experiments. Phys. A Stat. Mech. Its Appl. 2014, 405, 316–325. [Google Scholar] [CrossRef]
- Boltes, M.; Zhang, J.; Tordeux, A.; Schadschneider, A.; Seyfried, A. Empirical results of pedestrian and evacuation dynamics. In Encyclopedia of Complexity and Systems Science; Springer: Berlin/Heidelberg, Germany, 2018; pp. 1–29. [Google Scholar] [CrossRef]
- Seto, D.; Jones, C.; Trugman, A.T.; Varga, K.; Plantinga, A.J.; Carvalho, L.M.V.; Thompson, C.; Gellman, J.; Daum, K. Simulating potential impacts of fuel treatments on fire behavior and evacuation time of the 2018 Camp Fire in northern California. Fire 2022, 5, 37. [Google Scholar] [CrossRef]
- Nauslar, N.J.; Abatzoglou, J.T.; Marsh, P.T. The 2017 North Bay and Southern California fires: A case study. Fire 2018, 1, 18. [Google Scholar] [CrossRef]
- Peacock, R.D.; Hoskins, B.L.; Kuligowski, E.D. Overall and local movement speeds during fire drill evacuations in buildings up to 31 stories. In Pedestrian and Evacuation Dynamics; Springer: Berlin/Heidelberg, Germany, 2012; pp. 25–35. [Google Scholar] [CrossRef]
- Nakano, G.; Yamori, K.; Miyashita, T.; Urra, L.; Mas, E.; Koshimura, S. Combination of school evacuation drill with tsunami inundation simulation: Consensus-making between disaster experts and citizens on an evacuation strategy. Int. J. Disaster Risk Reduct. 2020, 51, 101803. [Google Scholar] [CrossRef]
- Hamilton, G.N.; Lennon, P.F.; O’Raw, J. Toward fire safe schools: Analysis of modelling speed and specific flow of children during evacuation drills. Fire Technol. 2020, 56, 605–638. [Google Scholar] [CrossRef]
- Zhang, J.; Zhao, J.; Song, Z.; Gao, J. Evacuation performance of participants in an offshore platform under smoke situations. Ocean Eng. 2020, 216, 107739. [Google Scholar] [CrossRef]
- Fang, Z.M.; Jiang, L.X.; Li, X.L.; Qi, W.; Chen, L.Z. Experimental study on the movement characteristics of 5–6 years old chinese children when egressing from a pre-school building. Saf. Sci. 2019, 113, 264–275. [Google Scholar] [CrossRef]
- Sugiyama, T.; Yamori, K. Consideration of evacuation drills utilizing the capabilities of people with special needs. J. Disaster Res. 2020, 15, 794–801. [Google Scholar] [CrossRef]
- Rahouti, A.; Lovreglio, R.; Gwynne, S.; Jackson, P.; Datoussaïd, S.; Hunt, A. Human behaviour during a healthcare facility evacuation drills: Investigation of pre-evacuation and travel phases. Saf. Sci. 2020, 129, 104754. [Google Scholar] [CrossRef]
- Jaime, S. Factors motivating mexico city residents to earthquake mass evacuation drills. Int. J. Disaster Risk Reduct. 2020, 49, 101661. [Google Scholar] [CrossRef]
- Kawai, J.; Mitsuhara, H.; Shishibori, M. Game-based evacuation drill using augmented reality and head-mounted display. Emerald Insight 2016, 13, 186–201. [Google Scholar] [CrossRef]
- Kobes, M.; Helsloot, I.; de Vries, B.; Post, J.G.; Oberijé, N.; Groenewegen, K. Way finding during fire evacuation; an analysis of unannounced fire drills in a hotel at night. Build. Environ. 2010, 45, 537–548. [Google Scholar] [CrossRef]
- Abolghasemzadeh, P. A comprehensive method for environmentally sensitive and behavioral microscopic egress analysis in case of fire in buildings. Saf. Sci. 2013, 59, 1–9. [Google Scholar] [CrossRef]
- Chen, Y.; Wang, C.; Yap, J.B.H.; Li, H.; Zhang, S. Emergency evacuation simulation at starting connection of cross-sea bridge: Case study on haicang avenue subway station in xiamen rail transit Line. J. Build. Eng. 2020, 29, 101163. [Google Scholar] [CrossRef]
- Kinateder, M.; Ronchi, E.; Nilsson, D.; Kobes, M.; Mülberger, A. Virtual Reality for Fire Evacuation Research. In Proceedings of the 2014 Federated Conference on Computer Science and Information Systems, Warsaw, Poland, 7–10 September 2014; IEEE: Piscataway, NJ, USA, 2015; pp. 313–321. [Google Scholar] [CrossRef]
- Lu, X.; Luh, P.B.; Marsh, K.L.; Gifford, T.; Tucker, A. Guidance optimization of building evacuation considering psychological features in route choice. In Proceedings of the 11th World Congress on Intelligent Control and Automation, Shenyang, China, 29 June–4 July 2014; IEEE: Piscataway, NJ, USA, 2015; pp. 2669–2674. [Google Scholar] [CrossRef]
- Marsh, K.L.; Wilkie, C.T.; Luh, P.B.; Zhang, Z.; Gifford, T.; Olderman, N. Crowd guidance in building emergencies: Using virtual reality experiments to confirm macroscopic mathematical modeling of psychological variables. In Pedestrian and Evacuation Dynamics; Springer: Berlin/Heidelberg, Germany, 2012; pp. 197–212. [Google Scholar] [CrossRef]
- Ronchi, E.; Nilsson, D.; Kojić, S.; Eriksson, J.; Lovreglio, R.; Modig, H.; Walter, A.L. Virtual reality experiment on flashing lights at emergency exit portals for road tunnel evacuation. Fire Technol. 2016, 52, 623–647. [Google Scholar] [CrossRef]
- Zou, H.; Li, N.; Cao, L.J. Emotional response- based approach for assessing the sense of presence of subjects in virtual building evacuation studies. J. Comput. Civ. Eng. 2017, 31, 04017028. [Google Scholar] [CrossRef]
- Andrée, K.; Nilsson, D.; Eriksson, J. Evacuation experiments in a virtual reality high-rise building: Exit choice and waiting time for evacuation elevators. Fire Mater. 2016, 40, 554–567. [Google Scholar] [CrossRef]
- Bourhim, E.M.; Cherkaoui, A. Simulating pre-evacuation behavior in a virtual fire environment. In Proceedings of the IEEE 2018 9th International Conference on Computing, Communication and Networking Technologies, Bengaluru, India, 10–12 July 2018. [Google Scholar] [CrossRef]
- Cao, L.J.; Lin, J.; Li, N. A virtual reality based udy of indoor fire evacuation after active or passive spatial exploration. Comput. Hum. Behav. 2018, 90, 37–45. [Google Scholar] [CrossRef]
- Gu, T.; Wang, C.B.; He, G.Q. A vr-based, hybrid modeling approach to fire evacuation simulation. ASSOC Comput. Mach. 2018, 19, 1–8. [Google Scholar] [CrossRef]
- He, G.-Q.; Chen, Q.; Yang, Y.; Jiang, Z.-Q.; Pan, Z.-G. Efficient scene playback and evacuation decision in the configurable 3d virtual emergency scenes. In Proceedings of the International Conference on Virtual Reality and Visualization, Hangzhou, China, 24–26 September 2016; pp. 331–334. [Google Scholar] [CrossRef]
- Kinateder, M.; Wirth, T.D.; Warren, W.H. Crowd dynamics in virtual reality. In Crowd Dynamics, Volume I Modeling and Simulation in Science, Engineering and Technology; Springer: Berlin/Heidelberg, Germany, 2019; pp. 15–36. [Google Scholar] [CrossRef]
- Schaffer, D.; Boeira, C.; Rockenbach, G.; Maurer, G.; Antonitsch, A.; Musse, S.R. Simulating virtual humans crowds in facilities. In Proceedings of the 2018 17th Brazilian Symposium on Computer Games and Digital Entertainment (SBGames), Foz do Iguacu, Brazil, 29 October–1 November 2018; IEEE: Piscataway, NJ, USA, 2018; pp. 343–344. [Google Scholar] [CrossRef]
- Liu, Y.; Ren, D.-W.; Liu, Z.-G.; Lou, Y.-R. The Development and Evaluation of Virtual Reality Platform for Emergency Evacuation in Coal Mines; Springer: Berlin/Heidelberg, Germany, 2016; pp. 381–387. [Google Scholar] [CrossRef]
- Mühlberger, A.; Kinateder, M.; Brütting, J.; Eder, S.; Müller, M.; Gromer, D.; Pauli, P. Influence of information and instructions on human behavior in tunnel accidents: A virtual reality study. J. Virtual Real. Broadcast. 2015, 12. [Google Scholar] [CrossRef]
- Li, H.L.; Zhang, J.; Xia, L.; Song, W.; Bode, N.W. Comparing the route-choice behavior of pedestrians around obstacles in a virtual experiment and a field study. Transp. Res. Part C Emerg. Technol. 2019, 107, 120–136. [Google Scholar] [CrossRef]
- Iguchi, K.; Mitsuhara, H.; Shishibori, M. Evacuation instruction training system using augmented reality and a smartphone-based head mounted display. In Proceedings of the 2016 3rd International Conference on Information and Communication Technologies for Disaster Management, Vienna, Austria, 13–15 December 2016; pp. 158–163. [Google Scholar] [CrossRef]
- Mitsuhara, H.; Iguchi, K.; Kawai, J. Using digital game, augmented reality, and head mounted displays for immediate-action commander training. Int. J. Emerg. Technol. Learn. 2017, 12, 101–117. [Google Scholar] [CrossRef][Green Version]
- Ahn, J.; Han, R. Rescueme: An indoor mobile augmented-reality evacuation system by personalized pedometry. In Proceedings of the 2011 IEEE Asia-Pacific Services Computing Conference, Jeju, Republic of Korea, 12–15 December 2011; pp. 70–77. [Google Scholar]
- Lochhead, I.; Hedley, N. Mixed reality emergency management: Bringing virtual evacuation simulations into real-world built environments. Int. J. Digit. Earth 2018, 12, 190–208. [Google Scholar] [CrossRef]
- Arias, S.; La Mendola, S.; Wahlqvist, J.; Rios, O.; Nilsson, D.; Ronchi, E. Virtual reality evacuation experiments on way-finding systems for the future circular collider. Fire Technol. 2019, 55, 2319–2340. [Google Scholar] [CrossRef]
- Wang, J.H.; Lo, S.M.; Sun, J.H.; Wang, Q.-S.; Mu, H.-L. Qualitative simulation of the panic spread in large scale evacuation. Simulation 2012, 88, 1465–1474. [Google Scholar] [CrossRef]
- Haghani, M.; Sarvi, M. Stated and revealed exit choices of pedestrian crowd evacuees. Transp. Res. Part B Methodol. 2017, 95, 238–259. [Google Scholar] [CrossRef]
- Najmanová, H.; Kuklík, L.; Pešková, V.; Bukáček, M.; Hrabák, P.; Vašata, D. Evacuation trials from a double-deck electric train unit: Experimental data and sensitivity analysis. Saf. Sci. 2022, 146, 105523. [Google Scholar] [CrossRef]
- Chu, M.L.; Parigi, P.; Law, K.H.; Latombe, J.-C. Simulating individual, group, and crowd behaviors in building egress. Simulation 2015, 91, 825–845. [Google Scholar] [CrossRef]
- Kodur, V.K.R.; Venkatachari, S.; Naser, M.Z. Egress parameters influencing emergency evacuation in high-rise buildings. Fire Technol. 2019, 56, 2035–2057. [Google Scholar] [CrossRef]
- Kurdi, H.A.; Al-Megren, S.; Althunyan, R.; Almulifi, A. Effect of exit placement on evacuation plans. Eur. J. Oper. Res. 2018, 269, 749–759. [Google Scholar] [CrossRef]
- Boguslawski, P.; Mahdjoubi, L.; Zverovich, V.; Fadli, F. A dynamic approach for evacuees distribution and optimal routing in hazardous environments. Autom. Constr. 2018, 94, 11–21. [Google Scholar] [CrossRef]
- Shaikh, N.; Kakosimos, K.E.; Adia, N.; Véchot, L. Concept and demonstration of a fully coupled and dynamic exposure-response methodology for crowd evacuation numerical modelling in airborne-toxic environments. J. Hazard. Mater. 2020, 399, 123093. [Google Scholar] [CrossRef]
- Bernardini, G.; Quagliarini, E.; D’Orazio, M. Towards creating a combined database for earthquake pedestrians’ evacuation models. Saf. Sci. 2016, 82, 77–94. [Google Scholar] [CrossRef]
- Wang, J.-H.; Yan, W.-Y.; Zhi, Y.-R.; Jiang, J.-C. Investigation of the panic psychology and behaviors of evacuation crowds in subway emergencies. Procedia Eng. 2016, 135, 128–137. [Google Scholar] [CrossRef]
- Ye, J.H.; Chen, X.H.; Jian, N.J. Impact analysis of human factors on pedestrian traffic characteristics. Fire Saf. J. 2012, 52, 46–54. [Google Scholar] [CrossRef]
- Kim, H.J.; Zhao, Y.C.; Kim, N.H.; Ahn, Y.H. Home modifications for older people with cognitive impairments: Mediation analysis of caregivers’ information needs and perceptions of fall risks. Int. J. Older People Nurs. 2019, 14, e12240. [Google Scholar] [CrossRef]
- Li, W.; Li, Y.; Yu, P.; Gong, J.; Shen, S.; Huang, L.; Liang, J. Modelling simulation and analysis of the evacuation process on stairs in a multi-floor classroom building of a primary school. Phys. A Stat. Mech. Its Appl. 2017, 469, 157–172. [Google Scholar] [CrossRef]
- Li, H.; Zhang, J.; Yang, L.; Song, W.; Yuen, K.K.R. A comparative study on the bottleneck flow between preschool children and adults under different movement motivations. Saf. Sci. 2020, 121, 30–41. [Google Scholar] [CrossRef]
- Hu, J.J.; Wu, H.Y.; Chou, C.C. Evacuation simulation in a cultural asset fire: Impact of fire emergency evacuation facilities for people with disabilities on evacuation time. Fire 2022, 6, 10. [Google Scholar] [CrossRef]
- Choi, M.; Lee, S.; Hwang, S.; Park, M.; Lee, H.-S. Comparison of emergency response abilities and evacuation performance involving vulnerable occupants in building fire situations. Sustainability 2019, 12, 87. [Google Scholar] [CrossRef]
- Hu, J.; Li, Z.; Zhang, H.; Wei, J.; You, L.; Chen, P. Experiment and simulation of the bidirectional pedestrian flow model with overtaking and herding behavior. Int. J. Mordern Phys. C 2015, 26, 1550131. [Google Scholar] [CrossRef]
- Sun, L.S.; Yang, Z.F.; Rong, J.; Liu, X. Study on the weaving behavior of high density bidirectional pedestrian flow. Math. Probl. Eng. 2014, 2014, 765659. [Google Scholar] [CrossRef]
- Bernardini, G.; Santarelli, S.; Quagliarini, E.; D’Orazio, M. Dynamic guidance tool for a safer earthquake pedestrian evacuation in urban systems. Comput. Environ. Urban Syst. 2017, 65, 150–161. [Google Scholar] [CrossRef]
- Fang, Z.M.; Lv, W.; Jiang, L.-X.; Xu, Q.-F.; Song, W.-G. Observation, simulation and optimization of the movement of passengers with baggage in railway station. Int. J. Mod. Phys. C 2015, 26, 1550124. [Google Scholar] [CrossRef]
- Wang, C.; Song, Y. Fire evacuation in metro stations: Modeling research on the effects of two key parameters. Sustainability 2020, 12, 684. [Google Scholar] [CrossRef]
- Kirik, E.; Bogdanov, A.; Sushkova, O.; Gravit, M.; Shabunina, D.; Rozov, A.; Vitova, T.; Lazarev, Y. Fire Safety in Museums: Simulation of Fire Scenarios for Development of Control Evacuation Schemes from the Winter Palace of the Hermitage. Buildings 2022, 12, 1546. [Google Scholar] [CrossRef]
- Gravit, M.; Kirik, E.; Savchenko, E.; Vitova, T.; Shabunina, D. Simulation of evacuation from stadiums and entertainment arenas of different epochs on the example of the Roman Colosseum and the Gazprom Arena. Fire 2022, 5, 20. [Google Scholar] [CrossRef]
- Kurdi, H.; Alzuhair, A.; Alotaibi, D.; Alsweed, H.; Almoqayyad, N.; Albaqami, R.; Althnian, A.; Alnabhan, N.; Al Islam, A.B.M.A. Crowd evacuation in Hajj stoning area: Planning through modeling and simulation. Sustainability 2022, 14, 2278. [Google Scholar] [CrossRef]
- Hu, T.Y.; Ho, W.M. A modified entropy-based dynamic gravity model for the evacuation trip distribution problem during typhoons. J. Chin. Inst. Eng. 2016, 39, 548–555. [Google Scholar] [CrossRef]
- Durage, S.W.; Kattan, L.; Wirasinghe, S.C.; Ruwanpura, J.Y. Evacuation behaviour of households and drivers during a tornado. Nat. Hazards 2014, 71, 1495–1517. [Google Scholar] [CrossRef]
- Ma, L.; Chen, B.; Qiu, S.; Li, Z.; Qiu, X. Agent-based modeling of emergency evacuation in a railway station square under sarin terrorist attack. Int. J. Model. Simul. Sci. Comput. 2017, 8, 1750022. [Google Scholar] [CrossRef]
- Kuo, T.-W.; Lin, C.-Y.; Chuang, Y.-J.; Hsiao, G.L.-K. Using smartphones for indoor fire evacuation. Int. J. Environ. Res. Public Health 2022, 19, 6061. [Google Scholar] [CrossRef]
- Lorusso, P.; De Iuliis, M.; Marasco, S.; Domaneschi, M.; Cimellaro, G.P.; Villa, V. Fire emergency evacuation from a school building using an evolutionary virtual reality platform. Buildings 2022, 12, 223. [Google Scholar] [CrossRef]
Disclaimer/Publisher’s Note: The statements, opinions and data contained in all publications are solely those of the individual author(s) and contributor(s) and not of MDPI and/or the editor(s). MDPI and/or the editor(s) disclaim responsibility for any injury to people or property resulting from any ideas, methods, instructions or products referred to in the content. |
© 2023 by the authors. Licensee MDPI, Basel, Switzerland. This article is an open access article distributed under the terms and conditions of the Creative Commons Attribution (CC BY) license (https://creativecommons.org/licenses/by/4.0/).











