Next Article in Journal
SMART-CROWD: A System Architecture for Intelligent Assessment of Crowdsourcing Maturity in Urban Mobility Governance
Previous Article in Journal
A CNN–LSTM Framework for Player-Specific Baseball Pitch Type Prediction from Video Sequences
 
 
Font Type:
Arial Georgia Verdana
Font Size:
Aa Aa Aa
Line Spacing:
Column Width:
Background:
Article

Design and Implementation of a Remote Water Level Control and Monitoring System in Rural Community Tanks Using LoRa and SMS Technology

by
Ulises Balderrama-Rey
1,
Rafael Verdugo-Miranda
1,
Miguel Martínez-Gil
1,
Joel Carvajal-Soto
1,
Frank Romo-García
1,
Luis Medina-Zazueta
1,
Edgar Espinoza-Zallas
2 and
Rolando Flores-Ochoa
1,*
1
Departamento de Física, Matemáticas e Ingeniería, Universidad de Sonora, Navojoa 85880, Sonora, Mexico
2
Área académica de Mecatrónica, Universidad Estatal de Sonora, Navojoa 85874, Sonora, Mexico
*
Author to whom correspondence should be addressed.
Appl. Syst. Innov. 2026, 9(4), 76; https://doi.org/10.3390/asi9040076
Submission received: 4 February 2026 / Revised: 24 March 2026 / Accepted: 27 March 2026 / Published: 31 March 2026
(This article belongs to the Topic Collection Series on Applied System Innovation)

Abstract

This paper presents the design and implementation of a low-profile remote monitoring and control system for water level management in storage tanks located in rural communities. The system was developed to ensure a reliable water supply, prevent spills, reduce electrical energy consumption, and mitigate theft and vandalism risks posed by a previously installed, highly exposed commercial system. The proposed system employs LoRa technology to transmit water level data from the storage tank to a receiver located 6 km from the water well. When the water level drops below a predefined threshold, the system transmits an activation signal through the LoRa network to start the well pump and trigger tank refilling. In addition, an SMS monitoring module enables users to remotely verify water level and pump operational status at any time. System notifications and operational data are automatically delivered via SMS to predefined phone numbers, enabling continuous supervision without requiring internet connectivity. The implementation of the proposed system thus provides an efficient and reliable solution for water resource management in rural environments, ensuring continuous water availability and preventing supply shortages. LoRa communication enables robust long-range data transmission, while SMS-based monitoring offers real-time operational awareness for end users. The system was validated through field testing in a pilot rural community, demonstrating operational robustness, improved water management efficiency, and measurable positive impacts on residents’ water service continuity. The low-profile physical design significantly reduced theft and vandalism incidents reported by the local water authority. Experimental results showed an average monthly reduction of 41.2% in electrical energy consumption while maintaining high system reliability, physical security, and real-time monitoring capability.

1. Introduction

Sustainable water management is fundamental to human development. Hence, guaranteeing access is vital, given that it is a human right [1,2,3] and millions of people around the world lack it. Due to inadequate infrastructure, poor water quality, and long distances to water sources, rural communities often face challenges in obtaining safe, clean water [4].
To address this problem, many projects have been developed in recent years [5]. Wireless networks offer a suitable solution for those applications. Some of these projects use information and communication technologies (ICT) to monitor water levels in wells and storage tanks, and to send alerts to users when a low water level is detected. Also, programmable logic controllers (PLCs) and human–machine interfaces (HMIs) are used for the control and monitoring of drinking water wells [6]. Some research aimed at efficiently controlling systems and reducing losses and spills includes work on water quality monitoring [7], and some integrate excess usage in individual residences using the Internet of Things (IoT) [8]. With the objective of leveraging current technological resources, other studies have focused more on irrigation systems in cities, agricultural land, or rural areas, which consume large quantities of power and water. Hence, it is fundamental to optimize the use of this resource and is a common denominator in regions with limited water access [9]. An irrigation control and monitoring system was developed based on the Internet of Things (IoT), using sensors and actuators, to efficiently and easily control the autonomous water supply for domestic crops.
This research aims to develop a remote water level monitoring and control system for rural communities using LoRa and SMS technologies. This system will reduce energy consumption and water waste while providing better service to the community. It will also be integrated into an advanced security system that verifies and reports the system’s status. The proposed project enables real-time monitoring of water levels in wells and storage tanks by transmitting data via LoRa from the tank to a receiver at the well, up to 6.4 km away. It will send alerts to users for low levels, power outages, unauthorized access, and other issues. In addition, the system remotely controls the water pumps, allowing for optimized use of water resources and preventing spills of this important resource. LoRa meets the requirements for remote control, as wired electrical infrastructure would significantly increase installation and operating costs given the distance between the well and the water tank, as well as the presence of farmland requiring underground or overhead wiring.
This research used LoRa technology, which is currently widely used in the IoT field. The novelty of this work lies in sending data over 6 km using LoRa modules, unlike other communication technologies mentioned previously, which only offer short- to medium-range transmission capabilities or are local devices such as PLCs and HMIs [6], which have other advantages or uses.
The lack of monitoring and control systems in the water supply shows the need to integrate new technologies to ensure a quality water service. The use of sensors connected via protocols such as LoRa offers a viable solution in areas with limited telecommunications infrastructure. These devices can measure water levels, pressure, and water quality. The collected data can be transmitted in real time to a platform accessible to relevant authorities, enabling timely assessment of the system’s operational status. However, the physical implementation in isolated areas poses a security challenge because these systems are vulnerable to theft or vandalism when the design is not low-profile.

2. Related Works

The Long Range (LoRa) Network is becoming one of the most promising solutions for smart monitoring applications [10,11,12], remote and hostile environments [13], and the development of identification systems and the transmission of information [14]. This technology is part of a low-power wide-area network (LPWA), which enables connectivity between devices despite energy constraints [15]. LoRaWAN and SigFox are the main low-power, long-range networks used in rural-area communications [16]. A pump mechanism for water distribution was implemented, including power, detection, monitoring, control, and internet connectivity. The experimental and simulation results demonstrate the operational flexibility and applicability of the proposed system, which is relevant across the agricultural sector and to broader economic development [17].
In residential and rural areas with water supply problems, elevated tanks are essential to ensure a constant water supply. However, the use of manually operated water pumps carries a risk of mismanagement, as there is inadequate control, leading to water waste due to tank overfilling. This is because manual pump control is inefficient, a problem that can be solved through remote monitoring and control technologies using mobile applications [8,18].
An example of this problem is found in a rural community in the south of Sonora, Mexico, where the water distribution management body requested a low-profile monitoring solution following the failure of previous commercial systems. Additionally, the community lacks a proper water supply system, including monitoring and control capabilities. This compelled the inhabitants to depend on community wells and rainwater harvesting for their basic needs, leading to health issues such as gastrointestinal and dermatological diseases [17]. On the other hand, water is inefficiently used because timed control systems, which do not account for seasonal consumption, result in constant spills in the elevated water tank.
Furthermore, the implementation of LoRa monitoring systems allows optimization of water tank management. Several projects in rural Latin American communities have demonstrated that integrating LoRa networks into water management reduces losses and improves water security [1,4,18].

3. Materials and Methods

3.1. Technology and Component Selection

Component selection is a critical factor in the design process, as it directly impacts the optimization of the proposed technological solution. Therefore, it is important to consider design criteria that balance low energy consumption, compact size, and ease of modular integration. Likewise, an adequate level of operational safety must be ensured to preserve system functional stability under prolonged use or in adverse environments. Thus, the correct definition of the components not only impacts the immediate performance of the devices but also determines their technical viability and durability.
At the first stage of the project, an analysis of current technologies for monitoring and remote control was conducted, considering reach, size, power consumption, cost, and reliability. Among the most widely used solutions are LoRa (REYAX Technology Co., Ltd., Taipei, Taiwan), Sigfox (Sigfox S.A., Labege, France), NB-IoT (3rd Generation Partnership 3GPP, Sophia Antipolis, France, and Zigbee (Connectivity Standards Alliance, Davis, CA, USA). These technologies differ in terms of communication range, data rate, power consumption, latency, and network architecture, making them suitable for various IoT applications, such as environmental monitoring, smart agriculture, smart cities, and industrial automation. Long-range technologies like LoRa, Sigfox, and NB-IoT belong to the category of low-power wide area networks (LPWANs), enabling low-power communication over several kilometers, while Zigbee is commonly used for short-range sensor networks due to its mesh networking capabilities and low latency, as well as its low cost, making it very attractive for this type of project. Table 1 summarizes the main technical parameters of these communication technologies.
Based on this analysis, LoRa technology was selected as the most adequate for the project because spread-spectrum communications like LoRa enable communication over several kilometers, creating low-power wide-area networks [19]. In brief, LoRa/LoRaWAN provides a compromise between long-range operation with very low power, long battery life in Class A devices (low power consumption), reduced connectivity costs by operating in unlicensed spectrum, and a mature ecosystem with proven adoption in water applications.
Therefore, it was selected as the communication technology for the proposed level monitoring and control system. Table 2 below describes the advantages of using LoRa [20].
For the development of the monitoring system, in conjunction with LoRa technology, multiple essential elements were incorporated, which are described in Table 3, and their main characteristics are also shown.

3.2. Assembly and Installation

The project was carried out in two stages. Version 1.0 consisted of verifying basic functionality to confirm that the main components were working for remote pump activation and level detection. This version served as a pilot test, and the components performed well, enabling the device to progress to the next stage.
In the second stage, version 2.0 was developed, adding SMS communication and monitoring capabilities to ensure that system status information was always available.
The following describes the steps for developing, assembling, and testing each version.
Version 1.0:
  • Components acquisition and prototype assembly for the transmitter and receptor.
  • ESP32 board programming for communication between them.
  • Prototype installation in the rural community.
Version 2.0:
  • Features such as pump state monitoring, alarms, and SMS notification were added.
  • The system was expanded with additional components, including the SIM800L module and a new LoRa antenna.
  • A new program was developed to integrate the new functionalities.
  • The already installed version 1.0 system was replaced.

3.3. Testing and Validation

This section describes the tests and validations performed on the control system.
Version 2.0:
  • Comprehensive tests were carried out to verify communication between the transmitter and receiver.
  • The operation of the water pump control was validated.
  • The alarms and SMS notifications were tested.
  • The manual pump control and the programming for activation/deactivation were validated.
  • The improved system was monitored over an extended period to ensure trouble-free operation.
Once validated, version 2.0 of the system was used for subsequent analysis and testing. Note that more than 20 site visits were conducted due to inadequate electrical installations, which required improvements and verification that the system was not the cause of the problem. During the installation of the first version, there were instances where the pump failed to activate. This was attributed to a faulty overload relay. Replacing the relay resolved the issue, and no further problems arose.

3.4. Data Sources

For the installation, data was collected directly from the field-installed source. The collected data includes values for variables such as water level, door alarm, motion sensor, ambient noise sensor, system start-up, system shutdown, and power outages, among others. The LoRa configuration was as follows: spreading factor (SF) of 12, bandwidth (BW) of 125 kHz, CR of 4/5, and transmit power (TX) of +15 dBm.
The system analyzes the received data and can be monitored at any time. It also sends notifications to a mobile phone, enabling users to monitor alarms. The system operates automatically, with the option to manually control the field-installed equipment as required or as needs arise.
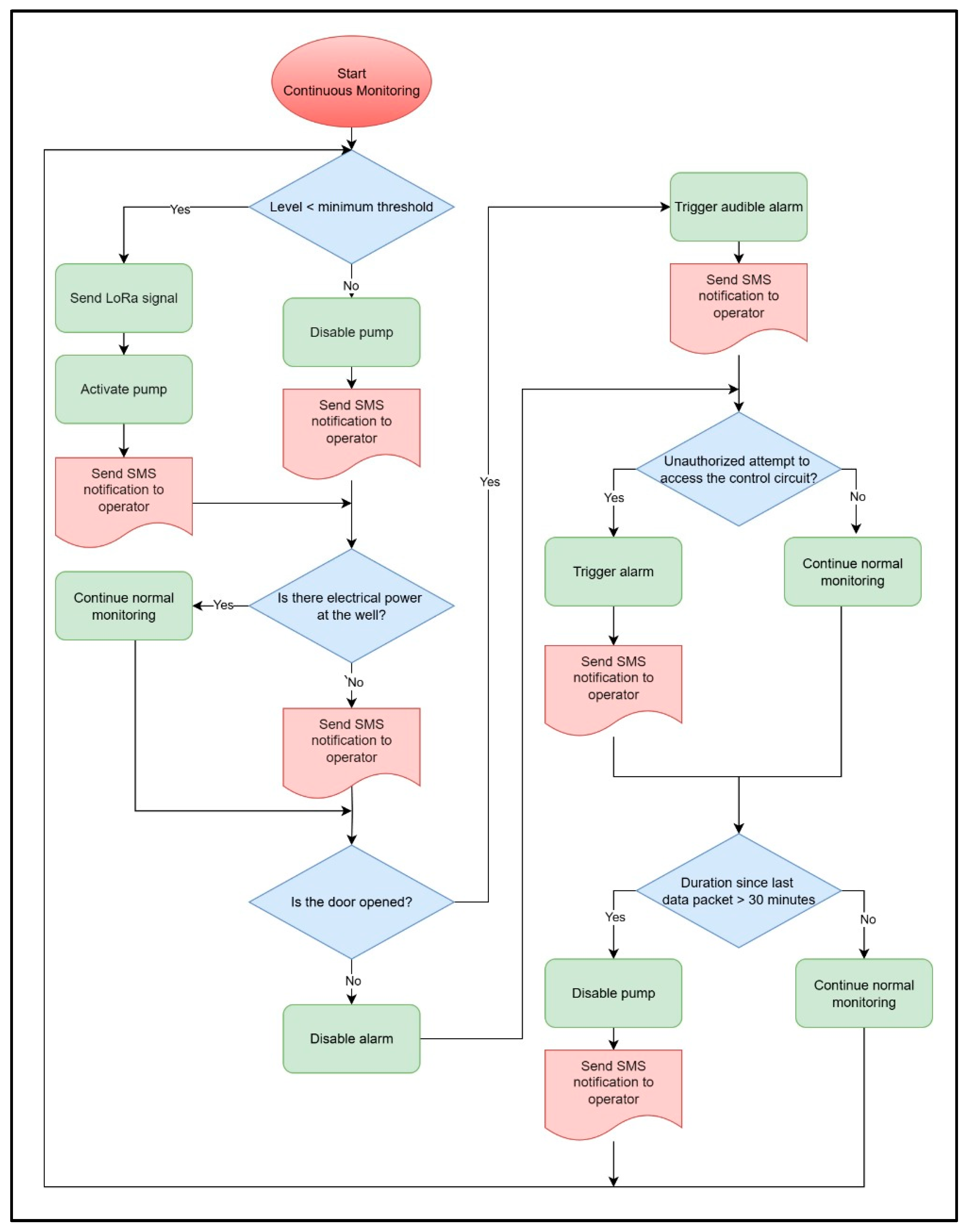
The workflow of the control and monitoring system is shown in Figure 1. It starts with monitoring parameters such as water level, power supply, facility security, and data communication. If the water level falls below the minimum threshold, the system transmits a LoRa signal to activate the pump and notifies the operator via SMS. Upon restoration of the water level, the pump is deactivated, and the operator is informed. The system also monitors the well’s power supply and issues alerts in the event of power loss. It detects enclosure door openings, triggering an audible alarm, and identifies unauthorized entry attempts or communication outages exceeding 30 min, responding with alarms, pump shutdown, and notifications.

3.5. System for Monitoring and Control

The control system works with an electronic circuit that automatically monitors and controls water tanks, integrating sensors and actuators, and is managed by an ESP32 microcontroller. Its main purpose is to secure effective, safe tank filling, avoiding both shortages and spills.
The system uses an electric float-type level sensor, as shown in Figure 2. This sensor consists of a plastic-encapsulated switch, a cable, and a counterweight that keeps it submerged and acts as a level reference. When the tank is full, the device floats vertically or tilts upward, preventing further water flow into the tank and thus avoiding spills. This device enables the system to estimate the tank’s water level. Using this information, the ESP32 executes control logic that activates or deactivates a hydraulic pump via a relay module, keeping the water level within the established ranges. Additionally, a magnetic sensor detects when the cabinet housing the circuit is opened, providing security against unauthorized access or maintenance. The electrical diagram of this system is shown in Figure 2.
The transmitter and receiver devices communicate using LoRa technology. The distance between the two devices is 6.4 km. Figure 3 illustrates the distance between these devices.
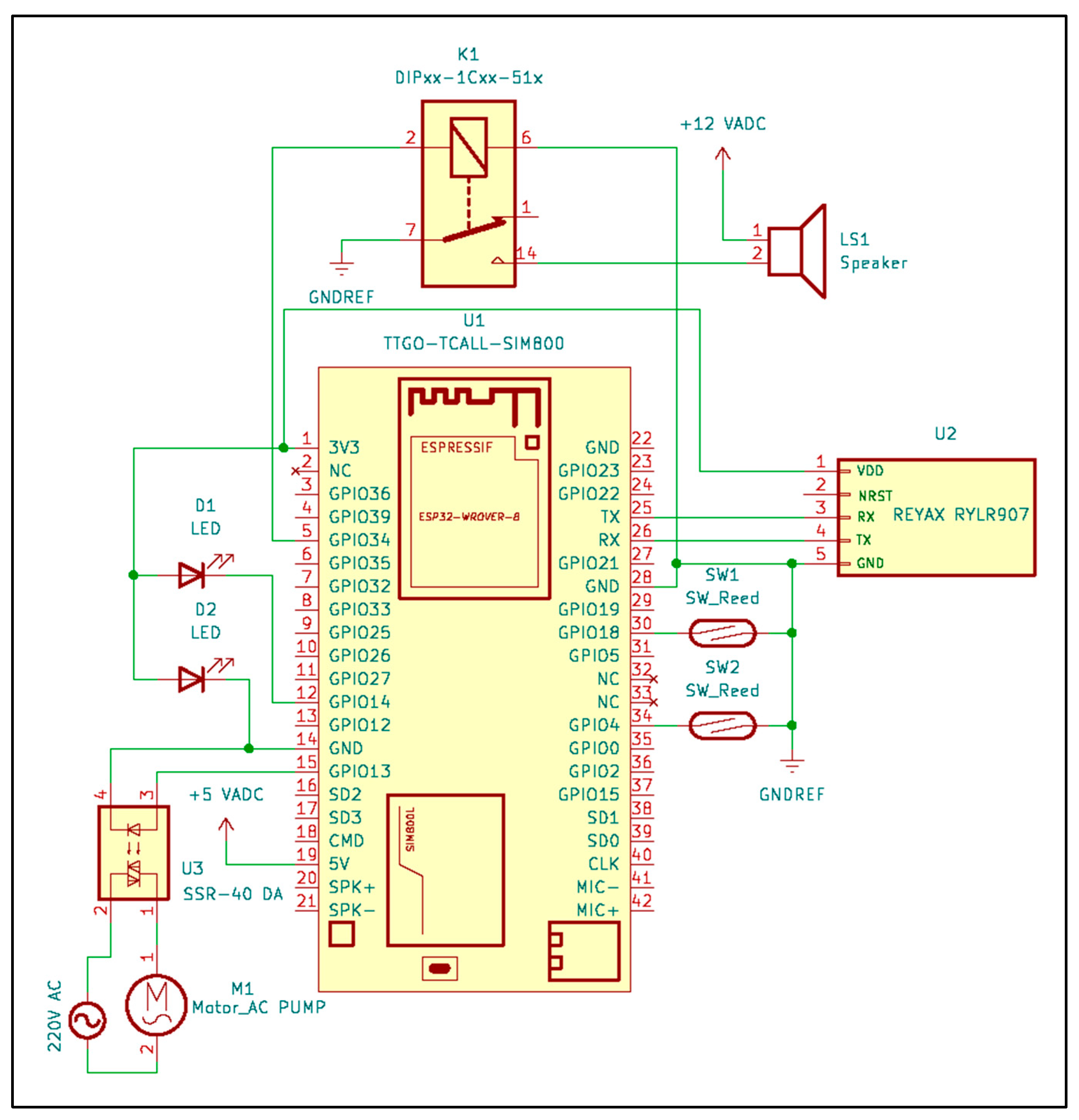
For local operation, a push button enables manual system activation, while an indicator LED displays operating status, including water level, pump activation, and detected faults. The system also incorporates a microSD card reader module to record operational data and water levels, supporting historical analysis of consumption and performance. Figure 4 provides a schematic of the monitoring system circuit.
The diagram depicts the wiring of the receiver unit, which functions as the control and monitoring node for the remote water level system. The ESP32 microcontroller (Espressif Systems, Shanghai, China) serves as the central component, managing communication, control, and alert operations. A LoRa RYLR896 (REYAX Technology Co., Ltd., Taipei, Taiwan) transceiver receives data from the remote tank unit, and the SIM800L GSM module facilitates SMS notifications (SIMCom Wireless Solutions Co., Ltd., Shanghai, China) and remote status updates.
The system includes a solid-state relay SSR-40 DA (Fotek, Taipei, Taiwan) to control the water pump in response to received commands. An LED indicator visually displays the pump’s ON/OFF status. A magnetic door sensor monitors access; unauthorized door openings trigger a siren alarm to alert operators of security breaches.
This receiver module is installed at the well and does not include the water level sensor, which is located at the tank site. Its main purposes are to control the water pump, monitor site security, and communicate system status via LoRa and GSM.

4. Results

This section analyzes the results from the remote water level monitoring and control system in rural communities using LoRa and SMS technology, with the aim of evaluating its effectiveness, reliability, and operability. The implemented system includes an alert module that detects a “no voltage connection” when power to the well is interrupted. Security notifications are also issued in the event of unauthorized access to the site, as an audible alarm is activated when someone attempts to enter without authorization. To avoid false alarms, authorized personnel must notify the person in charge beforehand so the alarm can be deactivated before entering.
Regarding the pump’s operation, Figure 5 shows the monthly distribution of activation events and their behavior. The highest number of hours was observed in July 2023, with an average of 6.85 h for the “PUMP ON” event and 4.2 daily activations. This suggests high water demand that month. In other months, the pump activation frequency decreased significantly.

4.1. System’s Time Analysis

Table 4 shows the average active time for the pump and the number of activations during the study period (July 2023 to January 2024).

4.2. System Energy Consumption (Timer)

The legacy system operated through a timer with predefined schedules, resulting in a total daily operation time of 9 h. Considering a pump power of 11.19 kW, the system’s daily energy consumption was constant at 100.71 kWh/day. Table 5 shows the programmed times the timer operated. This system lacked control; therefore, energy consumption remained high and constant, and it also caused leaks when water demand was low.

4.3. Comparative Analysis of Systems

One objective of this work was to reduce the energy consumption of the water supply system, which had a fixed kW demand. The implemented system automates pump control based on user demand, thereby reducing energy consumption and, consequently, billing costs. Figure 6 shows the energy consumption behavior of the system with a timer and the LoRa implementation. The figure illustrates the difference between the two consumption levels, with the automated system exhibiting considerably lower energy consumption. The energy consumption of the current system was calculated from data recorded between July 2023 and January 2024.

4.4. Energy Savings of the Implemented System

The analysis shows that the new sensor-based system not only provides an operation better aligned with actual water demand but also achieves considerable energy savings, ranging from 23.98% to 52.38%, with an average of 41.2% and standard deviation of 9.36%, as shown in Figure 7. This indicates markedly greater operational efficiency than the previous system, which operated at a fixed rate and did not account for actual water demand.

4.5. Data Transmission Rate and Range

The efficiency of LoRa communication is fundamental to the system’s operation in rural areas with limited infrastructure. This technology can transmit data over a long range with low power consumption. The successful implementation of this system in the pilot community suggests that LoRa is a suitable technology for this type of application.
The configuration for data transmission was considered for long range, according to [24] with the following data, Spreading Factor—SF = 12, Bandwidth—BW = 125 kHz & Coding Rate—CR = 4/5, and an Rb = 0.29 kbps was obtained.

5. Discussion

The role of LoRa communication technology within the proposed system is primarily related to its long-range capabilities, remote control, improved operational safety, and reduced infrastructure costs, especially in rural areas where wired solutions can be difficult to implement.
The results indicate that the remote water level monitoring and control system using LoRa and SMS technology is efficient, effective, and reliable for implementation in rural communities. During the study period, 15 alerts were recorded for connection to the backup battery due to power failures in the location, as well as 73 open door messages due to inspection or maintenance activities, confirming the correct activation of the alarms. The absence of notifications of unauthorized access to the control circuit suggested that no attempts were made to enter that area. Furthermore, the noise monitoring system was activated accurately during testing, immediately alerting the personnel responsible when the 40 dB threshold was exceeded.
The Smart Water Supply System in the rural community met expectations for energy consumption, reducing the average monthly kWh by 41.2%. The improvements implemented in version 2.0 ensured the system’s long-term operation. This approach can be duplicated in other community settings facing similar water supply challenges, demonstrating the effectiveness of integrating smart technologies to address problems in remote areas.
Similar research in the literature shows that while PLC-based systems [6], offer industrial robustness, their cost and infrastructure requirements are high for rural communities. On the other hand, recent IoT solutions for irrigation [9] leverage protocols such as LoRaWAN; however, they depend on the availability of gateways. The proposed system improves upon these proposals by implementing a low-power LoRa P2P architecture that reliably achieves a distance of 6.4 km without intermediate infrastructure and with a discrete hardware design that mitigates the risk of theft, a factor not addressed in the consulted references.

5.1. Economic Analysis and Return on Investment

In addition to the technical performance of the proposed monitoring and control system, an economic analysis was conducted to estimate its potential financial benefits. The reduction in pump operating time achieved through automated level-based control leads to a significant decrease in energy consumption compared to traditional timer-based operation. To estimate the economic impact, the energy savings translated into operating cost reductions were considered using the data in Table 6, where the average electricity rate is approximately 0.14 USD/kWh, which is representative of municipal pumping systems in Mexico. Based on the measured reduction in pump operating time, the estimated daily energy savings are approximately 27.75 kWh. This corresponds to an estimated annual cost saving of approximately 1422.2 USD. Considering an estimated system implementation cost of approximately 3908.75 USD, the return on investment (ROI) is approximately 2.7 years. These results suggest that the proposed system can provide tangible economic benefits for rural water supply infrastructure, while also improving operational efficiency and enabling remote monitoring capabilities.

5.2. Prospects for Further Research

As future work, and leveraging the native connectivity of the ESP32 microcontroller, this design can be significantly expanded to include IoT applications. The natural evolution of the system is to scale a point-to-point network to a wide-area network (LoRaWAN), enabling the deployment of multiple sensor nodes to manage various tanks, wells, or flow meters across a wide rural area, all reporting to a single centralized gateway.
This data could be sent in real time to a cloud platform designed to store historical water level and pumping data. This would allow operating agencies to visualize trends and generate reports, paving the way for the application of machine learning techniques. With these models, demand forecasting could be created, allowing the system to anticipate consumption peaks and optimize pumping schedules to further reduce energy consumption and mechanical stress on the equipment.
Besides quantity management, the system could be expanded to monitor water quality in real time by adding sensors for turbidity, pH, and residual chlorine levels. This would transform the system into an integral tool for water management.
The integration of energy-harvesting systems, such as compact solar panels, would also allow the system to operate indefinitely without depending on the electrical grid, increasing coverage in more remote areas and consolidating a robust, sustainable solution for rural environments.

6. Conclusions

This work develops a comprehensive monitoring and control system for efficient, reliable water management in rural communities. The system leverages LoRa technology for robust, long-range communication and SMS notifications to provide users with real-time status of water pumps and tanks.
The system meets the objectives of low power consumption, small footprints, and reliable monitoring. A small, discreet system was a key requirement for the operative organism, given that prior commercial solutions with exposed components and large antennas were frequently stolen and vandalized. The proposed solution demonstrated its effectiveness in addressing this problem and the water management problem.
The sensor-controlled system adapts to the community’s water usage, avoiding shortages and water spills. The system’s flexibility to adapt to different climatic conditions and usage patterns also contributes to its overall effectiveness.
Considering the energy savings, low maintenance, and the initial cost, the investment is considered recoverable in the short term. Implementation in other rural communities is viable.

Author Contributions

Conceptualization, U.B.-R., R.F.-O. and E.E.-Z.; methodology, U.B.-R.; software, M.M.-G.; validation, F.R.-G., and L.M.-Z.; formal analysis, R.V.-M.; investigation, U.B.-R., R.F.-O. and E.E.-Z.; resources, R.V.-M.; data curation, J.C.-S.; writing—original draft preparation, U.B.-R.; writing—review and editing, R.F.-O.; visualization, M.M.-G. All authors have read and agreed to the published version of the manuscript.

Funding

This research was funded by the University of Sonora, which covered the publication costs. No specific grant number was assigned to this research.

Data Availability Statement

The data presented in this study are available on request from the corresponding author due to privacy and operational restrictions.

Conflicts of Interest

The authors declare no conflict of interest.

References

  1. Chowdhury, K.; Behera, B. Is declining groundwater levels linked with the discontinuity of traditional water harvesting systems (tank irrigation)? Empirical evidence from West Bengal, India. Groundw. Sustain. Dev. 2018, 7, 185–194. [Google Scholar] [CrossRef]
  2. Gil, H.M.; Salort, J.B.; Llompart, J.C.; Sans, J.F.; Carbó, M.R.; León, J.G. Eficiencia en el uso del agua por las plantas. Investig. Geográficas 2007, 43, 63–84. [Google Scholar] [CrossRef]
  3. Universidad Autónoma del Estado de Hidalgo. Agua Para la Vida; Universidad Autónoma del Estado de Hidalgo: Pachuca, HG, Mexico, 2023. [Google Scholar] [CrossRef]
  4. Adeyeye, K.; Gibberd, J.; Chakwizira, J. Water marginality in rural and peri-urban communities. J. Clean. Prod. 2020, 273, 122594. [Google Scholar] [CrossRef]
  5. Camino, I.O.; Vergara, J.V. Responsabilidad extracontractual de la Administración por falta de acceso al agua potable en comunidades rurales vulnerables: El ‘caso Petorca’ EN CHILE. Pensar-Rev. Ciências Jurídicas 2022, 27, 15. [Google Scholar] [CrossRef]
  6. Carlos, Q.-Q.J.; Ernesto, F.-G.; Víctor, Q.-A.; Jorge, B.-L. Diseño e implementación de un sistema de control y monitoreo basado en HMI-PLC para un pozo de agua potable. Ing. Investig. Tecnol. 2014, 15, 41–50. [Google Scholar] [CrossRef]
  7. Conejeros Molina, A.; Hueichaqueo Pichunman, C.; Martinez-Jimenez, B.L.; PlaceresRemior, A. Monitoreo de calidad del agua en sistema de agua potable rural. Ing. Electrónica Automática Comun. 2021, 42, 60–70. [Google Scholar]
  8. Cunalata, D. Sistema electrónico de monitoreo del consumo de agua potable mediante arquitectura IoT Y comunicación MTTQ en una vivienda del sector San Vicente de Picaihua Cantón Ambato. Univ. Técnica Ambato 2020, 21, 1–9. [Google Scholar]
  9. Sánchez-Sutil, F.; Cano-Ortega, A. Smart control and energy efficiency in irrigation systems using lorawan. Sensors 2021, 21, 7041. [Google Scholar] [CrossRef] [PubMed]
  10. Sutil, F.S.; Cano-Ortega, A. Smart public lighting control and measurement system using lora network. Electronics 2020, 9, 124. [Google Scholar] [CrossRef]
  11. Rumbayan, M.; Pundoko, I.; Sompie, S.R.; Ruindungan, D.G. Integration of smart water management and photovoltaic pumping system to supply domestic water for rural communities. Results Eng. 2025, 25, 103966. [Google Scholar] [CrossRef]
  12. Montesa, C.S.; Martinez, D.W.C.; Gozun, P.J.P.; Tanarte, X.S.; Ambrocio, A.B.O. Design and Installation of Coastal Flood Monitoring Device Using Ultrasonic Sensors and LoRa-Based Technology for Real-Time Data Collection and Storage. Chem. Eng. Trans. 2023, 106, 295–300. [Google Scholar] [CrossRef]
  13. Saraereh, O.A.; Alsaraira, A.; Khan, I.; Uthansakul, P. Performance evaluation of UAV-enabled LoRa networks for disaster management applications. Sensors 2020, 20, 2396. [Google Scholar] [CrossRef] [PubMed]
  14. Prasanna, K.R.; Baranidharan, K.; Karthik, G.; Seetharaman, R. Industrial smart power control using LoRa network. Mater. Today Proc. 2023, 80, 2394–2399. [Google Scholar] [CrossRef]
  15. Zhou, Q.; Zheng, K.; Hou, L.; Xing, J.; Xu, R. Design and implementation of open LORa for IoT. IEEE Access 2019, 7, 100649–100657. [Google Scholar] [CrossRef]
  16. Díaz, F.J.; Fava, L.A.; Vilches Antão, D.G.; Candia, A. Soluciones IoT con tecnología LoRaWAN. In XXI Workshop de Investigadores en Ciencias de la Computación (WICC 2019); Universidad Nacional de San Juan: San Juan, Puerto Rico, 2019. [Google Scholar]
  17. Abba, S.; Namkusong, J.W.; Lee, J.-A.; Crespo, M.L. Design and performance evaluation of a low-cost autonomous sensor interface for a smart iot-based irrigation monitoring and control system. Sensors 2019, 19, 3643. [Google Scholar] [CrossRef] [PubMed]
  18. Agarkar, P.B.; Dange, A.V.; Adhav, T.K.; Sangle, N.; Kapale, N.D. Efficient Water Resource Management: An IoT-Based Smart Water Level Monitoring and Control System. In 2023 4th International Conference on Computation, Automation and Knowledge Management, ICCAKM 2023; IEEE: Piscataway, NJ, USA, 2023. [Google Scholar] [CrossRef]
  19. Raza, U.; Kulkarni, P.; Sooriyabandara, M. Low Power Wide Area Networks: An Overview. IEEE Commun. Surv. Tutor. 2017, 19, 855–873. [Google Scholar] [CrossRef]
  20. Sanchez-Iborra, R.; Sanchez-Gomez, J.; Ballesta-Viñas, J.; Cano, M.-D.; Skarmeta, A.F. Performance evaluation of lora considering scenario conditions. Sensors 2018, 18, 772. [Google Scholar] [CrossRef] [PubMed]
  21. Maier, A.; Sharp, A.; Vagapov, Y. Análisis comparativo e implementación práctica del módulo microcontrolador ESP32 para el internet de las cosas. In 2017 Internet Technologies and Applications (ITA); IEEE: Piscataway, NJ, USA, 2017; pp. 143–148. [Google Scholar]
  22. Maduranga, P. GPRS Enabled Low-Power Sensor Node Design for Outdoor IoT Applications. Authorea Preprints 2023. [Google Scholar] [CrossRef]
  23. Park, S.-K.; Hwang, K.-I.; Kim, H.-S.; Shim, B.-S. Challenges and experiment with LoRaWAN. In Lecture Notes in Electrical Engineering; Springer: Singapore, 2017. [Google Scholar] [CrossRef]
  24. Keshmiri, H.; Rahman, G.M.E.; Wahid, K.A. LoRa Resource Allocation Algorithm for Higher Data Rates. Sensors 2025, 25, 518. [Google Scholar] [CrossRef] [PubMed]
Figure 1. Flowchart of the general operation of the control system.
Figure 1. Flowchart of the general operation of the control system.
Asi 09 00076 g001
Figure 2. System Architecture Diagram.
Figure 2. System Architecture Diagram.
Asi 09 00076 g002
Figure 3. System location. (a) Geographic location of the devices used for communication, distance between devices 6419 m. (b) Installation of a transmitter of the control signal to the receiver in the well. (c) Control unit.
Figure 3. System location. (a) Geographic location of the devices used for communication, distance between devices 6419 m. (b) Installation of a transmitter of the control signal to the receiver in the well. (c) Control unit.
Asi 09 00076 g003
Figure 4. Connection diagram of electronic components for monitoring and control system. Schematic diagram of the ESP32 and LoRa module interface. The numbers correspond to the pin assignments of each device. Colored lines represent electrical connections between components. Arrows indicate power supply nodes.
Figure 4. Connection diagram of electronic components for monitoring and control system. Schematic diagram of the ESP32 and LoRa module interface. The numbers correspond to the pin assignments of each device. Colored lines represent electrical connections between components. Arrows indicate power supply nodes.
Asi 09 00076 g004
Figure 5. Pump activation frequency.
Figure 5. Pump activation frequency.
Asi 09 00076 g005
Figure 6. Energy consumption of the systems.
Figure 6. Energy consumption of the systems.
Asi 09 00076 g006
Figure 7. Monthly energy savings.
Figure 7. Monthly energy savings.
Asi 09 00076 g007
Table 1. Comparison of LoRa, Sigfox, NB-IoT and Zigbee.
Table 1. Comparison of LoRa, Sigfox, NB-IoT and Zigbee.
Technical ParameterLoRaSigfoxNB-IoTZigbee
Frequency Band433/868/915 MHz868/902 MHzLicensed LTE bands2.4 GHz/868 MHz
Data Rate0.3–50 kbps~100 bpsup to 250 kbpsup to 250 kbps
Communication Range2–15 km10–50 km1–10 km10–100 m
Transmission Power14–20 dBm~14 dBm20–23 dBm0–20 dBm
Link Budget~157 dB~160 dB~164 dB~100–110 dB
Latencyms to secondsHigh (seconds–minutes)1.6–10 s<10 ms
Energy ConsumptionVery lowVery lowLowLow
Network TopologyStar (LoRaWAN)StarCellularMesh/Star
SecurityAES-128Proprietary authenticationLTE securityAES-128
Table 2. Advantages of using the LoRa system.
Table 2. Advantages of using the LoRa system.
AdvantageDescription
Wide rangeLoRa enables long-range communication, ideal for covering rural areas.
Small sizeLoRa modules are small and lightweight, a feature that facilitates their installation in discreet locations.
Low power consumptionLoRa modules have low power consumption, which is important for the long-term operation of the system.
SecurityEnd-to-end AES-128
ScalabilityHigh; thousands of nodes per gateway in a star-to-star topology
Table 3. Hardware Components Used in the LoRa-Based Monitoring System.
Table 3. Hardware Components Used in the LoRa-Based Monitoring System.
DeviceMain Features
ESP32 board: Was chosen for the water pump activation [21].CPU—Xtensa® single-/dual-core, 32-bit LX6 microprocessor, 520 KB SRAM, 2 MB PSRAM, Voltage: 2.3 V/3.6 V.
SIM800L Module: Due to its small size and capabilities, it was added to version 2.0 of the system to allow notifications [22].Power supply—3.4~4.4 V
Power saving
Typical power consumption in sleep mode is 1.04 mA (BS_PA_MFRMS = 9)
Frequency bands
Quad-band: GSM 850, EGSM 900, DCS 1800, PCS 1900
LoRa antennas: LoRa REYAX RYLR896 [23] antennas were used to communicate between the receiver and transmitter [9,10].Semtech SX1276 Engine
Excellent blocking immunity
Low receive current
High sensitivity
Controlled easily by AT commands
127 dB Dynamic Range RSSI
Designed with integrated antenna
AES128 Data encryption
NEMA ABS IP66 enclosures: employed to protect electronic components from the environment.Waterproof/Dustproof plastic enclosure
Power supplies: 5 V, 4 A, 20 W switched mode PSU for powering the components.Input 100–240 V AC, 0.3 A, 50/60 Hz
Output: 5 VDC, 3 A
USB C
Water level sensors “FLOTADOR-ALTAM”: To estimate the water level in the tank. Cable length 5 m (16.5 ft), 10 m (33 ft), 20 m (66 ft), Switching Angle ±45°, medium temperature 0 °C … +50 °C (+32 °F…+122 °F), microswitch 250 V AC, 3 A No/Nc.
Solid state relays “SSR-40 DA”: Necessary to control the motor’s power signal.DC 3 to 32 V, load voltage (output): AC 24–380 V, maximum output current: 40 A nominal, switching type: zero crossing, electrical isolation: optocoupler, response time: ≤10 ms on and off.
ALA-005 magnetic sensor. For verifying door opening.Device type: alarm, sensor type: magnetic, detector type: door/window opening, detection range: 2 cm.
Table 4. Variables analyzed for Active Time.
Table 4. Variables analyzed for Active Time.
VariableValue
Counter (pump on)864
Average5.3 h
SD0.84
Table 5. Scheduled times in the timer.
Table 5. Scheduled times in the timer.
ScheduleTime (h)
6:00 a.m.–9:00 a.m.3
12:00 p.m.–3:00 p.m.3
6:00 p.m.–9:00 p.m.3
Table 6. Estimated economic impact of the proposed system.
Table 6. Estimated economic impact of the proposed system.
ParameterValue
Pump power7.5 kW
Timer-based operation 9 h/day
Optimized operation5.3 h/day
Energy savings27.75 kWh/day
Electricity tariff0.14 USD/kWh
Estimated annual savings1422.2 USD
System implementation cost3908.75 USD
Return on Investment (ROI)2.7 years
Disclaimer/Publisher’s Note: The statements, opinions and data contained in all publications are solely those of the individual author(s) and contributor(s) and not of MDPI and/or the editor(s). MDPI and/or the editor(s) disclaim responsibility for any injury to people or property resulting from any ideas, methods, instructions or products referred to in the content.

Share and Cite

MDPI and ACS Style

Balderrama-Rey, U.; Verdugo-Miranda, R.; Martínez-Gil, M.; Carvajal-Soto, J.; Romo-García, F.; Medina-Zazueta, L.; Espinoza-Zallas, E.; Flores-Ochoa, R. Design and Implementation of a Remote Water Level Control and Monitoring System in Rural Community Tanks Using LoRa and SMS Technology. Appl. Syst. Innov. 2026, 9, 76. https://doi.org/10.3390/asi9040076

AMA Style

Balderrama-Rey U, Verdugo-Miranda R, Martínez-Gil M, Carvajal-Soto J, Romo-García F, Medina-Zazueta L, Espinoza-Zallas E, Flores-Ochoa R. Design and Implementation of a Remote Water Level Control and Monitoring System in Rural Community Tanks Using LoRa and SMS Technology. Applied System Innovation. 2026; 9(4):76. https://doi.org/10.3390/asi9040076

Chicago/Turabian Style

Balderrama-Rey, Ulises, Rafael Verdugo-Miranda, Miguel Martínez-Gil, Joel Carvajal-Soto, Frank Romo-García, Luis Medina-Zazueta, Edgar Espinoza-Zallas, and Rolando Flores-Ochoa. 2026. "Design and Implementation of a Remote Water Level Control and Monitoring System in Rural Community Tanks Using LoRa and SMS Technology" Applied System Innovation 9, no. 4: 76. https://doi.org/10.3390/asi9040076

APA Style

Balderrama-Rey, U., Verdugo-Miranda, R., Martínez-Gil, M., Carvajal-Soto, J., Romo-García, F., Medina-Zazueta, L., Espinoza-Zallas, E., & Flores-Ochoa, R. (2026). Design and Implementation of a Remote Water Level Control and Monitoring System in Rural Community Tanks Using LoRa and SMS Technology. Applied System Innovation, 9(4), 76. https://doi.org/10.3390/asi9040076

Article Metrics

Back to TopTop