A Dual-Robot Digital Radiographic Inspection System for Rocket Tank Welds
Abstract
1. Introduction
2. Overall Scheme Design of the Dual-Robot Digital Radiographic Inspection System
2.1. Scheme Design
2.2. Dual-Robot Mechanical Motion System
2.3. Control System
2.4. Digital X-Ray Imaging System
2.4.1. Principles of Digital Radiography
2.4.2. Digital Radiography Imaging System Hardware
3. The Collaborative Control Method of the Dual-Robot System
3.1. Dual-Robot Cooperative Control Hardware Configuration Connection
3.2. Path and Trajectory Planning for Dual-Robot Collaborative Inspection
3.2.1. Dual-Robot Loose-Cooperative Mode
3.2.2. Dual-Robot Tight Cooperative Mode
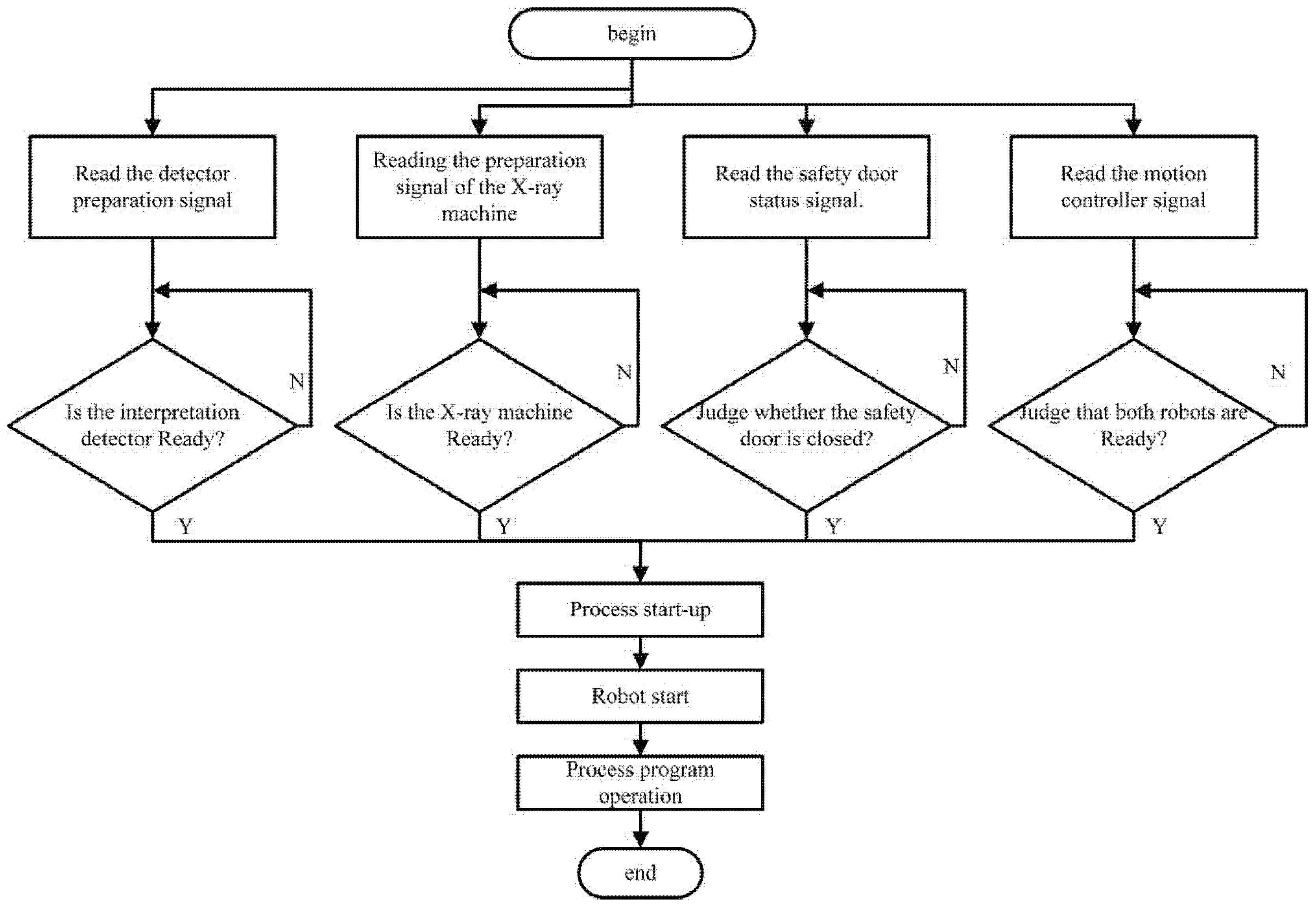
3.3. Dual-Robot Collaborative External Start
- (1)
- In robot T1 mode, enter CELL.SRC (the program number is defined by SWITCH CASE) and run until reaching the EXT_AUT mode;
- (2)
- The PLC sends a signal to MOVE_ENABLE upon power-on;
- (3)
- After sending the signal to MOVE_ENABLE for 0.5 s, the PLC sends the signal to DRIVERS_OFF on the robot;
- (4)
- After sending the signal to DRIVERS_OFF for 0.5 s, the PLC sends the signal to DRIVERS_ON, and the robot then sends the PERI_RDY signal back to the PLC, after which the PLC disconnects the DRIVERS_ON signal;
- (5)
- The PLC sends an EXT_STAR (pulse signal) to the robot to start it;
- (6)
- When the PLC receives the PGNO_REQ signal from the robot, the PLC sends the program number to the robot;
- (7)
- After sending the program number for 0.5 s, the PLC sends a PGNO_VAILD pulse signal to the robot, at which point the program number becomes active.
4. Inspection Process and Imaging Software Design
4.1. Inspection Process Design
4.2. Imaging Software Design
4.2.1. Overall Design of the Imaging Software Intelligent Platform
4.2.2. Imaging Software Intelligent Platform ADS Communication Design
- (1)
- VS Software Program Setup
- (2)
- Lower-level machine development
- (1)
- Lower-level machine program architecture setup
- (2)
- Lower-level machine program design
4.2.3. Imaging Software Control Process Design
5. System Motion Simulation and Application Testing
5.1. System Motion Simulation
5.2. System Application Testing Typical Product System Application Experiment
5.3. Comparison Test Between Digital Radiography and Film Radiography
6. Conclusions
7. Discussion and Future Work
Author Contributions
Funding
Institutional Review Board Statement
Informed Consent Statement
Data Availability Statement
Conflicts of Interest
References
- Anandan, B.; Manikandan, M. Effect of welding speeds on the metallurgical and mechanical property characterization of friction stir welding between dissimilar aerospace grade 7050 T7651-2014A T6 aluminium alloys. Mater. Today Commun. 2023, 35, 106246. [Google Scholar] [CrossRef]
- Wang, G.; Zhao, Y.; Hao, Y. Friction stir welding of high-strength aerospace aluminum alloy and application in rocket tank manufacturing. J. Mater. Sci. Technol. 2018, 34, 73–91. [Google Scholar] [CrossRef]
- Mishra, R.S.; Ma, Z.Y. Friction stir welding and processing. Mater. Sci. Eng. R Rep. 2005, 50, 1–78. [Google Scholar] [CrossRef]
- Li, S.; Yue, X.; Li, Q.; Peng, H.; Dong, B.; Liu, T.; Yang, H.; Fan, J.; Shu, S.; Qiu, F.; et al. Development and applications of aluminum alloys for aerospace industry. J. Mater. Res. Technol. 2023, 27, 944–983. [Google Scholar] [CrossRef]
- Heinz, A.; Haszler, A.; Keidel, C.; Moldenhauer, S.; Benedictus, R.; Miller, W.S. Recent development in aluminium alloys for aerospace applications. Mater. Sci. Eng. A 2000, 280, 102–107. [Google Scholar] [CrossRef]
- Zhang, M.; Yu, X.; Lu, H.; Wu, Y.; Guo, P.; Lian, G. Deep transfer learning + BDENet: An innovative approach for detecting the internal defects of weld seams using radiographic imaging. Int. J. Press. Vessel. Pip. 2025, 215, 105467. [Google Scholar] [CrossRef]
- Shen, M.; Yang, J.; Jiang, W.; Wang, Y. A physics-guided memory-enhanced semi-supervised approach for detecting weld defects in radiographic images. NDT E Int. 2025, 157, 103521. [Google Scholar] [CrossRef]
- Wu, Y.; Yang, G.; Sun, J.; Cui, L.; Wang, M. Digital twin modeling and leak diagnosis of temperature and stress fields in LNG storage tanks. Measurement 2024, 228, 114374. [Google Scholar] [CrossRef]
- Li, Y.; Oyang, D.; Song, M.; Shi, H. The response characteristics and damage effects of large LNG storage tanks subject to the coupled effects of explosion shock waves and fire. Nat. Gas Ind. B 2024, 11, 303–315. [Google Scholar] [CrossRef]
- Mo, L.; Wang, R.; Yang, H.; Yang, Y.; Wu, X.; Jia, W.; Li, C.; Chen, C. Dynamic response of spherical tanks subjected to the explosion of hydrogen-blended natural gas. Fuel 2024, 377, 132834. [Google Scholar] [CrossRef]
- Zhu, F.; Bai, X.; Xia, Z.; Meng, T.; Liu, X.; Yin, W.; Yang, W. Pose control and profile tracking with eddy current sensor and robotic arm for NDT applications. NDT E Int. 2025, 151, 103312. [Google Scholar] [CrossRef]
- Ou, Y.; Xu, T.; Fan, J.; Xu, B.; Cai, H.; Zhao, J. Vision-based quality evaluation method towards automated penetrant testing. NDT E Int. 2025, 153, 103334. [Google Scholar] [CrossRef]
- Li, J.; Tong, T.; Yuan, X.; Ma, Y.; Zhao, D.; Zhou, X.; Liu, P.; Zhang, J. Automated system and adaptive pixel-wise detection network for intelligent diagnosis of turbine blade defects. Mech. Syst. Signal Process. 2025, 237, 113133. [Google Scholar] [CrossRef]
- Xiong, Z.; Chen, Y.; Cheng, Y.; Lu, C.; Jin, S. Free tool central point total focusing method for imaging large-size curved components under robotic automation ultrasonic testing. Measurement 2025, 256, 118493. [Google Scholar] [CrossRef]
- Liu, Z.; Riaz, W.; Shen, Y.; Wang, X.; He, C.; Shen, G. Magneto acoustic emission technique: A review of methodology, applications, and future prospects in non-destructive testing. NDT E Int. 2024, 146, 103171. [Google Scholar] [CrossRef]
- Cherfaoui, M. Innovative techniques in non-destructive testing and industrial applications on pressure equipment. Procedia Eng. 2012, 46, 266–278. [Google Scholar] [CrossRef]
- Hassan, I.U.; Panduru, K.; Walsh, J. Non-destructive testing methods for condition monitoring: A review of techniques and tools. Procedia Comput. Sci. 2025, 257, 420–427. [Google Scholar] [CrossRef]
- Silva, M.I.; Malitckii, E.; Santos, T.G.; Vilaça, P. Review of conventional and advanced non-destructive testing techniques for detection and characterization of small-scale defects. Prog. Mater. Sci. 2023, 138, 101155. [Google Scholar] [CrossRef]
- Waqar, M.; Memon, A.M.; Sabih, M.; Alhems, L.M. Composite pipelines: Analyzing defects and advancements in non-destructive testing techniques. Eng. Fail. Anal. 2024, 157, 107914. [Google Scholar] [CrossRef]
- Park, B.; Lee, S.; Lee, E.; Kim, M.; Seo, H. Method for determining primary radiation shielding thickness of industrial X-ray-generating devices. Appl. Radiat. Isot. 2025, 222, 111862. [Google Scholar] [CrossRef]
- Schuetz, P.; Miceli, A.; Jerjen, I.; Flisch, A.; Hofmann, J.; Broennimann, R.; Sennhauser, U. Reducing environmental scattering in industrial computed tomography by system redesign. NDT E Int. 2013, 58, 36–42. [Google Scholar] [CrossRef]
- Shraddha, C.; Priyadarshi, P.; Ghate, D.P. A survey of launch vehicle recovery techniques. Prog. Aerosp. Sci. 2025, 155, 101092. [Google Scholar] [CrossRef]
- Song, Z.; Xie, Z.; Qiu, L.; Xiang, D.; Li, J. Prospects of sea launches for Chinese cryogenic liquid-fueled medium-lift launch vehicles. Chin. J. Aeronaut. 2021, 34, 424–437. [Google Scholar] [CrossRef]
- Wagenblast, B.N.; Bettinger, R.A. Statistical reliability estimation of space launch vehicles: 2000–2022. J. Space Saf. Eng. 2024, 11, 573–589. [Google Scholar] [CrossRef]
- Liu, T.; Zheng, H.; Zheng, P.; Bao, J.; Wang, J.; Liu, X.; Yang, C. An expert knowledge-empowered CNN approach for welding radiographic image recognition. Adv. Eng. Inform. 2023, 56, 101963. [Google Scholar] [CrossRef]
- Pasupulla, A.P.; Agisho, H.A.; Seetharaman, S.; Vijayakumar, S. Characterization and analysis of TIG welded stainless steel 304 alloy plates using radiography and destructive testing techniques. Mater. Today Proc. 2022, 51, 935–938. [Google Scholar] [CrossRef]
- Liu, T.; Zheng, P.; Bao, J.; Chen, H. A state-of-the-art survey of welding radiographic image analysis: Challenges, technologies and applications. Measurement 2023, 214, 112821. [Google Scholar] [CrossRef]
- Wang, P.; Li, L.; Li, X.; Duan, L.; Lü, Z.; Di, R. An automatic welding defect detection method based on deep learning for super 8-bit high grayscale X-ray films of solid rocket motor shells. NDT E Int. 2025, 151, 103306. [Google Scholar] [CrossRef]
- Lu, S.; Wang, J.; Cheng, L.; Duan, Y.; Zhao, Y.; Lin, C.; Li, J.; Zhan, X. Unraveling stress inheritance and distribution mechanisms in the multi-stage processing of 2219 aluminum alloy tanks. CIRP J. Manuf. Sci. Technol. 2025, 61, 524–541. [Google Scholar] [CrossRef]
- Chen, L.; Li, B.; Zhang, L.; Shang, Z. 3D positioning of defects for gas turbine blades based on digital radiographic projective imaging. NDT E Int. 2023, 133, 102751. [Google Scholar] [CrossRef]
- Casalta, S.; Daquino, G.G.; Metten, L.; Oudaert, J.; Van de Sande, A. Digital image analysis of X-ray and neutron radiography for the inspection and the monitoring of nuclear materials. NDT E Int. 2003, 36, 349–355. [Google Scholar] [CrossRef]
- Yin, Y.; Gao, D.; Lu, Y.; Zhao, C.; Li, G.; Deng, K. In-situ robot joint stiffness identification using an eye-in-hand camera with optimal measurement pose selection. Measurement 2025, 253, 117579. [Google Scholar] [CrossRef]
- Bilancia, P.; Locatelli, A.; Tutarini, A.; Mucciarini, M.; Iori, M.; Pellicciari, M. Online motion accuracy compensation of industrial servomechanisms using machine learning approaches. Robot. Comput.-Integr. Manuf. 2025, 91, 102838. [Google Scholar] [CrossRef]
- Chen, H.; Yang, J.; Ding, H. Robotic compliant grinding of curved parts based on a designed active force-controlled end-effector with optimized series elastic component. Robot. Comput. Manuf. 2024, 86, 102646. [Google Scholar] [CrossRef]
- Zhang, T.; Peng, F.; Yan, R.; Tang, X.; Deng, R.; Yuan, J. Quantification of uncertainty in robot pose errors and calibration of reliable compensation values. Robot. Comput.-Integr. Manuf. 2024, 89, 102765. [Google Scholar] [CrossRef]
- Ryzhykov, V.D.; Lysetska, O.K.; Opolonin, O.D.; Kozin, D. X-ray radiation detectors of “scintillator-photoreceiving device type” for industrial digital radiography with improved spatial resolution. Nucl. Instrum. Methods Phys. Res. Sect. A Accel. Spectrom. Detect. Assoc. Equip. 2003, 505, 544–548. [Google Scholar] [CrossRef]
- Zhang, X.; Tang, Z.; Wei, Q.; Wang, A.; Wang, M.; Sun, H.; Wu, Y.; Xia, C.; Qian, M.; Wang, H.; et al. High-throughput screening of process parameters and composition in laser additive manufacturing via in-situ X-ray imaging. Scr. Mater. 2025, 263, 116681. [Google Scholar] [CrossRef]
- Amersdorfer, M.; Kappey, J.; Meurer, T. Real-time freeform surface and path tracking for force controlled robotic tooling applications. Robot. Comput. Manuf. 2020, 65, 101955. [Google Scholar] [CrossRef]



























| X-Ray Machine | Brand | Tube Voltage | Pipe Current | Power | Focus Size | Type |
|---|---|---|---|---|---|---|
| GULMY | 5–225 kV | 8 mA | 800 W/1800 W | 0.4 mm/1.0 mm | Single-Pole Directional Metal Ceramic X-Ray Tube | |
| imaging plate | brand | pixel size | pixel matrix | greyscale | FPS | interface |
| Varex | 100 µm | 3008 × 2512 | 65,536 | 5.5 fps (1 × 1)11 fps (2 × 2)20 fps (4 × 4) | Gigabit Ethernet interface |
| Product | Welding Method | Weld Thickness | Sensitivity | Resolution | Normalised Signal-to-Noise Ratio | |||
|---|---|---|---|---|---|---|---|---|
| Standard Grade A | Actual Measurement | Standard Grade A | Actual Measurement | Standard Grade A | Actual Measurement | |||
| Cylinder section | Fusion Welding | 8 | W13 | W15 | D10 | D10 | 70 | >156 |
| Box bottom | Fusion weld | 8 | W13 | W15 | D10 | D10 | 70 | >132 |
| Stir welding | 6 | W14 | W16 | D10 | D10 | 70 | >128 | |
| Circular ring | Fusion welding | 8 | W13 | W15 | D10 | D11 | 70 | >168 |
| Half box | Fusion welding | 8 | W13 | W15 | D10 | D10 | 70 | >172 |
| 10 | W13 | W14 | D9 | D10 | 70 | >177 | ||
| Serial | Model | Product | Drawing Number | Part | Time (Person-Minutes) | Efficiency Improvement | |
|---|---|---|---|---|---|---|---|
| DR | RT | ||||||
| 1 | CZ-4 | RII | 2CDB044-0B | Rear bottom | 30 | 180 | 6 times |
| 2 | CZ-2D | RI | 1XC0520-20 | Front ring | 30 | 160 | 5 times |
| 3 | CZ-2D | YI | 1XC0330-10 | Cylinder section | 25 | 150 | 6 times |
| 4 | CZ-2D | YII | 2CBD02-0D | Half box Ring seam | 30 | 180 | 6 times |
| 5 | CZ-2D | YII | 2CBD022-0B | Front bottom | 30 | 180 | 6 times |
| Product | Welding Method | Weld Thickness | Sensitivity | Resolution | Normalised Signal-to-Noise Ratio | |||
|---|---|---|---|---|---|---|---|---|
| RT | DR | RT | DR | RT | DR | |||
| Cylinder section | Fusion Welding | 8 | W13 | W15 | D10 | D11 | 124 | 156 |
| Circular ring | Fusion Welding | 8 | W13 | W15 | D10 | D11 | 114 | 168 |
| Bottom of the box | Fusion Welding | 8 | W13 | W15 | D10 | D11 | 120 | 159 |
Disclaimer/Publisher’s Note: The statements, opinions and data contained in all publications are solely those of the individual author(s) and contributor(s) and not of MDPI and/or the editor(s). MDPI and/or the editor(s) disclaim responsibility for any injury to people or property resulting from any ideas, methods, instructions or products referred to in the content. |
© 2025 by the authors. Published by MDPI on behalf of the International Institute of Knowledge Innovation and Invention. Licensee MDPI, Basel, Switzerland. This article is an open access article distributed under the terms and conditions of the Creative Commons Attribution (CC BY) license (https://creativecommons.org/licenses/by/4.0/).
Share and Cite
Li, G.; Shao, C.; Wang, Z.; Lu, Y.; Deng, K.; Gao, D. A Dual-Robot Digital Radiographic Inspection System for Rocket Tank Welds. Appl. Syst. Innov. 2025, 8, 151. https://doi.org/10.3390/asi8050151
Li G, Shao C, Wang Z, Lu Y, Deng K, Gao D. A Dual-Robot Digital Radiographic Inspection System for Rocket Tank Welds. Applied System Innovation. 2025; 8(5):151. https://doi.org/10.3390/asi8050151
Chicago/Turabian StyleLi, Guangbao, Changxing Shao, Zhiqi Wang, Yong Lu, Kenan Deng, and Dong Gao. 2025. "A Dual-Robot Digital Radiographic Inspection System for Rocket Tank Welds" Applied System Innovation 8, no. 5: 151. https://doi.org/10.3390/asi8050151
APA StyleLi, G., Shao, C., Wang, Z., Lu, Y., Deng, K., & Gao, D. (2025). A Dual-Robot Digital Radiographic Inspection System for Rocket Tank Welds. Applied System Innovation, 8(5), 151. https://doi.org/10.3390/asi8050151

