Abstract
The N policy is a buffer and transmission management scheme proposed for nodes in wireless sensor networks to save energy. It exploits the concept that the output radio of a node is initially switched off until a critical queue of packets is built up. Then, the output transmission begins and continues until the buffer is completely flushed. The cycle then repeats. In this study, we analyze a buffer with the N policy, equipped additionally with active queue management, which allows for dropping some packets depending on the current buffer occupancy. This extension enables controlling the performance of the node to a much greater extent than in the original N policy. The main contribution is the formulae for the key performance characteristics of the extended policy: the queue size distribution, throughput, and energy efficiency. These formulae are proven for a model with a general distribution of service time and general parameterizations of active management during the energy-saving and transmission phases. Theoretical results are followed by sample numerical calculations, demonstrating how the system’s performance can be controlled using active management in the transmission phase, the energy-saving phase, or both combined. The influence of the threshold value in an actively managed buffer is then shown and compared with its passive counterpart. Finally, solutions to some optimization problems, with the cost function based on the trade-off between the queue length and throughput, are presented.
1. Introduction
Energy efficiency of wireless sensor network (WSN) nodes is a key design factor, especially when they are powered by batteries, which is often the case. To reduce the energy consumption of these nodes, the so-called N policy was proposed to organize the buffer and transmission of packets efficiently. The idea is to suspend the output transmission periodically. Initially, the node only collects the arriving packets in the buffer, without transmitting them further. The queue is growing in the buffer, but the output radio is turned off, thus reducing the power usage of the node. This phase of operation, i.e., the energy-saving phase, lasts as long as the queue size remains below a critical threshold, K. Once the queue size reaches K, the output radio is activated, and the transmission phase begins. In this phase, the packets are transmitted, so the queue is drained, while new packets can still be inserted in the buffer.
The transmission phase lasts until the buffer empties out completely. When this happens, the output radio is turned off again, and the second energy-saving phase begins. Then the scheme repeats, with alternating energy-saving and transmission phases. Naturally, some packets may arrive during the transmission phase. They are inserted into the queue and processed normally. This means, however, that in the transmission phase, the queue size may occasionally exceed K. Therefore, the buffer size, N, should be greater than K, at least by a little bit.
In the original N policy, passive queue management was assumed, i.e., an arriving packet could be dropped only when the buffer was overflowed and there was no more space for another packet. The original N policy has already been researched in several papers, and solutions to the appropriate queuing models have been obtained (this literature will be reviewed in the next section). Using the results of these papers, we can predict very well the performance of a buffer with the N policy, given the parameters of the input traffic and the critical threshold.
Unfortunately, there is very little we can do if we want to tune the performance of a buffer with the original N policy, i.e., achieve a desired queue size, throughput, energy consumption, or any trade-off between them. The only parameter we can use to adjust the performance is, in fact, the critical threshold K. The value of this threshold has, unfortunately, a very small effect on the system energy efficiency. (This will be shown in Section 5). Therefore, we have limited abilities to adjust the system’s performance.
To overcome this, herein we consider an extended N policy, equipped additionally with active queue management. Namely, each packet may be removed randomly upon arrival, with the probability determined by the buffer occupancy. Moreover, two distinct parameterizations of dropping probabilities are used—one in the energy-saving phase and another in the transmission phase.
It is evident that applying such active buffer management greatly expands our ability to tune the system’s performance. We can adjust not only K but also the two functions that assign dropping probabilities to queue lengths in each phase (dropping functions). This enables controlling the queue size in each phase and the duration of each phase, and thus the contribution of each phase to the average system performance. Obviously, in order to consciously design a WSN node with the N policy and active management, we need formulae describing how its key performance characteristics depend on the two dropping functions, the critical threshold, and the arrival process.
The goal of the paper is to find and prove such formulae for the model of buffer with the N policy and active management.
The central contribution of this study is as follows:
- A formula for the queue’s size distribution (Theorem 1);
- A formula for the energy efficiency, i.e., the long-run time fraction when output radio is off (Theorem 2);
- A formula for the throughput of the mechanism, i.e., the average count of packets transmitted in a time unit (Theorem 3).
In addition to that, sample numeric results are shown, illustrating the dependence of the system’s performance on the dropping probabilities in the transmission phase, the dropping probabilities in the energy-saving phase, and the critical threshold value. In other examples, solutions to some optimization problems are provided. In these problems, we seek a trade-off between the expected queue size and throughput, expressed by some cost function.
The considered model of the system is as general as possible to remain analytically tractable. Specifically, the service/transmission time distribution, which in a real network corresponds to packet sizes, is general in the model of interest. Similarly, the two dropping functions used in the energy-saving and transmission phases are also general and can be chosen arbitrarily. For instance, they can have the form of the shifted Heaviside step function. Assuming this is true, the buffer management policy is, in fact, a passive drop-tail policy. If two such dropping functions are used, then we have the original N policy without active management. Hence, the model studied here encompasses the original model but is much more general than the latter when the dropping functions are not Heaviside steps.
The active queue management component of the considered model necessitated the application of a different mathematical approach than in the original model. Namely, in the original policy, when the buffer operates in some phase, say transmission, the stochastic evolution of the system is the same, no matter if the current queue size is 10 or 20 packets. Therefore, the system is vertically homogeneous in each phase. Such homogeneity can be employed to design and solve equations for the characteristics of interest. When active queue management is involved, this homogeneity is disrupted because, in general, the dropping probability is different when the queue is 10, compared to when it is 20.
The paper’s remaining sections are formatted as follows. In Section 2, the related literature is overviewed. In Section 3, the model of a buffer equipped with N policy and active management is described with the necessary notations. The core contribution is then presented in Section 4. The most demanding derivations, which are divided into three conceptual parts, lead to Theorem 1, with a formula on the queue length distribution. All the remaining derivations are much simpler and based on Theorem 1. They lead to formulae on the energy efficiency and throughput of the mechanism (Theorems 2 and 3). In Section 5, sample results of numerical calculations are displayed and discussed. Finally, some wrapping up comments are collected in Section 6.
2. Related Work
To the author’s best understanding, the findings of this study are new. Specifically, there are several published articles on the N policy, but without the active queue management component. Conversely, there are many papers on active queue management, but without the N policy. The combination of the N policy with active management considered here makes the N policy more usable, enabling better control of performance. As indicated previously, the combined model requires a different mathematical approach due to the absence of vertical homogeneity, and constitutes a non-trivial generalization of the original model.
The general idea of a system with alternating idle and work phases, switched by a critical queue size and zero queue size, dates back to [1]. Much later, it was noticed that such an organization of a buffer suits very well the purpose of saving energy in wireless sensor networks [2]. Since then, several papers on the N policy have been published with this application in mind, e.g., [2,3,4,5,6,7,8,9]. These papers differ in various details of the model and studied performance characteristics. Specifically, in [3,4], a fully Markovian model is studied, with exponentially distributed service and Poisson arrivals. In [5], a queuing model of two, rather than one, sensor nodes is considered, again under fully Markovian assumptions. A non-Markovian model, with general service times, is explored in [2,6,7]. In particular, the stationary characteristics are shown in [2], whereas [6,7] are devoted to transient analysis. Moreover, pure Poisson arrivals are assumed in [2,6], while compound Poisson arrivals are considered in [7]. Finally, in [8,9], the whole network performance, rather than a single node, is investigated. However, due to the complexity of the model, the results are obtained via simulations rather than mathematical analysis, as in [2,3,4,5,6,7].
Herein, we study the model of the N policy with generally distributed service times and Poisson arrivals, but it is crucial that the system is extended by the active queue management component, which is not present in [1,2,3,4,5,6,7,8,9].
The literature on active management of a buffer, but without the N policy, is broad. Firstly, there are many simulation studies in which various forms of the dropping function are tested, including linear [10], polynomial [11,12,13], trigonometric [14], exponential [15], Gaussian [16], beta [17], and composed of a few different elementary functions [18,19,20,21]. Secondly, there are plenty of mathematical modeling papers focusing on various performance characteristics, which are obtained for various arrival processes, service distributions, and dropping functions, see, e.g., [22,23,24,25,26,27,28,29,30]. However, all the models of [10,11,12,13,14,15,16,17,18,19,20,21,22,23,24,25,26,27,28,29,30] lack the N policy, which is the starting point here. It needs to be noted that active queue management has been postulated to be applied in sensor networks in many papers, see e.g., [31,32,33,34,35].
Finally, the dropping function is not the sole viable method of active buffer management. Many other active management algorithms have been considered in the literature, e.g., [36,37,38,39,40,41,42]. In these algorithms, the dropping probability may not be based solely on the buffer occupancy, but it may depend on other factors as well, e.g., on the packet waiting times. The great advantage of active management basing dropping functions is its simplicity, which translates into low computational complexity compared with other advanced algorithms [43]. Again, in none of the papers [36,37,38,39,40,41,42] the N policy is embedded.
3. Model
We consider a WSN node with a buffer for packets of capacity N, including the packet currently transmitted, if any. The buffer is fed by packets according to a Poisson process with rate . This is an external process, which is independent of the operation of the node, and is never suspended. The packets arriving at the node are inserted into the buffer at the back of the queue, i.e., in the FIFO manner.
Initially, the node operates in the energy-saving mode. This means that the output radio is off, packets are not transmitted from the queue, and the queue can only increase, but cannot decrease. The energy-saving phase terminates when the queue size achieves a critical threshold K, where . Upon reaching K, the transmission phase begins. Specifically, the output radio is activated and the queue starts being drained from the head through the successive transmission of packets. Transmission of a packet requires a random time, distributed in accordance with the distribution function F, which has an arbitrary form. It is only assumed that it has a finite mean, .
The transmission phase ends when the buffer is drained completely, i.e., there are no packets to be transmitted. At this moment, the output radio is deactivated, transmission of packets is stopped, and the energy-saving phase begins again. Then the scheme repeats, with alternating energy-saving and transmission phases.
In the course of the operation of the node, not all arriving packets are inserted into the buffer upon arrival. Some of them are dropped. Firstly, the packets arriving in the transmission phase may temporarily increase the queue size beyond K. The queue may even reach level N, saturating the buffer completely. If the buffer gets saturated, then every arriving packet is dropped owing to the absence of storage capacity.
Moreover, the arriving packets are subject to active queue management, which has different parameters in the energy-saving phase and the transmission phase. Specifically, if in the energy-saving phase the queue size is n upon a packet’s arrival, the incoming packet is removed with probability . If in the transmission phase the queue size is n upon a packet’s arrival the incoming packet is removed with probability .
Both dropping functions and can take arbitrary forms. In particular, one or both of them may have the form of the shifted Heaviside step function, i.e.:
If or , then in one or two phases of operation we in fact have passive queue management, with the classic drop-tail algorithm. Therefore, the examined model includes the previously researched model without active management if . However, it is much more general than that because, in general, functions and can have any arbitrary complex form.
Hereafter, denotes probability, denotes the queue length at t. We maintain the convention that includes the packet transmitted at t, if applicable. The stationary distribution of the queue length is denoted by , i.e.:
whereas the average queue size by , i.e.:
The energy efficiency E is defined as the long-run portion of time when the output radio is off. In other words, E is the expected length of the energy-saving phase divided by the expected length of the whole cycle, i.e., energy-saving phase plus transmission phase.
The throughput is defined as the count of packets transmitted in a time unit, averaged over both the energy-saving and transmission phases.
4. Analysis
In this section, we aim to establish formulae for key characteristics of the system: the queue size distribution (Theorem 1), energy efficiency (Theorem 2), and throughput (Theorem 3). The proof of Theorem 1 is significantly longer than the other two. In fact, Theorems 2 and 3 are straightforward corollaries of Theorem 1. The proof of Theorem 1, presented below, is divided into three conceptual parts, each independent of the others.
In Part 1, we establish a general formula for the stationary queue size distribution using the key renewal theorem. This formula decomposes the overall queue size distribution into two integral functionals, denoted as and . It is crucial that functional operates exclusively on the queue size process during the energy-saving phase, whereas functional operates exclusively on the queue size process during the transmission phase.
Part 2 and Part 3 are devoted to derivations of these two functionals, respectively. Specifically, is obtained in Part 2 basing on some previous results on the queue with active management without N policy, proven in [28].
In Part 3, the regenerative property of the packet departure time is exploited to derive . Based on this property, a system of equations can be constructed for the characteristic of interest (here ). This method has been used for obtaining other characteristics in other queueing models as well; see, e.g., [44].
Part 1. In this part, we will derive a general formula on the queue size distribution. We assume that at , the buffer is empty, and the energy-saving phase begins.
Let , denote the times when energy-saving phases begin, starting with . Hence, each , is the moment the queue length decreases from 1 to 0. Let , , denote the time when the i-th transmission phase begins. Alternatively, is the moment the queue length rises from to K, given the node is in the energy-saving phase at that moment.
Note that every time a queue decreases from 1 to 0, it marks the beginning of an energy-saving phase. This is because such a decrease can only occur in the transmission phase. On the other hand, an increase from to K can happen in both the energy-saving and transmission phases. Therefore, not every increase from to K marks the beginning of a transmission phase, as the system may already be in transmission phase when it occurs.
Each is a regeneration moment of process , meaning that the evolution of after a specific is independent of the history of process before . This property of arises from the fact that is a time when a packet transmission ends (and no new transmission starts), and the fact that the Poisson process is memoryless. Similarly, each is a regeneration moment of process This is because is both an event in the Poisson process, and a beginning of a new transmission of a packet.
Denote by P, the duration of the first energy-saving phase, i.e.:
by R, the duration of the first transmission phase, i.e.:
whereas by C, the duration of whole first cycle of the system, i.e.:
Note that the duration of every other energy-saving phase, i.e., , has the same distribution as P. Similarly, the duration of every other transmission phase, i.e., , has the same distribution as R. This is an outcome of the regeneration property of moments and . For the same reason, the duration of every cycle, i.e., , has the same distribution as C.
Let denote the expected value of P (i.e., the expected duration of the energy-saving phase), denote the expected value of R (i.e., the expected length of the transmission phase), and denote the expected duration of a cycle. Moreover, let denote the distribution function of C (and thus of any other as well):
For any , conditioning first on i in and on u in , we have the following:
where is the i-fold convolution of , i.e.:
Denote the renewal function as :
From (8), we obtain the following:
To derive , we need to calculate the limit as of expression (11). This limit can be derived by making use of the key renewal theorem ([45], p. 155). Specifically, to apply this theorem, the function must be directly Riemann integrable over with respect to the variable t, and must not be a lattice distribution. As for the latter requirement, is obviously continuous here, rather than the lattice, because of the continuous interarrival distribution. Regarding the former requirement, we have the following:
Hence, the function is Riemann integrable. It is also non-decreasing. Therefore, the function must be directly Riemann integrable because it is not greater than for every t.
Hence, employing the key renewal theorem to (11), we obtain the following:
Then, the second integral of (13) can be split into two integrals in the following way:
Moreover, the second integral of (14) can be further simplified as follows:
The regeneration property of times and yields the following:
Finally, combining together (13)–(16), we obtain the following:
where
As we can see, (17) constitutes a general formula on the queue length distribution. To make it useful in practice, we need to derive its unknown components: , , , and .
Part 2. In this part, we will derive and , which are needed in (17). We assume , and the buffer starts its operation in the energy-saving mode (no transmission). Moreover, the dropping function is active in this phase.
Let represent the probability that j packets have been inserted into the buffer by time t, where , assuming . Denote
From Theorem 1 of [28], it follows that
Since there are no transmissions in the energy-saving phase, we have the following:
and
The latter relation is clear after noticing that if K or more packets are inserted into the buffer by time t in the energy-saving phase, then is impossible. From (20) and (22) we obtain the following:
Hence, (21) yields the following:
Now we can derive . We have the following:
which gives
Part 3. In this part, we will derive and , which are needed in (17). We now assume that , and the buffer starts its operation in the transmission mode. That is, at , transmission of a packet from the queue begins, and the dropping function becomes active. Denote
where is the time when the first transmission phase ends.
Let represent the probability that j packets have been inserted into the buffer by time t during the first transmission phase, assuming no transmissions have been completed by t and . Function must satisfy the following set of integral equations:
where if and otherwise. Specifically, (29) is procured by conditioning on the first packet’s completion time, u. The first component, i.e., the integral, handles the situation when . In this case, with probability , j new packets are inserted into the buffer by time u; hence, the buffer occupancy at u is , and time remains to achieve . The second component of (29) handles the situation when , which has probability . Moreover, in this situation is possible only if , hence is applied. Finally, to have , exactly packets must be inserted into the buffer by time t, which has probability .
Note that in the first component of (29), it is allowed that , i.e., no packets are inserted into the buffer by u. However, we cannot have and simultaneously because it would imply that the buffer becomes empty at u, which contradicts . Hence, (29) is valid only for .
For , we need to write a separate equation. It is identical to (29), except that must be excluded for the reason given above. We obtain the following:
Denoting
and utilizing the formula for the transform of a convolution, we obtain the following:
and
from (29) and (30), respectively.
Then, by deploying the vector notation, we obtain the following:
we can obtain an algebraic solution of system (34), (35) in the following form:
where
and
and
assuming existence of inversion of the matrix .
Now, from (19), (28), and (31) it follows that
Therefore, denoting by the K-th element of a vector, from (37) and (41) we obtain the following:
Finally, we have the following:
Summary of Parts 1–3. We are now in a position to gather together all the partial results into the final theorem. It suffices to combine (17) with (25), (27), (42), and (43). Consequently, the following theorem is proven.
Theorem 1.
Now, we can easily derive the energy efficiency of the system, as defined in Section 3. The system operates in a cyclic manner, alternating between energy-saving and transmission phases, and each cycle lasts, on average, . Moreover, in each cycle, the radio is off for an average of seconds. Hence, the energy efficiency E is given by . Combining this with formulae (27) and (43), yields the following result.
Theorem 2.
As for the throughput, we see that, on average, packets are transmitted in one cycle. As the expected length of the cycle is , the expected number of packets transmitted in a time unit must be . Hence, using (27) and (43) again, we have shown the following.
Theorem 3.
Finally, the only missing component needed to apply Theorems 1–3 in numerical calculations is the function . It can be obtained using Theorem 1 from [28]. Specifically, from this theorem we have the following:
where
5. Numeric Examples
In all numerical calculations, we will assume the arrival rate and hyperexponentially distributed transmission time, with parameters and . This gives an average packet transmission time of . Therefore, the service rate is twice the arrival rate during the transmission phase. The standard deviation of transmission time is 0.448, resulting in a coefficient of variation of 1.79. This indicates significant variability in the transmission time (i.e., packet size). Moreover, in all calculations, the buffer capacity is . Unless specified otherwise, the critical threshold is . The value of K will only be altered when this section ends, where we research the influence of K on the system’s performance.
5.1. Impact of Active Management during the Transmission Phase
The intention of this part is to assess the influence of active management solely during the transmission phase. Therefore, passive queue management is assumed during the energy-saving phase, i.e., , where is given in (1).
Conversely, in the transmission phase, active management is implemented in the following form:
Specifically, depends on a parameter . A higher value of b makes less aggressive, meaning the dropping probability is lower across the entire operating range from 20 to 80, and vice versa. For , the function is linear, for , it is convex; and for , it is concave. Several selected shapes of are illustrated in Figure 1.
Figure 1.
Dropping function for several values of parameter b.
In Figure 2, the average queue length versus b is depicted. As observed, the function is mostly increasing, which is expected. Higher values of b (corresponding to smaller dropping probabilities) generally lead to longer average queues. However, particularly intriguing is the graph for . It clearly shows a non-monotonic trend, reaching a minimum around . This indicates that for low values of b, decreasing dropping probabilities across all queue sizes actually decreases the average queue size, rather than increasing it, which is very surprising.
Figure 2.
Average queue size vs. parameter b of active management during the transmission phase. The color changes with b as in Figure 1.
This phenomenon can be understood by considering the two components that influence the average queue length in the system with the N policy, i.e., the duration of the transmission phase, , and the queue sizes in the transmission phase, embedded in (see Formula (17)). For in Figure 2, the following happens: Increasing b decreases dropping probabilities in the transmission phase, leading to larger queue sizes in this phase. Simultaneously, the duration of the transmission phase, , also increases. Therefore, we have growing in the numerator of (17) and growing in the denominator. The resulting depends on which grows faster with b, , or . Apparently, for small values of b, the duration of the transmission phase may grow faster with b than queue sizes in this phase. Such a phenomenon does not occur in classic queueing systems without the N policy.
In Figure 3, the energy efficiency versus b is depicted. As observed, higher values of b result in smaller energy efficiency of the system. This is expected because a higher b prolongs the transmission phase, thereby decreasing E. Clearly, b can be adjusted to achieve a desired energy efficiency. Notably, not all values of E can be attained: E ranges from 0.50 for to 0.63 for . Therefore, every value of E within the interval can be achieved. For example, to achieve , b should be set to 1.695. The range of achievable values of E can be expanded by incorporating active management in the energy-saving phase as well, which will be explored later.
Figure 3.
Energy efficiency vs. parameter b of active management during the transmission phase. The color changes with b as in Figure 1.
5.2. Impact of Active Management during the Energy-Saving Phase
The intention of this part is to assess the influence of active management solely in the energy-saving phase. Therefore, passive queue management is assumed in the transmission phase, i.e., , where is given in (1). In the energy-saving phase, active management is used in the following form:
where a is a non-negative parameter. Generally speaking, (50) is of the same type as (49), but it operates over a narrower range of queue sizes, 50–100, and is limited to 0.5, to prevent the energy-saving phase from growing indefinitely. A few shapes of are depicted in Figure 4.
Figure 4.
Dropping function for several values of parameter a.
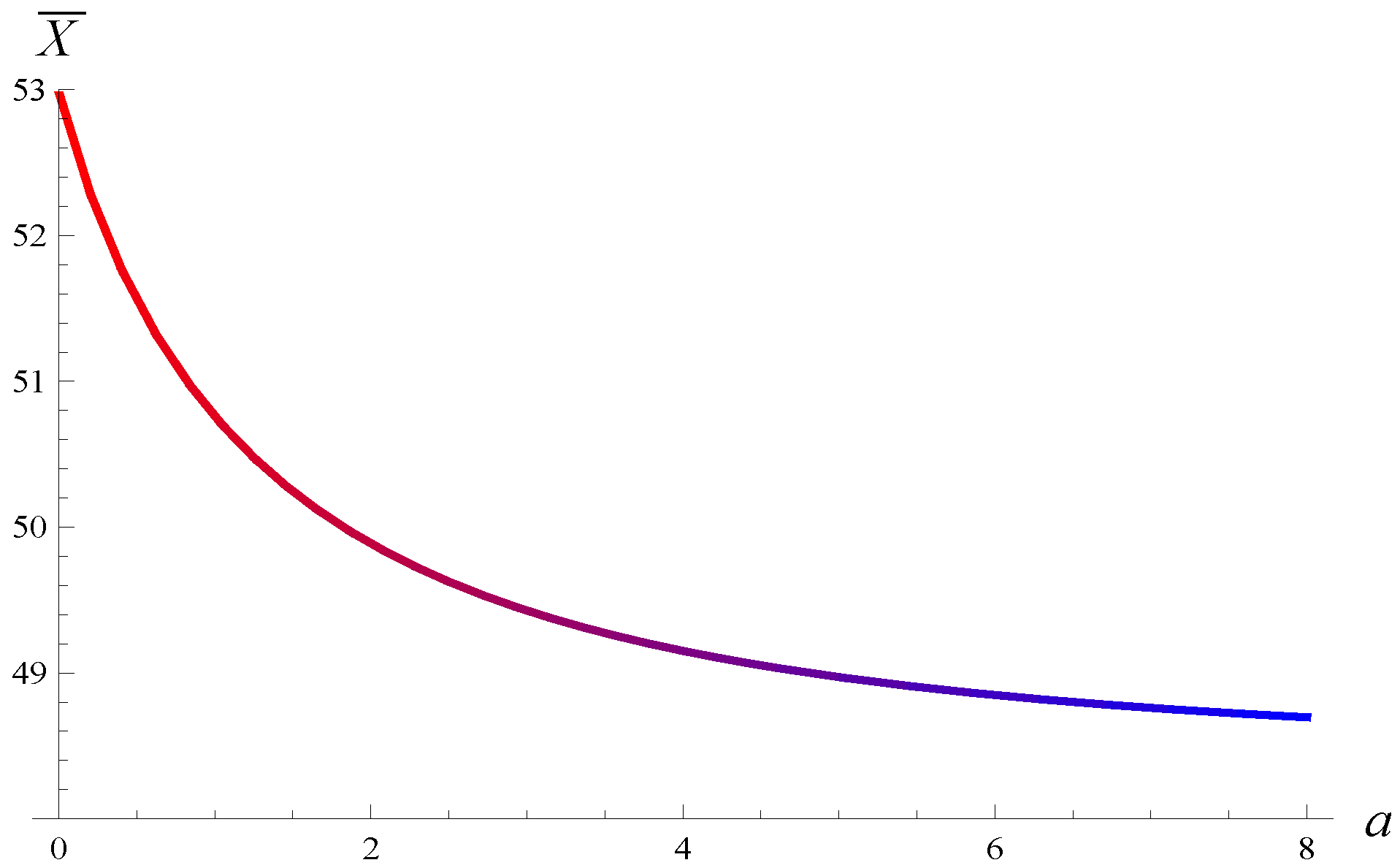
In Figure 5, the average queue length versus parameter a is depicted. As observed, the function decreases across its entire domain. Therefore, we have again the surprising phenomenon described above, now in its entirety. Apparently, the duration of the energy-saving phase decreases faster with a than the queue sizes. Consequently, the average queue size decreases with a, which would not be possible in a classical system without the N policy.
Figure 5.
Average queue size vs. parameter a of active management during the energy-saving phase. The color changes with a as in Figure 4.
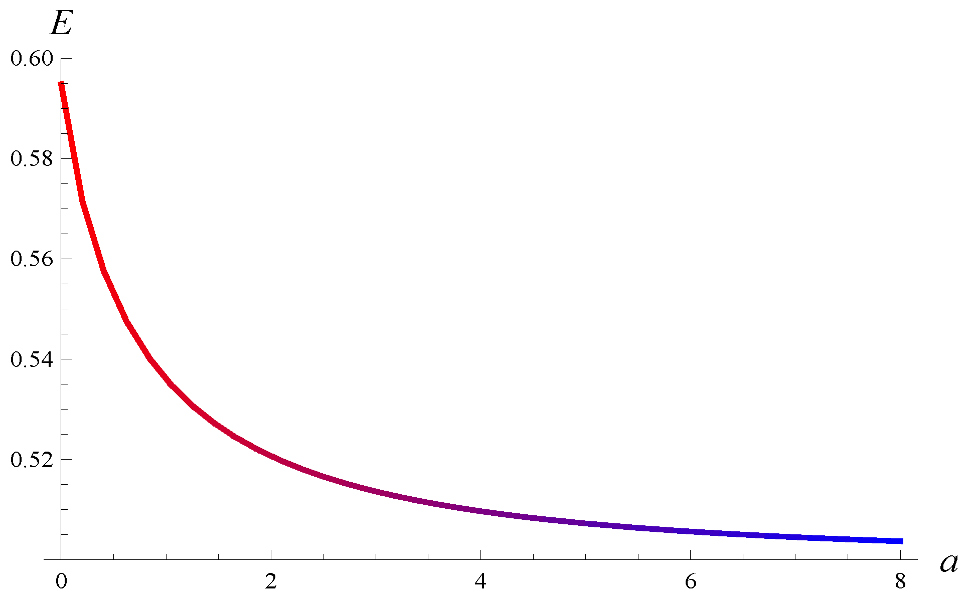
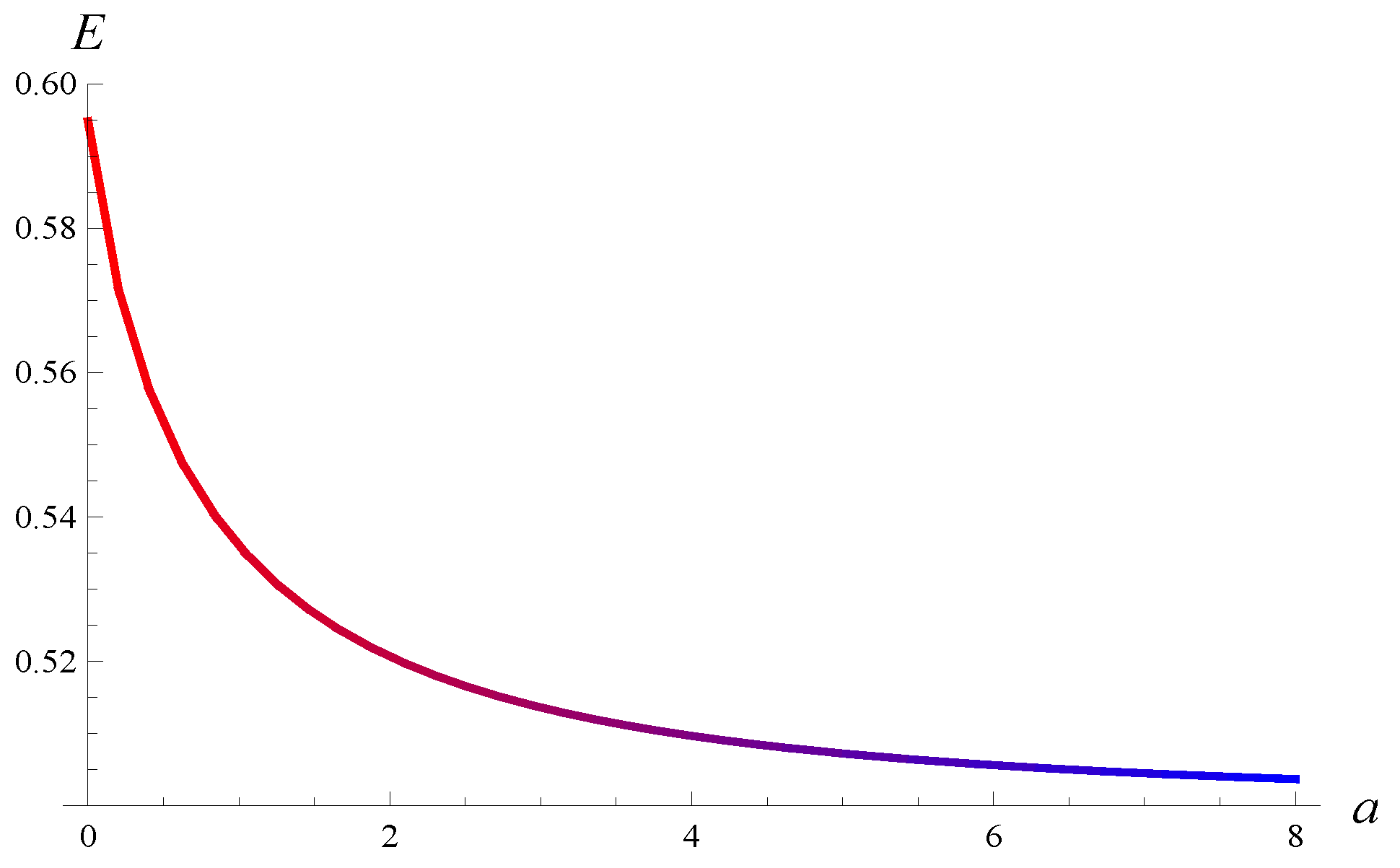
In Figure 6, the energy efficiency versus a is shown. As expected, the energy efficiency decreases with a because a smaller a prolongs the energy-saving phase, thereby increasing E. Similar to the previous section, a can be utilized to achieve a desired energy efficiency. For , we have , while for , we have . Hence, any value of E within the range can be obtained in this manner. For example, is achieved when .
Figure 6.
Energy efficiency vs. parameter a of active management during the energy-saving phase. The color changes with a as in Figure 4.
5.3. Combined Impact of Active Management during Both Phases
In this section, we test the most powerful option for controlling system performance: active management in both phases, with different parameterizations for each phase. Specifically, we use the dropping functions (50) and (49) in the energy-saving and transmission phases, respectively. This allows us to manipulate parameters a and b in (50) and (49), adjusting the aggressiveness of each function.
Figure 7 depicts the system’s energy efficiency versus parameters a and b. The achievable range of energy efficiency is now significantly wider, from , achieved with , up to , achieved with . For example, to set , there are now many possible combinations of a and b that satisfy this requirement. The red line in Figure 7 illustrates such combinations of a and b.
Figure 7.
Energy efficiency vs. parameters a and b of active management during both phases of operation. The red line corresponds to points which provide .
In Figure 8, the average queue length versus a and b is depicted. Because of the complex dependence on b, the minimum value is not reached on the boundary. The shortest average queue size is obtained for , while the longest is obtained for .
Figure 8.
Average queue size vs. parameters a and b of active management during both phases of operation.
Now, by manipulating a and b, we can seek to achieve a tradeoff between several performance characteristics. For instance, we may aim to minimize the average queue size while maximizing the throughput simultaneously. To design a cost function for this operation, we need to decide which of the two goals is more important and by how much. If, for example, we value minimizing the queue size three times more than maximizing the throughput, we can consider using the following cost function:
In Figure 9, the cost (51) versus a and b is depicted. The optimal setting (lowest cost) is therefore , which corresponds to passive management in the energy-saving phase and dropping function in the transmission phase.
Figure 9.
Cost vs. parameters a and b of active management during both phases of operation.
Alternatively, if we value maximizing the throughput three times more than minimizing the queue size, we can perhaps use the following cost function:
In Figure 10, the cost (52) versus a and b is shown. The optimal setting is, therefore, , i.e., .
Figure 10.
Cost vs. parameters a and b of active management during both phases of operation.
5.4. Impact of the Threshold Value
In this section, we investigate how the performance can be controlled by varying the threshold value, K, in two scenarios: when passive management is applied in both phases, and when active management is applied in both phases. In the latter case, we use two mild dropping functions, and . We maintain the buffer size and vary K from 1 to 100.
Figure 11 depicts the energy efficiency versus the threshold K in both scenarios of interest. In the case of passive management (red line), the energy efficiency changes very little with K, remaining close to 0.5 irrespective of the value of K. This outcome is not surprising, as adjusting K simply lengthens or shortens both phases proportionally. However, this observation has significant practical implications. In the passive management scenario, the only parameter available to adjust energy efficiency is K, and unfortunately, only minor changes in E are achievable by manipulating K. In contrast, in the active management scenario (blue line), we can significantly alter energy efficiency solely by adjusting K. In other words, if there is a need to maintain and unchanged while adjusting energy efficiency, K can be manipulated for this purpose as well.
Figure 11.
Energy efficiency vs. threshold K in two situations: when passive management is applied in both phases (red curve) and when active management is applied in both phases (blue curve).
In Figure 12, the average queue length versus threshold K is depicted in both scenarios of interest. As observed, the curve is almost identical and nearly linear in both cases. Thus, the ability to adjust the queue size is similar in both active and passive management approaches.
Figure 12.
Average queue size vs. threshold K in two situations: when passive management is applied in both phases (red curve) and when active management is applied in both phases (blue curve).
Figure 13 depicts the throughput versus the threshold K in both scenarios of interest. We see that in the case of active management (blue line), the throughput varies significantly with K, allowing us to control the throughput to a large extent, similar to how it was with energy efficiency in Figure 11. Likewise, the red line is almost flat in Figure 13, indicating that in the passive management case, only minor changes in throughput are achievable by adjusting K.
Figure 13.
Throughput vs. threshold K in two situations: when passive management is applied in both phases (red curve) and when active management is applied in both phases (blue curve).
When comparing Figure 13 with Figure 11, we also observe that in the active management case, better energy efficiency results in worse throughput, and vice versa. This is a clear consequence of the policy design, i.e., it is not possible to achieve both very high throughput and very low energy consumption simultaneously. The main advantage of active management, as applied here, is that we can adjust one of these characteristics to suit our needs, perhaps at the cost of the other. Such adjustment is hardly possible in the case of passive management, as the red lines in Figure 11 and Figure 13 are practically flat.
6. Conclusions
We studied a buffer with the N policy, enhanced with active management during both energy-saving and transmission phases. This extension allowed for much greater control over queue performance, compared to the N policy with passive management. We derived formulae on the queue length distribution, throughput, and energy efficiency of this extended policy. These formulae were proven for a general queue model, accommodating arbitrary service distribution and arbitrary parameterizations of active management in both phases.
Numerical results demonstrated how the queue’s performance can be tuned using active management in the transmission phase, energy-saving phase, or both simultaneously. Additionally, we presented solutions to optimization problems where the cost function balanced trade-offs between queue size and throughput.
We highlighted that without active management, adjusting the system’s energy efficiency through the threshold value manipulation is severely limited. Conversely, when active management is implemented, not only can we adjust energy efficiency using active management parameters, but the threshold value can also effectively serve this purpose. Furthermore, we observed that the system occasionally exhibits paradoxical behavior owing to its complexity. For example, increasing dropping probabilities in the transmission phase, energy-saving phase, or both, can sometimes increase the average queue size. Such phenomenon is impossible in a classic queue without the N policy.
Future research directions could explore models with general distributions of interarrival times. Exact solutions for such models may be exceedingly difficult, akin to the challenges posed by the G/G/1 queue, but various approximation techniques could be investigated to obtain approximate solutions. Alternatively, we may seek a solution to the model using the Markovian Arrival Process (MAP) [46]. It allows for precise modeling of the marginal distribution of interarrival times as well as the internal dependence structure of consecutive interarrival times. The main difficulty would be obtaining the distribution of the state of the modulating Markov chain at switching points, i.e., when the queue reaches the critical threshold K and when the buffer becomes empty.
Finally, we used active management based on the dropping function. This is a popular approach, but not the only possible one, to queue management. Other methods, e.g., [36,37,38,39,40,41,42], often utilize packet waiting time as an alternative or additional factor in the calculation of the dropping probability. Unfortunately, their queueing models are analytically intractable, even when applied to buffers without the N policy. The N policy, which introduces additional, non-trivial complexity, would make analytical solutions of such models completely out of reach, given the current state of queueing theory. However, such models can be studied using discrete-event network simulators. Similarly, models of whole networks of nodes exploiting the N policy with active management can be studied via simulations.
Funding
This research received no external funding.
Data Availability Statement
Data is contained within the article.
Conflicts of Interest
The author declares no conflicts of interest.
References
- Yadin, M.; Naor, P. Queueing Systems with a Removable Service Station. J. Oper. Res. Soc. 1963, 14, 393–405. [Google Scholar] [CrossRef]
- Jiang, F.C.; Huang, D.C.; Wang, K.H. Design approaches for optimizing power consumption of sensor node with N-policy M/G/1 queuing model. In Proceedings of the 4th International Conference on Queueing Theory and Network Applications, Singapore, 29–31 July 2009; ACM: Singapore, 2009; pp. 1–8. [Google Scholar]
- Maheswar, R.; Jayaparvathy, R. Power control algorithm for wireless sensor networks using N-policy M/M/1 queueing model. Int. J. Comput. Sci. Eng. 2010, 2, 2378–2382. [Google Scholar]
- Jiang, F.-C.; Huang, D.-C.; Yang, C.-T.; Leu, F.-Y. Lifetime elongation for wireless sensor network using queue-based approaches. J. Supercomput. 2011, 59, 1312–1335. [Google Scholar] [CrossRef]
- Ma, Z.; Yu, X.; Guo, S.; Zhang, Y. Analysis of wireless sensor networks with sleep mode and threshold activation. Wirel. Networks 2021, 27, 1431–1443. [Google Scholar] [CrossRef]
- Kempa, W.M.; Książek, K. On transient queue-size distribution in a finite-buffer model with threshold waking and early setup policy. Perform. Evaluation 2020, 140–141, 1–13. [Google Scholar] [CrossRef]
- Kempa, W.M.; Kurzyk, D. On Transient Queue-Size Distribution in a Model of WSN Node with Threshold-Type Power-Saving Algorithm. Sensors 2022, 22, 9285. [Google Scholar] [CrossRef]
- Nageswari, D.; Maheswar, R.; Kanagachidambaresan, G.R. Performance analysis of cluster based homogeneous sensor network using energy efficient N-policy (EENP) model. Clust. Comput. 2018, 22, 12243–12250. [Google Scholar] [CrossRef]
- Arumugam, S.K.; Mohammed, A.S.; Nagarajan, K.; Ramasubramanian, K.; Goyal, S.B.; Verma, C.; Mihaltan, T.C.; Safirescu, C.O. A Novel Energy Efficient Threshold Based Algorithm for Wireless Body Sensor Network. Energies 2022, 15, 6095. [Google Scholar] [CrossRef]
- Floyd, S.; Jacobson, V. Random early detection gateways for congestion avoidance. IEEE/ACM Trans. Netw. 1993, 1, 397–413. [Google Scholar] [CrossRef]
- Zhou, K.; Yeung, K.; Li, V. Nonlinear RED: Asimple yet efficient active queue management scheme. Comput. Networks 2006, 50, 3784. [Google Scholar] [CrossRef]
- Augustyn, D.R.; Domański, A.; Domańska, J. A choice of optimal packet dropping function for active queue management. Commun. Comput. Inf. Sci. 2010, 79, 199–206. [Google Scholar]
- Domańska, J.; Augustyn, D.R.; Domański, A. The choice of optimal 3-rd order polynomial packet dropping function for NLRED in the presence of self-similar traffic. Bull. Pol. Acad. Sci. Tech. Sci. 2012, 60, 779–786. [Google Scholar] [CrossRef]
- Zhang, S.; Sa, J.; Liu, J.; Wu, S. An improved RED algorithm with sinusoidal packet-marking probability and dynamic weight. In Proceedings of the 2011 International Conference on Electric Information and Control Engineering, Wuhan, China, 15–17 April 2011; pp. 1160–1163. [Google Scholar]
- Abdel-Jaber, H. An Exponential Active Queue Management Method Based on Random Early Detection. J. Comput. Networks Commun. 2020, 2020, 1–11. [Google Scholar] [CrossRef]
- Mahajan, M.; Singh, T.P. The Modified Gaussian Function based RED (MGF-RED) Algorithm for Congestion Avoidance in Mobile Ad Hoc Networks. Int. J. Comput. Appl. 2014, 91, 39–44. [Google Scholar] [CrossRef]
- Giménez, A.; Murcia, M.A.; Amigó, J.M.; Martínez-Bonastre, O.; Valero, J. New RED-Type TCP-AQM Algorithms Based on Beta Distribution Drop Functions. Appl. Sci. 2022, 12, 11176. [Google Scholar] [CrossRef]
- Feng, C.-W.; Huang, L.-F.; Xu, C.; Chang, Y.-C. Congestion Control Scheme Performance Analysis Based on Nonlinear RED. IEEE Systems J. 2017, 11, 2247–2254. [Google Scholar] [CrossRef]
- Patel, S.; Karmeshu. A New Modified Dropping Function for Congested AQM Networks. Wirel. Pers. Commun. 2018, 104, 37–55. [Google Scholar] [CrossRef]
- Hassan, S.O.; Nwaocha, V.O.; Rufai, A.U.; Odule, T.J.; Enem, T.A.; Ogundele, L.A.; Usman, S.A. Random early detection-quadratic linear: An enhanced active queue management algorithm. Bull. Electr. Eng. Informatics 2022, 11, 2262–2272. [Google Scholar] [CrossRef]
- Hassan, S.; Rufai, A. Modified dropping-random early detection (MD-RED): A modified algorithm for controlling network congestion. Int. J. Inf. Technol. 2023, 15, 1499–1508. [Google Scholar] [CrossRef]
- Bonald, T.; May, M.; Bolot, J.-C. Analytic evaluation of RED performance. In Proceedings of the IEEE INFOCOM 2000: Conference on Computer Communications. Nineteenth Annual Joint Conference of the IEEE Computer and Communications Societies (Cat. No.00CH37064), Tel Aviv, Israel, 26–30 March 2000; pp. 1415–1424. [Google Scholar]
- Hao, W.; Wei, Y. An Extended GIX/M/1/N Queueing Model for Evaluating the Performance of AQM Algorithms with Aggregate Traffic. Lect. Notes Comput. Sci. 2005, 3619, 395–414. [Google Scholar]
- Kempa, W.M. Time-dependent queue-size distribution in the finite GI/M/1 model with AQM-type dropping. Acta Electrotech Nica Et Inform. 2013, 13, 85–90. [Google Scholar] [CrossRef]
- Tikhonenko, O.; Kempa, W.M. Performance evaluation of an M/G/n-type queue with bounded capacity and packet dropping. Int. J. Appl. Math. Comput. Sci. 2016, 26, 841–854. [Google Scholar] [CrossRef]
- Tikhonenko, O.; Kempa, W.M. Erlang service system with limited memory space under control of AQM mechanizm. Commun. Comput. Inf. Sci. 2017, 718, 366–379. [Google Scholar]
- Mrozowski, P.; Chydzinski, A. Queues with dropping functions and autocorrelated arrivals. Methodol. Comput. Appl. Probab. 2018, 20, 97–115. [Google Scholar] [CrossRef]
- Chydziñski, A.; Chróst, U. Analysis of AQM queues with queue size based packet dropping. Int. J. Appl. Math. Comput. Sci. 2011, 21, 567–577. [Google Scholar] [CrossRef]
- Chydzinski, A. Queues with the dropping function and non-Poisson arrivals. IEEE Access 2020, 8, 39819–39829. [Google Scholar] [CrossRef]
- Chydzinski, A. Non-Stationary Characteristics of AQM Based on the Queue Length. Sensors 2023, 23, 485. [Google Scholar] [CrossRef]
- Zhao, S.; Wang, P.; He, J. Simulation analysis of congestion control in WSN based on AQM. In Proceedings of the 2011 International Conference on Mechatronic Science, Electric Engineering and Computer (MEC), Jilin, China, 19–22 August 2011; pp. 197–200. [Google Scholar]
- Rezaee, A.A.; Yaghmaee, M.H.; Rahmani, A.M.; Mohajerzadeh, A.H. HOCA: Healthcare Aware Optimized Congestion Avoidance and control protocol for wireless sensor networks. J. Netw. Comput. Appl. 2014, 37, 216–228. [Google Scholar] [CrossRef]
- Rezaee, A.A.; Pasandideh, F. A Fuzzy Congestion Control Protocol Based on Active Queue Management in Wireless Sensor Networks with Medical Applications. Wirel. Pers. Commun. 2017, 98, 815–842. [Google Scholar] [CrossRef]
- Asonye, E.A.; Musa, S.M. Analysis of Personal Area Networks for ZigBee Environment Using Random Early Detec-tion-Active Queue Management Model. In Proceedings of the International Conference on Industrial Engineering and Operations Management, Toronto, ON, Canada, 23–25 October 2019; pp. 1441–1455. [Google Scholar]
- Kumar, H.; Kumar, S.M.D.; Nagarjun, E. Congestion Estimation and Mitigation Using Fuzzy System in Wireless Sensor Network. Lect. Notes Netw. Syst. 2022, 329, 655–667. [Google Scholar]
- Nichols, K.; Jacobson, V. Controlling Queue Delay. Commun. ACM 2012, 55, 42–50. [Google Scholar] [CrossRef]
- Kahe, G.; Jahangir, A.H. A self-tuning controller for queuing delay regulation in TCP/AQM networks. Telecommun. Syst. 2018, 71, 215–229. [Google Scholar] [CrossRef]
- Alaoui, S.B.; El Tissir, E.; Chaibi, N. Analysis and design of robust guaranteed cost Active Queue Management. Comput. Commun. 2020, 159, 124–1321. [Google Scholar]
- Wang, H. Trade-off queuing delay and link utilization for solving bufferbloaTrade-off queuing delay and link utilization for solving bufferbloat. ICT Express 2020, 6, 269–272. [Google Scholar] [CrossRef]
- Hotchi, R.; Chibana, H.; Iwai, T.; Kubo, R. Active queue management supporting TCP flows using disturbance observer and Smith predictor. IEEE Access 2020, 8, 173401–173413. [Google Scholar] [CrossRef]
- Wang, C.; Chen, X.; Cao, J.; Qiu, J.; Liu, Y.; Luo, Y. Neural Network-Based Distributed Adaptive Pre-Assigned Finite-Time Consensus of Multiple TCP/AQM Networks. IEEE Trans. Circuits Syst. I: Regul. Pap. 2021, 68, 387–395. [Google Scholar] [CrossRef]
- Shen, J.; Jing, Y.; Ren, T. Adaptive finite time congestion tracking control for TCP/AQM system with input-saturation. Int. J. Syst. Sci. 2021, 53, 253–264. [Google Scholar] [CrossRef]
- Barczyk, M.; Chydzinski, A. AQM based on the queue length: A real-network study. PLoS ONE 2022, 17, e0263407. [Google Scholar] [CrossRef]
- Chydzinski, A. Duration of the buffer overflow period in a batch arrival queue. Perform. Evaluation 2006, 63, 493–508. [Google Scholar] [CrossRef]
- Asmussen, S. Applied Probability and Queues, 2nd ed.; Springer: New York, NY, USA, 2003. [Google Scholar]
- Dudin, A.N.; Klimenok, V.I.; Vishnevsky, V.M. The Theory of Queuing Systems with Correlated Flows; Springer: Cham, Switzerland, 2020. [Google Scholar]
Disclaimer/Publisher’s Note: The statements, opinions and data contained in all publications are solely those of the individual author(s) and contributor(s) and not of MDPI and/or the editor(s). MDPI and/or the editor(s) disclaim responsibility for any injury to people or property resulting from any ideas, methods, instructions or products referred to in the content. |
© 2024 by the author. Published by MDPI on behalf of the International Institute of Knowledge Innovation and Invention. Licensee MDPI, Basel, Switzerland. This article is an open access article distributed under the terms and conditions of the Creative Commons Attribution (CC BY) license (https://creativecommons.org/licenses/by/4.0/).












