A Plant-Based Diet Alleviates Molecular Pulmonary Abnormalities in Hypertension
Highlights
- A plant-based diet prevented and reversed compromised lung endothelial nitric oxide synthase in hypertensive rats, despite not impacting systemic hypertension.
- A plant-based diet enhanced expression of epithelial junction proteins and atten-uated profibrotic proteins.
- These positive molecular effects are associated with improved lung function and reduced lung disease in pulmonary hypertension.
- A plant-based diet could be used as a treatment for pulmonary hypertension, but more research is needed.
Abstract
1. Introduction
2. Materials and Methods
2.1. Western Blot
2.2. Histology
2.3. Statistical Analysis
3. Results
3.1. Impacts of a Plant-Based Diet on Lung Endothelial Nitric Oxide Synthase (eNOS) in Hypertension
3.2. Impacts of a Plant-Based Diet on Expression of Proteins Involved in Lung Epithelial Integrity and Fibrosis in Hypertension
3.3. Impacts of a Plant-Based Diet on Lung Inflammatory Signaling Proteins in Hypertension
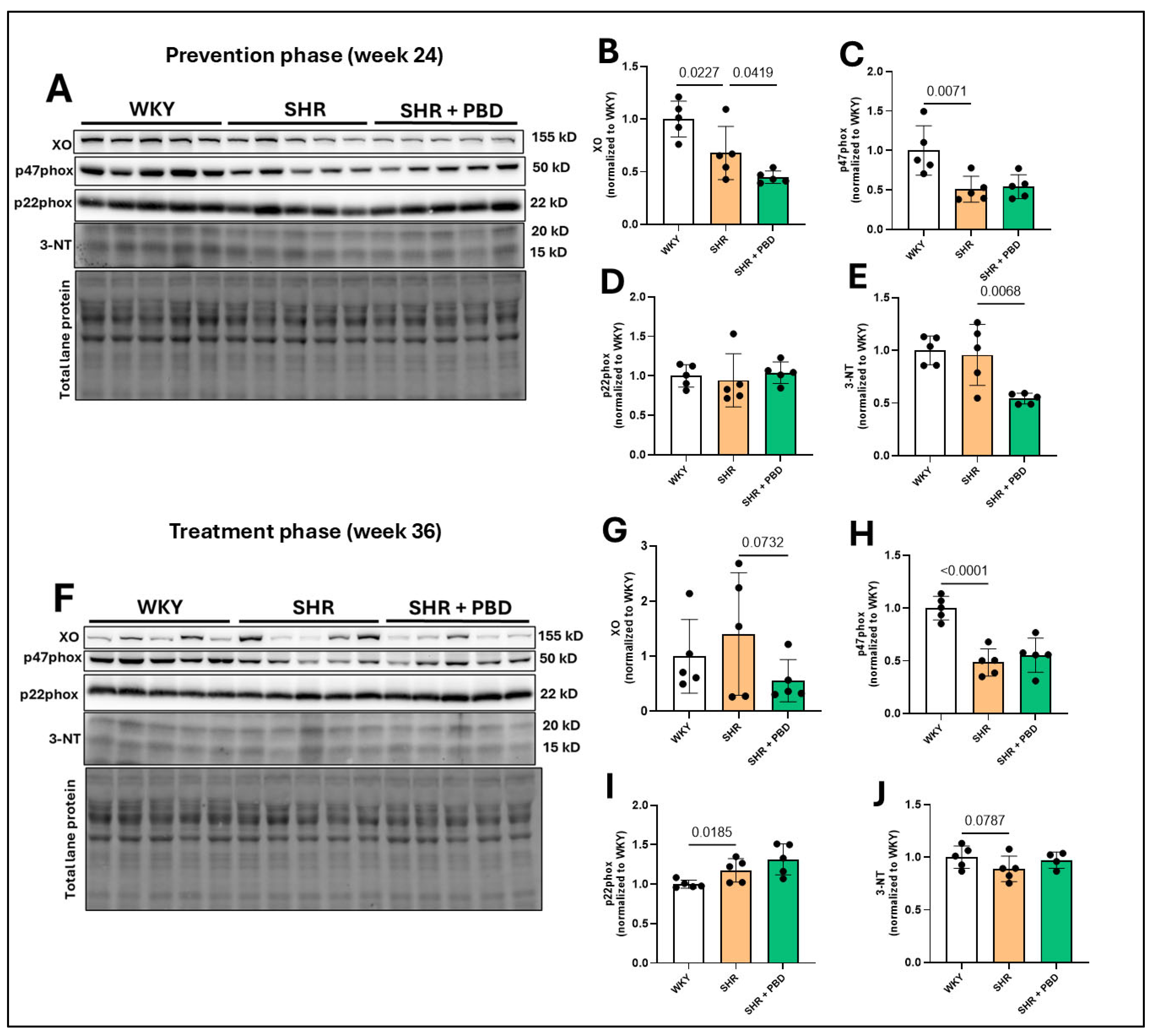
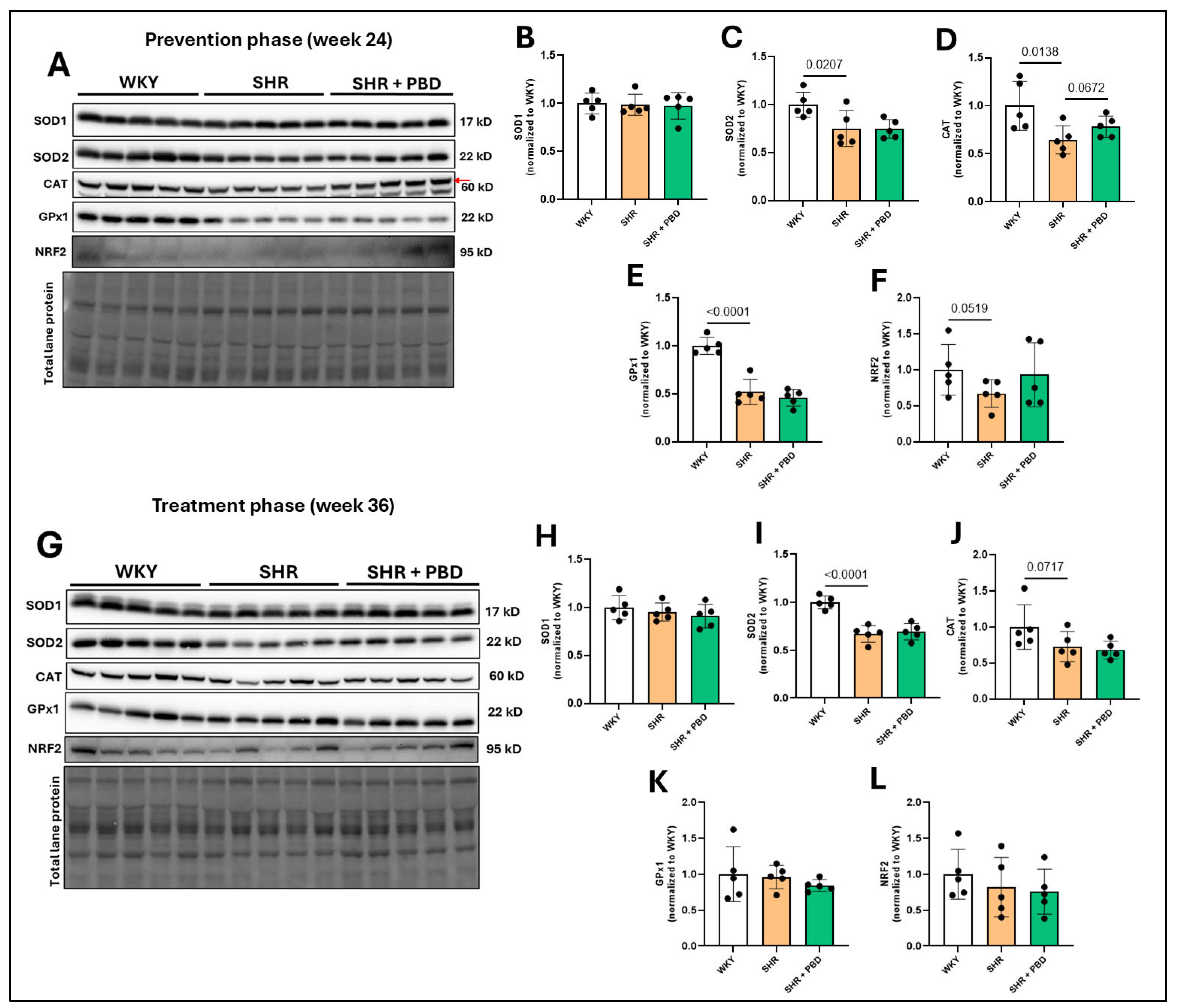
3.4. Impacts of a Plant-Based Diet in Pulmonary Redox Proteins
3.5. Impacts of PBD on Lung Architecture and Fibrosis in Female SHRs
4. Discussion
5. Conclusions
Supplementary Materials
Author Contributions
Funding
Institutional Review Board Statement
Data Availability Statement
Conflicts of Interest
References
- Chang, K.Y.; Duval, S.; Badesch, D.B.; Bull, T.M.; Chakinala, M.M.; De Marco, T.; Frantz, R.P.; Hemnes, A.; Mathai, S.C.; Rosenzweig, E.B.; et al. Mortality in Pulmonary Arterial Hypertension in the Modern Era: Early Insights From the Pulmonary Hypertension Association Registry. J. Am. Heart Assoc. 2022, 11, e024969. [Google Scholar] [CrossRef]
- Itelman, E.; Segel, M.J.; Kuperstein, R.; Feinberg, M.; Segev, A.; Segal, G.; Maor, E.; Grossman, E. Pulmonary Hypertension Is Associated With Systemic Arterial Hypertension Among Patients With Normal Left Ventricular Diastolic Function. J. Am. Heart Assoc. 2021, 10, e023603. [Google Scholar] [CrossRef]
- Memon, H.A.; Park, M.H. Pulmonary Arterial Hypertension in Women. Methodist Debakey Cardiovasc. J. 2017, 13, 224–237. [Google Scholar] [CrossRef]
- Lau, E.M.T.; Giannoulatou, E.; Celermajer, D.S.; Humbert, M. Epidemiology and treatment of pulmonary arterial hypertension. Nat. Rev. Cardiol. 2017, 14, 603–614. [Google Scholar] [CrossRef]
- Oliveira, A.C.; Richards, E.M.; Raizada, M.K. Pulmonary hypertension: Pathophysiology beyond the lung. Pharmacol. Res. 2020, 151, 104518. [Google Scholar] [CrossRef] [PubMed]
- Marinho, Y.; Villarreal, E.S.; Loya, O.; Oliveira, S.D. Mechanisms of lung endothelial cell injury and survival in pulmonary arterial hypertension. Am. J. Physiol.-Lung Cell. Mol. Physiol. 2024, 327, L972–L983. [Google Scholar] [CrossRef] [PubMed]
- Adu-Amankwaah, J.; Shi, Y.; Song, H.; Ma, Y.; Liu, J.; Wang, H.; Yuan, J.; Sun, K.; Hu, Q.; Tan, R. Signaling pathways and targeted therapy for pulmonary hypertension. Signal Transduct. Target. Ther. 2025, 10, 207. [Google Scholar] [CrossRef]
- Wang, A.; Pan, Q.; Zhang, J.; Gong, S.; Zhang, F.; Liang, N.; Yang, Y.; Jiang, Z. Role of inflammation in endothelial responses in Pulmonary Hypertension. Biomed. Pharmacother. 2025, 188, 118206. [Google Scholar] [CrossRef] [PubMed]
- Liu, R.M.; Desai, L.P. Reciprocal regulation of TGF-β and reactive oxygen species: A perverse cycle for fibrosis. Redox Biol. 2015, 6, 565–577. [Google Scholar] [CrossRef]
- Higashi, Y. Roles of Oxidative Stress and Inflammation in Vascular Endothelial Dysfunction-Related Disease. Antioxidants 2022, 11, 1958. [Google Scholar] [CrossRef]
- Callejo, M.; Barberá, J.A.; Duarte, J.; Perez-Vizcaino, F. Impact of Nutrition on Pulmonary Arterial Hypertension. Nutrients 2020, 12, 169. [Google Scholar] [CrossRef]
- Wharton, R.C.; Wang, J.G.; Choi, Y.; Eisenberg, E.; Jackson, M.K.; Hanson, C.; Liu, B.; Washko, G.R.; Kalhan, R.; Jacobs, D.R.; et al. Associations of a plant-centered diet and lung function across early to mid-adulthood: The CARDIA Lung Study. Respir. Res. 2024, 25, 122. [Google Scholar] [CrossRef]
- Lin, P.H.; Leslie, D.; Levine, M.; Davis, G.; Esselstyn, C. Plant-Based Diet Reverses Vascular Endothelial Dysfunction in Patients with Peripheral Arterial Disease. Int. J. Dis. Reversal Prev. 2020, 2, 15. [Google Scholar] [CrossRef]
- Najjar, R.S.; Moore, C.E.; Montgomery, B.D. A defined, plant-based diet utilized in an outpatient cardiovascular clinic effectively treats hypercholesterolemia and hypertension and reduces medications. Clin. Cardiol. 2018, 41, 307–313. [Google Scholar] [CrossRef] [PubMed]
- Najjar, R.S.; Turner, C.G.; Wong, B.J.; Feresin, R.G. Berry-Derived Polyphenols in Cardiovascular Pathologies: Mechanisms of Disease and the Role of Diet and Sex. Nutrients 2021, 13, 387. [Google Scholar] [CrossRef] [PubMed]
- Loke, W.M.; Proudfoot, J.M.; Hodgson, J.M.; McKinley, A.J.; Hime, N.; Magat, M.; Stocker, R.; Croft, K.D. Specific Dietary Polyphenols Attenuate Atherosclerosis in Apolipoprotein E–Knockout Mice by Alleviating Inflammation and Endothelial Dysfunction. Arterioscler. Thromb. Vasc. Biol. 2010, 30, 749–757. [Google Scholar] [CrossRef] [PubMed]
- Yamagata, K. Polyphenols Regulate Endothelial Functions and Reduce the Risk of Cardiovascular Disease. Curr. Pharm. Des. 2019, 25, 2443–2458. [Google Scholar] [CrossRef]
- Najjar, R.S.; Hekmatyar, N.; Wang, Y.; Ngo, V.; Lail, H.L.; Tejada, J.P.; Danh, J.P.; Wanders, D.; Feresin, R.G.; Mehta, P.K.; et al. Prevention and reversal of hypertension-induced coronary microvascular dysfunction by a plant-based diet. J. Am. Heart Assoc. 2025, in press. [Google Scholar] [CrossRef]
- Aharinejad, S.; Schraufnagel, D.E.; Böck, P.; MacKay, C.A.; Larson, E.K.; Miksovsky, A.; Marks, S.C., Jr. Spontaneously hypertensive rats develop pulmonary hypertension and hypertrophy of pulmonary venous sphincters. Am. J. Pathol. 1996, 148, 281–290. [Google Scholar]
- Claassen, V. 10—Housing Conditions. In Techniques in the Behavioral and Neural Sciences; Elsevier: Amsterdam, The Netherlands, 1994; Volume 12, pp. 225–250. [Google Scholar]
- Rothwell, J.A.; Perez-Jimenez, J.; Neveu, V.; Medina-Remon, A.; M’Hiri, N.; Garcia-Lobato, P.; Manach, C.; Knox, C.; Eisner, R.; Wishart, D.S.; et al. Phenol-Explorer 3.0: A major update of the Phenol-Explorer database to incorporate data on the effects of food processing on polyphenol content. Database 2013, 2013, bat070. [Google Scholar] [CrossRef]
- Rothwell, J.A.; Urpi-Sarda, M.; Boto-Ordoñez, M.; Llorach, R.; Farran-Codina, A.; Barupal, D.K.; Neveu, V.; Manach, C.; Andres-Lacueva, C.; Scalbert, A. Systematic analysis of the polyphenol metabolome using the Phenol-Explorer database. Mol. Nutr. Food Res. 2016, 60, 203–211. [Google Scholar] [CrossRef]
- Pérez-Jiménez, J.; Neveu, V.; Vos, F.; Scalbert, A. Systematic Analysis of the Content of 502 Polyphenols in 452 Foods and Beverages: An Application of the Phenol-Explorer Database. J. Agric. Food Chem. 2010, 58, 4959–4969. [Google Scholar] [CrossRef]
- Nair, A.B.; Jacob, S. A simple practice guide for dose conversion between animals and human. J. Basic Clin. Pharm. 2016, 7, 27–31. [Google Scholar] [CrossRef]
- Krebs-Smith, S.M.; Guenther, P.M.; Subar, A.F.; Kirkpatrick, S.I.; Dodd, K.W. Americans Do Not Meet Federal Dietary Recommendations1. J. Nutr. 2010, 140, 1832–1838. [Google Scholar] [CrossRef]
- Kawashima, S.; Yokoyama, M. Dysfunction of Endothelial Nitric Oxide Synthase and Atherosclerosis. Arterioscler. Thromb. Vasc. Biol. 2004, 24, 998–1005. [Google Scholar] [CrossRef]
- Heiss, C.; Rodriguez-Mateos, A.; Kelm, M. Central role of eNOS in the maintenance of endothelial homeostasis. Antioxid. Redox Signal. 2015, 22, 1230–1242. [Google Scholar] [CrossRef] [PubMed]
- Tran, N.; Garcia, T.; Aniqa, M.; Ali, S.; Ally, A.; Nauli, S.M. Endothelial Nitric Oxide Synthase (eNOS) and the Cardiovascular System: In Physiology and in Disease States. Am. J. Biomed. Sci. Res. 2022, 15, 153–177. [Google Scholar] [CrossRef] [PubMed]
- Bae, G.Y.; Choi, S.J.; Lee, J.S.; Jo, J.; Lee, J.; Kim, J.; Cha, H.J. Loss of E-cadherin activates EGFR-MEK/ERK signaling, which promotes invasion via the ZEB1/MMP2 axis in non-small cell lung cancer. Oncotarget 2013, 4, 2512–2522. [Google Scholar] [CrossRef] [PubMed]
- Chelladurai, P.; Seeger, W.; Pullamsetti, S.S. Matrix metalloproteinases and their inhibitors in pulmonary hypertension. Eur. Respir. J. 2012, 40, 766–782. [Google Scholar] [CrossRef]
- Church, A.C.; Martin, D.H.; Wadsworth, R.; Bryson, G.; Fisher, A.J.; Welsh, D.J.; Peacock, A.J. The reversal of pulmonary vascular remodeling through inhibition of p38 MAPK-alpha: A potential novel anti-inflammatory strategy in pulmonary hypertension. Am. J. Physiol. Lung Cell. Mol. Physiol. 2015, 309, L333–L347. [Google Scholar] [CrossRef]
- Das, M.; Zawada, W.M.; West, J.; Stenmark, K.R. JNK2 regulates vascular remodeling in pulmonary hypertension. Pulm. Circ. 2018, 8, 2045894018778156. [Google Scholar] [CrossRef] [PubMed]
- Li, J.; Minczuk, K.; Huang, Q.; Kemp, B.A.; Howell, N.L.; Chordia, M.D.; Roy, R.J.; Patrie, J.T.; Qureshi, Z.; Kramer, C.M.; et al. Progressive Cardiac Metabolic Defects Accompany Diastolic and Severe Systolic Dysfunction in Spontaneously Hypertensive Rat Hearts. J. Am. Heart Assoc. 2023, 12, e026950. [Google Scholar] [CrossRef]
- Mirsky, I.; Pfeffer, J.M.; Pfeffer, M.A.; Braunwald, E. The contractile state as the major determinant in the evolution of left ventricular dysfunction in the spontaneously hypertensive rat. Circ. Res. 1983, 53, 767–778. [Google Scholar] [CrossRef]
- Morton, L.; Braakhuis, A.J. The Effects of Fruit-Derived Polyphenols on Cognition and Lung Function in Healthy Adults: A Systematic Review and Meta-Analysis. Nutrients 2021, 13, 4273. [Google Scholar] [CrossRef]
- Pounis, G.; Arcari, A.; Costanzo, S.; Di Castelnuovo, A.; Bonaccio, M.; Persichillo, M.; Donati, M.B.; de Gaetano, G.; Iacoviello, L. Favorable association of polyphenol-rich diets with lung function: Cross-sectional findings from the Moli-sani study. Respir. Med. 2018, 136, 48–57. [Google Scholar] [CrossRef]
- Varraso, R.; Dumas, O.; Tabung, F.K.; Boggs, K.M.; Fung, T.T.; Hu, F.; Giovannucci, E.; Speizer, F.E.; Willett, W.C.; Camargo, C.A., Jr. Healthful and Unhealthful Plant-Based Diets and Chronic Obstructive Pulmonary Disease in U.S. Adults: Prospective Study. Nutrients 2023, 15, 765. [Google Scholar] [CrossRef] [PubMed]
- Wang, T.; Zhao, C.; Fang, X.; Zhao, J.; Chao, W.; Bo, Y.; Zhou, L. Healthful Plant-Based Dietary Patterns Associated with Reduced Adverse Effects of Air Pollution on COPD: Findings from a Large Cohort Study. Nutrients 2025, 17, 1055. [Google Scholar] [CrossRef] [PubMed]
- Jasemi, S.V.; Khazaei, H.; Aneva, I.Y.; Farzaei, M.H.; Echeverria, J. Medicinal Plants and Phytochemicals for the Treatment of Pulmonary Hypertension. Front. Pharmacol. 2020, 11, 145. [Google Scholar] [CrossRef]
- Hua, C.; Zhao, J.; Wang, H.; Chen, F.; Meng, H.; Chen, L.; Zhang, Q.; Yan, J.; Yuan, L. Apple polyphenol relieves hypoxia-induced pulmonary arterial hypertension via pulmonary endothelium protection and smooth muscle relaxation: In vivo and in vitro studies. Biomed. Pharmacother. 2018, 107, 937–944. [Google Scholar] [CrossRef]
- Türck, P.; Fraga, S.; Salvador, I.; Campos-Carraro, C.; Lacerda, D.; Bahr, A.; Ortiz, V.; Hickmann, A.; Koetz, M.; Belló-Klein, A.; et al. Blueberry extract decreases oxidative stress and improves functional parameters in lungs from rats with pulmonary arterial hypertension. Nutrition 2020, 70, 110579. [Google Scholar] [CrossRef]
- Mendelsohn, M.E.; Karas, R.H. The protective effects of estrogen on the cardiovascular system. N. Engl. J. Med. 1999, 340, 1801–1811. [Google Scholar] [CrossRef]
- Farhat, M.Y.; Chen, M.F.; Bhatti, T.; Iqbal, A.; Cathapermal, S.; Ramwell, P.W. Protection by oestradiol against the development of cardiovascular changes associated with monocrotaline pulmonary hypertension in rats. Br. J. Pharmacol. 1993, 110, 719–723. [Google Scholar] [CrossRef]
- Umar, S.; Iorga, A.; Matori, H.; Nadadur, R.D.; Li, J.; Maltese, F.; van der Laarse, A.; Eghbali, M. Estrogen rescues preexisting severe pulmonary hypertension in rats. Am. J. Respir. Crit. Care Med. 2011, 184, 715–723. [Google Scholar] [CrossRef] [PubMed]
- Boucherat, O.; Agrawal, V.; Lawrie, A.; Bonnet, S. The Latest in Animal Models of Pulmonary Hypertension and Right Ventricular Failure. Circ. Res. 2022, 130, 1466–1486. [Google Scholar] [CrossRef] [PubMed]
- Gomart, S.; Damoiseaux, C.; Jespers, P.; Makanga, M.; Labranche, N.; Pochet, S.; Michaux, C.; Berkenboom, G.; Naeije, R.; McEntee, K.; et al. Pulmonary vasoreactivity in spontaneously hypertensive rats—Effects of endothelin-1 and leptin. Respir. Res. 2014, 15, 12. [Google Scholar] [CrossRef]
- Roldán Gómez, F.J.; Aranda Fraustro, A.; Gómez Soto, L.; Pulido Zamudio, T.; Sánchez Mendoza, A.; Barbosa Carreño, J.A. Heritable pulmonary arterial hypertension in rats with spontaneous systemic hypertension. Rev. Española Cardiol. (Engl. Ed.) 2024, 77, 510–600. [Google Scholar] [CrossRef]
- Langer, A.; Schreckenberg, R.; Schlüter, K.-D. Right Ventricular Hypertrophy in Spontaneously Hypertensive Rats (SHR/NHsd) Is Associated with Inter-Individual Variations of the Pulmonary Endothelin System. Biology 2024, 13, 752. [Google Scholar] [CrossRef] [PubMed]
- Kodavanti, U.P.; Schladweiler, M.C.; Ledbetter, A.D.; Watkinson, W.P.; Campen, M.J.; Winsett, D.W.; Richards, J.R.; Crissman, K.M.; Hatch, G.E.; Costa, D.L. The Spontaneously Hypertensive Rat as a Model of Human Cardiovascular Disease: Evidence of Exacerbated Cardiopulmonary Injury and Oxidative Stress from Inhaled Emission Particulate Matter. Toxicol. Appl. Pharmacol. 2000, 164, 250–263. [Google Scholar] [CrossRef]
- Ghosh, S.; Gupta, M.; Xu, W.; Mavrakis, D.A.; Janocha, A.J.; Comhair, S.A.; Haque, M.M.; Stuehr, D.J.; Yu, J.; Polgar, P.; et al. Phosphorylation inactivation of endothelial nitric oxide synthesis in pulmonary arterial hypertension. Am. J. Physiol. Lung Cell. Mol. Physiol. 2016, 310, L1199–L1205. [Google Scholar] [CrossRef]
- German, Z.; Chambliss, K.L.; Pace, M.C.; Arnet, U.A.; Lowenstein, C.J.; Shaul, P.W. Molecular basis of cell-specific endothelial nitric-oxide synthase expression in airway epithelium. J. Biol. Chem. 2000, 275, 8183–8189. [Google Scholar] [CrossRef]
- Sohal, S.S.; Walters, E.H. Epithelial mesenchymal transition (EMT) in small airways of COPD patients. Thorax 2013, 68, 783–784. [Google Scholar] [CrossRef] [PubMed]









| Protein Target | Company * | Catalog Number |
|---|---|---|
| 3-nitrotyrosine | Cell Signaling | 92212 |
| α-SMA | Cell Signaling | 19245 |
| c-Jun | Cell Signaling | 9165 |
| phospho-c-Jun | Cell Signaling | 9261 |
| Catalase | Cell Signaling | 14097 |
| E-cadherin | Cell Signaling | 3195 |
| eNOS | Cell Signaling | 32027 |
| ERK1/2 | Cell Signaling | 9102 |
| Phospho-ERK1/2 | Cell Signaling | 9101 |
| GPx1 | R&D | AF3798 |
| MMP9 | Cell Signaling | 24317 |
| NF-κB | Cell Signaling | 4764 |
| NRF2 | Cell Signaling | 20733 |
| phospho-NF-κB | Cell Signaling | 3033 |
| p22phox | Cell Signaling | 27297 |
| p38 | Cell Signaling | 8690 |
| phospho-p38 | Cell Signaling | 4511 |
| p47phox | Cell Signaling | 63290 |
| SAPK/JNK | Cell Signaling | 9252 |
| phospho-SAPK/JNK | Cell Signaling | 4668 |
| SOD1 | Cell Signaling | 37385 |
| SOD2 | Cell Signaling | 13141 |
| TGF-β1 | Abcam | ab215715 |
| Vimentin | Cell Signaling | 5741 |
| Xanthine oxidase | Abcam | ab109235 |
| Rabbit secondary | Cell Signaling | 7074 |
| Goat secondary | R&D | HAF109 |
Disclaimer/Publisher’s Note: The statements, opinions and data contained in all publications are solely those of the individual author(s) and contributor(s) and not of MDPI and/or the editor(s). MDPI and/or the editor(s) disclaim responsibility for any injury to people or property resulting from any ideas, methods, instructions or products referred to in the content. |
© 2025 by the authors. Published by MDPI on behalf of the Polish Respiratory Society. Licensee MDPI, Basel, Switzerland. This article is an open access article distributed under the terms and conditions of the Creative Commons Attribution (CC BY) license (https://creativecommons.org/licenses/by/4.0/).
Share and Cite
Najjar, R.S.; Jagirdar, J.; Gewirtz, A.T. A Plant-Based Diet Alleviates Molecular Pulmonary Abnormalities in Hypertension. Adv. Respir. Med. 2025, 93, 49. https://doi.org/10.3390/arm93060049
Najjar RS, Jagirdar J, Gewirtz AT. A Plant-Based Diet Alleviates Molecular Pulmonary Abnormalities in Hypertension. Advances in Respiratory Medicine. 2025; 93(6):49. https://doi.org/10.3390/arm93060049
Chicago/Turabian StyleNajjar, Rami Salim, Jaishree Jagirdar, and Andrew T. Gewirtz. 2025. "A Plant-Based Diet Alleviates Molecular Pulmonary Abnormalities in Hypertension" Advances in Respiratory Medicine 93, no. 6: 49. https://doi.org/10.3390/arm93060049
APA StyleNajjar, R. S., Jagirdar, J., & Gewirtz, A. T. (2025). A Plant-Based Diet Alleviates Molecular Pulmonary Abnormalities in Hypertension. Advances in Respiratory Medicine, 93(6), 49. https://doi.org/10.3390/arm93060049

