Optimizing a Double Stage Heat Transformer Performance by Levenberg–Marquardt Artificial Neural Network
Abstract
1. Introduction
2. Materials and Methods
2.1. Signal Characterization
2.2. Artificial Neural Networks
2.3. Hardware and Software
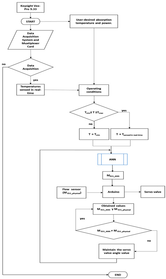
2.3.1. Automatization for Flow Control
2.3.2. Flow Sensor
2.3.3. Arduino® UNO Interface
- M: Flow [kg/s];
- α: Servo valve angle [°C]
2.3.4. Data Acquisition
2.3.5. Visual Engineering Environment Software
- Changes in the vector of operating conditions of the DSHT.
- Acquiring the MEV1_physical value before detecting the valve rotation value.
3. Results
Transient State Simulator and DSHT ANN













4. Discussion
5. Conclusions
Author Contributions
Funding
Data Availability Statement
Acknowledgments
Conflicts of Interest
Abbreviations
| AHT | Absorption heat transformer |
| ANN | Artificial neural networks |
| COP | Coefficient of performance (dimensionless) |
| DSHT | Double-stage heat transformer |
| FR1 | Flow ratio in AHT (dimensionless) |
| FR2 | Flow ratio in DSHT (dimensionless) |
| GTL | Gross temperature lift (K) |
| MEV1 | Evaporator mass flow in AHT (kg/s) |
| MEV2 | Evaporator mass flow in DSHT (kg/s) |
| MSE | Mean squared error (kg2/s2) |
| QAB2 | Absorption thermal power in DSHT (kW) |
| QGE1 | Desorption thermal power in AHT (kW) |
| QGE2 | Desorption thermal power in DSHT (kW) |
| QEV1 | Evaporation thermal power in AHT (kW) |
| QEV2 | Evaporation thermal power in DSHT (kW) |
| TCO1 | Condenser temperature in AHT (°C) |
| TCO2 | Condenser temperature in DSHT (°C) |
| TEV1 | Evaporator temperature in AHT (°C) |
| TEV2 | Evaporator temperature in DSHT (°C) |
| TAB1 | Absorption temperature in AHT (°C) |
| TAB2 | Absorption temperature in DSHT (°C) |
| R | Strength of correlation (dimensionless) |
Appendix A

Appendix B

Appendix C

References
- Yuan, M.; Mathiesen, B.V.; Schneider, N.; Xia, J.; Zheng, W.; Sorknæs, P.; Lund, H.; Zhang, L. Renewable energy and waste heat recovery in district heating systems in China: A systematic review. Energy 2024, 294, 130788. [Google Scholar] [CrossRef]
- IEA. International Energy Agency. Available online: https://www.iea.org/reports/energy-technology-perspectives-2024 (accessed on 5 November 2024).
- Vázquez-Aveledo, S.; Romero, R.J.; Montiel-González, M.; Cerezo, J. Control Strategy Based on Artificial Intelligence for a Double-Stage Absorption Heat Transformer. Processes 2023, 11, 1632. [Google Scholar] [CrossRef]
- Cudok, F.; Giannetti, N.; Ciganda, J.L.C.; Aoyama, J.; Babu, P.; Coronas, A.; Ziegler, F. Absorption heat transformer-state-of-the-art of industrial applications. Renew. Sustain. Energy Rev. 2021, 141, 110757. [Google Scholar] [CrossRef]
- Romero, R.J.; Cerezo, J.; Rodríguez-Martínez, A.; Montiel, M. Absorption Heat Transformer for Solar Pond Energy Temperature Upgrading. Chem. Eng. Trans. 2021, 86, 703–708. [Google Scholar] [CrossRef]
- Morales-Gómez, L.I.; Romero, R.J.; Vázquez-Aveledo, S.; Montiel-González, M.; Best, R. Energy and environmental study for the textile industry based on absorption heat transformer. Energy Sources Part A Recovery Util. Environ. Eff. 2023, 45, 5594–5607. [Google Scholar] [CrossRef]
- Bora, R.; Richardson, R.; You, F. Resource recovery and waste-to-energy from wastewater sludge via thermochemical conversion technologies in support of circular economy: A comprehensive review. BMC Chem. Eng. 2020, 2, 8. [Google Scholar] [CrossRef]
- Chen, H.; Song, X.; Jian, Y. Performance Assessment of a Municipal Solid Waste Gasification and Power Generation System Integrated with Absorption Heat Pump Drying. Energies 2024, 17, 6034. [Google Scholar] [CrossRef]
- Cai, X.; Wang, Z.; Han, Y.; Su, W. Study on the Performance of a Novel Double-Section Full-Open Absorption Heat Pump for Flue Gas Waste Heat Recovery. Processes 2024, 12, 2181. [Google Scholar] [CrossRef]
- Sun, D.; Liu, Z.; Zhang, H.; Zhang, X. Performance Analysis of a New Cogeneration System with Efficient Utilization of Waste Heat Resources and Energy Conversion Capabilities. Energies 2024, 17, 3347. [Google Scholar] [CrossRef]
- Kabiesz, J.; Kubica, R. Optimizing the Recovery of Latent Heat of Condensation from the Flue Gas Stream through the Combustion of Solid Biomass with a High Moisture Content. Energies 2024, 17, 1670. [Google Scholar] [CrossRef]
- Payá, J.; Cazorla-Marín, A.; Arpagaus, C.; Corrales Ciganda, J.L.; Hassan, A.H. Low-Pressure Steam Generation with Concentrating Solar Energy and Different Heat Upgrade Technologies: Potential in the European Industry. Sustainability 2024, 16, 1733. [Google Scholar] [CrossRef]
- Abbas, T.; Chen, S.; Zhang, X.; Wang, Z. Coordinated Optimization of Hydrogen-Integrated Energy Hubs with Demand Response-Enabled Energy Sharing. Processes 2024, 12, 1338. [Google Scholar] [CrossRef]
- Sotelo, S.S.; Romero, J.R.; Romero, J.R.; Rodríguez-Martínez, A. Double Stage Heat Transformer Controlled by Flow Ratio. In Innovations in Computing Sciences and Software Engineering: Proceedings of the 2009 International Conference on Systems, Computing Sciences and Software Engineering (SCSS), CISSE 09, Bridgeport, CT, USA, 4–12 December 2009; Springer: Dordrecht, The Netherlands, 2009. [Google Scholar] [CrossRef]
- Sajid, M.; Tanveer, M.; Suganthan, P. Ensemble Deep Random Vector Functional Link Neural Network Based on Fuzzy Inference System. IEEE Trans. Fuzzy Syst. 2024, 33, 479–490. [Google Scholar] [CrossRef]
- Dengiz, T.; Kleinebrahm, M. Imitation learning with artificial neural networks for demand response with a heuristic control approach for heat pumps. Energy AI 2024, 18, 100441. [Google Scholar] [CrossRef]
- Rohrer, T.; Frison, L.; Kaupenjohann, L.; Scharf, K.; Hergenrother, E. Deep Reinforcement Learning for Heat Pump Control. In Intelligent Computing. SAI 2023; Arai, K., Ed.; Lecture Notes in Networks and Systems; Springer: Cham, Swizterland, 2023; Volume 711. [Google Scholar] [CrossRef]
- Manjavacas, A.; Campoy-Nieves, A.; Jiménez-Raboso, J.; Molina-Solana, M.; Gómez-Romero, J. An experimental evaluation of deep reinforcement learning algorithms for HVAC control. Artif. Intell. Rev. 2024, 57, 173. [Google Scholar] [CrossRef]
- Sajadi, P.; Rahmani, D.; Mostafa; Tang, Y.; Wang, G. Real-Time Two-Dimensional Temperature Field Prediction in Metal Additive Manufacturing Using Physics-Informed Neural Networks. arXiv 2024, arXiv:2401.02403. [Google Scholar] [CrossRef]
- Yarahmadi, A.M.; Breuß, M.; Hartmann, C. Long Short-Term Memory Neural Network for Temperature Prediction in Laser Powder Bed Additive Manufacturing. In Intelligent Systems and Applications; Arai, K., Ed.; Lecture Notes in Networks and Systems; Springer: Cham, Swizterland, 2023; Volume 544. [Google Scholar] [CrossRef]
- Muravyev, N.V.; Luciano, G.; Ornaghi, H.L., Jr.; Svoboda, R.; Vyazovkin, S. Artificial Neural Networks for Pyrolysis, Thermal Analysis, and Thermokinetic Studies: The Status Quo. Molecules 2021, 26, 3727. [Google Scholar] [CrossRef]
- Zhang, T.; Chen, L.; Wang, J. Multi-objective optimization of elliptical tube fin heat exchangers based on neural networks and genetic algorithm. Energy 2023, 269, 126729. [Google Scholar] [CrossRef]
- Khan, J.; Lee, E.; Kim, K. A higher prediction accuracy–based alpha–beta filter algorithm using the feedforward artificial neural network. CAAI Trans. Intell. Technol. 2023, 8, 1124–1139. [Google Scholar] [CrossRef]
- Villada, F.; Muñoz, N.; García-Quintero, E. Artificial Neural Networks applied to Gold Price Prediction. Inf. Tecnol. 2016, 27, 143–150. [Google Scholar] [CrossRef]
- The MathWorks, Inc. Available online: https://es.mathworks.com/products/deep-learning.html (accessed on 10 May 2024).
- Mishra, S.; Prusty, R.; Hota, P. Analysis of Levenberg-Marquardt and Scaled Conjugate gradient training algorithms for artificial neural network-based LS and MMSE estimated channel equalizers. In Proceedings of the International Conference on Man and Machine Interfacing, Bhubaneswar, India, 17–19 December 2015. [Google Scholar] [CrossRef]
- Valdez, C.V. Design and Modelling of a Two-Stage Thermal Transformer for Waste Heat Recovery with Automatic Control Depending on the Energy to be Revalued. PhD Thesis, Autonomous University of the State of Morelos, Cuernavaca, MR, Mexic, 2019. Available online: http://riaa.uaem.mx/handle/20.500.12055/712 (accessed on 6 January 2025).
- Mantech Electronics. Water Flow Sensor Tutorial. Available online: https://naylampmechatronics.com/sensores-liquido/352-sensor-de-flujo-de-agua-2-yf-dn50.html (accessed on 19 September 2024).
- Heptro. Available online: https://hetpro-store.com/TUTORIALES/pines-arduino/ (accessed on 10 April 2024).
- Wu, W.; Du, Y.; Qian, H.; Fan, H.; Jiang, Z.; Zhang, X.; Huang, S. Enhancing the waste heat utilization of industrial park: A heat pump-centric network integration approach for multiple heat sources and users. Energy Convers. Manag. 2024, 306, 118306. [Google Scholar] [CrossRef]
- Collignon, R.; Demasles, H.; Phan, H.T. Modeling of an Ammonia/Water Absorption Heat Transformer to upgrade low-temperature industrial waste heat both at machine scale and at local scale inside the falling film absorber. Therm. Sci. Eng. Prog. 2025, 59, 103302. [Google Scholar]
- Shen, Z.; Li, S.; Feng, L.; Jin, Z.; Du, K.; Li, Y.; Sheng, W. Performance research of a solution cross-type absorption-resorption heat transformer using NH3/H2O work fluid. Appl. Therm. Eng. 2024, 246, 122874. [Google Scholar]
- Jin, P.; Li, S.; Jin, Z.; Li, Y. Thermodynamic analysis of an ammonia-water double absorption-resorption heat transformer system. Appl. Therm. Eng. 2024, 247, 123130. [Google Scholar]
- Gong, Y.; Liu, F.; Sui, J.; Wang, X.; Jin, H. Thermodynamic performance comparison of H2O/LiBr and ionic liquid working pairs in a novel absorption compression heat transformer system. Therm. Sci. Eng. Prog. 2025, 57, 103115. [Google Scholar]
- Sun, X.; Liu, L.; Zhang, T.; Dai, Y. Multi-objective optimization of a Rectisol process integrated with compression-absorption cascade refrigeration system and ORC for waste heat recovery. Appl. Therm. Eng. 2024, 244, 122611. [Google Scholar] [CrossRef]
- Ji, Q.; Yin, Y.; Huang, G.; Zhao, D.; Cao, B. An advanced cascade method for optimal industrial heating performance in hybrid heat pump. Energy Convers. Manag. 2024, 303, 118187. [Google Scholar] [CrossRef]
- Liu, Y.; Qu, S.; Shen, S.; Feng, Y.; Sun, T.; Wang, C.; Xing, Z. Experimental investigation on the large temperature lift heat pump with an integrated two-stage independently variable frequency compressor. Energy 2025, 314, 134289. [Google Scholar] [CrossRef]
- Wei, J.; Wu, D.; Wang, R. A Multi-Objective evolutionary algorithm-based optimization framework for hybrid absorption-compression heat pump systems. Appl. Energy 2025, 382, 125228. [Google Scholar]
- Romero, R.J.; Cerezo, J.; Martínez, A.R.; Luna, G.H.; Montiel-González, M. On the dimensionless absorption heat pump widespread. J. Adv. Therm. Sci. Res. 2021, 8, 10–20. [Google Scholar] [CrossRef]
- Liu, Z.; Lu, D.; Tao, S.; Chen, R.; Gong, M. Experimental study on using 85° C low-grade heat to generate < 120° C steam by a temperature-distributed absorption heat transformer. Energy 2024, 299, 131491. [Google Scholar] [CrossRef]
- Valdez, V.; Romero, J.R. Optimal design criterion for Heat Transformer operating with Water Carrol. In Proceedings of the Fourth International Conference on Advances in Mechanical and Automation Engineering—MAE 2016, Rome, Italy, 19 August 2016; p. 63. [Google Scholar] [CrossRef]












| Canals | Stage 1 | Uncertainty (°C) |
|---|---|---|
| C101 | ±0.002419 | |
| C102 | ±0.001718 | |
| C103 | ±0.001718 | |
| C104 | ±0.003738 | |
| C105 | ±0.002805 | |
| C106 | ±0.001371 | |
| C107 | ±0.003054 | |
| C108 | ±0.002042 | |
| C109 | ±0.002312 | |
| C110 | ±0.002249 | |
| C111 | ±0.002514 | |
| C112 | ±0.001987 | |
| C113 | ±0.001621 | |
| C114 | ±0.002579 | |
| C115 | ±0.002276 | |
| C116 | ±0.002324 | |
| C117 | ±0.002256 | |
| C118 | ±0.002324 | |
| C119 | ±0.004383 | |
| C120 | ±0.00347 | |
| C201 | ±0.002162 | |
| C202 | ±0.001306 |
| Canals | Step 2 | Uncertainty (°C) |
|---|---|---|
| C203 | ±0.006216 | |
| C204 | ±0.008174 | |
| C205 | ±0.0004484 | |
| C206 | ±0.02224 | |
| C207 | ±0.004116 | |
| C208 | ±0.01304 | |
| C209 | ±0.005832 | |
| C210 | ±0.002836 | |
| C211 | ±0.006024 | |
| C212 | ±0.002128 | |
| C213 | ±0.007064 | |
| C214 | ±0.003068 | |
| C215 | ±0.00176 | |
| C216 | ±0.003712 | |
| C217 | ±0.000284 | |
| C218 | ±0.00628 | |
| C219 | ±0.001092 | |
| C220 | ±0.010864 | |
| C301 | ±0.015544 | |
| C302 | ±0.002456 | |
| C303 | ±0.000656 | |
| C304 | ±0.000112 |
| Inputs | Outputs |
|---|---|
| TGE1: Generator temperature AHT [°C] | QGE1: Thermal power of generator AHT [kW] |
| TGE2: Generator temperature DSHT [°C] | QGE2: Thermal power of generator DSHT [kW] |
| TCO1: Condenser temperature AHT [°C] | QEV1: Evaporator thermal power AHT [kW] |
| TCO2: Condenser temperature DSHT [°C] | QEV2: Thermal power of evaporator DSHT [kW] |
| TEV1: Evaporator temperature AHT [°C] | MEV1: Working fluid flow AHT [kg/s] |
| TEV2: Evaporator temperature DSHT [°C] | XGE1: Generator concentration AHT [%] |
| TAB1: Absorber temperature AHT [°C] | XGE2: Generator concentration DSHT [%] |
| TAB2: Absorber temperature DSHT [°C] | FR1: Flow ratio AHT [dimensionless] |
| QAB2: Thermal power of absorber DSHT [kW] | FR2: Flow ratio DSHT [dimensionless] |
| Variables | Values | Accuracy | |
|---|---|---|---|
| Inputs | TGE1 [°C] | 60–65 | ±0.1 °C |
| TGE2 [°C] | 60–65 | ±0.1 °C | |
| TCO1 [°C] | 20–25 | ±0.1 °C | |
| TCO2 [°C] | 20–25 | ±0.1 °C | |
| TEV1 [°C] | 67–72 | ±0.1 °C | |
| TEV2 [°C] | 80–85 | ±0.1 °C | |
| TAB1 [°C] | 97–102 | ±0.1 °C | |
| TAB2 [°C] | 103–108 | ±0.1 °C | |
| QAB2 [kW] | 1 | ±0.01 kW | |
| Outputs | QGE1 [kW] | 0–1 | ±0.01 kW |
| QGE2 [kW] | 0–1 | ±0.01 kW | |
| QEV1 [kW] | 0–1 | ±0.01 kW | |
| QEV2 [kW] | 0–1 | ±0.01 kW | |
| MEV1 [kg/s] | 0–1 | ±0.001 kg/s | |
| XGE1 [%] | 0–1 | ±0.01 %w | |
| XGE2 [%] | 0–1 | ±0.01 %w | |
| FR1 [dimensionless] | 0–1 | ±0.01 | |
| FR2 [dimensionless] | 0–1 | ±0.01 |
| Test | Function |
|---|---|
| 1 | |
| 2 | |
| 3 | |
| 4 | |
| 5 | |
| 6 | |
| 7 |
| Neurons | 5 | 10 | 15 | 20 | 25 | |
|---|---|---|---|---|---|---|
| MSE | Training | 4.18619 × 10−4 | 5.16531 × 10−5 | 4.43622 × 10−5 | 1.78592 × 10−5 | 2.84184 × 10−5 |
| Validation | 4.18619 × 10−4 | 5.83722 × 10−5 | 4.47101 × 10−5 | 1.97765 × 10−5 | 2.78101 × 10−5 | |
| Testing | 4.18619 × 10−4 | 5.49637 × 10−5 | 4.88679 × 10−5 | 1.77207 × 10−5 | 2.78455 × 10−5 | |
| R | Training | 9.99630 × 10−1 | 9.99545 × 10−1 | 9.99611 × 10−1 | 9.99841 × 10−1 | 9.99751 × 10−1 |
| Validation | 9.99630 × 10−1 | 9.99486 × 10−1 | 9.99660 × 10−1 | 9.99826 × 10−1 | 9.99754 × 10−1 | |
| Testing | 9.99627 × 10−1 | 9.99516 × 10−1 | 9.99571 × 10−1 | 9.99844 × 10−1 | 9.99755 × 10−1 | |
| Wi{20,1} | Wi{20,2} | Wi{20,3} | Wi{20,4} | Wi{20,5} | Wi{20,6} | Wi{20,7} | Wi{20,8} |
|---|---|---|---|---|---|---|---|
| −0.9707 | −0.0100 | 66.9167 | 0.1637 | 0.0076 | 0.0877 | −6.900 | −13.2861 |
| −0.0009 | 0.0052 | −0.0022 | −0.0435 | −3.1913 × 10−6 | 0.0257 | 0.0022 | −0.0016 |
| 0.0949 | 0.0124 | −0.5066 | −0.0889 | −0.0001 | −0.0504 | 0.5886 | 0.1221 |
| −0.4572 | 0.0067 | 2.8211 | −0.0352 | −6.70806 × 10−6 | −0.0248 | −2.1403 | 0.3929 |
| −2.1437 × 10−6 | −0.0477 | 0.0018 | 0.2589 | 2.8521 × 10−5 | 0.2241 | −0.0013 | −0.2146 |
| 0.0894 | 0.0014 | 0.3448 | −0.0027 | −7.9386 × 10−6 | 6.9341 × 10−6 | 0.0025 | −0.0101 |
| −11.9317 | 0.0046 | 10.4245 | −0.0067 | 0.0004 | 0.0009 | 0.0084 | 0.0024 |
| −0.4420 | 0.0039 | 2.5667 | −0.0183 | 8.2110 × 10−5 | −0.0135 | −2.1589 | 0.2142 |
| 0.0896 | −0.2134 | −1.0210 | 0.0259 | −0.0006 | 0.0180 | 0.2981 | −0.4800 |
| 0.4522 | −0.0021 | −2.5038 | 0.0083 | −6.7576 × 10−5 | 0.0067 | 2.2680 | −0.1020 |
| 0.2536 | 0.0036 | −0.7549 | −0.0269 | 0.0003 | −0.0185 | 1.5020 | 0.4725 |
| 0.0186 | −0.0069 | 0.0844 | 0.0090 | 3.9038 × 10−5 | 0.0401 | −0.0191 | −0.1288 |
| −0.0810 | −0.010 | 0.9629 | −0.0256 | 0.0006 | −0.0176 | −0.2602 | 0.4636 |
| 0.0342 | 9.3861 × 10−5 | −0.0417 | −0.0027 | −3.5353 × 10−5 | −0.0019 | 0.2101 | 0.0832 |
| −0.0001 | −0.1266 | 0.0005 | −0.2631 | −5.4257 × 10−6 | −0.0027 | 0.0013 | 0.0068 |
| −0.0884 | −0.2005 | 1.0147 | −0.0266 | 0.0006 | −0.0181 | −0.2937 | 0.4786 |
| −0.0001 | 12.7505 | 0.0013 | −11.0696 | 0.0002 | −0.0064 | 0.0051 | 0.0199 |
| −0.0003 | −0.0362 | −0.0012 | 0.1264 | −3.1597 × 10−5 | 0.2452 | 0.0002 | −0.1554 |
| −0.0163 | 0.0157 | −0.0733 | 0.0036 | −4.1376 × 10−5 | −0.0614 | 0.0194 | 0.0995 |
| 0.4804 | −0.0089 | −3.0714 | 0.0488 | 0.0001 | 0.0338 | 2.1814 | −0.5268 |
| Wo{1,20}T | Wo{2,20}T | Wo{3,20}T | Wo{4,20}T | Wo{5,20}T | Wo{6,20}T | Wo{7,20}T | Wo{8,20}T | Wo{9,20}T |
|---|---|---|---|---|---|---|---|---|
| 0.0004 | 0.0002 | −0.0176 | −0.0001 | −0.0177 | 0.0110 | 0.0004 | −0.032 | 0.0012 |
| −3.7721 | −8.7448 | −1.9396 | −3.5883 | −2.1171 | −0.4420 | 0.4999 | −0.0232 | −5.0740 |
| −0.0420 | 0.0070 | 0.4734 | −0.0079 | 0.4689 | −0.0004 | −0.0007 | 0.0286 | 0.0029 |
| −0.4764 | −0.0370 | −17.8683 | 0.1040 | −18.1554 | −0.1674 | −0.0064 | −34.7524 | −0.0367 |
| −13.8912 | 9.5971 | −5.3957 | −14.5236 | −5.4037 | −0.0018 | 0.0114 | 0.0015 | −4.8584 |
| 0.0928 | −0.0247 | −0.7126 | 0.0491 | −0.7224 | 2.4011 | 0.0602 | −1.4565 | 0.1608 |
| 0.0094 | 0.0033 | −0.0463 | 0.0042 | −0.0498 | 0.3983 | 0.0006 | −0.1071 | 0.0020 |
| 0.4411 | 0.0346 | 17.1188 | −0.1085 | 17.3914 | 0.0354 | 0.0064 | 33.2782 | 0.0292 |
| 0.0973 | −0.0270 | 2.7412 | 0.0510 | 2.7751 | −0.0103 | −0.0034 | 5.9217 | 0.0063 |
| 0.1712 | 0.0131 | 6.8628 | −0.0482 | 6.9711 | −0.0132 | 0.0034 | 13.2644 | 0.0109 |
| −0.0102 | −0.0029 | −0.3632 | −0.0054 | −0.3668 | 0.0013 | 0.0020 | −0.7578 | 0.0044 |
| −2.9476 | 4.7769 | −0.0253 | −2.9086 | −0.1114 | −0.6306 | 0.1526 | 3.7563 | −0.8020 |
| 0.2159 | −0.0590 | 6.0166 | 0.1114 | 6.0922 | −0.0135 | −0.0077 | 13.0098 | 0.0174 |
| 0.2276 | 0.0147 | 3.2497 | 0.1522 | 3.2809 | −0.0734 | −0.0355 | 9.2639 | −0.1304 |
| 0.9963 | −0.2739 | 0.4570 | 0.9941 | 0.4801 | 0.0119 | −3.1836 | 0.1462 | 1.0923 |
| −0.1132 | 0.0298 | −3.2395 | −0.0587 | −3.2797 | 0.0107 | 0.0049 | −6.9881 | −0.0069 |
| 0.1847 | −0.0599 | 0.0833 | 0.1828 | 0.0884 | 0.0050 | −0.5951 | 0.0096 | 0.1743 |
| −0.8833 | −5.3522 | −0.4634 | −0.9178 | −0.4692 | −0.0146 | −0.0175 | 0.0721 | −8.2437 |
| −3.1361 | 5.6090 | −0.8346 | −3.0348 | −0.9597 | −0.5852 | 0.4277 | 2.3422 | 0.0072 |
| −0.2099 | −0.0166 | −7.6677 | 0.0454 | −7.7924 | −0.1153 | −0.0033 | −14.9043 | −0.0184 |
| b1 | b2 |
|---|---|
| 54.4937 | 12.8656 |
| −0.3201 | −6.7723 |
| −1.0302 | 7.3636 |
| 2.5434 | 13.5084 |
| 2.2253 | 7.3384 |
| −0.1183 | 0.0796 |
| −0.3830 | 0.4253 |
| 2.3015 | 6.6770 |
| −0.5007 | 10.5917 |
| −2.2028 | |
| −2.5434 | |
| −0.0039 | |
| 0.4887 | |
| −1.2356 | |
| 0.0896 | |
| 0.5003 | |
| 0.3915 | |
| 1.9931 | |
| −0.0084 | |
| −2.7692 |
| Scaled Conjugate Gradient | Levenberg–Marquardt | ||||
|---|---|---|---|---|---|
| Neurons | Process | MSE | R | MSE | R |
| 5 | Training | 0.000439451 | 0.996133 | 0.000418619 | 0.996309 |
| Validation | 0.000436066 | 0.996147 | 0.000197861 | 0.996306 | |
| Testing | 0.000432079 | 0.996179 | 0.000423703 | 0.996275 | |
| 10 | Training | 0.000165692 | 0.99854 | 5.16531 × 10−5 | 0.999545 |
| Validation | 0.000165136 | 0.998552 | 5.83722 × 10−5 | 0.999486 | |
| Testing | 0.000163748 | 0.99856 | 5.49637 × 10−5 | 0.999516 | |
| 15 | Training | 0.000116338 | 0.998976 | 4.43622 × 10−5 | 0.999611 |
| Validation | 0.000119767 | 0.998949 | 4.47101 × 10−5 | 0.999604 | |
| Testing | 0.000116829 | 0.99897 | 4.88679 × 10−5 | 0.999571 | |
| 20 | Training | 0.000115385 | 0.998983 | 1.78592 × 10−5 | 0.999841 |
| Validation | 0.000114803 | 0.99899 | 1.97765 × 10−5 | 0.999826 | |
| Testing | 0.000113515 | 0.999007 | 1.77207 × 10−5 | 0.999844 | |
| 25 | Training | 8.73692 × 10−5 | 0.999230 | 2.84184 × 10−5 | 0.999751 |
| Validation | 8.56927 × 10−5 | 0.999248 | 2.78101 × 10−5 | 0.999754 | |
| Testing | 8.54462 × 10−5 | 0.999249 | 2.78455 × 10−5 | 0.999755 | |
| 30 | Training | 0.000116442 | 0.998975 | ||
| Validation | 0.000114514 | 0.998989 | |||
| Testing | 0.000115232 | 0.998989 | |||
| AHT | |||||
| Scaled Conjugated Gradient | Levenberg–Marquardt | ||||
| Neurons | Process | MSE | R | MSE | R |
| 5 | Training | 8.2298 × 10−4 | 9.9150 × 10−1 | 6.8598 × 10−4 | 9.9288 × 10−1 |
| Validation | 8.3759 × 10−4 | 9.9184 × 10−1 | 7.8749 × 10−4 | 9.9178 × 10−1 | |
| Testing | 8.9922 × 10−4 | 9.9102 × 10−1 | 8.1180 × 10−4 | 9.9129 × 10−1 | |
| 10 | Training | 2.9817 × 10−4 | 9.9637 × 10−1 | 2.9638 × 10−4 | 9.9691 × 10−1 |
| Validation | 3.2596 × 10−4 | 9.9647 × 10−1 | 1.3131 × 10−4 | 9.9869 × 10−1 | |
| Testing | 7.2386 × 10−4 | 9.9267 × 10−1 | 2.5201 × 10−4 | 9.9752 × 10−1 | |
| 15 | Training | 2.7476 × 10−4 | 9.9640 × 10−1 | 3.3451 × 10−5 | 9.9965 × 10−1 |
| Validation | 3.1573 × 10−4 | 9.9683 × 10−1 | 3.1256 × 10−5 | 9.9969 × 10−1 | |
| Testing | 1.3175 × 10−4 | 9.9868 × 10−1 | 3.0118 × 10−5 | 9.9971 × 10−1 | |
| 20 | Training | 3.5319 × 10−5 | 9.9963 × 10−1 | 1.6566 × 10−4 | 9.9833 × 10−1 |
| Validation | 4.5557 × 10−5 | 9.9954 × 10−1 | 1.2132 × 10−4 | 9.9871 × 10−1 | |
| Testing | 5.1862 × 10−5 | 9.9948 × 10−1 | 1.7321 × 10−4 | 9.9819 × 10−1 | |
| DSHT | |||||
| Scaled Conjugated Gradient | Levenberg–Marquardt | ||||
| Neurons | MSE | R | MSE | R | |
| 5 | Training | 1.9735 × 10−3 | 9.8724 × 10−1 | 1.1406 × 10−3 | 9.9290 × 10−1 |
| Validation | 2.4229 × 10−3 | 9.8774 × 10−1 | 2.3185 × 10−3 | 9.9638 × 10−1 | |
| Testing | 2.6297 × 10−3 | 9.8365 × 10−1 | 2.0602 × 10−3 | 9.8722 × 10−1 | |
| 10 | Training | 1.0946 × 10−3 | 9.9305 × 10−1 | 1.6282 × 10−4 | 9.9898 × 10−1 |
| Validation | 1.3860 × 10−3 | 9.9124 × 10−1 | 1.5457 × 10−4 | 9.9897 × 10−1 | |
| Testing | 2.6100 × 10−3 | 9.8411 × 10−1 | 1.1681 × 10−4 | 9.9929 × 10−1 | |
| 15 | Training | 1.0103 × 10−3 | 9.9351 × 10−1 | 5.1625 × 10−5 | 9.9968 × 10−1 |
| Validation | 9.4817 × 10−4 | 9.9403 × 10−1 | 4.5519 × 10−5 | 9.9945 × 10−1 | |
| Testing | 1.6502 × 10−3 | 9.9041 × 10−1 | 4.9208 × 10−5 | 9.9965 × 10−1 | |
| 20 | Training | 1.3008 × 10−3 | 9.9166 × 10−1 | 8.8756 × 10−5 | 9.9944 × 10−1 |
| Validation | 6.2395 × 10−4 | 9.9616 × 10−1 | 8.7463 × 10−5 | 9.9943 × 10−1 | |
| Testing | 1.3258 × 10−3 | 9.9210 × 10−1 | 8.6782 × 10−5 | 9.9946 × 10−1 | |
Disclaimer/Publisher’s Note: The statements, opinions and data contained in all publications are solely those of the individual author(s) and contributor(s) and not of MDPI and/or the editor(s). MDPI and/or the editor(s) disclaim responsibility for any injury to people or property resulting from any ideas, methods, instructions or products referred to in the content. |
© 2025 by the authors. Licensee MDPI, Basel, Switzerland. This article is an open access article distributed under the terms and conditions of the Creative Commons Attribution (CC BY) license (https://creativecommons.org/licenses/by/4.0/).
Share and Cite
Vázquez-Aveledo, S.; Romero, R.J.; Díaz-González, L.; Montiel-González, M.; Cerezo, J. Optimizing a Double Stage Heat Transformer Performance by Levenberg–Marquardt Artificial Neural Network. Mach. Learn. Knowl. Extr. 2025, 7, 29. https://doi.org/10.3390/make7020029
Vázquez-Aveledo S, Romero RJ, Díaz-González L, Montiel-González M, Cerezo J. Optimizing a Double Stage Heat Transformer Performance by Levenberg–Marquardt Artificial Neural Network. Machine Learning and Knowledge Extraction. 2025; 7(2):29. https://doi.org/10.3390/make7020029
Chicago/Turabian StyleVázquez-Aveledo, Suset, Rosenberg J. Romero, Lorena Díaz-González, Moisés Montiel-González, and Jesús Cerezo. 2025. "Optimizing a Double Stage Heat Transformer Performance by Levenberg–Marquardt Artificial Neural Network" Machine Learning and Knowledge Extraction 7, no. 2: 29. https://doi.org/10.3390/make7020029
APA StyleVázquez-Aveledo, S., Romero, R. J., Díaz-González, L., Montiel-González, M., & Cerezo, J. (2025). Optimizing a Double Stage Heat Transformer Performance by Levenberg–Marquardt Artificial Neural Network. Machine Learning and Knowledge Extraction, 7(2), 29. https://doi.org/10.3390/make7020029

