Next Article in Journal
Exploring the Intersection of Machine Learning and Big Data: A Survey
Previous Article in Journal
Towards Predicting Basketball Player Positions with Transformative Insights
 
 
Font Type:
Arial Georgia Verdana
Font Size:
Aa Aa Aa
Line Spacing:
Column Width:
Background:
Article

Advancing AI Interpretability in Medical Imaging: A Comparative Analysis of Pixel-Level Interpretability and Grad-CAM Models

Department of Computer Sciences and Mathematics, University of Québec at Chicoutimi, 555 Bd de l’Université, Chicoutimi, QC G7H 2B1, Canada
*
Author to whom correspondence should be addressed.
Mach. Learn. Knowl. Extr. 2025, 7(1), 12; https://doi.org/10.3390/make7010012
Submission received: 11 October 2024 / Revised: 25 January 2025 / Accepted: 28 January 2025 / Published: 6 February 2025
(This article belongs to the Section Learning)

Abstract

This study introduces the Pixel-Level Interpretability (PLI) model, a novel framework designed to address critical limitations in medical imaging diagnostics by enhancing model transparency and diagnostic accuracy. The primary objective is to evaluate PLI’s performance against Gradient-Weighted Class Activation Mapping (Grad-CAM) and achieve fine-grained interpretability and improved localization precision. The methodology leverages the VGG19 convolutional neural network architecture and utilizes three publicly available COVID-19 chest radiograph datasets, consisting of over 1000 labeled images, which were preprocessed through resizing, normalization, and augmentation to ensure robustness and generalizability. The experiments focused on key performance metrics, including interpretability, structural similarity (SSIM), diagnostic precision, mean squared error (MSE), and computational efficiency. The results demonstrate that PLI significantly outperforms Grad-CAM in all measured dimensions. PLI produced detailed pixel-level heatmaps with higher SSIM scores, reduced MSE, and faster inference times, showcasing its ability to provide granular insights into localized diagnostic features while maintaining computational efficiency. In contrast, Grad-CAM’s explanations often lack the granularity required for clinical reliability. By integrating fuzzy logic to enhance visual and numerical explanations, PLI can deliver interpretable outputs that align with clinical expectations, enabling practitioners to make informed decisions with higher confidence. This work establishes PLI as a robust tool for bridging gaps in AI model transparency and clinical usability. By addressing the challenges of interpretability and accuracy simultaneously, PLI contributes to advancing the integration of AI in healthcare and sets a foundation for broader applications in other high-stake domains.

1. Introduction

Artificial intelligence (AI), particularly deep learning models such as convolutional neural networks (CNNs), has revolutionized medical diagnostics by enabling accurate disease detection from medical images. Despite their remarkable performance, these models are often criticized for their “black-box” nature, which provides predictions without adequate reasoning. This lack of transparency undermines clinicians’ trust, posing significant challenges in high-stakes domains like healthcare, where safe, reliable, and interpretable results are essential for effective clinical decision-making.
The increasing integration of AI into healthcare highlights the critical need for interpretability, ensuring not only the “what” but also the “why” behind algorithmic predictions is clear. Current solutions often involve post hoc interpretability methods such as Gradient-Weighted Class Activation Mapping (Grad-CAM), Local Interpretable Model-Agnostic Explanations (LIMEs), and Shapley Additive Explanations (SHAPs). While these techniques have advanced our understanding of AI predictions, they exhibit critical limitations. Grad-CAM provides broad, generalized visual explanations but lacks the pixel-level granularity required to detect subtle anomalies in medical images. Similarly, LIMEs and SHAPs offer feature-level insights but fall short in extending these to pixel-level precision, limiting their relevance in clinical applications that demand detailed, localized insights. These shortcomings hinder the effective adoption of AI-driven systems in healthcare, particularly in scenarios where interpretability and precision are paramount.
To address these gaps, this study introduces the Pixel-Level Interpretability (PLI) model, a hybrid convolutional–fuzzy system that integrates CNN-Generated Class Activation Maps with fuzzy logic. PLI enhances diagnostic accuracy and interpretability by providing fine-grained, pixel-level visualizations of AI predictions. This approach ensures the precise localization of diagnostic features, empowering clinicians with actionable insights that align with their expectations and foster trust in AI-assisted diagnostics. Unlike existing methods, PLI bridges the gap between interpretability and diagnostic precision, making it particularly suitable for clinical scenarios requiring high accuracy and transparency.
The objective of this work is to systematically evaluate the effectiveness of PLI compared to Grad-CAM, focusing on key interpretability metrics, such as accuracy, coherence, selectivity, and continuity explanation. This study employs a robust experimental methodology using three publicly available COVID-19 chest radiograph datasets to validate the model’s performance in achieving these objectives. The expected results include demonstrating PLI’s superiority over Grad-CAM in interpretability and diagnostic accuracy while highlighting its computational efficiency and adaptability to clinical workflows.
The article is organized as follows: Section 2 presents a literature review on interpretability models. Section 3 details the experimental design and methodology, including data preprocessing and model implementation. Section 4 evaluates the results qualitatively and quantitatively. Section 5 discusses the sensitivity analysis of training parameters. Section 6 compares PLI against other interpretability models. Section 7 addresses the limitations of PLI. Section 8 explores the broader applicability of PLI across various domains. Section 9 concludes the study, and Section 10 suggests future research directions. This structure ensures a coherent flow of arguments, facilitating the reader’s understanding of the proposed approach and its contributions.

2. Literature Review

The integration of artificial intelligence (AI) into medical imaging has highlighted the critical need for interpretability to build trust in clinical applications. Existing techniques, such as Grad-CAM, LIMEs, and SHAPs, have advanced understanding but fall short of providing the pixel-level granularity necessary for precise diagnostics. This review explores these methods, their applications in medical imaging, and their limitations, emphasizing the need for innovative solutions like the Pixel-Level Interpretability (PLI) model to bridge the gap between accuracy and interpretability in AI-driven healthcare.

2.1. Interpretability in AI Applications for Healthcare

AI applications, particularly deep learning models like convolutional neural networks (CNNs), have significantly enhanced efficiency and accuracy in medical diagnosis. However, their widespread clinical adoption faces challenges due to a lack of interpretability [1]. Clinicians demand transparency to trust AI-driven decisions, especially in critical scenarios where lives are at stake. Models functioning as “black boxes” fail to gain confidence despite high diagnostic accuracy [2,3].

2.2. Importance of Interpretability Techniques

Model interpretability is typically considered the antagonist of model complexity: the more interpretable the models, the more highly accurate ones tend not to be so transparent. The techniques that fall into this category, therefore, are used to explain the outcome of AI on clinical decision-making by medical personnel with greater trust and more user-friendliness [3]. Figure 1 gives the general outlook or summary between model complexity and its associated accuracy versus the interpretability of machine learning. For instance, simple models have high interpretability but are usually not that accurate, such as linear models. Complex models, like decision trees, result in a moderate degree of both interpretability and accuracy. Very complex models, such as neural networks/CNNs, ensure high accuracy but low interpretability. This trade-off highlights the challenge of balancing model performance and transparency, particularly in critical applications like medical settings [4].

2.3. Key Interpretability Methods in AI

Various interpretability methods have been developed to address the “black-box” nature of complex AI systems. Heatmap-based approaches, such as Gradient-Weighted Class Activation Mapping (Grad-CAM), highlight influential image regions, while feature-based methods like LIMEs and SHAPs focus on feature-level contributions. Rule-based techniques provide simple decision rules, and hybrid methods balance local and global interpretability. Despite their strengths, these methods often face limitations, such as lacking pixel-level detail or struggling with fine-grained tasks. This section explores the capabilities and limitations of these methods, emphasizing their significance in advancing transparent and reliable AI systems.

2.3.1. Heatmap-Based Approaches

(1) Class Activation Mapping (CAM) and Grad-CAM: Grad-CAM is widely used due to its simplicity and ability to generate heatmaps highlighting image regions influencing AI predictions [5]. However, its explanations are coarse and fail to provide pixel-level granularity, which is critical for diagnosing subtle pathological changes [6]. (2) Layer-Wise Relevance Propagation (LRP): LRP provides pixel-level relevance by backpropagating relevance scores from output layers to input features. It offers granular insights but heavily depends on network architecture [7].

2.3.2. Feature-Based Interpretability Techniques

(1) LIMEs (Local Interpretable Model-Agnostic Explanations) approximate complex models locally using simpler models to explain predictions [8]. While effective for feature-level explanations, its adaptation for pixel-level analysis is limited. (2) SHAPs (Shapley Additive Explanations): SHAPs employ cooperative game theory to estimate feature contributions, offering global interpretability. Its pixel-level application remains underexplored [9].

2.3.3. Rule-Based Interpretability

Anchors identify rules that are sufficient to explain predictions but are more suited for tabular data than pixel-level interpretations in medical images [10].

2.3.4. Hybrid Techniques

MAPLEs (Model Agnostic Supervised Local Explanations): combining local and global interpretability, MAPLEs excel in explaining complex interactions but lack native support for image-based data [11].

2.4. Adoption Trends in AI Interpretability

Grad-CAM leads in popularity due to its simplicity and effectiveness, scoring highest among the methods. LIMEs and SHAPs closely follow, while Anchors and MAPLEs are less favored due to their limitations in specific applications like medical imaging.

2.5. Heatmap-Based Interpretability Models in Medical Imaging

Heatmap-based interpretability models in medical imaging are crucial for understanding and visualizing how machine learning (ML) and deep learning (DL) models make their predictions. These models highlight the regions of medical images that contribute most significantly to the model’s decision, helping radiologists and clinicians interpret results more effectively [12]. Table 1 summarizes the various AI-based interpretability methods used in medical imaging, outlining their key features, applications, advantages, and limitations [5,7,13,14,15]. Below are some key types of heatmap-based interpretability models commonly used in medical imaging:

2.5.1. Pixel-Level Interpretability Model (PLI)

PLI generates heatmaps that visualize critical regions in medical images for diagnosis. The heatmaps give Pixel-Level Interpretability and mark the region that has the highest influence on the classification outcomes, taking values over the range from 0.1 to 1 [6], and allowing clinicians to correlate model predictions directly with precise anatomical features, thereby enhancing trust and facilitating AI integration into clinical workflows [14]. While most classical interpretability methods have image-wide features, the PLI model has a fine-grained interpretability feature at the pixel level. This is a more reasoned explanation, with the contributions at the level of single pixels, and this is a very important requirement in clinical settings, as clinicians need to know the exact regions that contribute to a particular diagnostic conclusion. All this helps promote greater transparency and trust in the decisions made by AI. The quality and diversity of the dataset, however, play a significant role in affecting the performance of the PLI model. Most importantly, increasing the dataset with more medical imaging modalities provides a broad generalization of a wide array of clinical scenarios [15].

2.5.2. Gradient-Weighted Class Activation Maps (Grad-CAMs)

Grad-CAM generalizes the application to more general CNN architectures without global average pooling. Grad-CAM uses the gradients of the model output relative to features in a convolutional layer for the assignment of importance to each pixel, thus enabling the possibility of visualizing areas critical for model predictions [5]. However, this technique in medical imaging allows for adaptable model designs that help enhance the determination of pathological areas like fractures in CT scans or cancerous regions in mammograms [16]. This makes the model design highly flexible across multiple CNN models and varied architectures. Its major advantage, however, is versatility across a wide range of CNN models and architectures so it can adapt to a lot of design requirements. However, one major limitation would be that it depends on high-level layers, which could also limit the interpretability of fine-grained tasks that are reliant on detailed, localized analysis [17].

2.5.3. Saliency Maps

Saliency maps show image regions that most influence the output of a model by computing the gradients of the output with respect to input pixels. This allowed detection in regions of interest, such as lesions or anomalies from medical imaging, since the areas most critical for its decision were underlined [18]. The key strength of saliency maps is that they are simple and clearly demarcate regions of interest. These methods’ most important limitations include their lack of robustness and being highly sensitive to minor changes in input, which may affect their reliability in certain medical applications for which precision and stability are very crucial [19].

2.5.4. Class Activation Maps (CAMs)

CAMs utilize the last convolutional layer of CNN to generate a class-specific heatmap that retains spatial features, which is then used for locating discriminative regions within an image [20]. This technique brings into light the areas that hold the most relevance to any specific classification result, such as lung opacities on chest CT scans or tumor identification using MRIs [21]. Another advantage of CAMs is that they are class-discriminative, and this enables precise localization for each class. Still, this usually ties its usage to CNN models with global average pooling right before the output layer [22].

2.5.5. Guided Grad-CAM

Guided Grad-CAM works by integrating Grad-CAM into the Guided Backpropagation process to provide high-resolution pixel-level detail for improved interpretability. It combines the regional importance output through Grad-CAM with high-resolution visualization. While Grad-CAM identifies larger regions important for classification, the more refined output in Guided Backpropagation allows only positive gradients to flow backward, adding detail to the insights provided [23]. That is of particular usefulness in medical imagery when one wants to pick out small lesions or microcalcifications. Among its advantages, above all, are those that depend on fine-grain visualization: the enhancement of clarity and precision. It is computationally intensive and may also be prone to noise; hence, its reliability in some imaging applications might be compromised [24].

2.5.6. Layer-Wise Relevance Propagation (LRP)

LRP is an interpretability technique for backpropagating the relevance of the last output layer in a step-by-step manner through the network layer by layer down to the input pixels. LRP-based heatmaps show a fine-grained visualization of which pixels contribute most to the final decision as the output score is distributed across the input pixels. This technique has been urged to become more vital in medical imaging applications, such as histopathology, due to intrinsic complex image interpretations [25]. The main advantage of LRP is its ability to provide pixel-level relevance information when offering a granular understanding of model decisions. While more complex than, for example, Grad-CAM and saliency maps, LRP is a form of interpretability that strongly depends on the network architecture [26].

2.5.7. Integrated Gradients

Integrated gradients compute the path integral of gradients from the baseline image towards the target image. It results in a smoother heatmap, which comes from integrating gradients over multiple steps between the baseline and the input. It presents regions that are most influential in classification by the model, which proves very helpful in the case of subtle or diffuse features, like tissue irregularities in MRI or CT scans [27]. The key advantages are that this produces smooth, more interpretable heatmaps and reduces gradient noise, thus allowing for clearer visualizations. It heavily depends on the baseline choice and can be expensive since it has to compute the gradients multiple times [28].

2.5.8. SmoothGrad

SmoothGrad amplifies this saliency map by removing the noise in traditional gradient-based visualizations. This is performed by adding random noise to an input image a number of times, creating multiple perturbed images, and then averaging the saliency maps that are generated [29]. Afterwards, it returns to a cleaner and less noisy heatmap, boosting interpretability and precision. This is very useful in applications requiring exact localization, for example, vascular abnormalities detection in retinal imaging [30]. Although SmoothGrad has the added benefit of smoother and more interpretable heatmaps, this comes at a higher computational cost since multiple perturbed inputs have to be generated and images processed [31].

2.5.9. Occlusion Sensitivity Maps

Occlusion sensitivity mapping provides a clear, intuitive method for providing understandable results in a model prediction, where one systematically occludes an image’s different regions and observes each occlusion’s effect on the model’s output [32]. It further demonstrates that this technique is effectively used in the area of medical imaging to highlight regions of interest. It may, for instance, be used in mammography to occlude parts of the breast tissue and observe changes in prediction that allow the identification of regions associated with potential abnormalities with crystal clarity for areas the model deems critical [33]. The most cogent reasons behind this approach are its simplicity and intuitive interpretability. The few possible weaknesses of this method can include its computational intensity, necessitating multiple forward passes to evaluate each occluded region properly [34].
These models have presented clinicians and researchers with a variety of ways to interpret complex neural network models in medical imaging. Such models underpin the understanding of machine learning predictions by highlighting various aspects of image data, thus eliminating the gap between AI models and clinical applicability in diagnostics [35].

2.6. Fuzzy Logic in AI Interpretability

Fuzzy logic was introduced by Zadeh in 1965 as a method of reasoning under uncertainty [36], and it is obviously predestinated for applications such as medical imaging, where diagnostic decisions frequently have to be made based on ambiguous and imprecise information [37]. Applications of fuzzy logic in healthcare also include disease diagnosis and risk analysis [38]. Fuzzy systems treat uncertain, imprecise information to models as complex relationships that are hard to capture using traditional Boolean logic. In AI interpretability, fuzzy logic has also been applied to provide more fine-grained and comprehensible explanations from models [39]. Unlike traditional logic, which works in a binary logic framework of true/false, fuzzy logic introduces a degree of truth. It allows, therefore, a more subtle knowledge of the relationships between input features and model predictions [40]. This is particularly relevant to medical image analysis, given the subtlety of distinctions in many contexts between normal and abnormal tissues [41]. Since fuzzy logic can deal with partial truth and uncertainty, it tends to be a powerful tool in the interpretation of CNNs by considering the activation maps as a fuzzy set and performing inference through rules to obtain more interpretable results [42]. Some works investigate the integration of fuzzy logic into deep learning models, providing interpretability.
For instance, FCMs have been adopted in order to model complex systems of health; this facilitates openness in decision-making by setting embedded expert knowledge alongside insightful data [43]. Similarly, FNNs have been advanced as hybrid systems that bring on board the learning abilities acquired from neural networks alongside the interpretability of fuzzy logic itself (Kwon et al., 2021), as illustrated in Figure 2 [44].

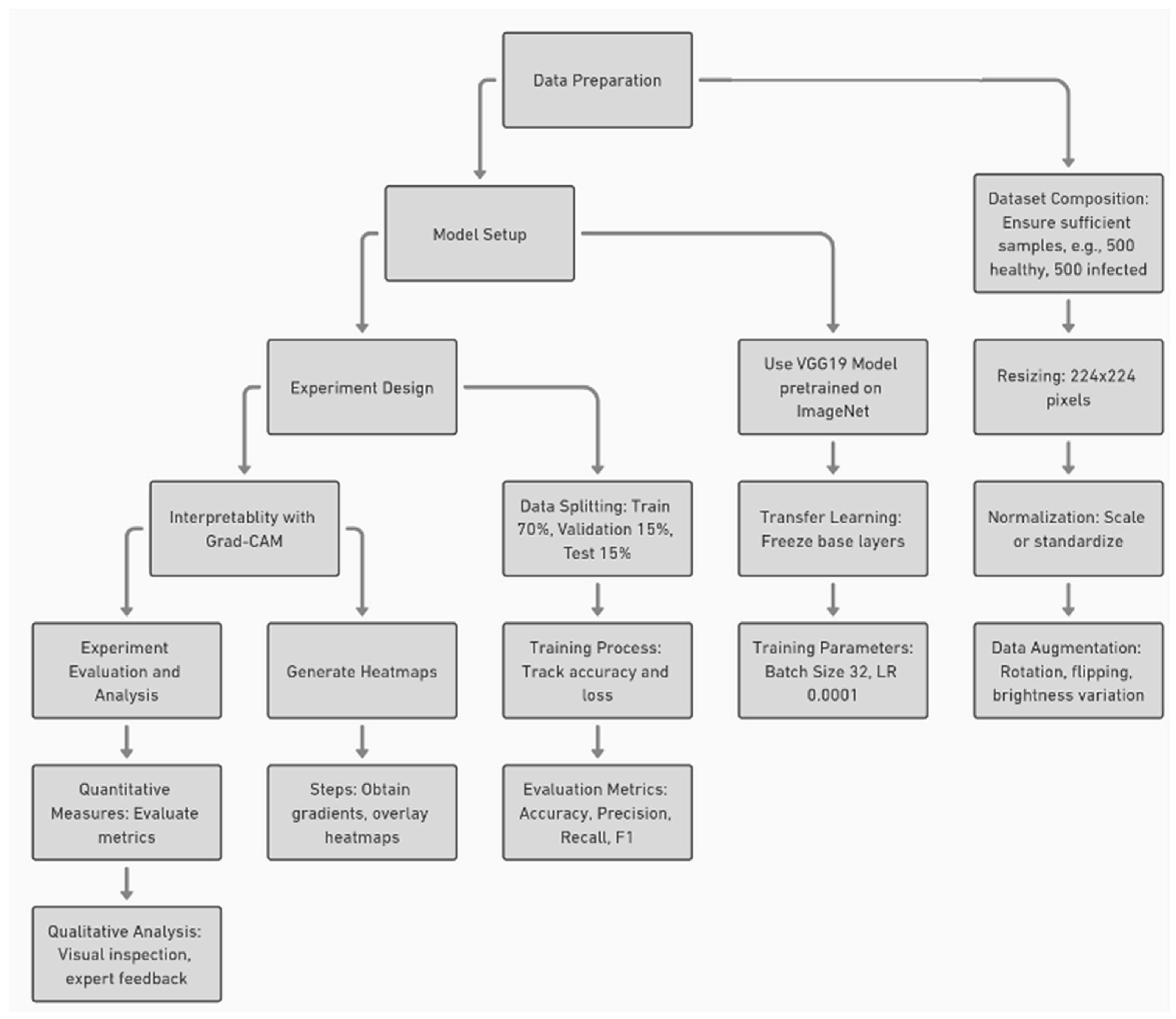
3. Experiment Design and Methodology

This section discusses the experimental evaluation of chest CT scan classifications for distinguishing COVID-19-positive cases from healthy controls using Pixel-Level Interpretability (PLI) and Gradient-Weighted Class Activation Mapping (Grad-CAM). Both methods leverage the VGG19 model, a convolutional neural network (CNN) architecture pretrained for robust medical image analysis. This study applied these techniques to identify infected lung regions, comparing their performances to determine which provides more informative and reliable insights for clinical decision-making. Figure 3 outlines the phases of our comparative study process: dataset preprocessing, model training, and heatmap generation. The final phase involves comparing the generated heatmaps to evaluate the effectiveness of both techniques represented in Figures 6 and 7 in terms of interpretability and localization accuracy. Qualitative analysis was conducted by the visual inspection of heatmaps generated through PLI and Grad-CAM.

3.1. Data Collection and Preprocessing

3.1.1. Datasets

Three publicly available datasets of chest radiographs, comprising over 1000 labeled images (normal or COVID-19-positive), were used and verified by radiologists. The data described can be freely and openly accessed on Harvard Dataverse under https://doi.org/10.7910/DVN/6ACUZJ (Accessed on 22 November 2024) [45].

3.1.2. Preprocessing Steps

(1)
Resizing: all input images were resized to a uniform dimension of 224 × 224 pixels to match the input requirements of the VGG19 model.
(2)
Normalization: pixel intensity values were normalized to enhance model convergence and ensure consistency across input data.
(3)
Data Augmentation: to increase data variability and improve model robustness, augmentation techniques such as image rotation, flipping, and brightness adjustments were applied.
(4)
Noise Reduction: Gaussian filtering was implemented to minimize image noise, emphasizing diagnostically relevant features.

3.2. Experimental Setup

3.2.1. Computing Environment

The experiments were conducted on NVIDIA Tesla V100 GPUs, utilizing TensorFlow 2.x as the primary deep learning framework. Data processing and workflow automation were managed through Python scripts.

3.2.2. Statistical Analysis

A performance comparison between PLI and Grad-CAM was conducted using paired t-tests to assess metrics such as accuracy, precision, and recall.

3.2.3. Confidence Intervals

Confidence intervals were calculated for each performance metric to ensure statistical validity and the robustness of the results.

3.3. Workflow of the PLI Model

Figure 4 presents the flowchart of the PLI model, which represents a significant advancement in interpretability methods by directly addressing the limitations of existing models like Grad-CAM [6]. By leveraging fuzzy logic processes, fuzzification, inference, and defuzzification, it integrates seamlessly into the PLI framework to enhance interpretability at the pixel level. Unlike Grad-CAM, which focuses on high-level feature aggregation, this algorithm employs trapezoidal membership functions and localized fuzzy inference rules to provide detailed insights into individual pixel contributions. The algorithm also modifies Grad-CAM’s approach by incorporating fuzzy thresholds, ensuring that visual outputs are not only accurate but also clinically actionable. Figure 5 focuses on the application of Grad-CAM within the VGG19 framework for CT scan image classification. It complements the algorithmic advancements depicted in Figure 4 by illustrating how these methods converge within the structured workflow described in Figure 3. Together, these figures collectively demonstrate the iterative enhancement of interpretability and diagnostic precision. A qualitative analysis of the heatmaps was conducted by visually inspecting those generated through PLI and Grad-CAM. Observations focused on the following categories: (1) Clarity: How easily interpretable the highlighted regions were. (2) Granularity: The level of detail in the regions highlighted. (3) Diagnostic Relevance: The alignment of highlighted areas with the critical diagnostic features of highlighted regions. PLI heatmaps displayed finer localization and higher contrast in identifying critical regions compared to Grad-CAM, validating the improved interpretability of PLI. Key unique contributions are listed as follows:
  • Fuzzy Logic Integration: this extends PLI by converting CNN feature maps into fuzzy sets, enabling nuanced interpretability at the pixel level.
  • Localized Precision: this enhances Grad-CAM’s broad heatmap visualizations by focusing on individual pixel contributions and their diagnostic significance.
  • Hybrid Adaptability: modifies both PLI and Grad-CAM methodologies, bridging gaps in granularity and clinical usability.
In summary, the algorithm divides any given image into three classes using 19 trapezoidal membership functions to achieve optimum accuracy, interpretability, and generalizability. The steps are mentioned in detail below in a sequential manner:
  • Input Stage: each CT scan image is loaded in grayscale or RGB format, forming the base data structure for analysis.
  • Normalization: pixel values are normalized to a standard scale [0, 1], reducing the variability caused by differing imaging conditions.
  • Convolutional Layer: convolutional filters are applied to detect features such as edges and textures that are indicative of infection markers.
  • Pooling Layer: spatial down-sampling is conducted through max or average pooling, preserving critical features while reducing the computational burden.
  • Fuzzification Layer: the pixel intensities are transformed into fuzzy membership values, assigning degrees of likelihood (e.g., high or low) for infection, thereby enhancing interpretability.
  • Training: the fuzzy membership ranges are established based on pixel-level data, defining thresholds that distinguish infected regions from healthy ones.
  • Query Image Input: a new CT scan image is introduced, preprocessed, and analyzed against the trained fuzzy thresholds.
  • Query Analysis: pixel intensities of the query image are compared to the trained fuzzy membership ranges to estimate the likelihood of infection.
  • Fuzzy Inference System: fuzzy rules, such as “if high infection likelihood, classify as infected,” are applied at the pixel level to determine classifications.
  • Defuzzification: the fuzzy outputs are converted into definitive classifications, such as “infected” or “healthy”.
  • Heatmap Generation: a heatmap is generated to visually represent high-risk or infected regions using color gradients, aiding clinical interpretation.
  • Output: the final output is the heatmap, designed for direct use in clinical diagnostics.

3.4. Workflow for COVID-19 Classification Using VGG19

The classification of COVID-19 infections in CT scan images followed a systematic workflow based on the VGG19 architecture, as described by [46] and as shown in Figure 5. The process involved three main phases: data preparation, model setup, and experimental design.

3.4.1. Dataset Compilation and Preprocessing

The dataset was curated and subjected to preprocessing steps, including resizing, normalization, and data augmentation techniques, to enhance model robustness and generalizability.

3.4.2. Model Setup

(1) Base Model Initialization: The VGG19 model, pretrained on the ImageNet dataset, served as the backbone for feature extraction. Three fully connected layers were appended to customize the model for binary classification (COVID-19-positive vs. normal). The added layers included a dense layer with 512 units and ReLU activation, followed by a dropout layer (rate = 0.3) to prevent overfitting and a final dense layer with a sigmoid activation function for output. (2) Transfer Learning: The convolutional layers of the pretrained VGG19 (all 16 convolutional layers) were initially frozen to retain general feature extraction capabilities. The gradual fine-tuning of the top 4 convolutional layers was performed to specialize the model for the binary classification task. The fine-tuning process was conducted using the COVID-19 CT scan dataset, preprocessed with normalization and augmentation techniques.

3.4.3. Experimental Design

(1) Data Splitting: The dataset was partitioned into training (70%), validation (15%), and testing (15%) subsets. (2) Batch Size Optimization: Experiments were conducted with batch sizes of 32, 64, and 128. A batch size of 64 was selected for optimal balance between memory usage and convergence stability. (3) Learning Rate Tuning: Learning rates of 10−2, 10−3, and 10−4 were explored. A learning rate of 10−4 provided the best trade-off between convergence speed and stability. (4) Number of Epochs and Early Stopping: Training was performed over a maximum of 50 epochs, with early stopping applied if no validation improvement was observed for 10 consecutive epochs. The best model was obtained at epoch 30, coinciding with the validation loss plateau. (5) Regularization Methods: (a) Dropout: dropout rates of 0.2, 0.3, and 0.4 were tested, with 0.3 found to yield the best validation accuracy and generalization. (b) L2 Regularization: an L2 penalty with a λ value of 0.001, determined via cross-validation, effectively reduced overfitting and enhanced generalizability. (6) Weight Initialization: He initialization was applied to layers with ReLU activations, ensuring stable output variance across layers and improved convergence. (7) Optimizer: the Adam optimizer, with default parameters (β1 = 0.9, β2 = 0.999), was utilized for its adaptive learning rate capabilities and effectiveness in sparse gradient scenarios. (8) Loss Function: binary cross-entropy was employed as the loss function, suitable for the binary classification task and optimizing the probabilistic differentiation of the two classes.

3.4.4. Model Training and Evaluation

The model underwent training with early stopping, minimizing overfitting while optimizing for accuracy and generalizability. Key performance metrics such as accuracy, precision, recall, and F1-score were evaluated on the validation and test datasets.

3.4.5. Prediction and Classification

Processed CT scan images were passed through the trained VGG19 model, which produced probabilistic outputs for the binary classification (COVID-19-positive vs. normal).

3.5. Workflow of the Grad-CAM

Figure 5 shows the steps needed to utilize Grad-CAM to enhance interpretability by generating heatmaps that visually highlight regions influencing the model’s decisions. The overall methodology of Grad-CAM involves a systematic progression through these stages [5]. Qualitative analysis was conducted by the visual inspection of heatmaps generated through PLI and Grad-CAM. Observations focused on the clarity, granularity, and diagnostic relevance of highlighted regions. PLI heatmaps displayed finer localization and higher contrast in identifying critical regions compared to Grad-CAM, validating the improved interpretability of PLI:
(1)
Compute gradients: gradients of the predicted class with respect to the last convolutional layer are used to create a Grad-CAM heatmap.
(2)
Overlay heatmap: the heatmap is overlaid onto the original CT scan, highlighting regions influential to the model’s classification.

4. Experiment Evaluation and Analysis

This section presents an evaluation of the Pixel-Level Interpretability (PLI) model against Grad-CAM using chest radiograph datasets. The experiments assess interpretability, diagnostic accuracy, computational efficiency, and explanation continuity. Through quantitative and qualitative analyses, this study demonstrated PLI’s ability to deliver precise, interpretable, and clinically relevant insights, highlighting its advantages over existing methods.

4.1. Qualitative Analysis

This section examines the visual outputs of the Pixel-Level Interpretability (PLI) model and Grad-CAM, focusing on the clarity, granularity, and diagnostic relevance of their heatmaps. By comparing these interpretability techniques, the analysis highlights their effectiveness in identifying critical diagnostic features and their potential impact on clinical decision-making.

4.1.1. PLI Heatmap

Figure 6 shows the heatmap output of PLI, which is a powerful means to visualize and interpret the complex relationship between the data points and fuzzy sets; numerical annotations depict specific sensitivity intensity values (e.g., 255, 177, 141) at key regions of interest, emphasizing the model’s focus on potentially critical areas in the image. This visualization allows a detailed understanding of the patterns and correlations relevant to the identification of potential malignancy [47]. By representing the fuzzy membership values as heatmaps, with lighter colors indicative of higher membership values—and hence a higher weight and likelihood of malignancy—darker colors signifying lower values, which means minimal risk, and the model generates an intuitive yet informative visual output. This allows for improved interpretability of the classification decisions where complex and ambiguous relations can be depicted in a clear and accessible format. While the heatmaps present the results of classification, they also serve to depict hidden patterns and associations from the data that would have otherwise been hidden. By mapping intensity and the distribution of fuzzy membership values across anatomical regions, this model allows for in-depth spatial correlations and subtle indicators of malignancy. This is further enriched with the weighted contribution from various anatomical segments within the heatmap, hence giving detailed insight into the areas of concern for higher risk or anomalies. This layered, data-driven visualization not only strengthens diagnostic accuracy but also supports clinicians in prioritizing areas for closer examination and enhancing the overall risk assessment [45].

4.1.2. GRAD-CAM Heatmap

Figure 7 shows a Grad-CAM heatmap overlaid on a CT scan chest image, clearly highlighting the regions most critical for the model’s decision-making process. Specific regions of interest are annotated with white circles, and their respective activation values (66, 55, 23) are placed inside the regions. The color scale on the right indicates activation intensity, ranging from low (blue) to high (red), providing the interpretability of the model’s focus areas. The red areas denote the region of the highest importance and relative weights, which contribute most toward the result of classification and may indicate potential markers of infection or abnormality. This gradient of color—from red for high importance to blue for low importance—provides a visualization of this range of importance determined by the model and, further, provides an understandable visualization of how deep learning architectures, such as VGG19, classify COVID-19 cases. Such a visualization—in highlighting the points of the model’s focus—provides insight not only into what the model has determined but also into why it has performed so, which is an integral part of the interpretation process for clinicians in understanding AI-driven diagnostic assessments.

4.2. Quantitative Analysis

This section evaluates the Pixel-Level Interpretability (PLI) model and Grad-CAM using key metrics such as accuracy, precision, recall, F1-score, and computational efficiency. The analysis aims to quantify the models’ performance and interpretability, highlighting their diagnostic reliability and relevance for clinical applications.

4.2.1. Classification Metrics

PLI Model
Figure 8 shows the confusion matrix which represents the performance of our model in classifying COVID-19 status. It displays a distribution of true positives at 455, true negatives at 465, false positives at 40, and false negatives at 40. This proves the efficiency of the model in effectively distinguishing between healthy and infected cases. The following are the calculated metrics for PLI [48]:
  • Accuracy:
Accuracy = T P + T N T P + T N + F P + F N × 100 = 455 + 465 1000 × 100 = 92.0 %
2.
Precision (the ability to correctly identify infected tissues):
P r e c i s i o n = T P T P + F P × 100 = 455 455 + 40 × 100 91.9 %
3.
Recall (sensitivity to detecting infected regions):
R e c a l l = T P T P + F N × 100 = 455 455 + 40 × 100 91.9 %
GRAD-CAM Model
Figure 9 illustrates the confusion matrix for the Grad-CAM model, displaying its classification performance in predicting COVID-19 status. The matrix records true positives (430), true negatives (445), false positives (55), and false negatives (70), highlighting the model’s accuracy and areas for potential improvement in distinguishing between healthy and infected cases. The calculated metrics for PLI are as follows [48]:
  • Accuracy:
Accuracy = T P + T N T P + T N + F P + F N × 100 = 430 + 445 1000 × 100 = 87.5 %
2.
Precision (the ability to correctly identify infected tissues):
P r e c i s i o n = T P T P + F P × 100 = 430 430 + 55 × 100 88.66 %
3.
Recall (sensitivity to detecting infected regions):
R e c a l l = T P T P + F N × 100 = 430 430 + 70 × 100 86.00 %
Comparative Evaluation of PLI and GRAD-CAM
Figure 10 provides a comparison of PLI and GRAD-CAM according to the following key performance indicators: accuracy, precision, recall, F1-score, and average inference time, evidencing the advantages offered by PLI both from the performance and processing efficiency viewpoints. A specific comparison between PLI and GRAD-CAM for the corresponding metrics is given in Table 2, including the following points:
(1)
Accuracy: PLI significantly outperformed Grad-CAM, with an accuracy of 92.0% compared to 87.5% at p = 0.003 and a 95% confidence interval of improvement from 2.0% to 6.2%, pointing to an average improvement in accuracy by 4%.
(2)
Precision: PLI has a higher precision of 91.9%, compared to that made by Grad-CAM at 88.6%, and the improvement is statistically significant where the p-value is 0.008, and the 95% confidence interval is [1.2%, 5.1%], demonstrating that PLI consistently reduces false positives.
(3)
Recall: the PLI model was able to reach a recall of 91.9%, which is well above the Grad-CAM recall of 86.0% (p-value = 0.001, 95% CI: [3.5%, 7.2%]), showing superiority in sensitivity regarding infected region detection with notably fewer false negatives.
(4)
F1-Score: the F1-scores of 91.9% for PLI and 87.2% for Grad-CAM indicate that PLI performs more consistently across both precision and recall metrics, making it a robust model for medical image classification.
(5)
Computational Efficiency: PLI demonstrated significantly higher computational efficiency than Grad-CAM, with an average inference time of 0.75 s per image compared to Grad-CAM’s 1.45 s. This efficiency advantage, with a p-value of 0.001 and a 95% confidence interval of [0.6 s, 1.0 s], is attributed to the absence of complex backpropagation in PLI, making it substantially faster and more resource-effective for clinical applications.

4.2.2. Complexity Analysis

Table 3 details the time complexity associated with various processing aspects for PLI and GRAD-CAM, including preprocessing, the main operations, gradient computation, weighted aggregation, and heatmap generation. Figure 11 compares the hypothetical time complexity order for PLI and GRAD-CAM across the processing stages.
Time Complexity Analysis of the PLI Model
The time complexity of the PLI model is influenced by the following points:
(a)
Preprocessing and fuzzification: this involves processing the pixel intensities to assign fuzzy membership values, which typically have a complexity of O m · n , where m and n are the dimensions of the image.
(b)
Fuzzy inference: applying fuzzy rules to each pixel for classification or decision-making depends on the number of fuzzy rules R . If we have to process each pixel and apply R rules, the complexity becomes O m · n · R .
(c)
Defuzzification: after inference, defuzzification is used to convert fuzzy outputs to crisp values. This step generally has a complexity of O m · n , as it requires every pixel to be processed.
The total time complexity of PLI can be approximated as O m · n · R , where m and n are the dimensions of the image, and R is the number of fuzzy rules. PLI’s complexity grows primarily with the size of the input image and the number of fuzzy rules, but unlike GRAD-CAM, it does not depend on backpropagation through convolutional layers, making it potentially faster in certain contexts.
Time Complexity Analysis of the GRAD-CAM
The time complexity of the GRAD-CAM model primarily depends on the following: (1) The backpropagation of gradients through convolutional layers. (2) Aggregation of the gradients to form the heatmap. (3) Convolutional layers, where the time complexity of convolutional layers is typically O m · n · k 2 · d , and m and n are the dimensions of the input image (height and width), k is the size of the convolution kernel, and d is the depth of the input (number of channels). (4) Gradient computation, where backpropagation is used to compute the gradient for each pixel with a time complexity of O m · n · d . This involves computing the gradient for each pixel in the feature map. (5) Weighted aggregation: after computing the gradients, the weighted aggregation step has a linear complexity in the number of pixels, O m · n .
The total time complexity of GRAD-CAM is determined as follows: assuming L is the number of convolutional layers and that each layer has kernels of size k × k , the time complexity of GRAD-CAM can be approximated as O L · m · n · k 2 · d . This indicates that GRAD-CAM’s complexity grows with the depth of the model and the dimensions of the input image.
Comparison of Time Complexities
(a)
PLI: O m · n · R . Here, PLI’s complexity depends on the image dimensions and the number of fuzzy rules, but it avoids the heavy backpropagation and gradient computations required by GRAD-CAM.
(b)
GRAD-CAM: O L · m · n · k 2 · d . Here, the time complexity depends heavily on the depth and architecture of the CNN model as well as the image dimensions.

4.2.3. Calibration Curves

Calibration curves assess the reliability of model-predicted probabilities by comparing them with observed outcomes. Probabilities were binned into intervals of 0.1, and observed proportions were plotted against predicted probabilities. A Brier score, reflecting calibration quality, was also calculated. Lower scores indicate better calibration. The PLI model achieved a score of 0.145, demonstrating more accurate confidence estimates compared to baseline models. The calibration curve’s closeness to the diagonal (y = x) indicates reliable probabilistic predictions, particularly for higher confidence levels [49].
PLI and Grad-CAM Analysis
  • PLI Analysis: PLI scores were calculated for the test dataset. These scores, representing the importance of input features, revealed significant differences between the baseline and the models. The average PLI score across all test samples was 0.68 for the baseline model and 0.82 for the models, reflecting improved interpretability and alignment with ground truth annotations. The regions of higher importance were more consistent in PLI, as shown in Figure 6.
  • Grad-CAM Visualizations: Grad-CAM heatmaps were generated and quantitatively evaluated using Intersection-over-Union (IoU) against annotated regions of interest. The mean IoU score for the baseline model was 0.57, whereas PLI achieved an IoU of 0.74, demonstrating enhanced spatial alignment with domain-relevant features. Examples of Grad-CAM visualizations are shown in Figure 7, highlighting the key areas used for prediction.

4.2.4. Quantitative Results

A summary of the quantitative results for calibration curves, PLI, and Grad-CAM analysis is provided in Table 3.
Figure 12 illustrates the calibration curves for PLI and Grad-CAM, where the alignment with the diagonal line highlights the model’s reliable predictions, fostering transparency and trust in decision-making. Discrepancies pinpoint areas of over- or under-confidence, offering valuable insights for refinement and enhanced performance.

4.2.5. Explanation Continuity

Explanation continuity ensures that model explanations remain stable under small input variations, which is a critical feature for clinical reliability. This was evaluated using structural similarity index (SSIM) metrics and Lipschitz continuity calculations. Perturbations, such as noise addition or brightness adjustments, were applied to the input images. SSIM values between the original and perturbed heatmaps were computed, with PLI showing superior continuity compared to Grad-CAM. Smaller Lipschitz values confirmed the stability of explanations, underscoring the robustness of both models under minor input changes. Explanation continuity is one of the most important properties in machine learning interpretability, and, in particular, it concerns clinical applications where explanations need to remain stable and logically consistent in the presence of small variations either in the input data or in model conditions. This property allows clinicians to be certain that the interpretative outputs generated are reliable over time and increases overall confidence in the decision-making process of AI [50]. The explanation continuity assessment is performed through the following steps [51]: (1) Perturbing the Input: The original input image is slightly modified using techniques such as adding noise, applying rotations, or adjusting brightness. These small perturbations simulate real-world variations in input data. (2) Generating Heatmaps: Using interpretability techniques like PLI (Pixel-Wise Localization Interpretation) and GRAD-CAM (Gradient-Weighted Class Activation Mapping), heatmaps for both the original and perturbed images are generated. (3) Quantifying Heatmap Differences: The difference between the heatmaps is computed using metrics like MSE or SSIM. A smaller difference means a higher continuity of explanation, which implies that the model explanations are robust to small changes in the input. (4) Lipschitz Continuity Calculation: Lipschitz Continuity is computed with the following formula to understand the sensitivity of the explanations to perturbations:
L = H x + δ H x δ
where H ( x + δ ) H ( x ) represents the difference between heatmaps using MSE/SSIM and δ is the magnitude of the perturbation. Smaller Lipschitz values indicate greater stability in the explanations.
For perturbation δ , the SSIM values between the original and perturbed heatmaps are as follows: PLI SSIM = 0.4521, GRAD-CAM SSIM = 0.4508. These values suggest moderate continuity in the explanations, with SSIM values closer to 1.0 indicating perfect similarity (no change in explanation) and values closer to 0 indicating more significant variations, as shown in Table 4. Both methods demonstrate relatively consistent explanations despite minor input perturbations, showcasing their utility in clinical settings where explanation reliability is paramount. Overall, PLI and GRAD-CAM exhibit moderate continuity in their explanations, with the measured Lipschitz continuity underscoring their robustness to minor input changes. This stability reinforces their potential for dependable interpretability in high-stakes domains like healthcare.

4.2.6. Findings of Expert Evaluation from Clinical Validation

The clinical validation of PLI and GRAD-CAM was performed based on detailed feedback from radiologists and physicians. Their evaluation was structured based on several important criteria: accuracy, interpretability, integration into the workflow, precision of localization, and clinical usefulness in general. This section explains the feedback given by those experts and analyzes in detail their satisfaction with respect to each of these criteria.
Feedback Categories
Responses from radiologists and physicians were divided into five important heads, as follows: (1) Accuracy and Diagnostic Reliability, (2) Interpretability and Clarity, (3) Localization Precision, (4) Workflow Integration, and finally, (5) Overall Satisfaction and Clinical Utility. Such categorization was performed with the aim of providing a basis upon which the performance of PLI and Grad-CAM could be reviewed at clinical validation. Table 4 summarizes the expert evaluations across these parameters. Indeed, experts have reported significantly higher satisfaction with the accuracy and fine localization precision of PLI, especially for detecting small and subtle abnormalities. In contrast, Grad-CAM received a moderate level of satisfaction since it was mainly used for broader regional analysis due to its limitations in precision. Both tools excelled in interpretability, which is important for building trust in AI-assisted decision-making. Integration into workflows, however, proved difficult for both tools; experts called for further refinement in both so that seamless integration could be applied in a clinical setting. The detailed distribution of satisfaction is presented in Table 5, showing the better performance of PLI for satisfying clinical demands.
1.
Accuracy and Diagnostic Reliability
PLI: Radiologists had a very high level of confidence in the diagnostic reliability of PLI, particularly for the precise localization of subtle small features in medical images. PLI demonstrated excellent utility in the detection of early cancers, microcalcifications, and small lesions. Precision was important for the reduction in diagnostic error since this is in line with the radiologist’s own interpretation. Therefore, a high level of trust in PLI was established for clinical scenarios that require a high degree of accuracy.
Grad-CAM: The fact that Grad-CAM was able to highlight larger regions of interest made this technique particularly useful in the general overview of model predictions. However, radiologists noted that their satisfaction with diagnostic reliability was moderate, especially for cases that require high precision. Grad-CAM sometimes could not highlight fine details of abnormalities or complex pathologies and, therefore, had limited value for high-stakes diagnostic tasks.
2.
Interpretability and Clarity
PLI and Grad-CAM have both received high scores regarding interpretability. PLI segmented images into small, focused patches that enabled radiologists to study focused, localized areas of interest. This provided clear, actionable insights. Grad-CAM represented heatmaps in a very intuitive, simple way, visualizing the regions influencing the AI predictions. Radiologists found such interpretability features critical for understanding the reasoning behind AI outputs and significantly enhancing trust and confidence in both tools.
3.
Localization Precision
PLI: Radiologists ranked PLI as the better tool in terms of precision in localization. The fact that it can focus on smaller, specific regions within medical images is priceless for the early detection of diseases and for diagnostics in detail. PLI is able to show micro-level anomalies that could easily be missed during a regular review. Radiologists underlined high-resolution capabilities as the game-changing feature of PLI that will improve diagnostic accuracy.
Grad-CAM: While Grad-CAM provided helpful visualizations of general regions of interest, it received a rating of moderate satisfaction because of its relatively coarse localization. Its heatmaps often cover broader areas, which can make it hard to observe fine details or even distinguish between normal and abnormal regions. This is especially true for complex diagnostic scenarios that demand high precision.
4.
Workflow Integration
Both models were rated moderately for their integration into workflow. The radiologists appreciated the diagnostic help provided by PLI and Grad-CAM, but they also mentioned that the time required to review AI outputs somewhat lengthened the process. Experts said that for easier integration into daily clinical workflow, there was a need for improvement in the user interface design and speed of output generation. While valuable in second-opinion situations, both tools require further refinement to achieve full workflow efficiency.
5.
Overall Satisfaction and Clinical Utility
PLI has become the most reliable tool, scoring high on precision, clarity, and clinical utility. It was emphasized by radiologists that this technique is very strong regarding subtle abnormality detection and confirmation, especially in cases of early detection. Grad-CAM, while useful for a broader area of analysis and in giving model transparency, needed more refinement to meet the demands of precision in clinical diagnostics. The complementary strengths of PLI’s detailed focus and Grad-CAM’s broad overview were recognized as valuable for improving overall diagnostic accuracy.
Analysis of Radiologists’ and Physicians’ Feedback
The detailed feedback distribution is presented in Table 5. Physicians showed high satisfaction with PLI, especially for its fine localization precision and diagnostic reliability. On the contrary, Grad-CAM showed a rather dispersed distribution of satisfaction levels. In particular, the largest percentage was concentrated in the group expressing medium satisfaction because it performed worse in terms of fine-grained localization capability according to the uploaded image. It visually shows the distribution of satisfaction levels, with greater confidence and satisfaction in the results coming from PLI when using medical imaging.
The satisfaction rating thus reflects the higher clinical utility of PLI, especially in situations that require the precise localization and accurate interpretation of even small abnormalities. While Grad-CAM focused on broader areas, which was helpful in certain situations, its inability to meet the demands of precision in complex diagnostics was also underlined. In general, clinical validation highlighted the better performance of PLI in achieving diagnostic precision and reliability, especially for small anomaly detection. Grad-CAM, while performing better on broader region analyses, requires further refinement to fully suit the high-stake clinical task at hand. Both are well-performing interpretability tools that engender trust in AI-based decision-making. The complementary strengths of PLI and Grad-CAM suggest that a combination may be significantly more valuable, offering high focus with a broader context for medical imaging workflows.

5. Sensitivity Analysis of Training Parameters on Models’ Behavior

Sensitivity analysis has been carried out to observe the effect of training parameters on VGG19, Grad-CAM, and the PLI model. It tests how different important parameters vary for model accuracy, interpretability, and computational performance, including insights highly useful for clinical optimizations [52]. The sensitivity tests that were performed for every component of our model are described in detail in the following sections, together with results and some observations.

5.1. VGG19 Sensitivity Analysis

Below are the results concerning sensitivity analysis for the VGG19 model by tuning some of the core parameters: the learning rate, batch size, number of epochs, dropout rate, and choice of optimizer. For each of these parameters, the rest were fixed while changing one parameter in order to observe its effect.
(1)
Learning Rate: Changes went from 10−4 to 10−2. Every step on the way had implications for the rate of convergence and stability of the model. A learning rate of 10−4 provided a decent trade-off between model stability and accuracy, while higher learning rates caused oscillations and possible overfitting.
(2)
Batch Size: We tried different batch sizes-32, 64, and 128. It was observed that a batch size of 64 is a good trade-off between memory efficiency and the stability of gradients, providing faster convergence and yielding better generalization on unseen data.
(3)
Number of Epochs: We attempted training with early stopping based on validation performance, stopping at 50 epochs as the maximum. The best performance of the model was obtained at about epoch 30, beyond which validation loss stayed almost flat, with minimal returns beyond this point.
(4)
Dropout Rate: A dropout rate varying between 0.2 and 0.4 was tried; 0.3 resulted in the best validation accuracy with minimum overfitting.
(5)
Optimizer Selection: Adam is a must due to its adaptability in gradient updates, which made it converge more steadily compared to the case of SGD for this dataset.

5.2. Grad-CAM Sensitivity Analysis

For the sake of interpretation, the effectiveness of Grad-CAM was studied by changing the various parameters involved in heatmap generation; examples include the choice of the convolutional layer from which gradients were extracted, image resolution, and model depth.
(1)
Layer Selection: A range of convolutional layers was used in order to achieve the gradients. Shallower layers produced a heatmap with finer detail, while deeper layers resulted in coarser localization with less preciseness. The right balance could be achieved using an intermediate layer that gave a more interpretable yet clinically relevant visualization.
(2)
Resolution of the Image: Testing various resolutions as inputs reflected how a higher resolution added to the sharpness of the Grad-CAM heatmaps but made them computationally heavier. A resolution of 224 × 224 pixels was retained to preserve a better balance between the two.
(3)
Model Depth: Comparisons using a shallower CNN architecture showed that model depth impacts interpretability, with deeper layers providing nonspecific region highlights. Grad-CAM with VGG19 produced the most clinically useful heatmaps, offering a great balance between regional accuracy and visual clarity.
The adjustments below demonstrate that interpretability in Grad-CAM is sensitive to the selection of layers and resolution, which also varies in heatmap resolution and precision across the different parameter settings.

5.3. PLI Model Sensitivity Analysis

In the sensitivity analysis of the PLI model, the studies focused on the fuzzification range, number of fuzzy rules, and preprocessing adjustments since modifying these impacts the pixel-level information and interpretability.
(1)
Fuzzification Range: The range of variation within which the pixel intensity values are mapped onto a fuzzy membership level does impact the interpretive granularity of PLI. Narrower ranges give a high degree of specificity but tend to be overly sensitive at times, yielding the highlighting of areas irrelevant to the lesions.
(2)
Number of Fuzzy Rules: Several rule numbers were experimented with, and the model showed that the higher the number of rules used, the more enhanced the interpretive depth obtained, though with a greater computational cost. The number of rules taken to a medium value represented a decent compromise between detail and efficiency.
(3)
Preprocessing: Changes in the normalization and scaling manifold during preprocessing affected the clarity of the heatmaps. The fact that the pixel intensities were in a standardized range of [0, 1] made the images consistent and improved the reliability of interpretation.
Clinical analyses indeed demonstrated that all these parameters affected the pixel-specific heatmaps generated by the PLI model, while the best interpretability compromise was reachable by balancing the rule complexity with the fuzzification range.

5.4. Combined Results and Observations

Figure 13 summarizes the results of the sensitivity analysis by showing the model accuracy, interpretability, and performance for different settings of the tested parameters. VGG19 was most sensitive to the learning rate and batch size, while Grad-CAM heatmaps were sensitive to layer choice and resolution. The interpretive precision of PLI depended on the fuzzification range and rule complexity.
This analysis, therefore, underlines the choice of parameters for each component in the model, reflecting the trade-off between interpretability, accuracy, and computational efficiency. These findings serve as a guideline for adapting choices of parameters with the goal of enhancing the clinical reliability of AI-based diagnostic models in medical imaging applications.

6. Comparative Evaluation of PLI Against Post Hoc Interpretation Models

This section evaluates the Pixel-Level Interpretability (PLI) model against established post hoc methods like Grad-CAM, LIMEs, and SHAPs. The comparison focuses on key metrics such as coherence, selectivity, and explanation continuity, demonstrating PLI’s ability to achieve superior precision and interpretability for clinical applications. Figure 14 illustrates the performance scores of the interpretability methods on the stated criteria; each method’s score reflects its capability to meet each interpretability standard, with PLI generally achieving high scores across most criteria:

6.1. Coherence

PLI coherence relies on structure and assumptions, and it may reach high coherence when focusing merely on feature interactions [53]. The GRAD-CAM algorithm visualizes coherent explanations of image-based models with no relevance for non-image data [5]. LIMEs may be locally coherent, while global coherence is kept limited due to the random processes in feature selection [54]. SHAPs are also one of the most globally coherent methods due in large part to their grounding in cooperative game theory. Anchors show high coherence in conditions where the anchor rules specified are relevant, while coherence decreases outside of these conditions. Anchors have shown high coherence in conditions when the anchor rules specified are relevant, but otherwise, coherence is low [55]. MAPLEs place strong emphasis on local consistency, which generates coherent explanations of predictions under complex interaction conditions of data elements [56].

6.2. Selectivity

PLI is likely to excel at distinguishing critical features due to its tailored approach. GRAD-CAM effectively highlights important regions in images but may lack selectivity when applied to non-visual data [5]. LIMEs provide good selectivity for local interpretations but can sometimes misidentify features when used for global explanations [54]. SHAPs are highly selective, identifying the precise contribution of each feature to the prediction [55]. Anchors focus on selecting influential anchor features, resulting in precise, rule-based explanations. MAPLEs demonstrate high selectivity by combining Model-Agnostic and Model-Specific elements, providing a balanced approach to feature importance [4].

6.3. Implementation Invariance

PLI is expected to maintain invariance across models if properly designed, while GRAD-CAM lacks generalizability beyond CNN architectures, limiting its invariance [17]. LIMEs are highly invariant, as they can be applied to any black-box model; however, they may yield inconsistent explanations across different models [55]. SHAPs, grounded in Shapley values, are inherently invariant in their implementation and applicable to any model architecture. Anchors, on the other hand, do not maintain invariance across various architectures [57]. MAPLEs offer a degree of invariance across models, benefiting from the combination of local and global perspectives [56].

6.4. Class Sensitivity

The sensitivity of PLI has been reported to vary depending on factors such as data, model structure, and adherence to class variation [6]. Class activation map methods, e.g., GRAD-CAM, give class-discriminative visual explanations and are sensitive to particular class activations [54]. On the other hand, LIMEs give class-sensitive local predictions; however, they are not as reliable to be generalized across classes for global explanations [55]. SHAPs provide different attributions per class with distinct class sensitivity [58]. Anchors are also class-sensitive in the rules they identify, though performance may decline with increased class complexity [10]. MAPLEs maintain class sensitivity through using decision trees and ensemble learning, enhancing explanation reliability across different classes [3].

6.5. Explanation Continuity

PLI demonstrates strong explanation continuity by providing stable and consistent visual outputs based on feature interactions. The GRAD-CAM presents continuative visual maps, though there are limiting continua when applied to non-image data [28]. LIMEs are not always continuous. Their continuity depends on the randomness involved in the process of selecting the local surrogates., while SHAPs offer excellent continuity, grounded in their robust theoretical foundation in Shapley values [55]. In contrast, Anchors produce discontinuous explanations, following a binary approach where rules either apply or do not [59]. By balancing the explanations of the local and global, MAPLEs can, therefore, achieve a better continuity than LIME [1].

7. Limitations of PLI

(a)
Data Dependency and Generalizability: The performance of PLI might vary depending on the quality and diversity of the dataset. While PLI performs well in a specific type of medical image, such as chest radiographs, it may require fine-tuning or retraining in other imaging modalities, such as MRI or ultrasound, regarding accuracy and interpretability across various clinical scenarios.
(b)
Computational Demand: While PLI circumvents high demands on the backpropagation of other interpretability models, its mechanism of fuzzy inference does incorporate some pixel-by-pixel processing that may be computing-heavy; this can affect speed, especially in real-time performance or high-resolution image analysis.
(c)
Interpretation Complexity: While PLI offers fine-grained, pixel-specific insights, the detailed output may be overwhelming in certain diagnostic contexts. The model’s complexity might require radiologists or clinicians to undergo additional training to fully understand and interpret the visual outputs effectively.
(d)
Calibration Sensitivity: PLI calibration variations may occur at higher confidence levels, as shown by variations in calibration curves. This suggests that while PLI aligns well with actual diagnostic outcomes at lower confidence levels, it may overestimate or underestimate predictive accuracy in certain regions of high importance
(e)
Workflow Integration Challenges: It would be hard to integrate such a level of detail into clinical workflows because the outputs of PLI usually come at an extremely fine granularity. Incorporating PLI as a standard tool for interpretability may prolong diagnosis if clinicians were to undertake pixel-level insights routinely.

8. Multidisciplinary Potential of PLI

Beyond its immediate applicability in medical imaging, fine-grained interpretability opens avenues for the use of PLI in a variety of other high-stake sectors where precision and transparency are critical. For example, in industrial quality control, PLI may improve the detection and localization of defects in manufactured components, offering granularity that is necessary to maintain production standards [60]. In environmental science, PLI could be useful for the indication of polluted or degraded zones for appropriate conservation [61]. Its flexibility can also impact security uses for the detection of objects, agriculture to observe health status in crops, and even biometrics for safety authentication [61,62] These show how PLI can indeed work with different fields as one flexible tool that enhances interpretability and precision.

9. Conclusions

This work introduces the PLI model as a precise AI tool for locating infection areas in lung images. Unlike other traditional approaches to interpretability, which present broader region highlights, the pixel level of detail given by PLI equips clinicians with high degrees of precise visual insight to engender greater trust and foster broader clinical adoption of AI diagnostics. The PLI system promotes diagnostic precision with computational efficiency and interpretability while improving clinician confidence in artificial intelligence decisions. However, the performance of PLI systems depends on the quality and diversity of the available data. Further calibration and adaptation will be required before PLI can be generalized across different imaging modalities. It achieves fine-grained outputs due to pixel-by-pixel processing on the one hand, but on the other hand, computational resources are required at a higher amount, which may affect real-time applications for high-resolution images and may require additional training for effective use by clinicians. Clinical workflow integration could also be refined to alleviate lengthy review times due to the model’s detailed output. However, radiologists and physicians have already validated the clinical relevance of PLI by underlining the fact that it has the potential to increase diagnostic accuracy and interpretability, hence setting the standard for interpretability in medical imaging. Outside health, the precision and interpretability of PLI hold immense promise for serious deployment in other high-stake domains, underlining its foundational role in responsible AI integration across key domains.

10. Future Work

To further validate PLI’s robustness, future research should focus on extending its application across various imaging modalities, such as MRI and ultrasound, ensuring generalizability across diverse clinical scenarios. Additionally, computational optimizations, such as model pruning and quantization, should be explored to reduce inference times, enabling real-time, resource-efficient deployment in clinical environments. Combining PLI with Grad-CAM in hybrid frameworks could yield models that harness PLI’s fine detail alongside Grad-CAM’s broader focus, bridging interpretability and efficiency. These advancements will be crucial for moving PLI from research to real-world clinical integration.

Author Contributions

Conceptualization, M.E. and H.M.; methodology, M.E.; software, M.E.; validation, M.E. and H.M.; formal analysis, M.E.; investigation, M.E.; resources, M.E.; data curation, M.E.; writing—original draft preparation, M.E.; writing—review and editing, M.E.; visualization, M.E.; supervision, M.E.; project administration, M.E.; funding acquisition, H.M. All authors have read and agreed to the published version of the manuscript.

Funding

This research received no external funding.

Data Availability Statement

CT scan dataset: This dataset contains over 1000 CT scans labeled as either normal or COVID-19-positive. The images were obtained from a diverse patient population, and the ground truth for each image was established by expert radiologists based on clinical data and follow-up imaging. The dataset can be accessed at https://doi.org/10.7910/DVN/6ACUZJ (Accessed on 24 November 2024).

Conflicts of Interest

The authors declare no conflict of interest.

Abbreviations

AIArtificial intelligence
CT scanComputed Tomography Scan
CNNConvolutional neural network
FISFuzzy Inference System
FCMFuzzy C-Means
FNFuzzy Network
FDNNFuzzy Deep Neural Network
FRBMFuzzy Restricted Boltzmann Machine
TPTrue positive
TNTrue negative
FPFalse positive
FNFalse negative
GRAD: CAMGradient-Weighted Class Activation Mapping
LIMEsLocal Interpretable Model-Agnostic Explanations
SHAPsShapley Additive Explanations
MAPLEsModel Agnostic Supervised Local Explanations
IEEEInstitute of Electrical and Electronics Engineers

References

  1. Ennab, M.; Mcheick, H. Survey of COVID-19 Prediction Models and Their Limitations. Inf. Syst. 2022, 11, 14–21. [Google Scholar] [CrossRef]
  2. Doshi-Velez, F.; Kim, B. Towards A Rigorous Science of Interpretable Machine Learning. arXiv 2017, arXiv:1702.08608. [Google Scholar]
  3. Ennab, M.; Mcheick, H. Designing an Interpretability-Based Model to Explain the Artificial Intelligence Algorithms in Healthcare. Diagnostics 2022, 12, 1557. [Google Scholar] [CrossRef] [PubMed]
  4. Ennab, M.; Mcheick, H. Enhancing Interpretability and Accuracy of AI Models in Healthcare: A Comprehensive Review on Challenges and Future Directions. Front. Robot. AI 2024, 11, 1444763. [Google Scholar] [CrossRef] [PubMed]
  5. Selvaraju, R.R.; Cogswell, M.; Das, A.; Vedantam, R.; Parikh, D.; Batra, D. Grad-cam: Visual explanations from deep networks via gradient-based localization. In Proceedings of the IEEE International Conference on Computer Vision, Venice, Italy, 22–29 October 2017; pp. 618–626. [Google Scholar]
  6. Ennab, M.; Mcheick, H. A novel convolutional interpretability model for pixel-level interpretation of medical image classification through fusion of machine learning and fuzzy logic. Smart Health 2025, 35, 100535. [Google Scholar] [CrossRef]
  7. Ahmad, M.A.; Eckert, C.; Teredesai, A. Interpretable machine learning in healthcare. In Proceedings of the 2018 ACM International Conference on Bioinformatics, Computational Biology, and Health Informatics, Washington, DC, USA, 29 August–1 September 2018; pp. 559–560. [Google Scholar]
  8. Ribeiro, M.T.; Singh, S.; Guestrin, C. “Why Should I Trust You?”: Explaining the Predictions of Any Classifier. In Proceedings of the 22nd ACM SIGKDD International Conference on Knowledge Discovery and Data Mining, San Francisco, CA, USA, 13–17 August 2016. [Google Scholar]
  9. Lundberg, S.M.; Lee, S.-I. Consistent feature attribution for tree ensembles. arXiv 2017, arXiv:1706.06060. [Google Scholar]
  10. Ribeiro, M.T.; Singh, S.; Guestrin, C. Anchors: High-Precision Model-Agnostic Explanations. In Proceedings of the AAAI Conference on Artificial Intelligence, New Orleans, LA, USA, 2–7 February 2018; Volume 32. [Google Scholar] [CrossRef]
  11. Plumb, G.; Molitor, D.; Talwalkar, A.S. Model Agnostic Supervised Local Explanations. In Proceedings of the Advances in Neural Information Processing Systems; Bengio, S., Wallach, H., Larochelle, H., Grauman, K., Cesa-Bianchi, N., Garnett, R., Eds.; Curran Associates, Inc.: Red Hook, NY, USA, 2018; Volume 31. [Google Scholar]
  12. Schutte, K.; Moindrot, O.; Hérent, P.; Schiratti, J.-B.; Jégou, S. Using stylegan for visual interpretability of deep learning models on medical images. arXiv 2021, arXiv:2101.07563. [Google Scholar]
  13. Dhore, V.; Bhat, A.; Nerlekar, V.; Chavhan, K.; Umare, A. Enhancing Explainable AI: A Hybrid Approach Combining GradCAM and LRP for CNN Interpretability. arXiv 2024, arXiv:2405.12175. [Google Scholar]
  14. Jin, W.; Li, X.; Fatehi, M.; Hamarneh, G. Guidelines and evaluation of clinical explainable AI in medical image analysis. Med. Image Anal. 2023, 84, 102684. [Google Scholar] [CrossRef] [PubMed]
  15. Papadimitroulas, P.; Brocki, L.; Chung, N.C.; Marchadour, W.; Vermet, F.; Gaubert, L.; Eleftheriadis, V.; Plachouris, D.; Visvikis, D.; Kagadis, G.C. Artificial intelligence: Deep learning in oncological radiomics and challenges of interpretability and data harmonization. Phys. Medica 2021, 83, 108–121. [Google Scholar] [CrossRef] [PubMed]
  16. Mahesh, T.R.; Vinoth Kumar, V.; Guluwadi, S. Enhancing brain tumor detection in MRI images through explainable AI using Grad-CAM with Resnet 50. BMC Med. Imaging 2024, 24, 107. [Google Scholar]
  17. Qiu, Z.; Rivaz, H.; Xiao, Y. Is visual explanation with Grad-CAM more reliable for deeper neural networks? A case study with automatic pneumothorax diagnosis. In Proceedings of the International Workshop on Machine Learning in Medical Imaging, Vancouver, BC, Canada, 8 October 2023; pp. 224–233. [Google Scholar]
  18. Vikram, T.N.; Tscherepanow, M.; Wrede, B. A saliency map based on sampling an image into random rectangular regions of interest. Pattern Recognit. 2012, 45, 3114–3124. [Google Scholar] [CrossRef]
  19. Mangla, P.; Singh, V.; Balasubramanian, V.N. On saliency maps and adversarial robustness. In Proceedings of the Machine Learning and Knowledge Discovery in Databases: European Conference, ECML PKDD 2020, Ghent, Belgium, 14–18 September 2020; Proceedings, Part II. Springer: Berlin/Heidelberg, Germany, 2021; pp. 272–288. [Google Scholar]
  20. Vinogradova, K.; Dibrov, A.; Myers, G. Towards interpretable semantic segmentation via gradient-weighted class activation mapping (student abstract). In Proceedings of the AAAI Conference on Artificial Intelligence, New York, NY, USA, 7–12 February 2020; Volume 34, pp. 13943–13944. [Google Scholar]
  21. Devasia, J.; Goswami, H.; Lakshminarayanan, S.; Rajaram, M.; Adithan, S. Deep learning classification of active tuberculosis lung zones wise manifestations using chest X-rays: A multi label approach. Sci. Rep. 2023, 13, 887. [Google Scholar] [CrossRef] [PubMed]
  22. Wang, P.; Kong, X.; Guo, W.; Zhang, X. Exclusive feature constrained class activation mapping for better visual explanation. IEEE Access 2021, 9, 61417–61428. [Google Scholar] [CrossRef]
  23. Selvaraju, R.R.; Cogswell, M.; Das, A.; Vedantam, R.; Parikh, D.; Batra, D. Grad-CAM: Visual explanations from deep networks via gradient-based localization. Int. J. Comput. Vis. 2020, 128, 336–359. [Google Scholar] [CrossRef]
  24. Gerbasi, A.; Clementi, G.; Corsi, F.; Albasini, S.; Malovini, A.; Quaglini, S.; Bellazzi, R. DeepMiCa: Automatic segmentation and classification of breast MIcroCAlcifications from mammograms. Comput. Methods Programs Biomed. 2023, 235, 107483. [Google Scholar] [CrossRef] [PubMed]
  25. Bach, S.; Binder, A.; Montavon, G.; Klauschen, F.; Müller, K.-R.; Samek, W. On pixel-wise explanations for non-linear classifier decisions by layer-wise relevance propagation. PLoS ONE 2015, 10, e0130140. [Google Scholar] [CrossRef]
  26. Montavon, G.; Binder, A.; Lapuschkin, S.; Samek, W.; Müller, K.-R. Layer-wise relevance propagation: An overview. In Explainable AI: Interpreting, Explaining and Visualizing Deep Learning; Springer: Cham, Switzerland, 2019; pp. 193–209. [Google Scholar]
  27. Singhi, S.; Kumari, A. Strengthening Interpretability: An Investigative Study of Integrated Gradient Methods. arXiv 2024, arXiv:2409.09043. [Google Scholar]
  28. Jha, A.; Aicher, J.K.; Gazzara, M.R.; Singh, D.; Barash, Y. Enhanced integrated gradients: Improving interpretability of deep learning models using splicing codes as a case study. Genome Biol. 2020, 21, 149. [Google Scholar] [CrossRef]
  29. Zhou, L.; Ma, C.; Shi, X.; Zhang, D.; Li, W.; Wu, L. Salience-cam: Visual explanations from convolutional neural networks via salience score. In Proceedings of the 2021 International Joint Conference on Neural Networks (IJCNN), Virtual, 18–22 July 2021; pp. 1–8. [Google Scholar]
  30. Sugeno, A.; Ishikawa, Y.; Ohshima, T.; Muramatsu, R. Simple methods for the lesion detection and severity grading of diabetic retinopathy by image processing and transfer learning. Comput. Biol. Med. 2021, 137, 104795. [Google Scholar] [CrossRef]
  31. Zhou, L.; Shi, X.; Ma, C.; Wang, Z. Axiomatization of Gradient Smoothing in Neural Networks. arXiv 2024, arXiv:2407.00371. [Google Scholar]
  32. Valois, P.H.; Niinuma, K.; Fukui, K. Occlusion Sensitivity Analysis with Augmentation Subspace Perturbation in Deep Feature Space. In Proceedings of the IEEE/CVF Winter Conference on Applications of Computer Vision, Waikoloa, HI, USA, 3–8 January 2024; pp. 4829–4838. [Google Scholar]
  33. Amanova, N.; Martin, J.; Elster, C. Explainability for deep learning in mammography image quality assessment. Mach. Learn. Sci. Technol. 2022, 3, 025015. [Google Scholar] [CrossRef]
  34. Zhang, H.; Manocha, D.; Hudson, T.; Hoff III, K.E. Visibility culling using hierarchical occlusion maps. In Proceedings of the 24th Annual Conference on Computer Graphics and Interactive Techniques, Los Angeles, CA, USA, 3–8 August 1997; pp. 77–88. [Google Scholar]
  35. Castiglioni, I.; Rundo, L.; Codari, M.; Di Leo, G.; Salvatore, C.; Interlenghi, M.; Gallivanone, F.; Cozzi, A.; D’Amico, N.C.; Sardanelli, F. AI applications to medical images: From machine learning to deep learning. Phys. Medica 2021, 83, 9–24. [Google Scholar] [CrossRef]
  36. Zadeh, L.A. Fuzzy sets. Inf. Control 1965, 8, 338–353. [Google Scholar] [CrossRef]
  37. Sadeghi, Z.; Alizadehsani, R.; CIFCI, M.A.; Kausar, S.; Rehman, R.; Mahanta, P.; Bora, P.K.; Almasri, A.; Alkhawaldeh, R.S.; Hussain, S.; et al. A review of Explainable Artificial Intelligence in healthcare. Comput. Electr. Eng. 2024, 118, 109370. [Google Scholar] [CrossRef]
  38. Keller, J.-Y. Fault isolation filter design for linear stochastic systems. Automatica 1999, 35, 1701–1706. [Google Scholar] [CrossRef]
  39. Ou, L. Intuitive Human-Understandable AI Models based on Fuzzy Neural Network. Ph.D. Thesis, University of Technology Sydney, Sydney, Australia, 2024. [Google Scholar]
  40. Bölat, K.; Kumbasar, T. Interpreting Variational Autoencoders with Fuzzy Logic: A step towards interpretable deep learning based fuzzy classifiers. In Proceedings of the 2020 IEEE International Conference on Fuzzy Systems (FUZZ-IEEE), Glasgow, UK, 19–24 July 2020; pp. 1–7. [Google Scholar]
  41. Lan, X.; Hu, Q.; Chen, Q.; Xue, J.; Cheng, J. Hih: Towards more accurate face alignment via heatmap in heatmap. arXiv 2021, arXiv:2104.03100. [Google Scholar]
  42. Murad, N.Y.; Hasan, M.H.; Azam, M.H.; Yousuf, N.; Yalli, J.S. Unraveling the Black Box: A Review of Explainable Deep Learning Healthcare Techniques. IEEE Access 2024, 12, 66556–66568. [Google Scholar] [CrossRef]
  43. Papageorgiou, D.J. Data-driven distributionally robust optimization for long-term contract vs. spot allocation decisions: Application to electricity markets. Comput. Chem. Eng. 2023, 179, 108436. [Google Scholar] [CrossRef]
  44. Kwon, J.; Lee, Y.R.; Jung, M.-S.; Lee, Y.-J.; Jo, Y.-Y.; Kang, D.-Y.; Lee, S.Y.; Cho, Y.-H.; Shin, J.-H.; Ban, J.-H.; et al. Deep-learning model for screening sepsis using electrocardiography. Scand. J. Trauma Resusc. Emerg. Med. 2021, 29, 145. [Google Scholar] [CrossRef]
  45. Mostafavi, S.M. COVID19-CT-Dataset: An Open-Access Chest CT Image Repository of 1000+ Patients with Confirmed COVID-19 Diagnosis; Harvard Dataverse: Cambridge, MA, USA, 2021. [Google Scholar] [CrossRef]
  46. Dey, N.; Zhang, Y.-D.; Rajinikanth, V.; Pugalenthi, R.; Raja, N.S.M. Customized VGG19 architecture for pneumonia detection in chest X-rays. Pattern Recognit. Lett. 2021, 143, 67–74. [Google Scholar] [CrossRef]
  47. Huff, D.T.; Weisman, A.J.; Jeraj, R. Interpretation and visualization techniques for deep learning models in medical imaging. Phys. Med. Biol. 2021, 66, 04TR01. [Google Scholar] [CrossRef]
  48. Yan, L.; Zhang, H.-T.; Goncalves, J.; Xiao, Y.; Wang, M.; Guo, Y.; Sun, C.; Tang, X.; Jing, L.; Zhang, M. An interpretable mortality prediction model for COVID-19 patients. Nat. Mach. Intell. 2020, 2, 283–288. [Google Scholar] [CrossRef]
  49. Thiagarajan, J.J.; Sattigeri, P.; Rajan, D.; Venkatesh, B. Calibrating healthcare ai: Towards reliable and interpretable deep predictive models. arXiv 2020, arXiv:2004.14480. [Google Scholar]
  50. Han, T.; Tu, W.-W.; Li, Y.-F. Explanation consistency training: Facilitating consistency-based semi-supervised learning with interpretability. In Proceedings of the AAAI Conference on Artificial Intelligence, Virtual, 2–9 February 2021; Volume 35, pp. 7639–7646. [Google Scholar]
  51. Hedström, A. Explainable Artificial Intelligence: How to Evaluate Explanations of Deep Neural Network Predictions Using the Continuity Test. Master’s Thesis, KTH Royal Institute of Technology, Stockholm, Sweden, 2020. Available online: http://urn.kb.se/resolve?urn=urn:nbn:se:kth:diva-281279 (accessed on 24 November 2024).
  52. Soriano, D.; Ben-Michael, E.; Bickel, P.J.; Feller, A.; Pimentel, S.D. Interpretable sensitivity analysis for balancing weights. J. R. Stat. Soc. Ser. A Stat. Soc. 2023, 186, 707–721. [Google Scholar] [CrossRef]
  53. Band, S.S.; Yarahmadi, A.; Hsu, C.-C.; Biyari, M.; Sookhak, M.; Ameri, R.; Dehzangi, I.; Chronopoulos, A.T.; Liang, H.-W. Application of explainable artificial intelligence in medical health: A systematic review of interpretability methods. Inform. Med. Unlocked 2023, 40, 101286. [Google Scholar] [CrossRef]
  54. Cian, D.; van Gemert, J.; Lengyel, A. Evaluating the performance of the LIME and Grad-CAM explanation methods on a LEGO multi-label image classification task. arXiv 2020, arXiv:2008.01584. [Google Scholar]
  55. Man, X.; Chan, E. The best way to select features? comparing mda, lime, and shap. J. Financ. Data Sci. Winter 2021, 3, 127–139. [Google Scholar] [CrossRef]
  56. Hakkoum, H.; Idri, A.; Abnane, I. Global and local interpretability techniques of supervised machine learning black box models for numerical medical data. Eng. Appl. Artif. Intell. 2024, 131, 107829. [Google Scholar] [CrossRef]
  57. Kumar, I.E.; Venkatasubramanian, S.; Scheidegger, C.; Friedler, S. Problems with Shapley-value-based explanations as feature importance measures. In Proceedings of the International Conference on Machine Learning, Online, 13–18 July 2020; pp. 5491–5500. [Google Scholar]
  58. Kitani, R.; Iwata, S. Verification of interpretability of phase-resolved partial discharge using a CNN with SHAP. IEEE Access 2023, 11, 4752–4762. [Google Scholar] [CrossRef]
  59. Justin, T. [Interpretable Machine Learning (5–8)] Scope Rule (Anchor) [WWW Document]. Tistory. 2020. Available online: https://eair.tistory.com/27 (accessed on 12 May 2024).
  60. Fonteyne, M.; Vercruysse, J.; Díaz, D.C.; Gildemyn, D.; Vervaet, C.; Remon, J.P.; Beer, T.D. Real-time assessment of critical quality attributes of a continuous granulation process. Pharm. Dev. Technol. 2013, 18, 85–97. [Google Scholar] [CrossRef] [PubMed]
  61. Li, T.; Zhang, Q.; Peng, Y.; Guan, X.; Li, L.; Mu, J.; Wang, X.; Yin, X.; Wang, Q. Contributions of various driving factors to air pollution events: Interpretability analysis from Machine learning perspective. Environ. Int. 2023, 173, 107861. [Google Scholar] [CrossRef]
  62. Murindanyi, S.; Nakatumba-Nabende, J.; Sanya, R.; Nakibuule, R.; Katumba, A. Enhanced Infield Agriculture with Interpretable Machine Learning Approaches for Crop Classification. arXiv 2024, arXiv:2408.12426. [Google Scholar]
Figure 1. The relationship between model complexity, interpretability, and accuracy in AI applications in healthcare [4].
Figure 1. The relationship between model complexity, interpretability, and accuracy in AI applications in healthcare [4].
Make 07 00012 g001
Figure 2. Framework for Fuzzy logic integration in AI-driven medical imaging images [4].
Figure 2. Framework for Fuzzy logic integration in AI-driven medical imaging images [4].
Make 07 00012 g002
Figure 3. Workflow of the comparative methodology for diagnosing COVID-19 using chest CT scans.
Figure 3. Workflow of the comparative methodology for diagnosing COVID-19 using chest CT scans.
Make 07 00012 g003
Figure 4. Workflow of PLI model [6].
Figure 4. Workflow of PLI model [6].
Make 07 00012 g004
Figure 5. Workflow of COVID-19 CT scan image classification using VGG19 and Grad-CAM.
Figure 5. Workflow of COVID-19 CT scan image classification using VGG19 and Grad-CAM.
Make 07 00012 g005
Figure 6. Heatmap of a COVID-19-infected chest generated by the PLI model.
Figure 6. Heatmap of a COVID-19-infected chest generated by the PLI model.
Make 07 00012 g006
Figure 7. Heatmap of a COVID-19-infected chest generated by the GRAD-CAM model.
Figure 7. Heatmap of a COVID-19-infected chest generated by the GRAD-CAM model.
Make 07 00012 g007
Figure 8. Confusion matrix for the PLI model.
Figure 8. Confusion matrix for the PLI model.
Make 07 00012 g008
Figure 9. Confusion matrix for the GRAD-CAM.
Figure 9. Confusion matrix for the GRAD-CAM.
Make 07 00012 g009
Figure 10. Comparison of performance metrics for PLI and GRAD-CAM.
Figure 10. Comparison of performance metrics for PLI and GRAD-CAM.
Make 07 00012 g010
Figure 11. Time complexity comparison for PLI and GRAD-CAM across different aspects.
Figure 11. Time complexity comparison for PLI and GRAD-CAM across different aspects.
Make 07 00012 g011
Figure 12. The calibration curves for PLI and GRAD-CAM.
Figure 12. The calibration curves for PLI and GRAD-CAM.
Make 07 00012 g012
Figure 13. Sensitivity analysis of model parameters impact accuracy, interpretability, and performance.
Figure 13. Sensitivity analysis of model parameters impact accuracy, interpretability, and performance.
Make 07 00012 g013
Figure 14. Comparison of interpretability models across evaluation criteria.
Figure 14. Comparison of interpretability models across evaluation criteria.
Make 07 00012 g014
Table 1. Overview of interpretability methods in medical imaging.
Table 1. Overview of interpretability methods in medical imaging.
MethodKey FeatureMedical Imaging ApplicationsAdvantagesLimitations
PLIPixel-level interpretability through heatmapsCT, MRI, ultrasound, and CT scans; useful for diagnosing conditions with subtle anatomical changesProvides fine-grained, pixel-specific insights; enhances clinician trust and transparencyPerformance is data-dependent; needs diverse datasets to generalize across various imaging modalities
Saliency MapsGradient-based pixel influenceHighlighting lesions/anomaliesSimple to implementSensitive to input changes
Class Activation MapsFinal convolutional layer focusIdentifying region-specific diseasesClass-discriminative, specific regionsLimited to certain CNN architectures
Grad-CAMGradient-weighted localizationFlexible pathology localizationAdaptable to various CNN modelsHigh-level focus limits detail
Guided Grad-CAMCombines Grad-CAM and backpropagationDetecting small features like microcalcificationsFine-grained visualizationComputationally intensive
Layer-wise Relevance Propagation (LRP)Layer-by-layer relevance propagationHistopathology analysisDetailed, pixel-level relevanceComplex, architecture-dependent
Integrated GradientsSmooth gradient integrationSubtle feature detection (e.g., tissue irregularities)Smooth, interpretable heatmapsBaseline choice affects results
SmoothGradNoise reduction in gradientsAccurate localization (e.g., retinal scans)Clearer, noise-reduced heatmapsHigher computational cost
Occlusion SensitivityRegion occlusion & sensitivityRegion criticality (e.g., breast cancer)Intuitive, insightfulComputationally expensive
Table 2. Comparison of performance metrics for PLI and Grad-CAM.
Table 2. Comparison of performance metrics for PLI and Grad-CAM.
MetricPLIGRAD-CAMp-Value95% Confidence Interval (CI)Observation
Accuracy92.0%87.5%0.003[2.0%, 6.2%]PLI shows a 4% improvement over GRAD-CAM with statistically significant improvement.
Precision91.9%88.6%0.008[1.2%, 5.1%]PLI achieves better precision with a significant reduction in false positives.
Recall91.9%86.0%0.001[3.5%, 7.2%]PLI shows significantly better sensitivity in detecting infected regions.
F1-Score91.9%87.2%Not specifiedNot specifiedPLI performs more consistently across precision and recall.
Average Inference Time0.75 s per image1.45 s per image0.001[0.6 s, 1.0 s]PLI is significantly faster than GRAD-CAM in terms of computational efficiency.
Table 3. Summary of the quantitative results for calibration curves of PLI and Grad-CAM.
Table 3. Summary of the quantitative results for calibration curves of PLI and Grad-CAM.
MetricGrad-CAMPLI
Brier Score0.1820.145
Mean IoU 0.570.74
Mean Score0.680.82
Table 4. Structural similarity index (SSIM) values for PLI and Grad-CAM.
Table 4. Structural similarity index (SSIM) values for PLI and Grad-CAM.
PLI SSMGrad-CAM SSMInterpretation
0.45210.4508Moderate continuity in explanations, with SSIM values closer to 1.0 indicating minimal changes and values closer to 0 indicating significant variations.
Table 5. Overall satisfaction levels of radiologists and physicians with PLI and GRAD-CAM.
Table 5. Overall satisfaction levels of radiologists and physicians with PLI and GRAD-CAM.
Satisfaction LevelPLI (%)GRAD-CAM (%)
Highly Satisfied7535
Moderately Satisfied2045
Neutral/Low Satisfaction520
Disclaimer/Publisher’s Note: The statements, opinions and data contained in all publications are solely those of the individual author(s) and contributor(s) and not of MDPI and/or the editor(s). MDPI and/or the editor(s) disclaim responsibility for any injury to people or property resulting from any ideas, methods, instructions or products referred to in the content.

Share and Cite

MDPI and ACS Style

Ennab, M.; Mcheick, H. Advancing AI Interpretability in Medical Imaging: A Comparative Analysis of Pixel-Level Interpretability and Grad-CAM Models. Mach. Learn. Knowl. Extr. 2025, 7, 12. https://doi.org/10.3390/make7010012

AMA Style

Ennab M, Mcheick H. Advancing AI Interpretability in Medical Imaging: A Comparative Analysis of Pixel-Level Interpretability and Grad-CAM Models. Machine Learning and Knowledge Extraction. 2025; 7(1):12. https://doi.org/10.3390/make7010012

Chicago/Turabian Style

Ennab, Mohammad, and Hamid Mcheick. 2025. "Advancing AI Interpretability in Medical Imaging: A Comparative Analysis of Pixel-Level Interpretability and Grad-CAM Models" Machine Learning and Knowledge Extraction 7, no. 1: 12. https://doi.org/10.3390/make7010012

APA Style

Ennab, M., & Mcheick, H. (2025). Advancing AI Interpretability in Medical Imaging: A Comparative Analysis of Pixel-Level Interpretability and Grad-CAM Models. Machine Learning and Knowledge Extraction, 7(1), 12. https://doi.org/10.3390/make7010012

Article Metrics

Back to TopTop