Next Article in Journal
ZnO–Bi2O3 Composites for Enhanced Shielding Performance in Radiation-Protective Skin Modeling Packs
Previous Article in Journal
Circular Approaches for Thermoset Composites
 
 
Font Type:
Arial Georgia Verdana
Font Size:
Aa Aa Aa
Line Spacing:
Column Width:
Background:
Review

An Overview of Damage Identification in Composite Structures—From Computational Methods to Machine Learning

IMT Nord Europe, Institut Mines-Télécom, University of Lille, Centre for Materials and Processes, F-59000 Lille, France
*
Author to whom correspondence should be addressed.
J. Compos. Sci. 2025, 9(12), 683; https://doi.org/10.3390/jcs9120683
Submission received: 27 October 2025 / Revised: 28 November 2025 / Accepted: 4 December 2025 / Published: 9 December 2025
(This article belongs to the Section Composites Modelling and Characterization)

Abstract

Composite structures are generally more susceptible to impact damage than non-composite structures, and early identification of damage is the primary goal of structural health monitoring (SHM). If such damage remains undetected or reaches a critical size, it can lead to sudden collapse and catastrophic failure. Modern SHM methods aim to preserve the integrity of composite structures through continuous inspection, monitoring, and damage assessment, including detection, localization, quantification, classification, and prognosis. These methods use sensor-based technologies to assess vibration, extension, and acoustic and thermal emission. This paper provides a review of various computational methods including physics-based methods (signal processing techniques, modal analysis, and finite element model updating) and optimization methods (inverse problems, particle swarm optimization, topology optimization, genetic algorithms, time series analysis, and hybrid techniques), alongside machine learning methodologies employing neural networks as well as deep learning for damage identification in composite structures. These computational and learning-based techniques are widely applied in the development of algorithms, optimization strategies, and hybrid frameworks for SHM. The review further summarizes the applications, advantages, and limitations of each method according to structure type and damage characteristics. The key emphasis of this review is on integrating computational approaches, as well as machine learning, to enhance the efficiency of damage identification. The conclusion is drawn based on an overview of the literature, focusing on the contributions of different computational methods and machine learning for damage identification in composites.

1. Introduction

Structural Health Monitoring (SHM) aims to maintain the integrity of composite structures by performing activities such as monitoring, control, and inspection. SHM methods rely on fundamental knowledge of mechanics, materials, and electronics. They are used to support the preventive maintenance of systems and structures. It is a combined discipline of different areas: sensor technologies, non-destructive testing (NDT), and condition monitoring (CM). NDT techniques and their applications to identify damage in composite structures have gained popularity in several fields, including aviation, astronautics, spacecraft, power plants, buildings, metallurgy, mechanical engineering, and civil engineering [1,2]. NDT techniques attempt to find the existence of damage and its classification in the interior or on the surface of the composite structure without making a ‘cut’ or ‘break’. They may be broadly classified based on several parameters, such as the type of composite required to be examined [3,4]. NDT techniques, such as acoustic emission, ultrasonics, X-ray imaging, radiography, eddy–current testing, and thermography, are widely used to detect and characterize various types of damage, including matrix cracking, fiber failure, and delamination [5]. The most effective damage-identification techniques in composite materials are thermography and ultrasonic testing [4]. The application of nonlinear dynamics and acoustic emission to monitor progressive damage in polymer-based composites was investigated in [6]. Local damage in sandwich composites has been analyzed using acoustic emission data [7].
A composite structure can be monitored using either global or local monitoring [8]. The authors of [9] presented an overview of SHM strategies for fault detection, including fault taxonomy, operational evaluation using a hierarchical damage identification scheme, sensor prescription, and optimization with data processing. Vibration-based SHM (VBSHM), embedded sensing, lamb wave methods, and acoustic emissions are among the techniques reviewed for their efficiency in damage identification in composites [10,11].
More recently, a novel VBSHM technique was introduced in [12] to identify and estimate geometrical damage properties using a frequency shift coefficient and a damage library [13]. In addition, the efficiency and sensitivity of the frequency shift coefficient were examined through numerical and experimental testing for various damage cases, based on vibration monitoring [14]. The authors of [15] introduced a general assessment of SHM approaches that use structural dynamic parameters. These parameters are used to analyze the health state of structures by combining algorithms and modal analysis techniques. In such methods, accelerometers or piezoelectric sensors are commonly used to capture vibration responses [16].
The fundamental assumption in vibration-based damage identification is that any defect or stiffness reduction alters the structural dynamic response, allowing defects to be detected and localized [17,18]. Most vibration-based approaches operate by comparing the dynamic behavior of a reference (undamaged) structure to that of a damaged one. The authors of [19] proposed the earliest comprehensive review on vibration-based damage detection, localization, and quantification. The authors of [8] discussed the evolution of vibration-based techniques over time from classical signal processing to recent techniques based on machine learning. Similarly, the authors of [20] reviewed advancements in damage identification in composites, emphasizing hybrid and data-driven strategies.
Other notable contributions include piezoelectric wafer active sensors in [21] to monitor the growth of structural deterioration, such as fatigue cracks and corrosion in aircraft structures, wave-based defect estimation in composite beams [22], and guided lamb wave tools for assessing and characterizing damage in composite materials [23]. Collectively, these studies indicate a shift in SHM from traditional vibration analysis toward intelligent, multi-sensor, and computationally aided systems for real-time damage assessment in composite structures.
This paper aims to present a review of several computational methods and the use of machine learning to identify and estimate damage in composite structures. Although previous reviews have considered either computational modeling or machine learning to analyze damages, this paper brings the two fields together in a combined solution to identify composite damage. The paper highlights the overview of different computational techniques, including physics-based methods (signal processing techniques, modal analysis, and finite element model updating) and optimization methods (inverse problems, particle swarm optimization (PSO), topology optimization, genetic algorithms (GAs), time series analysis, and hybrid numerical methods) as well as supervised or unsupervised machine learning, neural networks and deep learning methods for damage identification in composite structures. The review also examines the types of composite structures investigated in the literature, along with the advantages and limitations of each computational approach in assessing damage. The increasing reliance on combined computational and data-driven methods provides a reason to examine their performance and complementary potential. Each technique has a corresponding damage identification level, and their combined potential allows for a comprehensive diagnosis of damage in composite structures. The presented overview is illustrated by offering several steps that specify the conditions for applying these methods to composite structures. Through comparison of different computational methods and machine learning models, this review predicts the advantages, limitations and research opportunities of developing next-generation intelligent SHM system-based damage identification technologies for composite structures.
The paper is organized in five sections: Section 1 presents a detailed overview of NDT and a background on SHM for the identification of damage in composites. Structural models, degree-of-freedom (DOF) and developments of FE models are illustrated. In addition, data acquisition and sensor characterization for damage identification are presented in this section. Section 2 presents a detailed overview of computational methods, including physics-based method (FE model updating, signal processing techniques) and optimization-based methods (inverse problem, PSO, topology optimization, GAs, time series analysis, hybrid methods) for damage identification in composites. Section 3 presents an overview of machine learning techniques (supervised and unsupervised learning techniques) and their application in identifying damage in composite structures. This section also presents a step-by-step procedure for implementing a machine learning algorithm for the application to composite damage identification. In Section 4, we discuss conceptual mapping, critical comparison and research trends for damage identification in composites between computational methods and machine learning techniques. Section 5 shows a brief conclusion based on our findings regarding contributions to SHM in terms of their applicability to composites.
This overview was conducted through a systematic search across peer-reviewed research studies referenced in the main databases such as Scopus, Web of Science, Science Direct, MDPI and SpringerLink during the period 2000–2024. Keywords were used to represent all the significant themes of this paper, such as SHM, vibration-based SHM, signal processing, physics-based, optimization, machine learning, and deep learning, restricting the search to research works focusing on composite damage identification.

1.1. Background of Structural Health Monitoring

In engineering, the load-carrying ability of composite or hybrid structures is crucial for distributing loads effectively. Composite health monitoring should be performed regularly at an early stage to avoid machining failures. It helps limiting the impact of fluctuations resulting from internal pressurization, stiffness reduction, or changes in the structure’s dynamic properties [11]. It is essential to determine the structure’s ability to withstand external forces using preventive measures. This technique is called prognostic health monitoring (PHM) in [24]. The first challenge for PHM is to identify the structural condition and the ability to support loads. It is possible to prevent this by conducting a systematic assessment and evaluation of the facility before it reaches a critical point. This strategy helps in reducing the influence of damage and aging on the structure during examination.
SHM is one of the subcategories of PHM, used to diagnose the health status of a structure. The primary purpose of SHM is to confirm the ability to identify the location of defects or cracks in a structure that are often difficult to avoid first, but are essential for safety purposes [25]. The health monitoring of composites dramatically improves safety by identifying damage modes such as cracking of the composite matrix, fiber failure, and delamination, and is required to prevent further structural failures [26,27]. By placing sensors within composites such as thin-ply hybrid composites or laminated materials, including Bragg fiber grating sensors, hidden internal damage can be identified [2,28]. SHM enables the monitoring of the critical condition of composite structures. It reduces maintenance expenses and minimizes the safety factor specified by aviation standards. Thus, SHM improves safety and efficiency in the aerospace field [29]. Works focusing on SHM and its application for assessing damaged structures have emerged rapidly in the last two decades. SHM incorporates the following benefits: increased reliability, enhanced safety, lower life-cycle costs, and ease of use. SHM is the simultaneous or cyclic observation of infrastructures to identify damage without having regular inspections.
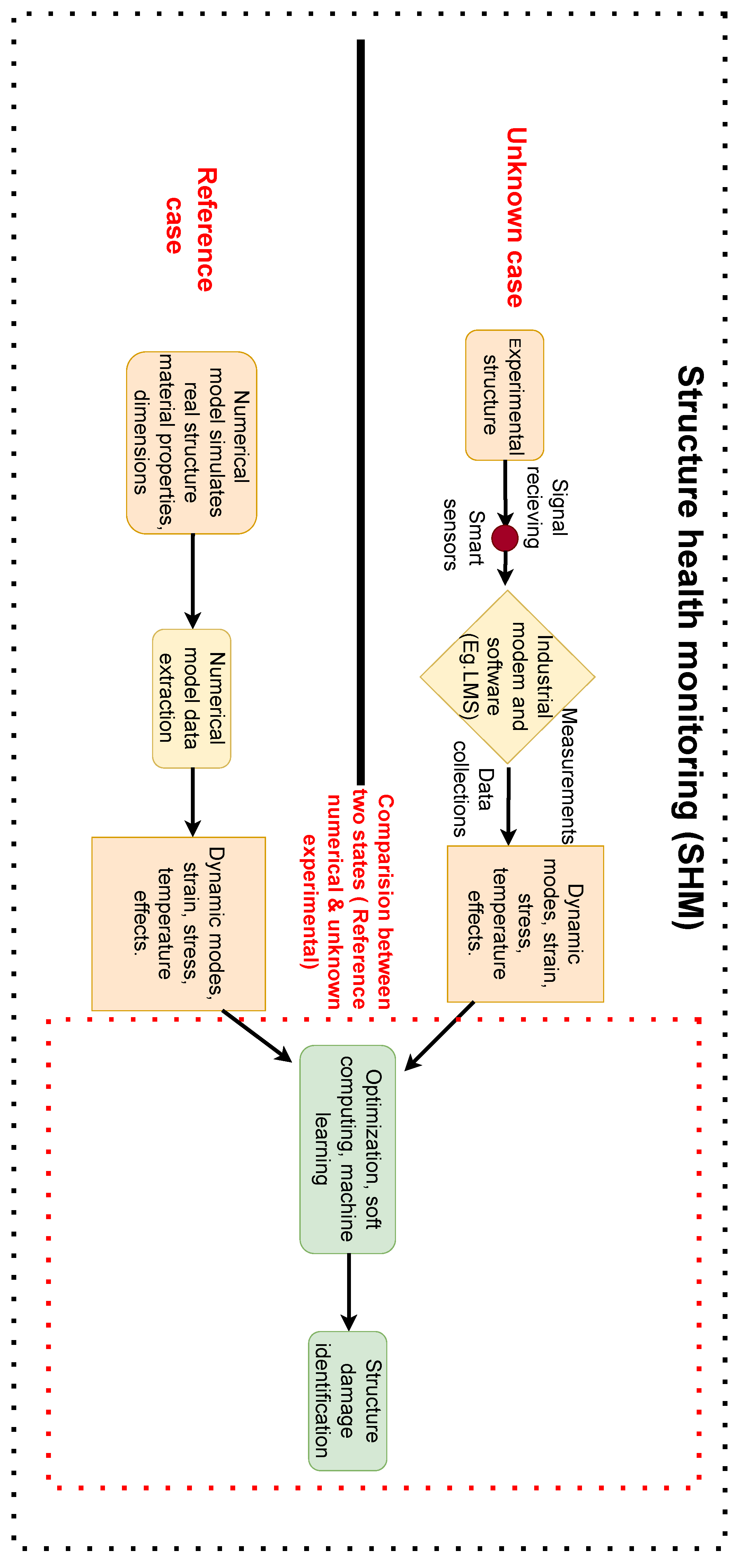
The authors of [30] presented an overall perspective of an SHM procedure, illustrated in Figure 1, designed for a structure tested with the integration of a sensor or actuator. The SHM system involves the real-time or periodic assessment of the condition of the composite structure to determine any signs of degradation. Composite structures can be monitored in two ways, globally or locally, depending on their complexity and size. Both global and local methods can be applied, depending on whether machine learning is used with input and output parameters or only with output parameters. Local SHM techniques employ a variety of approaches. They include guided waves, digital image correlation, ultrasonic testing, acoustic emissions, laser testing, and radiography. An example of a global method is VBSHM.
The example presented in Figure 2 illustrates the use of unknown and reference states for comparison with a dynamic or material parameter to detect damage. SHM monitors the behavior of composite structures through various metrics and damage-sensitive features (dynamic characteristics and time domain coefficients) [31]. SHM can evaluate the structural integrity of a building by analyzing various measurements and damage-sensitive factors, including vibration parameters and time domain model coefficients [32]. The authors of [20] examined the historical development of several damage-identification techniques in the field of composite structures. Other comprehensive reviews [33,34,35] of SHM have discussed notable progress in the area of damage identification. Wave-propagation-based SHM techniques for studying simple harmonic motion utilize a cyber–physical co-design approach based on wireless sensor networks [36]. The authors of [37] presented the use of SHM for cyber–physical systems based on wireless sensor networks. The authors of [38] examined the efficiency of feature selection and its use for learning inspection patterns for SHM. The authors of [39] addressed the state of the art of guided waves for SHM of aerospace composite structures.

1.2. Vibration-Based Structure Condition Monitoring

Several approaches for detecting, locating, and evaluating the extent of composite structural damage have been reported on in the literature. Vibration methods rely on the structural change, as damage causes a noticeable change in the dynamic behavior of the structure. There is a demand for a fully automatic SHM system based on vibration signals. The authors of [40] offered an overview of damage detection methods and condition monitoring for bridge structures. The authors of [41] reviewed damage detection approaches that account for linear and nonlinear variations in vibration measurements. SHM provides five steps for monitoring and maintaining structural integrity (detection, localization and classification, assessment, and prediction). The various stages are depicted in Figure 3. The authors of [42] classified damage-identification methods according to the level of damage identification; the aims are described here:
1.
Detection: Indication of the presence of structural damage.
2.
Localization: Estimation of the damage location.
3.
Classification: Determination of the damage type.
4.
Quantification: Assessment of the damage extent.
5.
Prognosis: Prediction of the remaining service life of the structure.
Vibration-based damage monitoring methods can be broadly categorized based on structural dynamic characteristics. Frequency-based methods (frequency shift analysis, frequency change ratios, frequency sensitivity methods, etc.) exploit variations in natural frequencies due to reduced stiffness. For example, the authors of [43] used vibration analysis based on frequency shifts from three inverse methods, namely a graphical technique, surrogate-assisted optimization and an artificial neural network (ANN), to forecast the position and size of delamination cracks in a composite beam. Mode-shape-based methods (mode shape curvature, modal strain energy, mode shape derivatives, modal assurance criterion, etc.) exploit variations in mode shapes and mode shape curvatures to localize and quantify damage [44]. Damping-based methods (log decrements, half-power bandwidth, modal damping ratio, nonlinear damping indicators, etc.) are based on variations in energy dissipation due to either crack opening–closing or frictional effects. VBSHM can assess the changes in natural frequencies and mode shapes. At the same time, it further determines the overall health state of composites [45].
The authors of [15] reviewed SHM approaches using dynamic testing-based damage detection and demonstrated the application of SHM techniques in a bridge system. The authors of [46] described experimental tests based on the evaluation of resistance and tolerance to impact damage, as well as the characterization and quantification of damage, which were carried out to identify damage in composite structures caused by impacts and further investigate the feasibility of using vibration-based methods. The authors of [47] presented an SHM system to estimate fatigue damage by considering operational vibration measurements in a high-fidelity FE model.
The authors of [48] investigated statistical methods based on dynamic testing in a small-scale wind turbine blade with accelerometers and further detected low-level induced damage. The authors of [49] assessed the multi-criteria-based vibration method to detect and locate damage by numerical models of flexural members with varying boundary conditions. The authors of [50] proposed a hybrid damage detection method that improved both the sensitivity of damage identification and damage quantification. The authors of [51] applied a damage detection method using structural dynamic parameters. Environmental and operational factors can influence these dynamic responses [52,53]. These techniques benefit enormous structures such as wind turbines and spacecrafts, for which identifying damage at the global level is crucial [54].

1.3. Composite Structures and SHM Challenges

Composite structures present significant challenges for SHM due to their anisotropy, nonlinear behavior, and hidden damage mechanisms such as delamination or microcracks. Moreover, due to the susceptibility of composites to hidden impact damage that cannot be detected through visual inspection, unlike metals [5].
Several sensing technologies, such as piezoelectric wafer active sensors, fiber optics, strain gauges, and composite electrical property monitoring [55] have been used for monitoring. Fiber Bragg grating (FBG) sensors have been used as a promising tool due to their lightweight properties and multiplexing. Still, these types of sensors face the problem of temperature–strain discrimination during the curing process [56]. Existing inspection tools have difficulty inspecting large composite regions, and there is a desire to adopt inspection tools such as acousto-ultrasonic technique [57] and thermography [58,59,60]. There are several SHM techniques available; however, no single method can be applied to all composites and service conditions, and research gaps remain for curved structures and natural fiber composites [61]. Composites require robust SHM schemes that combine modeling with data-driven schemes. Several challenges must be overcome, including integrating sensors, addressing environmental impacts, property variability, and variability in damage detection.

1.4. Finite Element Method Discretization

In FE models, each DOF represents the specific displacement or rotation at the node within the mesh. The discretization of the structure into an FE model is a process that enables the simulation of the structure’s behavior under different loads. In the context of SHM, the number of DOFs at specific regions of interest enables the detection of defects or structural damage. It is achieved by comparing the predicted real-time data with the measured modal characteristics from the FE model. The equation of motion for a structure can be expressed as follows:
M x ¨ ( t ) + C x ˙ ( t ) + K x ( t ) = F ( t )
where M is the mass matrix, K is the stiffness matrix, C is the damping matrix, x ( t ) is the displacement vector, x ˙ ( t ) is the velocity vector, x ¨ ( t ) is the acceleration vector, and F ( t ) is the external force vector.
The following eigenvalue problem can be solved to acquire frequencies and mode shapes:
( K ω 2 M ) ϕ = 0
where ω is the natural frequency and ϕ is the mode shape vector.
An objective function Q can be defined to minimize changes between measured and predicted data:
Q ( w ) = i = 1 N w i y i measured y i predicted ( w ) 2
where w i is the weight assigned to the i-th measurement, y i measured is the i-th measurement value, N is the number of measurements and y i predicted ( w ) is the i-th predicted value based on the parameters w .
Sensitivity analysis allows to understand how stiffness reduction and changes in parameters affect the structural response:
S = x p
where S is the sensitivity matrix, x is the response vector and p is the parameter vector.
Furthermore, the numerical reduction in stiffness in composite beams is commonly caused by the occurrence of damage, defects, or degradation of the structure over time. One of the standard methods for modeling this stiffness reduction involves modifying the FE stiffness matrix. Damage in a composite structure can be represented by reducing the elemental stiffness or by changing the elastic modulus.
The stiffness reduction can be expressed as follows:
E reduced = E 0 ( 1 D )
where E reduced and E 0 are the reduced and real Young’s modulus of elasticity, respectively, and D is the damage parameter between 0 and 1. A value of D = 0 means no damage and D = 1 indicates complete damage.
As an alternative to the FE method, the iso-geometric collocation method is very effective in laminated composite beams. It provides two DOFs per node for higher-order shear deformation theory [62]. The substructuring scheme where the structure is divided into substructures and the DOF-based reduction method were used in [63]. This study detailed how a complete structure was given in the form of condensed substructures, which were then assembled to reduce computational complexity. The authors of [64] presented an optimization technique using surrogate models. This technique reduces computational requirements and maintains accuracy in DOF calculations for laminated composite structures.

1.5. Data Acquisition and Sensor Characterization

Various sensors have been used to collect data for the surveillance of composite structures. However, several challenges remain in data acquisition and sensor characterization. Reliable sensing is essential for detecting damage and preventing early-stage catastrophic failures. For example, FBG sensors incorporated into compliant structure samples (very lightweight structures) have demonstrated high sensitivity in the micro-scale bond testing of synthetic and natural filaments, providing measured force resistance output for bonded filament droplet specimens [65]. Automated data interpretation is highly dependent on the specifics of the sensor setup and the considered composite materials [66].
Several inspection techniques (ultrasounds, X-ray imaging, and thermography) are critical for providing early insight into damage in composites. By incorporating on-board inspection technologies, these techniques can reduce downtime and enhance safety [2]. The authors of [67] presented a comparison of results from fatigue tests with FBG and acoustic emission data, in the form of indicators to monitor damage growth in composite panels. Table 1 shows the application of different types of sensors, their advantages, limitations, and measurement areas.
The measurement of strain in composite structures is commonly made using strain gauges. The strain ( ε ) is related to the change in resistance ( Δ R ) of the strain gauge: ε = Δ R R · G , where Δ R is the change in resistance, G is the strain gauge factor and R is the initial resistance.
FBG sensors can be placed inside the composite body of the structure, providing data on strain under any applied load. However, temperature variations and vibrations may influence the sensors [4,29,69]. FBG sensors have been used to measure changes in both strain and temperature of a composite structure, as reported in [70]. The change in wavelength ( Δ λ ) of the reflected light is dependent on the strain ( ε ) and temperature ( Δ T ):
Δ λ = λ B ( 1 p e ) · ε + ( α + ξ ) · Δ T ,
where Δ λ is the change in Bragg wavelength, λ B is the initial (unstrained) Bragg wavelength, p e is the effective photoelastic coefficient, α is the thermal expansion coefficient of the fiber, ξ is the thermo-optic coefficient (change in refractive index with temperature), and Δ T is the temperature change.
Vibration analysis is another prominent tool for fault diagnosis in composite structures. The authors of [71] utilized accelerometers that generate signals to identify defects through analysis of the time and frequency domains. The study employed a defect identification method for an automatic press machine used with soft thermoplastic polymers. For example, in several cases, VBSHM and VBSHM-based accelerometers use signals to extract natural frequencies of a structure ( f n ). Changes in these frequencies can indicate defects:
f n = 1 2 π k m ,
where k indicates the stiffness of the structure, f n indicates the natural frequency, and m indicates the mass of the structure.
Of all composite sensors, guided-wave-based composite sensors are essential in SHM because they can detect barely visible impact damage in composite structures. These sensors take advantage of guided ultrasonic waves propagating through composites, depending on their anisotropic characteristics of wave speed and energy in the fiber directions [72]. The wave propagation equation is written as follows:
u ( x , t ) = A sin ( k x ω t ) ,
where u ( x , t ) indicates displacement, A indicates amplitude, k indicates wave number, and  ω indicates angular frequency. Damage can lead to changes in wave amplitude, speed, and mode shapes, which the sensors detect and measure through data acquisition.
Likewise, guided-wave-based SHM systems have also implemented machine learning techniques to cope with variations in sensor placement and environmental factors, as demonstrated for high classification accuracy [73]. Various SHM scenarios have been introduced with machine learning algorithms used in conjunction with sensor networks to enhance the reliability of SHM. For example, a newly developed SHM system based on enhanced convolutional neural networks (CNNs) and FBG sensors has been reported to achieve high potential for early damage identification in composite pipelines [74]. Machine learning algorithms are used to detect and classify damage [75]. Ref. [76] tested real-time damage monitoring from flight-worthy SHM systems installed with sensor networks, showing that they could dramatically lower maintenance and time-off costs for aircraft structures. Ref. [77] used piezoelectric wafer networks to generate and sense lamb waves in carbon fiber reinforced laminates for the evaluation of delamination.

2. Computational Methods for Damage Identification in Composite Structures

Computational methods have led to multiple improvements over time in the efficiency and dependability of damage detection in various composite structures [20]. In many cases, conventional inspection and monitoring methods do not meet the growing needs due to the size and complexity of composite structures. So, several computational methods are pivotal in the growing discipline of SHM for identifying and evaluating damages in various composite structures.

2.1. Physics-Based Computational Methods

To identify damage in composite structures, physics-based computational techniques are extensively used. These techniques are incorporated into composite structures, considering material behavior, geometry, and loading conditions, thereby building upon existing predictive models [78]. The damage mechanisms generally based on FE simulations include the cracking of matrices, delamination, and fracture of fibers. The correlation between measured responses and potential damage states can be achieved by combining model updating [79] with inverse problem techniques [80].
Multiscale models provide detailed information on progressive failure, whereas reduced-order models are more efficient in computational operations in real-world scenarios [78]. Physics-based approaches are frequently constrained by high computational costs and the need for accurate material parameters, as well as challenges in considering environmental and operational variability. To address these difficulties, hybrid models that combine physics modeling with data modeling and high computing are being developed to provide a more effective SHM system for composites.

2.1.1. Signal Processing Techniques

Signal processing techniques are effective for identifying damage in composite structures, especially delamination and impact damage. Time–frequency approaches based on Lamb wave analysis provide a robust damage detection system, as demonstrated in guided-wave-based studies of composite panels [23]. This technique pursues decomposition algorithms which can be effectively used to achieve good time–frequency resolution while remaining computationally efficient for extracting damage features from complex wave signals [81].
Signal processing has been continuously employed in physics-based damage identification, as raw signals can be noisy and contain environmental and overlapping modal contributions, requiring separation before numerical or model-based analysis [82]. Classical approaches such as Fourier analysis, filtering and spectral decomposition are used to extract dominant frequency components associated with structural modes [83]. Transient or localized features produced by cracks or delamination are typically captured using advanced time–frequency techniques such as wavelet transforms, Hilbert–Huang transforms, and empirical mode decomposition (EMD) [84,85]. Piezoelectric-patch-based wavelet-active sensing systems have also been developed. They can produce specific wavelet waveforms and process response signals. This process uses wavelet transforms to detect damage-sensitive features under different environmental conditions [86].
Signal processing is an essential factor for extracting dynamic features from measured dynamic responses for damage-identification techniques. The Fourier transform is the most popular technique. It transforms the signal in the time domain to its spectral representation for identifying changes in modal frequencies:
X ( ω ) = x ( t ) e i ω t d t ,
where x ( t ) represents measured vibration signal and X ( ω ) represents frequency content of measured signal. Damage-induced stiffness changes are typically reflected as shifts in these dominant frequency peaks.
For identification of cracks or delamination, time–frequency methods such as the continuous wavelet transform (CWT) are used:
W ( a , b ) = 1 | a | x ( t ) ψ t b a d t ,
where ψ ( · ) represents the mother wavelet, a represents the scaling parameter, and b represents the translation parameter. The CWT provides multi-resolution analysis. It is suitable for identifying sudden changes in stiffness or nonlinear dynamic signatures, such as cracks.
Modal identification algorithms including peak-picking, frequency domain decomposition, and stochastic subspace identification are used to estimate natural frequencies, damping ratios, and mode shapes under ambient or controlled excitation [87,88]. These extracted dynamic features feed numerical models, support the computation of modal strain energy, and provide inputs to optimization methods for localizing and quantifying structural damage.
Overall, signal processing techniques form a critical interface between measured responses and physics-based computational models. They plays an important role in extracting damage-sensitive information from complex structural responses. By considering frequency domain analysis and advanced time–frequency and decomposition methods, these techniques allow the detection of structural changes caused by cracks, delamination, and impact damage. Signal processing in combination with modal analysis and numerical models provides a robust framework for SHM.

2.1.2. Modal Analysis

Modal analysis is among the most common physics-based methods for identifying damage by analyzing changes in a structure’s dynamic characteristics [19,89]. Methods such as operational modal analysis (stochastic subspace identification, frequency domain decomposition, etc.) can identify damage in the presence of ambient excitation when the input force is unknown [87], making them applicable to real-life structures. The authors of [90] used experimental modal analysis and a laser vibrometer to investigate the structural response of several fiber-reinforced composite components. Recent advancements include time–frequency and wavelet methods [82] for capturing local transients, as well as data-driven and machine-learning methods that learn damage information from measured vibration responses. The authors of [91] identified the location and extent of delamination in homogeneous and composite laminates. The authors analyzed the data patterns using modal analysis methods.
Modal analysis is based on the structural dynamics formulation presented in Equation (1) using the mass, damping, and stiffness matrices. There are modal parameters, namely natural frequencies and mode shapes, which are also derived from the eigenvalue problem in Equation (2). The modal quantities serve as damage sensitive indicators which reflect stiffness loss in composite structures [92]. In modal analysis, frequency shifts provide limited spatial resolution. Therefore, mode shapes should be used to enhance sensitivity to local defects. The modal curvature equation is given by the central finite-difference approximation:
κ i [ n ] ϕ i [ n + 1 ] 2 ϕ i [ n ] + ϕ i [ n 1 ] ,
where ϕ i [ n ] represents the i-th mode shape at sensor location n. Local stiffness reductions typically produce sharp variations in κ i [ n ] . This makes modal curvature highly effective for damage localization.
Based on comparison between measured mode shapes with numerical or baseline healthy modes, the modal assurance criterion (MAC) is commonly used to identify defects:
MAC ( ϕ a , ϕ b ) = | ϕ a ϕ b | 2 ( ϕ a ϕ a ) ( ϕ b ϕ b ) .
It quantifies the consistency between two mode shapes. MAC values close to 1 indicate similarity, and reductions suggest potential damage or modeling errors.
Modal analysis can serve as an effective tool for global monitoring of composite structures. It provides valuable data on stiffness loss through changes in modal parameters. However, it is sensitive to minor defects and susceptible to environmental and operational variability. Indicators based on modal analysis are best used in combination with FE updating, optimization methods, or hybrid data-driven approaches to enhance damage identification.

2.1.3. Finite Element Model Updating

Damage identification in composite structures, based on the update of FE models, is commonly used to minimize the differences between experimental measurements and numerical estimations [12,13,14]. They are widely used to update model parameters (sometimes stiffness, mass, or damping) to identify the existing condition of the structure [47,93]. FE sensitivity-based methods utilize structural response derivatives to solve structural problems based on model parameters, and further combine optimization-based methods to solve problems by minimizing error functions. FE updating is especially useful in composite structures to estimate stiffness degradation due to matrix cracking, delamination, or fiber breaking [50,94]. Still, there are challenges related to computational cost, the local minimum problem, and the need for high-quality experimental data. The combination of FE updating and machine learning [79] and reduced-order models is a new direction that can enhance scalability and reliability in SHM applications. The research by [94] has been applied to natural fiber reinforced composites (i.e., kenaf fiber-epoxy plates) and to the optimization of both geometrical and material properties by combining experimental modal analysis with FE analysis. Figure 4 illustrates the workflow of FE model updating used to localize and quantify damage in composite structures using an iterative updating approach based on minimizing the difference between experimental data and numerical calculations.
Based on the FE equation of motion in Equation (1), the dynamic behavior of a structure can be described. Here, damage is usually represented as a change in stiffness K = K ( θ ) , with θ representing damage parameters. The FE formulation of structural dynamics is, as explained in the previous Section 1.4, formulated in terms of the eigenvalue formulation, optimization objective function (Q), the sensitivity matrix (S), and material degradation law E reduced = E 0 ( 1 D ) . It is based on these foundations that FE model updating can be used to localize and estimate damage in composite structures.
On an element level, the stiffness contribution of an element e is represented as follows:
K e ( θ e ) = ( 1 θ e ) K e 0 ,
where K e 0 is the undamaged element stiffness matrix and θ e [ 0 , 1 ] is a damage index that quantifies the severity of stiffness reduction (with θ e = 0 for undamaged and θ e = 1 for fully damaged).
The global stiffness matrix of the structure can then be assembled as follows:
K ( θ ) = e = 1 N e K e ( θ e ) ,
where N e is the total numbers of FEs and θ = [ θ 1 , θ 2 , , θ N e ] is the element-wise damage index.
This equation defines correlation between the degradation of materials and global dynamic response. It supports the FE updating process which is not only aligned with the measured and predicted responses but which also localizes and quantifies damage in composite structures. Iterative model updating is a process that uses the minimization of the difference between measured model data and model prediction by varying the parameters θ .

2.2. Optimization-Based Computational Methods

Optimization-based techniques have emerged as a powerful tool for identifying damage in composite structures. Optimization techniques [95] can be used to solve multi-engineering structural problems, as well as for the critical requirement of SHM. Several studies in the literature have identified composite damages using optimization methods. These identifications can be performed to minimize the difference between experimentally tested and predicted responses, as shown in Figure 2, and hence indicate the presence of delamination, matrix cracking, or fiber breakage. Damage identification optimization is often framed as minimizing the objective function using an inverse problem approach [96,97]. Here, the damage parameters are defined as design variables and the objective functions are defined by dynamic or steady-state structural responses.
Several optimization techniques have been introduced, such as some smooth optimization, GAs [98] in the global search for multimodal or complex problems, PSO [99,100] in global search, and inverse problem methods [101], where the damage state is estimated based on measured responses. In addition, topology optimization [102] has been developed for composite monitoring, including damage detection and sensor placement. Forecasting the optimal locations of sensors or structural damage diagnostics by linking stiffness loss to structural topology changes has become a valuable tool in identifying changes due to structural damage.
Optimization techniques are performed using multiple response parameters, such as natural frequencies, mode shapes, modal flexibility matrices, and static displacements, to identify and estimate damage. The goals of achieving the best detection accuracy and the lowest computational cost [103] were successfully resolved using multi-objective optimization methods [104]. It has also been necessary to utilize advanced optimization techniques to address the numerous complex damage problems [105].

2.2.1. Inverse Problem in Optimization Algorithm

The application of the inverse problem is based on the fact that damages inside composite structures can be identified from their dynamic responses. Inverse problems are solved using various optimization techniques, including PSO [99], sunflower optimization [106], the marine predators algorithm [80], the time reversal approach [96], and ultrasonic SHM methods [107]. These techniques are used to determine unknown loads, identify delamination in carbon-fiber-reinforced polymer composites, and reconstruct the impact force exerted on the composite part. Modal response, modal strain energy change ratio, and structural transfer functions based on sensor data are used to quantify, measure, and monitor defects in composite structures. The authors of [106] investigated optimization algorithms for detecting damage in large-scale truss-type structures. The authors of [108] mentioned a method based on the inverse FE method (iFEM) for SHM and damage detection. They were focused on detecting internal/external defects in composite materials using iFEM. The study showcases iFEM’s remarkable accuracy in evaluating the presence, extent, and morphology of damage, making it a promising technology for shape sensing and damage assessment in laminated composites. The application of inverse problems in different SHM-based optimization techniques used for damage identification is listed in Table 2.
The authors of [96] are concerned with the need for SHM techniques for carbon-fiber-reinforced polymer plates. Their method utilizes modal responses by solving an inverse problem. The first observation is that the proposed approach is evident in detecting delamination, which can save time and money in aircraft maintenance by providing a more localized definition of the problem area. The authors of [109] described a numerical technique using an inverse homogenization approach for the problem of minimizing compliance subject to point-wise stress constraints. This was used to manage stress intensity at the local level due to the microstructure with multiscale quantities.
Table 2. Application of inverse problem in different computational damage-identification techniques and their advantages, disadvantages, and limitations.
Table 2. Application of inverse problem in different computational damage-identification techniques and their advantages, disadvantages, and limitations.
TechniqueAdvantageDisadvantageLimitationRef.
Differential evolution (DE) enhanced with radial basis functionsImproved search performance, accurate damage detectionHigh computational cost, sensitive parameter tuningRequires complex integration, depends on initial problem formulation[110]
Bayesian inferenceProvides probabilistic solutions, robust predictions, data-driven modelComputationally expensiveRequires prior distribution knowledge[111]
Inverse problems with hybrid algorithmsCombines strengths of multiple techniquesComplex implementationBalancing different methods can be challenging[101]
Robust optimization techniquesProvides solutions under uncertainty,Computationally intensiveSolutions may be conservative[95]
Stochastic methodsHandles uncertainties and randomness effectivelyRequires extensive computational resourcesMay lead to approximate solutions[112]
The equation of the inverse problem to determine the location and severity of damage from the measured data (vibration, stress and strain) in composite SHM is written as follows:
y = F ( x ) + e
where y is the vector of measured responses, x is the vector representing the internal state of the structure (e.g., damage parameters), F is the forward model that maps the internal state to the measured responses, and e is the vector of measurement errors or noise. The inverse problem aims to estimate x given y . It is written as follows:
x ^ = F 1 ( y ) .
The inverse problem may not have a unique solution. The solution may be independent of the data. Regularization techniques can be essential and valuable, leading to a regularized form of the inverse problem:
x ^ = arg min x y F ( x ) 2 + λ R ( x )
where y F ( x ) 2 is a data fidelity term, R ( x ) is a regularization term, which imposes prior information or constraints on the solution, and λ is a regularization parameter that balances the data fidelity and regularization terms.
Several computational methods have been proposed for the inverse problem, incorporating optimization steps. The authors of [113] presented an inverse problem using a recurrent neural network (RNN) to predict crack location and depth in graphene fiber-reinforced polymer cantilever beams by minimizing the error between the actual and predicted natural frequencies using FE analysis data. Another method is the time-reversal method [106], which may present a solution where dynamic output data are used to identify the location of the damage. Some methods, such as reduced-order models and sparse proper generalized decomposition, have also been employed to solve the inverse problem of determining fiber and matrix failure in 3D woven composite plates.
Lamb waves in an FE analysis environment (NDT method) have been used to detect and estimate the location of damage in composite plates [114]. Some metaheuristic optimization algorithms such as self-adaptive quasi-oppositional stochastic fractal search and sunflower optimization have been successfully implemented to solve inverse problems by using modal data and optimizing the objective functions [115,116,117].
Several techniques, particularly those involving the application of inverse problems, typically help improve the health monitoring of composites. The inverse problem offers an efficient, accurate, and noninvasive technique for identifying damage in composites, although it requires regularization methods to obtain fixed points and best-fit solutions.

2.2.2. Particle Swarm Optimization

PSO is used as a tool for optimization issues, particularly in the identification of damage. It has most applications in SHM-based damage identification. PSO is used to locate damage by modeling the structure’s responses (dynamic and static) using FEM [118,119]. The PSO algorithm was employed to find damage in composite structures using remote sensing FBG sensors, thereby further improving the computational time required to identify damage in real-time [120]. Several reviews have demonstrated that PSO is effective in identifying damage and assessing composite structures. The authors of [100,121] tested the PSO to detect delamination in laminated beams and composite laminated plates with high precision. The authors of [122] extended the application of PSO to estimate the frequency changes of the members in a damaged structural system. The authors of [123] employed the PSO algorithm to optimize sensor placement, thereby increasing the reliability of damage assessment in ultrasonic-based SHM systems. In [124], real-time computation was achieved through the implementation of PSO with FBG sensors involved in damage localization to reduce computation time.
Applications of different PSO techniques for identifying damage in composite structures (tested structures, advantages, and limitations) are listed in Table 3 and Table 4. The authors of [125] introduced a new approach using PSO–support vector regression to successfully manage self-healing FBG sensor networks. The approach was installed in an aircraft wing box to increase system reliability and reduce cost. The authors of [126] adopted a 3D structure, improving reliability and robustness based on the wireless sensor network and advanced PSO. The authors of [121] found that combining PSO with the simplex method had a higher detection accuracy for delamination in composites and had the potential to be used in real time. PSO integrated with ANNs was employed in [127] for estimating damages in laminated plates, and it was found promising in terms of model accuracy and efficiency. The authors of [128] provided a systematic review focused on the PSO variants used in SHM and their positive impacts, and discussed possible further research avenues. In the paper by [105], the authors reported an improvement in an algorithm using PSO and GAs to identify damage in aerospace composites. The authors of [129] introduced a hybrid PSO technique for identifying structural damage in steel beams.
Several works have been collated here, demonstrating the effectiveness of PSO-based algorithms. The authors of [130] compared various metaheuristic algorithms and illustrated that, among the algorithms, the PSO had the performance most suitable for detecting structural damage. In addition, Ref. [131] highlighted the characterization of damage based on guided ultrasonic waves and achieved a higher level of precision in identifying the position of the damage using PSO. Midspan de-bonding was detected in RC beams in [132] based on the impedance-based method using piezoelectric sensors and PSO optimization. A spectral element model and adaptive mesh scheme enhance detection accuracy in the early stage through experimental validation.
Table 3. Applications, advantages, and limitations of PSO-based algorithms for damage identification in different types of tested composite structures (first half).
Table 3. Applications, advantages, and limitations of PSO-based algorithms for damage identification in different types of tested composite structures (first half).
AlgorithmsStructure TestedAdvantagesLimitationRef.
mPSO and RNNComposite cantilever beam.Detects multiple transverse cracksRNN locates cracks, mPSO refines crack parameters[133]
PSO and ANNComposite platesPSO optimizes frequency, ANN predicts dynamics and delaminationClamped boundaries, FE simplifications affecting delamination accuracy[134]
Mixed unified PSO (MUPSO)Composite beams and platesDetects and quantifies delamination using vibration responses.Assuming linear delamination may misrepresent vibration responses amid noise.[135]
Quantum behaved PSO (QPSO)Laminated composite componentsFailure criteria, QPSO optimizes composite design for weight, cost, strength across loadingIn-plane loading only, ignores other real-world constraints[136]
Table 4. Applications, advantages, and limitations of PSO-based algorithms for damage identification in different types of tested composite structures (second half).
Table 4. Applications, advantages, and limitations of PSO-based algorithms for damage identification in different types of tested composite structures (second half).
AlgorithmsStructure TestedAdvantagesLimitationRef.
Kappa coefficient + PSO + FAN (Fuzzy ARTMAP Network)Composite plateAchieves over 75% hit rate and 20% improvement in damage identificationDepends on FAN setup, may struggle across SHM scenarios.[137]
PSO and DTW (Dynamic Time Wrapping)Composite truss structure with aluminum connectorsIdentifies damage, minimizes modeling error, improves damage detectionRelies on accurate FE models, computationally intensive, sensitive.[118]
Impedance-based de-bonding detection and PSO optimizationComposite beams strengthened with fiber-reinforced polymer stripsDetects early midspan de-bonding in beams accuratelySensitive to environment; requires precise spectral element modeling[132]
The PSO algorithm considers each particle, i, in the swarm as a potential solution and possesses the following characteristics: position— x i = ( x i 1 , x i 2 , , x i d ) ; velocity— v i = ( v i 1 , v i 2 , , v i d ) ; personal best position— p i = ( p i 1 , p i 2 , , p i d ) . In addition, the fitness function f ( x i ) can be used to evaluate the quality of each particle’s position. This function measures the possibility of damage at a given position, x i . The f ( x i ) is written as follows:
f ( x i ) = damage possibility at position x i ;
The velocity of each particle undergoes an update using the following standard equation:
v i ( t + 1 ) = w v i ( t ) + c 1 r 1 ( p i x i ( t ) ) + c 2 r 2 ( g x i ( t ) ) ;
where w indicates the weight of inertia, c 1 and c 2 indicate the acceleration coefficients, r 1 and r 2 indicate the random numbers distributed uniformly in [ 0 , 1 ] , and g indicates the best global position found by the swarm. The position of each particle is updated using the following equation:
x i ( t + 1 ) = x i ( t ) + v i ( t + 1 ) ;
Figure 5 shows a flowchart of the PSO-based damage localization method [138]. It shows several levels to implement the PSO method for damage localization. All particles have initial positions x i ( 0 ) and velocities v i ( 0 ) , which are randomly assigned at the start of the structural simulation. Subsequently, the fitness function f ( x i ) of the particles can be computed. Then, the best personal position of each particle, denoted p i , is adjusted by its fitness assessment. From the personal best position of all particles, the global best position g can be determined. Afterwards, the velocity and position of each particle can be updated using the respective PSO update equation. This series of evaluations, updating velocities, and updating positions can be achieved iteratively until a stopping criterion is reached.
SHM systems have incorporated several optimization techniques to ensure the identification of damage. The authors of [131] suggested that the intelligent colony optimization imaging technique can transform ultrasonic-guided wave damage imaging into a scattering source search problem by the application of PSO for detecting cracks and delamination in composites. The authors of [139] used quantum PSO to identify damage in laminated composite structures. The author showed that the model could reach high accuracy and convergence even with fewer sensors and noisy measurements.
The use of PSO with artificial intelligence approaches has been proven effective in solving challenging SHM problems. These tools have emerged as the most preferred approach. PSO-based optimization algorithms have played a crucial role in enhancing SHM systems. These advanced techniques have enhanced damage identification, computational efficiency, and system robustness.

2.2.3. Topology Optimization

Topology optimization is a mathematical tool that optimizes material properties within a given design space, subject to a set of boundary conditions, loads, and constraints, to identify damage in composite materials. Several studies have shown the application of the topology optimization method for damage identification. The authors of [102,140] are concerned with utilizing topology optimization to identify damage in structural systems and composite laminates, respectively. Table 5 presents various reviews based on the techniques of topology optimization (type of algorithm used, structure tested, its benefits, and limitations) to detect damage in composite structures. In several cases, topology optimization can be used to identify damage in composite structures by locating regions where material properties have been lost.
The equilibrium equation for a composite structure (linear elastic) is written as follows:
K u = f ,
where K indicates the global stiffness matrix, u indicates displacement vector, and f indicates force vector.
In minimization problems, the objective function for topology optimization is typically defined to minimize the compliance of the structure.
min ρ C ( ρ ) = f T u ,
where C indicates compliance and ρ indicates the vector of design variables that represent the density distribution in the structure.
The material properties of each element are given using a density variable ρ e :
E e = ρ e p E 0 ,
where E e indicates Young’s modulus of the element e, E 0 indicates Young’s modulus of the base material, and p indicates the penalization factor.
The sensitivity of the objective function to the design variable ρ e is given by:
C ρ e = p ρ e p 1 u T K e u ,
where K e indicates the elemental stiffness matrix.
Figure 6 represents the flowchart of the damage identification strategy using topology optimization as introduced by [141]. The author implemented ultrasonic wave propagation and the FE model to update the damage parameters to identify damage. The optimization problem of the topology was defined using the square error minimization problem between the estimated ultrasonic characteristic U i ( d ) and the target data ( U i , t a r g e t ) at node i. The equation is given as follows:
f ( d ) = min i = 1 n U i ( d ) U i , t a r g e t 2
where the damage varies within the range of 0 d j 1 for j = 1 , . . . . . . , n and m and n are the total number of elements and nodes, respectively. Here, a slight reduction in stiffness is assigned to damaged elements.
Table 5. Applications, advantages, and limitations of topology-optimization-based algorithms for damage identification in different tested composite structures.
Table 5. Applications, advantages, and limitations of topology-optimization-based algorithms for damage identification in different tested composite structures.
AlgorithmStructure TestedAdvantagesLimitationsRef.
Statistical topology optimization1-D and 2-D beam structuresClustering, local optima for single and multiple damage identificationMinor damages identification, local optima issues[142]
Topology optimization and lasso regularizationCantilever plateIdentified damage using noisy frequency response functionsSensitivity to noise and ill-posed inverse problem[143]
Topology optimization using MSC.NastranComposite laminate cantilever beamDamage localization through numerical and experimental validationRequires high-quality vibration tests[144]
Topology optimizationComposite platesSensitivity to delamination, optimized sensor placementComplexity in sensor placement, varying damage scenarios[140]
Solid shell-element-based topology optimizationLarge composite structuresEnhanced defect tolerance and explicit topology trackingComplexity in managing large models and computation[145]
In addition, gradient-based methods, such as the method of moving asymptotes, are used to solve [146] the optimization problem:
find ρ min ρ C ( ρ ) subject to V ( ρ ) V max , 0 ρ e 1 for all e
where V ( ρ ) is the material volume and V max is the maximum allowable volume.
The authors of [147] applied topology optimization, where the sensitivity to damage can be further maximized by comparing the healthy and the damaged responses from macroscopic to microscopic scales. Topology optimization in SHM depends on numerical methods and sensors to enhance the ability to identify the position of the damage in composite structures.
The authors of [141] presented a damage-identification approach based on topology optimization combined with visualization of the propagation of ultrasonic waves, which is capable of providing the actual state of the damage with high precision by searching the optimum distribution of the damage parameters in an FE model. Hence, this method demonstrates the feasibility of applying topology optimization to predict damage in composite materials. Topology-optimization techniques have been previously employed in [148] to enhance the fracture properties of particle–matrix composites by identifying optimal unit cell topologies that maximize fracture energy under specific boundary conditions, thereby improving the fracture toughness of the investigated structures.
Furthermore, topology optimization based on multiple materials, combined with adjoint sensitivity analysis, can enable the use of various plasticity and hardening models and predict how these models affect the topology and potential damage of composite structures [149]. The rational approximation of material properties concept within topology optimization has also been shown to reduce peak stresses in adhesive overlap joints, which are areas of concern for potential damage in composite structures [150].
These works highlight the role of topology optimization in understanding failure in composite structures and further improving and defining the optimized SHM system. Topology optimization provides an efficient tool for identifying damage by updating the stiffness distribution to match observed structural responses. Being computationally intensive, it provides high spatial resolution and serves as an effective tool when used in combination with FE analysis or data-driven SHM methods.

2.2.4. Genetic Algorithms

GAs have been used as a significant tool for identifying damage in composite structures. Several studies suggest that GAs can be employed as an optimization-based method for damage identification in composite structures. The authors of [151] suggested an interval wavelet multi-population GA to locate and quantify the damage in cantilever structures through numerical simulation. FE updating with GA has been applied to the damage detection of laminated composite plates [50]. Performance comparison of GA and PSO with traditional signal processing techniques has been established to detect single and multiple damage scenarios in composite beams [152]. The authors of [153] presented a multi-objective GA with a fuzzy logic data fusion method, which enhances convergence speed and precision for the identification of large-scale structural damage. The authors of [154] used GA for the identification of damage in 3D frame structures based on FE modal analysis with high precision to determine the location and size of single and multiple damage. Several GA-based damage-identification methods and their applications, in terms of the composite structure tested, along with their advantages and limitations, are listed in Table 6 and Table 7.
The primary objective of the GA is to minimize an objective function that defines the error between the measured and predicted response of the damaged structure. The objective function f ( x ) for the identification of damage can be written as follows:
f ( x ) = i = 1 n ( y i y ^ i ) 2
where y i represents the measured response (e.g., displacement, strain), y ^ i represents the predicted response of the model, and n represents the number of data points.
In GAs, potential solutions or chromosomes need to be encoded. A typical representation might be a binary string or a vector of real values that represents damage to particular locations in the composite structure. For example:
x = [ d 1 , d 2 , , d m ]
where m represents the number of locations that are considered for damage and d j represents the level of damage at location j.
Fitness F ( x ) can be evaluated for each member of the population. The equation of fitness follows:
F ( x ) = 1 1 + f ( x )
where a low value of the objective function indicates a higher fitness score.
Furthermore, selection promotes as a process that shows the selection of better performing individuals in the population. In this case, one may use the selection of the tournament as an example, where N t individuals are randomly chosen. The best among them can be selected:
Selected x * = arg max x P t F ( x )
Crossover combines parts of two parent solutions to create offspring. For real-valued representation, a single-point crossover can be defined as
x child = x parent 1 if r < p c x parent 2 if r p c
where p c represents the probability of crossover, r represents a random number.
Mutations introduce variability into the population by randomly altering genes. For example:
d j = d j + ϵ where ϵ N ( 0 , σ 2 )
where d j is the mutated damage level and ϵ is a random number drawn from a normal distribution.
Finally, the standard termination criteria are based on a predefined maximum number of generations and a tolerance on the fitness level.
GAs are used to minimize the changes between the analytical and measured vibration data. They offer more advantages than conventional gradient optimization techniques [161]. It is possible to identify the location of the damage and its extent by comparing the changes in frequency and mode shape [44]. Microgenetic algorithms have been used for incomplete and noisy modal test data [162]. In addition, genetic fuzzy systems have been introduced to identify matrix cracks in thin-walled composite beams using a combination of fuzzy logic for uncertainty representation and GA learning ability. GAs show a reliable identification of damage in the presence of noise [163]. Damage identification has been investigated [164], using GAs based on bivariate Gaussian functions for micromechanical damage identification, where degradation of stiffness due to fiber damage was considered in laminated composite plates. The authors of [165] proposed a proper orthogonal decomposition method with a radial basis function for crack identification in carbon-fiber-reinforced polymer composites; the authors used genetic and Cuckoo search algorithms. The adopted approach can accurately estimate the size of the crack and maintain stability with low noise levels. The authors of [97] suggested a method based on a multi-objective GA, ANN, and fuzzy decision making. These works show that GAs can be used for damage localization and quantification in various composite structures.

2.3. Time Series Analysis

Time series analysis is a statistical data tool that considers variations over time, and can be used, for example, for sensor readings in SHM [166]. Time series analysis has emerged as an essential method of SHM in structures, especially in aerospace industries, where the complexity of materials is critical. The time series approach utilizes temporal data collected from various sensors to identify, locate, and quantify the extent of damage. The authors of [167] developed a method that utilizes a sparse piezoelectric sensor network and a two-step methodology to localize impact events and estimate the impact energy on aircraft structures. The authors of [168] presented a time series analysis for damage detection that analyzes acceleration with time histories to identify damage in mechanical systems. It requires data pre-processing to identify a reference undamaged signal, followed by two-stage auto-regressive models with an exogenous variable input model. Higher residual error values between the forecast and actual signals show the damage and help locate the cause near precise sensors. The integration of time series analysis with the seasonal auto-regressive integrated moving average model [169] has been shown beneficial for simulating the behavior of bridge structures. The authors of [170] highlighted the role of vibration-based inspection techniques in SHM in predicting deviations in model coefficients or residual error values for damage detection. Time-series-based damage-identification methods and their applications are listed in Table 8 according to the type of tested composite structure, along with their advantages and limitations. The use of time series analysis in SHM for composite structures not only improves the precision of damage identification, but also promotes the industrialization and accreditation of intelligent structures, which plays an important role in the development of sectors utilizing composite materials [4,167,171,172].
A basic representation of a time series y t at a given time t is decomposed into its components: trend term ( T t ), seasonal fluctuation term ( S t ) and random error term ( ε t ). This decomposition is usually captured by an additive model defined by y t = T t + S t + ε t . Some of the most popular time series models are the auto-regressive integrated moving average models. The general form for such model can be written as follows:
( 1 ϕ 1 B ϕ 2 B 2 ϕ p B p ) ( 1 B ) d y t = ( 1 + θ 1 B + θ 2 B 2 + + θ q B q ) ε t
where B indicates the back-shift operator, y t indicates the time series, ϕ 1 , ϕ 2 , , ϕ p indicate parameters of the auto-regressive model, θ 1 , θ 2 , , θ q indicate parameters of the moving average model, d indicates the degree of differencing, and ε t is the random error term. SHM can enhance the interpretation of sensor data by leveraging the features of the such model, enabling it to detect and assess potential anomalies in structural health perception.
The above scheme in Figure 7 illustrates a two-phase statistical time series method (i.e., a baseline and inspection phase) [173]. This involves using statistical decision techniques to analyze acquired data, modeled as time series, and identify operating conditions that comprise healthy and different forms of damaged states. By comparing the characteristic quantities derived from structural data in the inspection phase, damage can be identified, and more importantly, specific types of damage can be distinguished. Among other techniques, time series analysis substantially contributes to the health monitoring of composite structures by analyzing vibration responses and other dynamic data to detect and predict damage [170]. Previously, raw high-dimensional time series sensory signals had several complications. The application of time series analysis is more beneficial in SHM for composite structures. These structures are predominantly required in the aerospace, automotive, and civil engineering fields due to their properties such as high stiffness and low density [11].
Time series analysis offers a complex and efficient methodology for diagnosing various composite structures. Hence, implementing sophisticated statistical models, artificial intelligence systems, and real-time data to promote structural and safe operations in numerous distinct engineering domains [11,168,170,174].
Adaptive auto-regressive integrated moving average models incorporate adaptability to better respond to changes in the data over time. In these models, parameters such as auto-regressive moving coefficients ( ϕ ) and moving average moving coefficients ( θ ) are used and developed over time to fit the pattern of change in the data stream. This self-adaptation is especially useful in areas like SHM, where the behavior of the target structures constantly evolves with such aspects as age, environmental conditions, and operational use. The general form of these adaptive models is:
( 1 ϕ 1 ( t ) B ϕ 2 ( t ) B 2 ϕ p ( t ) B p ) ( 1 B ) d y t = ( 1 + θ 1 ( t ) B + θ 2 ( t ) B 2 + + θ q ( t ) B q ) ε t
where ϕ i ( t ) and θ i ( t ) indicate the adaptation parameters that can be time-dependent t. Due to the abilities of such parameters, these adaptive models can be considered useful for the analysis of time series, particularly in SHM, where data change over time.
Ref. [175] proposed a damage identification scheme that utilizes electromechanical impedance and auto-regressive models with piezoelectric sensors. The authors of [176] applied a vector-based approach using seasonal auto-regressive integrated moving average models with adaptive Kalman filtering for time series analysis, utilizing strain data. Several studies have demonstrated that time series analysis, machine learning, and data fusion can be used simultaneously in SHM to improve the identification of damage and life prediction for composite structures [166,177].
Time series analysis allows the extraction of damage-sensitive features from vibration, acoustic emission, and guided-wave signals under different temperature and operational conditions. It assists in early anomaly detection and in developing robust, data-driven SHM models by characterizing temporal and spectral trends. Its performance requires proper preprocessing to reduce noise effects and environmental impact.
Table 8. Applications, advantages, and limitations of time series analysis based algorithm for damage identification in composite structures.
Table 8. Applications, advantages, and limitations of time series analysis based algorithm for damage identification in composite structures.
AlgorithmStructure TestedAdvantagesLimitationsRef.
Recurrence and entropy methods with time series measurementGlass-fiber-reinforced polymer composites during millingDetects subtle signal changes, accurate, sensitive damage detectionSensitive to noise, computationally intensive, complex analysis required[178]
Auto-regressive moving average models with statistical process controlLightweight structures with piezoceramic patchesAccurate damage detection, time series analysis, nondestructiveComplex model calibration, sensitivity to noise, limited generalizability[179]
Gaussian mixture model with auto-regressive moving-average processes and Mahalanobis distanceBenchmark StructureAccurate damage detection, extent assessment, robust data fusion frameworkSensitive to model assumptions, complex feature extraction, computationally intensive[180]
Auto-regressive models with singular value decompositionComposite couponsEffective damage detection, no mode extraction, robust, automatedComputational complexity, sensitive to noise, requires sensor alignment[181]
Auto-regressive time domain identificationComposite rotor blades of helicoptersAccurate modal parameter identification, damage localization, validated experimentallySensitive to signal noise, requires extensive experimental setup[182]

2.4. Hybrid-Based Computational Methods

Recent advances in hybrid methods have significantly improved damage identification in composites. The delamination in composite structures was investigated in the work of [121], where a hybrid algorithm was proposed by combining the PSO with the simplex method. This hierarchical approach effectively illustrated improved accuracy in the identification of delamination and showed the efficiency of this method in damage identification in laminated composite structures. The authors of [127] developed an approach in which PSO integrates with an ANN to evaluate the extent of damage in laminated composite plates. In their work, they employed iso-geometric analysis and the Cornwell indicator, highlighting the benefits of using various computational methods and to achieve excellent mathematical precision while reducing computational time. Metaheuristic optimization has been discussed in several areas in the last few years. The authors of [130] reviewed advances in metaheuristic optimization techniques for SHM, where the authors covered PSO, imperialist competitive algorithm and ant colony optimization. They noted that, despite several algorithms, PSO is computationally efficient in global optimization; however, it often requires assistance with local optimization in complex search spaces.
Figure 8 from [121] presents an example of a hybrid optimization algorithm that combines PSO and the simplex method for delamination detection in laminated beams. It used modal frequencies to optimize delamination variables. The algorithm finds a hierarchical and cooperative regime of global search and local search from the objective function to find the delamination.
Other population-based optimization techniques, including artificial immune systems and firefly algorithms, were also considered for SHM applications. The authors of [183] proposed a PSO and butterfly optimization algorithm with an ANN for progressive identification of structural damage and reported better accuracy compared to other methods when applied to aluminum beams. Intelligent hybrid methods can be used for neural networks, time series data, and fuzzy inference systems [184]. The combined hybrid systems can compute the health indices of the compound structure, giving a decision level necessary for future risk assessment [185]. Different procedures for employing distributed sensor networks and dynamic mechanical models enable accurate real-time impact force estimations on a time series basis, without the need for widespread training or precise structural diagrams [174]. Several hybrid-based damage-identification methods, along with their applications in terms of the type of composite structure tested, advantages, and limitations, are listed in Table 9.
The fundamental stages of hybrid computational methods include the following:
Step 1: The cost function can be represented by J ( x ) . The objective is to either minimize or maximize this function.
Step 2: The design constraints can be represented by g i ( x ) 0 , and include structural constraints.
Step 3: The fitness function, f ( x ) , gives a measure of the quality of a best-fit solution x by the general goals of health monitoring, including the location of the defect or the quality of the collected data.
Step 4: In cases with conflicting objectives, for instance, cost versus reliability function, multi-objective optimization is introduced to find Pareto optimal solutions min J 1 ( x ) , , J k ( x ) subject to g i ( x ) 0 , where i = 1 , 2 , m .
Step 5: The decision variables can be denoted by x, and they refer to the designated locations and types of sensors to be implemented, as well as other operating parameters subject to the optimization algorithm.
Step 6: Hybrid optimization methods are used to find the optimal decision variables. They include evolutionary algorithms and the application of gradient techniques, or predictive modeling through machine learning algorithms.
These steps highlight the increased importance and efficiency of integrating the analytical and numerical applications of hybrid optimization techniques to improve the accuracy and credibility of composite SHM systems.

3. Machine Learning for Damage Identification in Composite Structures

In recent years, the introduction of machine learning and its applications in SHM has become popular. The authors of [190] listed research studies on the use of machine learning in SHM applications, specifically, to the detection and evaluation of damage. A review of the different machine learning techniques (CNNs, ANNs, and SVMs) and their efficiency, including in SHM systems, has been carried out in [191]. The authors of [192] focused on the identification and clustering of damage structures, supported by domain-knowledge-based features and machine learning methods. The authors of [193] highlighted the importance of machine learning in this field, particularly in the design of new SHM-based diagnostic and predictive methods. The authors of [194] presented the application of machine learning in damage identification. The authors of [195] discussed machine learning that can be used in detecting damage in composite structures. The authors of [196] proposed a vibration-based machine learning method as a means to enhance the machine learning process for detecting and identifying damage.

3.1. Stepwise Procedure for Damage Identification in Composites Using Machine Learning

Machine learning is an algorithm-driven data method that allows systems to learn by experience and enhance their performance without the need for programming. It determines trends in the data to make predictions or inform decisions, making it highly suitable for complex structure engineering challenges such as composites. Machine learning techniques provide powerful tools for detecting, classifying, and predicting damage in composite structures [190,192,194]. To detect composite structural anomalies with the help of machine learning, the following steps are necessary:
Step 1: Firstly, to remove noise and outliers from the preprocessed raw sensor data ( X ), it is possible to use signal processing techniques, including filtering and statistical methods. For example, a moving average filter can be written as follows:
X filtered ( t ) = 1 N i = 0 N 1 X ( t i ) ,
which smooths the data by averaging over a range of N points. Outliers can be removed using Z-score normalization:
Z = X μ σ ,
where μ indicates mean, and σ indicates the standard deviation and eliminate the data points where | Z | > α (typically, α = 3 ).
Step 2: Damage index calculation can serve as a composite SHM indicator, where the equation is given as follows:
D I = | f 1 f 0 | f 0 ,
where D I indicates the damage index (indicator), f 0 indicates the baseline/reference feature, and f 1 indicates the feature from the damaged state. In addition, damage localization using a probability distribution, as follows:
P ( x ) = 1 σ 2 π e ( x μ ) 2 2 σ 2 ,
where P ( x ) indicates the probability of damage at location x.
Step 3: From the preprocessed data, the selected features F can be extracted (such as the features in the time domain and the frequency domain) to obtain the structural features. Techniques such as principal components analysis can be employed:
F = W X filtered ,
where W represents the principal components matrix.
Time domain feature extraction can be performed by
R M S = 1 N i = 1 N x i 2 ,
where R M S indicates the root mean square of the signal x and N indicates the number of samples.
Frequency domain feature extraction can be performed by
P S D ( f ) = F { x ( t ) } 2 ,
where P S D ( f ) indicates the power spectral density at frequency f, and F { x ( t ) } indicates the Fourier transform of the signal x ( t ) .
Step 4: The machine learning model can be trained using a linear regression model, written as follows:
y = β 0 + β 1 x 1 + β 2 x 2 + + β p x p + ϵ
where y indicates the dependent variable, x 1 , x 2 , , x p indicate the independent variables, β 0 , β 1 , , β p indicate the coefficients, and ϵ indicates the error term. Using the feature-extracted data ( F train ) and their corresponding labels ( y train ), a machine learning model (f) can be trained. Models involve minimizing a loss function ( L ) within N number of samples; mean squared error (MSE) for regression is written as follows:
L = 1 N i = 1 N ( f ( F i ) y i ) 2
Step 5: The trained model f can be evaluated based on the testing data ( F test , y test ) using performance metrics such as the determination coefficient R 2 for regression, which is written as follows:
R 2 = 1 i ( y i f ( F i ) ) 2 i ( y i y ¯ ) 2 ,
Step 6: The model f is used to new sensor data X new after pre-processing and feature extraction to predict composite structural health indicators:
y ^ new = f ( F new ) ,
Step 7: The predicted vector y ^ new is used to assess structural health performance. Additionally, the vector can also be used for detecting structural anomalies/irregularities compared to the threshold value ( y baseline ) or as baseline/reference values.
Step 8: The resulting data presents detected anomalies. Anomalies are detected if the following is achieved:
| y ^ new y baseline | > δ ,
where δ represents a predefined tolerance level.
These steps can serve as an example for identifying structural anomalies. As summarized in Table 10, machine learning plays a crucial role in improving the maintenance techniques of composite structures with real-time evaluations and the identification of structural damage [194,197]. For example, the authors of [198,199] showed that machine learning can help predict compressive strength in cases of damage and seismic risk in buildings, as well as identify damage and its severity in structures and machinery. The authors of [200] emphasized the importance of machine learning in understanding the damage mechanisms in composite structures with the application of acoustic emission waveforms. Through the practical application of suggested machine learning techniques, maintenance tasks can be enhanced through the monitoring process, as well as analysis and timely identification of damages, which will, in turn, improve the safety, reliability, and cost-effectiveness of composite structures in industries. These investigations have demonstrated the effectiveness of machine learning in SHM for the identification and characterization of damage with considerably high accuracy and efficiency.

3.2. Machine-Learning-Based Techniques and Their Applications for Damage Identification in Composite Structure

Damage identification-based machine learning algorithms have been widely used in SHM systems. These algorithms can enhance the advantages (in terms of cost and implementation) of conventional techniques by providing accurate and real-time data and monitoring. Machine learning algorithms have demonstrated promising results in detecting damage to composite structures. These algorithms can be identified as various types of damage (delamination, matrix fractures, and fiber breakage) based on data obtained through NDT methods [201,204], even when the defect detection is not possible during regular visible inspection. The data obtained by machine learning algorithms such as random forests, SVMs, and neighbors k-nearest have been used to analyze the features extracted from sensor data to assess damage [205].
Classification-based damage tree algorithms have been employed in delamination diagnosis using vibration analysis [203] and in the combination of SHM and NDE methods with machine learning [206]. In [203], the authors demonstrated that using these techniques for damage detection is highly precise. In one study, a 98.5% accuracy rate was reported for diagnosing damage in fabricated composite structures. The performance of machine learning was enhanced by signal processing methods to minimize the number of features required and assess randomness in the classification of fatigue damage [204]. Machine-learning-assisted acoustic emission waveform analysis can be used to identify the damage mechanism in composite systems [200]. In this method, waveform feature extraction, clustering, labeling, and error analysis are used to understand the evolution of damage. Damage detection in various mechanical and aerospace structures can be framed as a pattern recognition problem in SHM [207]. Structural behavior can be learned through experience, aided by machine learning algorithms.
Table 11 provides a comparison of the basic features (algorithm typs, input data type, advantages and limitations) of supervised, unsupervised learning and feature engineering/selection in composite SHM based damage identification. The overview of the main machine-learning-based techniques for damage identification is discussed in the following sections.

3.2.1. Supervised Learning Techniques

Supervised learning techniques have widely been used to identify damage in a composite structure due to their ability to build model relationships between experimentally measured responses and damage states (see Figure 2) of the composite structure. These methods require labeled datasets in which every input (e.g., vibration or strain data, acoustic emission features) is given a specific damage condition. For example, Ref. [177] presented a two-stage semi-supervised machine learning model that used acoustic emission data to create SHM indicators.
Several approaches have been proposed in the literature for structure monitoring and damage detection using supervised learning:
  • K-nearest neighbors [208] or SVMs [209] for the classification of acoustic emission signals.
  • Logistic regression [210], decision trees [203] or random forests and data fusion [211] for damage detection.
Some of these techniques (SVMs, decision trees, and k-nearest neighbors) are considered to be the most successful in identifying the severity and position of damage in a structure [203,208,209,210].
Supervised learning models are highly dependent on the quality and quantity of data available for training. It is essential to consider feature engineering and selection. Despite the high accuracy in acquiring data under laboratory conditions, there can be problems in transferring these models to practice, where, in most cases, both the damage patterns and the operating conditions differ. To increase robustness and interpretability, supervised learning is most effective when combined with feature engineering, domain knowledge, or physics-based constraints.

3.2.2. Unsupervised Learning Techniques

Unsupervised learning techniques have been effective methods for detecting damage in composite structures, particularly when damaged data are unavailable for training. The objectives of these techniques are to find hidden patterns or anomalies in the structural response data when there is no prior knowledge of the damage states. Unsupervised machine learning techniques have used clustering (k-means, density-based spatial clustering of applications with noise, and hierarchical clustering) to identify anomalies indicative of potential damage [194].
The authors of [212] introduced a lock-in thermography method using unsupervised learning technique to identify subsurface defects in a glass-fiber-reinforced polymer composite model. Additionally, the authors of [213] used sparse autoencoders with Lamb waves for the autonomous assessment of damage in laminated composites. The authors showed that the method achieved a successful estimate of damage size. The authors of [214] addressed the fundamental challenge of detecting damage through vibration analysis using unsupervised learning models, and proposed density estimation and statistical process control techniques for the problem of damage detection where damaged system data is not available. The authors of [205] gave an overview of machine learning approaches, including unsupervised techniques, for damage detection and assessment in composite structures, highlighting the need for discriminative features and indicating that there are no universal features available for all types of damage. The authors of [215] compared unsupervised and supervised techniques for the damage segmentation based on the use of 3D micro-CT images. In this case, the authors explored the synergies of statistical distance-based unsupervised algorithms and deep learning structures.
Unsupervised autoencoders and generative models can be utilized to learn the expected behavior of systems and identify the structural differences that indicate damage. The significant strength of unsupervised learning is that it applies to in-service structures. Approaches can be sensitive to environmental and operational variability; therefore, it is imperative to implement robust pre-processing and normalization.

3.2.3. Feature Engineering and Selection

Damage identification in composite structures is primarily achieved by feature engineering and feature selection. Raw sensor data (e.g., vibrations, strains, or acoustic emissions) should be converted into meaningful and discriminative features that determine the presence, type, and severity of any damage.
As it was demonstrated in [216], the combination of hybrid feature engineering methods and optimized machine learning algorithms can increase the accuracy of the damage detection by up to 60%. It leads to a reduction in the data set size to 5% of the original. There are a number of research studies that highlight the significance of feature selection. The authors of [217] reported a 98.1% accuracy of detection of multi-site damage, employing feature selection for simplified pattern recognition. In addition, the ensemble feature selection presented in [218] was used for acoustic emission signals. Some prospective machine learning models have shown promising results, including random forests [204] and hidden Markov models [219]. The use of decision trees was also computationally efficient, and provided 98.5% precision of delamination detection [203]. This method enabled the classification of damage in composite structures in a real time monitoring situation.
Other approaches have also been introduced, such as statistical descriptors (e.g., skewness, kurtosis), frequency domain features (e.g., spectral entropy, dominant frequency), or time–frequency features using wavelet transforms or Hilbert–Huang transforms. Feature selection techniques, including recursive feature elimination, mutual information ranking, help to reduce the dimensionality and filter redundant or irrelevant inputs, and also increase the generalization ability of the model. Well-constructed features enhance the quality of classification performance and the training data, allowing for the detection of damage at an early stage and minimizing the computational cost of real-time SHM applications.

3.2.4. Application Frameworks of Supervised and Unsupervised Machine Learning for Damage Identification

Machine learning frameworks have enabled the development of damage identification systems in composite structures by utilizing data-driven approaches, automated systems, and real-time damage monitoring. The combination of these two methods allows predictive modeling to be applied in situations with known data and anomaly detection in situations where no information is available on damages. This section describes the application schemes of supervised and unsupervised machine learning methods used to detect damage in composite structures. These methodologies are implemented in the form of stress–strain and vibration-based surveillance plans.
Figure 9 and Figure 10 illustrates the damage identification process using machine learning. In this case, a scheme of damage monitoring using stress or strain measurements is presented in Figure 9 from [194]. The strategy uses experimental or simulated data in machine learning algorithms for the learning and validation stages. The approach focuses on identifying structural health and damage states relevant to the monitoring of composite structures. The data can be used in machine learning algorithms to train and test structural damage. In the area of damage monitoring based on stress–strain measurements, the use of machine learning applications highlights the determination of structural health and damage through the supervised learning approach, ANNs, SVMs, and other unsupervised methods, such as principal components analysis and auto-regressive models.
Figure 10 from [194] shows a scheme of damage monitoring based on vibration measurements. It was found that the application of vibration parameters in machine learning is crucial for utilizing and identifying the location or extent of damage.
The damage-identification procedure mainly uses supervised learning algorithms such as ANN, radial base neural networks (RBNNs), bayesian neural networks (BNNs), SVMs, CNNs, deep belief networks (DBNs), and Bayesian methods. More specifically, unsupervised methods such as K-means and PCA can be used to classify structural damage. Furthermore, different machine learning-based methods and their applications in terms of the type of composite structure tested, advantages, and limitations are listed in Table 10. These techniques have been proven to be efficient in detecting identification in composite structures.
Table 11. Comparison of supervised learning, unsupervised learning, and feature engineering/selection in composite SHM.
Table 11. Comparison of supervised learning, unsupervised learning, and feature engineering/selection in composite SHM.
AspectSupervised LearningUnsupervised LearningFeature Engineering and Selection
Typical AlgorithmsNeural Networks, SVMs, Decision Trees.k-means clustering, autoencoders.Fast Fourier transform, wavelet transform, mutual information
Input Data TypeLabeled vibration, strain, or acoustic data (reference vs. damaged).Unlabeled sensor data from unknown states.Raw sensor data (time, frequency, modal, or statistical domains).
Advantages in SHMIdentify and predict damage type or severity (labeled datasets), high accuracy for known damage scenarios.Identify anomalies (without predefined labels), identify unknown damage patterns.Extract and select informative parameters from raw sensor data, enhances model accuracy and reduces computational complexity.
LimitationsNeeds large labeled datasets; may overfit under variable conditions.Limited interpretability; sensitive to noise and scaling.Risk of discarding relevant data.
References[20,203,208,209,210][23,205,212,214][10,18,216,217,218]

3.3. Machine-Learning-Based Hybrid Techniques Using Physics-Based and Data-Driven Models

Damage identification in composite structures using hybrid techniques based on machine learning (physics-based modeling with data models) has drawn significant attention in SHM. The methods combine the interpretability and domain knowledge strengths of physical models with the strengths of pattern recognition and adaptability in machine learning. As an example, physics-informed neural networks consider the governing equations during training, which results in increased model generalization and robustness in sparse data scenarios. Recent developments in machine learning are based on hybrid techniques (physics-based and data-driven models) of composite structures. The authors of [78] proposed a combined approach that incorporates physics-based constitutive modeling and machine learning to simulate path-dependent behavior in multiscale simulations. Most recently, the authors of [220] offered a review of the application of neural networks to composite materials with prospects in nonlinear constitutive modeling, multiscale surrogate modeling, and design optimization. They discussed the issues and advantages of the data-driven design paradigm for composites. In cases where real data are limited from damage to the composite structure, synthetic damage data is typically generated using FE models, then used to train algorithms. These types of hybrid techniques enhance extrapolation, reliability, and applicability to complex composites and fill the gap between theoretical modeling and empirical learning in SHM.
Physics-guided deep learning was used to combine both material consistency and structural degradation trends in neural networks and achieves a precision of more than 90% in carbon-fiber-reinforced polymer composites damage detection [221]. The hybrid methodology overcomes limitations of both data-driven methods, where data ae insufficient, and physics-based approaches, which are vulnerable to modeling errors [79]. Laser Doppler velocimetry with FE analysis is one of the experimental procedures that was incorporated with machine learning-based hybrid methods to develop robust damage classifiers [201]. Physics-informed learning is an emerging solution that is an effective way to enhance the robustness and generalizability of damage identification. It was achieved by incorporating domain knowledge into the learning process [222]. Furthermore, machine-learning-based hybrid techniques have been applied in different composite structures, including carbon-fiber-reinforced polymer laminates [221] and quantitative damage monitoring systems [194], and to delamination detection in sandwich composites [223].

3.4. Artificial Neural Networks for Damage Identification

ANNs have become prominent data analysis techniques in various fields, including mechanical engineering, materials engineering, and structural engineering. ANN is similar to the human nervous system, which operates without the need for direct mathematical equations. ANNs can perform regression and pattern analysis without needing physical models [224]. Figure 11 from [225] shows neurons and signal transmission paths for one input layer, one or more hidden layers, and one output layer. Some of the famous architectures include feed forward, convolutional, and recurrent neural networks. They have been observed as helpful tools for image recognition, natural language processing, and autonomous systems [226]. As summarized in Table 12, many authors have used CNNs to predict and classify damages in composite structures based on sensor signals and structural information [194,227,228]. These ANNs can be used to extract features from raw data and develop high-quality SHM models and damage identification.
The authors of [229] focused on manufacturing uncertainties, such as changes in the thickness of the laminate layers. A signal-to-noise weighted ANN procedure was introduced with an accuracy higher than 90% to estimate the location and size of the damage. The authors of [230] used ANNs for the detection and prediction of the delamination of composite structures. The cost function can be used to establish the ANN model for damage identification and can be minimized in terms of the predicted state of damage. ANN systems can diagnose delamination and measure the size and location of damage, primarily based on the strain distributions as asserted in [230,231]. Additionally, ANNs have been demonstrated to accurately detect and locate delamination in T-joint structures and composite beams [230]. Some of these ANNs utilize machine learning algorithms in which strains are correlated with different positions of the structure, much like a neural network. The algorithm enables real-time monitoring without requiring the interrogation of other devices [232].
Table 12. Applications, advantages, and limitations of ANN-based algorithms for damage identification in composite structures.
Table 12. Applications, advantages, and limitations of ANN-based algorithms for damage identification in composite structures.
AlgorithmStructure TestedAdvantagesLimitationsRef.
ANN with dislocated time seriesGlass-fiber-reinforced polymer composite beamsQuantitative, precise, effective for varying damage sizesDependent on parameter tuning, limited real-world validation[233]
ANN for quantitative damage detectionUnidirectional carbon-fiber-reinforced polymer platesDamage detection, improved accuracy, local search, computational efficiency, reduced misjudgmentlimited to simulations, dependent on data quality[234]
Enhanced Jaya (E-Jaya) optimized ANNGlass-fiber-reinforced polymer composite structuresHigh accuracy, effective crack identification, global optimizationDependent on training data, computational resource-intensive[235]
CNNs for Lamb wave-based damage localizationComposite panels and hybrid panelsNo feature extraction, accurate damage localization via regressionRequires large datasets, may need extensive training[236]
ANN for buckling predictionThin-walled tubular composite structuresAccurate buckling prediction, handles complex damage identification wellRequires extensive numerical modeling, error not always trivial[237]
In most cases, an ANN is used to identify and even evaluate structural damage by training on sensor data. As mentioned in the literature, ANNs are widely reported to give good predictions of damage detection for composite structures. According to a quantitative assessment of ANNs, the damage size in fiber-reinforced composites can be detected from Lamb waves and usual parameters such as amplitude and phase damage indices [234]. In the case of glass-fiber-reinforced polymer beams, damage can be detected and classified using ANNs, vibration signals, and a dislocated series strategy [233].
ANNs, in combination with modal strain energy-based damage indices, can detect and quantify the level of damage in composite beams in bridges. The change in relative modal flexibility can be utilized when addressing bridge deck damage [238]. The capability of ANNs to identify various forms of damage in different composite and hybrid structures make them suitable for application in SHM. ANNs combined with FE simulations enable to estimate the state of the composite structure at highly stressed points using data from only a few sensors, as demonstrated by an omega-stiffened composite panel for operational load monitoring [239].
Some new SHM solutions have been developed, such as the piezoelectric transducers with a CNN suggested in [137]. The authors illustrated that this technique demonstrated excellent performance in categorizing structural conditions based on electromechanical impedance signatures. Several articles describe that assessments of the efficacy of ANNs and their associated costs should consider several factors while choosing a composite monitoring system, such as the accuracy of damage identification, sensor overlap, and model uncertainty [103,240,241]. Different ANN-based methods and their applications, categorized by the type of composite structure tested, along with their advantages and limitations, are listed in Table 12. These studies demonstrate the performance of ANN and CNNs in identifying damage in composite structures.

3.5. Deep Learning for Damage Identification in Composite Structure

One of the most promising data-driven methods for SHM is deep learning. It has demonstrated clear advantages over traditional feature-based approaches [242,243]. Unlike conventional methods that depend on handcrafted damage indicators, deep learning models can automatically learn hierarchical and discriminative representations directly from raw sensor data [244,245]. This capability is particularly valuable for composite structures, where damage mechanisms such as delamination, matrix cracking, and fiber breakage generate complex, nonlinear and multi-modal signatures that are difficult to capture using traditional feature engineering [246,247]. Several recent reviews show significant improvements in the use of deep learning methods for identifying damage in composite structures. A system that utilizes high-speed digital image correlation and CNNs to assess damage in composite sandwich structures using full-field vibration mode shapes was introduced in [243]. A comparison of five CNN models (AlexNet, VGG16, ResNet-34, ResNet-50, and GoogleNet) was conducted for image-based non-destructive testing, and ResNet-50 was found to achieve the best performance in damage classification [243]. Hybrid models combining CNNs and convolutional autoencoders with SVMs were introduced, achieving better performance at reduced computational expense by leveraging vibrational signals [245]. The so-called inception time model was used to classify three types of damages (fiber breakage, matrix cracking, and delamination) using acoustic emission data. It showed a 99% accuracy with raw time series data [248]. The mathematical framework for deep-learning-based damage identification in composite structure consists of:
Step 1: Damage detection in composite structures begins with the acquisition of raw vibration or ultrasonic signals:
x ( t ) = { x 1 ( t ) , x 2 ( t ) , , x M ( t ) } ,
where M represents the number of sensors placed on the structure.
Step 2: For guided-wave or acoustic emission analysis, a time frequency representation can be extracted using the CWT which is given in Equation (7).
Step 3: Deep learning architectures, such as CNNs, extract spatial temporal features from x ( t ) or W x ( a , b ) using discrete convolutions. CNNs extract damage-sensitive patterns using:
( f x ) [ n ] = k = K K f [ k ] x [ n + k ] ,
where ( f x ) [ n ] represents convolution output, f [ k ] represents learnable filter/kernel, x [ n ] represents input signal sample, and K represents half-kernel size.
Step 4: For neural network mapping, a deep model learns the nonlinear relationship between input signals and damage output:
y = f θ ( x ) ,
where y represents predicted damage label/index, f θ represents neural network function, and θ represents trainable parameters.
Step 5: Damage detection can be performed using damage classification (Softmax). The C-class damage classifier is given by:
p c ( x ) = exp ( z c ) k = 1 C exp ( z k ) ,
where p c ( x ) represents the probability of class c, z c represents the score for class c and C represents the number of classes.
Step 6: Training with cross-entropy loss by minimizing:
L CE = 1 N i = 1 N c = 1 C y i , c log p c ( x i ) ,
where L CE represents the classification loss, N represents the number of training samples, y i , c represents the one-hot true label, and p c ( x i ) represents the predicted class probability.
Step 7: Unsupervised detection using an autoencoder can be performed through healthy-state reconstruction; the equation is given by:
z = g ϕ ( x ) ,
x ^ = h ψ ( z ) ,
Damage is identified via the reconstruction error:
L rec = 1 N i = 1 N x i x ^ i 2 2 .
where g ϕ represents the encoder, h ψ represents the decoder, ϕ , ψ represents the encoder/decoder parameters, z represents the latent vector, x ^ represents the reconstructed signal, and L rec represents the reconstruction loss.
In summary, deep learning is a promising tool for extracting complex damage signatures from multi-sensor data in composite structures. It can acquire discriminative features directly from raw measurements, which significantly contributes to the accuracy, robustness, and automation of modern methods for damage identification.

4. Discussion on Conceptual Mapping, Critical Comparison, and Research Trends for Damage Identification in Composites

4.1. Conceptual Mapping for Composite-Damage-Identification Methods

Several SHM methods applied to identify composite damage can be categorized within a basic conceptual framework that explains their correlations and complementary roles. Physics-based techniques, including vibration analysis, modal identification, and FE model updating, and optimization-based inverse algorithms, provide global information on structural behavior but are limited in their local defect sensitivity. Acoustic-emission methods are in the middle position, providing semi-global to highly localized detection with higher sensitivity to delamination and impact damage. On the other hand, data-driven and learning methods work at the opposite end of the spectrum, offering robust pattern recognition and automated feature extraction but requiring large datasets and offline learning. Hybrid and physics-informed learning techniques serve as a bridge between these categories, combining numerical modeling with data-driven machine learning to enhance generalization.

4.2. Critical Comparison of Composite-Damage-Identification Methods

Thanks to our categorization of the reviewed methods, their limitations and advantages can be identified. Vibration-condition monitoring methods are fast and global; wave and acoustic emission methods are sensitive and noise-dependent; physics-based models are interpretable and computationally intensive; optimization methods can improve identification but are algorithm-dependent; machine learning methods require labeled data; and deep learning is effective at feature extraction but lacks interpretability. These differences indicate that hybrid and physics-informed data-driven methods are needed to enable reliable composite damage identification.
Different scenarios and quantification-based damage-identification approaches perform very differently across defect types and operating conditions. Modal-based methods become insensitive to minor or borderline defects, whereas acoustic emission techniques are more sensitive to local damage but are strongly affected by noise and material anisotropy. Inverse optimization methods are beneficial, but they are complex and computationally expensive for large structures. Machine learning and deep learning models are effective at categorizing damage. They can often lose robustness due to environmental variability. Such differences demonstrate the need to align the damage-identification method with the specific application, taking into account the structural and operational context.

4.3. Research Trends

Research trends in the field of structural monitoring and identification of damage in composites have experienced substantial transformations over the last 20 years. From 2015, there was rapid growth in machine learning-based methods, driven by improved sensor-based technology, large datasets, and enhanced algorithms. Generally, computational methods have physics-based interpretability and are efficient thanks to accurate FE models and boundary conditions. However, these traditional methods are computationally expensive and sensitive to modeling error and noise. Machine-learning methods are more effective at handling nonlinear patterns, but need massive datasets of high quality and often lack transparency. Recently, hybrid methodologies that utilize FE-generated synthetic data with machine learning classifiers have demonstrated potential to enhance the accuracy of detecting multi-site damage in composites.
The significant gaps in the literature include the lack of publicly available benchmark data sets, the limitation of analysis of methods under noise conditions and the absence of comparison between detection limits and critical defect sizes. These trends suggest that future work will focus more attention on hybrid physics-informed machine learning and the development of noise-robust, real-time structure monitoring systems.

5. Conclusions

Computational methods and machine learning have been improved and revolutionized for SHM and the identification of damage in composite structures. When integrating these techniques, a significant leap has been demonstrated over existing damage-identification methods in composites in terms of accuracy, practicality, and robustness. Applying inverse problem, PSO, topology optimization, hybrid optimization, and time series analysis, in combination with machine learning, has opened new possibilities for data-driven damage identification and composite monitoring. These computational methods, which combine physics-based approaches with optimization algorithms, can be employed to assess data collection, damage detection and estimation, sensor placement, and the system’s overall performance.
Physics-based methods (signal processing techniques, modal analysis, and finite element model updating) and various optimization-based techniques have long served as the foundation (as conventional methods) for analyzing damage in composite responses under different environmental and loading conditions. Recent advances in integrating machine learning (supervised learning and unsupervised learning) and neural networks have further enhanced real-time damage detection, predictive maintenance, and early failure prevention of composites. In several cases, ANNs and anomaly detection algorithms are used to process large sensor data sets and detect subtle variations in structural behavior, as well as predict possible failures at an early stage.
Based on this overview, the following conclusions can be drawn:
1.
A range of computational methods, including physics-based methods and optimization algorithms (inverse problem, PSO, topology optimization, GAs, hybrid optimization, and time series analysis), provide accurate, physics-based information on damage response. These techniques can vary depending on the type of optimization algorithm and the complexity of the considered composite materials. These algorithms can be both instrumental and limited, depending on the type of structure.
2.
Machine learning with neural networks, including anomaly detection techniques, has revolutionized composite surveillance by making it possible to predict the early onset of damage, deploy predictive maintenance strategies, and improve safety through real-time monitoring.
3.
Data collection, the placement of sensors, and further detection and estimation of damage in composite structures can be achieved by applying computational algorithms and learning-based techniques.
4.
The combination of computational methods and machine learning has proven more beneficial. Optimization algorithms offer a platform for finding the best-fit solutions in the solution space. In addition, neural network-based machine learning models focus on a data-driven learning perspective in order to enhance real-time damage identification and monitoring strategies.
5.
Hybrid methods integrating multiple techniques can enhance the effectiveness of damage identification, reduce costs and improve efficiency, and extend the lifespan of composite structures.
To conclude, the combination of computational techniques including optimization algorithms, machine learning and deep learning represents a paradigm shift in composite structure assessments. This combination enhances damage identification, proactive maintenance, risk management, and operational efficiency for composite structures.

Author Contributions

Conceptualization and methodology, A.D., M.S., D.V., B.K., and M.D.L.; validation, formal analysis, investigation, A.D., M.S., D.V., and B.K.; resources M.S., D.V., M.D.L., and S.C.; writing—original draft preparation, A.D.; writing—review and editing, A.D., M.S., D.V., B.K., M.D.L., and S.C.; visualization and supervision, M.S., D.V., M.D.L., and S.C. All authors have read and agreed to the published version of the manuscript.

Funding

Publication carried out as part of the CORENSTOCK Industrial Chair ANR-20-CHIN-0004-01, co-founded by the industrial company elm.leblanc “Group BOSCH”, IMT (Institut Mines-Télécom), and its Schools IMT Nord Europe and École des Mines de Saint-Étienne, funded by the French National Research Agency, supported by the Carnot Institute Télécom & Digital Society, and endorsed by the EMC2 pole.

Data Availability Statement

The original contributions presented in this study are included in the article. Further inquiries can be directed to the corresponding author(s).

Conflicts of Interest

The authors have no relevant financial or non-financial interests to disclose.

References

  1. Chaki, S.; Krawczak, P. Non-destructive health monitoring of structural polymer composites: Trends and perspectives in the digital era. Materials 2022, 15, 7838. [Google Scholar] [CrossRef]
  2. Franz, G.; Hassan, M. Structural Health Monitoring of Laminated Materials for Aerospace Application. In Structural Integrity and Monitoring for Composite Materials; Springer: Singapore, 2023; pp. 1–26. [Google Scholar]
  3. Senthilkumar, M.; Sreekanth, T.G.; Manikanta Reddy, S. Nondestructive health monitoring techniques for composite materials: A review. Polym. Polym. Compos. 2021, 29, 528–540. [Google Scholar] [CrossRef]
  4. Verma, R.; Shukla, A.; Kandasamy, J.; Ranjan, V.; Kar, M.; Rajesh, M.; Thirumalini, S.; Manikandan, M. 3—Structural health monitoring of aerospace composites. In Structural Health Monitoring of Biocomposites, Fibre-Reinforced Composites and Hybrid Composites; Woodhead Publishing: Sawston, UK, 2019; pp. 33–52. [Google Scholar]
  5. Giurgiutiu, V. Chapter 10—Structural health monitoring and nondestructive evaluation applications of the stress, vibration, and wave analysis in aerospace composites. In Stress, Vibration, and Wave Analysis in Aerospace Composites; Academic Press: Cambridge, MA, USA, 2022; pp. 807–888. [Google Scholar]
  6. Bentahar, M.; El Guerjouma, R. Monitoring progressive damage in polymer-based composites using nonlinear dynamics and acoustic emission. J. Acoust. Soc. Am. 2009, 125, EL39–EL44. [Google Scholar] [CrossRef] [PubMed]
  7. Assarar, M.; Bentahar, M.; El Mahi, A.; El Guerjouma, R. Monitoring of damage mechanisms in sandwich composite materials using acoustic emission. Int. J. Damage Mech. 2015, 24, 787–804. [Google Scholar] [CrossRef]
  8. Avci, O.; Abdeljaber, O.; Kiranyaz, S.; Hussein, M.; Gabbouj, M.; Inman, D.J. A review of vibration-based damage detection in civil structures: From traditional methods to Machine Learning and Deep Learning applications. Mech. Syst. Signal Process. 2021, 147, 107077. [Google Scholar] [CrossRef]
  9. Worden, K.; Dulieu-Barton, J.M. An overview of intelligent fault detection in systems and structures. Struct. Health Monit. 2004, 3, 85–98. [Google Scholar] [CrossRef]
  10. James, R.; Joseph, R.P.; Giurgiutiu, V. Impact damage ascertainment in composite plates using in situ acoustic emission signal signature identification. J. Compos. Sci. 2021, 5, 79. [Google Scholar] [CrossRef]
  11. Singh, T.; Sehgal, S. Structural health monitoring of composite materials. Arch. Comput. Methods Eng. 2022, 29, 1997–2017. [Google Scholar] [CrossRef]
  12. Dubey, A.; Denis, V.; Serra, R. A novel VBSHM strategy to identify geometrical damage properties using only frequency changes and damage library. Appl. Sci. 2020, 10, 8717. [Google Scholar] [CrossRef]
  13. Dubey, A. Damage Identification and Estimation of Geometry Damage Properties Using Vibration-Based Structure Health Monitoring. Ph.D. Thesis, INSA Centre Val de Loire, Bourges, France, 2021. [Google Scholar]
  14. Dubey, A.; Denis, V.; Serra, R. Sensitivity and efficiency of the frequency shift coefficient based on the damage identification algorithm: Modeling uncertainty on natural frequencies. Vibration 2022, 5, 59–79. [Google Scholar] [CrossRef]
  15. Karbhari, V.M.; Lee, L.S.W. Vibration-based damage detection techniques for structural health monitoring of civil infrastructure systems. In Structural Health Monitoring of Civil Infrastructure Systems; Woodhead Publishing Series in Civil and Structural Engineering; Woodhead Publishing: Sawston, UK, 2009; pp. 177–212. [Google Scholar]
  16. Dragasius, E.; Eidukynas, D.; Jurenas, V.; Mazeika, D.; Galdikas, M.; Mystkowski, A.; Mystkowska, J. Piezoelectric Transducer-Based Diagnostic System for Composite Structure Health Monitoring. Sensors 2021, 21, 253. [Google Scholar] [CrossRef]
  17. Rabiei, E.; López Droguett, E.; Modarres, M. Damage monitoring and prognostics in composites via dynamic Bayesian networks. In Proceedings of the 2017 Annual Reliability and Maintainability Symposium (RAMS), Orlando, FL, USA, 23–26 January 2017; pp. 1–7. [Google Scholar]
  18. Al-Ghalib, A.; Mohammad, F. The use of modal parameters in structural health monitoring. MATEC Web Conf. 2018, 162, 04020. [Google Scholar] [CrossRef][Green Version]
  19. Doebling, S.; Farrar, C.; Prime, M.; Shevitz, D. Damage Identification and Health Monitoring of Structural and Mechanical Systems from Changes in Their Vibration Characteristics: A Literature Review; Technical Report; Los Alamos National Laboratory: Los Alamos, NM, USA, 1996.
  20. Hassani, S.; Mousavi, M.; Gandomi, A.H. Structural Health Monitoring in Composite Structures: A Comprehensive Review. Sensors 2022, 22, 153. [Google Scholar] [CrossRef]
  21. Giurgiutiu, V.; Zagrai, A.; Jing Bao, J. Piezoelectric wafer embedded active sensors for aging aircraft structural health monitoring. Struct. Health Monit. 2002, 1, 41–61. [Google Scholar] [CrossRef]
  22. Ajith, V.; Gopalakrishnan, S. Wave propagation in a porous composite beam: Porosity determination, location and quantification. Int. J. Solids Struct. 2013, 50, 556–569. [Google Scholar] [CrossRef]
  23. Su, Z.; Ye, L.; Lu, Y. Guided Lamb waves for identification of damage in composite structures: A review. J. Sound Vib. 2006, 295, 753–780. [Google Scholar] [CrossRef]
  24. Pham, B.T.; Agarwal, V.; Lybeck, N.J.; Tawfik, M.S. Prognostic Health Monitoring System: Component Selection Based on Risk Criteria and Economic Benefit Assessment; Technical Report; Idaho National Laboratory (INL): Idaho Falls, ID, USA, 2012.
  25. Lecoeuche, V.; Fisher, N.E.; Pannell, C.N.; Webb, D.J.; Jackson, D.A. Developments in optical techniques for point and distributed sensing in large structures. In Proceedings of the Fiber Optics Sensors for Construction Materials and Bridges, Chicago, IL, USA, 3–6 May 1998; Technomic Publishing Company Inc.: Chicago, IL, USA, 1998. [Google Scholar]
  26. Metaxa, S.; Kalkanis, K.; Psomopoulos, C.S.; Kaminaris, S.D.; Ioannidis, G.C. A review of structural health monitoring methods for composite materials. Procedia Struct. Integr. 2019, 22, 369–375. [Google Scholar] [CrossRef]
  27. Fotouhi, S.; Jalalvand, M.; Wisnom, M.; Fotouhi, M. Smart hybrid composite sensor technology to enhance the detection of low energy impact damage in composite structures. Compos. Part A Appl. Sci. Manuf. 2023, 172, 107595. [Google Scholar] [CrossRef]
  28. Cusati, V.; Corcione, S.; Memmolo, V. Potential Benefit of Structural Health Monitoring System on Civil Jet Aircraft. Sensors 2022, 22, 7316. [Google Scholar] [CrossRef]
  29. Mete, O.; Yilmaz, M.; Aytimur, G.; Altin, E.; Erdem, S. Structural Health Monitoring by Using Fiber Optic Sensors in Composite Materials. Hacet. J. Biol. Chem. 2022, 50, 313–318. [Google Scholar] [CrossRef]
  30. Fritzen, C.P. Vibration-Based Techniques for Structural Health Monitoring. In Structural Health Monitoring; Balageas, D., Fritzen, C.P., Güemes, A., Eds.; Wiley: Hoboken, NJ, USA, 2006. [Google Scholar]
  31. Tansel, I.N.; Modir, A. New excitation (multiple width pulse excitation (mwpe)) method for shm systems—Part 1: Visualization of time-frequency domain characteristics. Struct. Health Monit. 2022. [Google Scholar] [CrossRef]
  32. Tondut, J.; Chase, J.G.; Zhou, C. Automated structural dynamic modelling using model-free health monitoring results. Bull. N. Z. Natl. Soc. Earthq. Eng. 2020, 53, 189–202. [Google Scholar] [CrossRef]
  33. Montalvao, D.; Maia, N.M.M.; Ribeiro, A.M.R. A review of vibration-based structural health monitoring with special emphasis on composite materials. Shock Vib. Dig. 2006, 38, 295–324. [Google Scholar] [CrossRef]
  34. Fan, W.; Qiao, P. Vibration-based damage identification methods: A review and comparative study. Struct. Health Monit. 2011, 10, 83–111. [Google Scholar] [CrossRef]
  35. Liu, Y.; Nayak, S. Structural health monitoring: State of the art and perspectives. J. Miner. Met. Mater. Soc. 2012, 64, 789–792. [Google Scholar] [CrossRef]
  36. Mal, A.; Ricci, F.; Banerjee, S.; Shih, F. A conceptual structural health monitoring system based on vibration and wave propagation. Struct. Health Monit. 2005, 4, 283–293. [Google Scholar] [CrossRef]
  37. Hackmann, G.; Guo, W.; Yan, G.; Sun, Z.; Lu, C.; Dyke, S. Cyber-Physical Codesign of Distributed Structural Health Monitoring with Wireless Sensor Networks. In Proceedings of the IEEE Transactions on Parallel and Distributed Systems, Stockholm, Sweden, 13–15 April 2014; pp. 119–128. [Google Scholar]
  38. Konar, P.; Panigrahy, P.S.; Chattopadhyay, P. Tri-Axial Vibration Analysis Using Data Mining for Multi Class Fault Diagnosis in Induction Motor. In Mining Intelligence and Knowledge Exploration; Springer International Publishing: Cham, Switzerland, 2016; pp. 553–562. [Google Scholar]
  39. Ricci, F.; Monaco, E.; Boffa, N.D.; Maio, L.; Memmolo, V. Guided waves for structural health monitoring in composites: A review and implementation strategies. Prog. Aerosp. Sci. 2022, 129, 100790. [Google Scholar] [CrossRef]
  40. Wang, F.; Chan, T. Review of vibration-based damage detection and condition assessment of bridge structures using structural health monitoring. In Proceedings of the Second Infrastructure Theme Postgraduate Conference: Rethinking Sustainable Development-Planning, Infrastructure Engineering, Design and Managing Urban Infrastructure, Brisbane, Australia, 26 March 2009; Queensland University of Technology: Brisbane City, QLD, Australia, 2009; pp. 35–47. [Google Scholar]
  41. Sinou, J.J. A review of damage detection and health monitoring of mechanical systems from changes in the measurement of linear and non-linear vibrations. In Mechanical Vibrations: Measurement, Effects and Control; Sapri, R.C., Ed.; Nova Science Publishers, Inc.: Hauppauge, NY, USA, 2009; pp. 643–702. ISBN 978-1-60692-037-4. [Google Scholar]
  42. Rytter, A. Vibrational Based Inspection of Civil Engineering Structures; Technical Report 44; University of Aalborg: Aalborg Øst, Denmark, 1993. [Google Scholar]
  43. Zhang, Z.; Zhan, C.; Shankar, K.; Morozov, E.V.; Singh, H.K.; Ray, T. Sensitivity analysis of inverse algorithms for damage detection in composites. Compos. Struct. 2017, 176, 844–859. [Google Scholar] [CrossRef]
  44. Perera, R.; Torres, R. Structural damage detection via modal data with genetic algorithms. J. Struct. Eng. 2006, 132, 1491–1501. [Google Scholar] [CrossRef]
  45. Hamidzadeh, H.R.; Sarfaraz, E. Influence of Material Damping on In-Plane Modal Parameters for Rotating Disks. In Proceedings of the ASME International Mechanical Engineering Congress and Exposition, Houston, TX, USA, 9–15 November 2012; Volume 45202, pp. 89–96. [Google Scholar]
  46. Perez, M.; Gil, L.; Oller, S. Impact damage identification in composite laminates using vibration testing. Compos. Struct. 2014, 108, 267–276. [Google Scholar] [CrossRef]
  47. Giagopoulos, D.; Arailopoulos, A.; Dertimanis, V.; Papadimitriou, C.; Chatzi, E.; Grompanopoulos, K. Structural health monitoring and fatigue damage estimation using vibration measurements and finite element model updating. Struct. Health Monit. 2019, 18, 1189–1206. [Google Scholar] [CrossRef]
  48. Ou, Y.; Chatzi, E.N.; Dertimanis, V.K.; Spiridonakos, M.D. Vibration-based experimental damage detection of a small-scale wind turbine blade. Struct. Health Monit. 2017, 16, 79–96. [Google Scholar] [CrossRef]
  49. Shih, H.; Thambiratnam, D.; Chan, T. Vibration based structural damage detection in flexural members using multi-criteria approach. J. Sound Vib. 2009, 323, 645–661. [Google Scholar] [CrossRef]
  50. Ashory, M.R.; Ghasemi-Ghalebahman, A.; Kokabi, M. Damage identification in composite laminates using a hybrid method with wavelet transform and finite element model updating. Proc. Inst. Mech. Eng. Part C J. Mech. Eng. Sci. 2018, 232, 815–827. [Google Scholar] [CrossRef]
  51. Cao, M.; Sha, G.; Gao, Y.; Ostachowicz, W. Structural damage identification using damping: A compendium of uses and features. Smart Mater. Struct. 2017, 26, 043001. [Google Scholar] [CrossRef]
  52. Ahmed, S.; Zhou, P.; Zager, S.; Kopsaftopoulos, F. Local and Global Structural Health Monitoring via Stochastic Functional Time Series Methods: A Critical Assessment and Comparison. In Proceedings of the AIAA Aviation Forum, San Diego, CA, USA, 12–16 June 2023; p. 3460. [Google Scholar]
  53. Lubrano, A.L.; Del Zoppo, M.; Di Ludovico, M. Correlation of local and global structural damage state for SHM. Procedia Struct. Integr. 2023, 44, 910–917. [Google Scholar] [CrossRef]
  54. Wernitz, S.; Pache, D.; Griessmann, T.; Rolfes, R. Damage Localization with SP2E Under Changing Conditions. Struct. Health Monit. 2019, 1–9. [Google Scholar] [CrossRef]
  55. Giurgiutiu, V.; Santoni-Bottai, G. Structural health monitoring of composite structures with piezoelectric-wafer active sensors. AIAA J. 2011, 49, 565–581. [Google Scholar] [CrossRef]
  56. Kinet, D.; Mégret, P.; Goossen, K.W.; Qiu, L.; Heider, D.; Caucheteur, C. Fiber Bragg grating sensors toward structural health monitoring in composite materials: Challenges and solutions. Sensors 2014, 14, 7394–7419. [Google Scholar] [CrossRef]
  57. Sarr, C.A.; Chataigner, S.; Gaillet, L.; Godin, N. Defects detection and identification in adhesively bonded joints between CFRP laminate and reinforced concrete beam using acousto-ultrasonic technique. J. Compos. Sci. 2022, 6, 334. [Google Scholar] [CrossRef]
  58. Wang, Y.; Zhou, J.; Ding, L.; Liu, X.; Jin, S. Defects identification in ceramic composites based on laser-line scanning thermography. J. Compos. Sci. 2025, 9, 532. [Google Scholar] [CrossRef]
  59. Cawley, P. Inspection of composites—Current status and challenges. In Proceedings of the 9th European Conference on Non-Destructive Testing (ECNDT), Berlin, Germany, 25–29 September 2006; NDT: Osaka, Japan, 2006. [Google Scholar]
  60. Queirós, J.; Lopes, H.; Mourão, L.; dos Santos, V. Inspection of damaged composite structures with active thermography and digital shearography. J. Compos. Sci. 2025, 9, 398. [Google Scholar] [CrossRef]
  61. David-West, O.; Amafabia, D.; Haritos, G.; Montalvao, D. A review of structural health monitoring techniques as applied to composite structures. Struct. Durab. Health Monit. 2017, 11, 91–147. [Google Scholar]
  62. Pavan, G.; Muppidi, H.; Dixit, J. Static, free vibrational and buckling analysis of laminated composite beams using isogeometric collocation method. Eur. J. Mech.—A/Solids 2022, 96, 104758. [Google Scholar] [CrossRef]
  63. Choi, G.; Chang, S. Degree-of-Freedom-Based Reduction Method for Modal Analysis of Repeated Structure. J. Comput. Struct. Eng. Inst. Korea 2021, 34, 71–75. [Google Scholar] [CrossRef]
  64. Balreira, D.S.; Moura, L.A.G.; Parente, E.J. Sequential approximate optimization of composite structures using radial basis functions. In Proceedings of the 4th Brazilian Conference on Composite Materials (BCCM4), Rio de Janeiro, Brazil, 22–25 July 2018; Volume 252. p. 112677. [Google Scholar]
  65. Dsouza, R.D.; Antunes, P.; Kakkonen, M.; Tanhuanpää, O.; Laurikainen, P.; Javanshour, F.; Kallio, P.; Kanerva, M. Microscale sensor solution for data collection from fiber-matrix interfaces. Sci. Rep. 2021, 11, 8346. [Google Scholar] [CrossRef]
  66. Meister, S.; Grundhofer, L.; Stüve, J.; Groves, R.M. Imaging sensor data modelling and evaluation based on optical composite characteristics: Investigation of data quality for inline inspection. Int. J. Adv. Manuf. Technol. 2021, 116, 3965–3990. [Google Scholar] [CrossRef]
  67. Galanopoulos, G.; Milanoski, D.; Broer, A.A.R.; Zarouchas, D.; Loutas, T. Health monitoring of aerospace structures utilizing novel health indicators extracted from complex strain and acoustic emission data. Sensors 2021, 21, 5701. [Google Scholar] [CrossRef]
  68. Hassani, S.; Dackermann, U. A systematic review of optimization algorithms for structural health monitoring and optimal sensor placement. Sensors 2023, 23, 3293. [Google Scholar] [CrossRef]
  69. Li, Y.; Sharif-Khodaei, Z. Accuracy of Distributed Strain Sensing with Single-Mode Fibre in Composite Laminates under Thermal and Vibration Loads. Struct. Control Health Monit. 2023, 1, 926998. [Google Scholar] [CrossRef]
  70. Majumder, M.; Gangopadhyay, T.K.; Chakraborty, A.K.; Dasgupta, K.; Bhattacharya, D.K. Fibre Bragg gratings in structural health monitoring—Present status and applications. Sens. Actuators A Phys. 2008, 147, 150–164. [Google Scholar] [CrossRef]
  71. Conese, C.; Conti, F.; Cinquemani, S.; Bono, F.M.; Zavalloni, A.; Tarabini, M. Vibration Analysis for Condition Monitoring of an Automatic Press Machine for Thermoplastic Polymers. In Proceedings of the IEEE International Workshop on Metrology for Industry 4.0 and IoT, Rome, Italy, 7–9 June 2021; pp. 270–274. [Google Scholar]
  72. Hervin, F.; Fromme, P. Anisotropy influence on guided wave scattering for composite structure monitoring. Struct. Health Monit. 2022, 22, 2626–2640. [Google Scholar] [CrossRef]
  73. Nerlikar, V.; Mesnil, O.; Miorelli, R.; D’almeida, O. Damage detection with ultrasonic guided waves using machine learning and aggregated baselines. Struct. Health Monit. 2024, 23, 443–462. [Google Scholar] [CrossRef]
  74. Altabey, W.A.; Wu, Z.; Noori, M.; Fathnejat, H. Structural Health Monitoring of Composite Pipelines Utilizing Fiber Optic Sensors and an AI-Based Algorithm—A Comprehensive Numerical Study. Sensors 2023, 23, 3887. [Google Scholar] [CrossRef]
  75. De Araújo, T.C.; Silva, L.T.; Moreira, A. Deviation prediction and correction on low-cost atmospheric pressure sensors using a machine-learning algorithm. In Proceedings of the Sensornets, Valletta, Malta, 28–29 February 2020; pp. 41–51. [Google Scholar]
  76. Gupta, N.; Augustin, M.J.; Sathya, S.; Jain, S.; Viswamurthy, S.R.; Gaddikeri, K.M.; Sundaram, R. Structural health monitoring of composite aircraft structures using fiber Bragg grating sensors. J. Indian Inst. Sci. 2013, 93, 735–750. [Google Scholar]
  77. Su, Z.; Wang, X.; Chen, Z.; Ye, L.; Wang, D. A built-in active sensor network for health monitoring of composite structures. Smart Mater. Struct. 2006, 15, 1939. [Google Scholar] [CrossRef]
  78. Rocha, I.B.; Kerfriden, P.; Van Der Meer, F.P. Machine learning of evolving physics-based material models for multiscale solid mechanics. Mech. Mater. 2023, 184, 104707. [Google Scholar] [CrossRef]
  79. Zhang, Z.; Sun, C. Structural damage identification via physics-guided machine learning: A methodology integrating pattern recognition with finite element model updating. Struct. Health Monit. 2021, 20, 1675–1688. [Google Scholar] [CrossRef]
  80. Tiachacht, S.; Khatir, S.; Le, T.C.; Rao, R.V.; Mirjalili, S.; Abdel Wahab, M. Inverse problem for dynamic structural health monitoring based on slime mould algorithm. Eng. Comput. 2021, 38, 2205–2228. [Google Scholar] [CrossRef]
  81. Liu, Y.; Kim, S.B.; Chattopadhyay, A.; Doyle, D. Damage Localization in Complex Composite Panels Using Guided Wave Based Structural Health Monitoring System. In Proceedings of the ASME Conference on Smart Materials, Adaptive Structures and Intelligent Systems, Scottsdale, AZ, USA, 18–21 September 2011; Volume 2, p. 495. [Google Scholar] [CrossRef]
  82. Staszewski, W.J.; Robertson, A.N. Time–frequency and time–scale analyses for structural health monitoring. Philos. Trans. R. Soc. A Math. Phys. Eng. Sci. 2007, 365, 449–477. [Google Scholar] [CrossRef]
  83. Hong, J.C.; Kim, Y.Y.; Lee, H.C.; Lee, Y.W. Damage detection using the Lipschitz exponent estimated by the wavelet transform: Applications to vibration modes of a beam. Int. J. Solids Struct. 2002, 39, 1803–1816. [Google Scholar] [CrossRef]
  84. Peng, Z.; Tse, P.W.; Chu, F. A comparison study of improved Hilbert–Huang transform and wavelet transform. Mech. Syst. Signal Process. 2005, 19, 974–1004. [Google Scholar] [CrossRef]
  85. Rilling, G.; Flandrin, P.; Gonçalvès, P. On empirical mode decomposition and its algorithms. In Proceedings of the IEEE—EURASIP Workshop on Nonlinear Signal and Image Processing, Grado, Italy, 8–11 June 2003. [Google Scholar]
  86. Sohn, H.; Park, G.; Wait, J.R.; Limback, N.P.; Farrar, C.R. Wavelet-based active sensing for delamination detection in composite structures. Smart Mater. Struct. 2003, 13, 153–160. [Google Scholar] [CrossRef]
  87. Brincker, R.; Zhang, L.; Andersen, P. Modal identification of output-only systems using frequency domain decomposition. Smart Mater. Struct. 2001, 10, 441–445. [Google Scholar] [CrossRef]
  88. Peeters, B.; De Roeck, G. Stochastic subspace identification for operational modal analysis: A review. J. Dyn. Syst. Meas. Control 2001, 123, 659–667. [Google Scholar] [CrossRef]
  89. Salawu, O. Detection of structural damage through changes in frequency: A review. Eng. Struct. 1997, 19, 718–723. [Google Scholar] [CrossRef]
  90. Geweth, C.; Khosroshahi, F.; Sepahvand, K.; Kerkeling, C.; Marburg, S. Damage detection of fiber-reinforced composite structures using experimental modal analysis. Procedia Eng. 2017, 199, 1900–1905. [Google Scholar] [CrossRef]
  91. Feklistova, L.; Hein, H. Delamination identification using machine learning methods and Haar wavelets. Comput.-Assist. Methods Eng. Sci. 2017, 19, 351–360. [Google Scholar]
  92. Kim, J.T.; Stubbs, N. Crack detection in beam-type structures using frequency data. J. Sound Vib. 2003, 259, 145–160. [Google Scholar] [CrossRef]
  93. Friswell, M.I.; Mottershead, J.E. Model updating in structural dynamics: A survey. J. Sound Vib. 1995, 167, 347–375. [Google Scholar]
  94. Sani, M.S.M.; Abdullah, N.A.Z.; Zahari, S.N.; Siregar, J.P.; Rahman, M.M. Finite element model updating of natural fiber reinforced composite structure in structural dynamics. MATEC Web Conf. 2016, 83, 03007. [Google Scholar] [CrossRef]
  95. Ben-Tal, A.; El Ghaoui, L.; Nemirovski, A. Robust Optimization. In Handbook of Robust Optimization; Princeton University Press: Princeton, NJ, USA, 2009; pp. 1–576. [Google Scholar]
  96. Gomes, G.F.; de Almeida, F.A.; da Cunha, S.S.; Ancelotti, A.C. An estimate of the location of multiple delaminations on aeronautical CFRP plates using modal data inverse problem. Int. J. Adv. Manuf. Technol. 2018, 99, 1155–1174. [Google Scholar] [CrossRef]
  97. Alexandrino, P.D.S.L.; Gomes, G.F.; Cunha, S.S., Jr. A robust optimization for damage detection using multiobjective genetic algorithm, neural network and fuzzy decision making. Inverse Probl. Sci. Eng. 2020, 28, 21–46. [Google Scholar] [CrossRef]
  98. Gomes, G.F.; Cunha, S., Jr.; Ancelotti, A., Jr.; Melo, M. Damage detection in composite materials via optimization techniques based on dynamic parameters changes. Int. J. Emerg. Technol. Adv. Eng. 2016, 6, 157–166. [Google Scholar]
  99. Kennedy, J.; Eberhart, R. Particle swarm optimization. In Proceedings of the International Conference on Neural Networks, Perth, Australia, 27 November–1 December 1995; pp. 1942–1945. [Google Scholar]
  100. Hadi, N.H. Delamination Modeling and Assessment for Composite Laminated Plates using Particle Swarm Optimization (PSO). Int. J. Comput. Appl. 2016, 134, 8887. [Google Scholar] [CrossRef]
  101. Zhu, H.; Zhang, Y. Hybrid algorithms for inverse problems in structural health monitoring. Struct. Health Monit. 2004, 3, 43–58. [Google Scholar]
  102. Blachowski, B.; Ostrowski, M.; Tauzowski, P.; Swiercz, A.; Jankowski, L. Sensor placement for structural damage identification by means of topology optimization. AIP Conf. Proc. 2020, 2239, 020002. [Google Scholar] [CrossRef]
  103. An, H.; Youn, B.D.; Kim, H.S. A methodology for sensor number and placement optimization for vibration-based damage detection of composite structures under model uncertainty. Compos. Struct. 2022, 279, 114863. [Google Scholar] [CrossRef]
  104. Morse, L.; Giannakeas, I.N.; Mallardo, V.; Sharif-Khodaei, Z.; Aliabadi, M. Multi-objective SHM sensor path optimization for damage detection in large composite stiffened panels. Struct. Health Monit. 2024, 24, 202–222. [Google Scholar] [CrossRef]
  105. Raut, N.P.; Kolekar, A.B.; Gombi, S.L. Optimization techniques for damage detection of composite structure: A review. Mater. Today Proc. 2021, 45, 4830–4834. [Google Scholar] [CrossRef]
  106. Magacho, E.G.; Jorge, A.B.; Gomes, G.F. Inverse problem based multiobjective sunflower optimization for structural health monitoring of three-dimensional trusses. Evol. Intell. 2021, 16, 247–267. [Google Scholar] [CrossRef]
  107. De Simone, M.E.; Ciampa, F.; Meo, M. A structural health monitoring technique for the reconstruction of impact forces in aerospace components. Struct. Health Monit.—Int. J. 2017, 2, 2154–2161. [Google Scholar]
  108. Ganjdoust, F.; Kefal, A.; Tessler, A. A novel delamination damage detection strategy based on inverse finite element method for structural health monitoring of composite structures. Mech. Syst. Signal Process. 2023, 192, 110202. [Google Scholar] [CrossRef]
  109. Lipton, R.; Stuebner, M. Optimal design of composite structures for strength and stiffness: An inverse homogenization approach. Struct. Multidiscip. Optim. 2007, 33, 351–362. [Google Scholar] [CrossRef]
  110. Bureerat, S.; Pholdee, N. Inverse problem based differential evolution for efficient structural health monitoring of trusses. Appl. Soft Comput. 2018, 66, 462–472. [Google Scholar] [CrossRef]
  111. Beck, J.L.; Au, S.K. Bayesian updating of structural models and reliability using Markov Chain Monte Carlo simulation. J. Eng. Mech. 2002, 128, 380–391. [Google Scholar] [CrossRef]
  112. Kloeden, P.E.; Platen, E. Numerical Solution of Stochastic Differential Equations; Stochastic Modelling and Applied Probability; Springer: Berlin/Heidelberg, Germany, 1992; Volume 23. [Google Scholar]
  113. Sahoo, S.; Jena, P.C. Damage detection using recurrent neural network in hybrid composite beam. In Advances in Modelling and Optimization of Manufacturing and Industrial Systems; Springer: Singapore, 2023; pp. 593–603. [Google Scholar]
  114. Ben Jamaa, I.; Yazdani Nezhad, H. Augmented reality-equipped composite monitoring. In Composites Assembly for High Performance Fastener-Less Structures; The Institution of Engineering and Technology: London, UK, 2022; pp. 593–624. [Google Scholar]
  115. Nabiswa, E.J.; Chierichetti, M. Structural Health Monitoring of Composite Structures Using Guided Lamb Waves. Key Eng. Mater. 2023, 321, 759–764. [Google Scholar]
  116. Alkayem, N.F.; Shen, L.; Asteris, P.G.; Sokol, M.; Xin, Z.; Cao, M. A new self-adaptive quasi-oppositional stochastic fractal search for the inverse problem of structural damage assessment. Alex. Eng. J. 2021, 61, 1922–1936. [Google Scholar] [CrossRef]
  117. Roy, R.; Gherlone, M. Delamination and Skin-Spar Debond Detection in Composite Structures Using the Inverse Finite Element Method. Materials 2023, 16, 1969. [Google Scholar] [CrossRef]
  118. Zacharakis, I.; Giagopoulos, D. Model-Based Damage Localization Using the Particle Swarm Optimization Algorithm and Dynamic Time Wrapping for Pattern Recreation. Sensors 2023, 23, 591. [Google Scholar] [CrossRef]
  119. Tran-Ngoc, H.H.; Le-Xuan, T.; Hoang-Thanh, N.; Dao-Dac, L.; Bui-Tien, T.; Abdel Wahab, M. A Hybrid Optimization Algorithm for Structural Health Monitoring. In Proceedings of the 5th International Conference on Numerical Modelling in Engineering, August, Ghent, Belgium, 29–31 August 2023; Springer: Ghent, Belgium, 2023; Volume 311, pp. 23–24. [Google Scholar]
  120. Soman, R.; Boyer, A.; Kim, J.M.; Peters, K. Particle Swarm Optimization Algorithm for Guided Waves Based Damage Localization Using Fiber Bragg Grating Sensors in Remote Configuration. Sensors 2022, 22, 6000. [Google Scholar] [CrossRef] [PubMed]
  121. Qian, X.; Cao, M.; Su, Z.; Chen, J. A hybrid particle swarm optimization (PSO)-simplex algorithm for damage identification of delaminated beams. Math. Probl. Eng. 2012, 1, 607418. [Google Scholar] [CrossRef]
  122. Cuong, L.T.; Sang, T.T. The Particle Swarm Optimization (PSO) algorithm in Structural Health Monitoring (SHM) application. Ho Chi Minh City Open Univ. J. Sci.—Eng. Technol. 2021, 11, 64–68. [Google Scholar] [CrossRef]
  123. Blanloeuil, P.; Nurhazli, N.A.; Veidt, M. Particle swarm optimization for optimal sensor placement in ultrasonic SHM systems. In Proceedings of the SPIE: Nondestructive Characterization and Monitoring of Advanced Materials, Aerospace, and Civil Infrastructure, Las Vegas, NV, USA, 21–24 March 2016; SPIE: Bellingham, WA, USA, 2016; Volume 9804, pp. 98–108. [Google Scholar]
  124. Zacharakis, I.; Giagopoulos, D. Vibration-Based Damage Detection Using Finite Element Modeling and the Metaheuristic Particle Swarm Optimization Algorithm. Sensors 2022, 22, 5079. [Google Scholar] [CrossRef]
  125. Zhang, X.; Wang, P.; Liang, D.; Fan, C.; Li, C. A soft self-repairing for FBG sensor network in SHM system based on PSO–SVR model reconstruction. Opt. Commun. 2015, 343, 38–46. [Google Scholar] [CrossRef]
  126. Surya, S.; Ravi, R. MPSO-SHM: Modified PSO based structural health monitoring system for detecting the faulty sensors in WSN. Wirel. Pers. Commun. 2019, 108, 141–157. [Google Scholar] [CrossRef]
  127. Khatir, S.; Tiachacht, S.; Thanh, C.L.; Bui, T.Q.; Wahab, M.A. Damage assessment in composite laminates using ANN-PSO-IGA and Cornwell indicator. Compos. Struct. 2019, 230, 111509. [Google Scholar] [CrossRef]
  128. Ghannadi, P.; Kourehli, S.S.; Mirjalili, S. The application of PSO in structural damage detection: An analysis of the previously released publications (2005–2020). Frat. ed Integrità Strutt. 2022, 16, 460–489. [Google Scholar] [CrossRef]
  129. Chen, Z.; Yu, L. A new structural damage detection strategy of hybrid PSO with Monte Carlo simulations and experimental verifications. Measurement 2018, 122, 658–669. [Google Scholar] [CrossRef]
  130. Gordan, M.; Ismail, Z.B.; Razak, H.A.; Ghaedi, K.; Ghayeb, H.H. Optimization-based evolutionary data mining techniques for structural health monitoring. J. Civ. Eng. Constr. 2020, 9, 14–23. [Google Scholar] [CrossRef]
  131. Yue, J.; Hong, X.; Zhang, B. An intelligent colony optimization imaging method for composites health monitoring using ultrasonic guided wave. Ultrasonics 2023, 132, 107019. [Google Scholar] [CrossRef] [PubMed]
  132. Sun, R.; Sevillano, E.; Perera, R. Debonding detection of FRP strengthened concrete beams by using impedance measurements and an ensemble PSO adaptive spectral model. Compos. Struct. 2015, 125, 374–387. [Google Scholar] [CrossRef]
  133. Sarada, P.P.; Sahoo, S.; Jena, P.C. Prediction of multiple transverse cracks in a composite beam using hybrid RNN-mPSO technique. Proc. Inst. Mech. Eng. Part C J. Mech. Eng. Sci. 2024, 238, 7977–7986. [Google Scholar]
  134. Mallikarjuna, R.D. Prediction of influences of size and locations of delamination on dynamic characteristics of laminated composite plate using particle swarm optimization and artificial neural network. Polym. Compos. 2022, 43, 3398. [Google Scholar] [CrossRef]
  135. Barman, S.K.; Maiti, D.K.; Maity, D. Vibration-based delamination detection in composite structures employing mixed unified particle swarm optimization. AIAA J. 2021, 59, 386–399. [Google Scholar] [CrossRef]
  136. Omkar, S.N.; Khandelwal, R.; Ananth, T.V.S.; Naik, G.N.; Gopalakrishnan, S. Quantum behaved Particle Swarm Optimization (QPSO) for multi-objective design optimization of composite structures. Expert Syst. Appl. 2009, 36, 11312–11322. [Google Scholar] [CrossRef]
  137. de Oliveira, M.A.; Araujo, N.V.; Inman, D.J.; Vieira Filho, J. Kappa-PSO-FAN based method for damage identification on composite structural health monitoring. Expert Syst. Appl. 2018, 95, 1–13. [Google Scholar] [CrossRef]
  138. Yue, J.; Hong, X.; Zhang, B. A damage imaging method based on particle swarm optimization for composites nondestructive testing using ultrasonic guided waves. Appl. Acoust. 2024, 218, 109878. [Google Scholar] [CrossRef]
  139. Rao, A.R.M.; Lakshmi, K.; Kumar, S.K. Detection of delamination in laminated composites with limited measurements combining PCA and dynamic QPSO. Adv. Eng. Softw. 2015, 86, 85–106. [Google Scholar] [CrossRef]
  140. Mariani, S.; Bruggi, M.; Caimmi, F.; Bendiscioli, P.; De Fazio, M. Sensor deployment over damage-containing plates: A topology optimization approach. J. Intell. Mater. Syst. Struct. 2013, 24, 1105–1122. [Google Scholar] [CrossRef]
  141. Ryuzono, K.; Yashiro, S.; Nagai, H.; Toyama, N. Topology optimization-based damage identification using visualized ultrasonic wave propagation. Materials 2019, 13, 33. [Google Scholar] [CrossRef] [PubMed]
  142. Ku, K.; Silva, K.E.; Yoon, G.H. Statistical topology optimization scheme for structural damage identification. Comput. Struct. 2023, 286, 107094. [Google Scholar] [CrossRef]
  143. Saito, A.; Sugai, R.; Wang, Z.; Saomoto, H. Damage identification using noisy frequency response functions based on topology optimization. J. Sound Vib. 2023, 545, 117412. [Google Scholar] [CrossRef]
  144. Niemann, H.; Morlier, J.; Shahdin, A.; Gourinat, Y. Damage localization using experimental modal parameters and topology optimization. Mech. Syst. Signal Process. 2010, 24, 636–652. [Google Scholar] [CrossRef]
  145. da Costa, R.O.S.S.; Pinho, S.T. Topology optimization for robust design of large composite structures. Compos. Struct. 2023, 321, 117314. [Google Scholar] [CrossRef]
  146. Zhen, L.; Yixian, D.; Liping, C.; Jingzhou, Y.; Abdel-Malek, K. Continuum topology optimization for monolithic compliant mechanisms of micro-actuators. Acta Mech. Solida Sin. 2006, 19, 58–68. [Google Scholar] [CrossRef]
  147. Capellari, G.; Caimmi, F.; Bruggi, M.; Mariani, S. A multiscale approach to the smart deployment of micro-sensors over lightweight structures. Sensors 2017, 17, 1632. [Google Scholar] [CrossRef]
  148. Da, D.; Yvonnet, J. Topology optimization for maximizing the fracture resistance of periodic quasi-brittle composites structures. Materials 2020, 13, 3279. [Google Scholar] [CrossRef]
  149. Li, M.; Deng, Y.; Zhang, H.; Wong, S.H.F.; Mohamed, A.; Zheng, Y.; Gao, J.; Yuen, T.Y.P.; Dong, B.; Kuang, J.S. Topology optimization of multi-material structures with elastoplastic strain hardening model. Struct. Multidiscip. Optim. 2021, 64, 1141–1160. [Google Scholar] [CrossRef]
  150. Dunchenkin, P.V.; Cherekaeva, V.A.; Yakovleva, T.V.; Krysko, A.V. Topological Optimization of Interconnection of Multilayer Composite Structures. Computation 2023, 11, 87. [Google Scholar] [CrossRef]
  151. Pan, X.; Guan, D.; Kuang, J. A Wavelet-Multiple Swarm Genetic Algorithm for Cantilever Structure Damage Identification. J. Phys. Conf. Ser. 2023, 2519, 012055. [Google Scholar] [CrossRef]
  152. Khatir, S.; Belaidi, I.; Khatir, T.; Hamrani, A.; Zhou, Y.L.; Wahab, M.A. Multiple damage detection in composite beams using Particle Swarm Optimization and Genetic Algorithm. Mechanics 2017, 23, 514–521. [Google Scholar] [CrossRef][Green Version]
  153. Yu, A.; Ji, J.; Sun, S. An improved multi-objective genetic algorithm and data fusion in structural damage identification. Int. J. Secur. Netw. 2019, 14, 95–102. [Google Scholar] [CrossRef]
  154. Tiachacht, S.; Bouazzouni, A.; Khatir, S.; Behtani, A.; Zhou, Y.L.M.; Wahab, M.A. Structural health monitoring of 3D frame structures using finite element modal analysis and genetic algorithm. J. Vibroeng. 2018, 20, 202–214. [Google Scholar] [CrossRef]
  155. Reiner, J.; Fu, Y.F. Data-driven parameter identification to simulate progressive damage in fiber reinforced laminates under low velocity impact. Int. J. Impact Eng. 2023, 180, 104711. [Google Scholar] [CrossRef]
  156. Mirzaei, A.H.; Haghi, P.; Shokrieh, M.M. Prediction of fatigue life of laminated composites by integrating artificial neural network model and non-dominated sorting genetic algorithm. Int. J. Fatigue 2024, 188, 108528. [Google Scholar] [CrossRef]
  157. Liu, G.R.; Chen, S.C. Flaw detection in sandwich plates based on time-harmonic response using genetic algorithm. Comput. Methods Appl. Mech. Eng. 2001, 190, 5505–5514. [Google Scholar] [CrossRef]
  158. Chen, H.G.; Yan, Y.J.; Chen, W.H.; Jiang, J.S.; Yu, L.; Wu, Z.Y. Early damage detection in composite wingbox structures using Hilbert-Huang transform and genetic algorithm. Struct. Health Monit. 2007, 6, 281–297. [Google Scholar] [CrossRef]
  159. Yan, Y.J.; Yang, H.F.; Wu, Z.Y.; Ge, X. Damage detection method for composite structures based on a combined technique of cross modal strain energy and niche genetic algorithms. J. Vib. Control 2010, 16, 1673–1683. [Google Scholar] [CrossRef]
  160. Pashmforoush, F.; Khamedi, R.; Fotouhi, M.; Hajikhani, M.; Ahmadi, M. Damage classification of sandwich composites using acoustic emission technique and k-means genetic algorithm. J. Nondestruct. Eval. 2014, 33, 481–492. [Google Scholar] [CrossRef]
  161. Hao, H.; Xia, Y. Vibration-based damage detection of structures by genetic algorithm. J. Comput. Civ. Eng. 2002, 16, 222–229. [Google Scholar] [CrossRef]
  162. Au, F.T.K.; Cheng, Y.S.; Tham, L.G.; Bai, Z.Z. Structural damage detection based on a micro-genetic algorithm using incomplete and noisy modal test data. J. Sound Vib. 2003, 259, 1081–1094. [Google Scholar] [CrossRef]
  163. Pawar, P.M.; Ganguli, R. Matrix crack detection in thin-walled composite beam using genetic fuzzy system. J. Intell. Mater. Syst. Struct. 2005, 16, 395–409. [Google Scholar] [CrossRef]
  164. Lee, S.Y.; Kim, G.D. Micromechanical damage identification of vibrating laminated composites using bivariate Gaussian function-based genetic algorithms. J. Compos. Mater. 2018, 52, 2829–2844. [Google Scholar] [CrossRef]
  165. Samir, K.; Brahim, B.; Capozucca, R.; Wahab, M.A. Damage detection in CFRP composite beams based on vibration analysis using proper orthogonal decomposition method with radial basis functions and cuckoo search algorithm. Compos. Struct. 2018, 187, 344–353. [Google Scholar] [CrossRef]
  166. Gul, M.; Catbas, F.N. Statistical pattern recognition for Structural Health Monitoring using time series modeling: Theory and experimental verifications. Mech. Syst. Signal Process. 2009, 23, 2192–2204. [Google Scholar] [CrossRef]
  167. Wang, Y.; Wang, M.; Wu, D.; Yan, J.; Wang, Y.; Qing, X. Time series analysis and sparse sensor network-based impact monitoring for aircraft complex structures. Struct. Health Monit.—Int. J. 2023, 22, 4069–4088. [Google Scholar] [CrossRef]
  168. Sohn, H.; Farrar, C.R. Damage diagnosis using time series analysis of vibration signals. Smart Mater. Struct. 2001, 10, 446. [Google Scholar] [CrossRef]
  169. Kushwaha, V.; Pindoriya, N.M. Very short-term solar PV generation forecast using SARIMA model: A case study. In Proceedings of the 7th IEEE International Conference on Power Systems (ICPS), Pune, India, 21–23 December 2017; pp. 430–435. [Google Scholar]
  170. Tee, K.F. Time series analysis for vibration-based structural health monitoring: A review. Struct. Durab. Health Monit. 2018, 12, 129–147. [Google Scholar]
  171. Ahmed, S.; Kopsaftopoulos, F. Statistical Active-Sensing Structural Health Monitoring via Stochastic Time-Varying Time Series Models. In Proceedings of the 2022 American Control Conference (ACC), Atlanta, GA, USA, 8–10 June 2022; pp. 3599–3606. [Google Scholar]
  172. Okagawa, S.; Bernus, P.; Noran, O. Realtime health monitoring of composite structures using FBG sensors. IFAC-PapersOnLine 2022, 55, 157–162. [Google Scholar] [CrossRef]
  173. Kopsaftopoulos, F.P.; Fassois, S.D. Vibration based health monitoring for a lightweight truss structure: Experimental assessment of several statistical time series methods. Mech. Syst. Signal Process. 2010, 24, 1977–1997. [Google Scholar] [CrossRef]
  174. Si, L.; Chen, Z.; Baier, H. Real-time health monitoring on impact identification of composite structures with distributed built-in sensor network. In Proceedings of the Sensors and Smart Structures Technologies for Civil, Mechanical, and Aerospace Systems, San Diego, CA, USA, 10 March 2013; Volume 8692, pp. 1075–1086. [Google Scholar]
  175. De Oliveira, M.A.; Vieira Filho, J. Structural health monitoring based on AR models and PZT sensors. In Proceedings of the Sensors, 2012 IEEE, Taipei, Taiwan, 28–31 October 2012; pp. 1–4. [Google Scholar]
  176. Omenzetter, P.; Brownjohn, J.M.W. Application of time series analysis for bridge monitoring. Smart Mater. Struct. 2006, 15, 129. [Google Scholar] [CrossRef]
  177. Moradi, M.; Chiachío, J.; Zarouchas, D. Developing health indicators for composite structures based on a two-stage semi-supervised machine learning model using acoustic emission data. In Proceedings of the 10th ECCOMAS Thematic Conference on Smart Structures and Materials, Patras, Greece, 3–5 July 2023; Volume 10, pp. 923–934. [Google Scholar]
  178. Kecik, K.; Ciecielag, K.; Zaleski, K. Damage detection by recurrence and entropy methods on the basis of time series measured during composite milling. Int. J. Adv. Manuf. Technol. 2020, 111, 549–563. [Google Scholar] [CrossRef]
  179. Da Silva, S.; Dias Junior, M.; Lopes Junior, V. Structural health monitoring in smart structures through time series analysis. Struct. Health Monit. 2008, 7, 231–244. [Google Scholar] [CrossRef]
  180. Nair, K.K.; Kiremidjian, A.S. Time series based structural damage detection algorithm using Gaussian mixtures modeling. J. Dyn. Syst. Meas. Control 2007, 129, 285–293. [Google Scholar] [CrossRef]
  181. Ahmed, S.; Kopsaftopoulos, F. Active sensing ultrasonic guided wave-based damage diagnosis via stochastic stationary time-series models. Struct. Health Monit. 2024, 23, 2559–2595. [Google Scholar] [CrossRef]
  182. Wang, Z.; Sun, Y.; Li, J.; Song, Z. Modal parameter identification and damage localization of composite helicopter rotor blades based on AR/PR identification. Int. J. Aerosp. Eng. 2024, 2024, 5716604. [Google Scholar] [CrossRef]
  183. Achouri, F.; Khatir, A.; Smahi, Z.; Capozucca, R.; Brahim, A. Structural health monitoring of beam model based on swarm intelligence-based algorithms and neural networks employing FRF. J. Braz. Soc. Mech. Sci. Eng. 2023, 45, 621. [Google Scholar] [CrossRef]
  184. Ganapathy, K.; Vaidehi, V.; Poorani, D. Sensor based efficient decision making framework for remote healthcare. J. Ambient Intell. Smart Environ. 2015, 7, 461–481. [Google Scholar] [CrossRef]
  185. Sun, D.; Lee, V.C.; Lu, Y. An intelligent data fusion framework for structural health monitoring. In Proceedings of the 11th IEEE Conference on Industrial Electronics and Applications (ICIEA), Hefei, China, 5–7 June 2016; pp. 49–54. [Google Scholar]
  186. Nhamage, I.A.; Lopez, R.H.; Miguel, L.F.F. An improved hybrid optimization algorithm for vibration based-damage detection. Adv. Eng. Softw. 2016, 93, 47–64. [Google Scholar] [CrossRef]
  187. Khatir, A.; Capozucca, R.; Khatir, S.; Magagnini, E.; Benaissa, B.; Le Thanh, C.; Wahab, M.A. A new hybrid PSO-YUKI for double cracks identification in CFRP cantilever beam. Compos. Struct. 2023, 311, 116803. [Google Scholar] [CrossRef]
  188. Lee, K.S.; Geem, Z.W. A new structural optimization method based on the harmony search algorithm. Comput. Struct. 2004, 82, 781–798. [Google Scholar] [CrossRef]
  189. Rao, A.R.M.; Shyju, P.P. Development of a hybrid meta-heuristic algorithm for combinatorial optimization and its application for optimal design of laminated composite cylindrical skirt. Comput. Struct. 2008, 86, 742–756. [Google Scholar] [CrossRef]
  190. Singh, P.; Ahmad, U.F.; Yadav, S. Structural health monitoring and damage detection through machine learning approaches. E3S Web Conf. 2020, 220, 01096. [Google Scholar] [CrossRef]
  191. Gomez-Cabrera, A.; Escamilla-Ambrosio, P.J. Review of machine-learning techniques applied to structural health monitoring systems for building and bridge structures. Appl. Sci. 2022, 12, 10754. [Google Scholar] [CrossRef]
  192. Khoa, N.L.D.; Makki Alamdari, M.; Rakotoarivelo, T.; Anaissi, A.; Wang, Y. Structural health monitoring using machine learning techniques and domain knowledge based features. In Human and Machine Learning: Visible, Explainable, Trustworthy and Transparent; Human–Computer Interaction Series; Springer: Cham, Switzerland, 2018; pp. 409–435. [Google Scholar]
  193. Bao, Y.; Li, H. Machine learning paradigm for structural health monitoring. Struct. Health Monit. 2021, 20, 1353–1372. [Google Scholar] [CrossRef]
  194. Qing, X.; Liao, Y.; Wang, Y.; Chen, B.; Zhang, F.; Wang, Y. Machine Learning Based Quantitative Damage Monitoring of Composite Structure. Int. J. Smart Nano Mater. 2022, 13, 167–202. [Google Scholar] [CrossRef]
  195. Zhang, J.; Cao, Z.; Li, Z.; Fu, H. Research on Structural Health Monitoring of Composite Material Structure Based on Machine Learning Method. In Proceedings of the Global Reliability and Prognostics and Health Management (PHM), Nanjing, China, 15–17 October 2021; pp. 1–7. [Google Scholar]
  196. Saramantas, I.E.; Spiliotopoulos, P.E.; Fera, F.T.; Bourdalos, D.M.; Sakellariou, J.S.; Fassois, S.D.; Spandonidis, C. A vibration-based Machine Learning type Structural Health Monitoring methodology for populations of composite aerostructures under uncertainty. J. Phys. Conf. Ser. 2024, 2692, 012023. [Google Scholar] [CrossRef]
  197. Ben-Yelun, I.; Diaz-Lago, M.; Saucedo-Mora, L.; Sanz, M.A.; Callado, R.; Montans, F.J. Self-learning locally-optimal hypertuning using maximum entropy, and comparison of machine learning approaches for estimating fatigue life in composite materials of the aerospace industry. Eng. Struct. 2023, 283, 115829. [Google Scholar] [CrossRef]
  198. Mishra, M. Machine learning techniques for structural health monitoring of heritage buildings: A state-of-the-art review and case studies. J. Cult. Herit. 2021, 47, 227–245. [Google Scholar] [CrossRef]
  199. Janeliukstis, R. Review on time-frequency-based machine learning for structural damage assessment and condition monitoring. Eng. Rural. Dev. 2019, 18, 833–838. [Google Scholar]
  200. Muir, C.; Swaminathan, B.; Almansour, A.S.; Sevener, K.; Smith, C.; Presby, M.; Daly, S. Damage mechanism identification in composites via machine learning and acoustic emission. Npj Comput. Mater. 2021, 7, 95. [Google Scholar] [CrossRef]
  201. Tavares, A.; Di Lorenzo, E.; Cornelis, B.; Peeters, B.; Desmet, W.; Gryllias, K. Machine Learning approaches to damage detection in composite structures combining experimental and simulation domains. Mech. Syst. Signal Process. 2024, 215, 111412. [Google Scholar] [CrossRef]
  202. Lang, A.; Tavares, A.; Di Lorenzo, E.; Cornelis, B.; Peeters, B.; Desmet, W.; Gryllias, K. Simulation-Based Damage Detection for Composite Structures with Machine Learning Techniques. In Data Science in Engineering: Proceedings of the 40th IMAC, A Conference and Exposition on Structural Dynamics; Springer: Cham, Switzerland, 2022; Volume 9, pp. 123–134. [Google Scholar]
  203. Jakkamputi, L.; Devaraj, S.; Marikkannan, S.; Gnanasekaran, S.; Ramasamy, S.; Rakkiyannan, J.; Xu, Y. Experimental and computational vibration analysis for diagnosing the defects in high performance composite structures using machine learning approach. Appl. Sci. 2022, 12, 12100. [Google Scholar] [CrossRef]
  204. Dabetwar, S.; Ekwaro-Osire, S.; Dias, J. Damage classification of composites using machine learning. In Proceedings of the ASME 2019 International Mechanical Engineering Congress and Exposition, Salt Lake City, UT, USA, 11–14 November 2019; Volume 13, p. V013T13A017. [Google Scholar]
  205. Khan, A.; Kim, N.; Shin, J.K.; Kim, H.S.; Youn, B.D. Damage assessment of smart composite structures via machine learning: A review. JMST Adv. 2019, 1, 107–124. [Google Scholar] [CrossRef]
  206. Nelon, C.; Myers, O.; Hall, A. The intersection of damage evaluation of fiber-reinforced composite materials with machine learning: A review. J. Compos. Mater. 2022, 56, 1417–1452. [Google Scholar] [CrossRef]
  207. Figueiredo, E.; Santos, A. Machine learning algorithms for damage detection. In Vibration-Based Techniques for Damage Detection and Localization in Engineering Structures; World Scientific: Singapore, 2018; pp. 1–39. [Google Scholar]
  208. Almeida, R.S.; Magalhães, M.D.; Karim, M.N.; Tushtev, K.; Rezwan, K. Identifying damage mechanisms of composites by acoustic emission and supervised machine learning. Mater. Des. 2023, 227, 111745. [Google Scholar] [CrossRef]
  209. Nick, W.; Shelton, J.; Asamene, K.; Esterline, A.C. A study of supervised machine learning techniques for structural health monitoring. In Proceedings of the MAICS, Greensboro, NC, USA, 25–26 April 2015; Volume 1353, p. 36. [Google Scholar]
  210. Regan, T.; Beale, C.; Inalpolat, M. Wind turbine gearbox diagnostics using supervised machine learning algorithms. J. Vib. Acoust. 2017, 139, 051010. [Google Scholar] [CrossRef]
  211. Zhou, Q.; Ning, Y.; Zhou, Q.; Luo, L.; Lei, J. Structural damage detection method based on random forests and data fusion. Struct. Health Monit. 2013, 12, 48–58. [Google Scholar] [CrossRef]
  212. Marani, R.; Palumbo, D.; Galietti, U.; Stella, E.; D’Orazio, T. Automatic detection of subsurface defects in composite materials using thermography and unsupervised machine learning. In Proceedings of the 2016 IEEE 8th International Conference on Intelligent Systems (IS), Sofia, Bulgaria, 4–6 September 2016; pp. 516–521. [Google Scholar]
  213. Khan, A.; Kim, H.S. Damage assessment of laminated composites using unsupervised autonomous features. J. Thermoplast. Compos. Mater. 2024, 37, 2123–2148. [Google Scholar] [CrossRef]
  214. Fugate, M.L.; Sohn, H.; Farrar, C.R. Unsupervised learning methods for vibration-based damage detection. In Proceedings of the 18th International Modal Analysis Conference (IMAC), San Antonio, TX, USA, 7–10 February 2000; Volume 18. [Google Scholar]
  215. Zhupanska, O.I.; Krokhmal, P.; Kammerdiner, A. Comparisons of unsupervised and supervised machine learning algorithms for prediction of damage in composites from 3D micro-CT images. In Proceedings of the ASME Aerospace Structures, Structural Dynamics, and Materials Conference, Houston, TX, USA, 5–7 May 2025; American Society of Mechanical Engineers: New York, NY, USA, 2025; Volume 88759, p. V001T03A031. [Google Scholar]
  216. Amanabadi, J.; Taghikhany, T.; Alinia, M.M. Enhancing structural damage detection: A comprehensive study on feature engineering and hyperparameters for pattern recognition algorithms. J. Vib. Control 2025, 10775463251315863. [Google Scholar] [CrossRef]
  217. Manson, G.; Barthorpe, R.J. Advanced feature selection for simplified pattern recognition within the damage identification framework. Shock Vib. 2010, 17, 589–599. [Google Scholar] [CrossRef][Green Version]
  218. Gulsen, A.; Kolukisa, B.; Caliskan, U.; Bakir-Gungor, B.; Gungor, V.C. Ensemble feature selection for clustering damage modes in carbon fiber-reinforced polymer sandwich composites using acoustic emission. Adv. Eng. Mater. 2024, 26, 2400317. [Google Scholar] [CrossRef]
  219. Zhou, W.; Kovvali, N.; Reynolds, W.; Papandreou-Suppappola, A.; Chattopadhyay, A.; Cochran, D. On the use of hidden Markov modeling and time-frequency features for damage classification in composite structures. J. Intell. Mater. Syst. Struct. 2009, 20, 1271–1288. [Google Scholar] [CrossRef]
  220. Liu, X.; Tian, S.; Tao, F.; Du, H.; Yu, W. How machine learning can help the design and analysis of composite materials and structures? arXiv 2020, arXiv:2010.09438. [Google Scholar] [CrossRef]
  221. Xu, X.; Liu, C. Physics-guided deep learning for damage detection in CFRP composite structures. Compos. Struct. 2024, 331, 117889. [Google Scholar] [CrossRef]
  222. Yuan, F.G.; Zargar, S.A.; Chen, Q.; Wang, S. Machine learning for structural health monitoring: Challenges and opportunities. Sens. Smart Struct. Technol. Civil Mech. Aerosp. Syst. 2020, 11379, 1137903. [Google Scholar]
  223. Viotti, I.D.; Gomes, G.F. Delamination identification in sandwich composite structures using machine learning techniques. Comput. Struct. 2023, 280, 106990. [Google Scholar] [CrossRef]
  224. Channa, A.; Mahmood, M.A. The Potential Applications of Machine Learning-Based Artificial Neural Networking Algorithms: A Review. Int. J. Signal Process. Anal. 2021, 6, 007. [Google Scholar]
  225. Xu, Y.; Gao, Y.; Wu, C.; Fang, J.; Sun, G.; Steven, G.P.; Li, Q. Machine learning based topology optimization of fiber orientation for variable stiffness composite structures. Int. J. Numer. Methods Eng. 2021, 122, 6736–6755. [Google Scholar] [CrossRef]
  226. Lote, S.; Praveena, K.B.; Patrer, D. Neural networks for machine learning applications. World J. Adv. Res. Rev. 2020, 6, 270–282. [Google Scholar] [CrossRef]
  227. Muflih, S.; Alhammad, N.; Avdelidis, N.P.; Ibarra-Castanedo, C.; Zolotas, A.C.; Maldague, X. Machine learning on thermographic images for the detection and classification of damage on composites. In Proceedings of the SPIE, Thermosense: Thermal Infrared Applications, XLIV 2022, Orlando, FL, USA, 3–7 April 2022; p. 121090D. [Google Scholar]
  228. Demetrio, C.; Falcetelli, F.; Nan, Y.; Sbarufatti, C.; Di Sante, R.; Zarouchas, D.; Giglio, M. Strain-based delamination prediction in fatigue loaded CFRP coupon specimens by deep learning and static loading data. Compos. Part B Eng. 2022, 241, 110020. [Google Scholar]
  229. Teimouri, H.; Milani, A.S.; Seethaler, R.; Heidarzadeh, A. On the impact of manufacturing uncertainty in structural health monitoring of composite structures: A signal to noise weighted neural network process. Open J. Compos. Mater. 2015, 6, 28–39. [Google Scholar] [CrossRef]
  230. Kesavan, A.; John, S.; Herszberg, I. Structural health monitoring of composite structures using artificial intelligence protocols. J. Intell. Mater. Syst. Struct. 2008, 19, 63–72. [Google Scholar] [CrossRef]
  231. Califano, A.; Chandarana, N.; Grassia, L.; D’Amore, A.; Soutis, C. Damage detection in composites by artificial neural networks trained by using in situ distributed strains. Appl. Compos. Mater. 2020, 27, 657–671. [Google Scholar] [CrossRef]
  232. Grassia, L.; Iannone, M.; Califano, A.; D’Amore, A. Self-learning health monitoring algorithm in composite structures. In Proceedings of the International Conference on Structural Analysis of Advanced Materials: ICSAAM 2017, Bucharest, Romania, 19–22 September 2017; Volume 1932, p. 1. [Google Scholar]
  233. Reis, P.A.; Iwasaki, K.M.K.; Voltz, L.R.; Cardoso, E.L.; Medeiros, R.D. Damage detection of composite beams using vibration response and artificial neural networks. Proc. Inst. Mech. Eng. Part L J. Mater. Des. Appl. 2022, 236, 1419–1430. [Google Scholar] [CrossRef]
  234. Qian, C.; Ran, Y.; He, J.; Ren, Y.; Sun, B.; Zhang, W.; Wang, R. Application of artificial neural networks for quantitative damage detection in unidirectional composite structures based on Lamb waves. Adv. Mech. Eng. 2020, 12, 1687814020914732. [Google Scholar] [CrossRef]
  235. Zara, A.; Belaidi, I.; Khatir, S.; Brahim, A.O.; Boutchicha, D.; Wahab, M.A. Damage detection in GFRP composite structures by improved artificial neural network using new optimization techniques. Compos. Struct. 2023, 305, 116475. [Google Scholar] [CrossRef]
  236. Gonzalez-Jimenez, A.; Lomazzi, L.; Junges, R.; Giglio, M.; Manes, A.; Cadini, F. Enhancing Lamb wave-based damage diagnosis in composite materials using a pseudo-damage boosted convolutional neural network approach. Struct. Health Monit. 2024, 23, 1514–1529. [Google Scholar] [CrossRef]
  237. Gomes, G.F.; Mesquita, M.H.; Bendine, K. Predictive modeling of buckling in composite tubes: Integrating artificial neural networks for damage detection. Mech. Adv. Mater. Struct. 2024, 32, 2659–2673. [Google Scholar] [CrossRef]
  238. Tan, Z.X.; Thambiratnam, D.P.; Chan, T.H.; Gordan, M.; Abdul Razak, H. Damage detection in steel-concrete composite bridge using vibration characteristics and artificial neural network. Struct. Infrastruct. Eng. 2020, 16, 1247–1261. [Google Scholar] [CrossRef]
  239. Mucha, W.; Kuś, W.; Viana, J.C.; Nunes, J.P. Operational load monitoring of a composite panel using artificial neural networks. Sensors 2020, 20, 2534. [Google Scholar] [CrossRef] [PubMed]
  240. Ručevskis, S.; Rogala, T.; Katunin, A. Optimal sensor placement for modal-based health monitoring of a composite structure. Sensors 2022, 22, 3867. [Google Scholar] [CrossRef] [PubMed]
  241. Das, S.; Chattopadhyay, A.; Zhou, X. Acoustic based structural health monitoring for composites using optimal sensor placement: Analysis and experiments. J. Reinf. Plast. Compos. 2009, 28, 83–97. [Google Scholar] [CrossRef]
  242. Farrar, C.R.; Worden, K. Structural Health Monitoring: A Machine Learning Perspective; Wiley: Hoboken, NJ, USA, 2012. [Google Scholar] [CrossRef]
  243. Meruane, V.; Aichele, D.; Ruiz, R.; López Droguett, E. A deep learning framework for damage assessment of composite sandwich structures. Shock Vib. 2021, 2021, 1483594. [Google Scholar] [CrossRef]
  244. Jiang, J.; Wang, Z. Damage detection of composite laminates based on deep learning. Front. Phys. 2024, 12, 1456236. [Google Scholar] [CrossRef]
  245. Azad, M.M.; Kim, H.S. Hybrid deep convolutional networks for the autonomous damage diagnosis of laminated composite structures. Compos. Struct. 2024, 329, 117792. [Google Scholar] [CrossRef]
  246. Abdeljaber, O.; Avci, O.; Kiranyaz, M.S.; Boashash, B.; Sodano, H.; Inman, D.J. 1-D CNNs for structural damage detection: Verification on a structural health monitoring benchmark data. Neurocomputing 2018, 275, 1308–1317. [Google Scholar] [CrossRef]
  247. Li, C.; He, W.; Nie, X.; Wei, X.; Guo, H.; Wu, X.; Liu, X. Intelligent damage recognition of composite materials based on deep learning and ultrasonic testing. AIP Adv. 2021, 11, 125227. [Google Scholar] [CrossRef]
  248. Guo, F.; Li, W.; Jiang, P.; Chen, F.; Liu, Y. Deep learning approach for damage classification based on acoustic emission data in composite materials. Materials 2022, 15, 4270. [Google Scholar] [CrossRef]
Figure 1. SHM with sensors and actuator for a tested structure. Reproduced from [30].
Figure 1. SHM with sensors and actuator for a tested structure. Reproduced from [30].
Jcs 09 00683 g001
Figure 2. The flow process of damage identification using computational methods considering reference and unknown states of composite structures.
Figure 2. The flow process of damage identification using computational methods considering reference and unknown states of composite structures.
Jcs 09 00683 g002
Figure 3. Structure damage identification using different stages.
Figure 3. Structure damage identification using different stages.
Jcs 09 00683 g003
Figure 4. Schematic representation of the FE model updating workflow for damage identification in composite structure.
Figure 4. Schematic representation of the FE model updating workflow for damage identification in composite structure.
Jcs 09 00683 g004
Figure 5. The flowchart of the damage localization method based on PSO for composites.
Figure 5. The flowchart of the damage localization method based on PSO for composites.
Jcs 09 00683 g005
Figure 6. The flowchart of the damage-identification method using topology optimization and ultrasonic wave propagation. Reproduced from [141].
Figure 6. The flowchart of the damage-identification method using topology optimization and ultrasonic wave propagation. Reproduced from [141].
Jcs 09 00683 g006
Figure 7. Flowchart showing a statistical time series method for damage identification in composite structure.
Figure 7. Flowchart showing a statistical time series method for damage identification in composite structure.
Jcs 09 00683 g007
Figure 8. Hybrid algorithm (particle swarm—PS; simplex method—SM) based on global screening and local canvassing where the author used a star to denote the optimal solution, dashed arrows for the evolution of the interim global best solutions, and a filled polygon for the preliminary solution. Reproduced from [121].
Figure 8. Hybrid algorithm (particle swarm—PS; simplex method—SM) based on global screening and local canvassing where the author used a star to denote the optimal solution, dashed arrows for the evolution of the interim global best solutions, and a filled polygon for the preliminary solution. Reproduced from [121].
Jcs 09 00683 g008
Figure 9. Framework of machine-learning-based damage monitoring using stress–strain data. Reproduced from [194].
Figure 9. Framework of machine-learning-based damage monitoring using stress–strain data. Reproduced from [194].
Jcs 09 00683 g009
Figure 10. Framework of machine-learning-based damage monitoring using vibration data. Reproduced from [194].
Figure 10. Framework of machine-learning-based damage monitoring using vibration data. Reproduced from [194].
Jcs 09 00683 g010
Figure 11. Architecture of neural network. Reproduced from [225].
Figure 11. Architecture of neural network. Reproduced from [225].
Jcs 09 00683 g011
Table 1. Comparison and measurement characteristics of different types of sensors for composite SHM [68].
Table 1. Comparison and measurement characteristics of different types of sensors for composite SHM [68].
Sensor TypeAdvantagesLimitationsMeasurements
Strain GaugesHigh accuracy, low costSensitive to temperature changes. Careful installation to avoid damage.Strain
Piezoelectric SensorsFast response time, broad frequency rangeSensitive to noise, limited frequency range.Vibration, acoustic emissions
FBG SensorsImmune to electromagnetic interference, multiplexing capability,Application of specialized equipment for installation and calibration, expensive.Temperature and strain
Guided Wave SensorsLong-range inspection capabilityLimited range. Affected by material properties and boundaries.Guided wave propagation
Electromechanical Impedance (EMI) SensorsRemote sensing capability can detect incipient defectsRequire contact with the structure. Limited to certain types of structures.Changes in impedance
Table 6. Applications, advantages, and limitations of GAs for damage identification in composite structures (first half).
Table 6. Applications, advantages, and limitations of GAs for damage identification in composite structures (first half).
AlgorithmStructure TestedAdvantagesLimitationsRef.
GACarbon-fiber-reinforced polymer compositeFast simulation, automated parameter estimation, evolution of compressive, tensile, and interface simulated damageComplex parameter setup, Required computational resources[155]
Non-dominated sorting GA and ANNCarbon/epoxy-laminated compositesFatigue life prediction, high prediction accuracy, robust modelData-intensive, requires extensive training[156]
GASandwich platesIdentifies flaw parameters, improved search efficiencyTime-consuming, reliant on accurate forward analysis[157]
Table 7. Applications, advantages, and limitations of GAs for damage identification in composite structures (second half).
Table 7. Applications, advantages, and limitations of GAs for damage identification in composite structures (second half).
AlgorithmStructure TestedAdvantagesLimitationsRef.
GAComposite wingboxRobust damage detectionComplexity in signal processing, noise sensitivity[158]
Niche GAComposite material airfoil modelNo scale normalization needed, enhanced damage localizationComplexity of combined method, requires numerical validation[159]
Means algorithm combined with GASandwich compositesEfficient damage classification, distinct failure mode discriminationRelies on accurate acoustic emission signal interpretation, experimental validation needed[160]
GA and ANNLaminated composite platesAccurate damage localization, and quantifies damage severityRequires extensive data, relies on sensor[160]
Table 9. Applications, advantages, and limitations of conventional hybrid algorithm for damage identification in composite structures.
Table 9. Applications, advantages, and limitations of conventional hybrid algorithm for damage identification in composite structures.
AlgorithmStructure TestedAdvantagesLimitationsRef.
Improved hybrid Pincus-Nelder-Mead OptimizationStructural memberDamage detection, faster convergence and lower computational costRequires parameter tuning, may not generalize all cases[186]
Archived multi-objective simulated annealingLarge composite stiffened panel with frames and stiffenersDamage detection, higher accuracy, reduces noise, no expert knowledge neededLimited to specific carbon-fiber-reinforced polymer composites[104]
PSO-YUKI hybrid algorithm with radial basis functionsComposite cantilever beamsDouble crack identification, accurate, efficient, robust, fast inverse problem solvingMay be complex to implement, depends on optimization[187]
Harmony Search + Simulated AnnealingComposite structuresDamage detection and failure predictionPerformance dependent on random parameters and their tuning[188]
Multiple Start Guided Neighborhood SearchFiber-reinforced composite cylindrical skirtOptimal stacking sequence design for composite laminate structuresComputational complexity increases with multiple material combinations[189]
Table 10. Applications, advantages, and limitations of machine-learning-based algorithms for damage identification in composite structures.
Table 10. Applications, advantages, and limitations of machine-learning-based algorithms for damage identification in composite structures.
AlgorithmStructure TestedAdvantagesLimitationsRef.
Machine learning for SHMComposite structuresReduces reliance on physical models, enhances damage monitoringRequires complete data; complex correlation analysis needed[194]
Laser Doppler vibrometry and machine learning-based damage detectionComposite platesDamage detection, noninvasive, high accuracy, supports dense measurement grids, automation.Requires pre-processing, simulations, and computationally intensive methods[201]
Machine Learning and Deep LearningCarbon fiber plateAutomated defect classification, integration of simulated dataRequires large datasets, dependency on accurate simulations[202]
Machine learning-based Guided Wave damage detectionComposite structuresDamage detection, and high classification accuracy despite environmental and structural variabilities.Requires large training data to generalize effectively[186]
Machine learning for delamination detectionGlass-fiber-reinforced laminated composite platesHigh accuracy, effective in diagnosing delaminationRequires extensive feature extraction, experimental validation needed[203]
Disclaimer/Publisher’s Note: The statements, opinions and data contained in all publications are solely those of the individual author(s) and contributor(s) and not of MDPI and/or the editor(s). MDPI and/or the editor(s) disclaim responsibility for any injury to people or property resulting from any ideas, methods, instructions or products referred to in the content.

Share and Cite

MDPI and ACS Style

Dubey, A.; Shakoor, M.; Vasiukov, D.; Khoury, B.; Deléglise Lagardère, M.; Chaki, S. An Overview of Damage Identification in Composite Structures—From Computational Methods to Machine Learning. J. Compos. Sci. 2025, 9, 683. https://doi.org/10.3390/jcs9120683

AMA Style

Dubey A, Shakoor M, Vasiukov D, Khoury B, Deléglise Lagardère M, Chaki S. An Overview of Damage Identification in Composite Structures—From Computational Methods to Machine Learning. Journal of Composites Science. 2025; 9(12):683. https://doi.org/10.3390/jcs9120683

Chicago/Turabian Style

Dubey, Anurag, Modesar Shakoor, Dmytro Vasiukov, Boutrous Khoury, Mylène Deléglise Lagardère, and Salim Chaki. 2025. "An Overview of Damage Identification in Composite Structures—From Computational Methods to Machine Learning" Journal of Composites Science 9, no. 12: 683. https://doi.org/10.3390/jcs9120683

APA Style

Dubey, A., Shakoor, M., Vasiukov, D., Khoury, B., Deléglise Lagardère, M., & Chaki, S. (2025). An Overview of Damage Identification in Composite Structures—From Computational Methods to Machine Learning. Journal of Composites Science, 9(12), 683. https://doi.org/10.3390/jcs9120683

Article Metrics

Back to TopTop