Next Article in Journal
Hemp Waste Stream Valorization Through Pyrolytic Carbonization for Epoxy Composite Strengthening
Previous Article in Journal
Laser-Induced Decomposition and Mechanical Degradation of Carbon Fiber-Reinforced Polymer Subjected to a High-Energy Laser with Continuous Wave Power up to 120 kW
 
 
Font Type:
Arial Georgia Verdana
Font Size:
Aa Aa Aa
Line Spacing:
Column Width:
Background:
Article

Finite Element Modelling of Circular Concrete-Filled Steel Tubular Columns Under Quasi-Static Axial Compression Loading

by
Ghassan Almasabha
* and
Mohammad Ramadan
Department of Civil Engineering, Faculty of Engineering, The Hashemite University, P.O. Box 330127, Zarqa 13133, Jordan
*
Author to whom correspondence should be addressed.
J. Compos. Sci. 2024, 8(11), 472; https://doi.org/10.3390/jcs8110472
Submission received: 22 September 2024 / Revised: 28 October 2024 / Accepted: 9 November 2024 / Published: 13 November 2024
(This article belongs to the Section Composites Modelling and Characterization)

Abstract

This paper presents a modified finite element analysis (FEA) model for predicting the axial compression strength of large-diameter concrete-filled steel tubular (CFST) stub columns, addressing the gap in research that has often focused on smaller diameters. The size effect, which significantly impacts the structural performance of large-diameter CFST columns, is a key focus of this study. The goal is to validate the accuracy and reliability of the modified FEA model by comparing its predictions with experimental data from the literature, specifically examining ultimate axial load capacity, failure modes, and deformed shapes. In addition to validating the model, this study includes a comprehensive parametric analysis that explores how critical geometric parameters such as the diameter-to-thickness (D/t) ratio and length-to-diameter (L/D) ratio affect the axial compressive behavior of CFST stub columns. By systematically varying these parameters, the research provides valuable insights into the load-bearing capacity, deformation characteristics, and failure mechanisms of CFST columns. Furthermore, the material properties of the steel tube—particularly its yield strength—and the compressive strength of the concrete core are investigated to optimize the design and safety performance of these columns. The results indicate that the FEA model shows excellent agreement with experimental results, accurately predicting the axial load-strain response. It was observed that as the diameter of the steel tube increases, the peak stress, peak strain, strength index, and ductility index tend to decrease, underscoring the size effect. Conversely, an increase in the yield strength and thickness of the steel tube enhances the ultimate strength of the CFST columns. These findings demonstrate the reliability of the modified FEA model in predicting the behavior of large-diameter CFST columns, offering a useful tool for optimizing designs and improving safety margins in structural applications.

1. Introduction

Concrete-filled Steel Tube (CFST) columns have become increasingly popular in modern construction, including skyscrapers, transmission towers, and bridge piers, due to their exceptional axial load-bearing capacity. The steel tube and concrete core interact synergistically, with the steel resisting tensile forces, shear stresses, and bending moments, while the concrete enhances the steel’s resistance to buckling and absorbs compressive stresses. This structural configuration offers notable advantages compared to other solutions such as reinforced concrete, pure structural steel, or steel-encased concrete members.
One of the main benefits of CFST columns is the elimination of labor-intensive formwork and steel reinforcement processes required in conventional reinforced concrete (RC) structures. The steel tube acts as permanent formwork, reducing the need for wood and contributing to the environmental sustainability of CFSTs. Moreover, CFST components can be recycled after demolition, further enhancing their ecological desirability. In addition, the concrete infill delays the outward buckling of the steel tube and increases the overall load-bearing capacity of the structure.
Finite Element Analysis (FEA) has become a crucial tool for predicting the behavior of CFST columns, with researchers employing commercial FEA software such as ANSYS and ABAQUS. For example, Tao et al. [1] developed refined FEA models to simulate CFST stub columns under axial compression using the concrete-damaged plasticity material model. The FEA results were compared with experimental data, demonstrating the model’s accuracy in simulating CFST columns with high-strength concrete and thin-walled tubes. Similarly, Gupta et al. [2] performed both experimental and computational studies on circular CFST columns, examining the effects of the concrete grade, diameter-to-thickness ratio (D/t), and length-to-diameter ratio (L/D). Their 3D FEA model accurately captured the load-deflection curves and collapse modes.
Additional studies have further validated FEA models for CFST structures. For instance, Hu et al. [3] verified material constitutive models using ABAQUS, revealing the significant confining effect provided by steel tubes, particularly when D/t ≤ 40. Xu et al. [4] studied the impact of eccentricity on the confining stress of CFST elements under combined axial load and bending moment, while Deng et al. [5] used the Drucker–Prager plasticity model for concrete and an elastic perfect-plastic model for steel in their FEA simulations. Both Theoretical Sectional Analysis (TSA) and FEA models were validated, with TSA yielding more conservative results.
Recent advancements in FEA modeling include the work of Han et al. [6], who incorporated initial imperfections, preloading effects, and long-term sustained loads to assess the life-cycle performance of CFST columns. Additionally, Nguyen et al. [7] introduced a refined FEA model based on a concrete-damaged plasticity model to predict CFST behavior under axial compression, achieving better agreement with experimental data than previous models. Wei et al. [8] addressed the current research gap in the mechanical performance of CFST lattice columns, focusing on high-strength or ultra-high-strength materials and utilizing validated finite element models to conduct comprehensive parameter analysis.
Khoo et al. [9] investigate the compressive behavior of tin slag polymer concrete (TSPC) with FRP confinement through finite element method (FEM). Carbon fiber-reinforced polymer (CFRP) and glass fiber-reinforced polymer (GFRP) were used to enhance the compressive properties of the TSPC column. A database of ultrahigh-performance concrete-filled steel tube UHPCFST columns containing 272 specimens was constructed. The relationships between parameters and enhancement coefficients, such as the strength index, were quantitatively investigated. Through regression analysis, a prediction model for the axial compression load-carrying capacity of UHPCFSST and UHPCFST columns was established. Using the database, the rationality and accuracy of the proposed model were verified by Zhao et al. [10]. The ultimate strength of the CFT specimens was found to increase with increasing steel-to-concrete ratio and tube thickness Prabesh et al. [11]. The study offers valuable insights into the behavior of CFSTs under axial compression loads, which can be applied in the design of CFST structures. Utilizing high-strength steel in CFSTs can further improve their strength and durability. The study also emphasized the impact of factors like the size and shape of the steel tube, as well as the compressive strength of the concrete, on the performance of short CFST columns.
Despite the extensive research on CFST columns, most experimental studies have been limited to specimen diameters up to 630 mm, significantly smaller than those used in practical applications. This study aims to address this gap by simulating and calibrating an FEA model for CFST columns with larger diameters, expanding the research range to 1100 mm, as tested by Liu et al. [12]. The FEA model considers both geometric and material nonlinearities and incorporates the actual elastic-plastic stress–strain relationships obtained from experimental data. The model’s predictions, including axial load versus axial strain curves, Von Mises stresses, maximum principal strains, and displacement profiles, are validated against experimental results.
This approach offers significant advancements over existing models by providing more comprehensive and accurate simulations of CFST columns with varying D/t ratios. The use of the latest version of ABAQUS (2020), the inclusion of actual material properties, and advanced nonlinear modeling enhance the predictive accuracy of the model. These improvements make the model more reliable for practical engineering applications, particularly in predicting load-bearing capacity and failure modes.

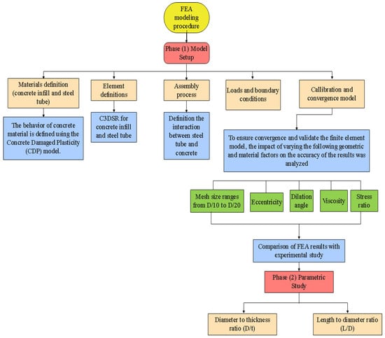
2. FEA Modeling

Although machine-learning algorithms and data-based models are widely used in civil engineering applications [13,14,15,16,17,18,19], Finite Element Analysis (FEA) is becoming increasingly popular for modelling CFST columns, acknowledging the existence of popular commercially available software, such as ABAQUS and ANSYS. FEA allows the direct modelling of composite action between the steel and concrete components, and different factors, such as boundary conditions, local and global imperfections, and residual stress, can be considered more precisely. The prediction accuracy of the FEA model, however, is greatly affected by the input, especially by the selection of a suitable concrete model.
Recent experimental investigations on concrete-filled steel tube circular columns conducted by Liu et al. [12] were used to verify the FEA model developed in this study. A total of six specimens with various D / t ratios and diameters. The concrete grade ( f c ), the steel yield strength ( f y ), and the steel tube wall thickness ( t ) were considered the main parameters. These specimens were divided into two groups according to the D / t ratio (i.e., 55 or 69 ), and each group contains three specimens with three different diameters. The specimen group with D / t = 55 consists of 275   m m , 550   m m , and 880   m m diameter specimens, while the specimen group with D / t = 69 consists of 275   m m , 550   m m , and 1100   m m diameter specimens. The slenderness ratio ( L / D ) of the specimens was taken as 2.5 to ensure that the boundary effects could be neglected. Explanation on specimen designation, taking “CC-275-A” as an example: a circular CFST column (CC) with the diameter ( D ) of 275 mm belonging to Group A (i.e., D / t = 55 ), Table 1 summarizes the measured dimensions and material properties of the tested specimens. The tests were conducted on concrete-filled steel tube circular columns compressed between fixed ends.
Eight-node solid elements are employed to model both the concrete infill and the steel tube. The choice for the Finite Element Analysis (FEA) modeling is a linear four-node, three-dimensional solid element with reduced integration (specifically, C3D8R ABAQUS type). In accordance with mesh convergence studies, the mesh size of each element size ranges from D/10 and D/20 for the circular column, where D represents the overall diameter of the circular tube Nguyen et al. [20] The meshing for the steel tube and concrete infill in the circular CFST column specimen is shown in Figure 1. The summary of FEA modeling to simulate the six tested CFST specimens is illustrated in Scheme 1.
The effect of mesh size significantly influences the accuracy, computational cost, and convergence of results. Smaller mesh sizes generally improve accuracy as they allow for a more precise representation of geometry, material properties, and stress gradients. In CFST column simulation, a finer mesh could enhance the accuracy of stress distribution and buckling response under displacement-controlled loading. Finer meshes are critical to accurately capturing stress concentrations.
The contact between the steel tube and concrete was used surface-to-surface nonlinear contact without penetration. A contact surface is defined between the inner surface of the steel tube and the outer surface of the concrete core, as shown in Figure 2. Nonlinear contact modeling in FEM simulations of CFST was used, which is a crucial aspect of accurately predicting the interaction between the steel tube and the concrete core. This interaction significantly influences overall structural behavior, including load transfer, deformation, and failure modes. A hard contact model is used for normal interaction, where no penetration is allowed between the steel tube and the concrete core. Steel and concrete can separate (no tensile strength), but they cannot penetrate each other. The Concrete Damage Plasticity (CDP) model accounts for the nonlinear behavior of concrete, including cracking, crushing, and post-peak softening. The interaction with the steel tube is influenced by how the concrete deforms and fails. Concrete can crack under tension, which affects the contact interface. Proper modeling of cracking and tension stiffening is essential for realistic contact behavior. The steel tube is usually modeled as an elasto-plastic material with isotropic or kinematic hardening. The plastic deformation of the steel can significantly influence the contact stresses and frictional forces at the interface. Local buckling of the steel tube can alter the contact conditions, creating non-uniform pressure distributions and potentially causing localized crushing of the concrete core. Surface-to-surface contact elements are used to model the interaction between the steel tube and the concrete core. These elements can handle large deformations and rotations, which are common in CFSTs. To accurately simulate the CFST behavior, the contact model must be calibrated against experimental data. This includes adjusting the friction coefficient, contact stiffness, and material parameters to match the load-deformation response observed in experiments.
In the current FEA model, the surface-based interaction continued to be used to model the concrete-steel tube interface. A coefficient of friction between the steel tube and concrete was taken as 0.6, which agrees with most test results by Rabbat et al. [21]. The Poisson’s ratios for concrete and steel were taken as 0.2 and 0.3, respectively. These values have been used widely in FE simulation. The nonlinear geometry parameter (NLGEOM) was included to account for the large displacement analysis.
For boundary conditions of the FEA CFST columns, the top and bottom of the steel tube and concrete were used as fixed support against all degrees of freedom except for the vertical displacement at the loaded end (clamped end condition). Reference points are defined for the top and bottom of a CFST column. The nodes other than the two ends are free to translate and rotate in all directions. The incremental load is applied at the top of the column using the displacement control method to solve, as shown in Figure 3.

2.1. FEA Material Properties of Steel

Various stress ( σ )-strain ( ε ) models have been employed by different researchers for the steel material, such as [22,23,24]. It was noticed that different σ ε   models of steel did not significantly affect the load-deformation curves of CFST columns. Thus, the σ ε model proposed by Tao et al. [1] is adopted for modeling the steel material in CFST columns, as illustrated in Figure 4 and Equation (1). This model is applicable within a valid range of f y , ranging from 200   M P a to 800   M P a .
A schematic diagram of this model is shown in Figure 4, where only three parameters, i.e., yield strength ( f y ), ultimate strength ( f u ) and modulus of elasticity ( E s ), are required to determine the full-range stress-strain curve.
σ = E s ε 0 ε < ε y f y ε y ε < ε p f u f u f y ε u ε ε u ε p p ε p ε < ε u f u ε ε u

2.2. FEA Material Properties of Concrete

In axial compression of the CFST column, the steel tube confines the concrete core when expanding laterally. Due to this confinement, the strength and ductility of concrete is increased. This mechanism is often referred to as composite action between steel tube and concrete. FEA analysis can effectively incorporate composite action if an accurate concrete model exists to depict the behavior of concrete under passive confinement.
This study only focused on columns subjected to monotonic loading; hence, damage variables were not specified. Consequently, the concrete’s nonlinear behavior was modeled through plasticity using the available ABAQUS concrete damaged plasticity model. The model includes essential material parameters such as the ratio of the second stress invariant on the tensile meridian to that on the compressive meridian ( K c ), strain hardening/softening rules, and the dilation angle ( ψ ). Additional parameters encompass flow potential eccentricity ( e ), modulus of elasticity for concrete ( E c ), viscosity parameter, ratio of biaxial to uniaxial compressive strength ( f b 0 / f c ), and tensile properties of concrete. Default values of 0.1 and 0 were assigned to the flow potential eccentricity and viscosity parameters, respectively, with a determination that these values do not compromise the precision of predictions. In the current analysis, while CFST stub columns exhibit insensitivity to the tensile behavior of concrete under axial compression, tension stiffening needs to be defined in ABAQUS. The model was assumed to be linear uniaxial tensile behavior up to the concrete’s tensile strength, which was taken as 0.1 f c . After this failure stress, the model characterizes the tensile softening behavior through the fracture energy ( G F ) for tensile concrete; the equation proposed by FIP 1990 [25] and Bazant [26] was used to define G F for tensile concrete.
The ratio of the second stress invariant on the tensile meridian to that on the compressive meridian ( K c ), can be found to have no influence on the initial stage of the N ε curve. After the yielding of the column, the influence of K c becomes significant. The ultimate strength increases with decreasing K c . K c value is determined based on the work of Tao et al. [1], and Yu et al. [27] using Equation (2):
K c = 5.5 5 + 2 f c 0.075
The ratio of the equibiaxial compressive strength and the uniaxial compressive strength ( f b 0 / f c ) parameter can be calculated using Equation (3) by Papanikolaou et al. [28].
f b f c = 1.5 f c 0.075
The third parameter is the dilation angle that is required for ABAQUS to plastic flow potential. The allowed value ranges from 0 ° to 56 ° in ABAQUS. The dilation rate of concrete decreases with decreasing ψ , which affects the interaction between the steel tube and concrete. As ψ increases, stronger interaction will be developed, and the concrete will be confined by a higher confining stress at a later stage. ψ is affected by the confining stress and plastic deformation of concrete. For N ε curve, it is found that the initial stage is not affected by the selection of ψ . Equation (4), proposed by Tao et al. [1], was used to determine ψ for circular columns.
ψ = 56.3 1 ξ c f o r   ξ c 0.5 6.672 e 7.4 4.64 + ξ c f o r   ξ c > 0.5
where the confinement factor ξ c is expressed as in Equation (5).
ξ c = A s f y A c f c
in which A s and A c are the cross-sectional areas of the steel tube and concrete, respectively. Table 2 shows the summarized parameters that were used for the modelling of concrete.

2.3. Strain Hardening/Softening Rule

For CFST columns under axial compression, there is no or negligible interaction between steel tube and concrete in the initial loading stage. It showed a small gap since the lateral expansion of concrete is smaller than that of steel due to the difference in Poisson’s ratio between steel and concrete. It is difficult to measure the lateral expansion and confining pressure of concrete in steel tubes during the loading process. Based on numerical tests, researchers proposed different compressive σ ε models to be used for FEA modeling of concrete confined by steel tubes such as Samani and Attard [29]. These models can be used to determine the strain hardening/softening function directly. In this study, a three-stage model of the confined concrete by Tao et al. [1] was used, as shown in Figure 5, which is expressed as follows in Equation (6):
σ = A ε ε 0 + B ε ε 0 2 1 + ( A 2 ) ε ε 0 + ( B + 1 ) ε ε 0 2 f C , 0 < ε ε 0 f c , ε 0 < ε ε c c f r + f c f r e x p ε ε c c α β , ε c c < ε
where ε 0 is the peak strain of the unconfined concrete; ε c c is the peak strain of the confined concrete; f r is the residual stress of concrete; A , B , α , and β are material parameters. In this case, the parameter β can be taken as 1.2. The value of α can be taken as shown in Equation (7) for circular CFST:
α = 0.04 0.036 1 + e 6.08 ξ c 3.49

3. Results and Discussions

A comparison between the experimental results and the results of the finite element was carried out to verify the finite element model. The ultimate loads obtained from the tests ( N T e s t ) and finite element analysis ( N F E ) and the axial load–axial strain curves have been investigated. Table 3 shows a comparison of the ultimate loads of the concrete-filled steel tube circular columns obtained experimentally and numerically using the finite element model. Good agreement has been achieved between the two sets of results for most of the columns. A maximum difference of 6   % was observed between experimental and numerical results for column specimen CC-1100-B. The mean value of the N T e s t N F E ratios is 0.99 with the corresponding coefficient of variation (COV) of 0.025 , as shown in Table 3.
The experimental data for comparison were sourced from the study conducted by Liu et al. [12], which investigated circular CFST columns subjected to axial compression. The finite element model developed in this study was validated using the load–axial strain data extracted from their experimental work, specifically using Web Plot Digitizer software 4.5.
The experimental load–axial strain curves were compared with the numerical results, and good agreement had been achieved. Figure 6 plots the load–axial strain curves for the column’s specimens. The finite element model successfully predicted the ultimate load of the columns and the load–axial strain behavior. The columns exhibited an initial linear elastic behavior followed by a nonlinear phase before reaching the peak load. Post-peak, the softening response was observed, indicating the onset of local buckling and eventual global failure.
Both results show similar maximum load values; this implies that the FEA model accurately simulates the strength of the specimen under similar boundary conditions. Stress distribution along critical points in the FEA results reveals the model properly captures stress concentrations. Experimentally, this stress was calculated from load and specimen geometry. A close match between experimental and FEA stresses confirmed that the material behavior and load transfer in the model are well-represented. The strain at peak load is indicative of the deformation the material undergoes before failure. The experimental and FEA strains align closely at this point, which suggests the FEA model accurately reflects the specimen’s deformation characteristics, providing confidence in the model’s accuracy for displacement or deflection predictions. The FEA yield point aligns with the experimental data and confirms that the model’s material properties are accurately represented, particularly for the yield criterion and plasticity. Good agreement between experimental and FEA modulus values that the FEA model uses correct material elasticity parameters, influencing the entire deformation response under loading.

3.1. Evaluation of FEA Stress and Strain Profiles

Von Mises stress and maximum principal strain were used because the mises stress predicts the yielding and failure of the steel tube, which is critical for understanding the tube’s contribution to the overall structural capacity. Maximum principal strain captures the deformation and failure behavior of the concrete core, which is essential for analyzing the effect of confinement and the concrete’s performance under axial load. These two parameters allow for a detailed analysis of the interaction between the steel tube and the concrete core, offering a comprehensive understanding of the failure mechanisms in CFST columns.
Von Mises criterion, known as the maximum distortion energy criterion or octahedral shear stress theory, is used in this study to estimate the steel yield stress. The mises stress distribution helps in optimizing the design of CFST columns. Ensuring adequate confinement and considering the interaction effects can lead to more efficient and safer structural designs. Design codes may benefit from incorporating these detailed stress distribution insights to refine guidelines for CFST columns. The FEA results indicated stress distribution patterns in both the steel tube and the concrete core. Figure 7 shows the mises stress contour plot of CFST columns, and the yellow point on the specimen refers to the maximum mises stress. The outer steel tube exhibited higher Mises stresses at the points of load application and near the ends, gradually decreasing towards the middle of the column. Peak stresses were observed near the column ends due to the constraint effects and the load transfer from the concrete core to the steel tube. The concrete core experienced lower mises stresses compared to the steel tube, with stress distribution being more uniform along the height of the column. Higher stresses were found near the ends, like the steel tube, due to direct load application. For the steel tube, the peak stress was found near the column ends, typically around the yield strength of the steel material. The maximum stress in the concrete core was lower than that of the steel tube but significant enough to contribute to the overall load-bearing capacity. The maximum stress obtained in the CC-1100-B specimen equals 340.3 MPa, and the lowest stress was equal to 297 MPa in the CC-550-A specimen, as shown in Figure 7.
The maximum principal strain in the steel tube occurs near the mid-height of the column and at the corners of the tube. The strain values increase with the applied load, showing a concentration of strain in these critical regions due to local buckling effects. The maximum principal strain in the concrete core is observed to be more uniformly distributed compared to the steel tube. The highest strain values are recorded near the interface with the steel tube, indicating strong interaction and composite action between the two materials. The distribution of principal strains suggests that the steel tube and concrete core work together effectively, sharing the applied load. The steel tube bears the initial load and provides stiffness, while the concrete core takes over more load as the steel yields, demonstrating the composite action. Figure 8 shows the maximum principal strain contour plot of CFST columns. The maximum principal strain in the steel tube was found to be in the range of 0.005 to 0.015 (5000 to 15,000 microstrain) before reaching the ultimate load. The concrete core exhibited maximum principal strain values ranging from 0.002 to 0.010 (2000 to 10,000 microstrain), which reflects its contribution to the overall deformation of the column.

3.2. Deformed FEA Models

The ultimate strength of CFST columns is significantly higher than that of hollow steel tubes or plain concrete columns. The failure mechanisms observed in the FEA indicate that both materials contribute to the overall strength and ductility. Local buckling in the steel and crushing in the concrete are delayed due to the composite nature of the CFST columns. Buckling patterns varied with the slenderness ratio and the strength of the materials. For shorter columns, local buckling of the steel tube was observed at the ultimate load, characterized by outward bulging of the tube walls. In contrast, longer columns exhibited global buckling characterized by the overall bending of the column. The confinement effect provided by the steel tube on the concrete core was significant. The analysis demonstrated that the confinement improved the load-carrying capacity and ductility of the columns. Figure 9 and Figure 10 demonstrate the local buckling shape of the CFST columns in the x (UT1) direction and y (UT2) direction. The steel tube delayed the onset of concrete crushing and enhanced the overall stability of the structure. The FEA approach proved to be a robust tool for evaluating the buckling behavior of CFST columns. The results align well with experimental data, validating the accuracy of the simulations. However, the FEA model’s accuracy depends on the correct representation of material properties, boundary conditions, and load application methods. A comparison between the available test results and FE results was carried out to verify the finite element model. Figure 11 shows a comparison between the deformed shape from FEA results and the observation of counterpart circular CFST columns tested by Liu et al. [12]. The FEA successfully simulated various failure modes, including local buckling of the steel tube, crushing of the concrete core, and combined local and global buckling for columns with intermediate slenderness ratios. The FEA closely predicted the overall behavior and deformed shape of the CFST columns under axial compression. Minor discrepancies between the FEA and experimental results were attributed to simplifications in the FEA model, such as idealized material properties and perfect geometry.
For ultimate axial load, the CC-275-A specimen experimentally reached an axial strength of 4195 kN, while the FEA model of this specimen achieved 4105 kN for FE analysis. As shown in Figure 11, the experimental deformed shape of CC-275-A and CC-275-B specimens are like FEA results, where the local buckling of the steel tube occurred at the middle of the column. The ultimate axial load improved as the diameter of CFST increased, as shown in Table 2. Specimen CC-1100-B reached the highest axial load in both experimental and FEA cases compared to other specimens. In both cases, the ultimate axial load values were close for all specimens, as shown in Table 2. Ultimate loads in experiments can vary due to differences in material properties, specimen dimensions, and loading conditions. Imperfections in the steel tube or concrete core, such as residual stresses, imperfections in geometry, or voids in the concrete, can also influence the results. The ultimate load in FEA simulations is determined by gradually increasing the load in the model until it reaches the point of failure, which is often associated with material yielding, local buckling, or a significant drop in load-carrying capacity. The accuracy of the ultimate load prediction in FEA depends on the reliability of the material models, boundary conditions, and mesh properties. FEA models can predict the ultimate load with high accuracy if calibrated properly against experimental data. The ultimate loads from FEA are generally within 5–15% of the experimental results.
Maximum deformation refers to the largest displacement or strain recorded before or at the failure point of the CFST. This is typically measured using strain gauges, LVDTs, or other deformation measurement tools. In experiments, the deformation might be influenced by localized phenomena like concrete crushing or steel buckling. In FEA, maximum deformation is calculated as the maximum displacement or strain in the model, often obtained by tracking the deformation of specific points (e.g., the mid-span or top of the tube). FEA can predict maximum deformation accurately if the material models (e.g., concrete damage plasticity, steel plasticity) and contact interfaces are well-defined. FEA models can capture the nonlinear behavior leading up to and including failure, but the accuracy depends on the complexity of the material models and the simulation’s convergence criteria. FEA typically matches experimental maximum deformation values well, especially in the elastic and early plastic regions. Discrepancies might occur in the post-peak deformation due to differences in how the FE model handles material failure and instability.
The mode of failure in CFSTs can include local buckling of the steel tube, concrete crushing, or a combination of both. Observations during testing, such as the appearance of cracks, buckling patterns, and load drops, help identify the failure mode. Common failure modes include outward or inward local buckling of the steel tube, shear failure, and concrete core crushing, depending on the slenderness and confinement of the concrete. The mode of failure in FEA is determined by observing stress distributions, plastic strain localization, and deformation patterns. FEA models can predict local buckling, concrete crushing, and other failure mechanisms. FEA allows detailed visualization of stress and strain contours, making it possible to identify potential failure zones and mechanisms before they occur in experiments. When the FEA model is accurate, the predicted failure model typically matches the experimental observations. For example, if local buckling is observed experimentally, a well-calibrated FEA model should also predict local buckling. FEA may provide more detailed insights into failure progression, while experiments give an overall failure mode. However, experiments may reveal complex interactions or secondary failure modes that are not fully captured in simpler FE models.
Geometric parameters such as the slenderness ratio, diameter-to-thickness ratio of the steel tube, and the aspect ratio of the column significantly influence the buckling behavior. Columns with low slenderness ratios primarily exhibit local buckling, while those with higher slenderness ratios are prone to global buckling. This highlights the importance of considering geometric parameters in the design phase to ensure adequate stability and load-carrying capacity. The confinement effect provided by the steel tube is critical in enhancing the axial load performance. The hoop stresses in the steel tube confine the concrete core, delaying its crushing and providing additional strength. This interaction is vital for improving the ductility and post-peak behavior of the CFST columns.
By comparing the peak load and corresponding displacement (maximum compression displacement before total failure), this study validated the FEA’s ability to capture the ultimate strength and ductility of the CFST specimens. The compression displacement at which the concrete core first shows signs of failure, such as cracking or crushing, helps identify stress thresholds and validate the FEA’s material model. Comparing the displacement at which buckling begins in the FEA and experiments confirmed the effectiveness of confinement and the accuracy of the FEA’s geometric representations. By including strain softening or material degradation, the degree of model accuracy in representing structural resilience and failure progression under compression was indicated.

3.3. Parametric Study

The FEA parametric study involves systematically varying key parameters to analyze their effects on the structural behavior of the CFST system. This study focuses specifically on the diameter-to-thickness ratio (D/t) and length-to-diameter ratio (L/D) in a parametric study. The objective is to understand how variations in these geometric ratios influence the structural performance, stability, and failure modes of the CFST.
In this parametric study, the yield strength of the steel tube and the compressive strength of the concrete are kept constant, as utilized in validated FEA models. The focus is on varying the diameter-to-thickness ratio (D/t) and length-to-diameter ratio (L/D) using the diameter of the first specimen CC-275-A, which is equal to 276 mm and kept constant in the two factors. By holding the material properties of steel and concrete fixed, this study isolates the effects of geometric variations on the structural behavior of CFST columns.
This parametric study allows for an understanding of how changes in the D/t and L/D ratios influence the column’s local and global buckling, load-bearing capacity, and failure modes. The D/t ratio is varied to observe how different steel tube thicknesses impact the confinement effect, local buckling resistance, and overall strength of the column. Meanwhile, variations in the L/D ratio allow for the analysis of the column’s slenderness and its susceptibility to global buckling. The results can offer deeper insights into how these specific geometric changes affect the performance of CFST columns while keeping key material strengths consistent.
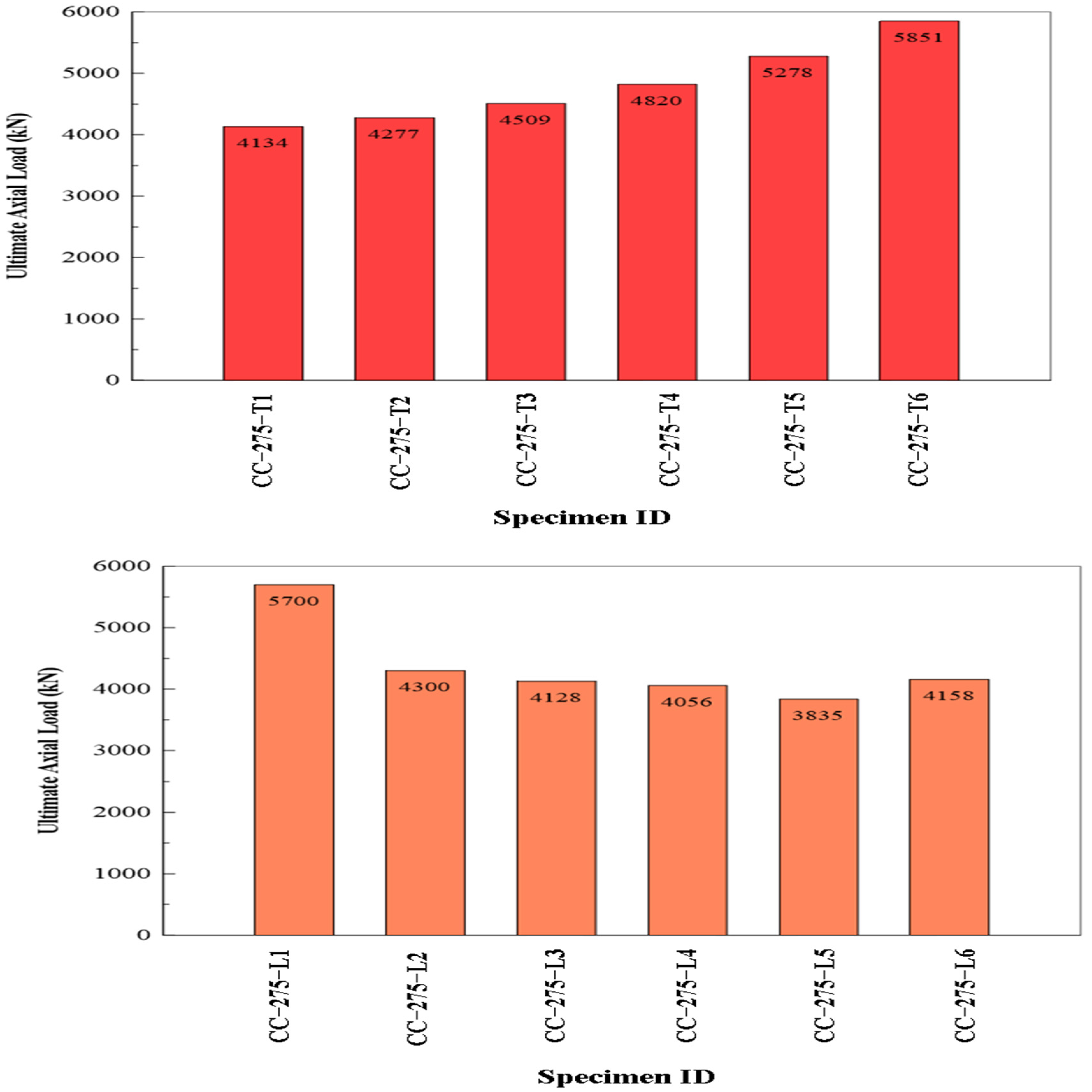
Table 4 and Figure 12 present the geometric parameters used in a parametric study of CFST through FEA. The specimen IDs in the D/t ratio table use “T” to indicate the different thicknesses of steel tubes, while the L/D ratio table uses “L” to denote different lengths of columns. The key parameters analyzed are the D/t and L/D ratios. Each row in the tables represents a unique specimen identified by different D/t and L/D ratios. For example, CC-275-T1 is the first specimen with a diameter of 276 mm and specific values for D/t and L/D. The outer diameter (D) of the steel tube is fixed at 276 mm for all specimens, ensuring that any changes in performance are solely due to variations in thickness and length rather than the diameter itself.
Figure 13 shows the ultimate axial load of the CFST specimen. For an D/t ratio of 50, the ultimate axial load is 4134 kN.. As the D/t ratio decreases to 45, the ultimate axial load increases to 4277 kN. The decrease in the D/t ratio of structures leads to an increase in load-bearing capacity due to an increase of steel tube thickness to resist the local buckling. For a D/t ratio of 40, the axial load capacity further increases to 4509 kN. The CFST becomes even stiffer and provides better confinement. At a D/t ratio of 35, the ultimate axial load decreases further to 4820 kN. This tube has a much higher tendency to carry the axial load compared to thinner CFSTs. Interestingly, for a D/t ratio of 30, the ultimate axial load is 5278 kN, which shows a further increase compared to the D/t ratio of 35. The thicker tubes provide better confinement for the concrete, enhancing the composite action between the steel and concrete. This results in higher compressive strength and overall stability of the column.
The wall thickness (t) of the steel tube is varied to achieve the desired D/t ratios. The D/t ratio was varied from 25 to 50 to examine its impact on the local and overall behavior of the CFST columns. For instance, when D/t is 50, the thickness is 5.52 mm, while for D/t = 25, the thickness increases to 11.04 mm. A thicker steel tube, represented by lower D/t ratios, provides better confinement for the concrete core and is less sensitive to local buckling. On the other hand, thinner tubes (higher D/t ratios) are more vulnerable to local buckling under load.
The length (L) of the CFST column is adjusted to correspond with the specified L/D ratios. The L/D ratio was varied from 1 to 4 to assess its impact on the global behavior and slenderness of the CFST columns. For example, for an L/D of 1, the length is 276 mm, matching the diameter, while for an L/D of 4, the length is 1104 mm, or four times the diameter. This variation allows this study to assess how the slenderness of the column affects its structural behavior. The L/D ratio plays a significant role in global buckling: shorter columns (lower L/D ratios) are less likely to buckle globally and typically fail due to material crushing or yielding, while slender columns (higher L/D ratios) are more susceptible to global instability.

3.3.1. Effect of Diameter-to-Thickness Ratio (D/t)

Figure 14 and Figure 15 show the results of the parametric analysis, which indicate that columns with higher D/t ratios (thinner walls) are more prone to local buckling. Specimens with a D/t ratio of 50 exhibited significant local buckling under lower loads compared to those with lower D/t ratios. On the other hand, Columns with lower D/t ratios (thicker walls) demonstrated increased resistance to local buckling. Specimens with a D/t ratio of 25 showed improved confinement of the concrete core and higher load-bearing capacity before local buckling occurred. Thicker tubes provide better confinement for the concrete, enhancing the composite action between the steel and concrete. This results in higher compressive strength and overall stability of the column. Thinner tubes offer less confinement, which can reduce the overall strength of the CFST column and lead to premature failure due to local buckling. The results indicate that as the D/t ratio decreases (thicker tubes), the load-bearing capacity of the CFST column increases. This trend is due to the enhanced confinement and reduced susceptibility to local buckling.
Thinner tubes with higher D/t ratios provide less effective confinement for the concrete core, which causes a reduction in concrete strength and an increased likelihood of cracking or crushing under compressive loads. On the other hand, thicker tubes offer better confinement, leading to a more effective transfer of stress between the steel and concrete. This interaction results in a higher overall strength of the CFST column and improved performance under both axial and lateral loads.
This study observed that CFST columns with higher D/t ratios tend to exhibit non−linear behavior and earlier onset of failure under axial loading. This non−linearity is attributed to the reduced thickness and increased susceptibility to local buckling. Columns with lower D/t ratios, due to their increased thickness, showed more linear stress−strain behavior and higher resistance to both local and global buckling, leading to a more predictable and stable response under axial and combined loading conditions.

3.3.2. Effect of Length-to-Diameter Ratio (L/D)

Figure 14 and Figure 16 reveal shorter columns with lower L/D ratios that are less prone to global buckling.
Figure 14 demonstrates the axial load versus axial strain of CFST for each column with the change in L/D ratios. Table 4 and Figure 13 show the ultimate axial load of the CFST specimen. For an L/D ratio of 1, the ultimate axial load is 5700 kN. This high capacity reflects the short and stocky nature of the CFST, where the structure resists axial loads effectively with minimal risk of buckling. As the L/D ratio increases to 1.5, the ultimate axial load decreases to 4300 kN. The increase in the slenderness ratio of structures leads to a reduction in load-bearing capacity due to an increased likelihood of buckling, although it still retains significant strength. For an L/D ratio of 2, the axial load capacity further drops to 4056 kN. The CFST becomes even more slender, and the risk of global buckling under axial loads increases, reducing the load-bearing capacity. At an L/D ratio of 3.5, the ultimate axial load decreases further to 3835 kN. This slender tube has a much higher tendency to buckle under axial loading, leading to a more pronounced reduction in load capacity compared to shorter CFSTs. Interestingly, for an L/D ratio of 4, the ultimate axial load is 4158 kN, which shows a slight increase compared to the L/D ratio of 3.5. This could be due to the specific structural interaction between the concrete and steel tube at this slenderness level, although the overall trend remains that slenderer tubes are more prone to buckling.

4. Conclusions

The behavior of six columns was simulated using a nonlinear three-dimensional FEA model. By comparing the FEA simulation results, load–axial strain curves, and failure load to the experimental data, the generated FEA model is validated. The yield strength of the steel tube, the height of the columns, the diameter-to-thickness ratios of the steel tube, and the concrete compressive strength were all taken into consideration when analyzing six CFST short columns. Using a strain hardening model for constrained concrete parameters, the concrete model in the FEA simulation is based on the concrete damaged plasticity material model. The findings of the experiment showed that the FEA model agrees with them well. Moreover, the following points can be drawn from the analytical study:
  • The interaction between the steel tube and concrete core improves load-bearing capacity, demonstrating the importance of composite action in CFST columns.
  • The FEA model, based on a concrete-damaged plasticity material model, shows good agreement with experimental results. While experimental data show slightly higher load capacities, this suggests that the FEA model is conservatively accurate, which is beneficial for design safety margins.
  • This study highlights the critical role of material properties, geometric parameters, and confinement effects in predicting CFST column behavior. The model provides a reliable tool for understanding buckling and overall performance under axial load.
  • The slight discrepancy between FEA predictions and experimental results suggests room for model refinement. Future research is recommended to explore different materials, shapes, and loading conditions to enhance the model’s versatility and accuracy.
Overall, this study contributes to more knowledge on CFST columns, providing a strong analytical tool that can be utilized in both research and practical engineering applications.

Author Contributions

Conceptualization, G.A.; methodology, M.R.; software, M.R. validation, G.A.; formal analysis, G.A.; investigation, M.R.; resources, M.R.; data curation, M.R.; writing—original draft preparation, G.A.; writing—review and editing, G.A. All authors have read and agreed to the published version of the manuscript.

Funding

This research received no external funding.

Data Availability Statement

All data, models, and code generated or used during this study appear in the submitted article.

Conflicts of Interest

The authors declare no conflict of interest.

References

  1. Tao, Z.; Wang, Z.B.; Yu, Q. Finite element modelling of concrete-filled steel stub columns under axial compression. J. Constr. Steel Res. 2013, 89, 121–131. [Google Scholar] [CrossRef]
  2. Gupta, P.K.; Sarda, S.M.; Kumar, M.S. Experimental and computational study of concrete filled steel tubular columns under axial loads. J. Constr. Steel Res. 2007, 63, 182–193. [Google Scholar] [CrossRef]
  3. Hu, H.T.; Huang, C.S.; Wu, M.H.; Wu, Y.M. Nonlinear Analysis of Axially Loaded Concrete-Filled Tube Columns with Confinement Effect. J. Struct. Eng. 2003, 129, 1322–1329. [Google Scholar] [CrossRef]
  4. Xu, T.; Xiang, T.; Zhao, R.; Zhan, Y. Nonlinear finite element analysis of circular concrete-filled steel tube structures. Struct. Eng. Mech. 2010, 35, 315–333. [Google Scholar] [CrossRef]
  5. Deng, Y.; Norton, T.R.; Tuan, C.Y. Numerical analysis of concrete-filled circular steel tubes. Proc. Inst. Civ. Eng. Struct. Build. 2013, 166, 3–14. [Google Scholar] [CrossRef]
  6. Han, L.H.; Hou, C.; Hua, Y.X. Concrete-filled steel tubes subjected to axial compression: Life-cycle based performance. J. Constr. Steel Res. 2020, 170, 106063. [Google Scholar] [CrossRef]
  7. Nguyen, D.H.; Hong, W.K.; Ko, H.J.; Kim, S.K. Finite element model for the interface between steel and concrete of CFST (concrete-filled steel tube). Eng. Struct. 2019, 185, 141–158. [Google Scholar] [CrossRef]
  8. Wei, J.G.; Han, J.P.; Luo, X.; Yang, Y.; Li, C.; Wang, W.R. Axial compression performance of ultra-high-strength concrete filled steel tubular lattice short columns. J. Constr. Steel Res. 2024, 216, 108571. [Google Scholar] [CrossRef]
  9. San Khoo, P.; Hassan, S.A.; Ilyas, R.A.; Al-naib, U.M.; Ma, Q.; Roy, K.R.; Ali, M.M.; Loganathan, T.G. Finite element analysis on compressive behaviour of tin slag polymer concrete with fibre reinforced polymer composites confinement. Mater. Today Proc. 2003; in press. [Google Scholar]
  10. Zhao, Z.; Wei, Y.; Wang, G.; Zhang, Y.; Lin, Y. Axial compression performance of circular UHPC-filled stainless-steel tubular columns. Eng. Struct. 2024, 302, 117430. [Google Scholar] [CrossRef]
  11. Chapagain; Prabesh; Pandey, S.; Chapagain, G. Study of Concrete-Filled Square and Circular Tubes Subjected to Axial Compression Load. J. Lumbini Eng. Coll. 2023, 5.1, 75–82. [Google Scholar] [CrossRef]
  12. Liu, J.; Gao, P.; Lin, X.; Wang, X.; Zhou, X.; Chen, Y.F. Experimental assessment on the size effects of circular concrete-filled steel tubular columns under axial compression. Eng. Struct. 2023, 275, 115247. [Google Scholar] [CrossRef]
  13. Almasabha, G.; Alshboul, O.; Shehadeh, A.; Almuflih, A.S. Machine Learning Algorithm for Shear Strength Prediction of Short Links for Steel Buildings. Buildings 2022, 12, 775. [Google Scholar] [CrossRef]
  14. Almasabha, G. Gene expression model to estimate the overstrength ratio of short links. Structures 2022, 37, 528–535. [Google Scholar] [CrossRef]
  15. Almasabha, G.; Tarawneh, A.; Saleh, E.; Alajarmeh, O. Data-Driven Flexural Stiffness Model of FRP-Reinforced Concrete Slender Columns. J. Compos. Constr. 2022, 26, 04022024. [Google Scholar] [CrossRef]
  16. Maabreh, M.; Almasabha, G. Machine Learning Regression Algorithms for Shear Strength Prediction of SFRC-DBs: Performance Evaluation and Comparisons. Arab. J. Sci. Eng. 2024, 49, 4711–4727. [Google Scholar] [CrossRef]
  17. Almasabha, G.; Al-Mazaidh, R. Simple Truss Model to estimate the shear strength of short links in the ccentrically Braced Frame (EBF) steel system. Thin-Walled Struct. 2023, 188, 110811. [Google Scholar] [CrossRef]
  18. Chao, S.-H.; Almasabha, G.; Price, B.; Jiansinlapadamrong, C. A horizontal stiffener detailing for shear links at the link-to-column connection in eccentrically braced frames. J. Struct. Eng. 2023, 149, 04023114. [Google Scholar] [CrossRef]
  19. Shatnawi, A.; Almasabha, G.; Tarawneh, B. Structural Behavior of Concrete Box Culverts under Deep Burial. J. Pipeline Syst. Eng. Pract. 2017, 8, 04017025. [Google Scholar] [CrossRef]
  20. Nguyen, P.C.; Pham, D.D.; Tran, T.T.; Nghia-Nguyen, T. Modified Numerical Modeling of Axially Loaded Concrete-Filled Steel Circular-Tube Columns. Eng. Technol. Appl. Sci. Res. 2021, 11, 7094–7099. [Google Scholar] [CrossRef]
  21. GJRabbat, B.B.; Russpuj, H.G. Friction Coefficient of Steel on Concrete or Grout. J. Struct. Eng. 1985, 113, 505–515. [Google Scholar]
  22. Schneider, S.P.; Member, A. Axially Loaded Concrete-Filled Steel Tubes. J. Struct. Eng. 1998, 124, 1125–1138. [Google Scholar] [CrossRef]
  23. Xiong, D.X.; Zha, X.X. A numerical investigation on the behaviour of concrete-filled steel tubular columns under initial stresses. J. Constr. Steel Res. 2007, 63, 599–611. [Google Scholar] [CrossRef]
  24. Guo, L.; Zhang, S.; Kim, W.J.; Ranzi, G. Behavior of square hollow steel tubes and steel tubes filled with concrete. Thin-Walled Struct. 2007, 45, 961–973. [Google Scholar] [CrossRef]
  25. CEB-FIP Model Code 1990; Thomas Telford Ltd.: London, UK, 1993.
  26. Bažant, Z.P.; Becq-Giraudon, E. Statistical prediction of fracture parameters of concrete and implications for choice of testing standard. Cem. Concr. Res. 2002, 32, 529–556. [Google Scholar] [CrossRef]
  27. Yu, T.; Teng, J.G.; Wong, Y.L.; Dong, S.L. Finite element modeling of confined concrete-I: Drucker-Prager type plasticity model. Eng. Struct. 2010, 32, 665–679. [Google Scholar] [CrossRef]
  28. Papanikolaou, V.K.; Kappos, A.J. Confinement-sensitive plasticity constitutive model for concrete in triaxial compression. Int. J. Solids Struct. 2007, 44, 7021–7048. [Google Scholar] [CrossRef]
  29. Samani, A.K.; Attard, M.M. A stress-strain model for uniaxial and confined concrete under compression. Eng. Struct. 2012, 41, 335–349. [Google Scholar] [CrossRef]
Scheme 1. FEA modeling process to simulate the six CFST columns and the parametric study.
Scheme 1. FEA modeling process to simulate the six CFST columns and the parametric study.
Jcs 08 00472 sch001
Figure 1. Mesh convergence used in this study.
Figure 1. Mesh convergence used in this study.
Jcs 08 00472 g001
Figure 2. Contact surfaces between concrete and steel tube.
Figure 2. Contact surfaces between concrete and steel tube.
Jcs 08 00472 g002
Figure 3. Modeling of a CFST column and dimensions of the specimen.
Figure 3. Modeling of a CFST column and dimensions of the specimen.
Jcs 08 00472 g003
Figure 4. Stress–strain model for steel.
Figure 4. Stress–strain model for steel.
Jcs 08 00472 g004
Figure 5. Stress–strain model for confined and unconfined concrete.
Figure 5. Stress–strain model for confined and unconfined concrete.
Jcs 08 00472 g005
Figure 6. Comparison of experimental and FEA results of axial load–axial strain.
Figure 6. Comparison of experimental and FEA results of axial load–axial strain.
Jcs 08 00472 g006
Figure 7. Mises stress contour distribution of CFST columns.
Figure 7. Mises stress contour distribution of CFST columns.
Jcs 08 00472 g007
Figure 8. Maximum principal strain contour plot of CFST columns.
Figure 8. Maximum principal strain contour plot of CFST columns.
Jcs 08 00472 g008
Figure 9. Deformed shape in direction 1.
Figure 9. Deformed shape in direction 1.
Jcs 08 00472 g009
Figure 10. Deformed shape in direction 2.
Figure 10. Deformed shape in direction 2.
Jcs 08 00472 g010
Figure 11. Comparison of the deformed shapes between the experimental and FE results.
Figure 11. Comparison of the deformed shapes between the experimental and FE results.
Jcs 08 00472 g011
Figure 12. Variations of D/t and L/D used for the parametric study.
Figure 12. Variations of D/t and L/D used for the parametric study.
Jcs 08 00472 g012
Figure 13. Ultimate axial load with changes in D/t and L/D ratios.
Figure 13. Ultimate axial load with changes in D/t and L/D ratios.
Jcs 08 00472 g013
Figure 14. Axial load versus axial strain performance of specimens with change D/t and L/D ratios.
Figure 14. Axial load versus axial strain performance of specimens with change D/t and L/D ratios.
Jcs 08 00472 g014
Figure 15. Maximum principal stresses of specimens CC-275-T1 to CC-275-T6.
Figure 15. Maximum principal stresses of specimens CC-275-T1 to CC-275-T6.
Jcs 08 00472 g015
Figure 16. Maximum principal stresses of specimens CC-275-L1 to CC-275-L6.
Figure 16. Maximum principal stresses of specimens CC-275-L1 to CC-275-L6.
Jcs 08 00472 g016
Table 1. Details of tested CFST short columns.
Table 1. Details of tested CFST short columns.
Specimen No.Dimensions Concrete Infill
Properties
Steel Tube Properties
D ( m m ) H ( m m ) t ( m m ) D / t f c ( M P a ) E c ( M P a ) f y ( M P a ) f c ( M P a ) E s ( M P a )
CC-275-A2766895.1453.75028,710275424204,659
CC-550-A55013769.8655.78265439211,753
CC-880-A879.5219815.5556.56260410200,065
CC-275-B2756894.1865.79281421197,072
CC-550-B551.313767.8670.14263435211,702
CC-1100-B1100.4274816.4866.77267443201,483
Table 2. Parameters were used for modelling the concrete.
Table 2. Parameters were used for modelling the concrete.
ParameterSymbolEquation/ValueReferences
Ratio of second stress invariant (Tensile/Compressive Meridian) K c K c = 5.5 5 + 2 f c 0.075 Tao et al. [1], Yu et al. [27]
Ratio of biaxial to uniaxial compressive strength f b 0 f c f b f c = 1.5 f c 0.075 Papanikolaou et al. [28]
Dilation angle ψ ψ = 56.3 1 ξ c f o r   ξ c 0.5 6.672 e 7.4 4.64 + ξ c f o r   ξ c > 0.5 Tao et al. [1]
Confinement factor ξ c ξ c = A s f y A c f c
Flow potential eccentricitye0.1Default (ABAQUS)
Modulus of elasticity for concrete E c 4700 E c ACI 318−19
Viscosity parameter-0Default (ABAQUS)
Tensile strength of concrete f t f t = 0.1 f c
Fracture energy for tensile concrete G F Defined by FIP 1990 and Bazant’s equation.FIP 1990 [25], Bazant [26]
Table 3. Comparison between tested and FEA simulated values of ultimate axial load.
Table 3. Comparison between tested and FEA simulated values of ultimate axial load.
Specimen No. N u , T e s t ( k N ) N u , F E ( k N ) N u , e x p N u , F E
CC-275-A419541051.02
CC-550-A15,57616,1000.97
CC-880-A39,54640,4000.98
CC-275-B395639081.01
CC-550-B14,03714,4500.97
CC-1100-B59,36161,6620.96
Mean--0.99
COV--0.025
Table 4. Geometric details of the specimens investigated in the parametric study.
Table 4. Geometric details of the specimens investigated in the parametric study.
Specimen No. D / t L / D D Ultimate Axial Load (kN)
CC-275-T1502.52764134
CC-275-T2454277
CC-275-T3404509
CC-275-T4354820
CC-275-T5305278
CC-275-T6255851
CC-275-L153.715700
CC-275-L21.54277
CC-275-L324128
CC-275-L434056
CC-275-L53.53835
CC-275-L644158
Disclaimer/Publisher’s Note: The statements, opinions and data contained in all publications are solely those of the individual author(s) and contributor(s) and not of MDPI and/or the editor(s). MDPI and/or the editor(s) disclaim responsibility for any injury to people or property resulting from any ideas, methods, instructions or products referred to in the content.

Share and Cite

MDPI and ACS Style

Almasabha, G.; Ramadan, M. Finite Element Modelling of Circular Concrete-Filled Steel Tubular Columns Under Quasi-Static Axial Compression Loading. J. Compos. Sci. 2024, 8, 472. https://doi.org/10.3390/jcs8110472

AMA Style

Almasabha G, Ramadan M. Finite Element Modelling of Circular Concrete-Filled Steel Tubular Columns Under Quasi-Static Axial Compression Loading. Journal of Composites Science. 2024; 8(11):472. https://doi.org/10.3390/jcs8110472

Chicago/Turabian Style

Almasabha, Ghassan, and Mohammad Ramadan. 2024. "Finite Element Modelling of Circular Concrete-Filled Steel Tubular Columns Under Quasi-Static Axial Compression Loading" Journal of Composites Science 8, no. 11: 472. https://doi.org/10.3390/jcs8110472

APA Style

Almasabha, G., & Ramadan, M. (2024). Finite Element Modelling of Circular Concrete-Filled Steel Tubular Columns Under Quasi-Static Axial Compression Loading. Journal of Composites Science, 8(11), 472. https://doi.org/10.3390/jcs8110472

Article Metrics

Back to TopTop