Tungsten Disulfide-Based Materials and Their Conjugates for Cancer Photothermal Therapy
Abstract
1. Introduction
2. Functionalization of WS2 Nanoparticles
| Material Produced | Drug Conjugation | Method | Physicochemical Properties’ Alteration | Reference |
|---|---|---|---|---|
| WS2-BSA | - | (1) WS2 production by ultrasound-assisted liquid phase exfoliation (2) BSA electrostatic adsorption on the surface by stirring | Improved stability in saline, water and DMEM Zeta potential: BSA = −27.4 mV WS2 = 20.8 mV WS2-BSA = −19.8 mV | Yi et al. [33] |
| Fe (III)-WS2-PVP | DOX Drug loading: 41% (Fe (III)-WS2 -PVP: DOX weight ratio: n/s) Drug release: 7.5 (pH 7.4; 6 h) 12.7% (pH 7.4; 48 h) 37% (pH 6.0; 6 h) 48.2% (pH 6.0; 48 h) | (1) Fe (III)-WS2-PVP formation by hydrothermal reaction (2) DOX adsorption on Fe (III)-WS2-PVP | Increased biodegradation rate Improved stability in saline, water and DMEM | Wu et al. [34] |
| WS2-PEG | - | Covalent bond formation between WS2 and PEG | Improved stability in saline Improved photothermal properties: broad NIR absorption band 700–1000 nm | Cheng et al. [29] |
| WID-M-FA | DOX loading: 24.2% (WID-M-FA: DOX weight ratio: n/s) DOX release: 12% (pH 7.4; 20 h) 30.9% (pH 7.4; 72 h) 24.2% (pH 5.2; 20 h) 56.4% (pH 5.2; 72 h) ICG loading: 22.9% (WID-M-FA: ICG weight ratio: n/s) ICG release: 14.3% (pH 7.4; 20 h) 19.5% (pH 7.4; 72 h) 27.1% (pH 5.2; 20 h) 35.2% (pH 5.2; 72 h) | (1) LA-PEG2000-NH2 adsorption on WS2 surface (2) WI formation through non-covalent bond formation between ICG (I) and WS2-PEG (3) WID formation through non-covalent bond formation between WI and DOX (D) (4) WID-M formation through physical extrusion of WID and erythrocyte vesicles (5) WID-M-FA formation trough DSPE- PEG2000-FA adsorption on WID-M membrane | Improved water stability and biocompatibility Improved photothermal properties: higher absorption at 808 nm. Zeta potential: WS2 = −16.5 mV WS2-PEG = −7.4 mV DOX = −2.8 mV ICG = −5.5 mV M = −9.6 mV WID = −14.2 mV WID-M = −24.9 mV WID-M-FA = −30.9 mV | Long et al. [40] |
| N-WS2 | - | N-WS2 formation by hydrothermal reaction | Improved stability in water and biocompatibility Improved absorption in the NIR region | Liu et al. [38] |
| WS2-IO-MS-PEG/DOX | DOX Drug loading: 13.5% (WS2-IO-MS-PEG: DOX weight ratio: n/s, pH 8) Drug release: 10.6% (pH 7.4; 5 h) 12.5% (pH 7.4; 24 h) 11.9% (pH 5.5; 5 h) 42.5% (pH 5.5; 24 h) | (1) Covalent bond formation between DMSA-modified IONPs and WS2 (2) Covalent bond formation between SiO2 and WS2-IO (3) PEG adsorption on WS2-IO-MS surface (4) DOX adsorption on WS2-IO-MS-PEG | Improved stability in water, saline and serum | Yang et al. [32] |
| PEG-WS2:Gd3+ | - | (1) Covalent bond formation between WS2 and Gd3+ (2) C18PMH-PEG adsorption on WS2:Gd3+ surface | Improved stability in water, saline, PBS, 1640-Medium and FBS | Cheng et al. [39] |
| WS2-lipid | DOX Drug loading: 87% (WS2-lipid: DOX weight ratio 1:5, pH 7.4) Drug release: 13.3% (pH 7.4; 8 h) 32.1% (pH 7.4; 168 h) 22.3% (pH 5; 8 h) 43.2% (pH 5;168 h) | (1) Liposomes formation by membrane hydration methods (2) WS2-lipid formation by liposomes adsorption on WS2 surface (3) DOX adsorption on WS2-lipid | Improved stability in distilled water, PBS and RPMI-1640 medium containing 10% fetal bovine serum Zeta potential: WS2 = −42.9 mV Liposome = −25.87 mV WS2-lipid = −33.77 mV | Xie et al. [35] |
| mWS2-lipid | DOX Drug loading: 179.53% (WS2-lipid: DOX weight ratio 1:2) Drug release: 12.5% (pH 7.4; 8 h) 33% (pH 7.4; 168 h) 23% (pH 5; 8 h) 48% (pH 5;168 h) | (1) mWS2 formation by solvothermal reaction (2) Liposome adsorption on mWS2 (3) DOX adsorption on mWS2-lipid | Improved stability in water, PBS and DMEM Zeta potential: WS2 = −42.96 mV mWS2 = −46.25 mV mWS2-lipid = −24.74 mV Lipid = −24.66 mV Superparamagnetic properties | Xie et al. [36] |
| WS2/Au-lipid-DOX | DOX Drug loading: 84.54% (WS2/Au-lipid: DOX weight ratio n/s, pH 7.4) Drug release: 12.5% (pH 7.4; 8 h) 24% (pH 7.4; 168 h) 17% (pH 5; 8 h) 42.5% (pH 5; 168 h) | (1) WS2/Au was synthesized using Na3C6H5O7 reduction method (2) WS2/Au-lipid by magnetic stirring (3) DOX adsorption on WS2/Au-lipid | Improved stability in water, PBS and DMEM Zeta potential: WS2 = −42.19 mV WS2/Au = −40.61 mV WS2/Au-lipid = −44.72 mV Lipid = −36.79 mV | Li et al. [37] |
3. Drug Loading and Release
4. In Vitro Biocompatibility Studies
5. In Vivo Biocompatibility Studies
6. In Vitro Photothermal Therapy Studies
7. In Vivo Photothermal Therapy Studies
8. Conclusions
Author Contributions
Funding
Data Availability Statement
Conflicts of Interest
References
- National Cancer Institute. Global Cancer Research. 2022. Available online: https://www.cancer.gov/research/areas/global-health (accessed on 6 September 2024).
- Sermeus, A.; Leonard, W.; Engels, B.; De Ridder, M. Advances in radiotherapy and targeted therapies for rectal cancer. World J. Gastroenterol. WJG 2014, 20, 1. [Google Scholar] [CrossRef] [PubMed]
- Farzam, O.R.; Mehran, N.; Bilan, F.; Aghajani, E.; Dabbaghipour, R.; Shahgoli, G.A.; Baradaran, B. Nanoparticles for imaging-guided photothermal therapy of colorectal cancer. Heliyon 2023, 9, e21334. [Google Scholar] [CrossRef] [PubMed]
- Rodrigues, J.A.; Correia, J.H. Photodynamic Therapy for Colorectal Cancer: An Update and a Look to the Future. Int. J. Mol. Sci. 2023, 24, 12204. [Google Scholar] [CrossRef] [PubMed]
- Han, H.S.; Choi, K.Y. Advances in nanomaterial-mediated photothermal cancer therapies: Toward clinical applications. Biomedicines 2021, 9, 305. [Google Scholar] [CrossRef] [PubMed]
- Silva, F.A.L.S.; Chang, H.; Incorvia, J.A.C.; Oliveira, M.J.; Sarmento, B.; Santos, S.G.; Magalhães, F.D.; Pinto, A.M. 2D Nanomaterials and Their Drug Conjugates for Phototherapy and Magnetic Hyperthermia Therapy of Cancer and Infections. Small 2023, 20, 2306137. [Google Scholar] [CrossRef]
- Tang, P.; Liu, Y.; Liu, Y.; Meng, H.; Liu, Z.; Li, K.; Wu, D. Thermochromism-induced temperature self-regulation and alternating photothermal nanohelix clusters for synergistic tumor chemo/photothermal therapy. Biomaterials 2019, 188, 12–23. [Google Scholar] [CrossRef]
- Murugan, C.; Sharma, V.; Murugan, R.K.; Malaimegu, G.; Sundaramurthy, A. Two-dimensional cancer theranostic nanomaterials: Synthesis, surface functionalization and applications in photothermal therapy. J. Control. Release 2019, 299, 1–20. [Google Scholar] [CrossRef]
- Singh, S.; Hasan, M.; Sharma, P.; Narang, J. Graphene nanomaterials: The wondering material from synthesis to applications. Sens. Int. 2022, 3, 100190. [Google Scholar] [CrossRef]
- Zhu, Y.; Murali, S.; Cai, W.; Li, X.; Suk, J.W.; Potts, J.R.; Ruoff, R.S. Graphene and graphene oxide: Synthesis, properties, and applications. Adv. Mater. 2010, 22, 3906–3924. [Google Scholar] [CrossRef]
- Yang, K.; Zhang, S.; Zhang, G.; Sun, X.; Lee, S.-T.; Liu, Z. Graphene in mice: Ultrahigh in vivo tumor uptake and efficient photothermal therapy. Nano Lett. 2010, 10, 3318–3323. [Google Scholar] [CrossRef]
- Silva, F.A.; Timochenco, L.; Costa-Almeida, R.; Fernandes, J.R.; Santos, S.G.; Magalhães, F.D.; Pinto, A.M. UV-C driven reduction of nanographene oxide opens path for new applications in phototherapy. Colloids Surf. B Biointerfaces 2024, 233, 113594. [Google Scholar] [CrossRef] [PubMed]
- Murali, A.; Lokhande, G.; Deo, K.A.; Brokesh, A.; Gaharwar, A.K. Emerging 2D nanomaterials for biomedical applications. Mater. Today 2021, 50, 276–302. [Google Scholar] [CrossRef] [PubMed]
- Hu, T.; Mei, X.; Wang, Y.; Weng, X.; Liang, R.; Wei, M. Two-dimensional nanomaterials: Fascinating materials in biomedical field. Sci. Bull. 2019, 64, 1707–1727. [Google Scholar] [CrossRef] [PubMed]
- Liu, J.; Cui, H.; Yan, S.; Jing, X.; Wang, D.; Meng, L. Gold nanostars decorated MnO2 nanosheets for magnetic resonance imaging and photothermal erasion of lung cancer cell. Mater. Today Commun. 2018, 16, 97–104. [Google Scholar] [CrossRef]
- Guan, X.; Yang, Z.; Zhou, M.; Yang, L.; Peymanfar, R.; Aslibeiki, B.; Ji, G. 2D MXene nanomaterials: Synthesis, mechanism, and multifunctional applications in microwave absorption. Small Struct. 2022, 3, 2200102. [Google Scholar] [CrossRef]
- Derakhshi, M.; Daemi, S.; Shahini, P.; Habibzadeh, A.; Mostafavi, E.; Ashkarran, A.A. Two-dimensional nanomaterials beyond graphene for biomedical applications. J. Funct. Biomater. 2022, 13, 27. [Google Scholar] [CrossRef]
- Khandelwal, A.; Mani, K.; Karigerasi, M.H.; Lahiri, I. Phosphorene–the two-dimensional black phosphorous: Properties, synthesis and applications. Mater. Sci. Eng. B 2017, 221, 17–34. [Google Scholar] [CrossRef]
- Mo, S.; Chen, X.; Chen, M.; He, C.; Lu, Y.; Zheng, N. Two-dimensional antibacterial Pd@ Ag nanosheets with a synergetic effect of plasmonic heating and Ag+ release. J. Mater. Chem. B 2015, 3, 6255–6260. [Google Scholar] [CrossRef]
- Liu, J.; Liu, K.; Zhang, L.; Zhong, M.; Hong, T.; Zhang, R.; Gao, Y.; Li, R.; Xu, T.; Xu, Z.P. Heat/pH-boosted release of 5-fluorouracil and albumin-bound paclitaxel from Cu-doped layered double hydroxide nanomedicine for synergistical chemo-photo-therapy of breast cancer. J. Control. Release 2021, 335, 49–58. [Google Scholar] [CrossRef]
- Rahman, M.T.; Rahman, M.T.; Kumar, R.; Kumar, M.; Qiao, Q. Two-dimensional transition metal dichalcogenides and their composites for lab-based sensing applications: Recent progress and future outlook. Sens. Actuators A Phys. 2021, 318, 112517. [Google Scholar] [CrossRef]
- Zhou, X.; Sun, H.; Bai, X. Two-dimensional transition metal dichalcogenides: Synthesis, biomedical applications and biosafety evaluation. Front. Bioeng. Biotechnol. 2020, 8, 236. [Google Scholar] [CrossRef] [PubMed]
- Gong, L.; Yan, L.; Zhou, R.; Xie, J.; Wu, W.; Gu, Z. Two-dimensional transition metal dichalcogenide nanomaterials for combination cancer therapy. J. Mater. Chem. B 2017, 5, 1873–1895. [Google Scholar] [CrossRef] [PubMed]
- Chou, S.S.; Kaehr, B.; Kim, J.; Foley, B.M.; De, M.; Hopkins, P.E.; Huang, J.; Brinker, C.J.; Dravid, V.P. Chemically exfoliated MoS2 as near-infrared photothermal agents. Angew. Chem. Int. Ed. 2013, 52, 4160–4164. [Google Scholar] [CrossRef] [PubMed]
- Brent, J.R.; Savjani, N.; O’Brien, P. Synthetic approaches to two-dimensional transition metal dichalcogenide nanosheets. Prog. Mater. Sci. 2017, 89, 411–478. [Google Scholar] [CrossRef]
- Wang, S.; Zhou, L.; Zheng, Y.; Li, L.; Wu, C.; Yang, H.; Huang, M.; An, X. Synthesis and biocompatibility of two-dimensional biomaterials. Colloids Surf. A Physicochem. Eng. Asp. 2019, 583, 124004. [Google Scholar] [CrossRef]
- Bahri, M.; Yu, D.; Zhang, C.Y.; Chen, Z.; Yang, C.; Douadji, L.; Qin, P. Unleashing the potential of tungsten disulfide: Current trends in biosensing and nanomedicine applications. Heliyon 2024, 10, e24427. [Google Scholar] [CrossRef]
- Meivita, M.P.; Chan, S.S.; Go, S.X.; Lee, D.; Bajalovic, N.; Loke, D.K. WS2/Polyethylene Glycol Nanostructures for Ultra-Efficient MCF-7 Cancer Cell Ablation and Electrothermal Therapy. ACS Omega 2022, 7, 23075–23082. [Google Scholar] [CrossRef]
- Cheng, L.; Liu, J.; Gu, X.; Gong, H.; Shi, X.; Liu, T.; Wang, C.; Wang, X.; Liu, G.; Xing, H.; et al. PEGylated WS2 nanosheets as a multifunctional theranostic agent for in vivo dual-modal CT/photoacoustic imaging guided photothermal therapy. Adv. Mater. 2014, 26, 1886–1893. [Google Scholar] [CrossRef]
- Gazzi, A.; Fusco, L.; Khan, A.; Bedognetti, D.; Zavan, B.; Vitale, F.; Yilmazer, A.; Delogu, L.G. Photodynamic therapy based on graphene and MXene in cancer theranostics. Front. Bioeng. Biotechnol. 2019, 7, 295. [Google Scholar] [CrossRef]
- Robinson, J.T.; Tabakman, S.M.; Liang, Y.; Wang, H.; Casalongue, H.S.; Vinh, D.; Dai, H. Ultrasmall reduced graphene oxide with high near-infrared absorbance for photothermal therapy. J. Am. Chem. Soc. 2011, 133, 6825–6831. [Google Scholar] [CrossRef]
- Yang, G.; Gong, H.; Liu, T.; Sun, X.; Cheng, L.; Liu, Z. Two-dimensional magnetic WS2@ Fe3O4 nanocomposite with mesoporous silica coating for drug delivery and imaging-guided therapy of cancer. Biomaterials 2015, 60, 62–71. [Google Scholar] [CrossRef] [PubMed]
- Yi, H.; Zhou, X.; Zhou, C.; Yang, Q.; Jia, N. Liquid exfoliated biocompatible WS2@ BSA nanosheets with enhanced theranostic capacity. Biomater. Sci. 2021, 9, 148–156. [Google Scholar] [CrossRef] [PubMed]
- Wu, C.; Wang, S.; Zhao, J.; Liu, Y.; Zheng, Y.; Luo, Y.; Ye, C.; Huang, M.; Chen, H. Biodegradable Fe(III)@WS2-PVP nanocapsules for redox reaction and TME-enhanced nanocatalytic, photothermal, and chemotherapy. Adv. Funct. Mater. 2019, 29, 1901722. [Google Scholar] [CrossRef]
- Xie, M.; Yang, M.; Sun, X.; Yang, N.; Deng, T.; Li, Y.; Shen, H. WS2 nanosheets functionalized by biomimetic lipids with enhanced dispersibility for photothermal and chemo combination therapy. J. Mater. Chem. B 2020, 8, 2331–2342. [Google Scholar] [CrossRef] [PubMed]
- Xie, M.; Ye, P.; Zhao, R.; Yang, M. Magnetic WS2 nanosheets functionalized by biomimetic lipids with enhanced dispersibility for combined photothermal and chemotherapy therapy. J. Drug Deliv. Sci. Technol. 2023, 86, 104744. [Google Scholar] [CrossRef]
- Li, J.; Qi, X.; Ye, P.; Yang, M.; Xie, M. Construction of WS2/Au-lipid drug delivery system for multiple combined therapy of tumor. J. Drug Deliv. Sci. Technol. 2022, 76, 103747. [Google Scholar] [CrossRef]
- Liu, Q.; Sun, C.; He, Q.; Khalil, A.; Xiang, T.; Liu, D.; Zhou, Y.; Wang, J.; Song, L. Stable metallic 1T-WS2 ultrathin nanosheets as a promising agent for near-infrared photothermal ablation cancer therapy. Nano Res. 2015, 8, 3982–3991. [Google Scholar] [CrossRef]
- Cheng, L.; Yuan, C.; Shen, S.; Yi, X.; Gong, H.; Yang, K.; Liu, Z. Bottom-up synthesis of metal-ion-doped WS2 nanoflakes for cancer theranostics. ACS Nano 2015, 9, 11090–11101. [Google Scholar] [CrossRef]
- Long, Y.; Wu, X.; Li, Z.; Fan, J.; Hu, X.; Liu, B. PEGylated WS2 nanodrug system with erythrocyte membrane coating for chemo/photothermal therapy of cervical cancer. Biomater. Sci. 2020, 8, 5088–5105. [Google Scholar] [CrossRef]
- Zhang, H.; Fan, T.; Chen, W.; Li, Y.; Wang, B. Recent advances of two-dimensional materials in smart drug delivery nano-systems. Bioact. Mater. 2020, 5, 1071–1086. [Google Scholar] [CrossRef]
- Martín, C.; Kostarelos, K.; Prato, M.; Bianco, A. Biocompatibility and biodegradability of 2D materials: Graphene and beyond. Chem. Commun. 2019, 55, 5540–5546. [Google Scholar] [CrossRef] [PubMed]
- ISO 10993-5: 2009; Biological Evaluation of Medical Devices—Part 5: Tests for In Vitro Cytotoxicity. International Organization for Standardization: Geneva, Switzerland, 2009; Volume 34.





| 2D Material | Particle Size (nm) | Culture Conditions and Cell Viability | 2DnMat Location | Additional Outcomes | Reference |
|---|---|---|---|---|---|
| WS2-BSA | 150–200 | WS2-BSA (HeLa1, 2, 24, 36, 48 h incubation) >80% (6.25 ppm) >70% (12.5 ppm) >70% (25 ppm) >80% (50 ppm) Concentrations tested: 6.25–50 ppm | - | - | Yi et al. [33] |
| Fe (III)-WS2-PVP | 108 | Fe (III)-WS2-PVP (HT29, 24 h incubation) >80% (100 µg mL−1) | - | - | Wu et al. [34] |
| WS2-PEG | 94 | WS2-PEG (4T1, 24 h incubation) >90% (0.1 mg mL−1) WS2-PEG (HeLa, 24 h incubation) >90% (0.1 mg mL−1) WS2-PEG (293T, 24 h incubation) >90% (0.1 mg mL−1) Concentrations tested: 0.006–0.1 mg mL−1 | - | LDH release (4T1, HeLa, 293T, 24 h incubation): 0% (100 μg mL−1) ROS generation (4T1, HeLa, 293T, 24 h incubation): 7% (50, 100 μg mL−1) Concentrations tested: 13–100 μg mL−1 | Cheng et al. [29] |
| WS2-IO-MS-PEG/DOX | 90 | WS2-IO-MS-PEG/DOX (4T1, 24 h incubation) >70% (0.781 µg mL−1) >60% (1.563 µg mL−1) >60% (3.125 µg mL−1) >60% (6.25 µg mL−1) >30% (12.5 µg mL−1) >20% (25 µg mL−1) Concentrations tested:0.781–0.25 µg mL−1 | - | - | Yang et al. [32] |
| WID-M-FA | 162 | WI-M-FA (HeLa, 24 h incubation) 89% (12.5 µg mL−1) 89% (25 µg mL−1) 75.9% (50 µg mL−1) 68.5% (100 µg mL−1) Concentrations tested: 12.5–100 µg mL−1 | Observed in lysosomes (4 h incubation) | 1% hemolysis (100 μg mL−1, 4 h incubation with RBCs) | Long et al. [40] |
| N-WS2 | 150 | N-WS2 (Hela, 24 h incubation) >90% (15 µg mL−1) >88% (120 µg mL−1) N-WS2 (MDA-MB-231, 24 h incubation) >90% (15 µg mL−1) >90% (120 µg mL−1) N-WS2 (HepG2, 24 h incubation) >90% (15 µg mL−1) >90% (120 µg mL−1) Concentrations tested: 0.469–120 µg mL−1 | - | - | Liu et al. [38] |
| PEG-WS2:Gd3+ | 90–100 | PEG-WS2:Gd3+ (4T1, 24, 48 h incubation) >90% (50 µg mL−1) Concentrations tested: 1.56–100 µg mL−1 | - | - | Cheng et al. [39] |
| WS2-lipid-DOX | 222.58 | WS2-lipid (MCF-7, 24 h incubation) >90% (100 µg mL−1) Concentrations tested: 2.5–200 µg mL−1 WS2-lipid-DOX (MCF-7, 24 h incubation) >80% (1, 2.5, 5 µg mL−1) >40% (12. 5 µg mL−1) >30% (25 µg mL−1) >20% (50 µg mL−1) Concentrations tested: 1–50 µg mL−1 | Observed in cytoplasm (MCF-7, 4 h incubation) | - | Xie et al. [35] |
| mWS2-lipid | 318.07 | mWS2-lipid (MCF-7, 4 h incubation) >90% Concentrations tested: 1–50 µg mL−1 mWS2-lipid-DOX (MCF-7, 4 h incubation) 50% (2.5 µg mL−1) 34% (5 µg mL−1) 22% (12.5 µg mL−1) 17% (25 µg mL−1) 14% (50 µg mL−1) Concentrations tested: 2.5–50 µg mL−1 | Observed in cytoplasm (MCF-7, 24 h incubation) | - | Xie et al. [36] |
| WS2/Au-lipid-DOX | 196 | WS2/Au-lipid (MCF-7, 4 h incubation) >90% (50 µg mL−1) Concentrations tested: 2–50 µg mL−1 WS2/Au-lipid-DOX (MCF-7, 4 h incubation) >68% (2.5 µg mL−1) >50% (5, 12.5 µg mL−1) >41% (25 µg mL−1) >33% (50 µg mL−1) Concentrations tested: 2.5–50 µg mL−1 | Observed in cytoplasm (MCF-7, 4 h incubation) | - | Li et al. [37] |
| 2D Material | Animal Model | Animal Survival | Treatment Conditions | Main Results | Reference |
|---|---|---|---|---|---|
| WS2-BSA | Zebrafish embryos | 120 h: >80% | Zebrafish embryos were incubated in E3 medium with WS2-BSA Concentrations tested: 0–50 ppm | 120 h: Hatching rate: 50% (0 ppm) 27.5% (6.25 ppm) 32.5% (12.5 ppm) 45% (25 ppm) 48.5% (50 ppm) | Yi et al. [33] |
| Fe (III)- WS2-PVP | HT29 colorectal carcinoma bearing KM mice | - | i.v. administration (100 µg mL−1) Heart: 1 day—0.03 µg g−1 7 days—0.11 µg g−1 Liver: 1 day—0.52 µg g−1 7 days—0.25 µg g−1 Spleen: 1 day—0.77 µg g−1 7 days—0.18 µg g−1 Lung: 1 day—0.22 µg g−1 7 days—0.07 µg g−1 Kidney: 1 day—0.07 µg g−1 7 days—0.02 µg g−1 | 28 days: no changes on heart, liver, spleen, lung and kidney tissues | Wu et al. [34] |
| WS2-PEG | 4T1 tumor-bearing Balb/C mice | - | i.t administration (2 mg kg−1, 30 min) i.v. administration (20 mg kg−1, 24 h) No changes on body weight 28 days: serum biochemistry markers on normal variation ranges (ALT, ALP, AST, BUN levels, WBC, RBC, HCT, Hgb, MCV, MCH, MCHC, and platelets) | 45 days: no changes on liver, spleen, kidney, heart and lung | Cheng et al. [29] |
| WS2-IO-MS-PEG/DOX | 4T1 tumor bearing Balb/C mice | - | i.v. administration (WS2 = 8.4 mg kg−1, DOX = 7 mg kg−1, 24 h) Circulation half-life = 4.77 h Heart: 24 h—1.18% ID g−1 Liver: 24 h—25.88% ID g−1 Spleen: 24 h—38.82% ID g−1 Lung: 24 h—5.29% ID g−1 Kidney: 24 h—4.71% ID g−1 Stomach: 24 h—2.35% ID g−1 Intestine: 24 h—1.76% ID g−1 Muscle: 24 h—1.76% ID g−1 Tumor: 24 h—8.24% ID g−1 | 24 h: high accumulation on liver spleen and tumor | Yang et al. [32] |
| WID-M-FA | HeLA tumor-bearing Balb/C mice | - | i.v. administration (DOX = 2 mg kg−1, ICG = 5 mg kg−1, 24 h) 18 days: serum biochemistry markers on normal variation ranges (RBC, RDW, MCHC, MCV, PLT, WBC, ALT, AST, CRE, BUN) | 18 days: no changes on liver, spleen, kidney, heart and lung | Long et al. [40] |
| N-WS2 | HeLa tumor-bearing female NOD/SCID mice | - | i.t administration (1.2 mg mL−1, 40 µL, 24 h) 16 days: serum biochemistry markers on normal variation ranges (WBC, RBC, Hb, HCT, PLT, MCV, MCHC, MCH) | 48 h: no changes in liver and lung tissues | Liu et al. [38] |
| PEG-WS2:Gd3+ | 4T1 tumor-bearing Balb/C mice | - | i.v. administration (2 mg mL−1, 200 µL, 24 h) Tumor: 24 h: 11.8% ID g−1 Liver: 24 h: 50.9% ID g−1 Spleen: 24 h: 94.5% ID g−1 | T1-MR signal (a.u.): 200 (before i.v. injection) 500 (after i.v. injection) | Cheng et al. [39] |
| 2D Material | Irradiation Method | Energy (W cm−2) | Time of Irradiation (min) | Culture Conditions and Cell Viability | Reference |
|---|---|---|---|---|---|
| WS2-BSA | Laser (808 nm) | 1.5 | 5 | Tmax = 44.5 °C (1.5 W cm−2, 5 min) WS2-BSA (HeLa, 24 h incubation) 65% (6.25, 12.5 ppm) 40% (25 ppm) 35% (50 ppm) | Yi et al. [33] |
| Fe (III)-WS2-PVP | Laser (808 nm) | 1 | 5 | Tmax = 46 °C (1 W cm−2, 5 min) DOX-Fe (III)-WS2-PVP (HT29, 24 h incubation) 5.2% (250 µg mL−1) | Wu et al. [34] |
| WS2-PEG | Laser (808 nm) | 0.1, 0.3, 0.5, 0.8 | 5 | WS2-PEG (4T1, 6 h incubation) 100% (0.1 W cm−2, 0.1 mg mL−1) 72.7% (0.3 W cm−2, 0.1 mg mL−1) 45.5% (0.5 W cm−2, 0.1 mg mL−1) 7.3% (0.8 W cm−2, 0.1 mg mL−1) | Cheng et al. [29] |
| WS2-IO-MS-PEG/DOX | Laser (808 nm) | 0.1, 0.3, 0.8 | 20 | WS2-IO-MS-PEG/DOX (4T1, 24 h incubation) 41.3% (0.1 W cm−2, 50 µg mL−1 DOX) 16% (0.3 W cm−2, 50 µg mL−1 DOX) 14.7% (0.8 W cm−2, 50 µg mL−1 DOX) | Yang et al. [32] |
| WID-M-FA | Laser (808 nm) | 1 | 5 | Tmax = 60 °C (1 W cm−2, 5 min) WID-M-FA (HeLa, 24 h incubation) 18.5% (1 µg mL−1 DOX and 10 µg mL−1 ICG) | Long et al. [40] |
| N-WS2 | Laser (808 nm) | 0.3, 0.45, 0.6, 0.75 | 10 | Tmax = 50 °C (0.6 W cm−2, 4 min) N- WS2 (HeLa, 6 h incubation) 89.4% (0.3 W cm−2, 120 µg mL−1) 71.2% (0.45 W cm−2, 120 µg mL−1) 40.4% (0.6 W cm−2, 120 µg mL−1) 30.8% (0.75 W cm−2, 120 µg mL−1) Concentrations tested: 15–120 µg mL−1 | Liu et al. [38] |
| PEG-WS2:Gd3+ | Laser (808 nm) | 0.8 | 5 | PEG-WS2:Gd3+ (4T1,12 h incubation) 75.5% (6.25 µg mL−1) 51.1% (12.5 µg mL−1) 28.9% (25 µg mL−1) 4.4% (50 µg mL−1) | Cheng et al. [39] |
| WS2-lipid | Laser (808 nm) | 2 | 10 | Tmax = 60 °C (2 W cm−2, 10 min) WS2-lipid (MCF-7, 24 h incubation). 78% (25 µg mL−1) 43% (50 µg mL−1) 18% (100 µg mL−1) 9% (200 µg mL−1) WS2-lipid-DOX (MCF-7, 24 h incubation) 20% (50 µg mL−1 DOX) | Xie et al. [35] |
| mWS2-lipid | Laser (808 nm) | 2 | 10 | Tmax = 68.1 °C (1.5 W cm−2, 10 min) mWS2-lipid (MCF-7, 24 h incubation). 77% (12.5 µg mL−1) 58% (25 µg mL−1) 30% (50 µg mL−1) 16% (100 µg mL−1) mWS2-lipid-DOX (MCF-7, 24 h incubation) 27% (50 μg mL−1 DOX) | Xie et al. [36] |
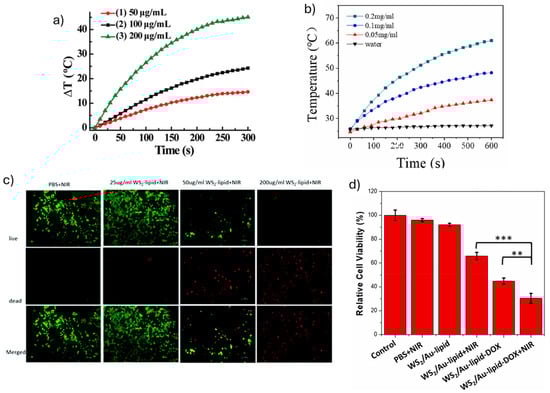
| WS2/Au-lipid-DOX | Laser (808 nm) | 2 | 10 | Tmax = 75 °C (1.5 W cm−2, 10 min) WS2/Au-lipid (MCF-7, 24 h incubation). 54% (12.5 µg mL−1) 29% (25 µg mL−1) 18% (50 µg mL−1) 7% (100 µg mL−1) WS2/Au-lipid-DOX (MCF-7, 4 h incubation) 30% (12.5 μg mL−1 DOX) | Li et al. [37] |
| 2D Material | Energy (W cm−2) | Time (min) | Animal Model | Tumor Growth | Additional Outcomes | Reference |
|---|---|---|---|---|---|---|
| Fe (III)-WS2-PVP-DOX | 1 | 5 | HT29 colorectal carcinoma-bearing Balb/C mice | i.v. administration (250 µg mL−1) Tumors volume decreased during the study (15% compared to control, 28 days after irradiation) | - | Wu et al. [34] |
| WS2-PEG | 0.8 | 5 | 4T1 tumor-bearing Balb/C mice | i.t administration (2 mg kg−1, 30 min incubation) i.v. administration (20 mg kg−1, 24 h incubation) Tumors were eliminated after 2 days of irradiation No tumor regrowth during the study (14 days after irradiation) | - | Cheng et al. [29] |
| WS2-IO-MS-PEG/DOX | 0.55 | 10 | 4T1 tumor-bearing Balb/C mice | i.v. administration (WS2 = 8.4 mg kg−1, DOX = 7 mg kg−1, 24 h) Tumors’ volume decreased during the study (10% compared to control, 14 days after irradiation) Tumor mass decreased after 14 days | - | Yang et al. [32] |
| WID-M-FA | 1 | 5 | HeLa tumor-bearing Balb/C mice | i.v. administration (DOX = 2 mg kg−1, ICG = 5 mg kg−1, 24 h) Tumor was eliminated after 18 days of irradiation No changes on body weight | - | Long et al. [40] |
| N-WS2 | 0.6 | 10 | HeLa tumor-bearing female NOD/SCID mice | i.t administration (1.2 mg mL−1, 40 µL, 0 h incubation) Tumor was eliminated after 4 days of irradiation No tumor regrowth during the study (14 days after irradiation) | No changes in body weight (14 d after irradiation) Significant damage in tumor tissue (2 d after irradiation) Serum biochemistry markers on normal ranges (6, 16 d after irradiation, WBC, RBC, Hgb, HCT, platelets, MCV, MCH, MCHC) | Liu et al. [38] |
| PEG-WS2:Gd3+ | 0.5 | 10 | 4T1 tumor-bearing Balb/C mice | i.v. administration (20 mg kg−1, 24 h) Tumor was eliminated 12 days after irradiation | - | Cheng et al. [39] |
| WS2-lipid | 2 | 2 | 4T1 breast tumor-bearing ICR mice | i.v. administration (1 mg mL−1, 24 h) | - | Xie et al. [35] |
| mWS2-lipid | 1.5 | 5 | 4T1 tumor-bearing Balb/C mice | i.v. administration (2 mg mL−1, 24 h) Tumors volume decreased during the study (50% compared to control, 7 days after irradiation) | No changes in body weight | Xie et al. [36] |
| WS2/Au-lipid | 1.5 | 5 | 4T1 breast tumor-bearing female Balb/C mice | i.v. administration (DOX = 150 μg), 24 h) Tumor was eliminated after 11 days of irradiation | No changes in body weight | Li et al. [37] |
Disclaimer/Publisher’s Note: The statements, opinions and data contained in all publications are solely those of the individual author(s) and contributor(s) and not of MDPI and/or the editor(s). MDPI and/or the editor(s) disclaim responsibility for any injury to people or property resulting from any ideas, methods, instructions or products referred to in the content. |
© 2024 by the authors. Licensee MDPI, Basel, Switzerland. This article is an open access article distributed under the terms and conditions of the Creative Commons Attribution (CC BY) license (https://creativecommons.org/licenses/by/4.0/).
Share and Cite
Lopes, A.R.; Magalhães, F.D.; Loureiro, J.A.; Pinto, A.M. Tungsten Disulfide-Based Materials and Their Conjugates for Cancer Photothermal Therapy. J. Compos. Sci. 2024, 8, 460. https://doi.org/10.3390/jcs8110460
Lopes AR, Magalhães FD, Loureiro JA, Pinto AM. Tungsten Disulfide-Based Materials and Their Conjugates for Cancer Photothermal Therapy. Journal of Composites Science. 2024; 8(11):460. https://doi.org/10.3390/jcs8110460
Chicago/Turabian StyleLopes, Ana Rita, Fernão D. Magalhães, Joana A. Loureiro, and Artur M. Pinto. 2024. "Tungsten Disulfide-Based Materials and Their Conjugates for Cancer Photothermal Therapy" Journal of Composites Science 8, no. 11: 460. https://doi.org/10.3390/jcs8110460
APA StyleLopes, A. R., Magalhães, F. D., Loureiro, J. A., & Pinto, A. M. (2024). Tungsten Disulfide-Based Materials and Their Conjugates for Cancer Photothermal Therapy. Journal of Composites Science, 8(11), 460. https://doi.org/10.3390/jcs8110460

