Experimental Investigation of Instabilities on Different Scales in Compressive Fatigue Testing of Composites
Abstract
:1. Introduction
1.1. Problems Associated with Compressive Fatigue Testing
1.2. Damage Modes under Compression-Compression Fatigue Loading
2. Materials and Methods
2.1. Materials
2.2. Experiments
2.3. Analytical Models
2.3.1. Microscopic Instability
2.3.2. Macroscopic Stability Failure
2.3.3. Global Buckling
3. Results
3.1. Modelling Results
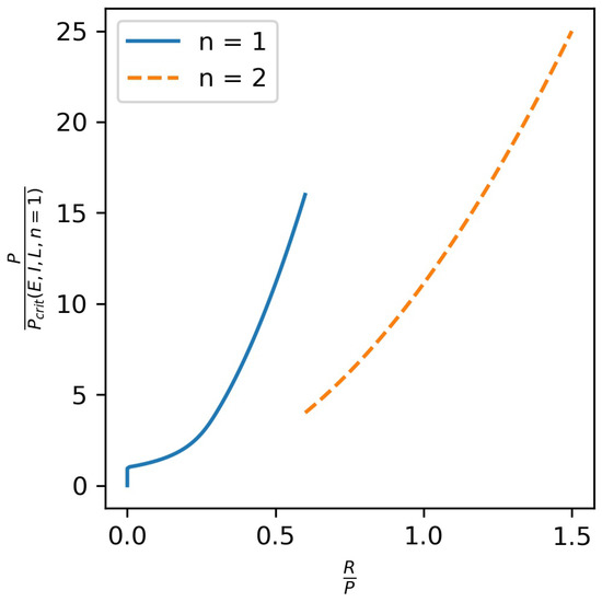
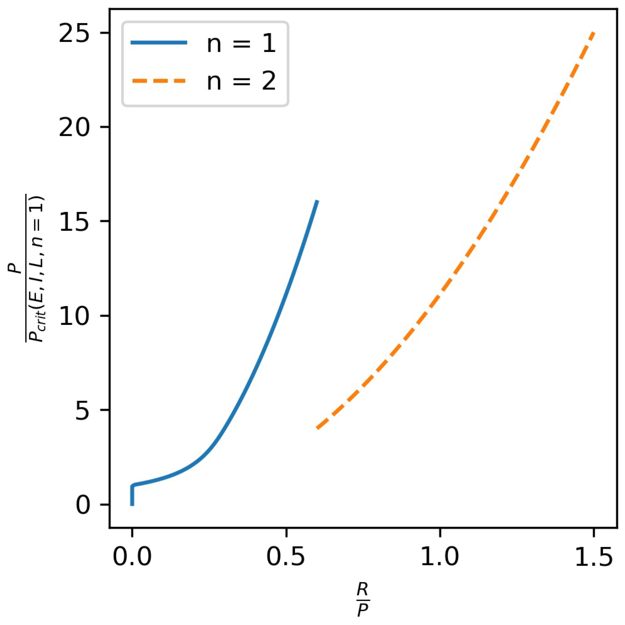
3.1.1. Microscopic Stability Failure
3.1.2. Macroscopic Stability Failure
3.1.3. Global Stability Failure
3.2. Experimental Results
3.2.1. Intermediate Material Characterization
3.2.2. Cyclic Loading
3.2.3. Load Increase Creep (LIC) Tests
3.2.4. Load Increase Test with Pressure Sensitive Film
3.2.5. Compressive Damage Investigations
4. Discussion
4.1. Effect of the Supporting Material
4.2. Testing Strategy
4.3. Compressive Fatigue Damage
5. Conclusions
- Material behavior:
- The loading ratio shows a great effect on the damage mechanisms of the Tepex® dynalite material in comparison to the current, and to earlier published results both in the resulting S-N curve and the acting damage mechanisms
- Localized buckling can be identified as a pre-failure mechanism for compression-compression loading and is precursor for final failure. This could also be used as warning sign for the inspection of parts in-service.
- Fatigue and creep are equally important for compression-compression loading regimes. A critical mean stress and loading time might activate the damage mechanism and explain some of the scattering observed.
- Testing strategy:
- Testing results obtained with supported specimens are different for a high stiffness of the supporting material, which could be shown both experimentally and by analytical models.
- High contact pressures applied by the anti-buckling device are likely affecting the propagation stress of kink bands and must equally be considered besides the stiffness of the supporting material.
- The elastically supported column model used in this work has proven to be a viable tool to estimate the minimum stiffness for the intermediate layers of the anti-buckling device.
- Small gage length testing with tabbed specimens might also affect the testing results because only a small material volume is tested and local asymmetric stress distributions do not lead to final failure in contrast to the materials behavior in later components.
Supplementary Materials
Author Contributions
Funding
Institutional Review Board Statement
Informed Consent Statement
Data Availability Statement
Acknowledgments
Conflicts of Interest
References
- Nikforooz, M.; Montesano, J.; Golzar, M.; Shokrieh, M.M. Fatigue behavior of laminated glass fiber reinforced polyamide. Procedia Eng. 2018, 213, 816–823. [Google Scholar] [CrossRef]
- Ferdous, W.; Manalo, A.; Peauril, J.; Salih, C.; Raghava Reddy, K.; Yu, P.; Schubel, P.; Heyer, T. Testing and modelling the fatigue behaviour of GFRP composites—Effect of stress level, stress concentration and frequency. Eng. Sci. Technol. Int. J. 2020, 23, 1223–1232. [Google Scholar] [CrossRef]
- Baumann, A.; Backe, S.; Hausmann, J. Investigation of the fatigue behavior of thermoplastic composites by load increase tests. J. Compos. Mater. 2021, 55, 541–550. [Google Scholar] [CrossRef]
- Grimes, G.C. Experimental Study of Compression-Compression Fatigue of Graphite/Epoxy Composites. In Test Methods and Design Allowables for Fibrous Composites; Chamis, C.C., Ed.; ASTM International: West Conshohocken, PA, USA, 1981; pp. 281–337. ISBN 978-0-8031-0700-7. [Google Scholar]
- Adams, D.; Hyert, M. Effects of layer waviness on the compression fatigue performance of thermoplastic composite laminates. Int. J. Fatigue 1994, 16, 385–391. [Google Scholar] [CrossRef]
- Kasen, M.B.; Schramm, R.E.; Read, D.T. Fatigue of Composites at Cryogenic Temperatures. In Fatigue of Filamentary Composite Materials; Reifsnider, K.L., Lauraitis, K.N., Eds.; ASTM International: West Conshohocken, PA, USA, 1977; pp. 141–151. ISBN 978-0-8031-0347-4. [Google Scholar]
- Milette, J.-F.; Shokrieh, M.; Lessard, L. Static and Fatigue Behaviour of Unidirectional Composites in Compression. In ICCM-10, Proceedings of the Tenth International Conference on Composite Materials, T. 1: Fatigue and Fracture, Whistler, British Columbia, Canada, 14–18 August 1995; Woodhead: Cambridge, UK, 1995; ISBN 1-85573-221-1. [Google Scholar]
- Bech, J.I.; Goutianos, S.; Andersen, T.L.; Torekov, R.K.; Brøndsted, P. A New Static and Fatigue Compression Test Method for Composites. Strain 2011, 47, 21–28. [Google Scholar] [CrossRef]
- Dadkhah, M.S.; Cox, B.N.; Morris, W.L. Compression-compression fatigue of 3D woven composites. Acta Metall. Et Mater. 1995, 43, 4235–4245. [Google Scholar] [CrossRef]
- Matondang, T.H.; Schütz, D. The influence of anti-buckling guides on the compression-fatigue behaviour of carbon fibre-reinforced plastic laminates. Composites 1984, 15, 217–221. [Google Scholar] [CrossRef]
- Komorowski, J.P.; Lefebvre, D.; Randon, C.; Larose, P.; Roy, C. Edge effects on the compression dominated fatigue resistance of graphite-epoxy laminates. In ICCM-10, Proceedings of the Tenth International Conference on Composite Materials, T. 1: Fatigue and Fracture, Whistler, British Columbia, Canada, 14–18 August 1995; Woodhead: Cambridge, UK, 1995; ISBN 1-85573-221-1. [Google Scholar]
- Bogetti, T.A.; Gillespie, J.W.; Byron Pipes, R. Evaluation of the IITRI compression test method for stiffness and strength determination. Compos. Sci. Technol. 1988, 32, 57–76. [Google Scholar] [CrossRef]
- Adams, D.F.; Lewis, E.Q. Influence of specimen gage length and loading method on the axial compressive strength of a unidirectional composite material. Exp. Mech. 1991, 31, 14–20. [Google Scholar] [CrossRef]
- Squires, C.A.; Netting, K.H.; Chambers, A.R. Understanding the factors affecting the compressive testing of unidirectional carbon fibre composites. Compos. Part B Eng. 2007, 38, 481–487. [Google Scholar] [CrossRef]
- E28 Committee. Practice for Verification of Testing Frame and Specimen Alignment under Tensile and Compressive Axial Force Application; ASTM International: West Conshohocken, PA, USA, 2014; ASTM E1012-14. [Google Scholar]
- German Institute for Standardisation. Fibre-Reinforced Plastic Composites—Determination of Compressive Properties in the In-Plane Direction (ISO_14126:1999); Beuth Verlag GmbH: Berlin, Germany, 1999; DIN EN ISO 14126:2000-12. [Google Scholar]
- Baumann, A.; Hausmann, J.; Backes, A. Insights into a Better Understanding of Organo Sheets under Fatigue Loading; Euromat: Stockholm, Sweden, 2019. [Google Scholar]
- Dowling, N.E. Performance of metal-foil strain gages during large cyclic strains. Exp. Mech. 1977, 17, 193–197. [Google Scholar] [CrossRef]
- Timoshenko, S.P.; Gere, J.M. Theory of Elastic Stability; Dover Publications: Newburyport, MA, USA, 2012; ISBN 9780486472072. [Google Scholar]
- Hutchinson, J.W.; Wu, T.Y. Solid Mechanics; Elsevier Textbooks: San Diego, CA, USA, 1997; ISBN 9780120020331. [Google Scholar]
- Kardomateas, G.A.; Malik, B. Fatigue delamination growth under cyclic compression in glass/epoxy composite beam/plates. Polym. Compos. 1997, 18, 169–178. [Google Scholar] [CrossRef]
- Kardomateas, G. Growth of internal delaminations under cyclic compression in composite plates. J. Mech. Phys. Solids 1995, 43, 847–866. [Google Scholar] [CrossRef]
- Bak, B.L.V.; Sarrado, C.; Turon, A.; Costa, J. Delamination under Fatigue Loads in Composite Laminates: A Review on the Observed Phenomenology and Computational Methods. Appl. Mech. Rev. 2014, 66. [Google Scholar] [CrossRef]
- Bažant, Z.P.; Kim, J.-J.H.; Daniel, I.M.; Becq-Giraudon, E.; Zi, G. Size effect on compression strength of fiber composites failing by kink band propagation. Int. J. Fract. 1999, 95, 103–141. [Google Scholar] [CrossRef]
- Wisnom, M.R. Size effects in the testing of fibre-composite materials. Compos. Sci. Technol. 1999, 59, 1937–1957. [Google Scholar] [CrossRef]
- Wisnom, M.R.; Atkinson, J.W.; Jones, M.I. Reduction in compressive strain to failure with increasing specimen size in pin-ended buckling tests. Compos. Sci. Technol. 1997, 57, 1303–1308. [Google Scholar] [CrossRef]
- Vogler, T. Initiation and axial propagation of kink bands in fiber composites. Acta Mater. 1997, 45, 2443–2454. [Google Scholar] [CrossRef]
- Ueda, M.; Mimura, K.; Jeong, T.-K. In situ observation of kink-band formation in a unidirectional carbon fiber reinforced plastic by X-ray computed tomography imaging. Adv. Compos. Mater. 2016, 25, 31–43. [Google Scholar] [CrossRef]
- Ryder, J.T.; Black, E.D. Compression Testing of Large Gage Length Composite Coupons. In Composite Materials: Testing and Design (Fourth Conference); Davis, J.G., Ed.; ASTM International: West Conshohocken, PA, USA, 1977; pp. 170–189. ISBN 978-0-8031-4490-3. [Google Scholar]
- Bond-Laminates GmbH. Material Data Sheet Tepex® dynalite 102-RG600(x)/47% Roving Glass—PA 6 Consolidated Composite Laminate. Available online: https://bond-laminates.com/downloads/data-sheets/ (accessed on 12 June 2017).
- Skovsgaard, S.P.H.; Jensen, H.M. Steady-State Kink Band Propagation in Layered Materials. J. Appl. Mech. 2018, 85. [Google Scholar] [CrossRef]
- Lanxess Bond Laminates. Matrix Properties. Personal communication, 2021. [Google Scholar]
- Schmeer, S.; Scheliga, D.; Mischo, F. A New Approach in Ten-Sile Testing of Continuous Fiber Reinforced Thermoplastics. In Proceedings of the Plenary Meeting ISO/TC 61, Omiya, Japan, 9–13 December 2019. [Google Scholar]
- Liu, N.; Plucinsky, P.; Jeffers, A.E. Combining Load-Controlled and Displacement-Controlled Algorithms to Model Thermal-Mechanical Snap-Through Instabilities in Structures. J. Eng. Mech. 2017, 143, 4017051. [Google Scholar] [CrossRef]
- Diaz Montiel, P.; Venkataraman, S. Numerical Investigation of the Evolution of Fiber Kinking Damage in Composites under Cyclic Loading. In Proceedings of the AIAA Scitech 2019 Forum, San Diego, CA, USA, 7–11 January 2019; American Institute of Aeronautics and Astronautics: Reston, VA, USA, 2019. ISBN 978-1-62410-578-4. [Google Scholar]
- Christoffersen, J.; Myhre Jensen, H. Kink band analysis accounting for the microstructure of fiber reinforced materials. Mech. Mater. 1996, 24, 305–315. [Google Scholar] [CrossRef]
- Chai, H. The post-buckling response of a bi-laterally constrained column. J. Mech. Phys. Solids 1998, 46, 1155–1181. [Google Scholar] [CrossRef]
- Domokos, G.; Holmes, P.; Royce, B. Constrained euler buckling. J. Nonlinear Sci. 1997, 7, 281–314. [Google Scholar] [CrossRef]
- Hajikazemi, M.; Garoz, D.; van Paepegem, W. Model to accurately predict out-of-plane shear stiffness reduction in general cracked laminates. Compos. Sci. Technol. 2019, 179, 88–96. [Google Scholar] [CrossRef]
- Moran, P.M.; Liu, X.H.; Shih, C.F. Kink band formation and band broadening in fiber composites under compressive loading. Acta Metall. Et Mater. 1995, 43, 2943–2958. [Google Scholar] [CrossRef]
- Fahrmeir, L.; Heumann, C.; Künstler, R.; Pigeot, I.; Tutz, G. Statistik: Der Weg zur Datenanalyse, 8., Überarbeitete und Ergänzte Auflage; Springer Spektrum: Berlin/Heidelberg, Germany, 2016; ISBN 978-3-662-50372-0. [Google Scholar]
- Fujifilm. Instruction Manual Low Pressure LW. Available online: https://www.fujifilm.eu/de/produkte/industrieprodukte/prescale/download#ci279921 (accessed on 9 February 2021).




















| Property | Constituent | Source | ||
|---|---|---|---|---|
| elastic modulus | 1000 | MPa | matrix | [32] |
| minimum elastic modulus | 10 | MPa | matrix | [31] |
| yield stress | 40 | MPa | matrix | [32] |
| hardening exponent | 4 | matrix | [31] | |
| Poisson’s ratio | 0.39 | [3] | ||
| fiber volume content | 0.6 | roving | [3] | |
| elastic modulus | 19.6 | GPa | laminate | [3] |
| Gage Length | 10 mm | 215 mm | ||
|---|---|---|---|---|
| Load Levels | No of Samples | Load Levels | No of Samples | |
| −180 MPa | 10 (5) * | −145 MPa | 1 (3) * | |
| −160 MPa | 2 (3) * | |||
| −180 MPa | 7 (3) * | |||
| −205 MPa | 2 (3) * | |||
| Intermediate layers | - | honeycomb 20 mm | ||
| Testing frequency | 1 Hz | |||
| Loading ratio R | 10 | |||
| Designation | Elastic Modulus MPa | Stiffness N/mm3 | Crushing Stress MPa | Cell Diameter mm | Cell Wall Thickness mm | Density kg/m3 | t mm | |
|---|---|---|---|---|---|---|---|---|
| Initial | Linear | Linear | ||||||
| honeycomb 15 mm | 12.8 | 109 | 7.40 | 2.19 | 3.6 | 0.03 | 50.8 | 14.7 |
| honeycomb 20 mm | 34.7 | 168 | 8.48 | 3.80 | 3.2 | 0.05 | 62.3 | 19.8 |
| cardboard | 17.6 | 60.8 | 2.06 | 0.53 | 10.0 | 0.13 | 51.7 | 29.5 |
| PTFE tape | - | ~8.42 | 76.5 | - | - | - | - | 0.11 |
Publisher’s Note: MDPI stays neutral with regard to jurisdictional claims in published maps and institutional affiliations. |
© 2021 by the authors. Licensee MDPI, Basel, Switzerland. This article is an open access article distributed under the terms and conditions of the Creative Commons Attribution (CC BY) license (https://creativecommons.org/licenses/by/4.0/).
Share and Cite
Baumann, A.; Hausmann, J. Experimental Investigation of Instabilities on Different Scales in Compressive Fatigue Testing of Composites. J. Compos. Sci. 2021, 5, 114. https://doi.org/10.3390/jcs5040114
Baumann A, Hausmann J. Experimental Investigation of Instabilities on Different Scales in Compressive Fatigue Testing of Composites. Journal of Composites Science. 2021; 5(4):114. https://doi.org/10.3390/jcs5040114
Chicago/Turabian StyleBaumann, Andreas, and Joachim Hausmann. 2021. "Experimental Investigation of Instabilities on Different Scales in Compressive Fatigue Testing of Composites" Journal of Composites Science 5, no. 4: 114. https://doi.org/10.3390/jcs5040114
APA StyleBaumann, A., & Hausmann, J. (2021). Experimental Investigation of Instabilities on Different Scales in Compressive Fatigue Testing of Composites. Journal of Composites Science, 5(4), 114. https://doi.org/10.3390/jcs5040114

