A Hierarchical Decoupling Task Planning Method for Multi-UAV Collaborative Multi-Region Coverage with Task Priority Awareness
Abstract
1. Introduction
- A priority-aware mission planning model that integrates regional value weights and task constraints is constructed. It concurrently optimizes task duration and coverage benefits, prioritizing high-value region responses with coordinated UAV load balancing.
- It improves the multi-objective grey wolf optimization algorithm by incorporating adaptive genetic operators and a multi-population co-evolution mechanism to break through the bottleneck of multi-objective premature convergence and enhance the distribution of the Pareto front.
- A geometric feature-driven path planning method is established. By constructing an antipodal point coverage pattern set, the multi-region path planning problem is decomposed into a multi-stage decision-making problem. The globally optimal path is generated through improved DP.
2. Problem Formulation
2.1. Problem Description
- (1)
- Different ROIs have different task priorities, with 10 levels of priority set. The area coverage benefits increase as the priority rises, and at the same time, this benefit gradually decays as the task execution time elapses.
- (2)
- All UAVs depart from the depot at a constant cruising speed. After completing the coverage search task, they return to the depot the shortest path. Different UAVs fly at different altitudes to avoid collisions with each other.
- (3)
- Each ROI will only be assigned to one UAV for coverage. A UAV can conduct serialized reconnaissance of multiple target areas in a certain order.
2.2. Airborne Sensor Model
2.3. Coverage Voyage Estimation Model
2.4. Objective Function
- (1)
- Maximize the time weighted coverage benefit:
- (2)
- Minimize the UAV maximum task completion time:
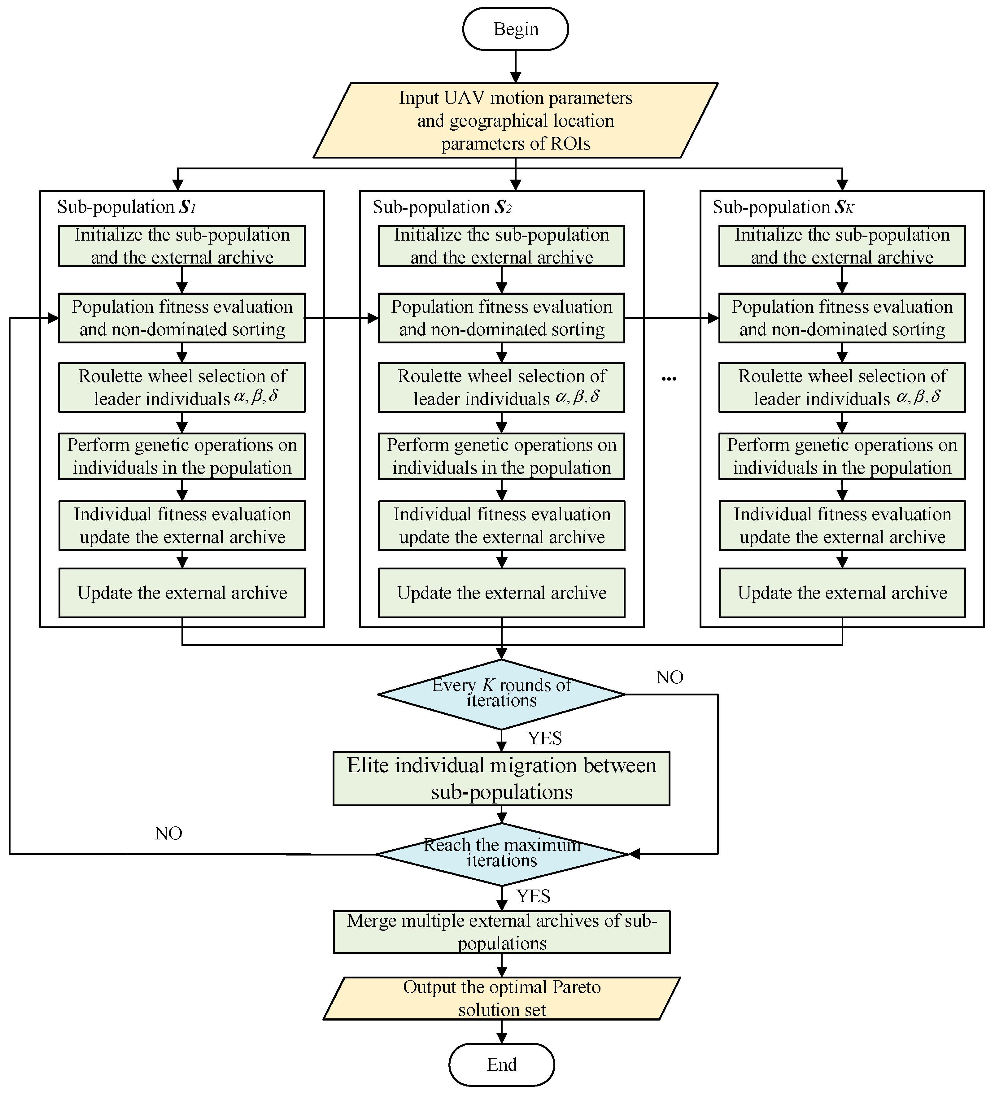
3. Multi-UAV Task Allocation Based on IM2GWO
3.1. Overall Process
- (1)
- Elite individual retention strategy: Implement the elite retention strategy, create an external archive, and conduct targeted maintenance of the global optimal solution set to effectively preserve the genetic information of superior individuals.
- (2)
- Adaptive genetic operators: Design adaptive genetic operators. Based on the diversity index of the sub-population evolution stage, dynamically adjust the crossover and mutation probabilities, thereby significantly improving the local search efficiency.
- (3)
- Co-evolutionary mechanism: Construct a multi subgroup distribution model with dynamic interaction characteristics. While ensuring the independent evolution of each sub-population, set the individual migration of sub-populations to be carried out every K iterations to promote co-evolution among multiple sub-populations.
3.2. Population Initialization and Individual Encoding
- (1)
- Partition initialization: Create M sets corresponding to UAVs, randomly assign M distinct ROIs to each set.
- (2)
- Greedy insertion: Compute pairwise centroid distances between unassigned areas and last-inserted areas in sets. Iteratively assign each unassigned ROI to the set with minimal terminal distance.
- (3)
- Feasibility enforcement: During iterations, verify path feasibility through task constrains.
- (4)
- Termination and encoding: Upon full assignment, generate integer encoding representing per-UAV ROI counts.
3.3. Elite Individual Retention Strategy
3.4. Adaptive Genetic Operators
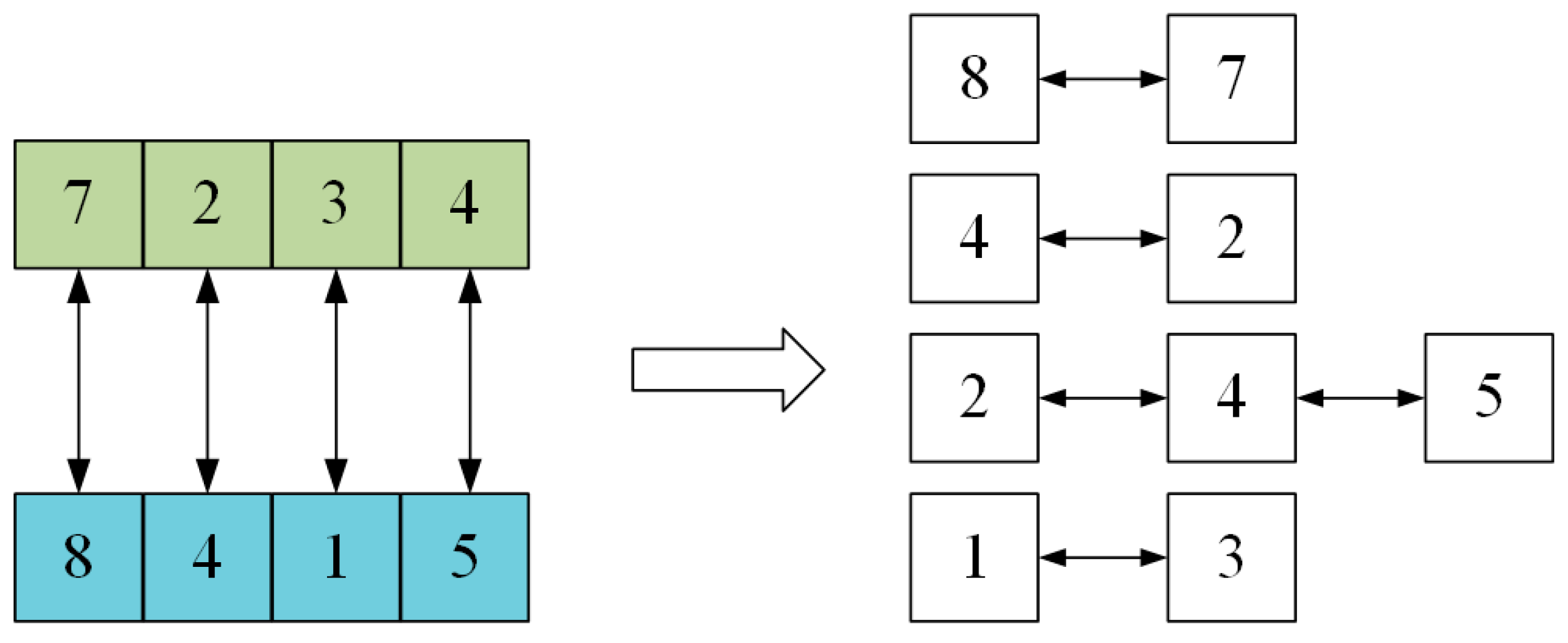
- (1)
- Crossover operator
- (2)
- Mutation operator
3.5. Multi-Subpopulation Coevolution Mechanism
3.6. Algorithm Complexity Analysis
4. Coverage Path Planning Based on Improved DP
| Algorithm 1: DP-based coverage path planning |
| Input: Set of ROI locations assigned to the k-th UAV ;
The access order of ROIs assigned to the k-th UAV; UAV flight speed and rotation speed ; FOV of UAV sensor . Output: Set of entry and exit points of each ROI 1: Initialize set ; 2: Rebel the ROIs of according to ; 3: The set of antipodal pairs are computed by RCA [26]. 4: Set , Compute and based on Equation (24); 5: Set ; 6: For to do 7: For each do 8: Compute based on Equation (26) 9: Calculate ; 10: Calculate ; 11: Set ; 12: End For 13: End For 14: Set ; 15: For to do 16: Set ; 17: End For 18: Return |
5. Simulation Results
5.1. Simulation Parameter Setting
5.2. Comparison of Multi-Objective Optimization Performance
5.3. Comparison of Algorithm Execution Time
5.4. Complete Method Validation
6. Conclusions
Author Contributions
Funding
Data Availability Statement
Conflicts of Interest
References
- Tuyet Minh, D.; Ba Dung, N. Hybrid Algorithms in Path Planning for Autonomous Navigation of Unmanned Aerial Vehicle: A Comprehensive Review. Meas. Sci. Technol. 2024, 35, 112002. [Google Scholar] [CrossRef]
- Tang, H.; Xiong, W.; Dong, K.; Cui, Y. Radar-Optical Fusion Detection of UAV Based on Improved YOLOv7-Tiny. Meas. Sci. Technol. 2024, 35, 085110. [Google Scholar] [CrossRef]
- Qin, Z.; Wang, H.; Wei, Z.; Qu, Y.; Xiong, F.; Dai, H.; Wu, T. Task Selection and Scheduling in UAV-Enabled MEC for Reconnaissance With Time-Varying Priorities. IEEE Internet Things J. 2021, 8, 17290–17307. [Google Scholar] [CrossRef]
- Fei, B.; Bao, W.; Zhu, X.; Liu, D.; Men, T.; Xiao, Z. Autonomous Cooperative Search Model for Multi-UAV With Limited Communication Network. IEEE Internet Things J. 2022, 9, 19346–19361. [Google Scholar] [CrossRef]
- Kumar, K.; Kumar, N. Region Coverage-Aware Path Planning for Unmanned Aerial Vehicles: A Systematic Review. Phys. Commun. 2023, 59, 102073. [Google Scholar] [CrossRef]
- Vasquez-Gomez, J.I.; Marciano-Melchor, M.; Valentin, L.; Herrera-Lozada, J.C. Coverage Path Planning for 2D Convex Regions. J. Intell. Robot. Syst. 2020, 97, 81–94. [Google Scholar] [CrossRef]
- Vasquez-Gomez, J.I.; Herrera-Lozada, J.-C.; Olguin-Carbajal, M. Coverage Path Planning for Surveying Disjoint Areas. In Proceedings of the 2018 International Conference on Unmanned Aircraft Systems (ICUAS), Dallas, TX, USA, 12–15 June 2018; IEEE: New York, NY, USA, 2018; pp. 899–904. [Google Scholar]
- Xie, J.; Carrillo, L.R.G.; Jin, L. An Integrated Traveling Salesman and Coverage Path Planning Problem for Unmanned Aircraft Systems. IEEE Control Syst. Lett. 2019, 3, 67–72. [Google Scholar] [CrossRef]
- Chen, G.; Shen, Y.; Zhang, Y.; Zhang, W.; Wang, D.; He, B. 2D Multi-Area Coverage Path Planning Using L-SHADE in Simulated Ocean Survey. Appl. Soft Comput. 2021, 112, 107754. [Google Scholar] [CrossRef]
- Tsai, H.-C.; Hong, Y.-W.P.; Sheu, J.-P. Completion Time Minimization for UAV-Enabled Surveillance Over Multiple Restricted Regions. IEEE Trans. Mob. Comput. 2022, 22, 1–14. [Google Scholar] [CrossRef]
- Jensen-Nau, K.R.; Hermans, T.; Leang, K.K. Near-Optimal Area-Coverage Path Planning of Energy-Constrained Aerial Robots With Application in Autonomous Environmental Monitoring. IEEE Trans. Autom. Sci. Eng. 2021, 18, 1453–1468. [Google Scholar] [CrossRef]
- Xie, J.; Garcia Carrillo, L.R.; Jin, L. Path Planning for UAV to Cover Multiple Separated Convex Polygonal Regions. IEEE Access 2020, 8, 51770–51785. [Google Scholar] [CrossRef]
- Xie, J.; Chen, J. Multiregional Coverage Path Planning for Multiple Energy Constrained UAVs. IEEE Trans. Intell. Transp. Syst. 2022, 23, 17366–17381. [Google Scholar] [CrossRef]
- Chen, J.; Zhang, R.; Zhao, H.; Li, J.; He, J. Path Planning of Multiple Unmanned Aerial Vehicles Covering Multiple Regions Based on Minimum Consumption Ratio. Aerospace 2023, 10, 93. [Google Scholar] [CrossRef]
- Shao, X.-X.; Gong, Y.-J.; Zhan, Z.-H.; Zhang, J. Bipartite Cooperative Coevolution for Energy-Aware Coverage Path Planning of UAVs. IEEE Trans. Artif. Intell. 2022, 3, 29–42. [Google Scholar] [CrossRef]
- Xiao, J.; Yuan, G.; Xue, Y.; He, J.; Wang, Y.; Zou, Y.; Wang, Z. A Deep Reinforcement Learning Based Distributed Multi-UAV Dynamic Area Coverage Algorithm for Complex Environment. Neurocomputing 2024, 595, 127904. [Google Scholar] [CrossRef]
- Zhang, J.; Zu, P.; Liu, K.; Zhou, M. A Herd-Foraging-Based Approach to Adaptive Coverage Path Planning in Dual Environments. IEEE Trans. Cybern. 2024, 54, 1882–1893. [Google Scholar] [CrossRef]
- Cao, Y.; Cheng, X.; Mu, J. Concentrated Coverage Path Planning Algorithm of UAV Formation for Aerial Photography. IEEE Sens. J. 2022, 22, 11098–11111. [Google Scholar] [CrossRef]
- Wu, Y.; Yin, H.; Chen, X.; Zhang, M. Multicircuit Route Planning for UAVs Performing the Terrain Coverage Task. IEEE Internet Things J. 2024, 11, 23765–23779. [Google Scholar] [CrossRef]
- Zhao, B.; Huo, M.; Li, Z.; Yu, Z.; Qi, N. Clustering-Based Hyper-Heuristic Algorithm for Multi-Region Coverage Path Planning of Heterogeneous UAVs. Neurocomputing 2024, 610, 128528. [Google Scholar] [CrossRef]
- Li, Y.; Zhang, Z.; He, Z.; Sun, Q. A Heuristic Task Allocation Method Based on Overlapping Coalition Formation Game for Heterogeneous UAVs. IEEE Internet Things J. 2024, 11, 28945–28959. [Google Scholar] [CrossRef]
- Zheng, X.; Wu, Y.; Zhang, L.; Tang, M.; Zhu, F. Priority-Aware Path Planning and User Scheduling for UAV-Mounted MEC Networks: A Deep Reinforcement Learning Approach. Phys. Commun. 2024, 62, 102234. [Google Scholar] [CrossRef]
- Wang, W.; Fang, C.; Liu, T. Multiperiod Unmanned Aerial Vehicles Path Planning With Dynamic Emergency Priorities for Geohazards Monitoring. IEEE Trans. Ind. Inform. 2022, 18, 8851–8859. [Google Scholar] [CrossRef]
- Hong, L.; Wang, Y.; Du, Y.; Chen, X.; Zheng, Y. UAV Search-and-Rescue Planning Using an Adaptive Memetic Algorithm. Front. Inf. Technol. Electron. Eng. 2021, 22, 1477–1491. [Google Scholar] [CrossRef]
- Jin, X.; Er, M.J. Cooperative Path Planning with Priority Target Assignment and Collision Avoidance Guidance for Rescue Unmanned Surface Vehicles in a Complex Ocean Environment. Adv. Eng. Inform. 2022, 52, 101517. [Google Scholar] [CrossRef]
- Vasquez Gomez, J.I.; Melchor, M.M.; Herrera Lozada, J.C. Optimal Coverage Path Planning Based on the Rotating Calipers Algorithm. In Proceedings of the 2017 International Conference on Mechatronics, Electronics and Automotive Engineering (ICMEAE), Cuernavaca, Mexico, 21 November 2017; IEEE: New York, NY, USA, 2017; pp. 140–144. [Google Scholar]
- Mirjalili, S.; Saremi, S.; Mirjalili, S.M.; Coelho, L.D.S. Multi-Objective Grey Wolf Optimizer: A Novel Algorithm for Multi-Criterion Optimization. Expert Syst. Appl. 2016, 47, 106–119. [Google Scholar] [CrossRef]
- Panwar, K.; Deep, K. Transformation Operators Based Grey Wolf Optimizer for Travelling Salesman Problem. J. Comput. Sci. 2021, 55, 101454. [Google Scholar] [CrossRef]
- Doerr, B.; Qu, Z. A First Runtime Analysis of the NSGA-II on a Multimodal Problem. IEEE Trans. Evol. Comput. 2023, 27, 1288–1297. [Google Scholar] [CrossRef]
- Zhou, P.; Li, H.; Chai, T. SPEA2 Based on Grid Density Search and Elite Guidance for Multi-Objective Operation Optimization of Wastewater Treatment Process. Appl. Soft Comput. 2023, 144, 110529. [Google Scholar] [CrossRef]
- Chen, X.; Wan, Y.; Qi, J.; Zhao, Z.; Ruan, Y.; Tang, J. A Bi-Subpopulation Coevolutionary Immune Algorithm for Multi-Objective Combinatorial Optimization in Multi-UAV Task Allocation. Complex Intell. Syst. 2025, 11, 149. [Google Scholar] [CrossRef]
- Tian, Y.; Cheng, R.; Zhang, X.; Jin, Y. PlatEMO: A MATLAB Platform for Evolutionary Multi-Objective Optimization [Educational Forum]. IEEE Comput. Intell. Mag. 2017, 12, 73–87. [Google Scholar] [CrossRef]
















| Attributes | Symbols |
|---|---|
| UAVs | |
| ROIs | |
| Number of UAVs | |
| Flight speed of UAVs | |
| Yaw angular velocity of UAVs | |
| Maximum endurance | |
| Number of ROIs | |
| Coverage time delay of ROI |
| Scenario | Number of UAV | Number of ROI | Size of Mission Area |
|---|---|---|---|
| 1 | 3 | 20 | 5000 m × 5000 m |
| 2 | 5 | 30 | 5000 m × 5000 m |
| 3 | 7 | 50 | 8000 m × 8000 m |
| Attribute | Value |
|---|---|
| Flight speed | 20 m/s |
| Flight altitude | 200 m |
| Yaw angular velocity | 0.25 rad/s |
| Maximum endurance | 3000 s |
| FOV size | 50 m × 100 m |
| Scenario | Method | MTCT (s) | ATCT (s) | TCB | ACB |
|---|---|---|---|---|---|
| 1 | IM2GWO | 1634.84 | 1611.02 | 40.83 | 13.61 |
| BCIA | 1634.84 | 1626.40 | 40.48 | 13.49 | |
| NSGA-II | 1711.24 | 1683.89 | 40.07 | 13.36 | |
| SPEA2 | 1818.21 | 1815.83 | 43.04 | 14.35 | |
| 2 | IM2GWO | 1223.65 | 1192.66 | 76.30 | 15.26 |
| BCIA | 1272.75 | 1201.32 | 74.61 | 14.92 | |
| NSGA-II | 1333.08 | 1290.33 | 72.85 | 14.57 | |
| SPEA2 | 1313.39 | 1272.15 | 78.09 | 15.62 | |
| 3 | IM2GWO | 1870.49 | 1611.02 | 111.18 | 15.88 |
| BCIA | 1903.13 | 1626.40 | 112.13 | 16.02 | |
| NSGA-II | 2782.31 | 1683.89 | 104.32 | 14.90 | |
| SPEA2 | 2979.40 | 1815.83 | 98.51 | 14.07 |
Disclaimer/Publisher’s Note: The statements, opinions and data contained in all publications are solely those of the individual author(s) and contributor(s) and not of MDPI and/or the editor(s). MDPI and/or the editor(s) disclaim responsibility for any injury to people or property resulting from any ideas, methods, instructions or products referred to in the content. |
© 2025 by the authors. Licensee MDPI, Basel, Switzerland. This article is an open access article distributed under the terms and conditions of the Creative Commons Attribution (CC BY) license (https://creativecommons.org/licenses/by/4.0/).
Share and Cite
Li, Y.; Chen, W.; Fu, B.; Wu, Z.; Hao, L. A Hierarchical Decoupling Task Planning Method for Multi-UAV Collaborative Multi-Region Coverage with Task Priority Awareness. Drones 2025, 9, 575. https://doi.org/10.3390/drones9080575
Li Y, Chen W, Fu B, Wu Z, Hao L. A Hierarchical Decoupling Task Planning Method for Multi-UAV Collaborative Multi-Region Coverage with Task Priority Awareness. Drones. 2025; 9(8):575. https://doi.org/10.3390/drones9080575
Chicago/Turabian StyleLi, Yiyuan, Weiyi Chen, Bing Fu, Zhonghong Wu, and Lingjun Hao. 2025. "A Hierarchical Decoupling Task Planning Method for Multi-UAV Collaborative Multi-Region Coverage with Task Priority Awareness" Drones 9, no. 8: 575. https://doi.org/10.3390/drones9080575
APA StyleLi, Y., Chen, W., Fu, B., Wu, Z., & Hao, L. (2025). A Hierarchical Decoupling Task Planning Method for Multi-UAV Collaborative Multi-Region Coverage with Task Priority Awareness. Drones, 9(8), 575. https://doi.org/10.3390/drones9080575

