Metaheuristic Optimization for Robust RSSD-Based UAV Localization with Position Uncertainty
Abstract
1. Introduction
- (1)
- A novel RESSA method is proposed to solve the RSSD-based ML UAV localization problem with NPU and UTP in a wireless network.
- (2)
- An elitism strategy using tent opposition-based learning (TOL) is presented to obtain a diverse population. An adaptive control strategy is designed to avoid local optima. In addition, a DE mechanism is employed to improve global search and accelerate convergence.
- (3)
- An RSSD-based CRLB considering the position errors of UAV nodes and UTP is derived as a performance benchmark.
- (4)
- Simulation experiments are conducted to demonstrate the RESSA performance in UAV localization and compare it with several state-of-the-art schemes.
2. Related Work
3. Problem Formulation
4. Robust Localization Using RESSA
4.1. Salp Swarm Algorithm
4.2. RESSA Framework
- (1)
- Elitism initialization
- (2)
- Adaptive control
- (3)
- Differential evolution
- (a)
- Mutation
- (b)
- Crossover
- (c)
- Bounding
- (d)
- Selection
- (4)
- RESSA
| Algorithm 1 Salp swarm algorithm (SSA). |
|
- Step 1: Establish the cost function using (7) and (8).
- Step 2: Initialize all parameters such as the lower bound ; upper bound ; minimum scale factor ; maximum scale factor ; crossover probability ; and control parameters , , and .
- Step 3: Generate the initial population using (14)–(16).
- Step 4: Evaluate the fitness of the individuals and choose the L with the lowest fitness and update and .
- Step 5: If , update the coordinates of the leader using (10) and (11).
- Step 6: If , update the coordinates of the followers using (17) and (18).
- Step 7: Obtain mutation population using (19).
- Step 8: Conduct crossover using (20) to update the population.
- Step 9: Check and modify outliers using (21)–(23).
- Step 10: Select the best individuals by calculating their fitness.
- Step 11: Repeat Steps 5 to 10 until .
- Step 12: Obtain the optimal UAV position estimate (the best slap) and its fitness.
| Algorithm 2 Proposed RESSA. |
|
4.3. Complexity Analysis
5. Performance Evaluation
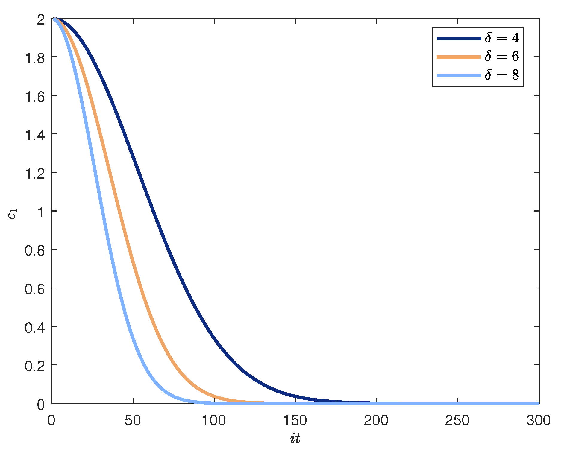
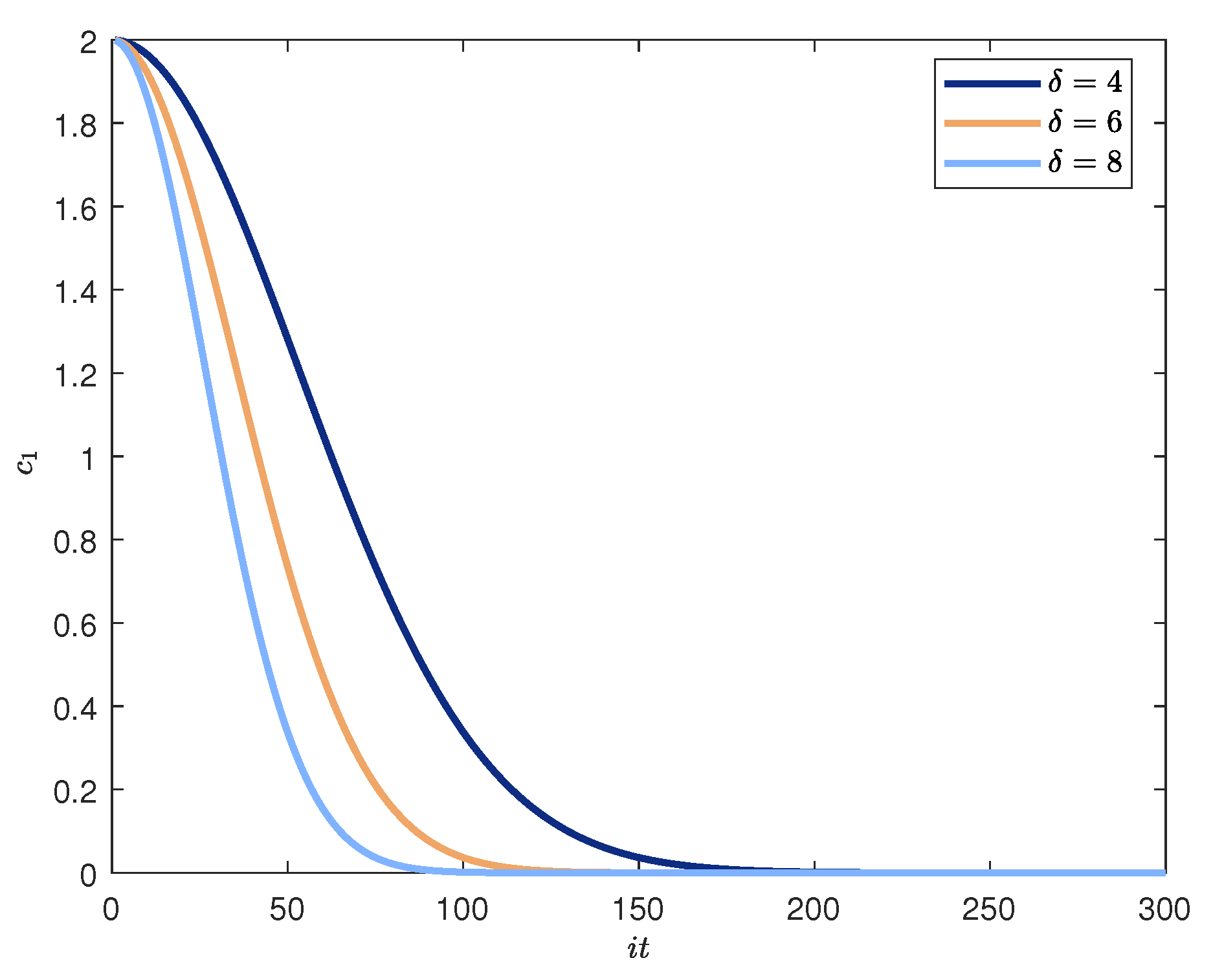
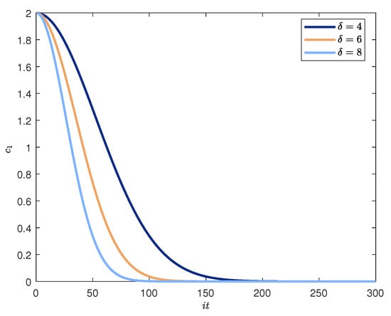
5.1. Performance in Noise
5.2. Performance with Different Path Loss Exponents
5.3. Performance with Different Node Position Errors
5.4. Performance with Different Side Lengths
6. Conclusions and Future Works
Author Contributions
Funding
Data Availability Statement
Acknowledgments
Conflicts of Interest
Appendix A. RSSD-Based CRLB with Position Uncertainty
References
- Javaid, S.; Saeed, N.; Qadir, Z.; Fahim, H.; He, B.; Song, H.; Bilal, M. Communication and Control in Collaborative UAVs: Recent Advances and Future Trends. IEEE Trans. Intell. Transp. Syst. 2023, 24, 5719–5739. [Google Scholar] [CrossRef]
- Yang, Z.; Bi, S.; Zhang, Y.J.A. Deployment Optimization of Dual-Functional UAVs for Integrated Localization and Communication. IEEE Trans. Wirel. Commun. 2023, 22, 9672–9687. [Google Scholar] [CrossRef]
- Khalil, R.A.; Saeed, N. Convex Hull Optimization for Robust Localization in ISAC Systems. IEEE Sens. Lett. 2023, 7, 5504104. [Google Scholar] [CrossRef]
- Motie, S.; Zayyani, H.; Salman, M.; Bekrani, M. Self UAV Localization Using Multiple Base Stations Based on TDoA Measurements. IEEE Wirel. Commun. Lett. 2024, 13, 2432–2436. [Google Scholar] [CrossRef]
- Qi, C.; Ma, T.; Li, Y.; Ling, Y.; Liao, Y.; Jiang, Y. A Multi-AUV Collaborative Mapping System With Bathymetric Cooperative Active SLAM Algorithm. IEEE Internet Things J. 2024; early access. [Google Scholar] [CrossRef]
- Pritzl, V.; Vrba, M.; Stasinchuk, Y.; Krátký, V.; Horyna, J.; Štěpán, P.; Saska, M. Drones Guiding Drones: Cooperative Navigation of a Less-Equipped Micro Aerial Vehicle in Cluttered Environments. In Proceedings of the 2024 IEEE/RSJ International Conference on Intelligent Robots and Systems (IROS), Abu Dhabi, United Arab Emirates, 14–18 October 2024; pp. 10597–10604. [Google Scholar] [CrossRef]
- Li, Y.; Shu, F.; Shi, B.; Cheng, X.; Song, Y.; Wang, J. Enhanced RSS-Based UAV Localization Via Trajectory and Multi-Base Stations. IEEE Commun. Lett. 2021, 25, 1881–1885. [Google Scholar] [CrossRef]
- Wang, W.; Zhang, W. Jittering Effects Analysis and Beam Training Design for UAV Millimeter Wave Communications. IEEE Trans. Wirel. Commun. 2022, 21, 3131–3146. [Google Scholar] [CrossRef]
- Zhang, W.; Zhang, W. An Efficient UAV Localization Technique Based on Particle Swarm Optimization. IEEE Trans. Veh. Technol. 2022, 71, 9544–9557. [Google Scholar] [CrossRef]
- Yuan, B.; He, R.; Ai, B.; Chen, R.; Wang, G.; Ding, J.; Zhong, Z. A UAV-Assisted Search and Localization Strategy in Non-Line-of-Sight Scenarios. IEEE Internet Things J. 2022, 9, 23841–23851. [Google Scholar] [CrossRef]
- Chen, R.; Yang, B.; Zhang, W. Distributed and Collaborative Localization for Swarming UAVs. IEEE Internet Things J. 2021, 8, 5062–5074. [Google Scholar] [CrossRef]
- Caceres Najarro, L.A.; Song, I.; Tomic, S.; Kim, K. Fast Localization With Unknown Transmit Power and Path-Loss Exponent in WSNs Based on RSS Measurements. IEEE Commun. Lett. 2020, 24, 2756–2760. [Google Scholar] [CrossRef]
- Zhou, L.; Ning, X.; You, M.Y.; Zhang, R.; Shi, Q. Robust Multi-UAV Placement Optimization for AOA-Based Cooperative Localization. IEEE Trans. Intell. Veh. 2024; early access. [Google Scholar] [CrossRef]
- Zhou, B.; Wang, X.; Shen, Y.; Fan, P. 6-DoF Location-and-Pose Estimation Toward Integrated Visible Light Communication and Sensing: Algorithm Design and Performance Limits. IEEE Trans. Signal Process. 2024, 72, 2576–2593. [Google Scholar] [CrossRef]
- Zhang, Y.; Wu, H.; Mei, X.; Liang, L.; Gulliver, T.A. Unknown Transmit Power RSSD-Based Localization in a Gaussian Mixture Channel. IEEE Sens. J. 2022, 22, 9114–9123. [Google Scholar] [CrossRef]
- Mei, X.; Han, D.; Saeed, N.; Wu, H.; Han, B.; Li, K.C. Localization in Underwater Acoustic IoT Networks: Dealing With Perturbed Anchors and Stratification. IEEE Internet Things J. 2024, 11, 17757–17769. [Google Scholar] [CrossRef]
- Zhou, B.; Chen, Q.; Xiao, P. The Error Propagation Analysis of the Received Signal Strength-Based Simultaneous Localization and Tracking in Wireless Sensor Networks. IEEE Trans. Inf. Theory 2017, 63, 3983–4007. [Google Scholar] [CrossRef]
- Zhou, B.; Liu, A.; So, H.C. Visible Light Communication-Enabled Simultaneous Position and Orientation Detection for Harnessing Multipath Interference and Random Fading. IEEE Trans. Intell. Transp. Syst. 2024, 25, 1938–1952. [Google Scholar] [CrossRef]
- Khalil, R.A.; Saeed, N.; Almutiry, M. UAVs-assisted passive source localization using robust TDOA ranging for search and rescue. ICT Express 2023, 9, 677–682. [Google Scholar] [CrossRef]
- Xiao, B.; Zhou, B.; Ye, J.; Chen, Q.; Zhang, C. On the Performance Limits of Array-Based Acoustic Source Localization. IEEE Sens. J. 2023, 23, 23303–23316. [Google Scholar] [CrossRef]
- Zhang, Y.; Wu, H.; Gulliver, T.A.; Xian, J.; Liang, L. Improved differential evolution for RSSD-based localization in Gaussian mixture noise. Comput. Commun. 2023, 206, 51–59. [Google Scholar] [CrossRef]
- Shi, J.; Wang, G.; Jin, L. Least Squared Relative Error Estimator for RSS Based Localization with Unknown Transmit Power. IEEE Signal Process. Lett. 2020, 27, 1165–1169. [Google Scholar] [CrossRef]
- Mei, X.; Wu, H.; Xian, J. Matrix Factorization-Based Target Localization via Range Measurements With Uncertainty in Transmit Power. IEEE Wirel. Commun. Lett. 2020, 9, 1611–1615. [Google Scholar] [CrossRef]
- Hu, Y.; Leus, G. Robust Differential Received Signal Strength-Based Localization. IEEE Trans. Signal Process. 2017, 65, 3261–3276. [Google Scholar] [CrossRef]
- Lohrasbipeydeh, H.; Gulliver, T.A. Robust Recursive RSSD Based Source Localization in Gaussian Mixture Channels. IEEE Commun. Lett. 2020, 24, 2498–2502. [Google Scholar] [CrossRef]
- Liu, M.; Li, Y. Disturbance Observer Based Trajectory Tracking Control for the Unmanned Aerial Vehicle. In Proceedings of the 2021 China Automation Congress (CAC), Beijing, China, 22–24 October 2021; pp. 696–701. [Google Scholar] [CrossRef]
- Lohrasbipeydeh, H.; Gulliver, T.A. Improved RSSD-Based Source Localization With Unknown Sensor Position Errors. IEEE Wirel. Commun. Lett. 2021, 10, 1949–1953. [Google Scholar] [CrossRef]
- Yang, S.; Wang, G.; Hu, Y.; Chen, H. Robust Differential Received Signal Strength Based Localization With Model Parameter Errors. IEEE Signal Process. Lett. 2018, 25, 1740–1744. [Google Scholar] [CrossRef]
- Han, H.; Liu, Y.; Hou, Y.; Qiao, J. Data-Driven Robust Multimodal Multiobjective Particle Swarm Optimization. IEEE Trans. Syst. Man, Cybern. Syst. 2024, 54, 3231–3243. [Google Scholar] [CrossRef]
- Ahmed, M.; Kamel, S.H.; Abbasy, N.H.; Abouelseoud, Y. A Gaussian random walk salp swarm algorithm for optimal dynamic charging of electric vehicles. Appl. Soft Comput. 2023, 147, 110838. [Google Scholar] [CrossRef]
- Wu, Y.; Kang, F.; Zhang, Y.; Li, X.; Li, H. Structural identification of concrete dams with ambient vibration based on surrogate-assisted multi-objective salp swarm algorithm. Structures 2024, 60, 105956. [Google Scholar] [CrossRef]
- Tawhid, M.A.; Ibrahim, A.M. Improved salp swarm algorithm combined with chaos. Math. Comput. Simul. 2022, 202, 113–148. [Google Scholar] [CrossRef]
- Pan, J.S.; Song, P.C.; Chou, J.H.; Watada, J.; Chu, S.C. FPGA-Based Compact Differential Evolution for General-Purpose Optimization in Resource-Constrained Devices. IEEE Trans. Ind. Inform. 2024, 20, 6781–6790. [Google Scholar] [CrossRef]
- Gao, T.Y.; Jiao, Y.C.; Zhang, Y.X.; Zhang, L. A Hybrid Self-Adaptive Differential Evolution Algorithm With Simplified Bayesian Local Optimizer for Efficient Design of Antennas. IEEE Trans. Antennas Propag. 2025, 73, 391–404. [Google Scholar] [CrossRef]
- He, Y.; Huang, J.; Li, W.; Zhang, L.; Wong, S.W.; Chen, Z.N. Hybrid Method of Artificial Neural Network and Simulated Annealing Algorithm for Optimizing Wideband Patch Antennas. IEEE Trans. Antennas Propag. 2024, 72, 944–949. [Google Scholar] [CrossRef]
- Wang, L.; Zhao, X.; Wu, P. Resource-Constrained Emergency Scheduling for Forest Fires via Artificial Bee Colony and Variable Neighborhood Search Combined Algorithm. IEEE Trans. Intell. Transp. Syst. 2024, 25, 5791–5806. [Google Scholar] [CrossRef]
- Kouhi, H.; Moradi, A. Multiple-Vehicle Cooperative Autonomous Parking Trajectory Planning Using Connected Fifth Degree Polynomials and Genetic Algorithm Optimization. IEEE Trans. Intell. Veh. 2024; early access. [Google Scholar] [CrossRef]
- Caceres Najarro, L.A.; Song, I.; Kim, K. Differential Evolution With Opposition and Redirection for Source Localization Using RSS Measurements in Wireless Sensor Networks. IEEE Trans. Autom. Sci. Eng. 2020, 17, 1736–1747. [Google Scholar] [CrossRef]
- Zhang, H.; Liu, T.; Ye, X.; Heidari, A.A.; Liang, G.; Chen, H.; Pan, Z. Differential evolution-assisted salp swarm algorithm with chaotic structure for real-world problems. Eng. Comput. 2023, 39, 1735–1769. [Google Scholar] [CrossRef]
- Luo, Y.; Xu, J.; Xu, W.; Wang, K. Sliding Differential Evolution Scheduling for Federated Learning in Bandwidth-Limited Networks. IEEE Commun. Lett. 2021, 25, 503–507. [Google Scholar] [CrossRef]
- Huang, H.; Li, T.; Li, B.; Wang, W.; Sun, Y. A Bidirectional Differential Evolution Based Unknown Cyberattack Detection System. IEEE Trans. Evol. Comput. 2024; early access. [Google Scholar] [CrossRef]
- Mirjalili, S.; Gandomi, A.H.; Mirjalili, S.Z.; Saremi, S.; Faris, H.; Mirjalili, S.M. Salp Swarm Algorithm: A bio-inspired optimizer for engineering design problems. Adv. Eng. Softw. 2017, 114, 163–191. [Google Scholar] [CrossRef]
- Zhang, H.; Wang, Z.; Chen, W.; Heidari, A.A.; Wang, M.; Zhao, X.; Liang, G.; Chen, H.; Zhang, X. Ensemble mutation-driven salp swarm algorithm with restart mechanism: Framework and fundamental analysis. Expert Syst. Appl. 2021, 165, 113897. [Google Scholar] [CrossRef]
- Kassaymeh, S.; Abdullah, S.; Al-Betar, M.A.; Alweshah, M.; Al-Laham, M.; Othman, Z. Self-adaptive salp swarm algorithm for optimization problems. Soft Comput. 2022, 26, 9349–9368. [Google Scholar] [CrossRef]
- Zhao, D.; Ji, G.; Zhang, Y.; Han, X.; Zeng, S. A Network Security Situation Prediction Method Based on SSA-GResNeSt. IEEE Trans. Netw. Serv. Manag. 2024, 21, 3498–3510. [Google Scholar] [CrossRef]
- Zhao, K.; Lu, T.; Zhang, H.; Wei, B.; Shen, X.; Zhang, H. An Underwater Wireless Sensor Network Localization Algorithm Based on Salp Swarm Optimization. In Proceedings of the 2023 IEEE 3rd International Conference on Power, Electronics and Computer Applications (ICPECA), Shenyang, China, 29–31 January 2023; pp. 232–237. [Google Scholar] [CrossRef]
- Liu, Y.; Wang, Y.; Wang, J.; Shen, Y. Distributed 3D Relative Localization of UAVs. IEEE Trans. Veh. Technol. 2020, 69, 11756–11770. [Google Scholar] [CrossRef]
- Wang, Z.; Liu, R.; Liu, Q.; Han, L.; Thompson, J.S. Feasibility Study of UAV-Assisted Anti-Jamming Positioning. IEEE Trans. Veh. Technol. 2021, 70, 7718–7733. [Google Scholar] [CrossRef]
- Gong, Z.; Li, C.; Jiang, F.; Su, R.; Venkatesan, R.; Meng, C.; Han, S.; Zhang, Y.; Liu, S.; Hao, K. Design, Analysis, and Field Testing of an Innovative Drone-Assisted Zero-Configuration Localization Framework for Wireless Sensor Networks. IEEE Trans. Veh. Technol. 2017, 66, 10322–10335. [Google Scholar] [CrossRef]
- Tran, L.C.; Le, A.T.; Huang, X.; Dutkiewicz, E.; Ngo, D.; Taparugssanagorn, A. Complexity Reduction for Hybrid TOA/AOA Localization in UAV-Assisted WSNs. IEEE Sens. Lett. 2023, 7, 7005904. [Google Scholar] [CrossRef]
- Beck, B.; Lanh, S.; Baxley, R.; Ma, X. Uncooperative Emitter Localization Using Signal Strength in Uncalibrated Mobile Networks. IEEE Trans. Wirel. Commun. 2017, 16, 7488–7500. [Google Scholar] [CrossRef]
- Zhang, Y.; Wu, H.; Mei, X.; Xian, J.; Wang, W.; Zhang, Q.; Liang, L. Two-Phase Robust Target Localization in Ocean Sensor Networks Using Received Signal Strength Measurements. Sensors 2021, 21, 1724. [Google Scholar] [CrossRef] [PubMed]
- Li, Y.; Mukhopadhyay, B.; Alouini, M.S. RSS-Based Cooperative Localization and Transmit Power(s) Estimation Using Mixed SDP-SOCP. IEEE Trans. Veh. Technol. 2023, 72, 16936–16941. [Google Scholar] [CrossRef]
- Prasad, K.N.R.S.V.; Bhargava, V.K. RSS-Based Positioning in Distributed Massive MIMO under Unknown Transmit Power and Pathloss Exponent. In Proceedings of the 2019 IEEE 90th Vehicular Technology Conference (VTC2019-Fall), Honolulu, HI, USA, 22–25 September 2019; pp. 1–5. [Google Scholar] [CrossRef]
- Zou, Y.; Liu, H. RSS-Based Target Localization With Unknown Model Parameters and Sensor Position Errors. IEEE Trans. Veh. Technol. 2021, 70, 6969–6982. [Google Scholar] [CrossRef]
- Lohrasbipeydeh, H.; Gulliver, T.A. RSSD-Based MSE-SDP Source Localization With Unknown Position Estimation Bias. IEEE Trans. Commun. 2021, 69, 8416–8428. [Google Scholar] [CrossRef]
- Tilwari, V.; Pack, S. Autonomous 3D UAV Localization using Taylor Series linearized TDOA-based approach with Machine Learning Algorithms. In Proceedings of the 2022 13th International Conference on Information and Communication Technology Convergence (ICTC), Jeju Island, Republic of Korea, 19–21 October 2022; pp. 783–785. [Google Scholar] [CrossRef]
- Liu, X.; Xu, H. Application on Target Localization Based on Salp Swarm Algorithm. In Proceedings of the 2018 37th Chinese Control Conference (CCC), Wuhan, China, 25–27 July 2018; pp. 4542–4545. [Google Scholar] [CrossRef]
- Ji, Z.; Xiao, B. Multiple Target Localization Based on Binary Salp Swarm Algorithm optimized Compressive Sensing Reconstntction under WSNs. In Proceedings of the 2019 Chinese Automation Congress (CAC), Hangzhou, China, 22–24 November 2019; pp. 344–349. [Google Scholar] [CrossRef]
- Liu, W.; Li, J.; Zheng, A.; Zheng, Z.; Jiang, X.; Zhang, S. DV-Hop Algorithm Based on Multi-Objective Salp Swarm Algorithm Optimization. Sensors 2023, 23, 3698. [Google Scholar] [CrossRef] [PubMed]
- Huchegowda, Y.B.; Ningappa, A.B.; Kumar Chandramma Mallesh, N.; Nanjappa, Y. Performance of SALP Swarm Localization Algorithm in Underwater Wireless Sensor Networks. Photonics 2022, 9, 984. [Google Scholar] [CrossRef]
- Tu, Q.; Liu, X.; Xie, Y.; Han, G. Range-Free Localization Using Extreme Learning Machine and Ring-Shaped Salp Swarm Algorithm in Anisotropic Networks. IEEE Internet Things J. 2023, 10, 8228–8244. [Google Scholar] [CrossRef]
- Tu, Q.; Liu, Y.; Han, F.; Liu, X.; Xie, Y. Range-free localization using Reliable Anchor Pair Selection and Quantum-behaved Salp Swarm Algorithm for anisotropic Wireless Sensor Networks. Ad Hoc Netw. 2021, 113, 102406. [Google Scholar] [CrossRef]
- Tong, Q.; Qi, X.; Jiang, X.; Lu, F.; Feng, Z.; Xu, J. A Novel Adaptive Deep Belief Network for Bearing Fault Diagnosis in Variable Working Conditions Based on Salp Swarm Algorithm Under Small Sample. In Proceedings of the 2024 IEEE International Conference on Advanced Information, Mechanical Engineering, Robotics and Automation (AIMERA), Wulumuqi, China, 18–19 May 2024; pp. 138–145. [Google Scholar] [CrossRef]
- Hua, Z.; Yao, J.; Zhang, Y.; Bao, H.; Yi, S. Two-Dimensional Coupled Complex Chaotic Map. IEEE Trans. Ind. Inform. 2025, 21, 85–95. [Google Scholar] [CrossRef]
- He, S.; Fu, L.; Lu, Y.; Wu, X.; Wang, H.; Sun, K. Analog Circuit of a Simplified Tent Map and its Application in Sensor Position Optimization. IEEE Trans. Circuits Syst. II: Express Briefs 2023, 70, 885–888. [Google Scholar] [CrossRef]
- Gao, Z.M.; Zhao, J.; Li, S.R.; Hu, R.R. The Improved Equilibrium Optimization Algorithm with Tent Map. In Proceedings of the 2020 5th International Conference on Computer and Communication Systems (ICCCS), Shanghai, China, 15–18 May 2020; pp. 343–346. [Google Scholar] [CrossRef]
- Cheng, Y.H.; Kuo, C.N.; Lai, C.M. Comparison of the adaptive inertia weight PSOs based on chaotic logistic map and tent map. In Proceedings of the 2017 IEEE International Conference on Information and Automation (ICIA), Macao, China, 18–20 July 2017; pp. 355–360. [Google Scholar] [CrossRef]








| Variable | Description |
|---|---|
| target location | |
| actual location of the ith anchor | |
| assumed location of the ith anchor | |
| position error of the ith anchor | |
| distance between the target and ith anchor | |
| reference distance | |
| path loss for m | |
| transmit power | |
| path loss exponent | |
| N | number of anchors |
| noise-free received signal power at node i | |
| noisy received signal power at node i | |
| RSSD between the first and ith nodes | |
| search space | |
| , | lower and upper bounds of the search space |
| , | lower and upper bounds for the current individuals |
| coordinate of the leader in the mth dimension | |
| , | coordinate of the th follower in the mth dimension |
| , | two individuals selected from the current population |
| food source in the mth dimension | |
| , , | control parameters |
| convergence parameter | |
| chaotic tent map vector for individual | |
| random vector generated using | |
| opposite vector of | |
| th initial individual | |
| th mutated individual | |
| th individual after crossover | |
| th updated individual | |
| L | population size |
| current iteration | |
| maximum number of iterations | |
| scaling factor | |
| crossover probability | |
| number of Monte Carlo trials |
| Method | Complexity |
|---|---|
| PSO | |
| DE | |
| TLFA | |
| OLAM-IDE | |
| CSSA | |
| DESSA | |
| RESSA |
| Method | Parameters |
|---|---|
| PSO | |
| DE | |
| TLFA | |
| OLAM-IDE | |
| CSSA | |
| DESSA | |
| RESSA |
| Method | m | m | ||
|---|---|---|---|---|
| Probability (75%) | Probability (95%) | Probability (75%) | Probability (95%) | |
| PSO | m | m | m | m |
| DE | m | m | m | m |
| TLFA | m | m | m | m |
| OLAM-IDE | m | m | m | m |
| CSSA | m | m | m | m |
| DESSA | m | m | m | m |
| RESSA | m | m | m | m |
Disclaimer/Publisher’s Note: The statements, opinions and data contained in all publications are solely those of the individual author(s) and contributor(s) and not of MDPI and/or the editor(s). MDPI and/or the editor(s) disclaim responsibility for any injury to people or property resulting from any ideas, methods, instructions or products referred to in the content. |
© 2025 by the authors. Licensee MDPI, Basel, Switzerland. This article is an open access article distributed under the terms and conditions of the Creative Commons Attribution (CC BY) license (https://creativecommons.org/licenses/by/4.0/).
Share and Cite
Zhang, Y.; Li, J.; Gulliver, T.A.; Wu, H.; Xie, G.; Mei, X.; Xian, J.; Wang, W.; Liang, L. Metaheuristic Optimization for Robust RSSD-Based UAV Localization with Position Uncertainty. Drones 2025, 9, 147. https://doi.org/10.3390/drones9020147
Zhang Y, Li J, Gulliver TA, Wu H, Xie G, Mei X, Xian J, Wang W, Liang L. Metaheuristic Optimization for Robust RSSD-Based UAV Localization with Position Uncertainty. Drones. 2025; 9(2):147. https://doi.org/10.3390/drones9020147
Chicago/Turabian StyleZhang, Yuanyuan, Jiping Li, T. Aaron Gulliver, Huafeng Wu, Guangqian Xie, Xiaojun Mei, Jiangfeng Xian, Weijun Wang, and Linian Liang. 2025. "Metaheuristic Optimization for Robust RSSD-Based UAV Localization with Position Uncertainty" Drones 9, no. 2: 147. https://doi.org/10.3390/drones9020147
APA StyleZhang, Y., Li, J., Gulliver, T. A., Wu, H., Xie, G., Mei, X., Xian, J., Wang, W., & Liang, L. (2025). Metaheuristic Optimization for Robust RSSD-Based UAV Localization with Position Uncertainty. Drones, 9(2), 147. https://doi.org/10.3390/drones9020147

