1. Introduction
In recent years, interest in improving safe landing techniques for Unmanned Aerial Vehicles (UAVs) has steadily increased. This is largely due to the need for these aircraft to operate autonomously with precision and reliability, even in complex and changing environments. The ability of a UAV to accurately identify a landing zone and approach it with precision is not only key to successfully completing its missions, but also to preventing damage to both the equipment and its surroundings. Traditional navigation and landing methods become insufficient when UAVs operate in GPS-denied environments such as urban areas, forests, or indoor facilities [
1]. Factors like sensor noise, unpredictable terrain and limited visibility demand advanced onboard perception and decision-making capabilities. In this context, enhancing landing autonomy involves not only accurate terrain assessment, but also real-time data processing and integration with flight control systems. Developing lightweight, low-cost, and real-time methods for detecting safe landing zones is therefore crucial for extending the operational range and safety of autonomous UAV missions. This paper addresses these challenges by proposing a vision-based solution focused on terrain flatness estimation as a reliable cue for landing decisions.
Regarding the same problem, various approaches have been proposed. For example, in [
2,
3], Safe Landing Zone detection algorithms are proposed that combine multichannel aerial imagery with external spatial data or depth information, enabling robust terrain classification and reliable identification of landing zones. In [
4,
5,
6], Safe Landing Zone detection techniques are presented that rely on vision-based methods such as homography estimation and adaptive control (HEAC), color segmentation, Simultaneous Localization and Mapping (SLAM), and optical flow. In [
7,
8,
9,
10], the focus is on detecting potential Safe Landing Zones using a combination of edge detection and dilation; the edge detection algorithm identifies areas with sharp contrast changes. Zones with a large number of edges are usually unsuitable for landing. In [
11,
12], UAV landing systems combine vision-based object detection, tracking, and region selection (using YOLO for obstacle/landing target detection, lightweight vision pipelines, and deep learning vision modules) with control strategies to identify safe landing zones even when the designated landing pad is obscured or absent, or when obstacles are present. Recent studies have addressed safe landing in crowded areas by leveraging crowd detection through density maps and deep learning. For instance, refs. [
13,
14,
15] proposed visual-based approaches that generate density or occupancy maps to overestimate people’s locations, ensuring UAVs can autonomously identify Safe Landing Zones without endangering bystanders. Additionally, works such as [
16,
17,
18] address the challenges of achieving full autonomy in UAVs, emphasizing the importance of robust systems capable of responding to unforeseen situations, including multiple potential landing options, nearby obstacles, and complex terrain without prior knowledge.
The combination of these advances, along with solid perception and control strategies, opens new possibilities for achieving more efficient and versatile autonomous landings. However, many of the existing approaches rely on expensive sensors, external infrastructure, or computationally intensive algorithms that are impractical for small UAV platforms. These limitations restrict their deployment in real-world missions where cost, weight, and onboard computational resources are critical constraints [
19]. In this context, this research focuses on developing a system that enables multirotor UAVs to descend safely, making the most of the integration between sensors, data processing, and control algorithms. Particular attention is given to ensuring that the proposed solution remains lightweight and computationally efficient, allowing it to run reliably on resource-constrained onboard hardware without sacrificing real-time performance.
As UAVs become increasingly integrated into critical applications the ability to operate autonomously in unstructured or GPS-denied environments becomes essential. Yet, current high-accuracy landing solutions often depend on expensive hardware, external infrastructure, or high computational resources, which limits their scalability and applicability in real-world missions.
In this paper, we present a framework that is motivated by the need to develop a low-cost, lightweight, and robust method for autonomous landing that leverages onboard sensors and minimal computation by focusing on computer vision and simple statistical metrics. This work offers a practical solution that can be easily adapted to a wide range of UAV platforms and environments.
This paper presents a computer vision-based navigation and robust control approaches implemented in a UAV to ensure an autonomous landing when the GPS signal is lost due to sensor failure or jamming. Unlike prior works that depend on SLAM or deep learning frameworks, the proposed approach uses a simple Mean Standard Deviation (STD) metric to assess floor flatness and trigger safe landing decisions. The proposed control algorithm is robust to model uncertainties and adverse environmental conditions, such as wind gusts.
This article is organized as follows:
Section 2 addresses the dynamic model and control algorithm. Materials and methods are presented in
Section 3.
Section 4 presents the results. Discussion and conclusions are presented in
Section 5.
3. Materials and Methods
The purpose of this article is to enable a drone perform an autonomous landing in GPS-denied environments by detecting a flat or regular terrain using a depth camera with an onboard companion computer. The system is designed to operate with low computational cost, ensuring online performance on resource-constrained hardware.
The landing decision is triggered when a flat surface is detected for at least 4 s, based on depth information captured by the camera. The onboard computer handles all processing and communicates with the Flight Controller Unit (FCU) through a MAVLink connection.
As illustrated in
Figure 2, the vehicle begins the process by executing a predefined mission or normal flight mode. A condition is then evaluated to determine the availability of GPS. If GPS is available, the vehicle continues its mission. Otherwise, the depth camera begins capturing ground information.
Five ROIs (Regions of Interest) are defined in the depth image, and the mean distance within each region is calculated. Using these values, the system computes the standard deviation across all ROIs. A low standard deviation indicates that the terrain is sufficiently flat to permit landing, whereas a high deviation suggests irregular or unsafe landing conditions.
3.1. Safe Landing Zone Prediction
Two strategies were examined to estimate surface flatness for safe UAV landing. Among them, the ROI-based approach demonstrated higher reliability, making it the preferred method for real-time implementation during flight experiments.
The first, and not implemented approach, involved dividing the depth image into 16 equally sized grid cells. Each pixel within a grid measured the distance between the surface and the camera. The STD of the pixel distances was computed for each grid, and a color-coded message was displayed on the visual interface: green for grids with low STD (flat regions), and red for those with high STD (irregular regions). However, this method proved to be overly sensitive, as minor variations in depth, often caused by lighting artifacts or small surface irregularities, significantly increased the standard deviation, leading to false negatives for otherwise regular surfaces.
To address this issue, a second, more robust approach was implemented where five ROIs were selected based on a pattern resembling the number five on a dice with dimensions of
pixels each, as shown in
Figure 3. As before, each pixel measured the distance to the surface, but unlike the first method, the mean depth for each ROI was calculated and a single standard deviation value across the five means was then computed. Although the spatial STD for each ROI is calculated instantaneously at every depth frame, a temporal confirmation window is employed to ensure stability in the flatness estimate. The depth camera provides depth frames at 30 Hz; therefore, a 4 s confirmation period corresponds to approximately 120 consecutive frames. A landing command is triggered only if the global STD condition (STD
m) remains satisfied throughout this time window. This temporal criterion prevents false detections caused by transient noise, vibrations, or momentary motion of the UAV.
This revised method was significantly less sensitive to noise and more effective in identifying flat surfaces under real-world conditions.
3.2. Software Interfaces
For the interaction between components a software interface that allows communication between the flight controller and the companion computer must be selected.
Figure 4 shows the main software interfaces and some of their advantages and disadvantages to select one. Dronekit is a well-documented API, however it is not longer actively maintained. Mavsdk is a modern API but is not compatible with Ardupilot. Mavros is a good choice due to its large community and strong ecosystem, however it requires careful configuration when the purpose of this article is to keep the research work simple and with low computational cost. Therefore pymavlink was chosen due to its compatibility with both Ardupilot and PX4 and its active maintenance
A lightweight Python 3.6.9 script using the pyrealsense2 and pymavlink libraries extracts real-time distance measurements from the depth image’s pixels and formats them as MAVLink messages. These messages are transmitted at 5 Hz to the FCU over a direct USB serial connection. This approach eliminates the overhead of ROS-based pipelines, offering a minimal, reproducible, and low-latency integration path.
3.3. CNN-Based Landing Zone Classification
A lightweight Convolutional Neural Network (CNN) was trained using the mean depth values from the five ROIs as input features, with the label determined by the flatness condition (STD < 0.06 → safe). The dataset consisted of 743 samples (612 safe, 131 unsafe). The proposed 1-D CNN architecture included one convolutional layer (8 filters, kernel = 2), a fully connected layer of 8 neurons, and a sigmoid output neuron.
Input features were standardized to zero mean and unit variance, and the dataset was divided into 80% for training and 20% for validation. The network was trained for 20 epochs using the Adam optimizer and binary cross-entropy loss fucntion.
where
is the true label and
the predicted probability.
The model achieved a validation accuracy of 96.6%, demonstrating that the CNN can accurately classify surface flatness based solely on numerical ROI data. This confirms the feasibility of integrating a small, computationally efficient neural model into the onboard landing-decision module.
Figure 5 shows the confusion matrix for the CNN classifier. The model correctly identified 118 of 118 safe samples and 26 of 31 unsafe samples, reaching an overall accuracy of 96.6%. The network achieved a precision of 95.9% and a recall of 100% for the safe class as shown in the second row of
Table 1, indicating that it never misclassified a safe landing area as unsafe. The few misclassifications corresponded to marginal cases where the surface standard deviation was near the decision threshold (STD ≈ 0.06 m). These results confirm that the proposed lightweight CNN can reliably infer landing safety using only numerical depth-derived features, with minimal computational cost.
4. Results
A series of experimental tests were conducted to evaluate the proposed landing-zone detection system under diverse operating conditions. The experiments included flights over both flat and irregular surfaces, at different ground altitudes and UAV altitudes, as well as trials performed under external disturbances such as wind gusts and low-light (night) environments. The objective was to assess the robustness of the proposed method in terms of precision, recall and false-trigger rate. Results from repeated trials demonstrated consistent detection performance across varying conditions. It was observed that the UAV altitude plays the most critical role in maintaining reliable flatness estimation, as the spatial resolution of the depth camera decreases with increasing altitude, reducing the sensitivity of surface variation detection. Nevertheless, the proposed approach remained stable and responsive within the tested operational envelope, accurately identifying safe landing zones even in the presence of environmental disturbances.
4.1. Experimental Hardware Setup
All experiments were conducted using a custom-built hexacopter equipped with a Holybro Pixhawk 6X flight controller (Hong Kong, China) running the ArduPilot firmware. The onboard companion computer was an NVIDIA Jetson Nano (4 GB), responsible for executing the depth-processing and CNN algorithms in real time. Depth perception was provided by an Intel RealSense D435 camera (Santa Clara, CA, USA) operating at a resolution of pixels and a frame rate of 30 Hz, connected to the Jetson through a USB 3.0 interface. The communication between the companion computer and the flight controller was established via a MAVLink serial connection. This hardware configuration offered sufficient computing capability to run the proposed algorithms onboard without exceeding 40% CPU utilization, ensuring real-time performance during flight tests.
4.2. Experimental Tests
The first section of experimental tests were carried out out to obtain and analyze data purely, where sensor data was captured online during flight and subsequently analyzed offline. For these initial tests, the pilot had control over the drone at all times, and the platform operated without GPS. Prior to outdoor experimentation (see
Figure 6), extensive bench tests were conducted to verify the performance of the vehicle, the depth camera, and the responsiveness of the FCU to companion computer commands.
After validating these conditions with pilot-controlled trials, three experiments were performed in full autonomous mode, where the UAV executed the descent and landing without human intervention. These autonomous tests were carried out with 12 m above the ground where the camera’s resolution still works perfectly, and served to confirm the practical functionality of the proposed method.
Figure 7 shows the UAV trajectory taken over an uneven surface on the left, and the digital elevation model of the monitored area on the right. The difference in height from the terrain flown over at 15 m to 30 m at the tops of nearby trees.
4.2.1. First Initial Test
The first flight test consisted of a simple takeoff–hover–land maneuver over a flat surface. During hover, depth data from the surface was captured and later analyzed to verify consistency. For grass surfaces, the expected standard deviation is below 0.09 m, which serves as a baseline for flat but naturally irregular terrain. As shown in
Figure 8, the measured standard deviation remained mostly below 0.05 m, confirming the reliability of the method under these conditions. The 3-Dimensional trajectory and the standard deviation of the ground are shown in
Figure 8. High values of the standard deviation show that safe landing zones are not found.
4.2.2. Second Initial Test
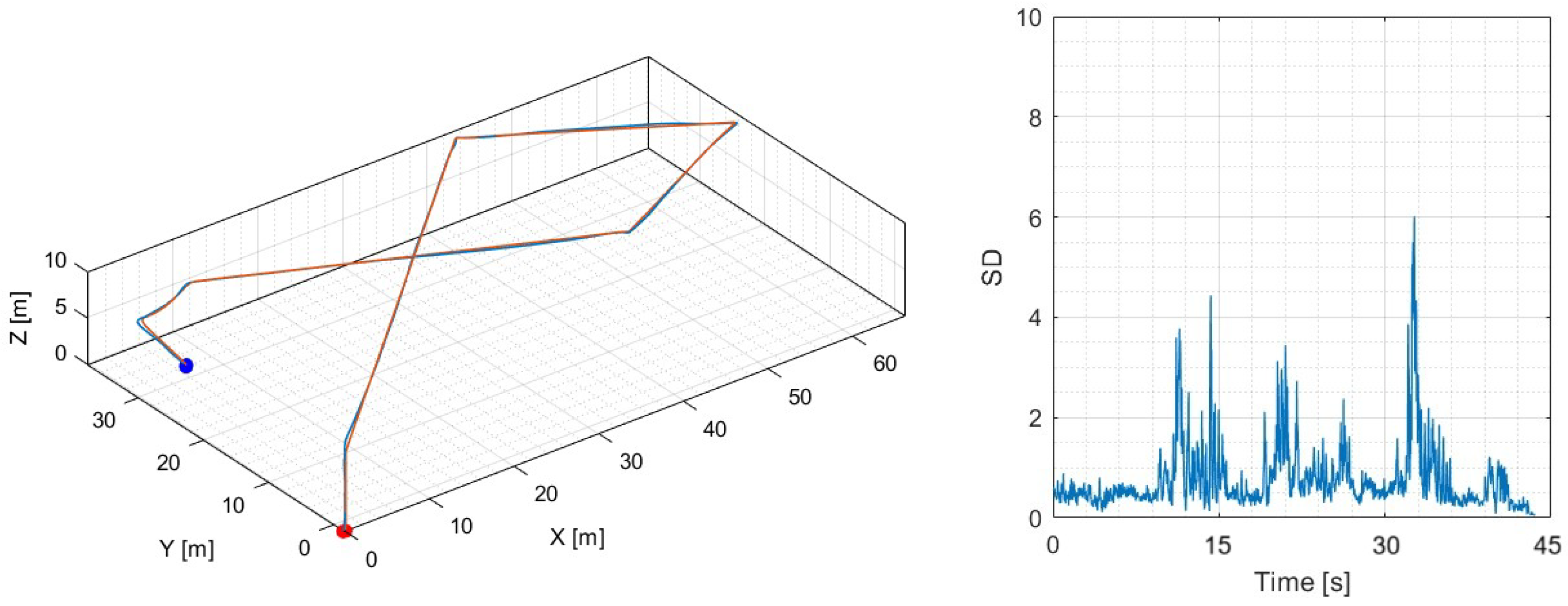
For the second test, the vehicle follows a different trajectory in the same area as the previous one.
Figure 9 shows that the standard deviation is affected when the UAV changes its orientation from horizontal to follow the reference trajectory. Unlike a low STD throughout the entire flight, a high STD is now expected at a certain point in the flight, as the presence of objects makes the landing surface uneven. A measurement greater than 0.1 m is considered uneven.
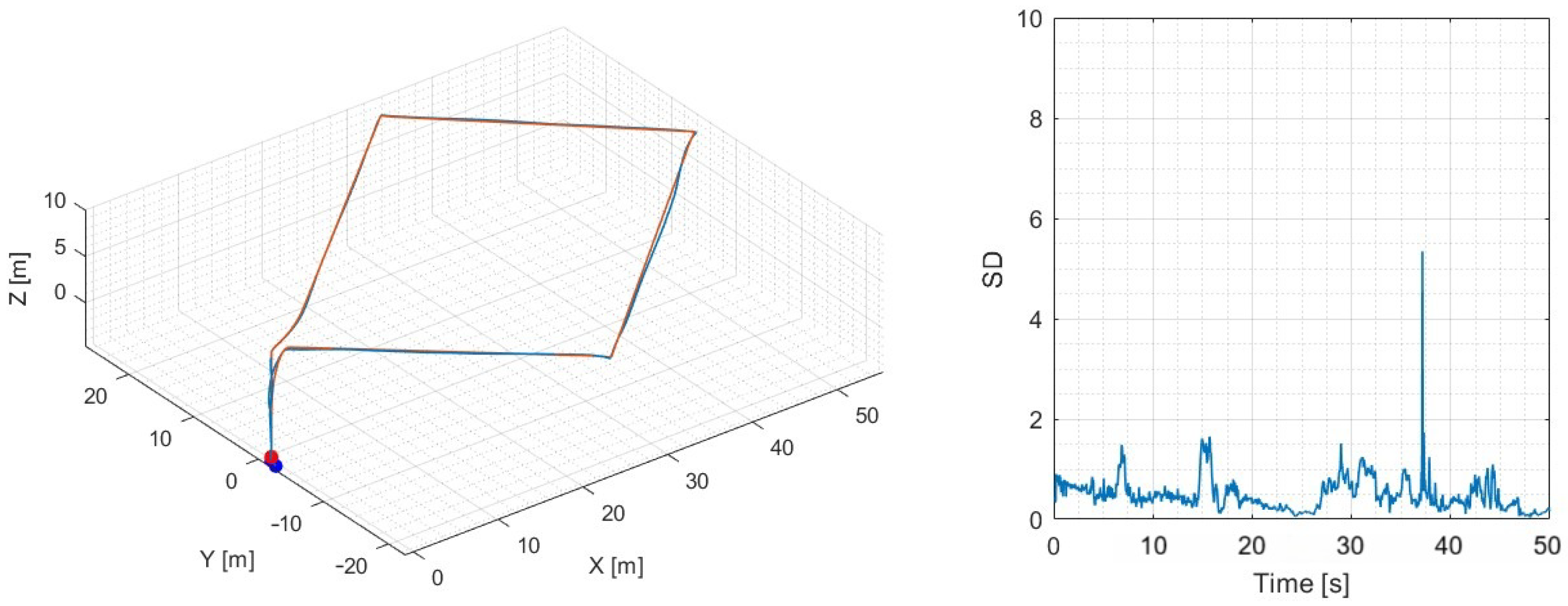
4.2.3. Third Initial Test
Figure 10 shows the UAV’s trajectory over a regular surface. However, changes in orientation during the maneuvers required for horizontal movement of the UAV also alter the estimation of flat terrain, generating an erroneous and irregular estimate of the monitored area. The UAV’s roll and pitch angles during horizontal movement maneuvers are also shown in
Figure 11.
4.2.4. Autonomous Mission Flight Test
The UAV hovers on a flat surface. However, the descent is no longer performed by the pilot; it is activated automatically when the vehicle loses GPS signal and detects a standard deviation of less than 0.06 m for at least four seconds, indicating that the drone has found a flat area and activated landing mode.
In the second and final test, a test was performed to differentiate a flat area from an uneven area. The scenario is set up with an object in the middle of a flat area of grass, where the drone must be able to identify if the area is safe to land. The UAV flies over different objects, identifying them as an uneven area; therefore, it should not activate landing mode. However, when moving to a flat area, it should estimate a low standard deviation and descend autonomously.
The system was validated with QGroundControl’s MAVLink Inspector, which confirmed the correct flight mode change when the standard deviation is low for more than 4 s, and it subsequently landed autonomously. The distance data was received and processed correctly. Finally,
Figure 12 shows the flight path and the estimate of the change in terrain height during the flight.
5. Conclusions
This research work presented a lightweight and effective approach to enable a safe autonomous landing when a flat zone is detected for UAVs in GPS-denied environments, using depth perception and online onboard processing. By evaluating surface flatness with the standard deviation across five selected regions of interest, the proposed method demonstrated robustness against noise while maintaining low computational requirements suitable for resource-constrained companion computers.
The experimental results confirmed that the system can reliably differentiate between flat and irregular terrains, correctly triggering land mode only under safe conditions. The integration of the depth camera and the flight controller unit via a minimal pymavlink-based pipeline ensured real-time responsiveness without the involvement of more complex frameworks. In addition, a compact one-dimensional CNN model was developed to classify surface safety based solely on numerical depth features, achieving a validation accuracy of 96.6%. This neural module complements the rule-based flatness estimator by providing an additional learned perception layer, further improving reliability in diverse environmental conditions. Overall, the proposed system enhances the safety and autonomy of UAV operations in scenarios where GPS is unavailable or unreliable. Future work is discussed in the following subsection.
Future Work
For future developments, the drone is expected to perform an autonomous displacement, having awareness of nearby obstacles to find the most suitable flat area and execute its descent. This will be achieved by integrating different sensors such as LiDAR or stereo vision that will provide enough data for the vehicle to have a good environmental perception. Moreover, optical flow sensors could be integrated to have a better position and altitude estimation in order to perform more reliable flights and have a better stability. This improvements will progressively extend the system toward full autonomy.