Three-Dimensional Indoor Positioning Scheme for Drone with Fingerprint-Based Deep-Learning Classifier
Abstract
1. Introduction
- We established an innovative 3D indoor positioning system to meet the localisation demands of UAVs in indoor environments.
- We developed a 3D indoor positioning database based on a deep-learning classifier, enabling 3D indoor positioning through Wi-Fi technology.
- This study represents the first attempt at integrating fingerprint recognition with wireless positioning technology. The precision and reliability of indoor positioning were enhanced through a detailed analysis and learning process of Wi-Fi signal features.
2. Background
2.1. Environment Setup
2.2. CNN Model and Data Augmentation
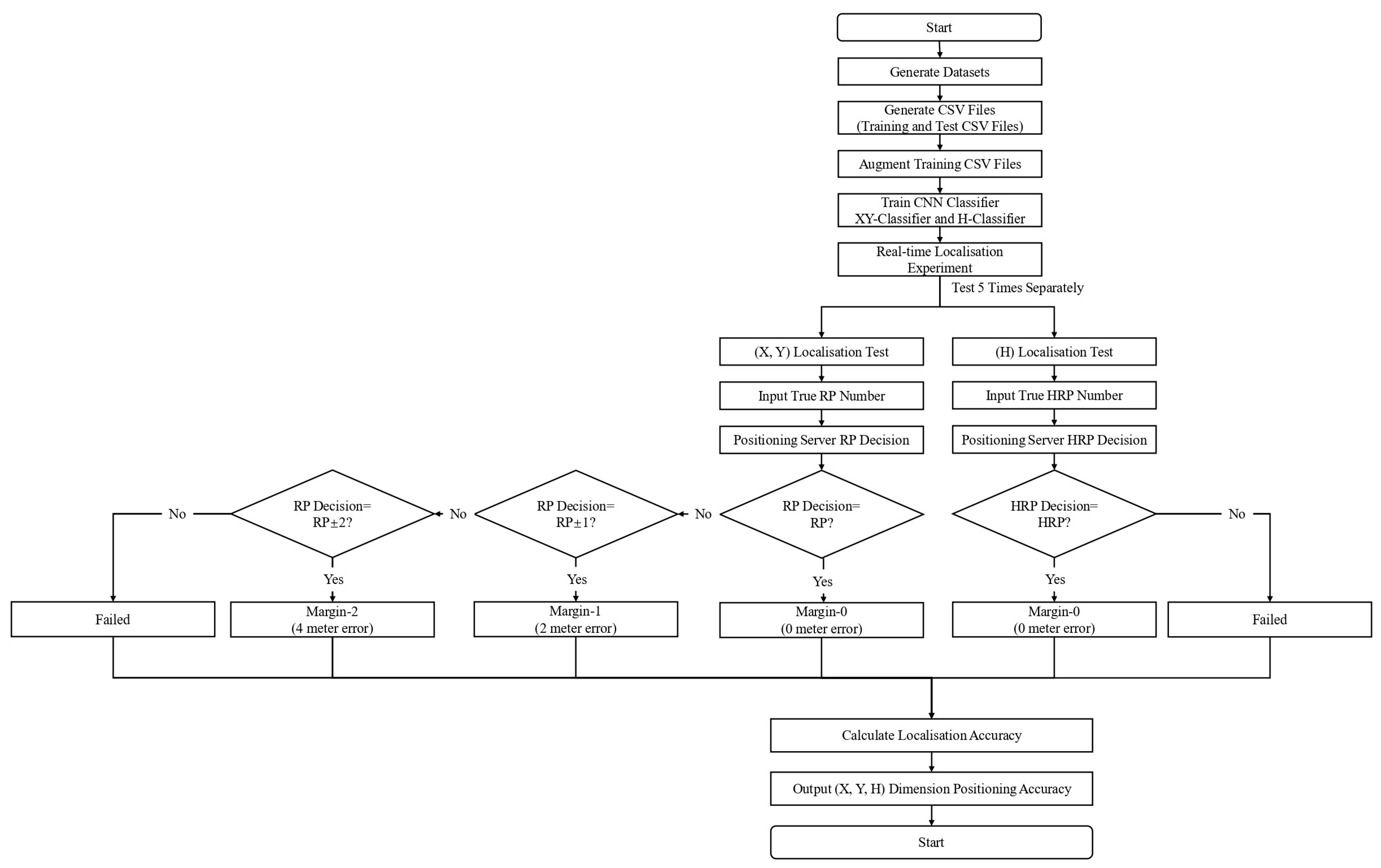
3. 3-DIPS
| Algorithm 1: Pseudocode for 3-DIPS in the CNN model |
|
4. Numerical Results
4.1. Simulation Results
4.2. Real-Time Experimental Results for the (X,Y) and (H) Dimensions
4.3. Real-Time Experimental Results for the Dimension
5. Conclusions
Author Contributions
Funding
Data Availability Statement
Conflicts of Interest
References
- Sandamini, C.; Maduranga, M.W.P.; Tilwari, V.; Yahaya, J.; Qamar, F.; Nguyen, Q.N.; Ibrahim, S.R.A. A review of indoor positioning systems for UAV localization with machine learning algorithms. Electronics 2023, 12, 1533. [Google Scholar] [CrossRef]
- Farahsari, P.S.; Farahzadi, A.; Rezazadeh, J.; Bagheri, A. A survey on indoor positioning systems for iot-based applications. IEEE Internet Things J. 2022, 9, 7680–7699. [Google Scholar] [CrossRef]
- Zhang, Y.; Li, D.; Wang, Y. An indoor passive positioning method using CSI fingerprint based on Adaboost. IEEE Sens. J. 2019, 19, 5792–5800. [Google Scholar] [CrossRef]
- Song, Q.W.; Guo, S.T.; Liu, X.; Yang, Y.Y. CSI amplitude fingerprinting based NB-IoT indoor localization. IEEE Internet Things J. 2017, 5, 1494–1504. [Google Scholar] [CrossRef]
- Subedi, S.; Pyun, J.Y. A survey of smartphone-based indoor positioning system using RF-based wireless technologies. Sensors 2020, 20, 7230. [Google Scholar] [CrossRef] [PubMed]
- Caso, G.; De Nardis, L.; Di Benedetto, M. Frequentist inference for WiFi fingerprinting 3D indoor positioning. In Proceedings of the 2015 IEEE International Conference on Communication Workshop (ICCW), London UK, 8–12 June 2015; pp. 809–814. [Google Scholar]
- Haider, A.; Wei, Y.; Liu, S.; Hwang, S.H. Pre- and post-processing algorithms with deep learning classifier for Wi-Fi fingerprint-based indoor positioning. Electronics 2019, 8, 195. [Google Scholar] [CrossRef]
- Liu, S.; Sinha, R.S.; Hwang, S.-H. Clustering-based noise elimination scheme for data pre-processing for deep learning classifier in fingerprint indoor positioning system. Sensors 2021, 21, 4349. [Google Scholar] [CrossRef] [PubMed]
- Bisio, I.; Sciarrone, A.; Bedogni, L.; Bononi, L. WiFi meets barometer: Smartphone-based 3D indoor positioning method. In Proceedings of the 2018 IEEE International Conference on Communications (ICC), Kansas City, MO, USA, 20–24 May 2018; pp. 1–6. [Google Scholar]
- Li, H.; Trocan, M.; Galayko, D. Virtual fingerprint and two-way ranging-based Bluetooth 3D indoor positioning with RSSI difference and distance ratio. J. Electromagn. Waves Appl. 2019, 33, 2155–2174. [Google Scholar] [CrossRef]
- Li, J.; Wang, Y.; Chen, Z.; Ma, L.; Yan, S. Improved height estimation using extended Kalman filter on UWB-barometer 3D indoor positioning system. Wirel. Commun. Mob. Comput. 2021, 2021, 7057513. [Google Scholar] [CrossRef]
- Yu, Y.; Chen, R.; Shi, W.; Chen, L. Precise 3D indoor localization and trajectory optimization based on sparse Wi-Fi FTM anchors and built-in sensors. IEEE Trans. Veh. Technol. 2022, 71, 4042–4056. [Google Scholar] [CrossRef]
- Saadatzadeh, E.; Ali Abbaspour, R.; Chehreghan, A. An improvement in smartphone-based 3D indoor positioning using an effective map matching method. J. Ambient. Intell. Humaniz. Comput. 2022, 14, 13741–13771. [Google Scholar] [CrossRef]
- Cossu, G.; Ciaramella, E. A 3D indoor positioning system based on common visible LEDs. Phys. Commun. 2022, 54, 101843. [Google Scholar] [CrossRef]
- Khalili, B.; Ali Abbaspour, R.; Chehreghan, A.; Vesali, N. A context-aware smartphone-based 3D indoor positioning using pedestrian dead reckoning. Sensors 2022, 22, 9968. [Google Scholar] [CrossRef] [PubMed]
- Sen, U.; Yesilirmak, Y.E.; Bayman, I.O.; Arsan, T.; Panayirci, E.; Stevens, N. 3D indoor positioning with spatial modulation for visible light communications. Opt. Commun. 2023, 529, 129091. [Google Scholar] [CrossRef]
- Benini, A.; Mancini, A.; Longhi, S. An IMU/UWB/vision-based extended Kalman filter for mini-UAV localization in indoor environment using 802.15. 4a wireless sensor network. J. Intell. Robot. Syst. 2013, 70, 461–476. [Google Scholar] [CrossRef]
- Krátký, M.; Fuxa, L. Mini UAVs detection by radar. In Proceedings of the International Conference on Military Technologies (ICMT) 2015, Brno, Czech Republic, 19–21 May 2015; pp. 1–5. [Google Scholar]
- Ariante, G.; Ponte, S.; Del Core, G. Bluetooth low energy based technology for small UAS indoor positioning. In Proceedings of the 2022 IEEE 9th International Workshop on Metrology for AeroSpace (MetroAeroSpace), Pisa, Italy, 27–29 June 2022; pp. 113–118. [Google Scholar]
- Xiao, X.; Fan, Y.; Dufek, J.; Murphy, R. Indoor UAV localization using a tether. In Proceedings of the 2018 IEEE International Symposium on Safety, Security, and Rescue Robotics (SSRR), Philadelphia, PA, USA, 6–8 August 2018; pp. 1–6. [Google Scholar]
- Brzozowski, B.; Kaźmierczak, K.; Rochala, Z.; Wojda, M.; Wojtowicz, K. A concept of UAV indoor navigation system based on magnetic field measurements. In Proceedings of the 2016 IEEE Metrology for Aerospace (MetroAeroSpace), Florence, Italy, 22–23 June 2016; pp. 636–640. [Google Scholar]
- Yang, L.; Feng, X.; Zhang, J.; Shu, X. Multi-ray modeling of ultrasonic sensors and application for micro-UAV localization in indoor environments. Sensors 2019, 19, 1770. [Google Scholar] [CrossRef] [PubMed]
- Tiemann, J.; Schweikowski, F.; Wietfeld, C. Design of an UWB indoor-positioning system for UAV navigation in GNSS-denied environments. In Proceedings of the 2015 International Conference on Indoor Positioning and Indoor Navigation (IPIN), Banff, AL, Canada, 13–16 October 2015; pp. 1–7. [Google Scholar]
- Xin, C.; Wu, G.; Zhang, C.; Chen, K.; Wang, J.; Wang, X. Research on indoor navigation system of UAV based on lidar. In Proceedings of the 2020 12th International Conference on Measuring Technology and Mechatronics Automation (ICMTMA), Phuket, Thailand, 28–29 February 2020; IEEE: New York, NY, USA, 2020; pp. 763–766. [Google Scholar]











| Reference | Year Published | Hardware | Methods |
|---|---|---|---|
| [9] | 2018 | Barometer sensor | Barometer sensor combined with received signal strength (RSSI) fingerprinting to develop an indoor positioning algorithm based on a 3D smartphone |
| [10] | 2019 | Bluetooth | Bluetooth-based 3D indoor positioning scheme based on RSSI fingerprinting and bidirectional ranging |
| [11] | 2021 | UWB barometer | UWB barometer 3D indoor positioning system, including a pseudo-reference update mechanism and the extended Kalman filter |
| [12] | 2022 | Built-in sensors | Precise 3D indoor localisation and trajectory optimisation framework combining sparse Wi-Fi fine-time measurement anchors and built-in sensors |
| [13] | 2022 | Mobile phone sensors | Method for indoor positioning in three smartphone carrying modes (i.e., texting, calling, and swinging), based on data derived from an accelerometer, magnetometer, gyroscope, and gravity and pressure sensors |
| [14] | 2022 | Visible LED | Real-life 3D indoor navigation localisation system using visible LED lights placed on the ceiling |
| [15] | 2022 | Pedestrian dead-reckoning | Adaptive pedestrian dead-reckoning method to improve the robustness and accuracy of three-dimensional positioning by adjusting parameters based on different phone carrying modes, pedestrian activities, and individual characteristics |
| [16] | 2023 | Visible light | Novel 3D indoor visible-light positioning algorithm based on spatial modulation |
| Reference | Approaches | Advantages | Limitations |
|---|---|---|---|
| [17] | IMU/UWB/ vision | Mitigates errors associated with inertial sensors | High computational complexity |
| [18] | Radar | Efficient in detecting low, small, and slow objects. | High-frequency-based radar enables the detection of faster UAVs |
| [19] | Tether | Reduces prediction time in real-world environments | Requires a power optimisation approach when operating in highly complex indoor radio channels |
| [20] | Bluetooth | Application of a Kalman filter enhances the collected data by mitigating the effects of noise, drift, and bias errors | Outdoor tests must be conducted to develop a safe landing area determination system |
| [21] | Magnetic field measurements | Enhances the accuracy | The impact of powered and operating electronic devices must be explored |
| [22] | Ultrasonic sensors | Efficiently localises a UAV within a moving frame | Use of the ML approach can enhance tracking accuracy |
| [23] | UWB | Improves the accuracy of positioning probabilities using global navigation satellite systems | The filtering process must be optimised to address the specific navigation controller requirements and magnetometer challenges when operating indoors |
| [24] | LiDAR | Use of synchronous positioning and mapping algorithms enables accurate and timely real-time positioning | The accuracy of UAV positioning relies on the performance of the onboard LiDAR, which poses cost challenges |
| Case | HRP (Height/m) | RP (Location/m) | Types of Datasets | Number of Data Files |
|---|---|---|---|---|
| Case 1 | HRP1 (0.25) | RP1–RP74 (2) | MF-1, MB-1, AF-1, AB-1 | 4 |
| HRP2 (0.75) | RP1–RP74 (2) | MF-2, MB-2, AF-2, AB-2 | 4 | |
| HRP3 (1.25) | RP1–RP74 (2) | MF-3, MB-3, AF-3, AB-3 | 4 | |
| HRP4 (1.75) | RP1–RP74 (2) | MF-4, MB-4, AF-4, AB-4 | 4 | |
| HRP5 (2.25) | RP1–RP74 (2) | MF-5, MB-5, AF-5, AB-5 | 4 | |
| Case 2 | HRP1 (0.4) | RP1–RP74 (2) | MF-1-1, MB-1-1, AF-1-1, AB-1-1 MF-1-2, MB-1-2, AF-1-2, AB-1-2 | 8 |
| HRP2 (1.2) | RP1–RP74 (2) | MF-2-1, MB-2-1, AF-2-1, AB-2-1 MF-2-2, MB-2-2, AF-2-2, AB-2-2 | 8 | |
| HRP3 (2.0) | RP1–RP74 (2) | MF-3-1, MB-3-1, AF-3-1, AB-3-1 MF-3-2, MB-3-2, AF-3-2, AB-3-2 | 8 |
| Advantages | Disadvantages | ||
|---|---|---|---|
| Cost-effectiveness | Utilises existing Wi-Fi infrastructure, avoiding the need for additional hardware | Randomness of APs | Randomness of AP (on/off) affects positioning accuracy |
| Ubiquity of Wi-Fi | Capitalises on the widespread presence of Wi-Fi networks, ensuring facile and broad applicability in various indoor settings | Database dependence | Relies heavily on a comprehensive and representative database |
| Deep-learning classifier | Employs advanced deep-learning techniques to interpret Wi-Fi signal data, resulting in enhanced adaptability and accuracy in diverse environments | Height resolution limitations | May not meet the precision needs of all applications due to its set height resolution intervals |
| Case | (X, Y) Dimension Accuracy (%) | (H) Dimension Accuracy (%) | ||
|---|---|---|---|---|
| Margin-0 (0-m Error) | Margin-1 (2 m Error) | Margin-2 (4 m Error) | Margin-0 (0 m Error) | |
| Case 1 | 58.29 | 89.68 | 94.08 | 91.84 |
| Case 2 | 58.99 | 90.63 | 94.95 | 93.61 |
| Positioning Decision | RP1 | RP2 | RP3 | RP4 | … | RP74 | |
|---|---|---|---|---|---|---|---|
| Dimension experiments RP | 1 | 1 | 2 | 2 | 3 | … | 73 |
| 2 | 1 | 2 | 3 | 4 | 74 | ||
| 3 | 2 | 2 | 3 | 4 | 73 | ||
| 4 | 1 | 3 | 3 | 5 | 74 | ||
| 5 | 1 | 4 | 4 | 4 | 74 | ||
| Success decisions for the dimension | Margin-0 | 4 | 3 | 3 | 3 | … | 3 |
| Margin-1 | 5 | 4 | 5 | 5 | 5 | ||
| Margin-2 | 5 | 5 | 5 | 5 | 5 | ||
| Dimension experiments TH(RH) | 1 | 1(1) | 5(5) | 2(2) | 3(3) | … | 2(5) |
| 2 | 2(3) | 2(2) | 1(1) | 2(2) | 4(4) | ||
| 3 | 5(5) | 3(1) | 2(1) | 2(5) | 3(3) | ||
| 4 | 2(2) | 1(1) | 4(4) | 3(3) | 1(2) | ||
| 5 | 3(3) | 1(3) | 3(3) | 2(1) | 5(5) | ||
| Success decisions for dimension | Margin-0 | 4 | 3 | 4 | 3 | … | 3 |
| Case | Time and Direction | Test Number | (X, Y) Dimension Accuracy (%) | (H) Dimension Accuracy (%) | ||
|---|---|---|---|---|---|---|
| Margin-0 (0 m Error) | Margin-1 (2 m Error) | Margin-2 (4 m Error) | Margin-0 (0 m Error) | |||
| Case 1 | MF | 1 | 56.77 | 86.57 | 89.76 | 88.09 |
| AF | 2 | 57.01 | 88.33 | 91.90 | 87.36 | |
| MB | 3 | 56.89 | 86.20 | 89.78 | 88.70 | |
| AB | 4 | 57.21 | 86.74 | 90.97 | 88.45 | |
| MB | 5 | 56.09 | 88.15 | 89.75 | 87.78 | |
| AB | 6 | 56.72 | 86.37 | 89.86 | 87.68 | |
| MF | 7 | 56.56 | 86.31 | 90.54 | 89.22 | |
| AB | 8 | 58.02 | 86.90 | 93.27 | 89.98 | |
| Average | 56.91 | 86.95 | 90.73 | 88.41 | ||
| Case 2 | MF | 1 | 56.98 | 88.90 | 92.57 | 90.33 |
| AF | 2 | 56.83 | 86.05 | 90.33 | 89.41 | |
| MB | 3 | 58.56 | 88.07 | 90.55 | 90.06 | |
| AB | 4 | 57.61 | 86.33 | 90.60 | 90.42 | |
| MB | 5 | 57.90 | 87.58 | 90.59 | 90.54 | |
| AB | 6 | 57.77 | 87.62 | 91.48 | 89.46 | |
| MF | 7 | 57.31 | 88.47 | 90.34 | 91.08 | |
| AB | 8 | 56.56 | 88.06 | 90.81 | 89.73 | |
| Average | 57.44 | 87.63 | 90.91 | 90.13 | ||
| Position Decision 1 in Test 1 | Position Decision 2 in Test 1 | ||
|---|---|---|---|
| True Location | Test Result | True Location | Test Result |
| (RP1, HRP1) | (RP1, HRP1) | (RP1, HRP3) | (RP1, HRP2) |
| (RP2, HRP5) | (RP2, HRP5) | (RP2, HRP2) | (RP2, HRP2) |
| (RP3, HRP2) | (RP2, HRP2) | (RP3, HRP1) | (RP3, HRP1) |
| (RP4, HRP3) | (RP3, HRP3) | (RP4, HRP2) | (RP3, HRP2) |
| (RP5, HRP2) | (RP5, HRP4) | (RP5, HRP2) | (RP5, HRP4) |
| … | … | ||
| (RP73, HRP4) | (RP72, HRP4) | (RP73, HRP3) | (RP71, HRP2) |
| (RP74, HRP5) | (RP73, HRP2) | (RP74, HRP4) | (RP74, HRP4) |
| Case 1 Accuracy (%) | ||||||||||||||
| Test | Decision | Margin | Test | Decision | Margin | Test | Decision | Margin | ||||||
| 0 | 1 | 2 | 0 | 1 | 2 | 0 | 1 | 2 | ||||||
| 1 | 1 | 51.4 | 73.0 | 79.7 | 4 | 16 | 52.7 | 71.6 | 82.4 | 7 | 31 | 48.6 | 71.6 | 79.7 |
| 2 | 50.0 | 74.3 | 81.1 | 17 | 51.4 | 71.6 | 82.4 | 32 | 51.4 | 71.6 | 79.7 | |||
| 3 | 48.6 | 75.7 | 79.7 | 18 | 51.4 | 71.6 | 83.8 | 33 | 52.7 | 75.7 | 82.4 | |||
| 4 | 50.0 | 71.6 | 82.4 | 19 | 50.0 | 74.3 | 82.4 | 34 | 51.4 | 73.0 | 81.1 | |||
| 5 | 51.4 | 74.3 | 83.8 | 20 | 48.6 | 71.6 | 81.1 | 35 | 54.1 | 71.6 | 82.4 | |||
| 2 | 6 | 51.4 | 73.0 | 79.7 | 5 | 21 | 52.7 | 70.3 | 81.1 | 8 | 36 | 50.0 | 73.0 | 82.4 |
| 7 | 52.7 | 74.3 | 79.7 | 22 | 52.7 | 70.3 | 82.4 | 37 | 51.4 | 71.6 | 81.1 | |||
| 8 | 52.7 | 73.0 | 81.1 | 23 | 51.4 | 74.7 | 82.4 | 38 | 50.0 | 74.3 | 82.4 | |||
| 9 | 51.4 | 74.3 | 81.1 | 24 | 50.0 | 73.0 | 81.1 | 39 | 52.7 | 71.6 | 81.1 | |||
| 10 | 50.0 | 71.6 | 82.4 | 25 | 50.0 | 74.3 | 82.4 | 40 | 48.6 | 71.6 | 79.7 | |||
| 3 | 11 | 50.0 | 75.7 | 79.7 | 6 | 26 | 50.0 | 71.6 | 79.7 | Average | 50.8 | 72.9 | 81.4 | |
| 12 | 48.6 | 71.6 | 81.1 | 27 | 50.0 | 74.3 | 83.8 | |||||||
| 13 | 52.7 | 70.3 | 82.4 | 28 | 51.4 | 73.0 | 82.4 | |||||||
| 14 | 50.0 | 73.0 | 79.7 | 29 | 51.4 | 74.3 | 81.1 | |||||||
| 15 | 48.6 | 74.3 | 81.1 | 30 | 48.6 | 73.0 | 81.1 | |||||||
| Case 2 Accuracy (%) | ||||||||||||||
| Test | Decision | Margin | Test | Decision | Margin | Test | Decision | Margin | ||||||
| 0 | 1 | 2 | 0 | 1 | 2 | 0 | 1 | 2 | ||||||
| 1 | 1 | 52.7 | 74.3 | 82.4 | 4 | 16 | 51.1 | 77.0 | 85.1 | 7 | 31 | 52.7 | 73.0 | 81.1 |
| 2 | 54.1 | 77.0 | 83.8 | 17 | 52.7 | 73.0 | 82.4 | 32 | 51.4 | 71.6 | 82.4 | |||
| 3 | 52.7 | 75.7 | 81.1 | 18 | 54.1 | 75.7 | 83.8 | 33 | 54.1 | 73.0 | 83.8 | |||
| 4 | 51.4 | 73.0 | 85.1 | 19 | 52.7 | 73.0 | 85.1 | 34 | 52.7 | 74.3 | 82.4 | |||
| 5 | 52.7 | 75.7 | 83.8 | 20 | 51.4 | 74.3 | 85.1 | 35 | 51.4 | 75.7 | 82.4 | |||
| 2 | 6 | 52.7 | 75.7 | 81.1 | 5 | 21 | 52.7 | 77.0 | 83.8 | 8 | 36 | 52.7 | 74.3 | 81.1 |
| 7 | 52.7 | 75.7 | 82.4 | 22 | 52.7 | 75.7 | 83.8 | 37 | 51.4 | 74.3 | 85.1 | |||
| 8 | 54.1 | 73.0 | 83.8 | 23 | 54.1 | 74.3 | 81.1 | 38 | 50.0 | 75.7 | 82.4 | |||
| 9 | 52.7 | 73.0 | 83.8 | 24 | 54.1 | 73.0 | 83.8 | 39 | 51.4 | 74.3 | 83.8 | |||
| 10 | 51.4 | 75.7 | 81.1 | 25 | 51.4 | 74.3 | 82.4 | 40 | 51.4 | 74.3 | 85.1 | |||
| 3 | 11 | 51.4 | 77.0 | 82.4 | 6 | 26 | 52.7 | 74.3 | 82.4 | Average | 52.4 | 74.5 | 82.8 | |
| 12 | 54.1 | 74.3 | 83.8 | 27 | 51.4 | 71.6 | 83.8 | |||||||
| 13 | 52.7 | 75.7 | 81.1 | 28 | 50.0 | 74.3 | 83.8 | |||||||
| 14 | 54.1 | 74.3 | 82.4 | 29 | 51.4 | 73.0 | 81.1 | |||||||
| 15 | 52.7 | 75.7 | 83.8 | 30 | 52.7 | 73.0 | 83.8 | |||||||
| Case | (X, Y, H) Dimension (%) | (X, Y) Dimension (%) | Difference (%) | ||||||
|---|---|---|---|---|---|---|---|---|---|
| Margin-0 | Margin-1 | Margin-2 | Margin-0 | Margin-1 | Margin-2 | Margin-0 | Margin-1 | Margin-2 | |
| Case 1 | 50.8 | 72.9 | 81.4 | 56.91 | 86.95 | 90.73 | −6.11 | −14.05 | −9.33 |
| Case 2 | 52.4 | 74.5 | 82.8 | 57.44 | 87.63 | 90.91 | −5.04 | −13.13 | −8.11 |
Disclaimer/Publisher’s Note: The statements, opinions and data contained in all publications are solely those of the individual author(s) and contributor(s) and not of MDPI and/or the editor(s). MDPI and/or the editor(s) disclaim responsibility for any injury to people or property resulting from any ideas, methods, instructions or products referred to in the content. |
© 2024 by the authors. Licensee MDPI, Basel, Switzerland. This article is an open access article distributed under the terms and conditions of the Creative Commons Attribution (CC BY) license (https://creativecommons.org/licenses/by/4.0/).
Share and Cite
Liu, S.; Lu, H.; Hwang, S.-H. Three-Dimensional Indoor Positioning Scheme for Drone with Fingerprint-Based Deep-Learning Classifier. Drones 2024, 8, 15. https://doi.org/10.3390/drones8010015
Liu S, Lu H, Hwang S-H. Three-Dimensional Indoor Positioning Scheme for Drone with Fingerprint-Based Deep-Learning Classifier. Drones. 2024; 8(1):15. https://doi.org/10.3390/drones8010015
Chicago/Turabian StyleLiu, Shuzhi, Houjin Lu, and Seung-Hoon Hwang. 2024. "Three-Dimensional Indoor Positioning Scheme for Drone with Fingerprint-Based Deep-Learning Classifier" Drones 8, no. 1: 15. https://doi.org/10.3390/drones8010015
APA StyleLiu, S., Lu, H., & Hwang, S.-H. (2024). Three-Dimensional Indoor Positioning Scheme for Drone with Fingerprint-Based Deep-Learning Classifier. Drones, 8(1), 15. https://doi.org/10.3390/drones8010015

