Multi-Perspective Investigations Based Design Framework of an Electric Propulsion System for Small Electric Unmanned Aerial Vehicles
Abstract
1. Introduction
1.1. Unmanned Aircraft System
1.2. Small Electric Unmanned Aerial Vehicles
2. Electrical Propulsion System of Small UAV
2.1. Energy Storage (Battery)
2.2. Energy Converter—DC Motor
2.3. Energy Converter—Driver (ESC)
2.4. Thrust Generation (Propeller)
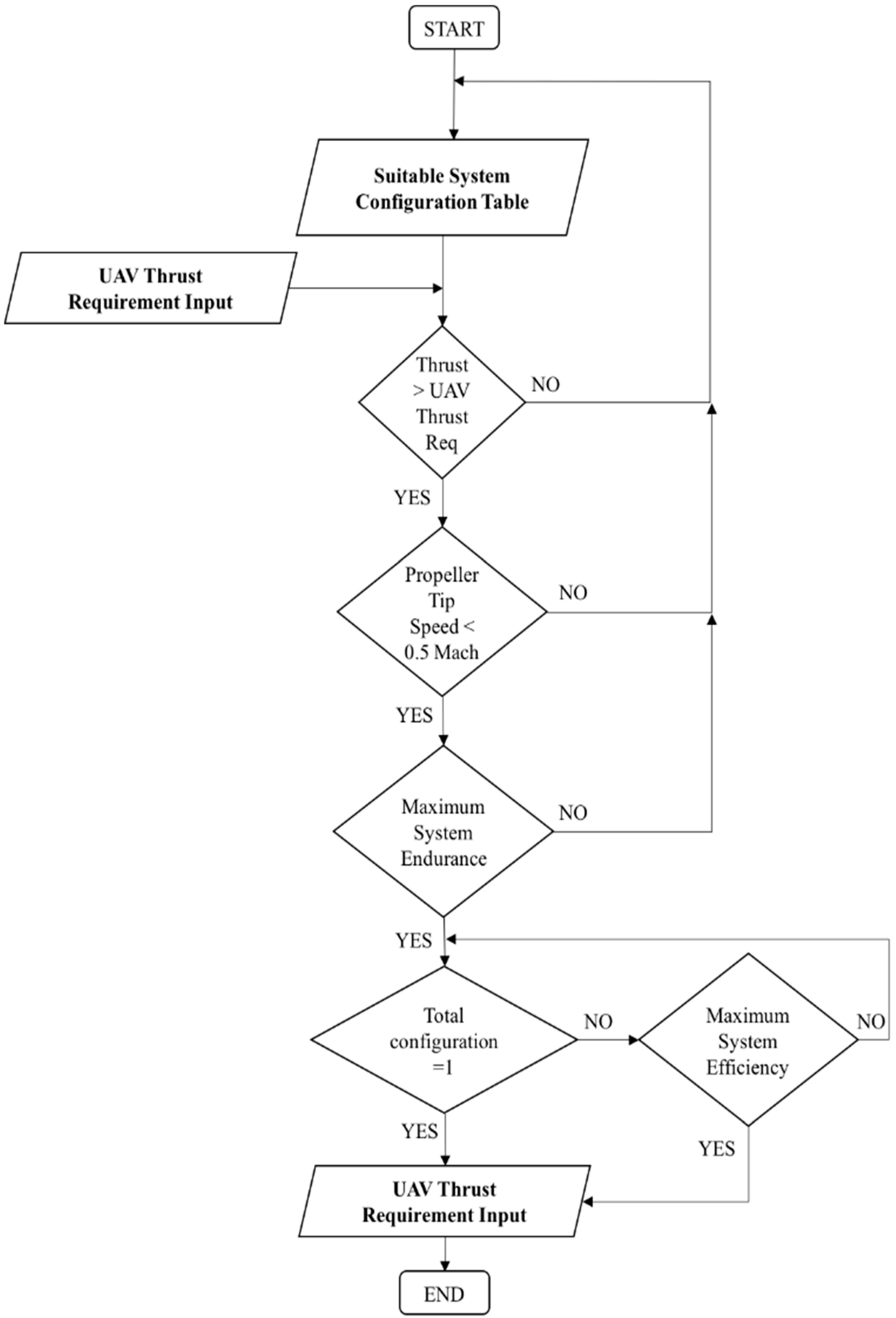
3. Method and Optimization
4. Results and Discussions
4.1. Validation of Operating Current, Voltage, Back-EMF, and Thrust
4.2. Validation of Propeller Rotation Speed
4.3. Validation of Throttle Settings
4.4. Proposed System Model Performance
4.5. Discussion
5. Conclusions
Author Contributions
Funding
Institutional Review Board Statement
Informed Consent Statement
Data Availability Statement
Conflicts of Interest
References
- Rajendran, P.; Smith, H. Review of the Elementary Aspect of Small Solar-powered Electric Unmanned Aerial Vehicles. Aust. J. Basic Appl. Sci. 2014, 8, 252–259. [Google Scholar]
- Rajendran, P.; Smith, H. The Development of a Small Solar Powered Electric Unmanned Aerial Vehicle Systems. Appl. Mech. Mater. 2013, 465–466, 345–351. [Google Scholar] [CrossRef]
- Ding, R.; Xiao, L.; Jin, X. Robust Control for Electric Fuel Pump with Variant Nonlinear Loads Based on a New Combined Sliding Mode Surface. Int. J. Control Autom. Syst. 2019, 17, 716–728. [Google Scholar] [CrossRef]
- Rajendran, P.; Smith, H. Experimental Assessment of Various Batteries and Propellers for Small Solar-Powered Unmanned Aerial Vehicle. J. Eng. Technol. Sci. 2018, 50, 382–391. [Google Scholar] [CrossRef]
- Yang, T.; Schinstock, D.E. Systematic design of current control system for permanent magnet synchronous motors. Int. J. Control Autom. Syst. 2013, 11, 1128–1137. [Google Scholar] [CrossRef]
- Rajendran, P.; Mazlan, N.M.; Smith, H. Single Cell Li-Ion Polymer Battery Charge and Discharge Characterisations for Application on Solar-Powered Unmanned Aerial Vehicle. In Key Engineering Materials; Trans Tech Publications Ltd.: Stafa-Zurich, Switzerland, 2017; Volume 728, pp. 428–433. [Google Scholar] [CrossRef]
- Chen, H.; Jiang, B.; Lu, N. A Multi-mode Incipient Sensor Fault Detection and Diagnosis Method for Electrical Traction Systems. Int. J. Control Autom. Syst. 2018, 16, 1783–1793. [Google Scholar] [CrossRef]
- Rajendran, P.; Smith, H. Development of Design Methodology for a Small Solar-Powered Unmanned Aerial Vehicle. Int. J. Aerosp. Eng. 2018, 2018, 2820717. [Google Scholar] [CrossRef]
- Zhang, H.; Song, B.; Li, F.; Xuan, J. Multidisciplinary design optimization of an electric propulsion system of a hybrid UAV considering wind disturbance rejection capability in the quadrotor mode. Aerosp. Sci. Technol. 2021, 110, 106372. [Google Scholar] [CrossRef]
- Zhao, A.; Zhang, J.; Li, K.; Wen, D. Design and implementation of an innovative airborne electric propulsion measure system of fixed-wing UAV. Aerosp. Sci. Technol. 2021, 109, 106357. [Google Scholar] [CrossRef]
- Piljek, P.; Kotarski, D.; Krznar, M. Method for Characterization of a Multirotor UAV Electric Propulsion System. Appl. Sci. 2020, 10, 8229. [Google Scholar] [CrossRef]
- Rajendran, P.; Smith, H.; Yahaya, K.I.; Mazlan, N.M. Electric propulsion system sizing for small solar-powered electric unmanned aerial vehicle. Int. J. Appl. Eng. Res. 2016, 11, 9419–9423. [Google Scholar]
- Gong, A.; Verstraete, D. Development of a dynamic propulsion model for electric UAVs. In Proceedings of the 7th Asia-Pacific International Symposium on Aerospace Technology, Cairns, Australia, 25–27 November 2015. [Google Scholar]
- Gong, A.; Verstraete, D. Extending range and endurance estimates of battery powered electric aircraft. In Proceedings of the 16th Australian International Aerospace Congress, Melbourne, Australia, 23–24 February 2015. [Google Scholar]
- Bosso, A.; Conficoni, C.; Raggini, D.; Tilli, A. A Computational-Effective Field-Oriented Control Strategy for Accurate and Efficient Electric Propulsion of Unmanned Aerial Vehicles. IEEE/ASME Trans. Mechatron. 2020, 26, 1501–1511. [Google Scholar] [CrossRef]
- Ma, Y.; Zhang, W.; Zhang, Y.; Zhang, X.; Zhong, Y. Sizing Method and Sensitivity Analysis for Distributed Electric Propulsion Aircraft. J. Aircr. 2020, 57, 730–741. [Google Scholar] [CrossRef]
- Sliwinski, J.; Gardi, A.; Marino, M.; Sabatini, R. Hybrid-electric propulsion integration in unmanned aircraft. Energy 2017, 140, 1407–1416. [Google Scholar] [CrossRef]
- Dai, X.; Quan, Q.; Ren, J.; Cai, K.-Y. An Analytical Design-Optimization Method for Electric Propulsion Systems of Multicopter UAVs With Desired Hovering Endurance. IEEE/ASME Trans. Mechatron. 2019, 24, 228–239. [Google Scholar] [CrossRef]
- Tu, Y. Design and Implementation of Energy Saving System for Electric Propulsion of Unmanned Vehicle. In IOP Conference Series: Earth and Environmental Science; IOP Publishing Ltd.: Bristol, UK, 2019; Volume 300, p. 042073. [Google Scholar] [CrossRef]
- Xu, D.; Song, X.; Jiang, B.; Yang, W.; Yan, W. Data-driven Sliding Mode Control for MIMO systems and Its Application on Linear Induction Motors. Int. J. Control Autom. Syst. 2019, 17, 1717–1725. [Google Scholar] [CrossRef]
- Abbe, G.; Smith, H. Technological development trends in Solar-powered Aircraft Systems. Renew. Sustain. Energy Rev. 2016, 60, 770–783. [Google Scholar] [CrossRef]
- Fotouhi, A.; Auger, D.J.; Propp, K.; Longo, S.; Wild, M. A review on electric vehicle battery modelling: From Lithium-ion toward Lithium–Sulphur. Renew. Sustain. Energy Rev. 2016, 56, 1008–1021. [Google Scholar] [CrossRef]
- Kroeze, R.C.; Krein, P.T. Electrical battery model for use in dynamic electric vehicle simulations. In Proceedings of the 2008 IEEE Power Electronics Specialists Conference, Rhodes, Greece, 15–19 June 2008; pp. 1336–1342. [Google Scholar] [CrossRef]
- Mark Drela, First-Order DC Electric Motor Model. 2007. Available online: http://web.mit.edu/drela/Public/web/qprop/motor1_theory.pdf (accessed on 1 January 2022).
- Kirtley, J.L., Jr.; Beaty, H.W.; Ghai, N.K.; Leeb, S.B.; Lyon, R.H. The Electric Motor Handbook; The McGraw-Hill Companies, Inc.: Columbus, OH, USA, 1998; ISBN 9780070359710. [Google Scholar]
- Gur, O.; Rosen, A. Optimizing Electric Propulsion Systems for Unmanned Aerial Vehicles. J. Aircr. 2009, 46, 1340–1353. [Google Scholar] [CrossRef]
- Shanmugasundram, R.; Zakaraiah, K.M.; Yadaiah, N. Modeling, simulation and analysis of controllers for brushless direct current motor drives. J. Vib. Control. 2013, 19, 1250–1264. [Google Scholar] [CrossRef]
- Gur, O. Maximum Propeller Efficiency Estimation. J. Aircr. 2014, 51, 2037–2040. [Google Scholar] [CrossRef]
- Brandt, J.; Selig, M. Propeller Performance Data at Low Reynolds Numbers. In Proceedings of the 49th AIAA Aerospace Sciences Meeting including the New Horizons Forum and Aerospace Exposition, Orlando, FL, USA, 4–7 January 2011; AIAA: Reston, VA, USA, 2011; p. 1255. [Google Scholar]
- APC. APC Propeller List. 2016. Available online: http://www.apcprop.com/pindex.asp (accessed on 1 January 2022).
- Atlam, O.; Kolhe, M. Performance evaluation of directly photovoltaic powered DC PM (direct current permanent magnet) motor—Propeller thrust system. Energy 2013, 57, 692–698. [Google Scholar] [CrossRef]
- Lindahl, P.; Moog, E.; Shaw, S.R. Simulation, Design, and Validation of an UAV SOFC Propulsion System. IEEE Trans. Aerosp. Electron. Syst. 2012, 48, 2582–2593. [Google Scholar] [CrossRef]
- Saedan, M.; Puangmali, P. Characterization of motor and propeller sets for a small radio controlled aircraft. In Proceedings of the 2015 10th Asian Control Conference (ASCC), Kota Kinabalu, Malaysia, 31 May 2015–3 June 2015; pp. 1–6. [Google Scholar] [CrossRef]
- Magnussen, Ø.; Ottestad, M.; Hovland, G. Multicopter Design Optimization and Validation. Model. Identif. Control A Nor. Res. Bull. 2015, 36, 67–79. [Google Scholar] [CrossRef]
- Gatti, M.; Giulietti, F.; Turci, M. Maximum endurance for battery-powered rotary-wing aircraft. Aerosp. Sci. Technol. 2015, 45, 174–179. [Google Scholar] [CrossRef]
- Zafar, S.; Gadalla, M. Evaluation of an Integrated Fuel Cell-PV Panel System as a Hybrid UAV Powerplant. In Proceedings of the ASME 2012 International Mechanical Engineering Congress and Exposition, Houston, TX, USA, 9–15 November 2012; pp. 1387–1392. [Google Scholar] [CrossRef]
- Yanik, S.N.; Ozyetis, E.; Ozcan, G.; Alemdaroğlu, N.; Kayran, A.; Kiran, E.; Ozcan, G. Propulsion system model of a mini UAV system. In Proceedings of the 2014 International Conference on Unmanned Aircraft Systems (ICUAS), Orlando, FL, USA, 27–30 May 2014; pp. 1073–1080. [Google Scholar] [CrossRef]
- Ampatis, C.; Papadopoulos, E. Parametric design and optimization of multi-rotor aerial vehicles. In Proceedings of the 2014 IEEE International Conference on Robotics and Automation (ICRA), Hong Kong, China, 31 May–7 June 2014; pp. 6266–6271. [Google Scholar] [CrossRef]
- Furrutter, M.K.; Meyer, J. Small fuel cell powering an unmanned aerial vehicle. In Proceedings of the AFRICON 2009, Nairobi, Kenya, 23–25 September 2009; pp. 1–6. [Google Scholar] [CrossRef]
- Bradley, T.H.; Moffitt, B.A.; Mavris, D.N.; Parekh, D.E. Development and experimental characterization of a fuel cell powered aircraft. J. Power Sources 2007, 171, 793–801. [Google Scholar] [CrossRef]
- Kontogiannis, S.G.; Ekaterinaris, J.A. Design, performance evaluation and optimization of a UAV. Aerosp. Sci. Technol. 2013, 29, 339–350. [Google Scholar] [CrossRef]
- Gadalla, M.; Zafar, S. Analysis of a hydrogen fuel cell-PV power system for small UAV. Int. J. Hydrogen Energy 2016, 41, 6422–6432. [Google Scholar] [CrossRef]
- Xu, Y.; Tong, C.; Li, H. Flight Control of a Quadrotor under Model Uncertainties. Int. J. Micro Air Veh. 2015, 7, 1–19. [Google Scholar] [CrossRef]
- Hoffmann, G.; Huang, H.; Waslander, S.; Tomlin, C. Quadrotor Helicopter Flight Dynamics and Control: Theory and Experiment. In Proceedings of the AIAA Guidance, Navigation and Control Conference and Exhibit, Hilton Head, SC, USA, 20–23 August 2007. [Google Scholar] [CrossRef]
- Eryk Brian Nice, Design of a Four Rotor Hovering Vehicle, in Faculty of the Graduate School; Cornell University: Ithaca, NY, USA, 2004.
- Driessens, S.; Pounds, P.E.I. Towards a more efficient quadrotor configuration. In Proceedings of the 2013 IEEE/RSJ International Conference on Intelligent Robots and Systems, Tokyo, Japan, 3–7 November 2013; pp. 1386–1392. [Google Scholar] [CrossRef]
- Pounds, P.; Mahony, R.; Corke, P. Modelling and control of a large quadrotor robot. Control. Eng. Pract. 2010, 18, 691–699. [Google Scholar] [CrossRef]
- Lee, B.; Park, P.; Kim, K.; Kwon, S. The flight test and power simulations of an UAV powered by solar cells, a fuel cell and batteries. J. Mech. Sci. Technol. 2014, 28, 399–405. [Google Scholar] [CrossRef]
- MotoCalc Projects. 2015. Available online: http://www.motocalc.com/data/project.html (accessed on 1 January 2022).
- AXI Motor Data. 2015. Available online: https://www.modelmotors.cz (accessed on 1 January 2022).
- Hacker-Motor-USA. Hacker Motor Application Table. 2016. Available online: https://hackermotorusa.com/comparison-chart/?v=75dfaed2dded (accessed on 1 January 2022).
- Citroni, R.; Di Paolo, F.; Livreri, P. A Novel Energy Harvester for Powering Small UAVs: Performance Analysis, Model Validation and Flight Results. Sensors 2019, 19, 1771. [Google Scholar] [CrossRef] [PubMed]
- Pham, K.L.; Leuchter, J.; Bystricky, R.; Andrle, M.; Pham, N.N.; Pham, V.T. The Study of Electrical Energy Power Supply System for UAVs Based on the Energy Storage Technology. Aerospace 2022, 9, 500. [Google Scholar] [CrossRef]
- Vijayanandh, R.; Prakash, R.A.; Manivel, R.; Kiran, P.; Sudharsan, R.; Kumar, G.R.; Raffik, R. Design and Parametric Study of Counter-Rotating Propeller of Unmanned Aerial Vehicles for High-Payload Applications based on CFD-MRF Approach. Int. J. Veh. Struct. Syst. 2022, 14, 840–848. [Google Scholar] [CrossRef]









| Type | Specific Energy (Wh/kg) | Nominal Voltage (V) | Recharging Cycles | Charging Time (h) | Self-Discharge (% per Month) |
|---|---|---|---|---|---|
| Lead | 30–50 | 2 | 1000 | 8–16 | 5 |
| Ni-Cd | 45–80 | 1.2 | 500 | 10–14 | 30 |
| Ni-Mh | 60–120 | 1.2 | 1000 | 2–4 | 20 |
| Li-Po | 100–130 | 3.7 | 5000 | 1–1.5 | 10 |
| Li-Ion | 110–160 | 3.2 | 4000 | 2–4 | 25 |
| Li-S | 250–600 | 2.1 | 1000 | - | 15 |
| Motor 1 | Motor 2 | Motor 3 | Average | ||
|---|---|---|---|---|---|
| Specification | Weight (g) | 19 | 56 | 52 | - |
| Resistance (Ω) | 7.7570 | 4.5475 | 7.3889 | - | |
| Minimum Current (A) | 0.08 | 0.05 | 0.035 | - | |
| Motor-V | 1.06 | 1.34 | 0.46 | 0.95 | |
| Error Percentage (%) | Motor–Back-EMF | 7.11 | 6.21 | 9.21 | 7.51 |
| Thrust | 6.22 | 1.61 | 4.52 | 4.12 |
| Propeller | Motor | Throttle | Average Error | ||
|---|---|---|---|---|---|
| 80% | 90% | Motor | Propeller | ||
| 10 × 4.5 | Motor 1 | 12.16 | 9.14 | 10.65 | 8.18 |
| Motor 2 | 7.81 | 3.61 | 5.71 | ||
| 11 × 4.7 | Motor 1 | 0.80 | 8.87 | 4.84 | 4.62 |
| Motor 2 | 5.59 | 3.23 | 4.41 | ||
| 11 × 5 | Motor 1 | 5.82 | 6.40 | 6.11 | 5.94 |
| Motor 2 | 6.44 | 5.08 | 5.76 | ||
| 12 × 4.5 | Motor 1 | 7.02 | 9.61 | 8.31 | 6.55 |
| Motor 2 | 2.31 | 7.24 | 4.78 | ||
| 13 × 4 | Motor 1 | 4.22 | 6.23 | 5.22 | 3.87 |
| Motor 2 | 0.48 | 4.56 | 2.52 | ||
| Reference | Motor Current | Motor Voltage | Propeller Thrust | System Efficiency | Endurance | Total Weight | Thrust/Weight | Original Propeller (in) | Proposed Propeller (in) | ||
|---|---|---|---|---|---|---|---|---|---|---|---|
| D | P | D | P | ||||||||
| Magnussen, Ottestad [34] | −23.35 | −0.08 | 43.01 | 4.17 | −18.93 | 0.82 | 44.11 | 10 | 5.5 | 11 | 5 |
| 33.38 | 16.33 | 3.20 | 0.44 | 50.11 | 1.71 | 4.93 | 14 | 11 | 13 | 7 | |
| 23.56 | 0.23 | 9.32 | 2.81 | 30.83 | 1.81 | 11.28 | 12 | 8 | 12 | 5.5 | |
| 31.84 | 12.86 | 22.93 | 12.82 | 46.71 | 1.71 | 25.00 | 14 | 11 | 13 | 6 | |
| Gatti, Giulietti [35] | 6.66 | 0.38 | 4.52 | 1.77 | 7.14 | −1.63 | 2.79 | 10 | 4.5 | 10 | 4 |
| Saedan and Puangmali [33] | 20.02 | 37.53 | 5.37 | 6.25 | 25.03 | 1.41 | 6.81 | 13 | 4 | 11 | 3 |
| Atlam and Kolhe [31] | 15.96 | 1.97 | 99.02 | 75.50 | 18.99 | 0.17 | 99.23 | 5 | 4.7 | 4.5 | 2 |
| 11.63 | 0.87 | 66.39 | 6.76 | 13.16 | −0.27 | 65.83 | 5 | 4.7 | 5.5 | 2.5 | |
| 11.57 | 0.59 | 66.13 | 6.44 | 13.08 | −0.28 | 65.57 | 5 | 4.7 | 5.5 | 2.5 | |
| Zafar and Gadalla [36] | 24.21 | 1.24 | 7.89 | 2.37 | 31.95 | 0.35 | 8.21 | 20 | 13 | 20 | 9 |
| Yanik, Ozyetis [37] | 23.39 | 5.03 | 0.96 | 5.20 | 30.53 | 5.28 | 6.51 | 12 | 8 | 11.5 | 6 |
| Gong and Verstraete [13] | 12.56 | 16.15 | 35.07 | 11.26 | 14.37 | 2.39 | 38.30 | 11 | 7 | 10.5 | 4.5 |
| Ampatis and Papadopoulos [38] | 51.60 | 101.66 | 23.99 | 58.59 | 106.60 | 28.40 | 73.06 | 12 | 8 | 7 | 3 |
| 51.64 | 51.76 | 23.74 | 31.07 | 106.79 | 18.51 | 51.76 | 9.5 | 8 | 7 | 3 | |
| Furrutter and Meyer [39] | 22.20 | 1.25 | 15.58 | 6.48 | 28.54 | 4.72 | 21.23 | 18 | 12 | 18 | 8 |
| Bradley, Moffitt [40] | 84.55 | 568.11 | 37.74 | 136.94 | 547.31 | 8.72 | 50.81 | 22 | 20 | 6 | 2 |
| Lindahl, Moog [32] | 20.04 | 56.29 | 3.38 | 10.68 | 25.06 | 6.28 | 10.24 | 27 | 13 | 21 | 10 |
| Kontogiannis and Ekaterinaris [41] | 22.48 | 108.96 | 33.96 | 19.87 | 29.00 | 2.76 | 37.68 | 13 | 7 | 9 | 4 |
| Gadalla and Zafar [42] | 34.15 | 20.16 | 5.15 | 6.62 | 51.85 | 2.21 | 7.46 | 20 | 13 | 18 | 8 |
| Xu, Tong [43] | 31.55 | 52.06 | 1.70 | 18.40 | 46.10 | 2.36 | 4.10 | 12 | 4.5 | 9 | 3 |
| Gabriel, Haomiao [44] | 30.00 | 60.03 | 23.55 | 22.20 | 42.86 | 1.52 | 25.38 | 10 | 4.5 | 7.5 | 2.5 |
| Nice [45] | 42.35 | 158.78 | 1.70 | 207.71 | 73.47 | 27.78 | 40.72 | 18 | 6 | 9 | 3 |
| Driessens and Pounds [46] | 4.96 | 208.97 | 42.79 | 5.09 | 5.22 | 3.17 | 47.38 | 18 | 6.1 | 11 | 4 |
| −6.38 | −20.01 | 2.13 | 21.02 | −6.00 | 5.44 | 7.95 | 4 | 2.5 | 4.5 | 3 | |
| 1.39 | 149.73 | 12.06 | 4.71 | 1.41 | 4.23 | 16.94 | 7 | 4 | 4.5 | 3.5 | |
| Pounds, Mahony [47] | 64.67 | 279.26 | 0.01 | 6.73 | 183.06 | 4.16 | 4.28 | 13 | 7 | 6 | 2 |
| Lee, Park [48] | 51.64 | 60.18 | 11.17 | 13.61 | 106.76 | 5.33 | 17.35 | 21 | 13 | 16 | 5.5 |
| Motocalc Projects andShephard UAV Magazine [49] | 12.90 | 0.94 | 22.78 | 4.66 | 14.81 | 37.36 | 95.89 | 4.9 | 4.3 | 5 | 3 |
| 40.15 | 6.50 | 13.49 | 24.70 | 67.08 | 0.37 | 13.84 | 5 | 4 | 4.5 | 2 | |
| 51.60 | 177.66 | 20.10 | 164.29 | 106.59 | 4.18 | 25.26 | 12 | 8 | 5 | 3 | |
| 20.71 | 68.45 | 44.76 | 8.73 | 26.13 | 0.85 | 45.91 | 7 | 4 | 5.5 | 2 | |
| 31.48 | 17.74 | 14.10 | 42.07 | 45.93 | 0.00 | 14.03 | 5.5 | 6 | 4.5 | 3.5 | |
| (AXI Motors) [50] | 15.68 | 1.52 | 10.50 | 3.32 | 18.59 | 0.00 | 10.43 | 7 | 4 | 7 | 3 |
| 24.57 | 13.33 | 50.21 | 12.14 | 32.58 | −0.98 | 48.66 | 9 | 6 | 9 | 3 | |
| 49.74 | 16.02 | 20.46 | 20.79 | 98.97 | 2.07 | 22.93 | 15 | 10 | 14 | 4 | |
| 28.63 | 17.62 | 17.48 | 20.02 | 40.12 | 1.40 | 19.07 | 18 | 10 | 17 | 6 | |
| 14.98 | 1.28 | 5.85 | 2.47 | 17.62 | −0.31 | 5.46 | 22 | 10 | 22 | 8 | |
| Hacker-Motor-USA [51] | 32.60 | 38.63 | 28.24 | 32.06 | 48.37 | 1.57 | 30.20 | 7 | 4 | 5.5 | 2 |
| 9.97 | 28.38 | 13.50 | 8.55 | 11.07 | −2.23 | 10.96 | 8 | 3.8 | 7 | 3 | |
| 8.49 | 24.06 | 6.88 | 5.45 | 9.27 | 0.41 | 7.26 | 9 | 4.7 | 8 | 4 | |
| 33.09 | 56.13 | 14.62 | 23.89 | 49.46 | 4.41 | 19.84 | 14 | 7 | 11 | 4 | |
| 17.80 | 18.79 | 2.12 | 21.54 | 21.66 | 7.61 | 10.47 | 22 | 10 | 20 | 8 | |
| Throttle Setting in Percentage Rate | Experimental Outcomes—Thrust (Grams) | Through the Proposed Design Framework Model—Thrust (Grams) |
|---|---|---|
| 25% | 22 | 24 |
| 50% | 78 | 80 |
| 75% | 115 | 116 |
| 100% | 200 | 198 |
Disclaimer/Publisher’s Note: The statements, opinions and data contained in all publications are solely those of the individual author(s) and contributor(s) and not of MDPI and/or the editor(s). MDPI and/or the editor(s) disclaim responsibility for any injury to people or property resulting from any ideas, methods, instructions or products referred to in the content. |
© 2023 by the authors. Licensee MDPI, Basel, Switzerland. This article is an open access article distributed under the terms and conditions of the Creative Commons Attribution (CC BY) license (https://creativecommons.org/licenses/by/4.0/).
Share and Cite
Kulanthipiyan, S.; Rajendran, P.; Raja, V. Multi-Perspective Investigations Based Design Framework of an Electric Propulsion System for Small Electric Unmanned Aerial Vehicles. Drones 2023, 7, 184. https://doi.org/10.3390/drones7030184
Kulanthipiyan S, Rajendran P, Raja V. Multi-Perspective Investigations Based Design Framework of an Electric Propulsion System for Small Electric Unmanned Aerial Vehicles. Drones. 2023; 7(3):184. https://doi.org/10.3390/drones7030184
Chicago/Turabian StyleKulanthipiyan, Surenther, Parvathy Rajendran, and Vijayanandh Raja. 2023. "Multi-Perspective Investigations Based Design Framework of an Electric Propulsion System for Small Electric Unmanned Aerial Vehicles" Drones 7, no. 3: 184. https://doi.org/10.3390/drones7030184
APA StyleKulanthipiyan, S., Rajendran, P., & Raja, V. (2023). Multi-Perspective Investigations Based Design Framework of an Electric Propulsion System for Small Electric Unmanned Aerial Vehicles. Drones, 7(3), 184. https://doi.org/10.3390/drones7030184

