Fractional Calculus in Nuclear Multistep Decay: Analytical Solutions, Existence and Uniqueness Analysis of the Actinium Series
Abstract
1. Introduction
2. Preliminaries
3. Existence and Uniqueness
4. Principal Concepts of the Methods
4.1. The Temimi–Ansari Method
4.2. The Sumudu Residual Power Series Method
- First: Using the ST on Equation (21) as,
- Second: Using the inverse function for ST in Equation (28) with the initial condition , we obtain
- Third: Thus, the form of the algorithm may be thought of as
- Finally: It is possible to express the Sumudu residual’s function as
5. Analytical Solution of the Fractional Nuclear Radioactive Series Equations
5.1. Approximate Solution by SRPSM
5.2. Approximate Solution by TAM
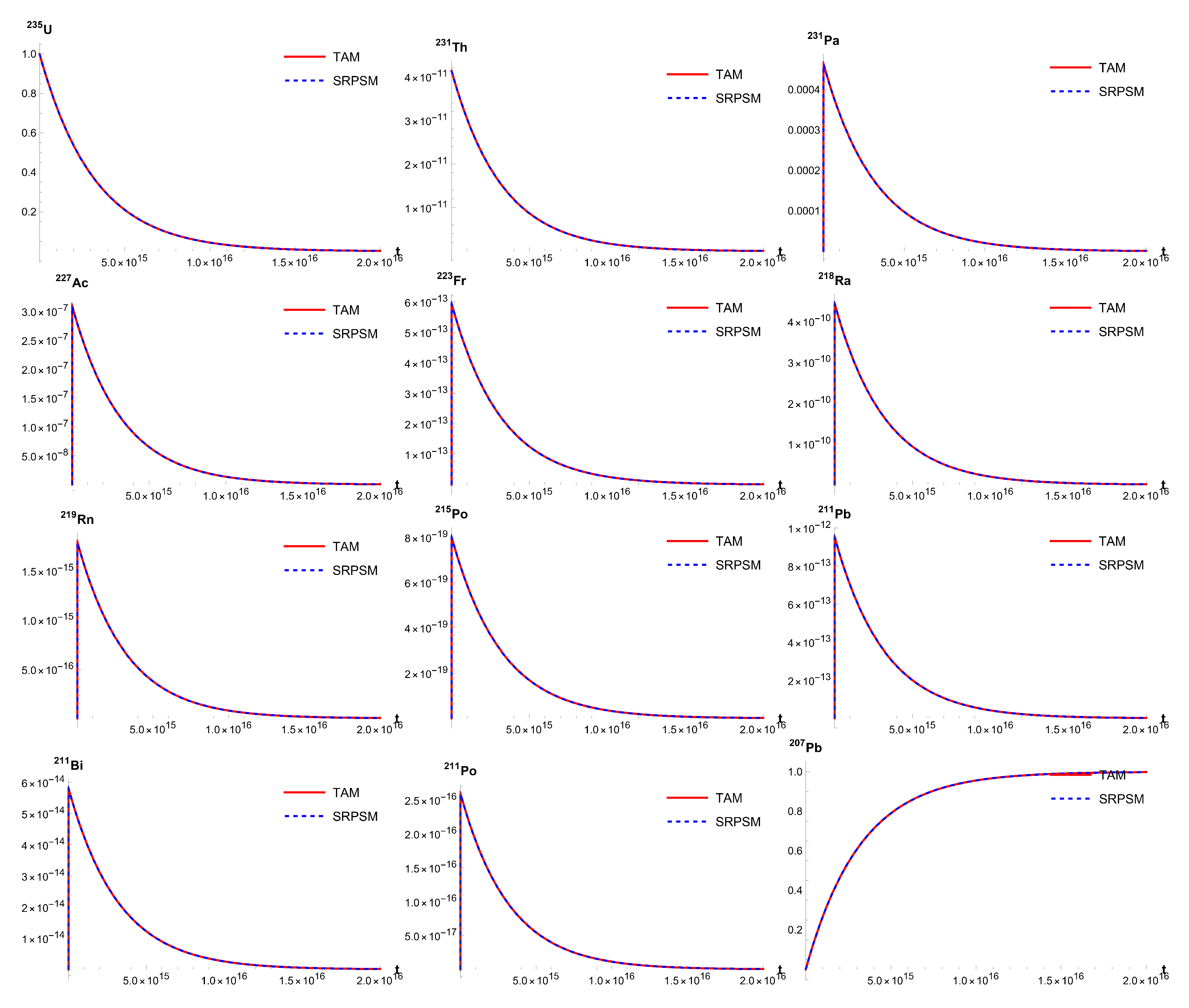
6. Numerical Results and Discussion
7. Conclusions
Author Contributions
Funding
Data Availability Statement
Conflicts of Interest
References
- Arafa, A.A.; Hagag, A.M.S. A different approach for study some fractional evolution equations. Anal. Math. Phys. 2021, 11, 162. [Google Scholar] [CrossRef]
- Kuzenov, V.V.; Ryzhkov, S.V.; Varaksin, A.Y. Development of a method for solving elliptic differential equations based on a nonlinear compact-polynomial scheme. J. Comput. Appl. Math. 2024, 451, 116098. [Google Scholar] [CrossRef]
- Sultana, M.; Arshad, U.; Khalid, M.; Akgül, A.; Albalawi, W.; Zahran, H.Y. A New Iterative Predictor-Corrector Algorithm for Solving a System of Nuclear Magnetic Resonance Flow Equations of Fractional Order. Fractal Fract. 2022, 6, 91. [Google Scholar] [CrossRef]
- Lilley, J.S. Nuclear Physics: Principles and Applications; Wiley: New York, NY, 2001; pp. 18–19. [Google Scholar]
- Basdevant, J.; Rich, J.; Spiro, M. Fundamentals in Nuclear Physics; Springer: Berlin/Heidelberg, Germany, 2005; ISBN 0-387-01672-4. [Google Scholar]
- Krane, K. Introductory Nuclear Physics, 3rd ed.; John Wiley & Sons: Boston, MA, USA, 1987. [Google Scholar]
- Martin, B. Nuclear and Particle Physics; John Wiley & Sons: Boston, MA, USA, 2006. [Google Scholar]
- Lamarsh, J. Introduction to Nuclear Engineering, 2nd ed.; Addison-Wesley: Reading, MA, USA, 1983. [Google Scholar]
- Parovik, R.I. Model radioactive radon decay. Vestnik KRAUNC. Fiz.-Mat. Nauk. 2012, 1, 18–23. [Google Scholar]
- Caputo, M.; Fabrizio, M. On the notion of fractional derivative and applications to the hysteresis phenomena. Meccanica 2017, 52, 3043–3052. [Google Scholar] [CrossRef]
- Novozhenova, O.G. Life And Science of Alexey Gerasimov, One of the Pioneers of Fractional Calculus in Soviet Union. Fract. Calc. Appl. Anal. 2017, 20, 790–809. [Google Scholar] [CrossRef]
- Shqair, M. Construction of the analytical solution of Uranium nuclear radioactive series. Results Phys. 2024, 67, 108062. [Google Scholar] [CrossRef]
- Oliveira, L.; Damasceno, M.; Barros, C. Application of the Laplace transform method for computational modeling of radioactive decay series. Kerntechnik 2012, 77, 64–67. [Google Scholar]
- Elhag, A.E.; Osman, K.T. Applications of Laplace Transform in Successive Radioactive Decay of Nucleus. Int. J. Nov. Res. Phys. Chem. Math. 2021, 8, 1–3. [Google Scholar]
- Zhou, Z.; Yan, D.; Zhao, Y.; Chai, Z. Kinetics analysis and quantitative calculations for the successive radioactive decay process. Nucl. Phys. A 2015, 933, 143–153. [Google Scholar] [CrossRef]
- Aboanber, A.; Nahla, A.; Aljawazneh, S. Fractional two energy groups matrix representation for nuclear reactor dynamics with an external source. Ann. Nucl. Energy 2021, 153, 108062. [Google Scholar] [CrossRef]
- Rguigui, H.; Elghribi, M. Separation principle for Caputo–Hadamard fractional-order fuzzy systems. Asian J. Control, 2025; early view. [Google Scholar] [CrossRef]
- Rguigui, H.; Elghribi, M. Practical stabilization for a class of tempered fractional-order nonlinear fuzzy systems. Asian J. Control, 2025; early view. [Google Scholar] [CrossRef]
- Al-Jawary, M.A. A semi-analytical iterative method for solving nonlinear thin film flow problems. Chaos Solitons Fractals 2017, 99, 52–56. [Google Scholar] [CrossRef]
- Alqahtani, Z.; Hagag, A.E. A fractional numerical study on a plant disease model with replanting and preventive treatment. Métodos Numé Ricos Para CáLculo Diseño Ing. Rev. Int. 2023, 39, 27. [Google Scholar] [CrossRef]
- Temimi, H.; Ansari, A.R. A semi-analytical iterative technique for solving nonlinear problems. Comput. Math. Appl. 2011, 61, 203–210. [Google Scholar] [CrossRef]
- Rao, A.; Vats, R.K.; Yadav, S. Numerical study of nonlinear time fractional Caudrey Dodd Gibbon Sawada Kotera equation arising in propagation of waves. Chaos Solitons Fractals 2024, 184, 114941. [Google Scholar] [CrossRef]
- Shqair, M.; Alqahtani, Z.; Hagag, A. Applying Two Fractional Methods for Studying a Novel General Formula of Delayed-Neutron-Affected Nuclear Reactor Equations. Fractal Fract. 2025, 9, 246. [Google Scholar] [CrossRef]
- Nadeem, M.; Alsayaad, Y. Analytical study of one dimensional time fractional Schrodinger problems arising in quantum mechanics. Sci. Rep. 2024, 14, 12503. [Google Scholar] [CrossRef] [PubMed]
- Podlubny, I. Fractional Differential Equations: An Introduction to Fractional Derivatives, Fractional Differential Equations, to Methods of Their Solution and Some of Their Applications; Elsevier: Amsterdam, The Netherlands, 1998; Volume 198. [Google Scholar]
- International Atomic Energy Agency. Measurement and Calculation of Radon Releases from NORM Residues; Technical Reports Series No. 474; IAEA: Vienna, Austria, 2013. [Google Scholar]






| Nucleus | |||
|---|---|---|---|
| 1 | |||
| 2 | |||
| 3 | |||
| 4 | |||
| 5 | |||
| 6 | |||
| 7 | |||
| 8 | |||
| 9 | |||
| 10 | 3.9600000000 | ||
| 11 | |||
| 12 | |||
| 13 | |||
| 14 | |||
| 15 | STABLE | ||
| 16 | |||
| 17 | |||
| Case 1 | Case 2 | ||||
|---|---|---|---|---|---|
| Nucleus | t | Parameter | Nucleus | t | Parameter |
| 1.000000000 | 1.000000000 | ||||
| 1.23 × | |||||
| 1.23 × | |||||
| 0.998000000 | 0.998000000 | ||||
| Case 3 | Case 4 | ||||
|---|---|---|---|---|---|
| Nucleus | t | Parameter | Nucleus | t | Parameter |
| 1.000000000 | 1.000000000 | ||||
| 1.23 | |||||
| 1.23 | |||||
| 5.79047 | |||||
| 0.998000000 | 0.998000000 | ||||
Disclaimer/Publisher’s Note: The statements, opinions and data contained in all publications are solely those of the individual author(s) and contributor(s) and not of MDPI and/or the editor(s). MDPI and/or the editor(s) disclaim responsibility for any injury to people or property resulting from any ideas, methods, instructions or products referred to in the content. |
© 2025 by the authors. Licensee MDPI, Basel, Switzerland. This article is an open access article distributed under the terms and conditions of the Creative Commons Attribution (CC BY) license (https://creativecommons.org/licenses/by/4.0/).
Share and Cite
Shqair, M.; Almuneef, A.; Jaradat, E.; Zarin, R.; Hagag, A. Fractional Calculus in Nuclear Multistep Decay: Analytical Solutions, Existence and Uniqueness Analysis of the Actinium Series. Fractal Fract. 2025, 9, 601. https://doi.org/10.3390/fractalfract9090601
Shqair M, Almuneef A, Jaradat E, Zarin R, Hagag A. Fractional Calculus in Nuclear Multistep Decay: Analytical Solutions, Existence and Uniqueness Analysis of the Actinium Series. Fractal and Fractional. 2025; 9(9):601. https://doi.org/10.3390/fractalfract9090601
Chicago/Turabian StyleShqair, Mohammed, Areej Almuneef, Emad Jaradat, Rahat Zarin, and Ahmed Hagag. 2025. "Fractional Calculus in Nuclear Multistep Decay: Analytical Solutions, Existence and Uniqueness Analysis of the Actinium Series" Fractal and Fractional 9, no. 9: 601. https://doi.org/10.3390/fractalfract9090601
APA StyleShqair, M., Almuneef, A., Jaradat, E., Zarin, R., & Hagag, A. (2025). Fractional Calculus in Nuclear Multistep Decay: Analytical Solutions, Existence and Uniqueness Analysis of the Actinium Series. Fractal and Fractional, 9(9), 601. https://doi.org/10.3390/fractalfract9090601

