Deriving Hermite–Hadamard-Type Inequalities via Stochastic k-Caputo Fractional Derivatives
Abstract
1. Introduction
2. Preliminaries
3. Hermite–Hadamard Inequality
4. Midpoint-Type Inequalities
5. Trapezium-Type Inequalities
6. Example and Application
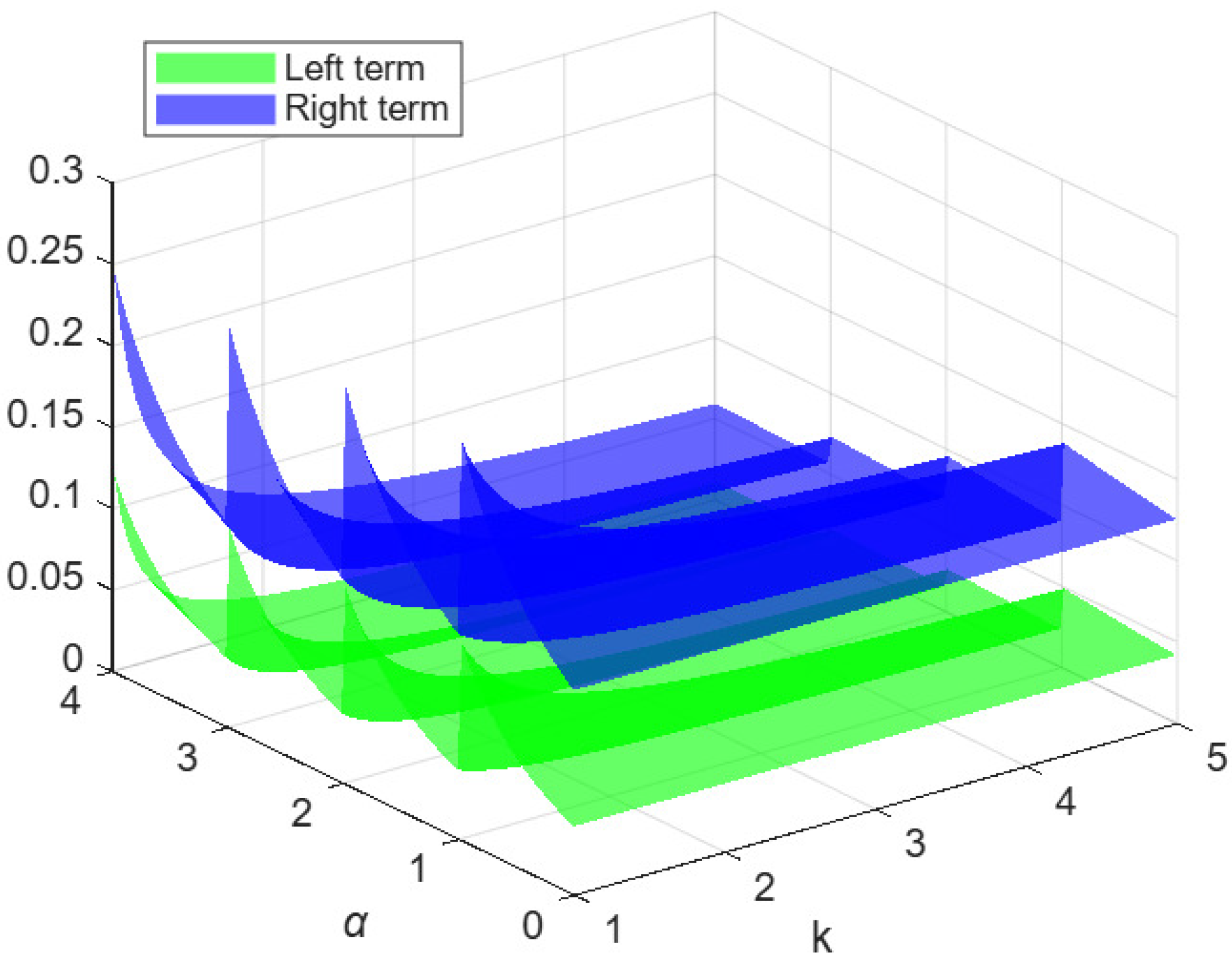
6.1. Numerical Example
6.2. Application in Information Theory
7. Conclusions
Author Contributions
Funding
Data Availability Statement
Conflicts of Interest
References
- Lakhdari, A.; Budak, H.; Mlaiki, N.; Meftah, B.; Abdeljawad, T. New insights on fractal-fractional integral inequalities: Hermite–Hadamard and Milne estimates. Chaos Solitons Fractals 2025, 193, 116087. [Google Scholar] [CrossRef]
- Li, H.; Meftah, B.; Saleh, W.; Xu, H.; Kiliçman, A.; Lakhdari, A. Further Hermite–Hadamard-type inequalities for fractional integrals with exponential kernels. Fractal Fract. 2024, 8, 345. [Google Scholar] [CrossRef]
- Saleh, W.; Meftah, B.; Awan, M.U.; Lakhdari, A. On Katugampola fractional multiplicative Hermite–Hadamard-type inequalities. Mathematics 2025, 13, 1575. [Google Scholar] [CrossRef]
- Lakhdari, A.; Saleh, W. Multiplicative fractional Hermite–Hadamard-type inequalities in G-calculus. Mathematics 2025, 13, 3426. [Google Scholar] [CrossRef]
- Liu, C.; Gong, Z.; Yu, C.; Wang, S.; Teo, K.L. Optimal control computation for nonlinear fractional time-delay systems with state inequality constraints. J. Optim. Theory Appl. 2021, 191, 83–117. [Google Scholar] [CrossRef]
- Yi, X.; Liu, C.; Cheong, H.T.; Teo, K.L.; Wang, S. A third-order numerical method for solving fractional ordinary differential equations. AIMS Math. 2024, 9, 21125–21143. [Google Scholar] [CrossRef]
- Liu, C.; Yi, X.; Feng, Y. Modelling and parameter identification for a two-stage fractional dynamical system in microbial batch process. Nonlinear Anal. Model. Control 2022, 27, 350–367. [Google Scholar] [CrossRef]
- Caputo, M. Linear models of dissipation whose Q is almost frequency independent II. Geophys. J. R. Astron. Soc. 1967, 13, 529–539. [Google Scholar] [CrossRef]
- Farid, G.; Naqvi, S.; U Rehman, A. A version of the Hadamard inequality for Caputo fractional derivatives and related results. RGMIA Res. Rep. Collect 2017, 20, 59. [Google Scholar]
- Farid, G.; Javed, A.; U Rehman, A. On Hadamard inequalities for n-times differentiable functions which are relative convex via Caputo k-fractional derivatives. Nonlinear Anal. Forum 2017, 22, 17–28. [Google Scholar]
- Díaz, R.; Pariguan, E. On hypergeometric functions and Pochhammer k-symbol. Divulg. Mat. 2007, 15, 179–192. [Google Scholar]
- Farid, G.; Javed, A.; Ur Rehman, A.; Qureshi, M.I. On Hadamard-type inequalities for differentiable functions via Caputo k-fractional derivatives. Cogent Math. 2017, 4, 1355429. [Google Scholar] [CrossRef]
- Allen, L.J.S. An Introduction to Stochastic Processes with Applications to Biology, 2nd ed.; CRC Press: Boca Raton, FL, USA, 2011. [Google Scholar]
- Bhattacharya, R.N.; Waymire, E.C. Stochastic Processes with Applications; reprint of the 1990 original, Classics in Applied Mathematics; SIAM: Philadelphia, PA, USA, 2009; p. 61. [Google Scholar]
- Nikodem, K. On convex stochastic processes. Aequationes Math. 1980, 20, 184–197. [Google Scholar] [CrossRef]
- Kotrys, D. Hermite-Hadamard inequality for convex stochastic processes. Aequationes Math. 2012, 83, 143–151. [Google Scholar] [CrossRef]
- Materano, J.; Merentes, N.; Valera-López, M. Some estimates on the Simpson’s type inequalities through s-convex and quasi-convex stochastic processes. Math. Aeterna 2015, 5, 673–705. [Google Scholar]
- Materano, J.; Merentes, N.; Valera-López, M. On Ostrowskis type inequalities via convex, s-convex and quasi-convex stochastic processes. Math. Aeterna 2016, 6, 47–85. [Google Scholar]
- Agahi, H.; Babakhani, A. On fractional stochastic inequalities related to Hermite-Hadamard and Jensen types for convex stochastic processes. Aequationes Math. 2016, 90, 1035–1043. [Google Scholar] [CrossRef]
- Dengn, J.; Wang, J. Fractional Hermite-Hadamard inequalities for (α,m)-logarithmically convex functions. J. Inequal. Appl. 2013, 2013, 364. [Google Scholar] [CrossRef]
- Afzaln, W.; Botmart, T. Some novel estimates of Jensen and Hermite-Hadamard inequalities for h-Godunova-Levin stochastic processes. AIMS Math. 2023, 8, 7277–7291. [Google Scholar] [CrossRef]
- Meftah, B.; Benchettah, D.C.; Saleh, W.; Lakhdari, A. On k-Riemann–Liouville Maclaurin-type inequalities for s-convex stochastic processes. Math. Methods Appl. Sci. 2025. [Google Scholar] [CrossRef]
- Sharma, N.; Mishra, R.; Hamdi, A. Hermite–Hadamard type integral inequalities for multidimensional general h-harmonic preinvex stochastic processes. Comm. Statist. Theory Methods 2022, 51, 6719–6740. [Google Scholar] [CrossRef]
- Hernández, J.E.; García, J.F.G. Hermite-Hadamard type inequalities, convex stochastic processes and Katugampola fractional integral. Rev. Integr. Temas Mat. 2018, 36, 133–149. [Google Scholar] [CrossRef]
- Hernández, J.E.H.; Gomez, J.F. Hermite-Hadamard type inequalities for (m, h1, h2)-convex stochastic processes using Katugampola fractional integral. Rev. Mat. Univ. Atl. 2019, 6, 17–32. [Google Scholar]
- Set, E.; Sarıkaya, M.Z.; Tomar, M. Hermite-Hadamard type inequalities for coordinates convex stochastic processes. Math. Aeterna 2015, 5, 363–382. [Google Scholar]
- Jarad, F.; Sahoo, S.K.; Nisar, K.S.; Treanta, S.; Emadifar, H.; Botmart, T. New stochastic fractional integral and related inequalities of Jensen-Mercer and Hermite-Hadamard-Mercer type for convex stochastic processes. J. Inequal. Appl. 2023, 51, 18. [Google Scholar] [CrossRef]
- Afzal, W.; Aloraini, N.M.; Abbas, M.; Ro, J.S.; Zaagan, A.A. Some novel Kulisch-Miranker type inclusions for a generalized class of Godunova-Levin stochastic processes. AIMS Math. 2024, 9, 5122–5146. [Google Scholar] [CrossRef]
- Sharma, N.; Mishra, R.; Hamdi, A. On strongly generalized convex stochastic processes. Comm. Statist. Theory Methods 2024, 53, 2908–2923. [Google Scholar] [CrossRef]
- Rashid, S.; Noor, M.A.; Noor, K.I. Caputo fractional derivatives and inequalities via preinvex stochastic processes. Filomat 2023, 37, 6569–6584. [Google Scholar] [CrossRef]
- Sobczyk, K. Stochastic Differential Equations: With Applications to Physics and Engineering; Springer Science & Business Media: Berlin/Heidelberg, Germany, 2013; Volume 40. [Google Scholar]
- Lin, J. Divergence measures based on the Shannon entropy. IEEE Trans. Inf. Theory 1991, 37, 145–151. [Google Scholar] [CrossRef]
- Shioya, H.; Da-Te, T. A generalization of Lin divergence and the derivation of a new information divergence. Electron. Commun. Jpn. 1995, 78, 34–40. [Google Scholar] [CrossRef]
- Agahi, H.; Yadollahzadeh, M. A generalization of HH f-divergence. J. Comput. Appl. Math. 2018, 343, 309–317. [Google Scholar] [CrossRef]
- Agahi, H.; Yadollahzadeh, M. Some stochastic HH-divergences in information theory. Aequationes Math. 2018, 92, 1051–1059. [Google Scholar] [CrossRef]


| LHS | RHS | LHS | RHS | LHS | RHS | LHS | RHS | |
|---|---|---|---|---|---|---|---|---|
| 0.5 | 0.0667 | 0.1667 | 0.0519 | 0.1429 | 0.0481 | 0.1364 | 0.0464 | 0.1333 |
| 1.0 | 0.0417 | 0.1250 | 0.0286 | 0.1000 | 0.0256 | 0.0938 | 0.0242 | 0.0909 |
| 1.5 | 0.0667 | 0.1667 | 0.0342 | 0.1111 | 0.0286 | 0.1000 | 0.0263 | 0.0952 |
| 2.0 | 0.0417 | 0.1250 | 0.0208 | 0.0833 | 0.0173 | 0.0750 | 0.0159 | 0.0714 |
| 2.5 | 0.0667 | 0.1667 | 0.0242 | 0.0909 | 0.0189 | 0.0789 | 0.0169 | 0.0741 |
| 3.0 | 0.0417 | 0.1250 | 0.0159 | 0.0714 | 0.0125 | 0.0625 | 0.0112 | 0.0588 |
| 3.5 | 0.0667 | 0.1667 | 0.0181 | 0.0769 | 0.0135 | 0.0652 | 0.0118 | 0.0606 |
| LHS | RHS | LHS | RHS | LHS | RHS | LHS | RHS | |
|---|---|---|---|---|---|---|---|---|
| 0.5 | 0.0583 | 0.0833 | 0.0731 | 0.1071 | 0.0769 | 0.1136 | 0.0786 | 0.1167 |
| 1.0 | 0.0833 | 0.1250 | 0.0964 | 0.1500 | 0.0994 | 0.1562 | 0.1008 | 0.1591 |
| 1.5 | 0.0583 | 0.0833 | 0.0908 | 0.1389 | 0.0964 | 0.1500 | 0.0987 | 0.1548 |
| 2.0 | 0.0833 | 0.1250 | 0.1042 | 0.1667 | 0.1077 | 0.1750 | 0.1091 | 0.1786 |
| 2.5 | 0.0583 | 0.0833 | 0.1008 | 0.1591 | 0.1061 | 0.1711 | 0.1081 | 0.1759 |
| 3.0 | 0.0833 | 0.1250 | 0.1091 | 0.1786 | 0.1125 | 0.1875 | 0.1138 | 0.1912 |
| 3.5 | 0.0583 | 0.0833 | 0.1069 | 0.1731 | 0.1115 | 0.1848 | 0.1132 | 0.1894 |
Disclaimer/Publisher’s Note: The statements, opinions and data contained in all publications are solely those of the individual author(s) and contributor(s) and not of MDPI and/or the editor(s). MDPI and/or the editor(s) disclaim responsibility for any injury to people or property resulting from any ideas, methods, instructions or products referred to in the content. |
© 2025 by the authors. Licensee MDPI, Basel, Switzerland. This article is an open access article distributed under the terms and conditions of the Creative Commons Attribution (CC BY) license (https://creativecommons.org/licenses/by/4.0/).
Share and Cite
Alruwaily, Y.; Fakhfakh, R.; Alomani, G.; Alzahrani, R.; Ben Makhlouf, A. Deriving Hermite–Hadamard-Type Inequalities via Stochastic k-Caputo Fractional Derivatives. Fractal Fract. 2025, 9, 757. https://doi.org/10.3390/fractalfract9120757
Alruwaily Y, Fakhfakh R, Alomani G, Alzahrani R, Ben Makhlouf A. Deriving Hermite–Hadamard-Type Inequalities via Stochastic k-Caputo Fractional Derivatives. Fractal and Fractional. 2025; 9(12):757. https://doi.org/10.3390/fractalfract9120757
Chicago/Turabian StyleAlruwaily, Ymnah, Raouf Fakhfakh, Ghadah Alomani, Rabab Alzahrani, and Abdellatif Ben Makhlouf. 2025. "Deriving Hermite–Hadamard-Type Inequalities via Stochastic k-Caputo Fractional Derivatives" Fractal and Fractional 9, no. 12: 757. https://doi.org/10.3390/fractalfract9120757
APA StyleAlruwaily, Y., Fakhfakh, R., Alomani, G., Alzahrani, R., & Ben Makhlouf, A. (2025). Deriving Hermite–Hadamard-Type Inequalities via Stochastic k-Caputo Fractional Derivatives. Fractal and Fractional, 9(12), 757. https://doi.org/10.3390/fractalfract9120757

