The Unbalanced Control Research of Fractional-Order Cascaded H-Bridge Multilevel STATCOM
Abstract
1. Introduction
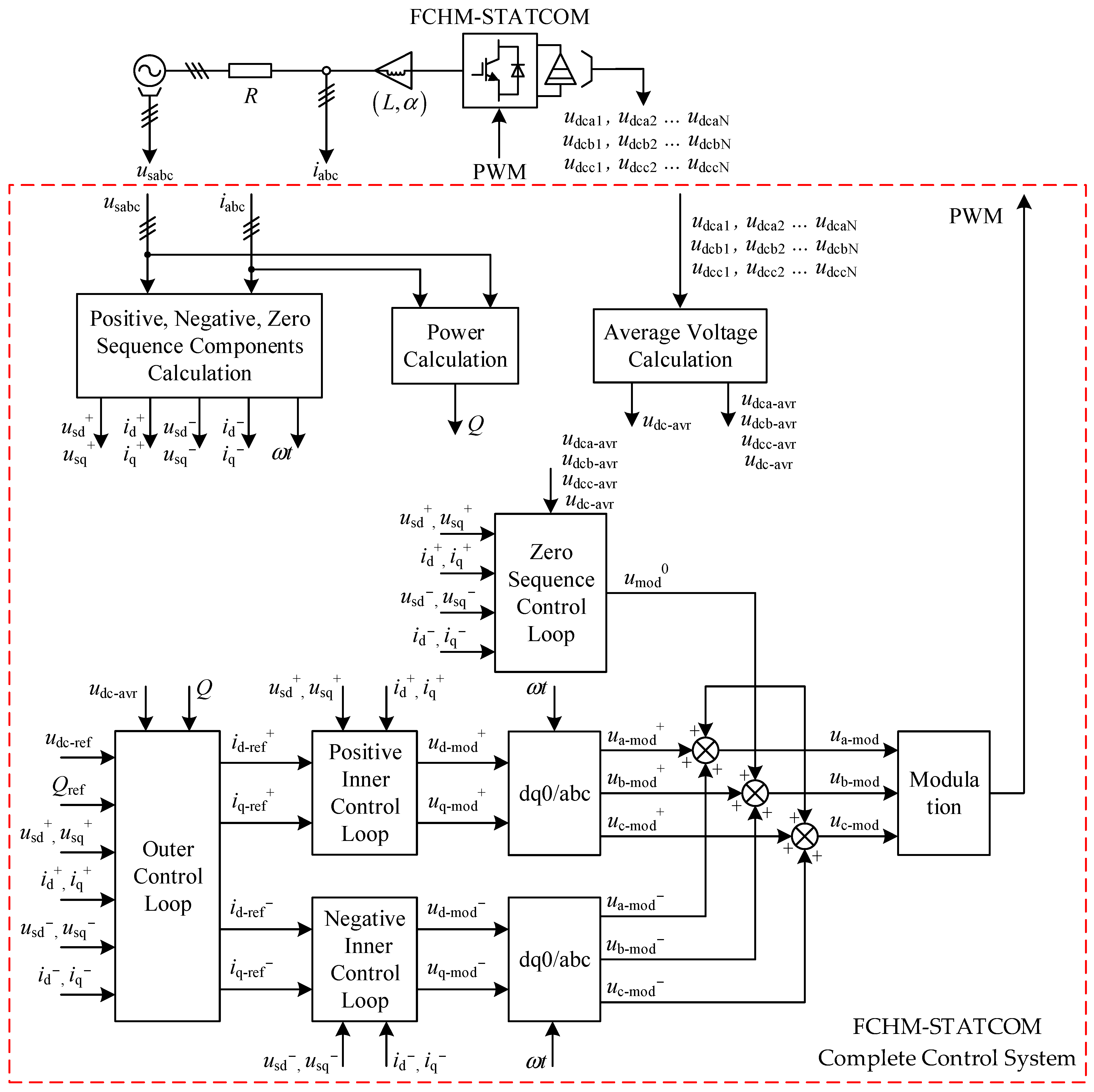
- A calculation link to obtain the positive-, negative-, and zero-sequence components of grid voltages and FCHM-STATCOM currents;
 - A negative-sequence inner control loop alongside the original inner control loop, and the original loop now has been applied as the positive-sequence inner control loop;
 - An inter-phase balancing control loop based on the injecting zero-sequence voltage strategy for balancing average submodule capacitance voltages of each arm.
 
2. Model and Basic Control System of the FCHM-STATCOM
2.1. The FCHM-STATCOM Mathematical Model
2.2. The FCHM-STATCOM Basic Control System
3. Design of the FCHM-STATCOM Complete Control Strategy
3.1. A Brief Introduction to the Symmetrical Component Methodology
3.2. The Structure of the Complete Control System and Its Outer Control Loop
3.3. The Negative-Sequence Inner Control Loop
3.4. The Inter-Phases Balancing Control Loop
4. Digital Simulation
5. Conclusions
- (1)
 - Based on the existing CHM-STATCOM control theories for unbalanced operative situations, this paper successfully introduces active power oscillation elimination (APOE), reactive power oscillation elimination (RPOE), and balanced positive-sequence current (BPSC) injection reference values’ calculation strategies into the FCHM-STATCOM complete control system, making it capable of eliminating double-frequency active or reactive power oscillations or maintaining currents’ output balance under unbalanced operative situations.
 - (2)
 - Based on the symmetrical component methodology, this paper obtains the relationship equations of the negative-sequence components in the FCHM-STATCOM mathematical model. Then, based on the Caputo fractional-order differential definition, the fractional-order differential form of the Park transformation matrix for negative-sequence components is obtained. Finally, the structure of the inner control loop in the FCHM-STATCOM complete control system proposed in this paper is constructed according to the relationship equations of the negative-sequence components of the FCHM-STATCOM mathematical model in the dq0 rotating coordinate system.
 - (3)
 - Having introduced the zero-sequence modulation voltage-injecting strategy into the FCHM-STATCOM complete control system, an inter-phase balancing control loop is constructed. This control loop makes the FCHM-STATCOM complete control system capable of effectively balancing the average voltage of submodule capacitances of each arm under unbalanced operative situations.
 - (4)
 - Conducting a series of simulations for the FCHM-STATCOM under unbalanced operative situations and the results indicate that the constructed FCHM-STATCOM complete control system is able to regulate its negative-sequence currents according to different control objectives and balance its arm operation under unbalanced operative situations. Under the APOE and RPOE strategies, the amplitude of the specified kind of FCHM-STATCOM power oscillations drops to 0.01 p.u. from the maximum value of 0.08 p.u.; under the BPSC strategy, the deviation between the maximum and minimum waveform amplitude in the FCHM-STATCOM currents drops to 0.04 p.u. from 0.18 p.u. under the other strategies. The inter-phase balancing control loop is capable of eliminating the drift of the average voltage of the submodule capacitance compared to the maximum drift of 0.4 p.u. under the situation where it does not operate.
 
Author Contributions
Funding
Data Availability Statement
Conflicts of Interest
References
- Podlubny, I. Fractional Differential Equations; Academic: New York, NY, USA, 1999. [Google Scholar]
 - Mandelbrot, B.B. The Fractal Geometry of Nature; Macmillan: New York, NY, USA, 1983. [Google Scholar]
 - Oustaloup, A.; Bansard, M. First generation CRONE control. In Proceedings of the IEEE Systems Man and Cybernetics Conference-SMC, Le Touquet, France, 17–20 October 1993; pp. 130–135. [Google Scholar]
 - Oustaloup, A.; Mathieu, B.; Lanusse, P. Second generation CRONE control. In Proceedings of the IEEE Systems Man and Cybernetics Conference-SMC, Le Touquet, France, 17–20 October 1993; pp. 136–142. [Google Scholar]
 - Lanusse, P.; Oustaloup, A.; Mathieu, B. Third generation CRONE control. In Proceedings of the IEEE Systems Man and Cybernetics Conference-SMC, Le Touquet, France, 17–20 October 1993; pp. 149–155. [Google Scholar]
 - Altet, O.; Moreau, X.; Moze, M.; Lanusse, P.; Oustaloup, A. Principles and synthesis of hydractive CRONE suspension. Nonlinear Dyn. 2004, 38, 435–459. [Google Scholar] [CrossRef]
 - Victor, S.; Melchior, P.; Malti, R.; Oustaloup, A. Path tracking with flatness and CRONE control for fractional systems: Thermal application. IFAC Proc. Vol. (IFAC-PapersOnline) 2011, 18 Pt 1, 10818–10823. [Google Scholar] [CrossRef]
 - Morand, A.; Moreau, X.; Melchior, P.; Moze, M. Robust cruise control using CRONE approach. IFAC Proc. Vol. (IFAC-PapersOnline) 2013, 46, 468–473. [Google Scholar] [CrossRef]
 - Hui, J.; Lee, Y.; Yuan, J. Load following control of a PWR with load-dependent parameters and perturbations via fixed-time fractional-order sliding mode and disturbance observer techniques. Renew. Sustain. Energy Rev. 2023, 184, 113550. [Google Scholar] [CrossRef]
 - Abraham, E.R.; Jesús, A.M.; Pablo, A.L.; Victor, A.G.; Rafael, C.; Jorge, S.C. A novel fractional high-order sliding mode control for enhanced bioreactor performance. Fractal Fract. 2024, 8, 607. [Google Scholar] [CrossRef]
 - Hui, J.; Lee, Y.; Yuan, J. Fractional-order sliding mode load following control via disturbance observer for modular high-temperature gas-cooled reactor system with disturbances. Asian J. Control. 2023, 25, 3513–3523. [Google Scholar] [CrossRef]
 - Hui, J. Fixed-time fractional-order sliding mode controller with disturbance observer for U-tube steam generator. Renew. Sustain. Energy Rev. 2024, 205, 114829. [Google Scholar] [CrossRef]
 - Xu, J.; Li, X.; Meng, X.; Qin, J.; Liu, H. Modeling and analysis of a single-phase fractional-order voltage source pulse width modulation rectifier. J. Power Sources 2020, 479, 228821. [Google Scholar] [CrossRef]
 - Li, X.; Luo, X.; Hou, L.; Xu, J. Research on grid-side control of wind power generation based on fractional LCL filter. Acta Energiae Solaris Sin. 2022, 43, 383–391. [Google Scholar]
 - Li, Y.; Liu, H.; Chi, Y.; Fan, Y.; Li, X.; Cheng, F.; Wang, Z.; Wei, C.; Xie, L. Fault ride-through demand of large-scale islanded renewable energy connected to VSC-HVDC system and its key technologies. In Proceedings of the 2020 4th International Conference on HVDC, Xi’an, China, 6–9 November 2020. [Google Scholar]
 - Xu, Z.; Jin, Y.; Li, S.; Zhang, Z. Mechanism analysis and mitigation of harmonic resonance amplification caused by AC integration of offshore wind farm. Autom. Electr. Power Syst. 2021, 45, 85–91. [Google Scholar]
 - Samir, K.; Jose, I.L.; Dimitri, V.; Leopoldo, G.F. Grid-connected photovoltaic systems: An overview of recent research and emerging PV converter technology. IEEE Ind. Electron. Mag. 2015, 9, 47–61. [Google Scholar]
 - Nitin, K.; Pavitra, W.; Devendra, K.; Pratik, A.; Parth, K. Power quality improvement in distributed energy resources for EV charging using STATCOM. In Proceedings of the 2022 1st International Conference on Sustainable Technology for Power and Energy Systems (STPES), Srinagar, India, 4–8 July 2022. [Google Scholar]
 - Prashant, M.C.; Gayatri, P.C. Interfacing of hybrid power system to grid using STATCOM & power quality improvement. In Proceedings of the 2017 International Conference on Information, Communication, Instrumentation and Control (ICICIC), Indore, India, 17–19 August 2017. [Google Scholar]
 - Zheng, C.; Wu, X.; Yuan, C.; Wang, L.; Gu, W. Quasi resonant sliding mode perturbation observer of STATCOM for harmonic mitigation in offshore wind farm. Proc. CSEE 2024, 44, 1657–1663. [Google Scholar]
 - Zhang, M.; Wang, Q.; Li, G.; Wang, X. Study on robust current and neutral-point potential control for the D-STATCOM based on NPC three-level inverter. Proc. CSEE 2016, 36, 3868–3878. [Google Scholar]
 - Xiao, M.; Wang, F.; He, Z.; Ouyang, H.; Hao, R.; Xu, Q. Power control and fault ride-through capability analysis of cascaded star-connected SVG under asymmetrical voltage Conditions. Energies 2019, 12, 2361. [Google Scholar] [CrossRef]
 - Ezequiel, R.; Ramon, L.; Liu, Q.; Christopher, D.T.; Glen, G.F.; Salvador, C.; Josep, P. Enhancing inductive operation of low-capacitance cascaded H-bridge STATCOMs using optimal third-harmonic circulating current. IEEE Trans. Power Electron. 2021, 36, 10788–10800. [Google Scholar]
 - Pan, H.; Zhu, H.; Xiao, Z.; Zhu, M.; Long, H.; Liu, Y. A novel DC voltage and reactive power balance control strategy for cascaded H bridge rectifier. Proc. CSEE 2017, 37, 3565–3573. [Google Scholar]
 - Panagiotis, B.; Lennart, H.; Staffan, N.; Alireza, N.; Kalle, I.; Frans, D.; Hans-Peter, N. A review of hybrid topologies combining line-commutated and cascaded full-bridge converters. IEEE Trans. Power Electron. 2017, 32, 7435–7448. [Google Scholar]
 - Xu, J.; Tang, S.; He, G.; Gong, Z.; Lin, G.; Liu, J. Modeling and Control Research of Fractional-Order Cascaded H-Bridge Multilevel STATCOM. Fractal Fract. 2024, 8, 392. [Google Scholar] [CrossRef]
 - Xue, D.Y. Fractional Calculus and Fractional-Order Control, 1st ed.; Science Press: Beijing, China, 2018. [Google Scholar]
 - Duncan, G.J.; Thomas, O.; Mulukutla, S.S. Power System Analysis and Design; Cengage Learning: Singapore, 2017. [Google Scholar]
 - Wang, X. Riemann-Liouville Fractional Calculus and the Proving of the Properties. Master’s Thesis, Taiyuan University of Technology, Taiyuan, China, 2008. [Google Scholar]
 - Kim, J.; Song, G.; Jung, J. Zero-sequence voltage injection method for DC capacitor voltage balancing of wye-connected CHB converter under unbalanced grid and load conditions. Energies 2021, 14, 1019. [Google Scholar] [CrossRef]
 - Chen, H.; Wu, P.; Lee, C.; Wang, C.; Yang, C.; Cheng, P. Zero-sequence voltage injection for DC capacitor voltage balancing control of the star-connected cascaded H-bridge PWM converter under unbalanced grid. IEEE Trans. Ind. Appl. 2015, 51, 4584–4594. [Google Scholar] [CrossRef]
 - Xue, D.Y. FOTF Toolbox. Available online: https://ww2.mathworks.cn/matlabcentral/fileexchange/60874-fotf-toolbox (accessed on 25 December 2024).
 
















| Parameter | Value | |
|---|---|---|
| Power System | Rated Grid Line-Line Voltage | 10 kV | 
| Rated Grid Frequency | 50 Hz | |
| FCHM-STATCOM | Rated Reactive Power | 5 MVar | 
| Submodule Number | 10 | |
| Submodule Capacitance | 6.8 mF | |
| Submodule Capacitance Rated Voltage | 1000 V | |
| Submodule Capacitance Order | 0.9 | |
| Inductance | 3 mH | |
| Inductance Order | 1.1 | |
| Resistance | 0.5 Ω | 
| Control Link | Parameter | Value (per Unit, p.u.) | 
|---|---|---|
| d-Axis Outer Control Loop | Proportional Coefficient | 5.0 | 
| Integral Coefficient | 50.0 | |
| Integrator Order | 1.1 | |
| q-Axis Outer Control Loop | Proportional Coefficient | 2.4 | 
| Integral Coefficient | 46.5 | |
| Integrator Order | 1.2 | |
| Positive-Sequence  Inner Control Loop  | Proportional Coefficient | 0.5 | 
| Integral Coefficient | 6.0 | |
| Integrator Order | 1.2 | |
| Negative-Sequence  Inner Control Loop  | Proportional Coefficient | 1.25 | 
| Integral Coefficient | 120.0 | |
| Integrator Order | 1.2 | |
| Inter-Phase Balancing  Control Loop  | Proportional Coefficient | 1.6 | 
| Integral Coefficient | 12.0 | |
| Integrator Order | 1.1 | 
Disclaimer/Publisher’s Note: The statements, opinions and data contained in all publications are solely those of the individual author(s) and contributor(s) and not of MDPI and/or the editor(s). MDPI and/or the editor(s) disclaim responsibility for any injury to people or property resulting from any ideas, methods, instructions or products referred to in the content.  | 
© 2025 by the authors. Licensee MDPI, Basel, Switzerland. This article is an open access article distributed under the terms and conditions of the Creative Commons Attribution (CC BY) license (https://creativecommons.org/licenses/by/4.0/).
Share and Cite
Xu, J.; He, G.; Tang, S.; Gong, Z.; Wang, C.; Lan, Y. The Unbalanced Control Research of Fractional-Order Cascaded H-Bridge Multilevel STATCOM. Fractal Fract. 2025, 9, 30. https://doi.org/10.3390/fractalfract9010030
Xu J, He G, Tang S, Gong Z, Wang C, Lan Y. The Unbalanced Control Research of Fractional-Order Cascaded H-Bridge Multilevel STATCOM. Fractal and Fractional. 2025; 9(1):30. https://doi.org/10.3390/fractalfract9010030
Chicago/Turabian StyleXu, Junhua, Guopeng He, Songqin Tang, Zheng Gong, Chunwei Wang, and Yue Lan. 2025. "The Unbalanced Control Research of Fractional-Order Cascaded H-Bridge Multilevel STATCOM" Fractal and Fractional 9, no. 1: 30. https://doi.org/10.3390/fractalfract9010030
APA StyleXu, J., He, G., Tang, S., Gong, Z., Wang, C., & Lan, Y. (2025). The Unbalanced Control Research of Fractional-Order Cascaded H-Bridge Multilevel STATCOM. Fractal and Fractional, 9(1), 30. https://doi.org/10.3390/fractalfract9010030
        
