Synchronization for Delayed Fractional-Order Memristive Neural Networks Based on Intermittent-Hold Control with Application in Secure Communication
Abstract
1. Introduction
- (1)
- In this paper, a novel intermittent-hold controller is designed. The controller can chose control time flexibly with less control loss. Furthermore, adaptive control is integrated with intermittent-hold control to handle more complicated situations such as uncertainties and chaos.
- (2)
- A new inequality is introduced to provide the exponential stability condition for fractional-order (FO) systems, overcoming the challenges in constructing Lyapunov functions for FO systems. Based on this novel inequality, the exponential synchronization of FMFCNNs is achieved.
- (3)
- Some examples are provided to demonstrate the effectiveness of the proposed conditions. The control time and resting time can be chosen as required, and larger delays can be tackled by using the proposed conditions and controller, as shown in simulations.
- (4)
- The conditions can be applied to secure communication problems, as shown in Example 3. The chaotic signal generated by the FO drive system is mixed with the original signal for encryption. The decrypted signal is recovered through synchronized response systems.
2. Preliminaries and Models
2.1. Model Description
2.2. Preliminaries
3. Main Results
3.1. Controller Design
3.2. Exponential Synchronization of FMNNs with Fuzzy Cellular Neural Networks
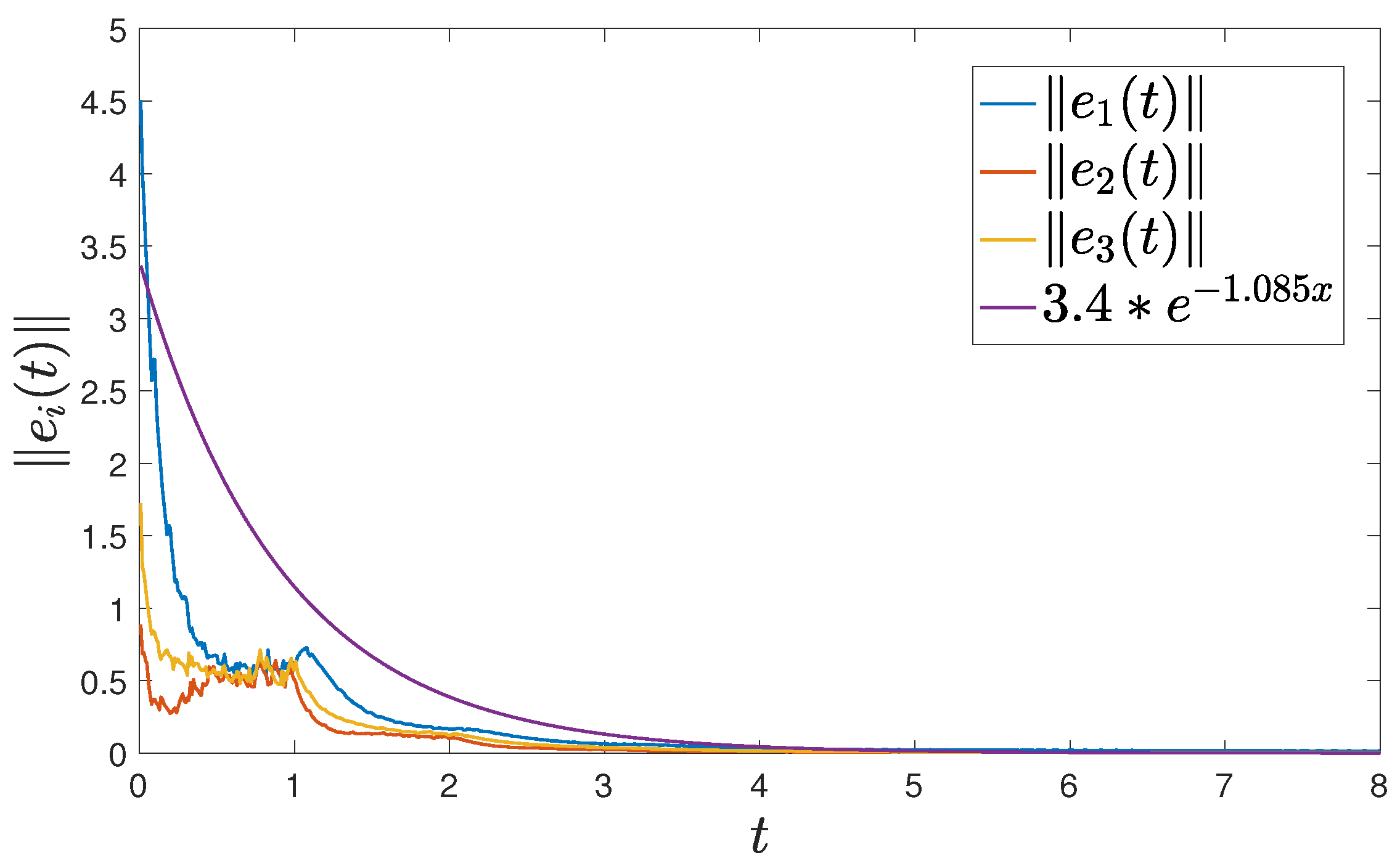
4. Simulation
5. Conclusions
Author Contributions
Funding
Data Availability Statement
Conflicts of Interest
Appendix A. Proof of Theorem 1
Appendix B. Proof of Theorem 2
References
- Chua, L.O. Memristor-The missing circuit element. IEEE Trans. Circuit Theory 1971, 18, 507–519. [Google Scholar] [CrossRef]
- Strukov, D.; Snider, G.; Stewart, D.; Williams, R. The missing memristor found. Nature 2008, 453, 80–83. [Google Scholar] [CrossRef] [PubMed]
- Patro, P.; Kumar, K.; Kumar, G.S. Cellular Neural Network, Fuzzy Cellular Neural Networks and its Applications. Int. J. Control Theory Appl. 2017, 10, 161–167. [Google Scholar]
- Wu, Z.; Zhang, C.; Zou, J.; Peng, C.; Wu, X. Threshold switching memristor-based voltage regulative circuit. IEEE Trans. Circuits Syst. II Express Briefs 2023, 70, 1034–1038. [Google Scholar] [CrossRef]
- Min, F.; Xue, L. Routes toward chaos in a memristor-based shinriki circuit. Chaos 2023, 33, 023122. [Google Scholar] [CrossRef]
- Bao, H.; Liu, W.; Hu, A. Coexisting multiple firing patterns in two adjacent neurons coupled by memristive electromagnetic induction. Nonlinear Dyn. 2019, 95, 43–56. [Google Scholar] [CrossRef]
- Lin, H.; Wang, C.; Hong, Q.; Sun, Y. A multi-stable memristor and its application in a neural network. IEEE Trans. Circuits Syst. II Express Briefs 2020, 67, 3472–3476. [Google Scholar] [CrossRef]
- Qin, X.; Wang, C.; Li, L.; Peng, H.; Ye, L. Finite-time lag synchronization of memristive neural networks with multi-links via adaptive control. IEEE Access 2020, 8, 55398–55410. [Google Scholar] [CrossRef]
- Qi, A.; Zhu, B.; Wang, G. Complex dynamic behaviors in hyperbolic-type memristor-based cellular neural network. Chin. Phys. B 2022, 31, 020502. [Google Scholar] [CrossRef]
- Lin, H.; Wang, C.; Sun, J.; Zhang, X.; Sun, Y.; Iu, H. Memristor-coupled asymmetric neural networks: Bionic modeling, chaotic dynamics analysis and encryption application. Chaos Solitons Fractals 2023, 166, 112905. [Google Scholar] [CrossRef]
- Chua, L.O.; Yang, L. Cellular Neural Network: Theory. IEEE Trans. Circuits Syst. 1988, 35, 1257–1272. [Google Scholar] [CrossRef]
- Wang, P.; Li, X.; Wang, N.; Li, Y.; Shi, K.; Lu, J. Almost periodic synchronization of quaternion-valued fuzzy cellular neural networks with leakage delays. Fuzzy Sets Syst. 2022, 426, 46–65. [Google Scholar] [CrossRef]
- Guo, Y.; Ge, S.; Arbi, A. Stability of traveling waves solutions for nonlinear cellular neural networks with distributed delays. J. Syst. Sci. Complex. 2022, 35, 18–31. [Google Scholar] [CrossRef]
- Kashkynbayev, A.; Issakhanov, A.; Otkel, M.; Kurths, J. Finite-time and fixed-time synchronization analysis of shunting inhibitory memristive neural networks with time-varying delays. Chaos Solitons Fractals 2022, 156, 111866. [Google Scholar] [CrossRef]
- Yang, T.; Yang, L.; Wu, C.; Chua, L.O. Fuzzy cellular neural networks: Theory. In Proceedings of the 1996 Fourth IEEE International Workshop on Cellular Neural Networks and Their Applications Proceedings (CNNA-96), Seville, Spain, 24–26 June 1996; pp. 181–186. [Google Scholar]
- Yang, T.; Yang, L. The global stability of fuzzy cellular neural network. IEEE Trans. Circuits Syst. I 1966, 43, 880–883. [Google Scholar] [CrossRef]
- Liu, D.; Wang, L.; Pan, Y.; Ma, H. Mean square exponential stability for discrete-time stochastic fuzzy neural networks with mixed time-varying delay. Neurocomputing 2016, 171, 1622–1628. [Google Scholar] [CrossRef]
- Guo, Z.; Wang, J.; Yan, Z. Attractivity Analysis of Memristor-Based Cellular Neural Networks With Time-Varying Delays. IEEE Trans. Neural Netw. Learn. Syst. 2013, 25, 704–717. [Google Scholar] [CrossRef]
- Zheng, M.; Li, L.; Peng, H.; Xiao, J.; Yang, Y.; Zhang, Y. Fixed-time synchronization of memristive fuzzy BAM cellular neural networks with time-varying delays based on feedback controllers. IEEE Access 2018, 6, 12085–12102. [Google Scholar] [CrossRef]
- Zheng, M.; Li, L.; Peng, H.; Xiao, J.; Yang, Y.; Zhang, Y.; Zhao, H. Fixed-time synchronization of memristor-based fuzzy cellular neural network with time-varying delay. J. Frankl. Inst. 2018, 355, 6780–6809. [Google Scholar] [CrossRef]
- Kaslik, E.; Sivasundaram, S. Dynamics of fractional-order neural networks. In Proceedings of the 2011 International Joint Conference on Neural Networks, San Jose, CA, USA, 31 July–5 August 2011; pp. 611–618. [Google Scholar]
- Radwan, A.; Emira, A.; AbdelAty, A.; Azar, A. Modeling and analysis of fractional order DC-DC converter. ISA Trans. 2018, 82, 184–199. [Google Scholar] [CrossRef]
- Stamova, I.; Stamov, G. Mittag-leffler synchronization of fractional neural networks with time-varying delays and reaction–diffusion terms using impulsive and linear controllers. Neural Netw. 2017, 96, 22–32. [Google Scholar] [CrossRef] [PubMed]
- Arena, P.; Caponetto, R.; Fortuna, L.; Porto, D. Bifurcation and chaos in noninteger order cellular neural networks. Int. J. Bifurc. Chaos 1998, 8, 1527–1539. [Google Scholar] [CrossRef]
- Ma, W.; Li, C.; Wu, Y.; Wu, Y. Synchronization of fractional fuzzy cellular neural networks with interactions. Chaos Interdiscip. J. Nonlinear Sci. 2017, 27, 103106. [Google Scholar] [CrossRef] [PubMed]
- Petráš, I. Fractional-order memristor-based chua’s circuit. IEEE Trans. Circuits Syst. II Express Briefs 2010, 57, 975–979. [Google Scholar]
- Syed, A.; Narayanan, G.; Saroha, S.; Priya, B.; Thakur, G. Finite-time analysis of fractional-order memristive fuzzy cellular networks with time delay and leakage term. Math. Comput. Simul. 2021, 185, 468–485. [Google Scholar] [CrossRef]
- Zheng, M.; Li, L.; Peng, H.; Xiao, J.; Yang, Y.; Zhang, Y.; Zhao, H. Finite-time stability and synchronization of memristor-based fractional-order fuzzy cellular neural networks. Commun. Nonlinear Sci. Numer. Simul. 2018, 59, 272–291. [Google Scholar] [CrossRef]
- Sun, Y.; Liu, Y. Fixed-time synchronization of delayed fractional-order memristor-based fuzzy cellular neural networks. IEEE Access 2020, 8, 165951–165962. [Google Scholar] [CrossRef]
- Saifia, D.; Chadli, M.; Labiod, S.; Cuerra, T. Robust H∞ static output-feedback control for discrete-time fuzzy systems with actuator saturation via fuzzy Lyapunov functions. Asian J. Control 2020, 22, 611–623. [Google Scholar] [CrossRef]
- Li, D.; Liu, Y.; Tong, S.; Chen, C.; Li, D. Neural networks-based adaptive control for nonlinear state constrained systems with input delay. IEEE Trans. Cybern. 2018, 49, 1249–1258. [Google Scholar] [CrossRef]
- Zhang, T.; Zhou, J.; Liao, Y. Exponentially stable periodic oscillation and Mittag–Leffler stabilization for fractional-order impulsive control neural networks with piecewise Caputo derivatives. IEEE Trans. Cybern. 2021, 52, 9670–9683. [Google Scholar] [CrossRef]
- Zhou, Y.; Zhang, H.; Zeng, Z. Synchronization of memristive neural networks with unknown parameters via event-triggered adaptive control. Neural Netw. 2021, 139, 255–264. [Google Scholar] [CrossRef] [PubMed]
- Cheng, L.; Qiu, J.; Chen, X.; Zhang, A.; Yang, C.; Chen, X. Adaptive aperiodically intermittent control for pinning synchronization of directed dynamical networks. Int. J. Robust Nonlinear Control 2019, 29, 1909–1925. [Google Scholar] [CrossRef]
- Fan, Y.; Huang, X.; Li, Y.; Xia, J.; Chen, G. Aperiodically intermittent control for quasi-synchronization of delayed memristive neural networks: An interval matrix and matrix measure combined method. IEEE Trans. Syst. Man Cybern. Syst. 2018, 49, 2254–2265. [Google Scholar] [CrossRef]
- Chen, T.; Wang, F.; Xia, C.; Chen, Z. Leader-following consensus of second-order multi-agent systems with intermittent communication via persistent-hold control. Neurocomputing 2022, 471, 183–193. [Google Scholar] [CrossRef]
- Liu, C.; Zhang, Y.; Chen, Y. Persistent-hold consensus control of First-order multi-agent systems with intermittent communication. In Proceedings of the 23rd International Symposium on Mathematical Theory of Networks and Systems, Hong Kong, China, 16–20 July 2018. [Google Scholar]
- Xiu, C.; Zhou, R.; Liu, Y. New chaotic memristive cellular neural network and its application in secure communication system. Chaos Solitons Fractals 2020, 141, 110316. [Google Scholar] [CrossRef]
- Kekha Javan, A.A.; Zare, A.; Alizadehsani, R.; Balochian, S. Robust multi-mode synchronization of chaotic fractional order Systems in the Presence of disturbance, time delay and uncertainty with application in secure communications. Big Data Cogn. Comput. 2022, 6, 51. [Google Scholar] [CrossRef]
- Gokyildirim, A.; Akgul, A.; Calgan, H.; Demirtas, M. Parametric fractional-order analysis of Arneodo chaotic system and microcontroller-based secure communication implementation. Int. J. Electron. Commun. 2024, 175, 155080. [Google Scholar] [CrossRef]
- Podlubny, I. Fractional Differential Equations; Academic Press: San Diego, CA, USA, 1999. [Google Scholar]
- Chen, J.; Zeng, Z.; Jiang, P. Global Mittag-Leffer stability and synchronization of memristor-based fractional-order neural networks. Neural Netw. 2014, 51, 1–8. [Google Scholar]
- Jian, J.; Wan, P. Lagrange α-exponential stability and α-exponential convergence for fractional-order complex-valued neural networks. Neural Netw. 2017, 91, 1–10. [Google Scholar] [CrossRef]
- Liu, C.; Liu, S.; Zhang, Y.; Chen, Y. Consensus seeking of multi-agent systems with intermittent communication: A persistent-hold control strategy. Int. J. Control 2020, 93, 2161–2167. [Google Scholar] [CrossRef]
- Wang, D.; Xiao, A. Dissipativity and contractivity for fractional-order systems. Nonlinear Dyn. 2015, 80, 287–294. [Google Scholar] [CrossRef]
- Chen, L.; Cao, J.; Wu, R.; Tenreiro Machado, J.A.; Lopes, A.M.; Yang, H. Stability and sychronization of fractional-order memristive neural networks with multiple delays. Neural Netw. 2017, 94, 76–85. [Google Scholar] [CrossRef] [PubMed]














| Time Delay | Initial Value Set | Control Strategy | Convergence Time (s) |
|---|---|---|---|
| first set | , , | 2.18 | |
| , (without hold) | 4.05 | ||
| second set | , , | 2.36 | |
| , (without hold) | 4.06 | ||
| third set | , , | 2.37 | |
| , (without hold) | 4.03 | ||
| first set | , , | 3.76 | |
| , (without hold) | 5.07 | ||
| second set | , , | 5.01 | |
| , (without hold) | 5.08 | ||
| third set | , , | 4.95 | |
| , (without hold) | 5.06 |
| Time Delay | Initial Value Set | Control Strategy | Convergence Time (s) |
|---|---|---|---|
| first set | , , | 1.01 | |
| , (without hold) | 1.11 | ||
| second set | , , | 0.87 | |
| , (without hold) | 1.09 | ||
| third set | , , | 0.62 | |
| , (without hold) | 0.95 | ||
| first set | , , | 5.11 | |
| , (without hold) | 7.12 | ||
| second set | , , | 5.01 | |
| , (without hold) | 7.03 | ||
| third set | , , | 4.01 | |
| , (without hold) | 6.52 |
Disclaimer/Publisher’s Note: The statements, opinions and data contained in all publications are solely those of the individual author(s) and contributor(s) and not of MDPI and/or the editor(s). MDPI and/or the editor(s) disclaim responsibility for any injury to people or property resulting from any ideas, methods, instructions or products referred to in the content. |
© 2024 by the authors. Licensee MDPI, Basel, Switzerland. This article is an open access article distributed under the terms and conditions of the Creative Commons Attribution (CC BY) license (https://creativecommons.org/licenses/by/4.0/).
Share and Cite
Yao, X.; Shi, J.; Zhong, S.; Du, Y. Synchronization for Delayed Fractional-Order Memristive Neural Networks Based on Intermittent-Hold Control with Application in Secure Communication. Fractal Fract. 2024, 8, 519. https://doi.org/10.3390/fractalfract8090519
Yao X, Shi J, Zhong S, Du Y. Synchronization for Delayed Fractional-Order Memristive Neural Networks Based on Intermittent-Hold Control with Application in Secure Communication. Fractal and Fractional. 2024; 8(9):519. https://doi.org/10.3390/fractalfract8090519
Chicago/Turabian StyleYao, Xueqi, Jingxi Shi, Shouming Zhong, and Yuanhua Du. 2024. "Synchronization for Delayed Fractional-Order Memristive Neural Networks Based on Intermittent-Hold Control with Application in Secure Communication" Fractal and Fractional 8, no. 9: 519. https://doi.org/10.3390/fractalfract8090519
APA StyleYao, X., Shi, J., Zhong, S., & Du, Y. (2024). Synchronization for Delayed Fractional-Order Memristive Neural Networks Based on Intermittent-Hold Control with Application in Secure Communication. Fractal and Fractional, 8(9), 519. https://doi.org/10.3390/fractalfract8090519
