Power Quality Conditioners-Based Fractional-Order PID Controllers Using Hybrid Jellyfish Search and Particle Swarm Algorithm for Power Quality Enhancement
Abstract
1. Introduction
1.1. Related Works in the Literature
1.2. Contributions and Organization
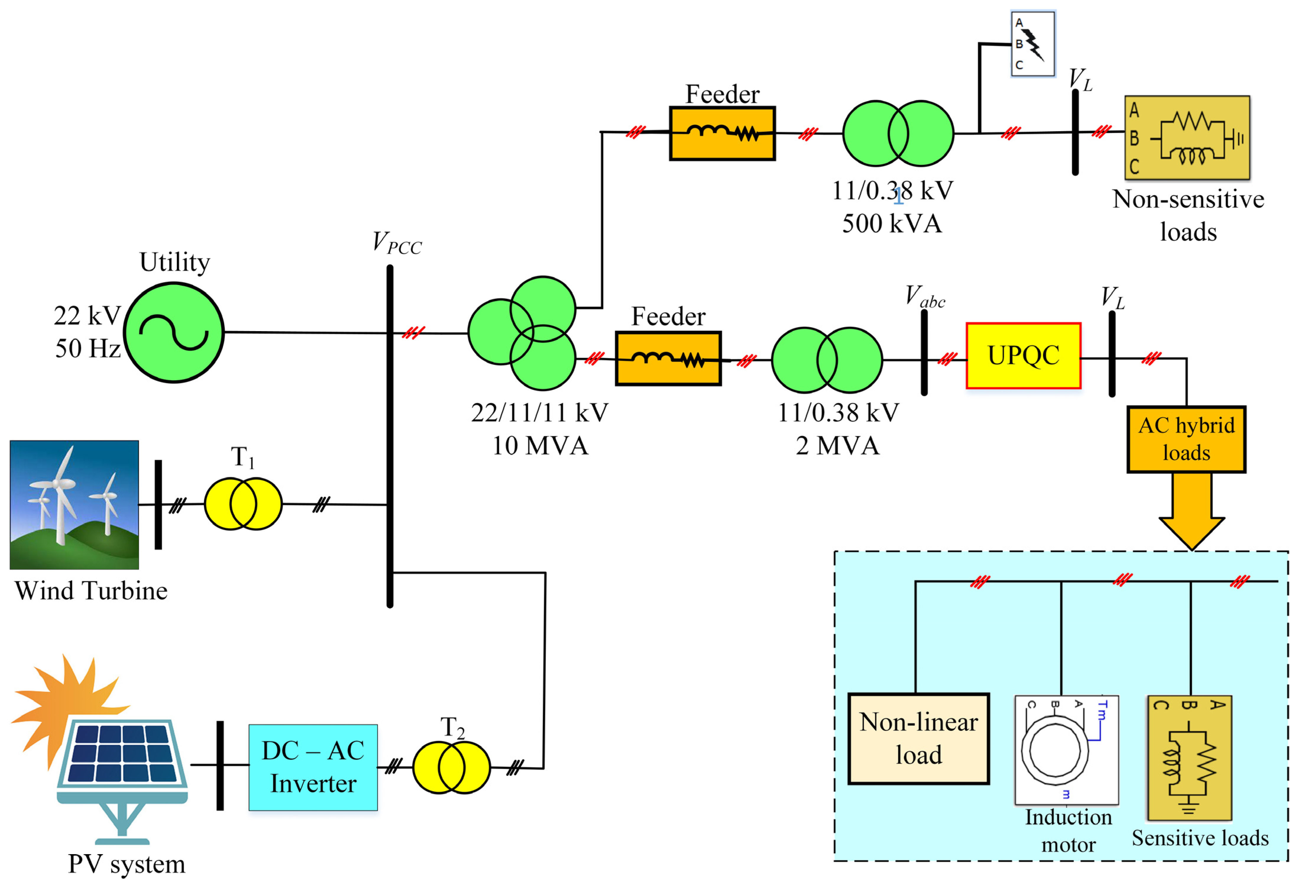
- A hybrid RES-based grid with a load model, where UPQC is connected to manage PQ.
- The FOPID controller is utilized to generate pulse signals for the switches of the UPQC compensator by comparing the actual and reference values.
- The parameters of the FOPID controller are regulated by utilizing the employed HJSPSO optimization algorithm.
- The performing of the proposed model is evaluated under numerous PQ conditions, including sags, harmonics, interruptions, and swells.
- A comparative analysis between other controllers and optimization techniques is implemented.
2. System Investigation
2.1. PV Plant
2.2. Wind System
3. Unified Power Quality Conditioner
3.1. Configuration of UPQC
- (a)
- Reactive power mode: The UPQC functions as a reactive power compensator.
- (b)
- Energy absorption mode: The UPQC absorbs energy through the series converter to balance the additional power.
- (c)
- Energy supply mode: The UPQC uses the series converter to supply energy and restore lost power.
3.2. Control Strategy of UPQC
4. Optimization Problem: Formulation and Algorithm
4.1. Objective Function
4.2. Constraints
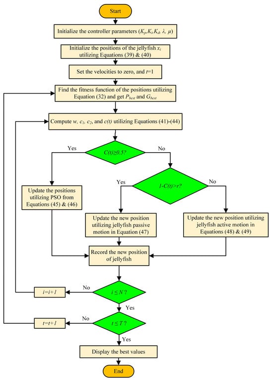
4.3. Hybrid Jellyfish Search Optimizer and Particle Swarm Optimizer (HJSPSO)
5. Results and Discussions
5.1. Power Quality Issues
5.1.1. Event #1: Balanced Sag
5.1.2. Event #2: Balanced Swell
5.1.3. Event #3: Three-Phase Faults
5.1.4. Event #4: Double Line to Ground
5.2. Comparative Investigation
5.2.1. Comparison of HJSPSO and Other Optimization Methods
5.2.2. Comparative Evaluation of Two Different Controllers
6. Conclusions
Funding
Data Availability Statement
Acknowledgments
Conflicts of Interest
Correction Statement
References
- Hirsch, A.; Parag, Y.; Guerrero, J. Microgrids: A Review of Technologies, Key Drivers, and Outstanding Issues. Renew. Sustain. Energy Rev. 2018, 90, 402–411. [Google Scholar] [CrossRef]
- Hernández-Mayoral, E.; Madrigal-Martínez, M.; Mina-Antonio, J.D.; Iracheta-Cortez, R.; Enríquez-Santiago, J.A.; Rodríguez-Rivera, O.; Martínez-Reyes, G.; Mendoza-Santos, E. A Comprehensive Review on Power-Quality Issues, Optimization Techniques, and Control Strategies of Microgrid Based on Renewable Energy Sources. Sustainability 2023, 15, 9847. [Google Scholar] [CrossRef]
- Golla, M.; Sankar, S.; Chandrasekaran, K. Renewable Integrated UAPF Fed Microgrid System for Power Quality Enhancement and Effective Power Flow Management. Int. J. Electr. Power Energy Syst. 2021, 133, 107301. [Google Scholar] [CrossRef]
- Aganović, M.L.; Konjić, T.; Milovanović, M.; Ćalasan, M.; Omar, A.I.; Abdel Aleem, S.H.E. Power Quality in Modern Power Systems: A Case Study in Bosnia and Herzegovina. In Modernization of Electric Power Systems: Energy Efficiency and Power Quality; Zobaa, A.F., Abdel Aleem, S.H.E., Eds.; Springer International Publishing: Cham, Switzerland, 2023; pp. 181–204. ISBN 9783031189968. [Google Scholar]
- Ravi, T.R.; Kumar, K.S.; Dhanamjayulu, C.; Khan, B.; Rajalakshmi, K. Analysis and Mitigation of PQ Disturbances in Grid Connected System Using Fuzzy Logic Based IUPQC. Sci. Rep. 2023, 13, 22425. [Google Scholar] [CrossRef]
- Alhaiz, H.A.; Alsafran, A.S.; Almarhoon, A.H. Single-Phase Microgrid Power Quality Enhancement Strategies: A Comprehensive Review. Energies 2023, 16, 5576. [Google Scholar] [CrossRef]
- Oubrahim, Z.; Amirat, Y.; Benbouzid, M.; Ouassaid, M. Power Quality Disturbances Characterization Using Signal Processing and Pattern Recognition Techniques: A Comprehensive Review. Energies 2023, 16, 2685. [Google Scholar] [CrossRef]
- Jha, K.; Shaik, A.G. A Comprehensive Review of Power Quality Mitigation in the Scenario of Solar PV Integration into Utility Grid. e-Prime Adv. Electr. Eng. Electron. Energy 2023, 3, 100103. [Google Scholar] [CrossRef]
- Bajaj, M.; Singh, A.K. Grid Integrated Renewable DG Systems: A Review of Power Quality Challenges and State-of-the-Art Mitigation Techniques. Int. J. Energy Res. 2020, 44, 26–69. [Google Scholar] [CrossRef]
- Shafiullah, M.; Ahmed, S.D.; Al-Sulaiman, F.A. Grid Integration Challenges and Solution Strategies for Solar PV Systems: A Review. IEEE Access 2022, 10, 52233–52257. [Google Scholar] [CrossRef]
- Ibrahim, N.F.; Mahmoud, M.M.; Al Thaiban, A.M.; Barnawi, A.B.; Elbarbary, Z.S.; Omar, A.I.; Abdelfattah, H. Operation of Grid-Connected PV System with ANN-Based MPPT and an Optimized LCL Filter Using GRG Algorithm for Enhanced Power Quality. IEEE Access 2023, 11, 106859–106876. [Google Scholar] [CrossRef]
- Omar, A.I.; Abdel Aleem, S.H.E.; El-Zahab, E.E.A.; Algablawy, M.; Ali, Z.M. An Improved Approach for Robust Control of Dynamic Voltage Restorer and Power Quality Enhancement Using Grasshopper Optimization Algorithm. ISA Trans. 2019, 95, 110–129. [Google Scholar] [CrossRef]
- Elmetwaly, A.H.; ElDesouky, A.A.; Omar, A.I.; Attya Saad, M. Operation Control, Energy Management, and Power Quality Enhancement for a Cluster of Isolated Microgrids. Ain Shams Eng. J. 2022, 13, 101737. [Google Scholar] [CrossRef]
- Mahmoud, M.M.; Atia, B.S.; Esmail, Y.M.; Ardjoun, S.A.E.M.; Anwer, N.; Omar, A.I.; Alsaif, F.; Alsulamy, S.; Mohamed, S.A. Application of Whale Optimization Algorithm Based FOPI Controllers for STATCOM and UPQC to Mitigate Harmonics and Voltage Instability in Modern Distribution Power Grids. Axioms 2023, 12, 420. [Google Scholar] [CrossRef]
- Sepasi, S.; Talichet, C.; Pramanik, A.S. Power Quality in Microgrids: A Critical Review of Fundamentals, Standards, and Case Studies. IEEE Access 2023, 11, 108493–108531. [Google Scholar] [CrossRef]
- Amini, M.A.; Jalilian, A. Modelling and Improvement of Open-UPQC Performance in Voltage Sag Compensation by Contribution of Shunt Units. Electr. Power Syst. Res. 2020, 187, 106506. [Google Scholar] [CrossRef]
- B, S.G. BWO Strategy for Power Quality Improvement in HRES Grid-Connected DPFC System. Smart Sci. 2021, 9, 226–243. [Google Scholar] [CrossRef]
- Bharat Mohan, N.; Rajagopal, B.; Hari Krishna, D. Power Quality Enhancement of Hybrid Renewable Energy Source-Based Distribution System Using Optimised UPQC. J. Control Decis. 2023, 1–22. [Google Scholar] [CrossRef]
- Rao, B.S.; Kumar, D.V.; Kumar, K.K. Power Quality Improvement Using Cuckoo Search Based Multilevel Facts Controller. J. Eng. Res. 2022, 10, 252–261. [Google Scholar] [CrossRef]
- Krishna, D.; Sasikala, M.; Kiranmayi, R. FOPI and FOFL Controller Based UPQC for Mitigation of Power Quality Problems in Distribution Power System. J. Electr. Eng. Technol. 2022, 17, 1543–1554. [Google Scholar] [CrossRef]
- Samal, S.; Hota, P.K. Wind Energy Fed Upqc System for Power Quality Improvement. Bull. Electr. Eng. Inform. 2018, 7, 495–504. [Google Scholar] [CrossRef][Green Version]
- Nafeh, A.A.; Heikal, A.; El-Sehiemy, R.A.; Salem, W.A.A. Intelligent Fuzzy-Based Controllers for Voltage Stability Enhancement of AC-DC Micro-Grid with D-STATCOM. Alex. Eng. J. 2021, 61, 2260–2293. [Google Scholar] [CrossRef]
- Elmetwaly, A.H.; Younis, R.A.; Abdelsalam, A.A.; Omar, A.I.; Mahmoud, M.M.; Alsaif, F.; El-Shahat, A.; Saad, M.A. Modeling, Simulation, and Experimental Validation of a Novel MPPT for Hybrid Renewable Sources Integrated with UPQC: An Application of Jellyfish Search Optimizer. Sustainability 2023, 15, 5209. [Google Scholar] [CrossRef]
- Dheeban, S.S.; Muthu Selvan, N.B. ANFIS-Based Power Quality Improvement by Photovoltaic Integrated UPQC at Distribution System. IETE J. Res. 2023, 69, 2353–2371. [Google Scholar] [CrossRef]
- Das, S.R.; Ray, P.K.; Sahoo, A.K.; Ramasubbareddy, S.; Babu, T.S.; Kumar, N.M.; Elavarasan, R.M.; Mihet-Popa, L. A Comprehensive Survey on Different Control Strategies and Applications of Active Power Filters for Power Quality Improvement. Energies 2021, 14, 4589. [Google Scholar] [CrossRef]
- Abdel Mohsen, S.E.; Ibrahim, A.M.; Elbarbary, Z.M.S.; Omar, A.I. Unified Power Quality Conditioner Using Recent Optimization Technique: A Case Study in Cairo Airport, Egypt. Sustainability 2023, 15, 3710. [Google Scholar] [CrossRef]
- Mosaad, M.I.; Abed El-Raouf, M.O.; Al-Ahmar, M.A.; Bendary, F.M. Optimal PI Controller of DVR to Enhance the Performance of Hybrid Power System Feeding a Remote Area in Egypt. Sustain. Cities Soc. 2019, 47, 101469. [Google Scholar] [CrossRef]
- Monteiro, V.; Moreira, C.; Pecas Lopes, J.A.; Antunes, C.H.; Osório, G.J.; Catalão, J.P.S.; Afonso, J.L. A Novel Three-Phase Multiobjective Unified Power Quality Conditioner. IEEE Trans. Ind. Electron. 2024, 71, 59–70. [Google Scholar] [CrossRef]
- Gade, S.; Agrawal, R. Optimal Utilization of Unified Power Quality Conditioner Using the JAYA Optimization Algorithm. Eng. Optim. 2023, 55, 1–18. [Google Scholar] [CrossRef]
- Sai Sarita, N.C.; Suresh Reddy, S.; Sujatha, P. Control Strategies for Power Quality Enrichment in Distribution Network Using UPQC. Mater. Today Proc. 2023, 80, 2872–2882. [Google Scholar] [CrossRef]
- Omar, A.I.; Mohsen, M.; Abd-Allah, M.A.; Salem Elbarbary, Z.M.; Said, A. Induced Overvoltage Caused by Indirect Lightning Strikes in Large Photovoltaic Power Plants and Effective Attenuation Techniques. IEEE Access 2022, 10, 112934–112947. [Google Scholar] [CrossRef]
- Said, A.; Abd-Allah, M.A.; Mohsen, M.; Omar, A.I. Alleviation of the Transients Induced in Large Photovoltaic Power Plants by Direct Lightning Stroke. Ain Shams Eng. J. 2022, 14, 101880. [Google Scholar] [CrossRef]
- Awad, M.; Mahmoud, M.M.; Elbarbary, Z.M.S.; Ali, L.M.; Fahmy, S.N.; Omar, A.I. Design and Analysis of Photovoltaic/Wind Operations at MPPT for Hydrogen Production Using a PEM Electrolyzer: Towards Innovations in Green Technology. PLoS ONE 2023, 18, e0287772. [Google Scholar] [CrossRef]
- Boudjemai, H.; Ardjoun, S.A.E.M.; Chafouk, H.; Denai, M.; Elbarbary, Z.M.S.; Omar, A.I.; Mahmoud, M.M. Application of a Novel Synergetic Control for Optimal Power Extraction of a Small-Scale Wind Generation System with Variable Loads and Wind Speeds. Symmetry 2023, 15, 369. [Google Scholar] [CrossRef]
- Shi, S.; Liu, D.; Han, J. Small Signal Modeling and Performance Analysis of Conventional- and Dual-UPQC. IEEE Access 2024, 12, 11909–11925. [Google Scholar] [CrossRef]
- Amirullah, A.; Adiananda, A. Dual Fuzzy-Sugeno Method to Enhance Power Quality Performance Using a Single-Phase Dual UPQC-Dual PV without DC-Link Capacitor. Prot. Control Mod. Power Syst. 2024, 9, 133–153. [Google Scholar] [CrossRef]
- Srilakshmi, K.; Rao, G.S.; Swarnasri, K.; Inkollu, S.R.; Kondreddi, K.; Balachandran, P.K.; Colak, I. Optimization of ANFIS Controller for Solar/Battery Sources Fed UPQC Using an Hybrid Algorithm. Electr. Eng. 2024. [Google Scholar] [CrossRef]
- Sanjenbam, C.D.; Singh, B. Power Quality Enhancement of Standalone Hydropower Generation System through Modified Integrator Based Observer Controlled UPQC. Electr. Power Syst. Res. 2024, 226, 109941. [Google Scholar] [CrossRef]
- Rawa, M.; Alghamdi, S.; Calasan, M.; Aldosari, O.; Ali, Z.M.; Alkhalaf, S.; Micev, M.; Abdel Aleem, S.H.E. Disturbance Rejection-Based Optimal PID Controllers for New 6ISO AVR Systems. Fractal Fract. 2023, 7, 765. [Google Scholar] [CrossRef]
- Chou, J.S.; Truong, D.N. A Novel Metaheuristic Optimizer Inspired by Behavior of Jellyfish in Ocean. Appl. Math. Comput. 2021, 389, 125535. [Google Scholar] [CrossRef]
- Slowik, A. Particle Swarm Optimization. In Proceedings of the The Industrial Electronics Handbook—Five Volume Set; IEEE: Piscataway, NJ, USA, 2011; Volume 4, pp. 1942–1948. [Google Scholar]
- Zobaa, A.F.; Aleem, S.H.E.A.; Abdelaziz, A.Y. Classical and Recent Aspects of Power System Optimization; Elsevier: Amsterdam, The Netherlands, 2018; ISBN 9780128124420. [Google Scholar]
- Zobaa, A.F.; Abdel Aziz, M.M.; Abdel Aleem, S.H.E. Comparison of Shunt-Passive and Series-Passive Filters for DC Drive Loads. Electr. Power Compon. Syst. 2010, 38, 275–291. [Google Scholar] [CrossRef]

















| Operating Conditions | FOPID Control Strategy | Time (s) | Objective fn. | ||||
|---|---|---|---|---|---|---|---|
| Kp | Ki | Kd | λ | μ | |||
| Sag event | 3.541 | 1.468 | 0.307 | 1.6783 | 0.1523 | 127.474 | 1.423 |
| Swell event | 3.348 | 0.476 | 0.231 | 1.8441 | 0.3061 | 128.846 | 1.890 |
| 3-phase fault | 3.304 | 0.586 | 0.515 | 1.6891 | 0.5704 | 129.476 | 1.168 |
| Double line to ground fault | 4.051 | 2.045 | 0.087 | 1.6801 | 0.5690 | 125.476 | 1.378 |
| Optimization Methods | GOA | SSA | HJSPSO |
|---|---|---|---|
| Max. iteration | 250 | 250 | 250 |
| Number of search agents | 100 | 100 | 100 |
| Computing time (s) | 159.544 | 212.405 | 127.474 |
| Objective function | 1.747 | 1.987 | 1.423 |
| Kp | 2.261 | 3.766 | 3.541 |
| Ki | 1.991 | 1.898 | 1.468 |
| Kd | 0.541 | 0.468 | 0.307 |
| λ | 1.4786 | 1.7894 | 1.6783 |
| μ | 0.2487 | 0.1479 | 0.1523 |
| Scenarios | Computing Time (s) | Comparative Index (J) | ||
|---|---|---|---|---|
| UPQC-FLC | UPQC-FOPID | UPQC-FLC | UPQC-FOPID | |
| Event #1: Balanced sag | 187.474 | 127.474 | 2.831 | 1.423 |
| Event #2: Balanced swell | 188.011 | 128.846 | 2.092 | 1.890 |
| Event #3: 3-phase fault | 158.505 | 129.476 | 2.038 | 1.168 |
| Event #4: Double line to ground fault | 204.112 | 125.476 | 2.478 | 1.378 |
Disclaimer/Publisher’s Note: The statements, opinions and data contained in all publications are solely those of the individual author(s) and contributor(s) and not of MDPI and/or the editor(s). MDPI and/or the editor(s) disclaim responsibility for any injury to people or property resulting from any ideas, methods, instructions or products referred to in the content. |
© 2024 by the author. Licensee MDPI, Basel, Switzerland. This article is an open access article distributed under the terms and conditions of the Creative Commons Attribution (CC BY) license (https://creativecommons.org/licenses/by/4.0/).
Share and Cite
Aldosary, A. Power Quality Conditioners-Based Fractional-Order PID Controllers Using Hybrid Jellyfish Search and Particle Swarm Algorithm for Power Quality Enhancement. Fractal Fract. 2024, 8, 140. https://doi.org/10.3390/fractalfract8030140
Aldosary A. Power Quality Conditioners-Based Fractional-Order PID Controllers Using Hybrid Jellyfish Search and Particle Swarm Algorithm for Power Quality Enhancement. Fractal and Fractional. 2024; 8(3):140. https://doi.org/10.3390/fractalfract8030140
Chicago/Turabian StyleAldosary, Abdallah. 2024. "Power Quality Conditioners-Based Fractional-Order PID Controllers Using Hybrid Jellyfish Search and Particle Swarm Algorithm for Power Quality Enhancement" Fractal and Fractional 8, no. 3: 140. https://doi.org/10.3390/fractalfract8030140
APA StyleAldosary, A. (2024). Power Quality Conditioners-Based Fractional-Order PID Controllers Using Hybrid Jellyfish Search and Particle Swarm Algorithm for Power Quality Enhancement. Fractal and Fractional, 8(3), 140. https://doi.org/10.3390/fractalfract8030140

