Dynamic Analysis and FPGA Implementation of Fractional-Order Hopfield Networks with Memristive Synapse
Abstract
1. Introduction
2. Design of Fractional-Order HNN Model with Memristive Synapse
2.1. Fractional-Order Operators
2.2. Fractional-Order Memristor Model
2.3. Fractional-Order Memristive HNN
2.4. Stability Analysis
3. Complexity Through Spectral Entropy Analysis
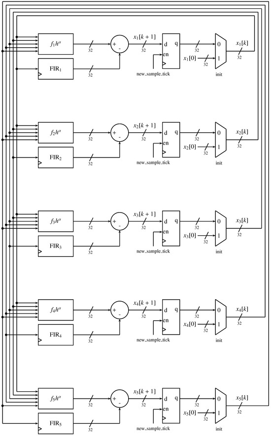
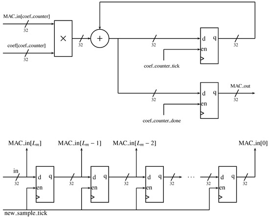
4. Implementation
Implementation Results
5. Conclusions
Author Contributions
Funding
Data Availability Statement
Conflicts of Interest
References
- Ramakrishnan, B.; Wang, Z.; Natiq, H.; Pal, N.; Rajagopal, K.; Jafari, S. Dynamics of a two-neuron hopfield neural network: Memristive synapse and autapses and impact of fractional order. AEU-Int. J. Electron. Commun. 2024, 187, 155506. [Google Scholar] [CrossRef]
- Zhang, B.; Liu, L. Chaos-based image encryption: Review, application, and challenges. Mathematics 2023, 11, 2585. [Google Scholar] [CrossRef]
- Barros, L.C.d.; Lopes, M.M.; Pedro, F.S.; Esmi, E.; Santos, J.P.C.d.; Sánchez, D.E. The memory effect on fractional calculus: An application in the spread of COVID-19. Comput. Appl. Math. 2021, 40, 72. [Google Scholar] [CrossRef]
- Clemente-López, D.; Munoz-Pacheco, J.M.; Rangel-Magdaleno, J.d.J. A review of the digital implementation of continuous-time fractional-order chaotic systems using FPGAs and embedded hardware. Arch. Comput. Methods Eng. 2023, 30, 951–983. [Google Scholar] [CrossRef]
- Corinto, F.; Forti, M.; Chua, L.O. Nonlinear Circuits and Systems with Memristors; Springer: Cham, Switzerland, 2021. [Google Scholar]
- Li, J.; Abbas, H.; Ang, D.S.; Ali, A.; Ju, X. Emerging memristive artificial neuron and synapse devices for the neuromorphic electronics era. Nanoscale Horizons 2023, 8, 1456–1484. [Google Scholar] [CrossRef]
- Wang, Y.; Wang, G.; Shen, Y.; Iu, H.H.C. A memristor neural network using synaptic plasticity and its associative memory. Circuits, Syst. Signal Process. 2020, 39, 3496–3511. [Google Scholar] [CrossRef]
- Ma, T.; Mou, J.; Yan, H.; Cao, Y. A new class of Hopfield neural network with double memristive synapses and its DSP implementation. Eur. Phys. J. Plus 2022, 137, 1135. [Google Scholar] [CrossRef]
- Yu, F.; Lin, Y.; Xu, S.; Yao, W.; Gracia, Y.M.; Cai, S. Dynamic Analysis and FPGA Implementation of a New Fractional-Order Hopfield Neural Network System under Electromagnetic Radiation. Biomimetics 2023, 8, 559. [Google Scholar] [CrossRef]
- Jahanshahi, H.; Zambrano-Serrano, E.; Bekiros, S.; Wei, Z.; Volos, C.; Castillo, O.; Aly, A.A. On the dynamical investigation and synchronization of variable-order fractional neural networks: The Hopfield-like neural network model. Eur. Phys. J. Spec. Top. 2022, 231, 1757–1769. [Google Scholar] [CrossRef]
- Xu, S.; Wang, X.; Ye, X. A new fractional-order chaos system of Hopfield neural network and its application in image encryption. Chaos Solitons Fractals 2022, 157, 111889. [Google Scholar] [CrossRef]
- Lin, H.; Wang, C.; Yu, F.; Sun, J.; Du, S.; Deng, Z.; Deng, Q. A review of chaotic systems based on memristive Hopfield neural networks. Mathematics 2023, 11, 1369. [Google Scholar] [CrossRef]
- Tang, D.; Wang, C.; Lin, H.; Yu, F. Dynamics analysis and hardware implementation of multi-scroll hyperchaotic hidden attractors based on locally active memristive Hopfield neural network. Nonlinear Dyn. 2024, 112, 1511–1527. [Google Scholar] [CrossRef]
- Wan, Q.; Chen, S.; Yang, Q.; Liu, J.; Sun, K. Grid multi-scroll attractors in memristive Hopfield neural network under pulse current stimulation and multi-piecewise memristor. Nonlinear Dyn. 2023, 111, 18505–18521. [Google Scholar] [CrossRef]
- Lin, H.; Wang, C.; Hong, Q.; Sun, Y. A Multi-Stable Memristor and its Application in a Neural Network. IEEE Trans. Circuits Syst. II Express Briefs 2020, 67, 3472–3476. [Google Scholar] [CrossRef]
- Li, J.; Wang, C.; Deng, Q. Symmetric multi-double-scroll attractors in Hopfield neural network under pulse controlled memristor. Nonlinear Dyn. 2024, 112, 14463–14477. [Google Scholar] [CrossRef]
- Soriano-Sánchez, A.G.; Posadas-Castillo, C.; Platas-Garza, M.A.; Arellano-Delgado, A. Synchronization and FPGA realization of complex networks with fractional–order Liu chaotic oscillators. Appl. Math. Comput. 2018, 332, 250–262. [Google Scholar]
- Pano-Azucena, A.D.; Ovilla-Martinez, B.; Tlelo-Cuautle, E.; Muñoz-Pacheco, J.M.; de la Fraga, L.G. FPGA-based implementation of different families of fractional-order chaotic oscillators applying Grünwald–Letnikov method. Commun. Nonlinear Sci. Numer. Simul. 2019, 72, 516–527. [Google Scholar] [CrossRef]
- Sarfraz, M.; Zhou, J.; Ali, F. An 8D Hyperchaotic System of Fractional-Order Systems Using the Memory Effect of Grünwald–Letnikov Derivatives. Fractal Fract. 2024, 8, 530. [Google Scholar] [CrossRef]
- Echenausía-Monroy, J.; Gilardi-Velázquez, H.E.; Wang, N.; Jaimes-Reátegui, R.; García-López, J.; Huerta-Cuellar, G. Multistability route in a PWL multi-scroll system through fractional-order derivatives. Chaos Solitons Fractals 2022, 161, 112355. [Google Scholar] [CrossRef]
- Diethelm, K.; Ford, N.J. Analysis of fractional differential equations. J. Math. Anal. Appl. 2002, 265, 229–248. [Google Scholar] [CrossRef]
- Fu, S.; Wang, X.; Gu, H.; Cao, X.; Yao, Z. Multi-scroll Hopfield neural network under electromagnetic radiation and its brain-like coupling synchronization. Front. Phys. 2023, 11, 1252568. [Google Scholar] [CrossRef]
- Lin, H.; Wang, C.; Deng, Q.; Xu, C.; Deng, Z.; Zhou, C. Review on chaotic dynamics of memristive neuron and neural network. Nonlinear Dyn. 2021, 106, 959–973. [Google Scholar] [CrossRef]
- Yang, N.; Xu, C.; Wu, C.; Jia, R.; Liu, C. Fractional-order cubic nonlinear flux-controlled memristor: Theoretical analysis, numerical calculation and circuit simulation. Nonlinear Dyn. 2019, 97, 33–44. [Google Scholar] [CrossRef]
- Tavazoei, M.S.; Haeri, M. A necessary condition for double scroll attractor existence in fractional-order systems. Phys. Lett. A 2007, 367, 102–113. [Google Scholar] [CrossRef]
- Ahmed, E.; El-Sayed, A.M.A.; El-Saka, H.A.A. Equilibrium points, stability and numerical solutions of fractional-order predator–prey and rabies models. J. Math. Anal. Appl. 2007, 325, 542–553. [Google Scholar] [CrossRef]
- Munoz-Pacheco, J.M.; Posadas-Castillo, C.; Zambrano-Serrano, E. The Effect of a Non-Local Fractional Operator in an Asymmetrical Glucose-Insulin Regulatory System: Analysis, Synchronization and Electronic Implementation. Symmetry 2020, 12, 1395. [Google Scholar] [CrossRef]
- Diethelm, K.; Freed, A.D. The FracPECE subroutine for the numerical solution of differential equations of fractional order. Forsch. Wiss. Rechn. 1998, 1999, 57–71. [Google Scholar]
- Ma, C.; Mou, J.; Xiong, L.; Banerjee, S.; Liu, T.; Han, X. Dynamical analysis of a new chaotic system: Asymmetric multistability, offset boosting control and circuit realization. Nonlinear Dyn. 2021, 103, 2867–2880. [Google Scholar] [CrossRef]
- Bayani, A.; Rajagopal, K.; Khalaf, A.J.M.; Jafari, S.; Leutcho, G.; Kengne, J. Dynamical analysis of a new multistable chaotic system with hidden attractor: Antimonotonicity, coexisting multiple attractors, and offset boosting. Phys. Lett. A 2019, 383, 1450–1456. [Google Scholar] [CrossRef]
- Staniczenko, P.P.; Lee, C.F.; Jones, N.S. Rapidly detecting disorder in rhythmic biological signals: A spectral entropy measure to identify cardiac arrhythmias. Phys. Rev. E—Stat. Nonlinear Soft Matter Phys. 2009, 79, 011915. [Google Scholar] [CrossRef]
- Cao, H.; Chu, R.; Cui, Y. Complex dynamical characteristics of the fractional-order cellular neural network and its DSP implementation. Fractal Fract. 2023, 7, 633. [Google Scholar] [CrossRef]
- Emin, B.; Akgul, A.; Horasan, F.; Gokyildirim, A.; Calgan, H.; Volos, C. Secure Encryption of Biomedical Images Based on Arneodo Chaotic System with the Lowest Fractional-Order Value. Electronics 2024, 13, 2122. [Google Scholar] [CrossRef]
- Zambrano-Serrano, E.; Platas-Garza, M.A.; Posadas-Castillo, C.; Arellano-Delgado, A.; Cruz-Hernández, C. Exploring the Role of Indirect Coupling in Complex Networks: The Emergence of Chaos and Entropy in Fractional Discrete Nodes. Entropy 2023, 25, 866. [Google Scholar] [CrossRef] [PubMed]
- Diethelm, K.; Ford, N.J.; Freed, A.D. A predictor-corrector approach for the numerical solution of fractional differential equations. Nonlinear Dyn. 2002, 29, 3–22. [Google Scholar] [CrossRef]















| I | Equilibrium Point | ||
|---|---|---|---|
| −3 | (0.378, −0.301, 0.089, −0.376, 0.411) | 0.268 ± 5.673i | 0.485 ± 2.258i |
| 0 | (0, 0, 0, 0, 0.5) | 0.304 ± 6.047i | 0.696 ± 2.541i |
| 4 | (−0.504, 0.426, −0.114, 0.534, 0.622) | 0.237 ± 5.408i | 0.325 ± 1.976i |
| Device Utilization | Used | Total | Percent |
|---|---|---|---|
| Total Slices | 6727 | 6822 | 98.6% |
| Slice Registers | 16,393 | 54,576 | 30.0% |
| Slice LUTs | 25,953 | 27,288 | 95.1% |
| Block RAMs | 8 | 116 | 6.9% |
| DSP48s | 15 | 58 | 25.9% |
Disclaimer/Publisher’s Note: The statements, opinions and data contained in all publications are solely those of the individual author(s) and contributor(s) and not of MDPI and/or the editor(s). MDPI and/or the editor(s) disclaim responsibility for any injury to people or property resulting from any ideas, methods, instructions or products referred to in the content. |
© 2024 by the authors. Licensee MDPI, Basel, Switzerland. This article is an open access article distributed under the terms and conditions of the Creative Commons Attribution (CC BY) license (https://creativecommons.org/licenses/by/4.0/).
Share and Cite
Anzo-Hernández, A.; Zambrano-Serrano, E.; Platas-Garza, M.A.; Volos, C. Dynamic Analysis and FPGA Implementation of Fractional-Order Hopfield Networks with Memristive Synapse. Fractal Fract. 2024, 8, 628. https://doi.org/10.3390/fractalfract8110628
Anzo-Hernández A, Zambrano-Serrano E, Platas-Garza MA, Volos C. Dynamic Analysis and FPGA Implementation of Fractional-Order Hopfield Networks with Memristive Synapse. Fractal and Fractional. 2024; 8(11):628. https://doi.org/10.3390/fractalfract8110628
Chicago/Turabian StyleAnzo-Hernández, Andrés, Ernesto Zambrano-Serrano, Miguel Angel Platas-Garza, and Christos Volos. 2024. "Dynamic Analysis and FPGA Implementation of Fractional-Order Hopfield Networks with Memristive Synapse" Fractal and Fractional 8, no. 11: 628. https://doi.org/10.3390/fractalfract8110628
APA StyleAnzo-Hernández, A., Zambrano-Serrano, E., Platas-Garza, M. A., & Volos, C. (2024). Dynamic Analysis and FPGA Implementation of Fractional-Order Hopfield Networks with Memristive Synapse. Fractal and Fractional, 8(11), 628. https://doi.org/10.3390/fractalfract8110628

