Next Article in Journal
The Multiscale Principle in Nature (Principium luxuriæ): Linking Multiscale Thermodynamics to Living and Non-Living Complex Systems
Next Article in Special Issue
Stability in the Sense of Hyers–Ulam–Rassias for the Impulsive Volterra Equation
Previous Article in Journal
A Binary Medium Constitutive Model for Frozen Solidified Saline Soil in Cold Regions and Its Fractal Characteristics Analysis
Previous Article in Special Issue
Novel Fuzzy Contractions and Applications to Engineering Science
 
 
Font Type:
Arial Georgia Verdana
Font Size:
Aa Aa Aa
Line Spacing:
Column Width:
Background:
Article

A Numerical Scheme and Application to the Fractional Integro-Differential Equation Using Fixed-Point Techniques

by
Arul Joseph Gnanaprakasam
1,†,
Balaji Ramalingam
2,†,
Gunaseelan Mani
3,†,
Ozgur Ege
4,* and
Reny George
5,*
1
Department of Mathematics, Faculty of Engineering and Technology, SRM Institute of Science and Technology, SRM Nagar, Kattankulathur, Chengalpattu 603203, Tamil Nadu, India
2
Department of Mathematics, Panimalar Engineering College, Chennai 600123, Tamil Nadu, India
3
Department of Mathematics, Saveetha School of Engineering, Saveetha Institute of Medical and Technical Sciences, Chennai 602105, Tamil Nadu, India
4
Department of Mathematics, Faculty of Science, Ege University, Bornova, Izmir 35100, Turkey
5
Department of Mathematics, College of Science and Humanities in Al-Kharj, Prince Sattam Bin Abdulaziz University, Al-Kharj 11942, Saudi Arabia
*
Authors to whom correspondence should be addressed.
These authors contributed equally to this work.
Fractal Fract. 2024, 8(1), 34; https://doi.org/10.3390/fractalfract8010034
Submission received: 19 November 2023 / Revised: 15 December 2023 / Accepted: 30 December 2023 / Published: 4 January 2024

Abstract

In this paper, we introduce the notion of orthogonal α F–convex contraction mapping and prove some fixed-point theorems for self-mapping in orthogonal complete metric spaces. The proven results generalize and extend some of the well-known results in the literature. Following the derivation of these fixed-point results, we propose a solution for the fractional integro-differential equation, utilizing the fixed-point technique within the context of orthogonal complete metric spaces.

1. Introduction

The inception of the first fixed-point result dates back approximately a century. The technique of successive approximation for solving differential equations was initially formalized by S. Banach [1], who subsequently characterized it as a concept rooted in contraction mapping. The Banach hypothesis was not only articulated in a clear and straightforward manner but was also exemplified by illustrating the methodology to reach the desired fixed point. Fixed-point theory holds significant relevance across various qualitative sciences, capturing the fascination of researchers due to its simplicity in converting equations from diverse research domains into fixed-point problems. Numerous authors have expanded and generalized Banach’s fixed-point result in various directions, as documented in [2]. Notably, Eshaghi Gordji, Ramezani, De la Sen, and Cho [3] recently introduced the concept of an orthogonal set and put forth fixed-point results within the context of O-MS (orthogonal metric spaces).
In 2012, Wardowski [4] introduced a novel category of F-contractions, accompanied by the establishment of several fixed-point theorems. Mahendra Singh, Y., Khan, M. S., and Kang, S. M. [5] pioneered the concept of α F–convex contraction mappings using an admissible map and subsequently validated their proposition with the proof of various fixed-point theorems. In the year 2020, Sawangsup, Sintunavarat, and Cho [6] introduced the innovative concept of an orthogonal F–contraction map, providing proofs for fixed-point results within the orthogonal CMS (complete metric space). The exploration of orthogonal contractive-type maps has been a subject of study by various authors, yielding significant outcomes, as documented in [7,8,9,10,11,12,13].
In this paper, we adapt the notion of α F–convex contraction maps to orthogonal sets, presenting several fixed-point results applicable to α F–convex contraction mappings within the framework of orthogonal complete metric spaces. Additionally, we leverage our primary findings to determine the existence and uniqueness of solutions for fractional integro-differential equations.

2. Preliminaries

In this section, we review fundamental concepts that are employed in this paper. Throughout this paper, we denote the non-empty set, the non-negative real numbers, and the positive integer set by Ψ , R + , and N , respectively.
First of all, we note the Wardowski [4] notion of a control function established in 2012.
Definition 1
([4]). Let F : R + R be a map with the subsequent conditions:
(F1)
F is strictly increasing;
(F2)
For every sequence { δ ϱ } of R + , we have
lim ϱ δ ϱ = 0 lim ϱ F ( δ ϱ ) = ;
(F3)
μ ( 0 , 1 ) lim δ 0 + δ μ F ( δ ) = 0 .
denotes the family of all F functions that fulfills the conditions ( F 1 ) ( F 3 ) .
Later, in 2018, Mahendra Singh, Khan, and Kang [5] introduced the concepts of the F –convex contraction via admissible mapping as follows. Let H be a mapping on a metric space ( Ψ , ) . We denote
M k ( δ , ξ ) = max { k ( δ , ξ ) , k ( H δ , H ξ ) , k ( δ , H δ ) , k ( H δ , H 2 δ ) , k ( ξ , H ξ ) , k ( H ξ , H 2 ξ ) }
Definition 2
([5]). A self mapping H on Ψ is said to be an α– F –convex contraction, if there exists two functions α : Ψ × Ψ [ 0 , ) , F and τ > 0 such that
k ( H 2 δ , H 2 ξ ) > 0 τ + F ( α ( δ , ξ ) k ( H 2 δ , H 2 ξ ) ) F ( M k ( δ , ξ ) ) ,
for all δ , ξ Ψ , where k [ 1 , ) .
Now, the definition of the O-set (or orthogonal-set), orthogonal sequence, ⊩-preserving, some premises, and examples of an orthogonal set were initiated by Gordji et al. [3], as follows:
Definition 3
([3]). Let Ψ ϕ and Ψ × Ψ be a binary relation. If fulfills the consecutive condition:
δ 0 Ψ : δ Ψ , δ 0 δ ( o r ) δ Ψ , δ δ 0 ,
then ( Ψ , ) is called an O-set.
This δ 0 element does not have to be unique. For example:
Example 1
([3]). Let Ψ = [ 0 , ) and define it by δ ξ if δ ξ { δ , ξ } . Then, by setting δ 0 = 0 or δ 0 = 1 , ( Ψ , ) is an O-set.
Definition 4
([3]). Let ( Ψ , ) be an O-set. A sequence { δ ϱ } is called an orthogonal sequence (briefly, O-sequence) if
( ϱ N , δ ϱ δ ϱ + 1 ) o r ( ϱ N , δ ϱ + 1 δ ϱ ) .
Definition 5
([3]). Let ( Ψ , ) be an O-set. A function G : Ψ Ψ is said to be -preserving if H δ H ξ whenever δ ξ .
Now, we give the notions of O-MS, orthogonal complete (briefly, O-complete), orthogonally continuous, orthogonally α -admissible, and orthogonally α * -admissible.
Definition 6
([3]). The tripled ( Ψ , , ) is said to be an O-metric space if ( Ψ , ) is an O-set and ( Ψ , ) is a metric space.
Definition 7
([3]). Let ( Ψ , , ) be a O-metric space. Then,
  • A map H : Ψ Ψ is called orthogonal continuous (-continuous) in z Ψ if for each O-sequence { δ ϱ } in Ψ with δ ϱ δ as ϱ , we have H δ ϱ H δ as ϱ . Also, H is called -continuous on Ψ if H is -continuous in each δ Ψ .
  • If every Cauchy O-sequence is convergent, then Ψ is called O-complete.
Definition 8
([14]). Let ( Ψ , ) be an O-set and d be a metric on Ψ, H : Ψ Ψ and α : Ψ × Ψ R + be two functions. We say that H is orthogonally α-admissible whenever δ ξ and α ( δ , ξ ) 1 α ( H ( δ ) , H ( ξ ) ) 1
Example 2
([14]). Let Ψ = ( 0 , ) . Define on Ψ by δ ξ iff δ ξ = ξ . Define H : Ψ Ψ and α : Ψ × Ψ R + by H ( δ ) = δ + 1 2 if δ 1 and H ( δ ) = 1 2 if δ > 1 , δ Ψ and α ( δ , ξ ) = ξ . Then, H is orthogonally α-admissible.
Let H : Ψ Ψ be a map on Ψ . We denote F i x ( H ) = { δ : H δ = δ δ Ψ } .
Definition 9.
Let H be an orthogonally α-admissible map. Then, H is called orthogonally α * -admissible, if for each δ , ξ F i x ( H ) , we have δ ξ , α ( δ , ξ ) 1 . If δ , ξ F i x ( H ) = , we say that H is vacuously α * -admissible.

3. Main Results

Inspired by the α -F-convex contraction map concepts defined by Mahendra Singh, Khan, and Kang [5], here we introduce a new orthogonal α F–convex contraction mapping and prove some fixed point results in an orthogonal complete metric space (CMS) for this contractive mapping.
Let H be a map on a O-MS ( Ψ , ) . Now
M k ( δ , ξ ) = max { k ( δ , ξ ) , k ( H δ , H ξ ) , k ( δ , H δ ) , k ( H δ , H 2 δ ) , k ( ξ , H ξ ) , k ( H ξ , H 2 ξ ) }
Definition 10.
A self mapping H on Ψ is said to be a H –α–F–convex contraction, if there exists two functions α : Ψ × Ψ [ 0 , ) , F and ν > 0 such that
k ( H 2 δ , H 2 ξ ) > 0 ν + F ( α ( δ , ξ ) k ( H 2 δ , H 2 ξ ) ) F ( M k ( δ , ξ ) ) ,
δ , ξ Ψ with δ ξ , k [ 1 , ) .
Theorem 1.
Let ( Ψ , , ) be an O-CMS and an orthogonal element δ 0 and H : Ψ Ψ be an H –α-F–convex contraction mapping such that:
(i)
H is -preserving;
(ii)
H is orthogonal α-admissible;
(iii)
δ 0 Ψ , δ 0 H δ 0 and α ( δ 0 , H δ 0 ) 1 .
Define a sequence { δ ϱ } in Ψ by δ ϱ + 1 = H δ ϱ = H ϱ + 1 δ 0 , ϱ 0 , then F ( k ( δ ϱ , δ ϱ + 1 ) ) F ( v ) l ν , whenever ϱ = 2 l or ϱ = 2 l + 1 for l 1 .
Proof. 
By condition (iii) in Theorem 1, ∃ δ 0 Ψ , δ 0 H δ 0 and α ( δ 0 , H δ 0 ) 1 . Let
δ 1 : = H δ 0 , δ 2 : = H δ 1 = H 2 δ 0 , δ ϱ + 1 : = H δ ϱ = H ϱ + 1 δ 0 , ϱ N { 0 } .
Consider { δ ϱ } is an O-sequence in Ψ .
If δ ϱ = δ ϱ + 1 for any ϱ N { 0 } , then δ ϱ is a fixed point of H .
Assume that δ ϱ δ ϱ + 1 , ϱ N { 0 } . Then,
( δ ϱ , δ ϱ + 1 ) > 0 , ϱ N { 0 } .
Since H is ⊩-preserving, then { δ ϱ } is an O-sequence in Ψ . Now, setting v = max { k ( δ 0 , δ 1 ) , k ( δ 1 , δ 2 ) } . Condition (ii) in Theorem 1, we get
α ( δ ϱ , δ ϱ + 1 ) 1 , ϱ N { 0 } .
From (2), taking δ = δ 0 and ξ = δ 1 , we obtain
M k ( δ 0 , δ 1 ) = max { k ( δ 0 , δ 1 ) , k ( H δ 0 , H δ 1 ) , k ( δ 0 , H δ 0 ) , k ( H δ 0 , H 2 δ 0 ) , k ( δ 1 , H δ 1 ) , k ( H δ 1 , H 2 δ 1 ) } = max { k ( δ 0 , δ 1 ) , k ( δ 1 , δ 2 ) , k ( δ 0 , δ 1 ) , k ( δ 1 , δ 2 ) , k ( δ 1 , δ 2 ) , k ( δ 2 , δ 3 ) } = max { k ( δ 0 , δ 1 ) , k ( δ 1 , δ 2 ) , k ( δ 2 , δ 3 ) } .
By the Definition 1, ( F 1 ) , α ( δ 0 , δ 1 ) 1 , by (3) and (4), we have
F ( k ( δ 2 , δ 3 ) ) = F ( k ( H 2 δ 0 , H 2 δ 1 ) ) F ( α ( δ 0 , δ 1 ) k ( H 2 δ 0 , H 2 δ 1 ) ) F ( M k ( δ 0 , δ 1 ) ) ν = F ( max { k ( δ 0 , δ 1 ) , k ( δ 1 , δ 2 ) , k ( δ 2 , δ 3 ) } ) ν F ( max { v , k ( δ 2 , δ 3 ) } ) ν .
If max { v , k ( δ 2 , δ 3 ) } = k ( δ 2 , δ 3 ) , then (5) gives
F ( k ( δ 2 , δ 3 ) ) F ( k ( δ 2 , δ 3 ) ) ν < F ( k ( δ 2 , δ 3 ) ) .
Therefore, we have
F ( k ( δ 2 , δ 3 ) ) F ( v ) ν < F ( v ) .
Since ν > 0 and Definition 1, ( F 1 ) , we conclude that
k ( δ 2 , δ 3 ) < v = max { k ( δ 0 , δ 1 ) , k ( δ 1 , δ 2 ) } .
Again, from (2) taking with δ = δ 1 and ξ = δ 2 , we obtain
M k ( δ 1 , δ 2 ) = max { k ( δ 1 , δ 2 ) , k ( H δ 1 , H δ 2 ) , k ( δ 1 , H δ 1 ) , k ( H δ 1 , H 2 δ 1 ) , k ( δ 2 , H δ 2 ) , k ( H δ 2 , H 2 δ 2 ) } = max { k ( δ 1 , δ 2 ) , k ( δ 2 , δ 3 ) , k ( δ 1 , δ 2 ) , k ( δ 2 , δ 3 ) , k ( δ 2 , δ 3 ) , k ( δ 3 , δ 4 ) } = max { k ( δ 1 , δ 2 ) , k ( δ 2 , δ 3 ) , k ( δ 3 , δ 4 ) } .
Using (3) and (6), we get
F ( k ( δ 3 , δ 4 ) ) = F ( k ( H 2 δ 1 , H 2 δ 2 ) ) F ( α ( δ 1 , δ 2 ) k ( H 2 δ 1 , H 2 δ 2 ) ) F ( M k ( δ 1 , δ 2 ) ) ν = F ( max { k ( δ 1 , δ 2 ) , k ( δ 2 , δ 3 ) , k ( δ 3 , δ 4 ) } ) ν .
If max { k ( δ 1 , δ 2 ) , k ( δ 2 , δ 3 ) , k ( δ 3 , δ 4 ) } = k ( δ 3 , δ 4 ) , then we obtain
F ( k ( δ 3 , δ 4 ) ) F ( k ( δ 3 , δ 4 ) ) ν < F ( k ( δ 3 , δ 4 ) ) .
Therefore, we have
max { k ( δ 1 , δ 2 ) , k ( δ 2 , δ 3 ) } > k ( δ 3 , δ 4 ) .
Therefore, v > k ( δ 2 , δ 3 ) > k ( δ 3 , δ 4 ) . Proceeding this, one can prove inductively that { k ( δ ϱ , δ ϱ + 1 ) } is a strictly non-increasing sequence in Ψ . Therefore, v > k ( δ 2 , δ 3 ) and hence
F ( k ( δ 2 , δ 3 ) ) F ( v ) ν .
Similarly, we have
F ( k ( δ 3 , δ 4 ) ) F ( v ) ν ;
proceeding that, we get
F ( k ( δ ϱ , δ ϱ + 1 ) ) F ( v ) l ν ,
whenever ϱ = 2 l or ϱ = 2 l + 1 for l 1 . □
Theorem 2.
Let ( Ψ , , ) be a O-CMS and an orthogonal element δ 0 , and H : Ψ Ψ be an H –α-F–convex contraction mapping such that:
(i) 
H is -preserving;
(ii) 
H is orthogonally α-admissible;
(iii) 
δ 0 Ψ , δ 0 H δ 0 and α ( δ 0 , H δ 0 ) 1 ;
(iv) 
H is orthogonally continuous, or orthogonally orbitally continuous on Ψ.
Then, H has a fixed point in Ψ. Furthermore, if H is orthogonally α * -admissible, then H has a unique fixed point z Ψ . Moreover, for any δ 0 Ψ , if δ ϱ + 1 = H ϱ + 1 δ 0 H δ ϱ , ϱ 0 , then lim ϱ H ϱ δ 0 = z .
Proof. 
By condition (iii) in Theorem 2, ∃ δ 0 Ψ , ∋ δ 0 H δ 0 and α ( δ 0 , H δ 0 ) 1 . Let
δ 1 : = H δ 0 , δ 2 : = H δ 1 = H 2 δ 0 , δ ϱ + 1 : = H δ ϱ = H ϱ + 1 δ 0 , ϱ N { 0 } .
Consider { δ ϱ } is an O-sequence in Ψ .
If δ ϱ = δ ϱ + 1 for any ϱ N { 0 } , then δ ϱ is a fixed point of H . Assume that δ ϱ δ ϱ + 1 , ϱ N { 0 } . Then
( δ ϱ , δ ϱ + 1 ) > 0 , ϱ N { 0 } .
Since H is ⊩-preserving, then { δ ϱ } is an O-sequence in Ψ . Now, setting v = max { k ( δ 0 , δ 1 ) , k ( δ 1 , δ 2 ) } . From condition (ii) in Theorem 2, we obtain
α ( δ ϱ , δ ϱ + 1 ) 1 , ϱ N { 0 } .
From (2), taking δ = δ ϱ 2 and ξ = δ ϱ 1 , where ϱ 2 , we obtain
M k ( δ ϱ 2 , δ ϱ 1 ) = max { k ( δ ϱ 2 , δ ϱ 1 ) , k ( H δ ϱ 2 , H δ ϱ 1 ) , k ( δ ϱ 2 , H δ ϱ 2 ) , k ( H δ ϱ 2 , H 2 δ ϱ 2 ) , k ( δ ϱ 1 , H δ ϱ 1 ) , k ( H δ ϱ 1 , H 2 δ ϱ 1 ) } = max { k ( δ ϱ 2 , δ ϱ 1 ) , k ( δ ϱ 1 , δ ϱ ) , k ( δ ϱ 2 , δ ϱ 1 ) , k ( δ ϱ 1 , δ ϱ ) , k ( δ ϱ 1 , δ ϱ ) , k ( δ ϱ , δ ϱ + 1 ) } = max { k ( δ ϱ 2 , δ ϱ 1 ) , k ( δ ϱ 1 , δ ϱ ) , k ( δ ϱ , δ ϱ + 1 ) } .
By Definition 1, ( F 1 ) and H are orthogonally α -admissible, and by (3), we derive
F ( k ( δ ϱ , δ ϱ + 1 ) ) = F ( k ( H 2 δ ϱ 2 , H 2 δ ϱ 1 ) ) F ( α ( δ ϱ 2 , δ ϱ 1 ) k ( H 2 δ ϱ 2 , H 2 δ ϱ 1 ) ) F ( M k ( δ ϱ 2 , δ ϱ 1 ) ) ν F ( max { k ( δ ϱ 2 , δ ϱ 1 ) , k ( δ ϱ 1 , δ ϱ ) , k ( δ ϱ , δ ϱ + 1 ) } ) ν .
If max { k ( δ ϱ 2 , δ ϱ 1 ) , k ( δ ϱ 1 , δ ϱ ) , k ( δ ϱ , δ ϱ + 1 ) } = k ( δ ϱ , δ ϱ + 1 ) , then we get
F ( k ( δ ϱ , δ ϱ + 1 ) ) F ( k ( δ ϱ , δ ϱ + 1 ) ) ν < F ( k ( δ ϱ , δ ϱ + 1 ) ) .
Which is a contradiction. Hence,
F ( k ( δ ϱ , δ ϱ + 1 ) ) F ( max { k ( δ ϱ 2 , δ ϱ 1 ) , k ( δ ϱ 1 , δ ϱ ) } ) ν .
From Theorem 1, we obtain
F ( k ( δ ϱ , δ ϱ + 1 ) ) F ( v ) l ν ,
whenever, ϱ = 2 l or ϱ = 2 l + 1 for l 1 . From (6), we obtain
lim ϱ F ( k ( δ ϱ , δ ϱ + 1 ) ) = .
Using ( F 2 ) , we derive
lim ϱ k ( δ ϱ , δ ϱ + 1 ) = 0 .
From ( F 3 ) , ∃ μ ( 0 , 1 ) , ∋
lim ϱ [ k ( δ ϱ , δ ϱ + 1 ) ] μ F ( k ( δ ϱ , δ ϱ + 1 ) ) = 0 .
Also, by (7), we have
[ k ( δ ϱ , δ ϱ + 1 ) ] μ [ F ( k ( δ ϱ , δ ϱ + 1 ) ) F ( v ) ] [ k ( δ ϱ , δ ϱ + 1 ) ] μ ] l ν 0 ,
where ϱ = 2 l or ϱ = 2 l + 1 for l 1 .
As ϱ in (11) along with (9) and (10), we derive
lim ϱ l [ ( δ ϱ , δ ϱ + 1 ) ] μ = 0 .
Now, we have two cases arise.
Case 1: If ϱ is even and ϱ 2 , then
lim ϱ ϱ [ ( δ ϱ , δ ϱ + 1 ) ] μ = 0 .
Case 2: If ϱ is odd and ϱ 3 , then
lim ϱ ( ϱ 1 ) [ ( δ ϱ , δ ϱ + 1 ) ] μ = 0 .
Using (9) and (14) gives
lim ϱ ϱ [ ( δ ϱ , δ ϱ + 1 ) ] μ = 0 .
Then, ∃ ϱ 1 N ,
ϱ [ ( δ ϱ , δ ϱ + 1 ) ] μ 1 ϱ ϱ 1 .
Therefore, we obtain
( δ ϱ , δ ϱ + 1 ) 1 ϱ 1 μ ϱ ϱ 1 .
For all p > q ϱ 1 , we derive
( δ k , δ q ) ( δ k , δ p 1 ) + ( δ p 1 , δ p 2 ) + + ( δ q + 1 , δ q ) < i = q ( δ i , δ i + 1 ) i = q 1 i 1 μ .
Suppose H is orthogonally continuous, then
( z , H z ) = lim ϱ ( δ ϱ , H δ ϱ ) = lim ϱ ( δ ϱ , δ ϱ + 1 ) = 0 .
Hence, H has a fixed point, that is, z Ψ .
Let H be orthogonally orbitally continuous on Ψ , then δ ϱ + 1 = H δ ϱ = H ( H ϱ δ 0 ) H z as ϱ . Since ( Ψ , ) is O-complete, we have H z = z . Therefore, F i x ( H ) .
Now, let H be orthogonally α * -admissible, then z , y F i x ( H ) , we get ϱ ( z , y ) 1 . Using (2) and (3), we derive
F ( k ( z , y ) ) = F ( k ( H 2 z , H 2 y ) ) = F ( α ( z , y ) k ( H 2 z , H 2 y ) ) F ( M k ( z , y ) ) ν = F ( max { k ( z , y ) , k ( H z , H y ) , k ( z , H z ) , k ( H z , H 2 z ) , k ( y , H y ) , k ( H y , H 2 y ) } ) ν = F ( k ( z , y ) ) ν .
Since ν > 0 and using the Definition 1, we obtain
( z , y ) < ( z , y ) .
Therefore, H has a unique fixed point in Ψ . □
Corollary 1.
Let ( Ψ , , ) be O-CMS and an orthogonal element δ 0 and α : Ψ × Ψ R + be a function. Suppose that H : Ψ Ψ is self mapping, such that
(i) 
for all δ , ξ Ψ with δ ξ and
[ ( H 2 δ , H 2 ξ ) > 0 α ( δ , ξ ) ( H 2 δ , H 2 ξ ) k max { ( δ , ξ ) , ( H δ , H ξ ) , ( δ , H δ ) , ( H δ , H 2 δ ) , ( ξ , H ξ ) , ( H ξ , H 2 ξ ) } ] ,
where k [ 0 , 1 ) ;
(ii) 
H is -preserving;
(iii) 
H is orthogonally α-admissible;
(iv) 
δ 0 Ψ , δ 0 H δ 0 and α ( δ 0 , H δ 0 ) 1 ;
(v) 
H is orthogonally orbitally continuous or, orthogonally continuous on Ψ.
Then, H has a fixed point in Ψ. Furthermore, if H is orthogonally α * -admissible, then H has a unique fixed point z Ψ . Moreover, for every δ 0 Ψ if δ ϱ + 1 = H ϱ + 1 δ 0 H ϱ δ 0 , ϱ 0 , then lim ϱ H ϱ δ 0 = z .
Proof. 
Setting F ( ) = ln ( ) , > 0 . Obviously, F . From (16), we derive
ln k + ln α ( δ , ξ ) ( H 2 δ , H 2 ξ ) ln ( max { ( δ , ξ ) , ( H δ , H ξ ) , ( δ , H δ ) , ( H δ , H 2 δ ) , ( ξ , H ξ ) ( H ξ , H 2 ξ ) } ) ,
which implies that
ν + F ( α ( δ , ξ ) ( H 2 δ , H 2 ξ ) ) F ( M 1 ( δ , ξ ) ) ,
δ , ξ Ψ with δ ξ where ν = ln k . Therefore, H is H - α -F-convex contraction mapping with k = 1 . Thus, all of the hypotheses of Theorem 2 are fulfilled. Therefore, H has a unique fixed point in Ψ . □
Example 3.
Let Ψ = [ 0 , ) with usual metric
( δ , ξ ) = | δ ξ | , i f δ ξ ; 0 , i f δ = ξ .
Suppose δ ξ iff δ , ξ 0 . Clearly, ( Ψ , , ) is O-CMS. Define H : Ψ Ψ and α : Ψ × Ψ R + by H ( δ ) = δ 2 2 , δ Ψ and
α ( δ , ξ ) = 1 , i f δ , ξ ( 0 , 2 ] ; 0 , o t h e r w i s e .
Then, H is orthogonally α-admissible and orthogonally α * -admissible. Clearly, H is -preserving and orthogonally continuous. Setting F , F ( ) = ln ( ) , > 0 . Then, δ , ξ Ψ with δ ξ , we obtain
α ( δ , ξ ) | H 2 δ H 2 ξ | = | H 2 δ H 2 ξ | = | δ 4 4 ξ 4 4 | | δ 2 4 ξ 2 4 | + 1 2 | δ ξ | = 1 2 | H δ H ξ | + 1 2 | δ ξ | 5 6 max { | H δ H ξ | , | δ ξ | } e ν M 1 ( δ , ξ ) ,
where ν = ln 5 6 . Then
ν + F ( α ( δ , ξ ) ( H 2 δ , H 2 ξ ) ) F ( M 1 ( δ , ξ ) )
Therefore, H is H –α–F–convex contraction mapping with k = 1 . Hence, all the conditions of Theorem 2 are fulfilled and so H has a unique fixed point δ = 2 .

4. Application to Fractional Integro-Differential Equation

We consider a Cauchy problem involving a fractional integro-differential equation with a non-local condition given by
k D δ ( a ) = f ( a , δ ( a ) ) + 0 a J ( a , ϝ , δ ( a ) ) d ϝ , a [ 0 , Ω ] , Ω > 0 , 0 < < 1 , δ ( 0 ) = δ 0 l ( δ ) ,
where k D denotes the Caputo fractional derivative of order , f : [ 0 , Ω ] × R R + , J : [ 0 , Ω ] × [ 0 , Ω ] × R R are jointly continuous, l : K R is continuous. Here, K = K ( [ 0 , Ω ] , R ) denotes the Banach space ( Ψ , | | | | ) of all continuous maps from [ 0 , Ω ] R with a topology of uniform convergence with the norm denoted by | | | | K , and | | δ | | = max a [ 0 , Ω ] | δ ( a ) | , see [15].
Let K = K ( [ 0 , Ω ] , Ψ ) be endowed with the metric d : K × K R + defined as ( δ , ξ ) = max a [ 0 , Ω ] | δ ( a ) ξ ( a ) | , δ , ξ K . Define orthogonality ⊩ on K by
δ ξ δ ( a ) ξ ( a ) 0 , a [ 0 , Ω ] .
Then, ( K , , ) is O-CMS. Clearly, a solution of (17) is a fixed point
δ ( a ) = δ 0 l ( δ ) + 1 ϝ ( ) 0 a ( a b ) 1 [ f ( b , δ ( b ) ) + b a J ( ϱ , b , δ ( b ) ) d ϱ ] d b ,
where ϝ is the Gamma function.
Theorem 3.
Suppose that ( K , , ) is a orthogonal CMS equipped with metric ( δ , ξ ) = max a [ 0 , Ω ] | δ ( a ) ξ ( a ) | , δ , ξ K with δ ξ and H : K K be an orthogonal continuous operator on K defined by
H δ ( a ) = δ 0 l ( δ ) + 1 ϝ ( ) 0 a ( a b ) 1 [ f ( b , δ ( b ) ) + b a J ( ϱ , b , δ ( b ) ) d ϱ ] d b .
δ K and b , a [ 0 , Ω ] satisfying the following inequality
(A1) 
| J ( a , b , H δ ( b ) ) J ( a , b , H ξ ( b ) ) | r 1 max { | δ ( b ) ξ ( b ) | , | H δ ( b ) H ξ ( b ) | , | δ ( b ) H δ ( b ) | , | H δ ( b ) H 2 δ ( b ) | , | ξ H ξ ( b ) | , | H ξ ( b ) H 2 ξ ( b ) | } ,
(A2) 
| f ( b , δ ( b ) ) f ( b , ξ ( b ) ) | r 2 max { | δ ( b ) ξ ( b ) | , | H δ ( b ) H ξ ( b ) | , | δ ( b ) H δ ( b ) | , | H δ ( b ) H 2 δ ( b ) | , | ξ H ξ ( b ) | , | H ξ ( b ) H 2 ξ ( b ) | } ,
(A3) 
| l ( δ ) l ( ξ ) | r 3 max { | δ ( b ) ξ ( b ) | , | H δ ( b ) H ξ ( b ) | , | δ ( b ) H δ ( b ) | , | H δ ( b ) H 2 δ ( b ) | , | ξ H ξ ( b ) | , | H ξ ( b ) H 2 ξ ( b ) | } .
Then, the Cauchy problem (17) has a unique solution provided by r 3 < 1 2 , r 1 ϝ ( + 1 ) 4 Ω , r 1 ϝ ( + 2 ) 4 Ω + 1 .
Proof. 
We define α : K × K R + , by α ( δ , ξ ) = 1 , δ , ξ K . Therefore, H is orthogonally α -admissible and orthogonally α * -admissible. Now, we prove that H is ⊩-preserving. For every δ , ξ K with δ ξ and a [ 0 , Ω ] , we have
H δ ( a ) = δ 0 l ( δ ) + 1 ϝ ( ) 0 a ( a b ) 1 [ f ( b , δ ( b ) ) + b a J ( ϱ , b , δ ( b ) ) d ϱ ] d b > 0 .
Then, H is ⊩-preserving. Now, we claim that H is a H α F–convex contraction on K. Let δ , ξ K with δ ξ . Suppose that H ( δ ) H ( ξ ) . Then,
| H 2 δ ( a ) H 2 ξ ( a ) | | l ( δ ) l ( ξ ) | + 1 ϝ ( ) 0 a ( a b ) 1 [ | f ( b , δ ( b ) ) f ( b , ξ ( b ) ) | + b a | J ( ϱ , b , δ ( b ) ) J ( ϱ , b , ξ ( b ) ) | d ϱ ] d b r 3 + r 1 Ω ϝ ( + 1 ) + r 2 Ω + 1 ϝ ( + 2 ) max { | δ ( b ) ξ ( b ) | , | H δ ( b ) H ξ ( b ) | , | δ ( b ) H δ ( b ) | , | H δ ( b ) H 2 δ ( b ) | , | ξ H ξ ( b ) | , | H ξ ( b ) H 2 ξ ( b ) | } .
Since r 3 < 1 2 , r 1 ϝ ( + 1 ) 4 Ω , r 1 ϝ ( + 2 ) 4 Ω + 1 , therefore, i : = r 3 + r 1 Ω ϝ ( + 1 ) + r 2 Ω + 1 ϝ ( + 2 ) < 1 ,
| H 2 δ ( a ) H 2 ξ ( a ) | i max { | δ ( b ) ξ ( b ) | , | H δ ( b ) H ξ ( b ) | , | δ ( b ) H δ ( b ) | , | H δ ( b ) H 2 δ ( b ) | , | ξ H ξ ( b ) | , | H ξ ( b ) H 2 ξ ( b ) | } .
a [ 0 , Ω ] ,
( H 2 δ ( a ) , H 2 ξ ( a ) ) = max a [ 0 , Ω ] | H 2 δ ( a ) H 2 ξ ( a ) | max a [ 0 , Ω ] ( i max { | δ ( b ) ξ ( b ) | , | H δ ( b ) H ξ ( b ) | , | δ ( b ) H δ ( b ) | , | H δ ( b ) H 2 δ ( b ) | , | ξ H ξ ( b ) | , | H ξ ( b ) H 2 ξ ( b ) | } ) i max [ max r [ 0 , Ω ] { | δ ( r ) ξ ( r ) | , | H δ ( r ) H ξ ( r ) | , | δ ( r ) H δ ( r ) | , | H δ ( r ) H 2 δ ( r ) | , | ξ H ξ ( r ) | , | H ξ ( r ) H 2 ξ ( r ) | } ] = i max { ( δ , ξ ) , ( H δ , H ξ ) , ( δ , H δ ) , ( H δ , H 2 δ ) , ( ξ , H ξ ) , ( H ξ , H 2 ξ ) } .
which implies that
α ( δ , ξ ) ( H 2 δ , H 2 ξ ) i max { ( δ , ξ ) , ( H δ , H ξ ) , ( δ , H δ ) , ( H δ , H 2 δ ) , ( ξ , H ξ ) , ( H ξ , H 2 ξ ) } .
Hence, all the conditions of Corollary 1 are fulfilled and so H has a unique solution. □
Example 4.
Consider an integro-differential equation with a fractional derivative
D 3 4 ( a ) = a 2 e a 5 g ( a ) + 6 a 2.25 Γ ( 3.25 ) + 0 a e a b g ( b ) d b , 0 a 1 .
subject to
g ( 0 ) = 0 .
Proof. 
For each a , b Ψ with a b and a [ 0 , 1 ] , we have
D 3 4 ( a ) = a 2 e a 5 g ( a ) + 6 a 2.25 Γ ( 3.25 ) + 0 a e a b g ( b ) d b .
The exact solution of the above equation is
g ( b ) = b 3 .
Here, g ( a ) is an orthogonal continuous function on [ 0 , a ] where 0 a 1 . We calculated value of this equation, it is called the approximate solution:
D 3 4 ( a ) = 2.3536 a 2.25 .
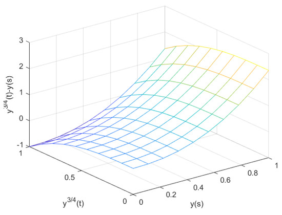
Table 1 shows a comparison of the exact and approximate solutions. For the graph of the convergence between an approximate ( D 3 4 ( a ) ) and the exact solution with h = 0.1, see Figure 1. □

5. Application to Nonlinear Partial Volterra Integro-Differential Equation

An application of nonlinear partial Volterra integro-differential equation for a two-dimension with desired order:
v + w f ( δ , ξ ) δ v ξ w = g ( δ , ξ ) + 0 ξ 0 δ K δ , ξ , b , a , b , a f ( b , a ) δ v ξ w d b d a , ( δ , ξ ) [ 0 , 1 ] × [ 0 , 1 ] Appropriate intial conditions ,
where K is an orthogonal continuous in v + w f ( δ , ξ ) δ v ξ w with δ ξ , g ( δ , ξ ) is a known function, and v + w f ( δ , ξ ) δ v ξ w is the calculated function.
Following the approximate solution v + w f ( δ , ξ ) δ v ξ w , for all 0 δ , ξ 1 . Consider the mesh nodes on the square as follows:
δ m = m 0.5 2 M , m = 1 , 2 , . 2 M .
ξ n = n 0.5 2 N , n = 1 , 2 , . 2 N .
The two-dimensional function v + w f ( δ , ξ ) δ v ξ w is approximated with a two-dimensional Haar wavelet on 0 δ , ξ 1 as follows:
v + w f ( δ , ξ ) δ v ξ w = i = 1 2 M j = 1 2 N b i , j h i ( δ ) h j ( ξ ) .
By (21), (22) and (24) in (23), we get the linear equation 4 M N × 4 M N with b i , j .
v + w f ( δ , ξ ) δ v ξ w | ξ = ξ n δ = δ m = i = 1 2 M j = 1 2 N b i , j h i ( δ m ) h j ( ξ n ) , m = 1 , 2 , . , 2 M , n = 1 , 2 , . , 2 N .
Unknown coefficients of b i , j are achieved using Theorem 2 in [16].
Theorem 4.
Suppose a function F ( δ , ξ ) of two variables δ and ξ is approximated by the Haar wavelet approximate given as
F ( δ , ξ ) = i = 1 2 M j = 1 2 N b i , j h i ( δ ) h j ( ξ ) , δ ξ .
Suppose that F ( δ , ξ ) is known at collocation points ( δ m , ξ n ) , m = 1 , 2 , , 2 M , n = 1 , 2 , , 2 N , and F is orthogonal continuous. Then, the approximate solution of F ( δ , ξ ) at any other point is as follows:
F ( δ , ξ ) = 1 2 M × 2 N k = 1 2 M p = 1 2 N F ( δ m , ξ n ) h 1 ( δ ) h 1 ( ξ ) + i = 1 2 M 1 σ 2 × 2 N k = α 1 β 1 p = 1 2 N F ( δ m , ξ n ) k = β 1 + 1 γ 1 p = 1 2 N F ( δ m , ξ [ n ] ) h i ( δ ) h 1 + j = 1 2 N 1 2 M × σ 2 k = 1 2 M p = α 2 β 2 F ( δ m , ξ n ) k = 1 2 M p = β 2 + 1 γ 2 F ( δ m , ξ n ) h 1 ( δ ) h j ( ξ ) + i = 1 2 M j = 1 2 N 1 σ 1 × σ 2 ( k = α 1 β 1 p = α 2 β 2 F ( δ m , ξ n ) k = α 1 β 1 p = β 2 + 1 γ 2 F ( δ m , ξ n ) k = β 1 + 1 γ 1 p = α 2 β 2 F ( δ m , ξ n ) + k = β 1 + 1 γ 1 p = β 2 + 1 γ 2 F ( δ m , ξ n ) ) h i ( δ ) h j ( ξ )
where
α 1 = α 1 ( μ 1 1 ) + 1 , β 1 = σ 1 ( μ 1 1 ) + σ 1 2 , γ 1 = σ 1 μ 1 , σ 1 = 2 M ν 1 , μ 1 = i ν 1 , ν 1 = 2 log 2 ( i 1 ) .
And similarly,
α 2 = σ 2 ( μ 2 1 ) + 1 , β 2 = σ 2 ( μ 2 1 ) + σ 2 2 , γ 2 = σ 2 μ 2 , σ 2 = 2 N ν 2 , μ 2 = i ν 2 , ν 2 = 2 log 2 ( j 1 )
First, the Kernel of (21) is orthogonal continuous and the Haar wavelet of the two-dimensional approximate solution is as follows:
K δ , ξ , b , a , v + w f ( b , a ) δ v ξ w i = 1 2 M j = 1 2 N b i , j ( δ , ξ ) h i ( b ) h j ( a ) .
From the above, by (21), we obtain
v + w f ( δ , ξ ) δ v ξ w = g ( δ , ξ ) + 0 ξ 0 δ i = 1 2 M j = 1 2 N b i , j ( δ , ξ ) h i ( b ) h j ( a ) d b d a .
By the Haar wavelet properties, in the following equation, we get
v + w f ( δ , ξ ) δ v ξ w = g ( δ , ξ ) + i = 1 2 M j = 1 2 N b i , j ( δ , ξ ) k i , 1 ( δ ) k j , 1 ( ξ ) .
Now, collocation points δ m , ξ n are applied in Equation (27), to get
v + w f ( δ , ξ ) δ v ξ w | ξ = ξ n δ = δ m = g ( δ m , ξ n ) + i = 1 2 M j = 1 2 N b i , j ( δ m , ξ n ) k i , 1 ( δ m ) k j , 1 ( ξ n ) ,
m = 1 , 2 , , 2 M , n = 1 , 2 , , 2 N .
The values b i , j ( δ , ξ ) satisfying Theorem 1 and applied in Equation (28) reach the following equations.
v + w f ( δ , ξ ) δ v ξ w | ξ = ξ n δ = δ m = g ( δ m , ξ n ) + k 1 , 1 ( δ m ) k 1 , 1 ( ξ n ) 2 M × 2 N k = 1 2 M p = 1 2 N K ( δ m , ξ n , b k , a p , v + w f ( δ , ξ ) δ v ξ w | ξ = a p δ = b k ) + i = 2 2 M k i , 1 ( δ m ) k 1 , 1 ( ξ n ) σ 1 × 2 N ( k = α 1 β 1 p = 1 2 N K ( δ m , ξ n , b k , a p , v + w f ( δ , ξ ) δ v ξ w | ξ = a p δ = b k ) k = β 1 + 1 γ 1 p = 1 2 N K ( δ m , ξ n , b k , a p , v + w f ( δ , ξ ) δ v ξ w | ξ = a p δ = b k ) ) + j = 2 2 N k 1 , 1 ( δ m ) k j , 1 ( ξ n ) 2 M × σ 2 ( k = 1 2 M p = α 2 β 2 K ( δ m , ξ n , b k , a p , v + w f ( δ , ξ ) δ v ξ w | ξ = a p δ = b k ) k = 1 2 M p = β 2 + 1 γ 2 K ( δ m , ξ n , b k , a p , v + w f ( δ , ξ ) δ v ξ w | ξ = a p δ = b k ) ) + i = 2 2 M j = 2 2 N k i , 1 ( δ m ) k j , 1 ( ξ n ) σ 1 × σ 2 ( k = α 1 β 1 p = α 2 β 2 K ( δ m , ξ n , b k , a p , v + w f ( δ , ξ ) δ v ξ w | ξ = a p δ = b k ) k = α 1 β 1 p = β 2 + 1 γ 2 K ( δ m , ξ n , b k , a p , v + w f ( δ , ξ ) δ v ξ w | ξ = a p δ = b k ) k = β 1 + 1 γ 1 p = α 2 β 2 K ( δ m , ξ n , b k , a q , v + w f ( δ , ξ ) δ v ξ w | ξ = a q δ = b k ) + k = β 1 + 1 γ 1 q = β 2 + 1 γ 2 K ( δ m , ξ n , b k , a q , v + w f ( δ , ξ ) δ v ξ w | ξ = a q δ = b k ) ) ,
where m = 1 , 2 , , 2 M , n = 1 , 2 , , 2 N .
Equation (28) is a 4 M N × 4 M N nonlinear system solved by either Broyden or Newton methods. The solution of the system gives v + w f ( δ , ξ ) δ v ξ w at the collocation points. Theorem 4 may be used to determine the value of v + w f ( δ , ξ ) δ v ξ w at points other than collocation sites. One of the methods for partial differential equations can be used to solve the equation
v + w f ( δ , ξ ) δ m v ξ n w = A ( δ , ξ ) .
Example 5.
Consider the following partial integro-differential equation:
2 f ( δ , ξ ) δ ξ = g ( δ , ξ ) + 0 ξ 0 δ 2 f ( b , a ) b a + 2 δ ξ 2 f ( b , a ) b a 3 + ξ 2 2 f ( b , a ) b a 5 d b d a ,
where
g ( δ , ξ ) = e ξ ( 1 + e ξ ) δ 1 5 ( 1 + e 5 ξ ) δ ξ 2 2 3 ( 1 + e 3 ξ ) δ 2 ξ .
The exact solution of this problem is
f ( δ , ξ ) = δ e ξ .
And f ( δ , ξ ) is orthogonal continuous on [ 0 , 1 ] , and supplementary conditions are
f ( δ , 0 ) δ = 1 , f ( 0 , 0 ) = 0 .
Graphs of the comparisons between the approximation and exact solutions with different h values are given in Figure 2, Figure 3, Figure 4 and Figure 5.

6. Conclusions

In this paper, we introduced the new orthogonal concept of α F–convex contraction mappings on O-CMS and proved some related fixed-point results. We have discussed a numerical experiment for approximating the fixed-point results. Finally, we obtained a simple and efficient solution for the fractional integro-differential equation by using the fixed-point technique in the setting of O-CMS.

Author Contributions

Conceptualization, A.J.G., B.R. and G.M.; writing—original draft preparation, A.J.G., B.R., G.M., O.E. and R.G.; writing—review and editing, O.E. and R.G.; validation, G.M. and O.E.; formal analysis, G.M. and O.E.; investigation, A.J.G., G.M. and O.E.; visualization, A.J.G. and B.R.; funding acquisition, R.G. All authors have read and agreed to the published version of the manuscript.

Funding

The authors extend their appreciation to Prince Sattam bin Abdulaziz University for funding this research work through project number PSAU/2023/01/25637.

Data Availability Statement

No data were used to support this work.

Acknowledgments

We thank the editor for their kind support. The authors are thankful to the learned reviewers for their valuable comments.

Conflicts of Interest

The authors declare that they have no competing interest.

References

  1. Banach, S. Sur les operations dans les ensembles abstraits et leurs applications aux equations integrales. Fundam. Math. 1992, 3, 133–181. [Google Scholar] [CrossRef]
  2. Cho, Y.J. Survey on metric fixed point theory and applications. In Advances in Real and Complex Ananlysis with Applications; Ruzhansky, M., Cho, Y.J., Agarwal, P., Ares, I., Eds.; Trends in Mathematics; Springer Nature: Singapore, 2017; pp. 183–241. [Google Scholar]
  3. Gordji, M.E.; Ramezani, M.; De La Sen, M.; Cho, Y.J. On orthogonal sets and Banach fixed point theorem. Fixed Point Theory 2017, 18, 569–578. [Google Scholar] [CrossRef]
  4. Wardowski, D. Fixed points of a new type of contractive mappings in complete metric spaces. Fixed Point Theory Appl. 2012, 1, 1–6. [Google Scholar] [CrossRef]
  5. Mahendra Singh, Y.; Khan, M.S.; Kang, S.M. F-convex contraction via admissible mapping and related fixed point theorems with an application. Mathematics 2018, 6, 105. [Google Scholar] [CrossRef]
  6. Sawangsup, K.; Sintunavarat, W.; Cho, Y.J. Fixed point theorems for orthogonal F-contraction mappings on O-complete metric spaces. J. Fixed Point Theory Appl. 2020, 22, 10. [Google Scholar] [CrossRef]
  7. Eshaghi, M.; Habibi, H. Fixed point theory in ϵ-connected orthogonal metric space. Shand Commun. Math. Anal. (SCMA) 2019, 16, 35–46. [Google Scholar]
  8. Gungor, N.B.; Turkoglu, D. Fixed point theorems on orthogonal metric spaces via altering distance functions. AIP Conf. Proc. 2019, 2183, 040011. [Google Scholar]
  9. Yamaod, O.; Sintunavarat, W. On new orthogonal contractions in b-metric spaces. Int. J. Pure Math. 2018, 5, 37–40. [Google Scholar]
  10. Sawangsup, K.; Sintunavarat, W. Fixed point results for orthogonal Z-contraction mappings in O-complete metric space. Int. J. Appl. Phys. Math. 2020, 10, 33–40. [Google Scholar] [CrossRef]
  11. Senapati, T.; Dey, L.K.; Damjanović, B.; Chanda, A. New fixed results in orthogonal metric spaces with an Application. Kragujev. J. Math. 2018, 42, 505–516. [Google Scholar] [CrossRef]
  12. Gunaseelan, M.; Arul Joseph, G.; Mishra, L.N.; Mishra, V.N. Fixed point theorem for orthogonal F-suzuki contraction mapping on a O-complete metric space with an application. Malaya J. Mat. 2021, 1, 369–377. [Google Scholar]
  13. Beg, I.; Gunaseelan, M.; Arul Joseph, G. Fixed point of orthogonal F-suzuki contraction mapping on a O-complete b-metric space with an application. J. Funct. Spaces 2021, 2021, 6692112. [Google Scholar] [CrossRef]
  14. Maryam, R. Orthogonal metric space and convex contractions. Int. J. Nonlinear Anal. Appl. 2015, 6, 127–132. [Google Scholar]
  15. Bashir, A.; Sivasundaram, S. Some existence results for fractional integro-differential equations with nonlinear conditions. Commun. Appl. Anal. 2018, 12, 107–112. [Google Scholar]
  16. Aziz, I.; Siraj-ul-Islam; Khan, F. A new method based on Haar wavelet for the numerical solution of two-dimensional nonlinear integral equation. J. Comput. Appl. Math. 2014, 272, 70–80. [Google Scholar] [CrossRef]
Figure 1. Graph of the convergence between an approximate ( D 3 4 ( a ) ) and exact solution with h = 0.1.
Figure 1. Graph of the convergence between an approximate ( D 3 4 ( a ) ) and exact solution with h = 0.1.
Fractalfract 08 00034 g001
Figure 2. Graph of the comparison between an approximation and exact solution with h = 0.125.
Figure 2. Graph of the comparison between an approximation and exact solution with h = 0.125.
Fractalfract 08 00034 g002
Figure 3. Graph of the comparison between an approximation and exact solution with h = 0.0625.
Figure 3. Graph of the comparison between an approximation and exact solution with h = 0.0625.
Fractalfract 08 00034 g003
Figure 4. Graph of the comparison between an approximation and exact solution with h = 0.03125.
Figure 4. Graph of the comparison between an approximation and exact solution with h = 0.03125.
Fractalfract 08 00034 g004
Figure 5. Graph of the comparison between an approximation and exact solution with h = 0.015625.
Figure 5. Graph of the comparison between an approximation and exact solution with h = 0.015625.
Fractalfract 08 00034 g005
Table 1. Absolute error of the present method.
Table 1. Absolute error of the present method.
a , b D 3 4 ( a ) g ( b ) | D 3 4 ( a ) g ( b ) |
0.00.00000.000   0.0000
0.10.01320.001   0.0122
0.20.06290.004   0.0589
0.30.15680.009   0.2835
0.40.29950.016   0.2835
0.50.49480.025   0.4698
0.60.74570.036   0.7097
0.71.05490.049   1.0059
0.81.42460.064   1.3606
0.91.85690.081   1.7759
Disclaimer/Publisher’s Note: The statements, opinions and data contained in all publications are solely those of the individual author(s) and contributor(s) and not of MDPI and/or the editor(s). MDPI and/or the editor(s) disclaim responsibility for any injury to people or property resulting from any ideas, methods, instructions or products referred to in the content.

Share and Cite

MDPI and ACS Style

Gnanaprakasam, A.J.; Ramalingam, B.; Mani, G.; Ege, O.; George, R. A Numerical Scheme and Application to the Fractional Integro-Differential Equation Using Fixed-Point Techniques. Fractal Fract. 2024, 8, 34. https://doi.org/10.3390/fractalfract8010034

AMA Style

Gnanaprakasam AJ, Ramalingam B, Mani G, Ege O, George R. A Numerical Scheme and Application to the Fractional Integro-Differential Equation Using Fixed-Point Techniques. Fractal and Fractional. 2024; 8(1):34. https://doi.org/10.3390/fractalfract8010034

Chicago/Turabian Style

Gnanaprakasam, Arul Joseph, Balaji Ramalingam, Gunaseelan Mani, Ozgur Ege, and Reny George. 2024. "A Numerical Scheme and Application to the Fractional Integro-Differential Equation Using Fixed-Point Techniques" Fractal and Fractional 8, no. 1: 34. https://doi.org/10.3390/fractalfract8010034

APA Style

Gnanaprakasam, A. J., Ramalingam, B., Mani, G., Ege, O., & George, R. (2024). A Numerical Scheme and Application to the Fractional Integro-Differential Equation Using Fixed-Point Techniques. Fractal and Fractional, 8(1), 34. https://doi.org/10.3390/fractalfract8010034

Article Metrics

Back to TopTop